TO THE EDITOR:
Diffuse large B-cell lymphoma (DLBCL) is the most common type of non-Hodgkin lymphoma.1 Extranodal manifestations of the kidneys pose a risk factor for central nervous system (CNS) dissemination.2 Although secondary renal involvement is common in advanced-stage non-Hodgkin lymphoma, primary renal (pr) manifestations are exceptionally rare, leading to initial skepticism regarding the existence of pr lymphoma.2-4 With an incidence of 0.035 per 100 000, a median age of 70 years at diagnosis, male predominance, and mostly unilateral tumors, DLBCL is the most common histology.5,6
prDLBCL pathogenesis remains poorly understood due to limited case series and lack of genomic data. Molecular drivers in lymphomas from organs lacking a lymphatic niche, such as the kidney, are elusive, although parallels to large B-cell lymphoma of immune-privileged sites (IP-LBCL) appear possible.7-10 To elucidate the molecular landscape of prDLBCL, we used whole-exome sequencing, array-based analysis of somatic copy number alterations, and RNA sequencing (RNA-seq) on prDLBCL samples from 30 patients with sufficient formalin fixed paraffin embedded tissue for molecular characterization (Figure 1A; supplemental Materials and methods).
Molecular landscape of prDLBCL. (A) Venn diagram depicting the number of samples for which whole-exome sequencing (WES; n = 26), RNA-seq (n = 29), and OncoScan (n = 29) were successfully performed. (B) Fusions identified by RNA-seq in prDLBCL samples (beyond MYC/BCL2/BCL6 rearrangements identified in cases studied by fluorescence in situ hybridization [FISH]) displayed by their genomic location. (C) Sankey plot illustrating the distribution of cases of prDLBCL into GCB/non-GCB categories by IHC according to the algorithm proposed by Hans et al11 as well as by COO classified according to gene expression profiling derived from RNA-seq and lastly according to molecular clusters drawn from the LymphGen algorithm, integrating data from WES, RNA-seq, OncoScan, and FISH (BCL2/BCL6/MYC), depicting the significant degree of molecular heterogeneity. (D) Oncoplot displaying putative driver genes and the number of samples harboring mutations in a given gene (right). Mutation types are color coded, and covariates, including sex, COO, FISH results for BCL2/BCL6/MYC, and type of biopsy (punch/needle core vs open resection/nephrectomy), are shown below for each sample. COO, cell of origin; EBV, Epstein-Barr-Virus; f, female; IHC, immunohistochemistry; m, male; NA, not available.
Molecular landscape of prDLBCL. (A) Venn diagram depicting the number of samples for which whole-exome sequencing (WES; n = 26), RNA-seq (n = 29), and OncoScan (n = 29) were successfully performed. (B) Fusions identified by RNA-seq in prDLBCL samples (beyond MYC/BCL2/BCL6 rearrangements identified in cases studied by fluorescence in situ hybridization [FISH]) displayed by their genomic location. (C) Sankey plot illustrating the distribution of cases of prDLBCL into GCB/non-GCB categories by IHC according to the algorithm proposed by Hans et al11 as well as by COO classified according to gene expression profiling derived from RNA-seq and lastly according to molecular clusters drawn from the LymphGen algorithm, integrating data from WES, RNA-seq, OncoScan, and FISH (BCL2/BCL6/MYC), depicting the significant degree of molecular heterogeneity. (D) Oncoplot displaying putative driver genes and the number of samples harboring mutations in a given gene (right). Mutation types are color coded, and covariates, including sex, COO, FISH results for BCL2/BCL6/MYC, and type of biopsy (punch/needle core vs open resection/nephrectomy), are shown below for each sample. COO, cell of origin; EBV, Epstein-Barr-Virus; f, female; IHC, immunohistochemistry; m, male; NA, not available.
All patients had staging at diagnosis, including computed tomography (CT) or positron emission tomography–CT and bone marrow biopsy per institutional standard, and only patients without suspected concurrent lymphoma were included, as reflected by the high rate of primary resections (21/30 [70%]). No patients had immunosuppression or immunodeficiency. Staging modalities evolved throughout the recruitment period (20 years), as did the reimbursement for positron emission tomography–CT in Germany, which has to be acknowledged as a confounding factor (supplemental Table 1).
Structural variants in BCL2, BCL6, and MYC were assessed by fluorescence in situ hybridization break-apart probes (when sufficient tissue was available) and/or RNA-seq (high-confidence BCL2/BCL6/MYC rearrangements; Figure 1B). We observed aberrations in 3, 2, and 2 cases, respectively, and 4 of 6 events were confirmed by RNA-seq when both analyses were available, suggesting a relevant rate of false negative results in degraded RNA from formalin fixed paraffin embedded tissue. Two cases with ETV6::IgH fusions, described in primary CNS lymphoma (PCNSL), and another case harboring a ETV6::PAX5 fusion, leading to ETV6 activation in B-cell acute lymphoblastic leukemia, were identified (supplemental Table 2).12,13 Cell-of-origin assessment and molecular cluster analysis (LymphGen) is provided in Figure 1C and the supplemental Materials and methods.
Whole-exome sequencing (Figure 1D; supplemental Tables 3 and 4; supplemental Figures 1 and 2) revealed mutations in chromatin-remodeling genes KMT2C and NOTCH1 (however, 7/9 noncanonical mutations outside exons 27 and 34), alongside NF1 and PIK3CA, as well as MYD88 and enrichment in interleukin-6/JAK/STAT3 signaling mutations, including STAT3 and PIM1. The distribution of mutations within selected candidate genes is displayed in supplemental Figure 3. We observed an enrichment in mutations affecting MYD88, TNFAIP3, PIM1, CDKN2A, and PRDM1 among non-germinal center B-cell-like (GCB)/activated B-cell-like (ABC) tumors by immunohistochemistry (supplemental Figure 4A) and RNA-seq (supplemental Figure 4B).
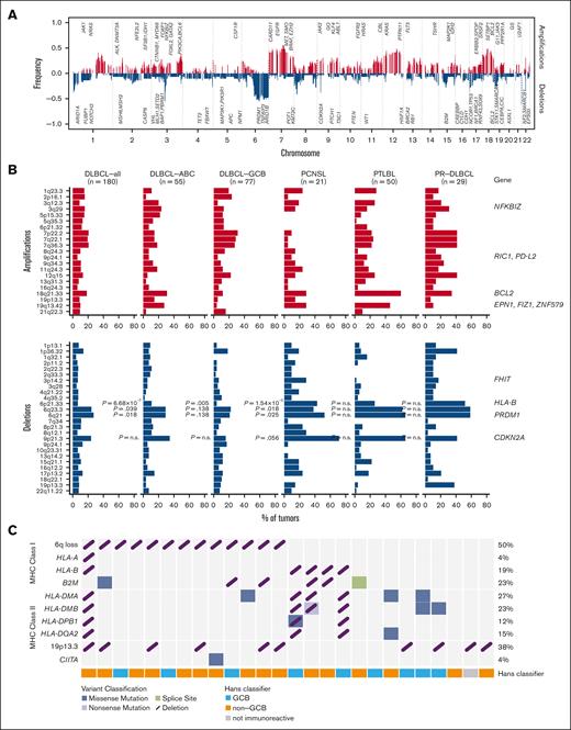
Somatic copy number variations (GISTIC; see supplemental Figure 5) and copy-neutral loss of heterozygosity analysis (supplemental Figure 6) revealed a large-scale 6q deletion in 50% of evaluable cases (Figure 2A), encompassing PRDM1 and ARID1B. Furthermore, we observed aberrations at 6p (HLA-A and HLA-B; supplemental Figure 7), 3p12.1 (VHL and SETD2, 17%), 9p21.3 (CDKN2A, 38%; all biallelic), and 9q34.3 (NOTCH1, 28%). Candidate genes affected by somatic copy number variations are provided in supplemental Table 5 and Figure 2A. TCF4 was amplified in 10 samples, of which 3 samples showed high-level and 7 low-level amplification. This offers an important insight into deregulated MYC biology in prDLBCL, because a recent study identified TCF4 amplifications as recurrent aberrations in high-risk DLBCL, leading to MYC overactivation.14 We compared CNV data from 3 large-scale genomic studies to prDLBCL, contrasting them with all-comer DLBCL (ABC/GCB), PCNSL, and primary testicular large B-cell lymphoma (both IP-LBCL; Figure 2B; see supplemental Table 6 for significant divergences between subgroups).9,15,16 Similarities between prDLBCL and IP-DLBCL were identified (deletions at 6p21.33, 6q21, and 6q23.3). Affected genes previously implicated in postgerminal differentiation and CNS tropism include HLA-B and PRDM1. Moreover, we identified biallelic CDKN2A deletions at a frequency similar to IP-LBCL. Tumor purity estimates derived from OncoScan data are provided in supplemental Table 7.
Somatic copy number aberrations in prDLBCL compared with other subtypes of DLBCL including IP-LBCL. (A) Genome-wide frequency of somatic copy number amplifications (red) and deletions (blue) across all chromosomes in prDLBCL. Key regions with recurrent alterations are annotated, including PRDM1, CDKN2A, HLA-B, and NFKBIZ, highlighting their potential involvement in lymphomagenesis and immune evasion. The x-axis represents chromosomal locations, whereas the y-axis indicates the frequency of alterations across the cohort. (B) Amplifications and deletions at recurrently affected loci in an all-comer cohort of DLBCL (first column), DLBCL of ABC and GCB subtypes (second and third column), and IP-LBCL with primary CNS or primary testicular manifestation (columns 4 and 5) compared to prDLBCL (column 6). (C) Impairment of the MHC class I and II apparatus as well as its immediate interaction partners by mutations and/or SCNAs. PTLBL, primary testicular large B-cell lymphoma; SCNA, somatic copy number aberration.
Somatic copy number aberrations in prDLBCL compared with other subtypes of DLBCL including IP-LBCL. (A) Genome-wide frequency of somatic copy number amplifications (red) and deletions (blue) across all chromosomes in prDLBCL. Key regions with recurrent alterations are annotated, including PRDM1, CDKN2A, HLA-B, and NFKBIZ, highlighting their potential involvement in lymphomagenesis and immune evasion. The x-axis represents chromosomal locations, whereas the y-axis indicates the frequency of alterations across the cohort. (B) Amplifications and deletions at recurrently affected loci in an all-comer cohort of DLBCL (first column), DLBCL of ABC and GCB subtypes (second and third column), and IP-LBCL with primary CNS or primary testicular manifestation (columns 4 and 5) compared to prDLBCL (column 6). (C) Impairment of the MHC class I and II apparatus as well as its immediate interaction partners by mutations and/or SCNAs. PTLBL, primary testicular large B-cell lymphoma; SCNA, somatic copy number aberration.
We used the probabilistic LymphGen 2.0 classifier to assign cases with sufficient data to molecular clusters (A53, N1, BN2, EZB, MCD, and “other”)17 and found only 3 MCD-DLBCL cases, 1 of which was surprisingly classified as GCB by immunohistochemistry despite harboring both MYD88 L265P and a typical CD79B mutation. The most common molecular subtypes were EZB (32%) and ST2 (12%). No classical double-hit lymphomas, including MYC+ EZB cases, were observed (1 MYC+/BCL6+ case), as well as no BN2-DLBCL. Eleven cases (44%) were classified as “other” by the LymphGen 2.0 algorithm (Figure 1C; supplemental Table 8).
Next, we characterized immune escape strategies and identified deleterious major histocompatibility complex (MHC) class I lesions in 69% of cases (HLA-A/HLA-B deletions in 4%/19% and B2M aberrations in 23%; Figure 2C). In addition, 62% of patients exhibited aberrations within the MHC class II machinery and immediate interaction partners of MHC class I/II (del 19p13.3 and CIITA mutations).
Having identified a large-scale 6q deletion as a hallmark of prDLBCL, we went on to assess its transcriptional impact and identified a strong enrichment for interferon alfa/gamma response, MYC targets, and JAK/STAT signaling. Moreover, we observed NF-κB activation via tumor necrosis factor-α signaling. Inferred transcription factor activity in 6q-deleted cases exhibited increased activity of STAT3, STAT1, MYC, NFκB, and stress/metabolism-related transcription factors (EGR1 and HNF4A; supplemental Figure 8; supplemental Tables 9 and 10).
This detailed molecular landscape of prDLBCL reveals strong heterogeneity.17 Counterintuitively and unlike IP-LBCL, we rarely observed MYD88 mutations and merely 3 MCD lymphomas.10,17-19 Given its peculiar tropism, the notable frequency of STAT3 mutations in prDLBCL may reflect its interplay with NF-κB signaling and role in modulating regulatory T cells and tumor microenvironment. These findings suggest STAT3 inhibition as a potential strategy to target the immunological niche in prDLBCL.20,21
Moreover, we observed significant impairment of MHC class I/II and their immediate associates in 92% of cases, similar to IP-LBCL and exceeding DLBCL not otherwise specified.9,19,22 This suggests selective pressure for immune evasion, likely enabling tumor establishment even in extralymphatic sites, and may represent a prerequisite for successful colonization of an immune-surveilled but lymphoid-deprived microenvironment.
However, prDLBCL lacks a mutational profile resulting in tonic B-cell receptor signaling.23,24 A first- and second-hit theory might explain CNS dissemination of prDLBCL, with typical driver mutations acquired as a secondary event after preexisting immune-escape mechanisms.25 Paired analyses of renal and CNS tumors will be required for further assessment. Nevertheless, our findings could aid in the identification of CNS high-risk patients.
In addition, we describe a characteristic transcriptional profile and key transcription factors in prDLBCL harboring 6q deletions, characterized by interferon alfa and gamma responses, MYC targets, and JAK/STAT, as described in ABC-DLBCL and PCNSL and implicated in immune escape.26
This retrospective study is limited by treatment heterogeneity, incomplete follow-up, and a small sample size spanning 2 decades, hindering molecular-clinical integration. Although occult nonrenal primaries may have been missed, the fact that secondary renal involvement typically occurs in advanced disease, along with the high rate of potentially complicated primary resection chosen by the treating physicians in this study, suggests a low misclassification risk. Restriction to isolated renal cases may have excluded aggressive subtypes with early dissemination, limiting full molecular characterization. Future studies should use uniformly treated cohorts and include longitudinal sampling in relapsed cases. In summary, we present, to our knowledge, the largest molecular study on prDLBCL and uncover evidence of significant pathogenetic overlap between prDLBCL and IP-LBCL.
This retrospective study was approved by the ethics committee of the University of Lübeck (reference number 18-356) and conducted in accordance with the Declaration of Helsinki. Patients provided written informed consent regarding routine diagnostic and academic assessment, including genomic studies of their biopsy specimens alongside transfer of their clinical data.
Acknowledgments: The authors thank Tanja Oeltermann for her skilled technical assistance.
A.K. and H.B. acknowledge computational support from the OMICS Compute Cluster at the University of Lübeck and support by the Bundesministerium für Bildung und Forschung project OUTLIVE-CRC (FKZ 01KD2103A). This work was supported by generous funding by the Wilhelm Sander-Stiftung through project grant 2021.150.1 (N.G.).
Contribution: N.G., A.C.F., and H.M. contributed to study concept; N.G., A.K., V.v.K., P.L., M.K., H.M.W., V.B., S.S., K.K., H.M., K.S., A.A., and A.C.F. contributed to data collection; A.K., N.G., A.C.F., H.B., and N.v.B. contributed to data analysis and creation of figures and tables; N.G. wrote the initial draft of manuscript; and all authors contributed to critical revision and provided approval for the final version.
Conflict-of-interest disclosure: N.G. received travel support from BeiGene, Janssen, and Roche, and honoraria from BeiGene, Roche, Takeda, Janssen, Menarini Stemline, and AstraZeneca. The remaining authors declare no competing financial interests.
Correspondence: Niklas Gebauer, Department of Hematology and Oncology, UKSH Campus Lübeck, Ratzenburger Allee 160, 23538 Lübeck, Germany; email: niklas.gebauer@uksh.de.
References
Author notes
A.K., V.v.K., and P.L. contributed equally to this study.
H.B., A.C.F., and N.G. are joint senior authors.
Raw FASTQ files have been deposited in the European Genome-phenome Archive (accession numbers EGAD50000000591 [whole-exome sequencing data] and EGAD50000000592 [whole-transcriptome sequencing data]). OncoScan array data have been deposited in the Gene Expression Omnibus (accession number GSE270422).
The full-text version of this article contains a data supplement.
![Molecular landscape of prDLBCL. (A) Venn diagram depicting the number of samples for which whole-exome sequencing (WES; n = 26), RNA-seq (n = 29), and OncoScan (n = 29) were successfully performed. (B) Fusions identified by RNA-seq in prDLBCL samples (beyond MYC/BCL2/BCL6 rearrangements identified in cases studied by fluorescence in situ hybridization [FISH]) displayed by their genomic location. (C) Sankey plot illustrating the distribution of cases of prDLBCL into GCB/non-GCB categories by IHC according to the algorithm proposed by Hans et al11 as well as by COO classified according to gene expression profiling derived from RNA-seq and lastly according to molecular clusters drawn from the LymphGen algorithm, integrating data from WES, RNA-seq, OncoScan, and FISH (BCL2/BCL6/MYC), depicting the significant degree of molecular heterogeneity. (D) Oncoplot displaying putative driver genes and the number of samples harboring mutations in a given gene (right). Mutation types are color coded, and covariates, including sex, COO, FISH results for BCL2/BCL6/MYC, and type of biopsy (punch/needle core vs open resection/nephrectomy), are shown below for each sample. COO, cell of origin; EBV, Epstein-Barr-Virus; f, female; IHC, immunohistochemistry; m, male; NA, not available.](https://ash.silverchair-cdn.com/ash/content_public/journal/bloodadvances/9/15/10.1182_bloodadvances.2025016002/2/m_blooda_adv-2025-016002-gr1.jpeg?Expires=1765912974&Signature=vnVYhOiL2sDGI5zjoMTPPuAeZlinUnyqrjf1jYJFl3a9el2iBMY2eJoH9CmHxunCDG~fLGA3A4UFuQY9DNnMI2PFq3zzv1D2nevTNueX1P595ToUnH41tyVe~Wq8dBLduBgTWVVWXFHxDQ1TKCfXxzlGK0VBCgYq6fu-rJTbdAATv6GQqCbZ7vJxCihLbhb4sSAqlO1wMjO6r-Ri4Qe02N55UnuDj3LpuWYu5JaxgmYKFxgO1yUxupojjR-vr6lmenr2RKZXpP7UfPGz2kmQwLN9SUB1A1qrYYj7eSNx3pJA~qloVtl64cLAbwII68XWH5lazb5Nr~KIwMO6FJEQGg__&Key-Pair-Id=APKAIE5G5CRDK6RD3PGA)
