Abstract
The treatment landscape of classical Hodgkin lymphoma has changed dramatically over the past decade. Relapsed and refractory mainstay therapeutics such as brentuximab vedotin (BV) and checkpoint inhibitors (CPIs) are being moved to earlier lines of therapy. However, the treatment of patients who progress after BV and CPI remains a challenge. Allogeneic stem cell transplantation still plays an important role in this patient population as the only current treatment approach with curative potential. Unfortunately, not all patients are transplant candidates, and many will still relapse afterward. Cytotoxic chemotherapy and radiation may be used for symptom palliation or as a bridge to transplant. Targeted therapies, including the antibody drug conjugate, camidanlumab tesirine, and transcriptional agents such mammalian target of rapamycin and histone deacetylase inhibitors have shown some potential in patients with refractory disease. In addition, combination therapies with CPIs and novel agents may help overcome resistance to therapy. Clinical trials with cellular therapies, including chimeric antigen receptor T cells targeting CD30 and allogeneic natural killer cells combined with AFM13, a CD30/CD16a-bispecific antibody, have shown promising results. The availability of more therapeutic options for this patient population is eagerly awaited.
Learning Objectives
Describe the role of chemotherapy and radiation in relapsed/refractory Hodgkin lymphoma after brentuximab vedotin and PD-1 inhibitors
Explain the role of allogeneic stem cell transplant in relapsed/refractory Hodgkin lymphoma and discuss outcomes after PD-1 inhibitors
Discuss emerging therapeutic options, including novel agents and cellular therapies, in patients with relapsed/refractory Hodgkin lymphoma
CLINICAL CASE
A 56-year-old man presented with cough, night sweats, and palpable nodes. A lymph node biopsy led to a diagnosis of classical Hodgkin lymphoma (cHL). A positron emission tomography/computed tomography showed disease above and below the diaphragm consistent with stage IIIB disease. He received 6 cycles of doxorubicin, bleomycin, vinblastine, dacarbazine and achieved a complete response (CR). However, he relapsed within 6 months of completing treatment. He was treated with salvage ifosfamide, carboplatin, and etoposide, followed by carmustine, etoposide, cytarabine, and melphalan; autologous stem cell transplant (autoSCT); and maintenance brentuximab vedotin (BV). While on treatment with BV, he developed recurrent night sweats and relapsed disease was confirmed. He was treated with nivolumab but progressed after 3 months of therapy. What are his current treatment options?
Introduction
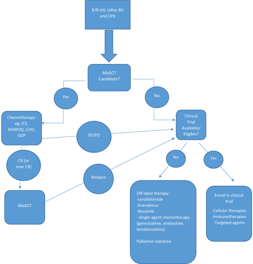
Although most patients with cHL are cured with frontline therapy, approximately 15% to 25% of patients will relapse.1 The current standard of care for these patients is salvage therapy followed by autoSCT, with over 50% achieving a durable remission.2,3 Over the past decade, BV and checkpoint inhibitors (CPIs) (ie, pembrolizumab and nivolumab) have transformed the care of patients with cHL, first in the relapsed setting and now in combination with frontline regimens.1,4-6 Therefore, in the modern era, most patients with multiply relapsed disease will have already been exposed to BV and CPI. The treatment of patients with cHL who have progressed after prior BV and CPI is an area of significant unmet need. In this review, we will discuss our treatment approach when caring for these patients.
BV and CPI rechallenge
One key question when evaluating these patients is to determine whether rechallenge with BV or CPI could be beneficial. If a patient previously achieved a CR with either of these agents, retreatment as a single agent or part of a multidrug chemotherapy regimen is a viable option.7,8 In a long-term follow-up of the clinical trial of pembrolizumab in relapsed/refractory cHL, the overall response rate for the 19 patients who were rechallenged with pembrolizumab at time of progression after discontinuing therapy in CR was 71.4% with a median duration of response (DOR) of 16.6 months.9 In addition, pseudo-progression can also be seen with CPI use, and some patients may derive benefit from being treated beyond progression.10 There are limited data on the role of retreatment in truly refractory patients who progressed while on therapy, but it is likely that the efficacy of either drug as a single agent would be limited. However, there has been some success in combining targeted therapies with CPI with the goal of overcoming resistance, which will be further discussed below.
Chemotherapy
Traditional cytotoxic chemotherapy was the backbone of treatment for cHL for over half a century before immunotherapy and targeted agents came to the forefront of cHL management. While the role for chemotherapy in the relapsed setting has decreased in importance over the years, several situations still warrant this approach.
The decision to use traditional chemotherapy is based on patient factors, such as age, performance status, and comorbid conditions, as well as disease factors, including time to relapse from prior chemotherapy, aggressiveness of relapse, and whether there is any end-organ damage. The goal of treatment is also paramount; a palliative approach will warrant different treatment than a curative approach such as allogeneic stem cell transplant (alloSCT).
For young, otherwise healthy patients, alloSCT should be considered. These patients can be salvaged with combination chemotherapy with a goal of achieving a CR prior to transplant (Table 1). Traditional salvage regimens include gemcitabine, dexamethasone, and cisplatin11 ; gemcitabine, vinorelbine, and liposomal doxorubicin12 ; ifosfamide, carboplatin, and etoposide13 ; and dexamethasone, cytarabine, and cisplatin (oxaliplatin).14 For patients who progress after an initial response to BV or CPI, a reasonable option would be using BV or a PD-1 inhibitor in combination with a standard salvage regimen.15-17 While these combinations are highly effective at first relapse prior to autoSCT, their utility in the setting of prior exposure is less clear. In fact, CPI may actually sensitize patients to later lines of therapy, including chemotherapy.18
For patients who are not candidates for alloSCT, combination chemotherapy should be used sparingly as the toxicity of this approach usually outweighs the benefit. If chemotherapy is discussed, the focus should be on quality of life, and this is best achieved with a single-agent approach. Studies have shown some efficacy with gemcitabine,19 vinblastine,20 or bendamustine.21,22 The decision of which to pursue will be based on prior treatments and patient factors.
Role of radiation therapy
cHL is generally radiosensitive, and even patients with refractory disease may obtain local disease control with radiation.23 Radiation can be an option for patients with low burden disease or localized relapse and serve as a bridge to alloSCT.24 Even for patients who are not alloSCT candidates, radiation is an effective tool for palliation. Although most patients with relapsed/refractory cHL who are treated with radiation alone will ultimately relapse, a small proportion of patients experience durable remissions.23
Allogeneic stem cell transplant
AlloSCT remains a potentially curative option for patients with cHL who relapse after BV and CPI. A retrospective study of 209 patients who received alloSCT after PD-1 blockade with a median follow-up of 2 years demonstrated a 2-year progression-free survival (PFS) and overall survival of 69% and 82%, respectively.25 Over the years, the nonrelapse mortality has declined from ~30% to 40% to about 10% to 20% in patients with cHL, largely because of adoption of nonmyeloablative and reduced intensity conditioning (RIC) regimens and improved supportive care.26 In a large retrospective study, RIC alloSCT was reported to be superior to myeloablative alloSCT likely because of higher nonrelapse mortality associated with myeloablative alloSCT.27 Additionally, use of alternative donors and posttransplant cyclophosphamide for graft-versus-host disease (GVHD) prophylaxis has been reported with good outcomes in cHL.28 Disease status prior to alloSCT, especially achievement of CR, has been shown in multiple studies to be a predictor of favorable outcomes after alloSCT.26,29 Given that most patients with relapsed cHL will be exposed to BV and CPI and these agents can stay in the system for weeks after exposure, the effect of these treatments has been explored in relation to outcomes following alloSCT. In a large multicenter retrospective analysis, it was demonstrated that treatment with a CPI prior to alloSCT (within 80 days) was associated with higher rate of acute GVHD and lower likelihood of relapse. Translational work from a subset of these patients showed that the alloreactive T cells were expanded and the ratio of T regulatory cells/CD4 conventional T cells was decreased in patients with prior exposure to CPI when compared with CPI- naive patients, suggesting this mechanism as a driver behind higher graft vs lymphoma and GVHD rates in these patients. However, the overall outcomes are similar to cohorts who underwent alloSCT without CPI exposure, indicating that treatment with CPI is not a contraindication for alloSCT.25 A washout period of 6 weeks has been suggested in a review to reduce risk of severe GVHD30 ; however, prospective studies are needed to further elucidate the interplay of these therapies in this patient population.
CLINICAL CASE (continued)
With a goal of getting him to alloSCT, the patient was treated with gemcitabine, dexamethasone, and cisplatin and achieved a partial response (PR) with persistent fluorodeoxyglucose-avidity in a right subcarinal lymph node. After radiation to this region, he achieved a CR and subsequently underwent RIC matched unrelated donor alloSCT. Unfortunately, 6 months after transplant, his disease relapsed.
Targeted therapies
The best treatment option for patients with cHL whose disease has progressed after alloSCT is enrollment on a clinical trial. Several antibody-based therapies have garnered interest, including the antibody drug conjugate (ADC) camidanlumab tesirine (Cami) and lymphocyte activation gene 3 (LAG3) inhibitors such as favezilumab, both of which target the immune environment (Table 2).
Cami is an anti-CD25 antibody drug linked to a pyrrolobenzodiazepine dimer. CD25 is expressed in cHL, leading to direct cancer cell kill. In addition, anti-CD25 antibodies target CD25 expressing T regulatory cells, resulting in changes in the tumor microenvironment and increased antitumor immunity.31 Cami has demonstrated activity in 117 patients with relapsed/refractory cHL after ≥3 lines of therapy, including BV and anti–PD-1 therapy with an overall response rate (ORR) of 70.1%, a CR rate of 33.3%, and a median DOR of 14.5 months for those patients who achieved a CR.32 However, Cami did have concerning toxicities, and 27.4% of patients discontinued Cami due to treatment-emergent adverse events, including Guillain-Barre syndrome/polyradiculopathy, which occurred in 6.8% of patients.32 Therefore, although the CR rates reported in this trial were encouraging, it is not clear whether the confirmatory phase 3 trial that would be needed for possible US Food and Drug Administration approval will move forward.
PD-1 inhibitors are highly effective in the management of cHL; however, thus far, investigations into immunotherapy with alternative CPIs have had mixed results. Since LAG3 is expressed in the cHL microenvironment and regulatory T cells typically are in close proximity to PD-1, dual blockade with a LAG3 and PD-1 inhibitor is being investigated. The LAG3 inhibitor favezelimab, in combination with pembrolizumab, has shown some early efficacy in relapsed/refractory cHL after progression on prior anti–PD-1 therapy with an ORR of 29%.33 Although these were mostly PRs, they were durable with a median DOR of 19.4 months. The drug combination was well tolerated, with hypothyroidism and gastrointestinal symptoms as the most common adverse events. There are minimal data investigating the role of the CTLA-4 inhibitor ipilimumab as part of a multidrug combination in patients with relapsed/ refractory cHL.34 This phase 1 trial of BV-ipilimumab, BV-nivolumab, and BV-nivolumab-ipilimumab reported complete response rates of 57% and 61% in the BV-ipilimumab and the BV-nivolumab arms, respectively, and a CR rate of 73% in the BV-nivolumab-ipilimumab arm, raising the possibility that the addition of ipilimumab could enhance responses. However, further research is needed to assess whether ipilimumab alone or as a drug combination could lead to responses in patients with relapsed/refractory cHL after prior BV or PD-1 inhibitors since patients previously exposed to immunotherapy were excluded, and only 13% had previously received BV. Research efforts into this and other alternative CPIs continue to determine their eventual role, if any, in relapsed/refractory cHL.
The immunomodulatory agent lenalidomide, transcriptional targets such as mammalian target of rapamycin (mTOR) inhibitors, and histone deacetylase inhibitors have also been used with varying success. Lenalidomide was studied in 36 evaluable patients with relapsed/refractory cHL, demonstrating an ORR of 19.4%, mostly PRs, and stable disease ≥6 months in an additional 13.9% of patients. Four patients continued lenalidomide for >1 year.35 Everolimus is an oral mTOR inhibitor that led to an ORR of 47% in a small group of heavily pretreated patients with relapsed/refractory cHL, with a CR in 5%.36 The median time to progression was 7.2 months, although 1 patient remained on treatment for >36 months. Early data hint that the combination of lenalidomide with the mTOR inhibitor temsirolimus may be an effective approach, with an ORR of 80% and a 35% CR rate in 20 patients with relapsed/refractory cHL.37 The histone deacetylase inhibitor panobinostat led to an ORR of 27%, mostly PRs, in a phase 2 trial of patients with relapsed/refractory cHL after autologous stem cell transplant.38 Patients had received a median of 4 prior therapies, but it was in the era before BV and CPIs, so its role in patients resistant to these therapies is unknown; any future role in relapsed/refractory cHL will likely be in a multidrug combination. The nuclear factor–κB pathway is an important pathway in cHL; however, a clinical trial of bortezomib in relapsed/refractory cHL was closed early due to inadequate response.39 However, alternative agents or combinations targeting this pathway may show more promise. None of these options are expected to offer long-term disease control but may aid in symptom control and could bridge to other treatments or clinical trials.
The combination with CPI with epigenetic modulating agents may help overcome resistance to these immunomodulatory agents. A phase 1 trial of pembrolizumab plus vorinostat enrolled 32 patients with relapsed/refractory cHL.40 Three-fourths had received prior PD-1 blockade, and 56% were refractory to PD-1 therapy. With a reported ORR of 72% and CR of 34% in the whole group, responses were even seen in the refractory subgroup with an ORR of 56% and a CR of 11%. Efficacy in the CPI refractory patient population has also been reported with the combination of the JAK2 inhibitor ruxolitinib with nivolumab.41 A phase 1/2 trial in 19 evaluable patients with relapsed/refractory cHL after prior CPI therapy was well tolerated and demonstrated an ORR of 39% and a CR in 26% of patients. Ibrutinib was combined with nivolumab in 17 patients, resulting in an ORR of 51.9% and a CR of 29.5% without any unexpected toxicities.42 Responses were similar in the 10 patients who had progressed on prior PD-1 inhibition with an ORR of 50.0% and a CR rate of 20.0%. Similarly interesting results have been seen with the combination of anti–PD-1 inhibitor camrelizumab plus decitabine with an ORR of 52% and a CR rate of 28% in patients previously exposed to CPIs.43 Thus, there are increasing data suggesting that novel combinations with PD-1 inhibitors may augment the therapeutic immune response and even overcome resistance to CPI therapy.
Cellular therapies
Given the success of chimeric antigen receptor T (CAR-T) cells in other types of lymphomas as well as the fact that the malignant cells of cHL universally express CD30, which is ideal for targeted therapies, there has been interest in developing CAR-T cells in cHL. Patients with cHL who relapse or are refractory to BV generally retain CD30 expression,44,45 so targeting of the antigen with subsequent therapies is still a feasible approach. CD30- directed CAR-T cells (CD30.CAR-Ts) were infused in heavily pretreated patients with relapsed/refractory cHL who received a median of 7 prior lines of therapy (Table 3).46 Most patients had previously been treated with BV and CPI, with 90% of patients receiving prior BV and 81% of patients receiving prior CPI. CD30.CAR-Ts appear to have a better safety profile compared to CD19- or BCMA-directed CAR-T cells, with 24% of patients experiencing cytokine release syndrome (all grade 1) and no reports of immune effector cell-associated neurotoxicity syndrome. CD30.CAR-Ts demonstrated high response rates with an ORR of 72% and a CR rate of 59% in 32 patients who received lymphodepletion with fludarabine combined with cyclophosphamide or bendamustine. Although the rate of CR was high, responses were not always durable, with a 1-year PFS of 36% and median PFS for patients in CR at time of treatment of 444 days. In a multicenter phase 2 clinical trial of CD30.CAR-Ts, 15 patients with relapsed/refractory cHL with a median of 6 prior lines of therapy were treated with an ORR of 73.3% and a CR rate of 60%.47 The median PFS was 6.5 months. Current studies of CD30.CAR-Ts are working to enhance the efficacy and DOR (Table 4).
One possible method of improving the efficacy of CD30.CAR-Ts is to enhance trafficking to the tumor site, which could give CAR-T cells increased opportunities to eliminate tumor cells before inhibitory mechanisms become more predominant. The malignant cells in cHL produce chemokines such as thymus and activation regulated chemokine (TARC) and macrophage- derived chemokine (MDC), which attract suppressive cells, including type 2 helper T cells and regulatory T cells that express the TARC/MDC-specific chemokine receptor CCR4, producing an inhibitory barrier to cytotoxic T cells and leading to an immunosuppressed tumor microenvironment. Given promising results in preclinical studies,48 a phase 1 clinical trial of CD30.CAR-Ts coexpressing CCR4 is currently ongoing (NCT03602157). In 10 patients with heavily pretreated cHL, with all patients having prior BV and CPI exposure, the ORR was 100% with a 70% CR rate.49 Another clinical trial of CD30.CAR-Ts, in which the product is enriched in memory T cells with the goal of enhancing persistence, also has promising early results.50 Other possibilities to enhance CD30.CAR-Ts in cHL include combination with CPIs.51 Of interest, patients who progress after CD30.CAR-Ts, even if they had previously relapsed or been refractory to anti–PD-1 therapy, have had high response rates with some durable remissions after rechallenge with CPI, raising the possibility that CD30.CAR-Ts could be rescued by CPIs.52
CD30.CAR-Ts are a promising therapeutic option for patients with relapsed/refractory disease. The future role of this therapy is still unknown, and larger studies with longer follow-up are needed to determine whether this treatment could be curative in a subset of patients.
Other cellular therapies have also been investigated in the treatment of cHL. Approximately 40% of cHL cases are Epstein-Barr virus (EBV) positive, so an EBV-directed approach could be a promising option for patients.53 In a clinical trial of autologous EBV-specific cytotoxic T lymphocytes (CTLs) enriched for specificity against latency membrane proteins, 11 of 21 patients with active disease at the time of treatment achieved a CR, with a 2-year event-free survival of approximately 50%.54 In a follow-up clinical trial, the autologous EBV-specific CTLs were engineered to express dominant-negative transforming growth factor β receptor, with the goal of decreasing the suppression caused by transforming growth factor β and enhancing efficacy.55 Of 7 patients with cHL, 4 responded, including 2 patients with continued response over 4 years from infusion. One challenge of EBV-specific CTLs is that over half of cHL cases are EBV negative. Trials of CTLs targeted against tumor-associated antigens have yielded promising early results in patients with refractory cHL.56,57 There is also currently an ongoing clinical trial of allogeneic EBV-specific cytotoxic T cells engineered to express a CAR targeting CD30 in patients with CD30+ lymphomas, therefore allowing for treatment of patients with EBV– disease58 (Table 4).
Another approach in targeting CD30 in cHL is via a bispecific antibody. AFM13 is a bispecific antibody that has specificity for CD30 as well as CD16a, which is expressed on natural killer (NK) cells, with the goal of activating NK cells so they can target Hodgkin Reed-Sternberg cells, which express CD30. In a phase 1 study of AFM13, the overall response rate was 23% in patients who received an optimal dose.59 Given overall modest activity of this agent on its own but tolerable safety profile, there has been interest in combining AFM13 with other therapies. There is an ongoing clinical trial combining AFM13 with cord blood–derived allogeneic NK cells. Patients are treated with lymphodepletion, followed by AFM13-incubated NK cells and then AFM13 infusions.60 There was no cytokine release syndrome or immune effector cell-associated neurotoxicity syndrome reported, and the ORR in 30 treated patients was 97% with a 63% CR rate. A phase 2 trial combining AFM13 with AB-101, cord blood allogeneic-derived NK cells, is planned.
Cell therapies have shown promise in patients with relapsed/refractory cHL. Future challenges include prolonging duration of response, as well accessibility and cost of therapy. Currently, these treatments are only available as part of a clinical trial with long wait lists for patients, but they remain promising as a major player in this patient population.
CLINICAL CASE (continued)
Our patient received lenalidomide for 6 months with progressive disease. He was then treated on a CD30 CAR-T cell clinical trial with complete remission. He remains in remission over 2 years from therapy.
Conclusions
There is a significant unmet need in the management of patients with cHL after BV and CPI progression. Patients are often young with frequently more indolent behaving disease compared to other lymphomas, making patients eligible for several lines of therapy. However, outside of alloSCT, there are limited curative therapeutic options for patients. More investigations are needed of novel agents and cellular therapeutic approaches for this patient population.
Acknowledgments
N.S.G. is supported by the Lymphoma Research Foundation Career Development Award.
Conflict-of-interest disclosure
Natalie S. Grover has served on an advisory board or consulted for Novartis, Kite, Seagen, ADC Therapeutics, Caribou Biosciences, Genentech, and Tessa Therapeutics.
Christopher Dittus has served on an advisory board for Beigene, Genentech, Seagen, and ADC Therapeutics.
Astha Thakkar: no competing financial interests to declare.
Anne W. Beaven: no competing financial interests to declare.
Off-label drug use
Natalie S. Grover: There is discussion of off label drug use in the management of relapsed/refractory Hodgkin lymphoma in the Targeted Therapies section, including lenalidomide, ibrutinib, everolimus, vorinostat, and panobinostat.
Christopher Dittus: There is discussion of off label drug use in the management of relapsed/refractory Hodgkin lymphoma in the Targeted Therapies section, including lenalidomide, ibrutinib, everolimus, vorinostat, and panobinostat.
Astha Thakkar: There is discussion of off label drug use in the management of relapsed/refractory Hodgkin lymphoma in the Targeted Therapies section, including lenalidomide, ibrutinib, everolimus, vorinostat, and panobinostat.
Anne W. Beaven: There is discussion of off label drug use in the management of relapsed/refractory Hodgkin lymphoma in the Targeted Therapies section, including lenalidomide, ibrutinib, everolimus, vorinostat, and panobinostat.
