Key Points
Children with Down syndrome develop early signs of clonal evolution that resemble traditional clonal hematopoiesis.
Children with trisomy 21 who exhibit clonal hematopoiesis display cytokine and gene expression profiles indicative of disrupted immunity.
Introduction
Clonal hematopoiesis (CH) is a phenomenon in which the hematopoietic stem cell pool becomes increasingly less genetically diverse, often because of competitive advantages conferred by oncogenic mutations. CH detectable by standard sequencing (with a clone typically representing 5% of blood cells or more) seems to be largely limited to the elderly population. Still, conditions favoring the etiology of CH may be present in disorders that perturb hematopoiesis, promoting clonal expansions in younger individuals. People with Down syndrome (DS) exhibit altered hematopoiesis that can result in a clonal preleukemia called transient myeloproliferative disorder (TMD) in young children, and they have a significantly increased risk of developing myeloid and B-cell leukemias. By using a method that enables detection of rare clonal expansions in the blood, we find that children and young adults with DS show a significantly increased risk of developing CH, with particularly frequent expansions containing oncogenic TET2 mutations. Following the logic that some aspects of age-related immune dysregulation may play a role in the development of this early childhood CH, transcriptomic and cytokine analyses of peripheral blood of children with DS reveal that CH is associated with changes that are consistent with immune dysregulation, including increases in MYC and PI3K-AKT-MTOR pathways, altered interferon (IFN)-mediated gene signatures, and a distinct inflammatory cytokine milieu. Many of the changes that distinguish the subset of individuals with DS who exhibit CH from those without CH represent potentiation of differences previously observed in cells of individuals with DS relative to the typical population.
The process of oncogenesis involves a complex interplay between heritable risk factors, somatic mutations, and tissue microenvironmental decline.1,2 This interplay is evident in clonal hematopoiesis (CH), in which human hematopoietic stem and progenitor cells acquire driver mutations that promote their clonal expansion.1 Although hematopoietic clonality is rare in young people, the incidence dramatically increases after midlife. CH marked by mutations with variant allele frequencies (VAFs) above 0.02 is considered a predecessor of hematopoietic malignancy, and its presence increases the risk of developing leukemia, other cancers, and heart disease, and is a risk factor for all-cause mortality.1
Down syndrome (DS) is the genetic condition caused by trisomy of chromosome 21 (T21).3 T21 has a significant impact on the disease spectrum experienced by carriers; people with DS exhibit reduced incidence of solid malignancies and myocardial infarction, but they have significantly increased rates of leukemias, autoimmune disorders, and Alzheimer’s disease.3 Approximately 10% of infants with DS will exhibit transient myeloproliferative disorder (TMD), which is typically driven by mutations within the erythroid lineage transcription factor GATA1.4 TMD usually resolves spontaneously, but it increases the risk of acute megakaryoblastic leukemia,5 a malignancy that is ∼150-fold more frequent in people with DS. Individuals with DS also exhibit a much higher incidence of B-cell acute lymphoblastic leukemia during the first 2 decades of life6 through mechanisms that are not clear.
To define the frequency of CH in DS, we used the previously described Fast Extremely Rare Mutation Identification (FERMI) error-corrected and targeted sequencing approach, which enables detection of rare somatic mutations present in at least 1 in 10 000 cells.7 By using FERMI, we analyzed genomic regions (∼5 kb total) that are often disrupted in CH and/or acute myeloid leukemia (AML) to quantify hematopoietic clones that have undergone clonal expansion.
Methods
A full description of human participants (supplemental Table 1), blood sample collection, mutation detection (using the FERMI method and a panel spanning known mutational hotspots in CH and AML), RNA sequencing (RNA-seq) of leukocytes, data processing, and cytokine analyses is provided in the supplemental Methods. All study participants were enrolled under study protocols approved by the Colorado Multiple Institutional Review Board (COMIRB #08-1276 and COMIRB #15-2170). Written informed consent was obtained from parents or guardians of each participant, and assent was obtained from participants older than age 7 years who were cognitively able to assent. All procedures were performed in accordance with COMIRB guidelines and regulations. The human samples analyzed by RNA-seq and cytokine profiling in this study were collected and banked under an IRB-approved protocol called The Crnic Institute’s Human Trisome Project Biobank (COMIRB 15-2170; J.M.E.). The Human Trisome Project enrolls individuals with DS as well as healthy, non-affected family members and unrelated controls. This study was observational and involved collecting participant demographic and health information and various biological samples for biobanking. The banked materials are de-identified and made publicly available to DS investigators for research purposes. The study was conducted in accordance with the Declaration of Helsinki.
Results and discussion
We first used FERMI (see supplemental Methods) to amplicon sequence genomic DNA purified from peripheral blood draws of 25 typical disomic individuals (D21) and 26 individuals with T21 (cohort 1 in supplemental Tables 1-3). The age at blood draw ranged from 2 to 41 years for the D21 group and from 1 to 41 years for the T21 group; participants did not have a previous history of cancer or leukemia (although 3 had TMD that had resolved). These analyses revealed a significant increase in the total number of detected mutations in the blood of people with DS (Figure 1A). This difference may be indicative of clonal expansion within T21 hematopoietic systems, allowing detection by FERMI. The Catalogue Of Somatic Mutations In Cancer (COSMIC; https://cancer.sanger.ac.uk/cosmic) was used to classify observed mutations as either likely oncogenic or non-oncogenic. When we used this classification, we observed a significantly greater frequency of detectable oncogenic mutations in DS (Figure 1B).
Individuals with DS exhibit CH. Panels A and B are from the initial cohort of disomic and trisomic samples; panels C-I are from the larger validation cohort of individuals with T21. (A) Number of discovered variants per person separated by genotype into disomic (D21) and trisomic (T21) samples. (B) Percent of individuals of each genotype that contain only clonal expansions without identified oncogenic mutations (No Onc) or contain clonal expansions that carry oncogenic mutations (Onc). (C) Total number of mutations per sample for individuals with T21 that contain no detected oncogenic mutations or contain at least 1 detected oncogenic mutation (but all have CH). (D) Within the cohort with T21, individuals are categorized as having no detectable CH (blue), detectable expansions (CH) without the presence of oncogenic mutations (red), or detectable CH with at least 1 oncogenic mutation (purple). (E) Independent error-corrected amplicon sequencing shows similar patterns of observed mutations for typical individuals. In the Young et al9 study, the median VAF for the rarest mutation was 0.0044 (range, 0.0007-0.0395); in the Liggett et al7 study, the median VAF for the rarest mutation was 0.0011 (range, 0.0002-0.0072). For the Young et al9 study, median age was 68 years (range, 63-76 years); for the Liggett et al7 study, the median age was 54 years (range, 0-89 years). (F) The number of oncogenic mutations detected within the trisomic cohort for the top 5 most commonly mutated genes. (G) To estimate the over- or underrepresentation of observed oncogenic mutations, the ratio of probed oncogenic mutations to the entire probed region for a gene was compared with the ratio of observed oncogenic mutations to all observed mutations (Fisher’s exact test). (H) VAF of discovered oncogenic variants. The x-axis shows equally spaced age-ranked individuals from youngest to oldest (left to right), with brackets distinguishing ages in 5-year increments. (I) For those individuals with T21, some showed multiple putative clonal expansions. The x-axis indicates the number of expansions per individual. *P < .05; ***P < .001.
Individuals with DS exhibit CH. Panels A and B are from the initial cohort of disomic and trisomic samples; panels C-I are from the larger validation cohort of individuals with T21. (A) Number of discovered variants per person separated by genotype into disomic (D21) and trisomic (T21) samples. (B) Percent of individuals of each genotype that contain only clonal expansions without identified oncogenic mutations (No Onc) or contain clonal expansions that carry oncogenic mutations (Onc). (C) Total number of mutations per sample for individuals with T21 that contain no detected oncogenic mutations or contain at least 1 detected oncogenic mutation (but all have CH). (D) Within the cohort with T21, individuals are categorized as having no detectable CH (blue), detectable expansions (CH) without the presence of oncogenic mutations (red), or detectable CH with at least 1 oncogenic mutation (purple). (E) Independent error-corrected amplicon sequencing shows similar patterns of observed mutations for typical individuals. In the Young et al9 study, the median VAF for the rarest mutation was 0.0044 (range, 0.0007-0.0395); in the Liggett et al7 study, the median VAF for the rarest mutation was 0.0011 (range, 0.0002-0.0072). For the Young et al9 study, median age was 68 years (range, 63-76 years); for the Liggett et al7 study, the median age was 54 years (range, 0-89 years). (F) The number of oncogenic mutations detected within the trisomic cohort for the top 5 most commonly mutated genes. (G) To estimate the over- or underrepresentation of observed oncogenic mutations, the ratio of probed oncogenic mutations to the entire probed region for a gene was compared with the ratio of observed oncogenic mutations to all observed mutations (Fisher’s exact test). (H) VAF of discovered oncogenic variants. The x-axis shows equally spaced age-ranked individuals from youngest to oldest (left to right), with brackets distinguishing ages in 5-year increments. (I) For those individuals with T21, some showed multiple putative clonal expansions. The x-axis indicates the number of expansions per individual. *P < .05; ***P < .001.
Next, we expanded our study to an independent validation cohort of an additional 131 individuals with T21 who were age 1 to 20 years old (cohort 2 in supplemental Tables 1-3); we had already obtained matched RNA and plasma samples for complementary analyses from many of them. Analysis of this independent cohort demonstrated a higher frequency of detected total mutations when at least 1 oncogenic mutation was present (Figure 1C). Furthermore, 65% of the individuals within this group had clonal expansions that could be detected by FERMI, and 13% carried at least 1 detectable oncogenic mutation (Figure 1D). Therefore, CH is highly prevalent in people with DS at a young age. There were no significant differences in associated comorbidities between individuals with and without CH (supplemental Table 3). Tong et al8 also reported detection of CH in individuals with DS at the 2018 Annual Meeting of the American Society of Hematology. We compared our results for the typical population with those from Liggett et al7 and Young et al9 (who used similar error-corrected sequencing methods), limiting our analyses to only mutations detected within the regions we probed in this study; similar rates of expansions and VAFs are observed for typical populations across studies (Figure 1E), with the caveat that the number of individuals is limited, and most of these individuals were older. Of note, we also analyzed 6 typical individuals as controls in this validation cohort, none of whom exhibited CH (supplemental Table 1).
As the typical disomic human population ages, the hematopoietic system can grow increasingly clonal when some hematopoietic stem and progenitor cells acquire mutations that promote their expansion, thus leading to CH. The most commonly mutated genes in elderly people with CH are DNMT3A, TET2, ASXL1, TP53, and JAK2; it is thought that these mutated genes require decades to reach a point where they can drive detectable cell expansion.1 Although hotspots for all of these genes were included in our panel, CH in individuals with DS is dominated by TET2 mutations (Figure 1F). It is important to note that the VAFs we observed were lower than those observed in the typical elderly population when more classical sequencing methods were used for CH than the methods we used, although this may reflect the limited amount of time for clonal expansion in our younger cohorts. Importantly, although DNMT3A is the most commonly mutated gene in CH,1 we detected no oncogenic mutations in this gene in any of our cohorts. Notably, an average of at least 10 000 captures per probed region was sequenced for almost all probes (supplemental Figure 1A), and numerous other mutations were detected across the probed regions (supplemental Figure 1B). Overall mutation load was proportional to depth of coverage of the probed genes (supplemental Figure 1C), but we observed a significant enrichment for oncogenic mutations only within the TET2 gene segments, whereas oncogenic mutations were significantly underrepresented (relative to chance expectation) for DNMT3A, TP53, and many other cancer genes (Figure 1G; supplemental Figure 1D). The detectable clones with oncogenic mutations were present across the first 2 decades of life for the cohort with T21, demonstrating very early clonal evolution (Figure 1H). Because most individuals exhibited no detectable oncogenic mutations, it was surprising that most individuals with detectable oncogenic mutations exhibited from 2 to 9 unique oncogenic mutations (Figure 1I), suggesting strong selective pressure for events such as TET2 loss in a subset of individuals.
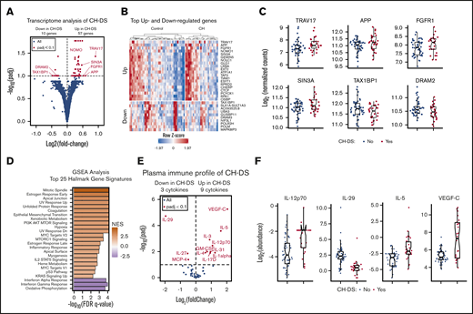
Next, we asked whether the presence of CH in T21 samples correlated with specific biosignatures in the transcriptome of circulating total leukocytes. Toward this end, we analyzed RNA-seq data available for a subset of 70 T21 samples (26 of them with CH confirmed by FERMI). This exercise identified 67 genes that were either significantly overexpressed (57 genes) or downregulated (10 genes) in samples with confirmed CH (CH-DS; Figure 2A-C). The top upregulated gene is TRAV17, a T-cell receptor variant that recognizes CD1b-presented lipid antigens (non–major histocompatibility complex). T cells that recognize CD1b are often seen in thyroiditis, the autoimmune condition common in people with DS.10 APP, a chr21 gene that encodes the amyloid precursor protein, is also more highly expressed in CH-DS samples. Thus, although all individuals with T21 overexpress APP because of increased gene dosage, those with CH-DS tend to express even more. FGFR1, a tyrosine kinase receptor, is also elevated in CH-DS. Of note, the FGF2-FGFR1 axis is a known driver of leukemogenesis.11 Another upregulated gene is SIN3A, a subunit of chromatin repressive complexes whose higher expression has been associated with leukemogenesis.12 Notable among downregulated genes are TAX1BP1, an anti-inflammatory negative regulator of NF-κB and IRF3 signaling,13 and DRAM2, a positive regulator of autophagy.14
Biosignatures of CH in DS. (A) Volcano plot displaying results of whole blood transcriptome analyses of individuals with T21 with (CH-DS) vs without CH. Differential expression, fold changes, and false discovery rate (FDR)–adjusted P values (padj) were calculated with DeSeq2. Horizontal dashed line indicates the statistical cutoff of adjusted P value < .1. (B) Heatmap displaying Z-score values for differentially expressed genes (DEGs) in individuals with T21 and with (CH) or without (Control) CH-DS. (C) Sina plots for select DEGs. (D) Heatmap showing results of gene set enrichment analysis (GSEA) of the transcriptome data. Orange denotes activation of the indicated pathways; violet indicates repression. (E) Volcano plot showing the results of plasma cytokine profiling using Meso Scale Discovery assays for 54 immune factors in individuals with DS with vs without CH. Fold-change and FDR-adjusted P values were calculated with a linear model. Horizontal dashed line indicates the statistical cutoff of adjusted P < .1. (F) Sina plots showning levels of select cytokines differentially abundant in the plasma of individuals with T21 and CH-DS. Boxes in panels C and F represent interquartile ranges and whiskers extend to 1.5× the interquartile ranges. Dn, down; NES, normalized enrichment score; UV, ultraviolet light.
Biosignatures of CH in DS. (A) Volcano plot displaying results of whole blood transcriptome analyses of individuals with T21 with (CH-DS) vs without CH. Differential expression, fold changes, and false discovery rate (FDR)–adjusted P values (padj) were calculated with DeSeq2. Horizontal dashed line indicates the statistical cutoff of adjusted P value < .1. (B) Heatmap displaying Z-score values for differentially expressed genes (DEGs) in individuals with T21 and with (CH) or without (Control) CH-DS. (C) Sina plots for select DEGs. (D) Heatmap showing results of gene set enrichment analysis (GSEA) of the transcriptome data. Orange denotes activation of the indicated pathways; violet indicates repression. (E) Volcano plot showing the results of plasma cytokine profiling using Meso Scale Discovery assays for 54 immune factors in individuals with DS with vs without CH. Fold-change and FDR-adjusted P values were calculated with a linear model. Horizontal dashed line indicates the statistical cutoff of adjusted P < .1. (F) Sina plots showning levels of select cytokines differentially abundant in the plasma of individuals with T21 and CH-DS. Boxes in panels C and F represent interquartile ranges and whiskers extend to 1.5× the interquartile ranges. Dn, down; NES, normalized enrichment score; UV, ultraviolet light.
We then analyzed this RNA-seq data set with the gene set enrichment analysis (GSEA) algorithm, which identified the mitotic spindle gene set as the top activated signature (Figure 2D; supplemental Figure 2A), suggesting that CH-DS is associated with higher mitotic activity in immune cells. This notion was further supported by the upstream regulator tool of the ingenuity pathway analysis suite, which identified the oncogene MYC as the top predicted driver of differentially expressed genes in CH-DS (supplemental Figure 2B). Of note, activation of MYC signatures was also detected by GSEA (Figure 2D). The PI3K-AKT-MTOR pathway was also upregulated in the CH-DS transcriptome. Notably, GSEA of previously published RNA-seq data sets15,16 revealed that the MTORC1 and PI3K-AKT-MTOR Hallmark gene sets are strongly enriched in T cells and total leukocytes from individuals with DS compared with disomic controls (supplemental Figure 2C; also observed in brain cells17 ), and a genetic screen for kinases whose inhibition selectively improves fitness of T21 cells compared with their disomic counterparts identified mammalian target of rapamycin (mTOR) as the top hit.15 Intriguingly, GSEA detected downregulation of interferon-α (IFN-α) and IFN-γ responses (Figure 2D), which we previously showed to be elevated at baseline among those with T21,15 noting that a subset of these response genes increased in the CH-DS group (supplemental Figure 2A).
We then measured a panel of 54 immune factors in plasma samples from the same cohort that was subjected to transcriptome analysis, revealing significant differences among those with and without CH-DS (Figure 2E-F). Upregulated factors in CH-DS include vascular endothelial growth factor C (VEGF-C), interleukin-5 (IL-5), IL-12p70, IL-3, IL-1α, IL-17D, and granulocyte-macrophage colony-stimulating factor (GM-CSF). Downregulated factors include IL-29, IL-27, and MCP4. The most upregulated factor is VEGF-C, a member of the VEGF family known to drive proliferation and chemoresistance in AML.18 Other notable upregulated cytokines include several that are produced by activated T cells (IL-5, IL-3, GM-CSF, and IL-17D) and activated myeloid cell types (eg, IL-2p70, IL-1α). Some of these cytokines are known to stimulate hematopoiesis (eg, IL-3, GM-CSF). Most prominent among downregulated cytokines in CH-DS is IL-29 (IFNL1), a type III IFN ligand that signals through IL-10RB, a subunit of the type III IFN receptor encoded on chr21.19 In previous studies, we showed that IL-29 is unique among IFN ligands, in the sense that it is the only IFN ligand downregulated at baseline in DS.20 Thus, IL-29 is decreased in individuals with T21 and even more so among those with CH-DS. Altogether, these results indicate that CH-DS is associated with transcriptome signatures indicative of increased immune cell proliferation within a distinct inflammatory milieu.
In summary, our results indicate that CH is more detectable in young individuals with DS than in typical controls and that its presence is characterized by frequent oncogenic mutations in leukemia-associated genes (primarily TET2). Analysis of the COSMIC database indicates that pathogenic TET2 mutations are found in 13% of hematologic malignancies in individuals with DS. We speculate that T21 may provide a genetic means of accelerating the tissue changes that typically take a lifetime to manifest, providing a tissue microenvironment conducive to oncogenic mutation-driven clonal expansions. Importantly, individuals with CH-DS display leukocyte gene expression and cytokine patterns that distinguish them from those without CH, possibly indicating a role of disrupted immune function in promoting clonal evolution. Importantly, many of the changes that distinguish the CH-DS subset represent potentiation of differences previously observed in cells of individuals with DS relative to the typical population. Given the low frequency of CH in these individuals, it seems less likely that these aberrant clones are the cause of immune changes but rather are more likely to be the consequences. Additional longitudinal studies will be necessary to determine the predictive value of the CH-DS observed here.
The results of mutation identification are provided in supplemental Table 1. Analyses of RNA-seq results were from published data sets in the Gene Expression Omnibus as referenced: GSE79842, GSE79840, GSE84531, and GSE84526 from Sullivan et al15 and GSE128614, GSE128621, and GSE128622 from Araya et al.16
Acknowledgments
This work was supported by grants from the National Institutes of Health, National Cancer Institute (an INCLUDE supplement to 3P30CA046934; and F31 CA196231 [L.A.L.]), the National Institute of Child Health and Human Development (R01HD103828) (J.D.), and the National Institute of Allergy and Infectious Diseases (R01AI50305 [J.M.E.] and R01AI45988 [K.D.S.]), and by the Boettcher Foundation (K.D.S.), the Linda Crnic Institute for Down Syndrome and Global Down Syndrome Foundation (J.M.E. and J.D.), and the Colorado Clinical and Translational Sciences Institute (UL1-RR025780).
Authorship
Contribution: L.A.L. performed mutational analyses; L.A.L., J.M.E., and J.D. designed the research, interpreted results, and wrote the manuscript; and M.D.G., K.D.S., K.P.S., R.E.G., B.E.-E., K.T.K., J.R.S., and A.L.R. who as members of the Crnic Institute’s Human Trisome Project recruited research participants and obtained consent; collected, processed, and analyzed biospecimens; collected and annotated demographics and clinical data; and analyzed transcriptome and cytokine profiling data sets.
Conflict-of-interest disclosure: The authors declare no competing financial interests.
Correspondence: Joaquin M. Espinosa, University of Colorado School of Medicine, Mail Stop 8608, 12700 E 19th Ave, Room 4011, Aurora, CO 80045; e-mail: joaquin.espinosa@cuanschutz.edu; and James DeGregori, University of Colorado Anschutz Medical Campus, Mail Stop 8101, 12801 East 17th Ave, Room L18-9112, Aurora, CO 80045; e-mail: james.degregori@cuanschutz.edu.
References
Author notes
The full-text version of this article contains a data supplement.



