Key Points
The activation of iNKT cells and interleukin-12 production are required for the optimal efficacy of a CD3/BCMA bispecific antibody.
Restoring iNKT cell activity can improve the therapeutic efficacy of the CD3/BCMA bispecific antibody.
Abstract
CD3-engaging bispecific antibodies (BsAbs) have emerged as powerful therapeutic approaches by their ability to redirect T cells to eliminate tumor cells in a major histocompatibility complex–independent manner. However, how we can potentiate the efficacy of BsAbs remains largely unknown. To address this question, we investigated immunological mechanisms of action of a BsAb cotargeting CD3 and B-cell maturation antigen (BCMA) in syngeneic preclinical myeloma models. Treatment with the CD3/BCMA BsAb stimulated multiple CD3-expressing T-cell subsets and natural killer (NK) cells in the myeloma bone marrow (BM), highlighting its broad immunostimulatory effect. Notably, the BsAb-mediated immunostimulatory and antitumor effects were abrogated in mice lacking invariant NKT (iNKT) cells. Mechanistically, activation of iNKT cells and interleukin-12 production from dendritic cells (DCs) were crucial upstream events for triggering effective antitumor immunity by the BsAb. Myeloma progression was associated with a reduced number of BM iNKT cells. Importantly, the therapeutic efficacy of a single dose of CD3/BCMA BsAb was remarkably augmented by restoring iNKT cell activity, using adoptive transfer of α-galactosylceramide-loaded DCs. Together, these results reveal iNKT cells as critical players in the antitumor activity of CD3 engaging BsAbs and have important translational implications.
Introduction
As off-the-shelf agents, CD3-engaging bispecific antibodies (BsAbs) have emerged as powerful therapeutic modalities. In multiple myeloma (MM), CD3-engaging BsAbs against B-cell maturation antigen (BCMA) or other tumor antigens are being widely studied in clinical trials.1,2 These BsAbs enable cytotoxic T cells to recognize and eliminate tumor cells, regardless of T-cell receptor specificity.3-5 However, given that only a fraction of patients derive long-term benefits, new strategies are warranted to achieve deep and durable clinical responses. Despite advances in antibody engineering technologies, the exact immunological mechanism of action of CD3-engaging BsAbs remains to be fully elucidated. Using syngeneic preclinical myeloma models, we addressed this major knowledge gap to design rational combination therapies.
Methods
The Vk14451 and 5TGM1 myeloma models were maintained as previously described.6-8 C57BL/6 wild-type (WT), C57BL/KaLwRij, and genetically modified mouse strains were bred and maintained in-house. Mice were challenged IV with 2 × 106 Vk14451 cells or 5TGM1 cells stably transfected with BCMA (5TGM1-BCMA) and treated with a single dose of antimouse CD3/BCMA BsAb (25 μg intraperitoneally; Bristol Myers Squibb9 ). All experiments were approved by the QIMR Berghofer Medical Research Institute Animal Ethics Committee.
Details on experimental procedures and materials are included in the supplemental Information.
Results and discussion
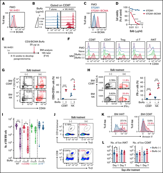
The mechanism of action of CD3-engaging BsAbs has been explained by the recognition of tumor antigen by one Ab arm and the agonistic stimulation of CD3 on cytotoxic lymphocytes by the other Ab arm.2 An anti-mouse CD3/BCMA BsAb triggered proliferation in CD8 T cells cocultured with Vk14451 cells expressing endogenous BCMA (Figure 1A-B). BsAb-induced T-cell activation and tumor cell killing were observed after coculture with 5TGM1-BCMA cells, but not with parental 5TGM1 cells lacking BCMA expression, thus supporting the target specificity (Figure 1C-D; supplemental Figure 1).
iNKT cells are critically necessary for antimyeloma immunity elicited by the CD3/BCMA BsAb. (A) The expression level of BCMA on Vk14451 myeloma cells. FMO indicates the fluorescence minus one controls. (B) CellTrace Violet (CTV)–labeled T cells were cocultured with Vk14451 cells for 3 days in the presence of indicated concentrations of the CD3/BCMA BsAb. CD8 T-cell proliferation. (C) Expression levels of BCMA on parental 5TGM1 cells and 5TGM1-BCMA cells . (D) Cell viability of 5TGM1 and 5TGM1-BCMA cells 2 days after coculture with T cells in the presence of indicated concentrations of the CD3/BCMA BsAb. (E) The experimental design. (F) Expression levels of CD69 in T cell subsets in the BM from naïve and tumor-bearing mice. (G-H) Flow cytometry showed the frequencies of CD8 T cells and NK cells expressing CD69 and CD107a (G) and IFN-γ (H) in the myeloma BM (n = 4). (I) WT mice and Jα18−/− mice were challenged with Vk14451 cells, and treated with a single dose of CD3/BCMA BsAb. WT mice were pretreated with anti-CD8β or anti-CD4–depleting mAb 3 days before BsAb treatment. Violin plots showing the number of BM tumor cells 2 weeks after treatment with the BsAb. The middle lines indicate the median values. Results are pooled from 2 experiments (n = 6-9). (J) Frequencies of live iNKT cells and CD8 T cells in the BM. (K) Frequencies of annexin V+ apoptotic cells in mice treated with the CD3/BCMA BsAb (red) or control (blue). (L) The number of live BM iNKT cells and CD8 T cells at the indicated time points after treatment (n = 8). (M-N) Tumor-bearing WT and Jα18−/− mice were treated with or without the CD3/BCMA BsAb, and BM CD8 T and NK cells were analyzed 16 hours after treatment. (M) Expression levels of CD69. Green histograms indicate the untreated control. (N) Frequencies of IFN-γ–producing cells. Results are pooled from 2 or 3 experiments (n = 6-10). Data are expressed as the mean ± SEM (D,G-H,L-N), and differences were tested for statistical significance using an unpaired Student t test (D,G-H), a Kruskal-Wallis test with Dunn's post hoc test (I), a Mann-Whitney U test (L), and 2-way analysis of variance with Sidak’s multiple comparison (M-N). *P < .05, **P < .01, ***P < .001, ****P < .0001.
iNKT cells are critically necessary for antimyeloma immunity elicited by the CD3/BCMA BsAb. (A) The expression level of BCMA on Vk14451 myeloma cells. FMO indicates the fluorescence minus one controls. (B) CellTrace Violet (CTV)–labeled T cells were cocultured with Vk14451 cells for 3 days in the presence of indicated concentrations of the CD3/BCMA BsAb. CD8 T-cell proliferation. (C) Expression levels of BCMA on parental 5TGM1 cells and 5TGM1-BCMA cells . (D) Cell viability of 5TGM1 and 5TGM1-BCMA cells 2 days after coculture with T cells in the presence of indicated concentrations of the CD3/BCMA BsAb. (E) The experimental design. (F) Expression levels of CD69 in T cell subsets in the BM from naïve and tumor-bearing mice. (G-H) Flow cytometry showed the frequencies of CD8 T cells and NK cells expressing CD69 and CD107a (G) and IFN-γ (H) in the myeloma BM (n = 4). (I) WT mice and Jα18−/− mice were challenged with Vk14451 cells, and treated with a single dose of CD3/BCMA BsAb. WT mice were pretreated with anti-CD8β or anti-CD4–depleting mAb 3 days before BsAb treatment. Violin plots showing the number of BM tumor cells 2 weeks after treatment with the BsAb. The middle lines indicate the median values. Results are pooled from 2 experiments (n = 6-9). (J) Frequencies of live iNKT cells and CD8 T cells in the BM. (K) Frequencies of annexin V+ apoptotic cells in mice treated with the CD3/BCMA BsAb (red) or control (blue). (L) The number of live BM iNKT cells and CD8 T cells at the indicated time points after treatment (n = 8). (M-N) Tumor-bearing WT and Jα18−/− mice were treated with or without the CD3/BCMA BsAb, and BM CD8 T and NK cells were analyzed 16 hours after treatment. (M) Expression levels of CD69. Green histograms indicate the untreated control. (N) Frequencies of IFN-γ–producing cells. Results are pooled from 2 or 3 experiments (n = 6-10). Data are expressed as the mean ± SEM (D,G-H,L-N), and differences were tested for statistical significance using an unpaired Student t test (D,G-H), a Kruskal-Wallis test with Dunn's post hoc test (I), a Mann-Whitney U test (L), and 2-way analysis of variance with Sidak’s multiple comparison (M-N). *P < .05, **P < .01, ***P < .001, ****P < .0001.
To dissect immunological mechanisms of action in vivo, tumor-bearing WT mice were treated with a single dose of the CD3/BCMA BsAb 4 to 5 weeks after tumor inoculation (Figure 1E). In response to the CD3/BCMA BsAb, multiple CD3-expressing T-cell subsets underwent rapid activation in the myeloma bone marrow (BM), as indicated by increased CD69 expression (Figure 1F). Notably, the BsAb triggered degranulation and interferon (IFN)-γ production, not only in CD8 T cells, but also in NK cells (Figure 1G-H). These results suggest that treatment with the CD3/BCMA BsAb may have broad immunostimulatory effects on effector lymphocytes.
Because multiple T-cell subsets underwent activation by the BsAb (Figure 1F), we next sought to identify key subsets for therapeutic effects, using depleting monoclonal Abs (mAbs) in WT mice and invariant NKT (iNKT)-deficient Jα18−/− mice. Tumor-bearing WT mice were treated with anti-CD8β or -CD4 mAb 3 days before treatment with the BsAb (supplemental Figure 2), and tumor burden was measured 2 weeks thereafter. Treatment with the BsAb reduced tumor burden in control mice and those pretreated with anti-CD8β mAb (Figure 1I). In contrast, the antitumor effect of the BsAb was abrogated in the Jα18−/− mice (Figure 1I; supplemental Figure 3). The anti-CD4–depleting mAb also had a negative impact on the efficacy of BsAb (Figure 1I), which may be because >60% of BM iNKT cells expressed CD4 (supplemental Figure 4). Based on these findings, we decided to characterize iNKT cell–mediated BsAb effector mechanisms.
iNKT cells are CD1d-restricted, innatelike T cells, bridging innate and adaptive immunity. The cells function as early responders against tumors, but they are known to undergo T-cell receptor downregulation and apoptosis upon activation.10,11 Indeed, rapid apoptosis and transient loss of BM iNKT cells were observed within 16 hours after treatment with the BsAb (Figure 1J-L), supporting early activation of iNKT cells. Previous studies have shown that iNKT cell–mediated antitumor functions are largely dependent on interactions with dendritic cells (DCs), rather than iNKT cell–mediated direct cytotoxicity.12,13 In line with this notion, BsAb-mediated activation of NK cells and IFN-γ production by CD8 T cells and NK cells were markedly attenuated in the absence of iNKT cells (Figure 1M-N), whereas direct iNKT cell–mediated cytotoxicity against tumor cells was modest in vitro, even in the presence of the BsAb (supplemental Figure 5). These results indicate that iNKT cells act in BsAb-mediated antitumor effects by triggering downstream activation of NK cells and CD8 T cells.
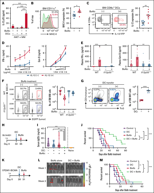
We hypothesized that the BsAb-driven IFN-γ production and activation of NK cells may be explained by the effect of interleukin-12 (IL-12), a major antitumor cytokine produced in response to cross talk between activated iNKT cells and DCs.13-15 When BM-derived DCs were added to iNKT-myeloma cocultures, bioactive IL-12 was released in response to the CD3/BCMA BsAb (Figure 2A). To confirm the activation of DCs in a physiologically relevant manner, we next used IL-12-YFP reporter mice. In response to the CD3/BCMA BsAb, DC maturation and IL-12–expressing CD8α+ DCs were observed (Figure 2B-C), providing in vivo evidence of IL-12 production. Consistent with the fact that IL-12 can potentiate lymphocyte activities,16,17 recombinant IL-12 markedly augmented the BsAb-induced release of effector molecules including IFN-γ and granzyme B (Figure 2D). Notably, the BsAb-mediated release of effector molecules and the antitumor effect were abrogated in mice lacking endogenous IL-12 (Figure 2E-F). Thus, in addition to activation of iNKT cells, IL-12 production was indispensable for optimal antitumor responses by the CD3/BCMA BsAb.
Expansion of iNKT cells dramatically improves therapeutic efficacy of the CD3/BCMA BsAb against myeloma. (A) Freshly isolated iNKT cells (2 × 105) were cocultured with Vk14451 cells (2 × 104) in the presence or absence of BM-derived DCs (1 × 105). The levels of IL-12p70 in culture supernatants were analyzed by enzyme-linked immunosorbent assay (ELISA) 24 hours after treatment. (B-C) Tumor-bearing IL-12-YFP reporter mice were treated with the CD3/BCMA BsAb. (B) Frequencies of BM CD11c cells expressing MHC-II. (C) Frequencies of BM CD8α+ DCs (gated on CD11c+MHC2+CD11b−CD8α+) expressing IL-12. Results are pooled from 2 experiments (n = 7-8). (D) Vk14451 cells were cocultured with B-cell–depleted splenocytes in the presence or absence of recombinant IL-12 (rIL-12, 0.5 ng/mL). The levels of IFN-γ and granzyme (Gzm) B in culture supernatants were analyzed by ELISA 48 hours after stimulation with indicated concentrations of the CD3/BCMA BsAb (n = 7). (E-F) Tumor-bearing WT and Il12p35−/− mice were treated with the CD3/BCMA BsAb. (E) Levels of IFN-γ (left) and Gzm B (right) in blood plasma 6 hours after treatment. (F) Tumor burden and violin plots showing the number of tumor cells in the BM 2 weeks after treatment. The middle lines indicate the median values. Results are pooled from 2 experiments (n = 7-8). (G) DCs were pulsed with α-GalCer overnight and IV injected into tumor-bearing mice (1 × 106). Representative plots (left) and graph (right) show expansion of iNKT cells in the myeloma BM 3 days after adoptive transfer. (H) The experimental design in the VK14451 myeloma model in C57BL/6 WT mice. (I) Serum levels of IgG2b 2 weeks after treatment. The middle lines indicate the median values. Serum IgG2b levels in naïve mice (n = 7) are shown as reference ranges. (J) Kaplan-Meier survival curves of mice after indicated treatment. Results are pooled from 2 experiments (n = 9-10 per group). (K) The experimental design in the 5TGM1-BCMA myeloma model in C57BL/KaLwRij mice. (L) Bioluminescence images showing tumor lesions in mice at the indicated time points after therapy. (M) Kaplan-Meier survival curves of mice after the indicated treatment. Results are pooled from 2 experiments (n = 10 per group). Data are expressed as the mean ± SEM (A-E,G). Differences were tested for statistical significance with a 2-way analysis of variance with Sidak’s multiple-comparisons test (A,E), an unpaired t test (B-C,G), paired t test (D), Kruskal-Wallis test with Dunn’s post hoc test (F,I), and Mantel-Cox test (J,M). *P < .05, **P < .01, ***P < .001, ****P < .0001.
Expansion of iNKT cells dramatically improves therapeutic efficacy of the CD3/BCMA BsAb against myeloma. (A) Freshly isolated iNKT cells (2 × 105) were cocultured with Vk14451 cells (2 × 104) in the presence or absence of BM-derived DCs (1 × 105). The levels of IL-12p70 in culture supernatants were analyzed by enzyme-linked immunosorbent assay (ELISA) 24 hours after treatment. (B-C) Tumor-bearing IL-12-YFP reporter mice were treated with the CD3/BCMA BsAb. (B) Frequencies of BM CD11c cells expressing MHC-II. (C) Frequencies of BM CD8α+ DCs (gated on CD11c+MHC2+CD11b−CD8α+) expressing IL-12. Results are pooled from 2 experiments (n = 7-8). (D) Vk14451 cells were cocultured with B-cell–depleted splenocytes in the presence or absence of recombinant IL-12 (rIL-12, 0.5 ng/mL). The levels of IFN-γ and granzyme (Gzm) B in culture supernatants were analyzed by ELISA 48 hours after stimulation with indicated concentrations of the CD3/BCMA BsAb (n = 7). (E-F) Tumor-bearing WT and Il12p35−/− mice were treated with the CD3/BCMA BsAb. (E) Levels of IFN-γ (left) and Gzm B (right) in blood plasma 6 hours after treatment. (F) Tumor burden and violin plots showing the number of tumor cells in the BM 2 weeks after treatment. The middle lines indicate the median values. Results are pooled from 2 experiments (n = 7-8). (G) DCs were pulsed with α-GalCer overnight and IV injected into tumor-bearing mice (1 × 106). Representative plots (left) and graph (right) show expansion of iNKT cells in the myeloma BM 3 days after adoptive transfer. (H) The experimental design in the VK14451 myeloma model in C57BL/6 WT mice. (I) Serum levels of IgG2b 2 weeks after treatment. The middle lines indicate the median values. Serum IgG2b levels in naïve mice (n = 7) are shown as reference ranges. (J) Kaplan-Meier survival curves of mice after indicated treatment. Results are pooled from 2 experiments (n = 9-10 per group). (K) The experimental design in the 5TGM1-BCMA myeloma model in C57BL/KaLwRij mice. (L) Bioluminescence images showing tumor lesions in mice at the indicated time points after therapy. (M) Kaplan-Meier survival curves of mice after the indicated treatment. Results are pooled from 2 experiments (n = 10 per group). Data are expressed as the mean ± SEM (A-E,G). Differences were tested for statistical significance with a 2-way analysis of variance with Sidak’s multiple-comparisons test (A,E), an unpaired t test (B-C,G), paired t test (D), Kruskal-Wallis test with Dunn’s post hoc test (F,I), and Mantel-Cox test (J,M). *P < .05, **P < .01, ***P < .001, ****P < .0001.
Finally, we examined whether harnessing iNKT cells would improve the efficacy of BsAb, given that numerical and functional defects of iNKT cells were reported in patients with MM.10,18 Indeed, MM progression was associated with a reduced number of BM iNKT cells (supplemental Figure 6). We next performed adoptive transfer of DCs pulsed with a CD1d-restricted lipid agonist α-galactosylceramide (α-GalCer), a widely used approach for expansion of iNKT cells in mice and humans.18,19 Adoptive transfer of α-GalCer–loaded DCs led to robust expansion of iNKT cells in myeloma BM (Figure 2G). Strikingly, expansion of iNKT cells followed by BsAb dramatically improved serum levels of paraprotein, leading to prolonged survival (Figure 2H-J). The combination approach also demonstrated therapeutic benefits in the 5TGM1-BCMA model (Figure 2K-M).
In summary, we revealed iNKT cells as a critical player in orchestrating the immune effector mechanisms of CD3/BCMA BsAb therapy. Our results suggest that the activation of iNKT cells and IL-12 production by DCs are key upstream events that stimulate CD8 T cells and NK cells. Of note, growing evidence suggests that immune-depleting mAbs cannot eliminate tissue-resident T cells.20 Thus, in mice pretreated with the anti-CD8β mAb, residual BM CD8 T cells may effectively eradicate tumor cells by BsAb treatment. Therapeutic resistance to CD3-engaging BsAbs is explained by multiple factors such as the immunosuppressive microenvironment, T-cell exhaustion, and antigen loss.21,22 Given that immune exhaustion signatures are reported in innatelike T-cell subsets from patients with relapsed or refractory MM,23 impaired iNKT cells may also be associated with poor clinical responses. Adoptive transfer of DCs pulsed with α-GalCer has been safely used to stimulate the expansion of iNKT cells in patients with MM and other malignancies. However, the clinical benefits of monotherapy are limited.18,19 Our findings rationalize the use of iNKT-based immunotherapy in combination with CD3-engaging BsAbs. Given that various approaches are being developed to harness iNKT cell–mediated antitumor immunity,10,24,25 these results have important translational implications.
Acknowledgments
The authors thank Bristol Myers Squibb for providing the CD3/BCMA BsAb; Liam Town, and Carol Lee, and Christian Engwerda for technical support and helpful suggestions.
This study was supported by Play for a Cure Foundation. K.N. is supported by National Health and Medical Research Council Project Grant (1159593) and Naito Foundation; grant 2000538 awarded through the 2020 Priority-driven Collaborative Cancer Research Scheme; and the Leukaemia Foundation with the support of Cancer Australia, and a Leukemia Foundation of Australia SERP grant.
Authorship
Contribution: M.C. and K.N. designed the research and wrote the manuscript; M.C., C.T., and K.N. performed the experimental work and analyzed the data; S.J.H. contributed to critical discussion and data interpretation; K.N. conceived and supervised the study; and all authors read and approved the final version of the manuscript.
Conflict-of-interest disclosure: S.J.H. declares consultancy and advisory board membership for AbbVie; consultancy and advisory board membership for and honoraria from Amgen; consultancy, honoraria, and advisory board membership for and research funding from Bristol Myers Squibb/Celgene, Janssen-Cilag, Novartis; consultancy for and research funding and honoraria from GSK; consultancy, advisory board membership, and investigator on studies for and honoraria from Roche/Genetec; consultancy and advisory board membership for and honoraria from Takeda; scientific advisory board membership for and research funding from Haemalogix; and consultancy and an advisory role for Sanofi. K.N. has received speaker honoraria from Sanofi, Bristol Myers Squibb, and Janssen-Cilag. The remaining authors declare no competing financial interests.
Correspondence: Kyohei Nakamura, QIMR Berghofer Medical Research Institute, 300 Herston Rd, Herston, QLD 4006, Australia; e-mail: kyohei.nakamura@qimrberghofer.edu.au.
References
Author notes
Original data are available by e-mail request to the corresponding author (e-mail: kyohei.nakamura@qimrberghofer.edu).
The full-text version of this article contains a data supplement.







