Key Points
Lymphatic clotting in lung-draining lymph nodes of COVID-19 decedents correlate with intralymphatic NETosis.
Patients with severe COVID-19 with low antiviral antibody titers have high serum levels of NETosis biomarkers.
Abstract
Clinical manifestations of severe COVID-19 include coagulopathies that are exacerbated by the formation of neutrophil extracellular traps (NETs). Here, we report that pulmonary lymphatic vessels, which traffic neutrophils and other immune cells to the lung-draining lymph node (LDLN), can also be blocked by fibrin clots in severe COVID-19. Immunostained tissue sections from COVID-19 decedents revealed widespread lymphatic clotting not only in the lung but also in the LDLN, where the extent of clotting correlated with the presence of abnormal, regressed, or missing germinal centers (GCs). It strongly correlated with the presence of intralymphatic NETs. In mice, tumor necrosis factor α induced intralymphatic fibrin clots; this could be inhibited by DNase I, which degrades NETs. In vitro, TNF-α induced lymphatic endothelial cell upregulation of ICAM-1 and CXCL8, among other neutrophil-recruiting factors, as well as thrombomodulin downregulation; in decedents, lymphatic clotting in LDLNs. In a separate cohort of hospitalized patients, serum levels of Myeloperoxidase-DNA (MPO-DNA, a NET marker) inversely correlated with antiviral antibody titers, but D-dimer levels, indicative of blood thrombosis, did not correlate with either. Patients with high MPO-DNA but low D-dimer levels generated poor antiviral antibody titers. This study introduces lymphatic coagulation in lungs and LDLNs as a clinical manifestation of severe COVID-19 and suggests the involvement of NETosis of lymphatic-trafficking neutrophils. It further suggests that lymphatic clotting may correlate with impaired formation or maintenance of GCs necessary for robust antiviral antibody responses, although further studies are needed to determine whether and how lymphatic coagulation affects adaptive immune responses.
Introduction
Severe acute respiratory syndrome coronavirus 2 (SARS-CoV-2) infection has caused more than 6 million deaths worldwide1 from respiratory failure, septic shock, multiorgan failure, or other consequences of severe pulmonary infection.2 Coagulopathies are among the most widely reported clinical correlates of disease severity and include venous and arterial thromboses, microvascular occlusions, disseminated intravascular coagulation, and bleeding disorders3,4; ∼20% to 50% of patients hospitalized with COVID-19 exhibit blood coagulation test abnormalities, including elevated D-dimer levels, thrombocytopenia, and prolonged prothrombin time.5,6 In addition to these standard indicators of coagulation, elevated serum levels of neutrophil extracellular trap (NET) markers have also been reported in patients hospitalized with COVID-19,6-8 and both NET levels and elevated circulating neutrophil-to-lymphocyte ratios were among the first reported predictors of disease severity.9-11 Intravascular NETs form when neutrophils adhere to and become activated by injured endothelium, expelling their DNA into large nets that trap platelets to initiate clot formation and inhibit fibrinolysis, activate factor XII, and induce DNA-mediated thrombin generation to further promote coagulation.6,12,13 Immunothrombosis containing NETs has been observed in blood vessels in COVID-19 autopsy sections.14
Fibrin clots can also occur in lymphatic vessels and have been reported in lymphedema, lymphatic filariasis, lymphangiectasia, and cancer,15,16 although experimental studies are scarce. In general, lymph coagulates slower than blood, consistent with the lack of platelets, lower levels of factors VIII and V, and higher levels of fibrinolytic factors.15 However, neutrophils can enter inflamed lymphatic vessels and migrate to the draining lymph nodes (LNs),17-24 with their entry and migration facilitated by lymphatic endothelial cells (LECs) that upregulate adhesion molecules and secrete neutrophil chemoattractants such as CXCL8 when inflamed.17,19,20 LECs may also activate neutrophils to form NETs because CXCL8 is a potent driver of NETosis.25,26
Considering that NETs contain extracellular DNA, histones, and tissue factor12 that may initiate coagulation in the absence of platelets, we hypothesized that lymphatic clotting is a clinical feature of severe COVID-19 disease and is promoted by lymphatic-associated NETosis. If so, this may have particular significance because a subset of patients with severe COVID-19 have been reported to exhibit an impaired adaptive immune response, marked by regressed germinal centers (GCs) and extrafollicular B-cell activation.27-29 Transport of immune cells and viral antigens to the LN is a key step in the adaptive immune response, and blockages in lymphatic vessels may therefore impair downstream aspects of adaptive immunity including GC formation and antibody production.
Here, we examined the relationship between NETs, lymphatic vessels, and fibrin coagulation in severe COVID-19 using autopsy sections of lung and lung-draining lymph node (LDLN). We found widespread fibrin lymphatic clotting that correlated with both intralymphatic NETs and abnormal GC architecture in LDLNs. LECs in clotted vessels also exhibited downregulated thrombomodulin, which was also downregulated in LECs in vitro by tumor necrosis factor α (TNF-α). In a separate cohort of patients with COVID-19, we found an inverse correlation between MPO-DNA, a NETosis marker, and antiviral antibody titers; furthermore, patients who failed to generate antibodies were more likely to have high MPO-DNA. In the ear skin of mice, we could demonstrate that lymphatic clotting could be induced by local injection of TNF-α in a NET-dependent manner. Together, these findings suggest that COVID-19–associated coagulation is not limited solely to blood vasculature but extends to the lymphatic vasculature, where it may be driven by NETs rather than platelet activation. Because lymphatic vessels are responsible for the transport of antigen and immune cells to the LN and GCs are a key part of the humoral immune response, lymphatic clotting and intralymphatic NETosis may have important consequences relating to antiviral antibody production in patients with severe COVID-19 or other viral infections.
Methods
Standard procedures of cell culture, quantitative polymerase chain reaction, enzyme-linked immunosorbent assay, and immunostaining are described in supplemental Methods.
Human tissue procurement
Postmortem tissues from lungs and LDLNs were obtained from patients at the University of Chicago Medical Center: 16 patients who died from SARS-CoV-2 infection and 9 control patients who died before the pandemic, including 3 who died of H1N1 (supplemental Tables 1 and 2). Patient demographics were representative of the patient population at the University of Chicago Medical Center. All policies were reviewed and approved by UChicago’s infection control, and autopsy procedures followed College of American Pathologists and Centers for Disease Control and Prevention guidelines.30 The study was conducted in accordance with the Declaration of Helsinki. Because of metastatic cancer involvement, LDLNs from 3 patients with COVID-19 and 1 control were excluded from analysis. Non–COVID-19 lung controls were obtained from the Gift of Hope Regional Organ Bank of Illinois. All tissues were formalin fixed and paraffin embedded before sectioning.
Serum samples from patients hospitalized with COVID-19 were obtained from the UChicago COVID-19 biobank study (IRB 20-0520) as described earlier.31 Daily SpO2-to-FiO2 ratios were calculated by averaging all clinical measurements available per patient per day. The lowest daily SpO2-to-FiO2 ratio during a patient’s initial hospitalization was used to assign disease severity.
Quantification of lymphatic clotting, neutrophils, and NETs
To quantify neutrophil and NET density in patient lungs and LDLNs, sections were imaged and analyzed after thresholding using the Fiji particle analyzer plug-in. Intralymphatic fibrin and NETs were quantified manually in whole-slide tiled images (20×); each vessel was assigned a clotting score (0 = no fibrin, 1 = fibrin along the luminal surface only, 2 = partially clotted [<10%], 3 = partially clotted [>10%], and 4 = fully clotted) and a NET score (0 = no NETs, 1 = NETs along the lumen only, and 2 = NETs integrated into clot). Scores for all vessels in each LDLN were averaged to give fibrin clotting and NET scores for each patient.
LN scoring
Quality of GC structures and overall LN architecture were assessed from slides stained with hematoxylin and eosin (H&E) or immunostained for CD3, CD20, CD83, and GL7. GCs were analyzed by follicle size, ratio of tingible body macrophages (TBMs) vs medium and large body cells within the follicle, degree of hyalinization, overall LN architecture integrity, and distribution of activated T and B cells. LNs were assigned an H&E score (0 = primary follicles only as in a naïve setting, 1 = robust GCs, 2 = weak GCs, 3 = lack of GCs in infection setting, 4 = regressed GCs, and 5 = no apparent follicles). LNs were also assigned a lymphocyte distribution score (0 = small follicles only with distinct zones, 1 = large follicles with distinct zones, 2 = mixed follicle size and slight loss of integrity, 3 = small follicles only in infection setting, 4 = mixed follicle size and moderate loss of integrity, and 5 = diffuse B-cell zone and complete loss of integrity). Finally, LNs were assigned a GC activation score (0 = predominantly primary follicles, activation markers absent from follicle, and naïve setting; 1= predominantly reactive GCs, activation markers present within follicle, and either naïve or infection setting; 2 = follicular activation with minor abnormalities in follicle structure and little or no extrafollicular activation; 3 = predominantly small primary follicles in infection setting and lack of GC response determined by decreased activation markers; 4 = moderate abnormalities in follicle activation pattern (including extensive cell drop-off) and can include strong follicle activation with extrafollicular activation; and 5 = extensive extrafollicular B-cell activation and poor overall follicle formation or activation). Scores for each patient were summed to create an overall GC abnormality score.
Animals
All procedures were approved by the University of Chicago (ACUP 72414). C57BL/6 mice (Jackson Laboratories) between 6 and 10 weeks of age were used. Intravital immunofluorescence was performed as described previously.32
In vivo labeling of fibrin
Fibrinogen in phosphate-buffered saline (40 mL of 10 mg/mL [F8630-1G; Sigma-Aldrich]) was reacted with 1.6 mL of 4 mg/mL fluorescein isothiocyanate (FITC) or Alexa Fluor 647 (ThermoFisher Scientific) for 1 hour. Fibrinogen was dialyzed 4× in 4 L of phosphate-buffered saline. Labeled fibrinogen (100 μL; IV) was injected into mouse tail veins 15 to 30 minutes after treatment expected to induce intralymphatic coagulation (thrombin or cytokine injection).
Thrombomodulin and NETosis blocking in vivo
Thrombin inactivation was achieved by reacting of thrombin (50 μL of 1 U/μL) with 1-mM p-amidinophenylmethylsulfonyl fluoride (Millipore Corp) for 2 hours. Inactive thrombin (0.5 μL) was injected intradermally, alone or with 10 ng/μL TNF-α or 10 μg/μL interleukin-1β (IL-1β) (both from Peprotech) into the dorsal ear dermis. To degrade NETs, mice were injected intraperitoneally with 500 IU DNase I (Sigma-Aldrich) in 0.5 mL Iscove's Modified Dulbecco's Medium (IMDM) immediately after intradermal injections of TNF-α.
Statistics and reproducibility
All statistical analyses and linear regressions were performed using GraphPad Prism. One-way analysis of variance (ANOVA) with Tukey multiple comparisons post-test was used to determine P values for multiple groups, unless otherwise noted. For comparison between 2 groups, Mann-Whitney U tests and Student t tests were used as noted in Figures 4, 5, and 6.
Results
Intralymphatic fibrin clots are prevalent in lungs and LDLNs of COVID-19 decedents
Because pulmonary coagulation is a key clinical feature of severe COVID-19,3,4,6 we first determined whether lymphatic vessels in patient lungs also contained fibrin clots by immunostaining lung tissue sections from 16 COVID-19 decedents (supplemental Table 1) and 8 controls (supplemental Table 2). As expected, we found abundant evidence of intravascular and interstitial coagulation, and interestingly, many intact lymphatic vessels also contained fibrin clots (Figure 1). However, the lung lymphatic vessels were frequently severely damaged and interstitial fibrin widespread, precluding meaningful quantification.
Fibrin clots in lymphatic vessels in lungs of COVID-19 decedents. Representative immunofluorescence images of lung sections showing fibrin (green) and podoplanin+ LECs (red) with 488 autofluorescence (gray) to show tissue structure. Yellow arrows indicate clotted lymphatic vessels, and white arrows indicate damaged lymphatic endothelium. Scale bars, 100 μm.
Fibrin clots in lymphatic vessels in lungs of COVID-19 decedents. Representative immunofluorescence images of lung sections showing fibrin (green) and podoplanin+ LECs (red) with 488 autofluorescence (gray) to show tissue structure. Yellow arrows indicate clotted lymphatic vessels, and white arrows indicate damaged lymphatic endothelium. Scale bars, 100 μm.
Surprisingly, when analyzing the LDLNs, we found more extensive lymphatic clotting within intact lymphatic vessels (Figures 2A-B), particularly in the subcapsular sinus (supplemental Figure 1). In contrast, fibrin-containing lymphatics were rare in LDLNs of patients who died of causes unrelated to viral infection (Figure 2C; supplemental Table 2). However, in 3 patients who died of severe H1N1 influenza, lymphatic clotting in the LDLN was similar to that observed in the COVID-19 decedents (Figure 2D). We then analyzed every lymphatic vessel in each tile-scanned LDLN image, assigning each vessel a fibrin score based on the extent of blockage (Figure 2E). The LDLNs of COVID-19 decedents had higher fractions of lymphatic vessels that were mostly or fully clotted (fibrin score of 3-4) compared with those of controls (Figure 2F), whereas both COVID-19 and H1N1 LDLNs had substantially higher fibrin scores than controls (Figure 2G). This suggests that lymphatic clotting in LDLNs may be a common clinical feature of severe pulmonary viral infection, where clotting in the subcapsular sinus may block lymph entry into the LN.
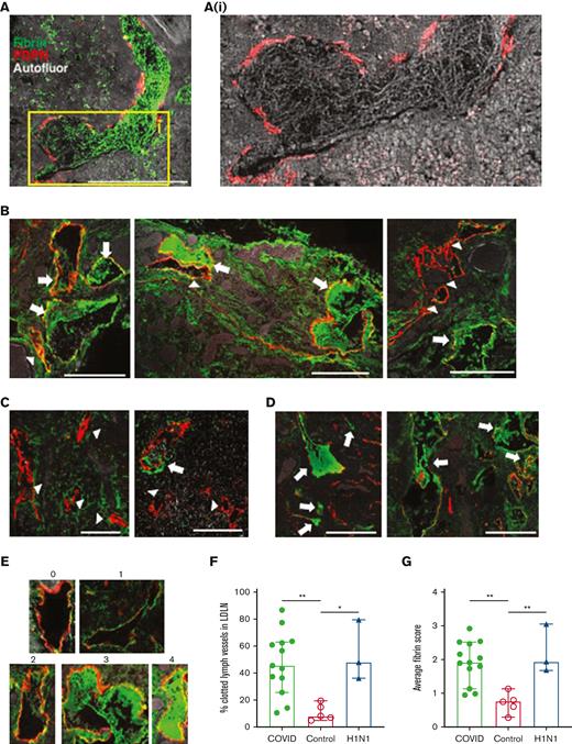
Lymphatic clotting is widespread in LDLNs of COVID-19 decedents. (A) Representative immunofluorescence image showing a large lymphatic clot in an LDLN section with fibrin (green) and podoplanin (red), with inset (Ai) highlighting the fibrillar structure of the fibrin clot in 488 autofluorescence (gray). (B-D) Representative images showing intralymphatic fibrin clots in LDLNs of (B) COVID-19 decedents, (C) control decedents without viral infections, and (D) H1N1 decedents, with arrows indicating partially or fully clotted vessels and arrowheads indicating open vessels. Scale bars in panels A-D, 100 μm. (E) Lymphatic clotting score rubric showing examples for each score: 0, no fibrin (fully open); 1, fibrin confined to endothelium; 2, minimal intralymphatic fibrin (<20% of vessel lumen); 3, partially occluded (>20% of lumen); and 4, fully occluded. (F) Percentage of clotted lymphatic vessels (with a fibrin score of 3-4) in LDLNs from COVID-19, control, and H1N1 decedents; each dot shows the average from 3 sections of each patient. (G) Average lymphatic fibrin score in each LDLN. Bars in panels F-G represent median ±95% confidence interval; ∗P < .05, ∗∗P < .01 by one-way ANOVA with Tukey multiple comparisons post-test.
Lymphatic clotting is widespread in LDLNs of COVID-19 decedents. (A) Representative immunofluorescence image showing a large lymphatic clot in an LDLN section with fibrin (green) and podoplanin (red), with inset (Ai) highlighting the fibrillar structure of the fibrin clot in 488 autofluorescence (gray). (B-D) Representative images showing intralymphatic fibrin clots in LDLNs of (B) COVID-19 decedents, (C) control decedents without viral infections, and (D) H1N1 decedents, with arrows indicating partially or fully clotted vessels and arrowheads indicating open vessels. Scale bars in panels A-D, 100 μm. (E) Lymphatic clotting score rubric showing examples for each score: 0, no fibrin (fully open); 1, fibrin confined to endothelium; 2, minimal intralymphatic fibrin (<20% of vessel lumen); 3, partially occluded (>20% of lumen); and 4, fully occluded. (F) Percentage of clotted lymphatic vessels (with a fibrin score of 3-4) in LDLNs from COVID-19, control, and H1N1 decedents; each dot shows the average from 3 sections of each patient. (G) Average lymphatic fibrin score in each LDLN. Bars in panels F-G represent median ±95% confidence interval; ∗P < .05, ∗∗P < .01 by one-way ANOVA with Tukey multiple comparisons post-test.
Lymphatic clotting correlates with abnormal or missing GCs in LDLNs
It has been documented that dysregulated adaptive immune responses and impaired GC formation can occur in severe cases of COVID-19.27,28 Because lymphatic clotting would likely disrupt the entry and exit of fluid, antigens, and antigen-presenting cells to and from the LDLN, we asked whether the lymphatic clotting we observed in COVID-19 decedent LDLNs could be correlated to this phenomenon. To test this, we created scoring criteria: (1) H&E score for GC architecture, (2) GC activation score based on immunostaining for GL7 (B-cell activation marker) and CD83 (light-zone marker), (3) lymphocyte distribution score based on staining for B- and T-cell markers, and (4) an overall GC abnormality score reflecting the sum of (1) through (3).
Based on H&E scores, most LDLNs from COVID-19 decedents, unlike controls, showed regressed GCs and abnormal follicle architecture based on the increased presence of TBMs and lack of a mantle zone (Figure 3A-B), whereas H&E scoring showed significant differences among COVID-19 and H1N1 LDLNs compared with controls (supplemental Figures 2A-B). When considering GC activation, COVID-19 LDLNs also exhibited increased extrafollicular activation based on GL7 staining and were more likely to show diffuse regions of B-cell activation compared with controls, whose activation patterns were contained within discrete oval-shaped follicles (supplemental Figures 2C-D). Overall, CD83 and GL7 staining was decreased within COVID-19 follicles, potentially indicating follicular regression or a failure to develop a strong GC reaction (Figure 3C). There was a significant difference in the GC activation scores between COVID-19 and control decedents and between H1N1 and control decedents (supplemental Figures 2C-D). Finally, we found that although the lymphocyte distribution scores were not significantly different in LDLNs between the COVID-19, H1N1, and control groups (supplemental Figures 2E-F), some COVID-19 LDLNs exhibited poor distinctions between B- and T-cell zones, with diffuse lymphocyte mixing not present in controls (Figure 3D).
Abnormal GC architecture in LDLNs of COVID-19 decedents correlates with lymphatic clotting in LDLN. (A-D) Representative images from stained LDLNs comparing features of normal (left), regressed (middle), and otherwise abnormal (right) GC follicles of COVID-19 and control decedents. (A) H&E-stained tiled images where the abnormal (right) lacks secondary follicle formation altogether. (B) Zoomed-in H&E-stained images showing a normal secondary follicle (left), a regressed follicle lacking a mantle zone and containing TBMs (black arrows) (middle), and complete lack of follicle architecture (right). (C) Representative immunofluorescence images showing lymphocyte activation in control (left) and COVID-19 (middle and right) LDLNs; CD83 (cyan), GL7 (red), and CD20 (green). The left panel shows strong follicle formation and activation, the middle panel shows decreased follicle size and density, and the right panel shows abnormal follicle structure and extensive extrafollicular activation. (D) Representative immunofluorescence images of T-cell (CD3, red) and B-cell (CD20, green) zone integrity in COVID-19 LDLNs. The left panel shows dense B cells and distinct T-cell and B-cell separation, whereas the middle panel shows decreased follicle size and density, and the right panel shows decreased cellularity and poor T-cell and B-cell zone integrity. (E) Average GC abnormality scores for LDLNs of COVID-19, H1N1, and control decedents. Dashed line represents the median for each group, and dotted lines represent the first and third quartiles. ∗∗∗P < .001, one-way ANOVA test with Tukey multiple comparisons test. (F) Linear regression correlations of GC abnormality score vs percentage of clotted lymphatic vessels in LDLNs from COVID-19 (black), H1N1 (blue), and control (red) decedents. Scale bars, 500 μm (A) and 100 μm (B-D).
Abnormal GC architecture in LDLNs of COVID-19 decedents correlates with lymphatic clotting in LDLN. (A-D) Representative images from stained LDLNs comparing features of normal (left), regressed (middle), and otherwise abnormal (right) GC follicles of COVID-19 and control decedents. (A) H&E-stained tiled images where the abnormal (right) lacks secondary follicle formation altogether. (B) Zoomed-in H&E-stained images showing a normal secondary follicle (left), a regressed follicle lacking a mantle zone and containing TBMs (black arrows) (middle), and complete lack of follicle architecture (right). (C) Representative immunofluorescence images showing lymphocyte activation in control (left) and COVID-19 (middle and right) LDLNs; CD83 (cyan), GL7 (red), and CD20 (green). The left panel shows strong follicle formation and activation, the middle panel shows decreased follicle size and density, and the right panel shows abnormal follicle structure and extensive extrafollicular activation. (D) Representative immunofluorescence images of T-cell (CD3, red) and B-cell (CD20, green) zone integrity in COVID-19 LDLNs. The left panel shows dense B cells and distinct T-cell and B-cell separation, whereas the middle panel shows decreased follicle size and density, and the right panel shows decreased cellularity and poor T-cell and B-cell zone integrity. (E) Average GC abnormality scores for LDLNs of COVID-19, H1N1, and control decedents. Dashed line represents the median for each group, and dotted lines represent the first and third quartiles. ∗∗∗P < .001, one-way ANOVA test with Tukey multiple comparisons test. (F) Linear regression correlations of GC abnormality score vs percentage of clotted lymphatic vessels in LDLNs from COVID-19 (black), H1N1 (blue), and control (red) decedents. Scale bars, 500 μm (A) and 100 μm (B-D).
Interestingly, the summed GC abnormality scores showed significant differences between COVID-19 and H1N1 LDLNs compared with controls (Figure 3E) and were positively correlated with the degree of lymphatic clotting in the LDLN (Figure 3F). Together, these data suggest that fibrin-blocked lymphatics in the LNs may potentially contribute to the abnormal GC architecture observed by us and others in COVID-19, although further experimental studies are necessary to determine causation.
Lymphatic clotting correlates with intralymphatic NETs and downregulated thrombomodulin in the LDLNs of COVID-19 decedents
In blood vessels, NETs contribute to immunothrombosis in COVID-19 through neutrophil-platelet interactions14; although platelets are absent in lymph, NETs can also promote clotting in a platelet-independent manner.12 To gain insight into possible mechanisms of lymphatic clotting, we stained LDLN sections for NETs as well as thrombomodulin, which is known to be downregulated by TNF-α in blood vessels to promote clotting there.14 Interestingly, we found that in fibrin-filled lymphatic vessels, NETs were often incorporated into the fibrin clots (Figure 4A). On average, clotted vessels contained more NETs than open or unclotted vessels in COVID-19 LDLNs as well as in control and H1N1 LDLNs (Figure 4B). In addition, when vessels were scored for NETs (0 = no NETs, 1 = NETs along lymphatic lumen, and 2 = NETs incorporated into clot), the average score correlated with the percentage of lymphatics containing clots as well as the GC abnormality score (Figures 4C-D; supplemental Figure 3).
Lymph clotting in LDLNs correlates with intralymphatic NETs in the LDLN and neutrophil load in the lungs of COVID-19 decedents. (A) Representative tiled immunofluorescence image of COVID-19 LDLN showing NETs (citrullinated histone 3 [H3cit], red) integrated into fibrin clots (green) within a large lymphatic vessel (podoplanin, blue) near the subcapsular sinus. (B) Percentage of clotted (fibrin score 3-4) or open (fibrin score 0-2) lymphatic vessels that contain NETs in LDLNs from control (red), COVID-19 (black), and H1N1 (blue) decedents. Dashed line represents the median for each group, and dotted lines represent the first and third quartiles. ∗∗P < .01 by two-tailed paired Student t test. (C-D) Correlation of average NET score (rubric shown in supplemental Figure 3) with percentage of clotted lymphatic vessels (C) and GC abnormality score (D) in each LDLN. (E) Representative tiled immunofluorescence images from lung (left) and matching LDLN (right) from 2 different patients with COVID-19 showing relationship between neutrophil density in the lung with lymphatic clotting and intralymphatic NETs in the LDLN. In patient A (top), a low density of neutrophils and NETs (MPO, yellow; H3cit, red) in the lung (left) corresponded to an LDLN (right) with mostly open lymphatic vessels (fibrin, green; podoplanin, blue; H3cit, red); in patient B (bottom), high levels of neutrophils in the lung corresponded to extensive intralymphatic fibrin clots and high levels of intralymphatic NETs in the LDLNs. (E-F) The density of neutrophils in the lungs correlates with lymphatic clotting in the LDLN of COVID-19 decedents. Linear regression correlations of (F) percentage of clotted LDLN lymphatic vessels (fibrin score 3-4) vs lung neutrophil density and (G) percentage of clotted LDLN lymphatic vessels vs lung NETs density. Scale bars, 100 μm (A,E).
Lymph clotting in LDLNs correlates with intralymphatic NETs in the LDLN and neutrophil load in the lungs of COVID-19 decedents. (A) Representative tiled immunofluorescence image of COVID-19 LDLN showing NETs (citrullinated histone 3 [H3cit], red) integrated into fibrin clots (green) within a large lymphatic vessel (podoplanin, blue) near the subcapsular sinus. (B) Percentage of clotted (fibrin score 3-4) or open (fibrin score 0-2) lymphatic vessels that contain NETs in LDLNs from control (red), COVID-19 (black), and H1N1 (blue) decedents. Dashed line represents the median for each group, and dotted lines represent the first and third quartiles. ∗∗P < .01 by two-tailed paired Student t test. (C-D) Correlation of average NET score (rubric shown in supplemental Figure 3) with percentage of clotted lymphatic vessels (C) and GC abnormality score (D) in each LDLN. (E) Representative tiled immunofluorescence images from lung (left) and matching LDLN (right) from 2 different patients with COVID-19 showing relationship between neutrophil density in the lung with lymphatic clotting and intralymphatic NETs in the LDLN. In patient A (top), a low density of neutrophils and NETs (MPO, yellow; H3cit, red) in the lung (left) corresponded to an LDLN (right) with mostly open lymphatic vessels (fibrin, green; podoplanin, blue; H3cit, red); in patient B (bottom), high levels of neutrophils in the lung corresponded to extensive intralymphatic fibrin clots and high levels of intralymphatic NETs in the LDLNs. (E-F) The density of neutrophils in the lungs correlates with lymphatic clotting in the LDLN of COVID-19 decedents. Linear regression correlations of (F) percentage of clotted LDLN lymphatic vessels (fibrin score 3-4) vs lung neutrophil density and (G) percentage of clotted LDLN lymphatic vessels vs lung NETs density. Scale bars, 100 μm (A,E).
Interestingly, decedents with higher neutrophil densities in the lung had higher percentages of clotted lymphatic vessels in the LDLN (Figures 4E-F), whereas NET counts in the lungs did not correlate with the percentage of clotted lymphatic vessels in the LDLN (Figure 4G). This suggests that lymphatic clots seen in the LDLN did not originate from dislodged upstream clots in the lung but rather from neutrophils trafficking out of the lung and NETosing in the LDLN lymphatics. In addition, neutrophil and NET counts were not globally increased in COVID-19 LDLNs compared with controls (supplemental Figure 4); hence, the correlation between lymphatic clotting and NETs appears to be specific to intralymphatic NETs rather than overall NETs in the LDLN.
We next stained LDLN sections for fibrin, podoplanin, and thrombomodulin (supplemental Figures 5A-B). Interestingly, within each tissue, clotted vessels had decreased thrombomodulin expression compared with open vessels (supplemental Figure 5C). This trend was observed within every patient except 1 (supplemental Figure 5C) and suggests that inflammation-induced downregulation of lymphatic thrombomodulin may contribute to lymphatic clotting.
In vitro, LECs secrete CXCL8, upregulate ICAM-1, and downregulate thrombomodulin in response to TNF-α
Because the increased presence of NETs was specific to clotted vessels, we asked whether inflamed LECs may be recruiting neutrophils and inducing NETosis. In culture, LECs responded to TNF-α treatment by increasing their secretion of CXCL8 and expression of ICAM-1 (supplemental Figures 6A-B); these were not affected by IL-6 or interferon gamma. TNF-α also led to increased transcription of the neutrophil chemoattractants CCL2, CCL3, and CCL5 (supplemental Figure 6C) as well as CXCL1, CXCL2, and CXLC3. Interestingly, thrombomodulin messenger RNA also decreased after treatment with TNF-α as well as IL-6, granulocyte-macrophage colony-stimulating factor, and interferon gamma (supplemental Figure 6D). Together, these results suggest that LECs directly respond to inflammatory cytokines associated with COVID-19, especially TNF-α, in ways that promote neutrophil attraction, NETosis, and fibrin formation.
High NET levels in patient serum correlate with lower levels of anti-RBD antibody titers
In a separate patient cohort, serum was collected at various time points from patients with SARS-CoV-2 infection, and control serum was obtained from nonhypertensive donors before the pandemic (supplemental Table 4). Patients with COVID-19 with comorbidities such as active cancer, organ transplant, or immunosuppression that would affect NET levels or the anti–SARS-CoV-2 antibody response were excluded, as well as patients who had received convalescent plasma.
Using enzyme-linked immunosorbent assay, we measured levels of the NET marker, MPO-DNA, and immunoglobulin G antibody titers against the receptor-binding domain (RBD) of the COVID-19 spike protein. Consistent with other studies, serum from patients with COVID-19 contained higher levels of MPO-DNA than controls (Figure 5A); interestingly, these were not correlated with levels of D-dimer, a common marker of blood thrombosis (Figure 5B). Next, we compared serum MPO-DNA levels with anti-RBD antibody titers and found a significant negative correlation (Figure 5C). In addition, when categorized by having low (2-4), moderate (4.5-5.5), or high (6-8) anti-RBD titers, the MPO-DNA levels in serum from patients with low anti-RBD titers were significantly higher than those in serum from patients with high anti-RBD titers (Figure 5D). All patients with low anti-RBD titers had mid to high levels of serum MPO-DNA (Figure 5E). When categorized by having low (<0.33), mid (>0.33 and <0.5), or high (>0.5) serum MPO-DNA levels, anti-RBD titers were significantly lower in the high MPO-DNA and mid–MPO-DNA groups compared with the low MPO-DNA group (Figure 5F). Interestingly, most patients with high levels of MPO-DNA but low levels of D-dimer had low anti-RBD antibody levels (Figures 5B-C). All patients with low serum MPO-DNA levels had moderate or high anti-RBD antibody titers, and patients with moderate to high serum MPO-DNA levels had higher proportions of low anti-RBD titers (Figure 5G). Because there was no correlation between serum MPO-DNA and D-dimer, it is possible that the relationship between MPO-DNA and anti-RBD titers is independent of blood clotting and could be due to lymphatic clotting instead.
In the serum from patients hospitalized with COVID-19, levels of NET markers did not correlate with disease severity or D-dimer levels but did correlate with lower anti-RBD antibody titers. (A) Serum levels of MPO-DNA from patients hospitalized with COVID-19 and control patients, normalized to NET-standard. (B) Scatter plot of D-dimer vs MPO-DNA levels in patient serum showing no correlation between the two (R2 = 0.0217, P = .29 from linear regression analysis). Dotted horizontal lines indicate low (<0.5 μg/mL fibrinogen equivalent units, or FEU), mid (between 0.5 and 2 μg/mL FEU), and high (>2 μg/mL FEU) D-dimer levels. Dotted vertical lines indicate low (<0.33), mid (0.33-0.5), and high (>0.5) levels of MPO-DNA. Dot colors indicate patients with low (red), mid (orange), or high (green) anti-RBD titers. (C) Scatter plot of anti-RBD antibody titers vs MPO-DNA levels in patient serum (R2 = 0.1487, P = .0043 from linear regression analysis). Dotted horizontal lines indicate low (<4), mid (4.5-5.5), and high (>6) anti-RBD antibody titers, and dotted vertical lines are as in panel B. Dot colors indicate patients with high (red), mid (orange), or low (green) levels of D-dimer. (D) Average MPO-DNA levels from patients with low (2-4), mid (4.5-5.5), or high (6-8) titers of anti-RBD antibodies. (E) Proportion of patients in each anti-RBD titer group (low, mid, or high) who had low, mid, or high MPO-DNA levels. (F) Average anti-RBD titers from patients with low (<0.33), mid (0.33-0.5), or high (>0.5) MPO-DNA levels. (G) Proportion of patients in each MPO-DNA group (low, mid, or high) who had low, mid, or high anti-RBD titers. In panels A, D, and F, dashed line represents the median for each group and dotted lines represent the first and third quartiles. In panel A, ∗∗P < .01 by unpaired two-tailed t test and in panels D and F, ∗P < .05, ∗∗P < .01 by one-way ANOVA test with Tukey multiple comparisons test.
In the serum from patients hospitalized with COVID-19, levels of NET markers did not correlate with disease severity or D-dimer levels but did correlate with lower anti-RBD antibody titers. (A) Serum levels of MPO-DNA from patients hospitalized with COVID-19 and control patients, normalized to NET-standard. (B) Scatter plot of D-dimer vs MPO-DNA levels in patient serum showing no correlation between the two (R2 = 0.0217, P = .29 from linear regression analysis). Dotted horizontal lines indicate low (<0.5 μg/mL fibrinogen equivalent units, or FEU), mid (between 0.5 and 2 μg/mL FEU), and high (>2 μg/mL FEU) D-dimer levels. Dotted vertical lines indicate low (<0.33), mid (0.33-0.5), and high (>0.5) levels of MPO-DNA. Dot colors indicate patients with low (red), mid (orange), or high (green) anti-RBD titers. (C) Scatter plot of anti-RBD antibody titers vs MPO-DNA levels in patient serum (R2 = 0.1487, P = .0043 from linear regression analysis). Dotted horizontal lines indicate low (<4), mid (4.5-5.5), and high (>6) anti-RBD antibody titers, and dotted vertical lines are as in panel B. Dot colors indicate patients with high (red), mid (orange), or low (green) levels of D-dimer. (D) Average MPO-DNA levels from patients with low (2-4), mid (4.5-5.5), or high (6-8) titers of anti-RBD antibodies. (E) Proportion of patients in each anti-RBD titer group (low, mid, or high) who had low, mid, or high MPO-DNA levels. (F) Average anti-RBD titers from patients with low (<0.33), mid (0.33-0.5), or high (>0.5) MPO-DNA levels. (G) Proportion of patients in each MPO-DNA group (low, mid, or high) who had low, mid, or high anti-RBD titers. In panels A, D, and F, dashed line represents the median for each group and dotted lines represent the first and third quartiles. In panel A, ∗∗P < .01 by unpaired two-tailed t test and in panels D and F, ∗P < .05, ∗∗P < .01 by one-way ANOVA test with Tukey multiple comparisons test.
Although NET levels negatively correlated with anti-RBD titers, there was no significant correlation between NET levels and the SpO2-to-FiO2 ratio, a marker of disease severity where lower SpO2-to-FiO2 ratios indicate more severe disease (supplemental Figure 7A). Although more patients with mild disease had low NET levels, patients across all severity levels also exhibited mid to high NET levels, and consistent with earlier reports of patients with severe COVID-19,6-8 most patients in our cohort had high NET levels (supplemental Figures 7B-C).
In mice, locally injected TNF-α drives NET-dependent lymphatic clotting
Finally, we sought to determine whether lymphatic clotting could be induced in mouse skin. Under steady-state conditions in mouse ear skin, lymphatic endothelium stained strongly for thrombomodulin but not von Willebrand factor relative to blood (Figure 6A). We then injected TNF-α locally in the mouse ear and by using fluorescently labeled fibrinogen injection (IV) to visualize fibrin clot formation, we could observe fibrin clots in lymphatic vessels (Figures 6B-C). These clots were mostly found in collecting vessels around junctions and valves. Addition of both TNF-α and IL-1β did not increase the extent or kinetics of clotting (Figure 3C). Clotting in lymphatic collectors could also be induced with intradermal injections of inactivated thrombin, which competitively inhibits thrombomodulin (Figure 6C). Although lymphatic clots were relatively sparse, each mouse (n = 9) exhibited some level of lymphatic occlusion, and clot formation was sufficient to prevent lymphatic drainage from lymphatics efferent to clotted collectors (supplemental Figures 8A-B).
Local injection of TNF-α or inactivated thrombin induces NET-dependent intralymphatic fibrin coagulation and blocks lymphatic drainage in mouse skin. (A) Representative immunofluorescence images of thrombomodulin (thrmod, red), CD31 (green), tissue factor (TF, green), and von Willebrand factor (von Willnbrd, red) staining in mouse ears. Arrows point to collecting lymphatics that contain unique morphological features (ie, valves with uneven vessel diameters). Thrombomodulin expression overlaps with CD31 and is also present in some interstitial and perivascular cells and nerve fibers (left) (n). Both blood and lymphatic vessels express thrombomodulin, but only blood vessels express TF (middle). TF expression in lymphatics is limited to perivascular cells and adipocytes (A). In contrast to blood vessels, lymphatic vessels did not express von Willebrand factor (right). Scale bars, 50 μm. (B) Schematic of experimental design: intradermal injection of clot initiators (CIs) TNF-α, TNF-α and IL-1β, or inactivated thrombin, on day 0 was followed by IV injection of FITC-labeled fibrinogen 30 minutes later. Six hours after the first injection, the procedure was repeated. The mice were perfused and fixed after 20 hours. (C) Representative confocal whole-mount images of lymphatic collectors occluded by fibrin (green) clots after treatment with TNF-α (left), TNF-α and IL-1β (middle), or inactivated thrombin (right). Basement membrane (BM, gray) is represented by collagen-IV staining. Scale bars, 50 μm. (D) Schematic of experimental design: intradermal injection of clot initiator (TNF-α) and intraperitoneal injection of DNase I on day 0 was followed by IV injection of 647-labeled fibrinogen 30 minutes later. Six hours after the first injection, the procedure was repeated, and the mice were perfused and fixed after 20 hours. Control mice received TNF-α but not DNase I injections. (E) Representative whole-mount immunofluorescence staining images of lymphatic vessels and clots in the mouse ear in control mice (left) and mice that received DNase I injections (right) (LYVE-1, white; H3cit, red; fibrinogen, green). White arrows indicate lymphatic clots (left inset: LYVE-1 and H3cit channels of clot containing NETs; right inset: LYVE-1 and H3cit channels of clot outside of a lymphatic with no NETs), and yellow arrows indicate clots outside of lymphatics, likely in a blood vessel. Scale bar, 100 μm. (F) Averaged number of lymphatic clots in the left and right ear dorsal dermis for each mouse injected intradermally with TNF-α (n = 5) and each mouse injected with both TNF-α and DNase I (n = 5). Bars and error bars represent median and 95% confidence interval, respectively. ∗∗∗P < .001 by unpaired two-tailed t test.
Local injection of TNF-α or inactivated thrombin induces NET-dependent intralymphatic fibrin coagulation and blocks lymphatic drainage in mouse skin. (A) Representative immunofluorescence images of thrombomodulin (thrmod, red), CD31 (green), tissue factor (TF, green), and von Willebrand factor (von Willnbrd, red) staining in mouse ears. Arrows point to collecting lymphatics that contain unique morphological features (ie, valves with uneven vessel diameters). Thrombomodulin expression overlaps with CD31 and is also present in some interstitial and perivascular cells and nerve fibers (left) (n). Both blood and lymphatic vessels express thrombomodulin, but only blood vessels express TF (middle). TF expression in lymphatics is limited to perivascular cells and adipocytes (A). In contrast to blood vessels, lymphatic vessels did not express von Willebrand factor (right). Scale bars, 50 μm. (B) Schematic of experimental design: intradermal injection of clot initiators (CIs) TNF-α, TNF-α and IL-1β, or inactivated thrombin, on day 0 was followed by IV injection of FITC-labeled fibrinogen 30 minutes later. Six hours after the first injection, the procedure was repeated. The mice were perfused and fixed after 20 hours. (C) Representative confocal whole-mount images of lymphatic collectors occluded by fibrin (green) clots after treatment with TNF-α (left), TNF-α and IL-1β (middle), or inactivated thrombin (right). Basement membrane (BM, gray) is represented by collagen-IV staining. Scale bars, 50 μm. (D) Schematic of experimental design: intradermal injection of clot initiator (TNF-α) and intraperitoneal injection of DNase I on day 0 was followed by IV injection of 647-labeled fibrinogen 30 minutes later. Six hours after the first injection, the procedure was repeated, and the mice were perfused and fixed after 20 hours. Control mice received TNF-α but not DNase I injections. (E) Representative whole-mount immunofluorescence staining images of lymphatic vessels and clots in the mouse ear in control mice (left) and mice that received DNase I injections (right) (LYVE-1, white; H3cit, red; fibrinogen, green). White arrows indicate lymphatic clots (left inset: LYVE-1 and H3cit channels of clot containing NETs; right inset: LYVE-1 and H3cit channels of clot outside of a lymphatic with no NETs), and yellow arrows indicate clots outside of lymphatics, likely in a blood vessel. Scale bar, 100 μm. (F) Averaged number of lymphatic clots in the left and right ear dorsal dermis for each mouse injected intradermally with TNF-α (n = 5) and each mouse injected with both TNF-α and DNase I (n = 5). Bars and error bars represent median and 95% confidence interval, respectively. ∗∗∗P < .001 by unpaired two-tailed t test.
To test whether NETs are involved in TNF-α–induced lymphatic clotting, we used DNase I (injected intraperitoneally) to degrade NETs immediately after intradermal TNF-α injection (Figure 6D). Whole-mount staining for LYVE-1 and H3cit, a specific marker of NETosis, revealed that many of the clots within lymphatic vessels contained NETs (Figure 6E). Importantly, we found substantially fewer lymphatic clots in the ears of mice that received DNase I (Figures 6E-F), suggesting that NETs play important roles in TNF-α–induced lymphatic clotting.
Discussion
Our findings demonstrate that lymphatic coagulation, particularly in the LDLN, is a clinical feature of fatal COVID-19. Furthermore, we found that fibrin-filled lymphatic vessels were more likely to contain intralymphatic NETs and that lymphatic clotting in the LDLN correlated with abnormal or missing GCs, whereas serum NET levels negatively correlated with anti-RBD antibody titers. Elevated NETs and regressed GCs have both been reported independently in severe COVID-196-8,27,28; however, our findings suggest a possible link between these.
Lymph coagulation was first recognized more than a century ago33-35; however, it has received little research attention.15 It has been described in lymphatic-related diseases15,36-40 but otherwise, clinical evidence of pathological lymph clotting is rare. We speculate that this is because the effects of lymphatic clots are likely less detectable and less acute than those of blood clots.
When isolated, lymph clots ∼2- to 5-times slower than corresponding plasma.15,34,35 Lymph lacks platelets and contains lower concentrations of clotting factors and higher levels of fibrinolytic factors than blood.41-44 So, how are lymphatic clots initiated? Early studies used chemically induced damage to vital organs to trigger lymphatic thrombosis in LN sinuses and found that clots originated from areas of severely damaged endothelium, leading to the speculation that an intact lymphatic endothelium prevents clotting.33 However, we observed lymphatic clotting even in intact vessels.
NETs are among many factors that help initiate blood coagulation and have been observed in the lungs and blood of patients with COVID-19.7,8,14 Inflammatory cytokine-stimulated blood endothelial cells attract neutrophils and can induce NETosis to initiate clot formation45; therefore, we hypothesized that NETosis may also initiate lymphatic clotting. In response to inflammation or infection, neutrophils are among the first immune cells to reach the LN after encountering virus in the lung; they rapidly enter afferent lymphatics by inducing endothelial junctional retraction17,23 before entering the LN through the subcapsular sinus.18,20,23,24 Neutrophil recruitment to the LN is TNF-α dependent,18,19,22,23 which is upregulated and correlated to disease severity in COVID-1946 and directly stimulates LECs to modulate expression of chemokines, adhesion molecules, and clotting factors.15,47,48 We found that in vitro, TNF-α stimulation of LECs upregulated secretion of CXCL8 and expression of ICAM-1(supplemental Figure 4), both of which are necessary for recruitment of neutrophils to lymphatic vasculature.19,22
In addition to recruiting neutrophils, CXCL8 also stimulates NETosis.25,26,49 In blood, DNA and histones in NETs trap platelets to promote clotting,50 but they are also sources of tissue factor51 and impair protein C activation and may promote clotting independently of platelets. Inflamed LECs may selectively recruit neutrophils and stimulate NET formation, in turn promoting lymphatic clotting. In our in vivo studies, degrading NETs with DNase I injections almost completely eradicated lymphatic clots, indicating that NETosis is a key factor in this pathway.
Interestingly, there is evidence that LN neutrophils, in particular, can affect adaptive immune responses. Neutrophils, along with macrophages, facilitate antigen capture and presentation in the lymphatic system and carry antigen to the LN.18,22,52 They can also activate or inhibit T- and B-cell immunity.18 Promoting lymphatic clotting through NETosis and therefore impairing antigen and immune cell transport to the LN could be another way neutrophils affect adaptive immunity; our data showing that serum NET levels negatively correlate with anti-RBD antibody titers indicate that NETs likely do play a role in regulating adaptive immune responses in COVID-19.
Alternatively, lymphatic clotting could play a role in the innate immune response; the primary role of neutrophils is to limit the spread of pathogens throughout the body, and neutrophil depletion can lead to systemic spread of bacterial infection through the lymphatic system.53 NETosis-induced lymphatic clotting could be another way neutrophils coordinate innate and adaptive immunity by preventing the spread of pathogens throughout the lymphatic system.
Lymphatic vessels are responsible for fluid, solute, and immune cell trafficking to the LN, and GCs require persistent antigen presentation via follicular dendritic cells54; therefore, it was not surprising to find strong correlations between lymphatic clotting and dysfunctional follicles or GCs in the LDLN. Abnormal GC architecture and declining neutralizing antibody titers have been described in a subset of patients with COVID-19.10,27,29,55-58 Although our data only demonstrate a correlative relationship between clotted LDLN lymphatics and abnormal GC architecture and NETosis and low anti-RBD antibody titers, one might speculate that blocked lymph flow to and within the LN could impair the progression of adaptive immune responses, although many contributing mechanisms to GC dysfunction in COVID-19 likely coexist.27 In future studies, it would be important to determine whether lymphatic clotting is also present in non-LDLNs because dysregulated or missing GCs have been reported in multiple regional LNs in COVID-1958 but these were not available in this study.
Our findings have both basic and translational relevance to COVID-19. Although lymphatic clots were first observed more than a century ago,34,35 the mechanisms by which they form remain elusive. Our data support a new hypothesis that NETosis is a key initiator in lymphatic clotting and highlight the need to further study the consequences of blocked lymph flow in the LN. Translationally, blood coagulopathies, NETosis, and GC dysfunction have all been independently described in COVID-19,5-8,27,28 but our data suggest a new hypothesis that ties them together to suggest therapeutic strategies. Targeting NETs with DNase I could help restore lymph flow to normalize LN architecture. In conclusion, our data suggest that treatments designed to mitigate TNF-α inflammation and degrade NETs may reduce lymphatic clotting and benefit patients with COVID-19.
Acknowledgments
The authors are thankful to the Human Tissue Resource Center (RRID:SCR_019199), funded by UChicago’s Comprehensive Cancer Center support grant (P30CA014599), for their assistance with tissue preparation. Whole-slide imaging was performed at the University of Chicago Integrated Light Microscopy Core (RRID:SCR_019197) by Vytas Bindokas. The authors also thank the Regional Organ Bank of Illinois for providing the control lung tissue and Kathy Reilly, Leeon Jones, and Imani Wilson at the Clinical Research Center at the Institute for Translational Medicine for their help with phlebotomy training and whole blood collection for this study. In addition, the authors thank Chaney Giampaolo and Gavin Swartz for their contributions to image analysis.
This work was financially supported by grants from UChicago (UChicago Big Ideas Generator COVID-19 Response Fund, UChicago Women’s Board [M.E.M. and M.A.S.]) and the National Institutes of Health (grants 1F31CA257763-01 [M.E.M.], 5T32EB009412-12 [T.R.S. and G.S.E.], and 5T32AI007090-43 [P.A.S.]), as well as funds kindly donated by Bruce Herzfelder, for which the authors are extremely grateful. M.E.M., R.K.W., E.C.S., and C.M.S. are PhD candidates at the University of Chicago, and this work is submitted in partial fulfillment of the requirement for the PhD.
Authorship
Contribution: M.A.S., M.E.M., and W.W.K. were responsible for overall study conceptualization and design; A.I.S., S.G., P.M., A.N.H., J.M., and H.S. planned and carried out the autopsy tissue collection and pathological analysis, including GC analysis by S.G; A.I.M., A.M., C.M.S., M.E.M., E.C.S., R.K.W., P.B., W.W.K., and M.A.S. conducted experiments and analyzed data; A.I.S. provided control tissue and serum samples; S.J.R., J.Y., J.T., A.R.P., and T.F.G. planned and carried out the collection of patient serum samples and clinical data shown in Figure 6 and supplemental Figure 6; M.E.M., M.A.S., E.C.S., C.M.S., and W.W.K. wrote the manuscript; M.E.M. and M.A.S. acquired funding for the project; and M.A.S. was responsible for overall study supervision.
Conflict-of-interest disclosure: The authors declare no competing financial interests.
Correspondence: Melody A. Swartz, University of Chicago, 5640 S. Ellis Avenue, ERC 379, Chicago, IL 60637; e-mail: melodyswartz@uchicago.edu.
References
Author notes
Data are available on request from the corresponding author, Melody A. Swartz (melodyswartz@uchicago.edu).
The full-text version of this article contains a data supplement.




![Lymph clotting in LDLNs correlates with intralymphatic NETs in the LDLN and neutrophil load in the lungs of COVID-19 decedents. (A) Representative tiled immunofluorescence image of COVID-19 LDLN showing NETs (citrullinated histone 3 [H3cit], red) integrated into fibrin clots (green) within a large lymphatic vessel (podoplanin, blue) near the subcapsular sinus. (B) Percentage of clotted (fibrin score 3-4) or open (fibrin score 0-2) lymphatic vessels that contain NETs in LDLNs from control (red), COVID-19 (black), and H1N1 (blue) decedents. Dashed line represents the median for each group, and dotted lines represent the first and third quartiles. ∗∗P < .01 by two-tailed paired Student t test. (C-D) Correlation of average NET score (rubric shown in supplemental Figure 3) with percentage of clotted lymphatic vessels (C) and GC abnormality score (D) in each LDLN. (E) Representative tiled immunofluorescence images from lung (left) and matching LDLN (right) from 2 different patients with COVID-19 showing relationship between neutrophil density in the lung with lymphatic clotting and intralymphatic NETs in the LDLN. In patient A (top), a low density of neutrophils and NETs (MPO, yellow; H3cit, red) in the lung (left) corresponded to an LDLN (right) with mostly open lymphatic vessels (fibrin, green; podoplanin, blue; H3cit, red); in patient B (bottom), high levels of neutrophils in the lung corresponded to extensive intralymphatic fibrin clots and high levels of intralymphatic NETs in the LDLNs. (E-F) The density of neutrophils in the lungs correlates with lymphatic clotting in the LDLN of COVID-19 decedents. Linear regression correlations of (F) percentage of clotted LDLN lymphatic vessels (fibrin score 3-4) vs lung neutrophil density and (G) percentage of clotted LDLN lymphatic vessels vs lung NETs density. Scale bars, 100 μm (A,E).](https://ash.silverchair-cdn.com/ash/content_public/journal/bloodadvances/6/24/10.1182_bloodadvances.2022007798/4/m_blooda_adv-2022-007798-gr4.jpeg?Expires=1765008561&Signature=G9MwUaLHJ3RlbVjJO3TGydP2Qgs3n5UrPuqzEzV8JlerfBDnQRinXYFwUbtZmr2m1RKvfPUli82MmPlGCz4O7HKLvpPs7pXK4yYW7vksjprKamLil7Okpij-6TT2pc64tx~TmFeQgFsCDbEXj6IgNYo1doQI-djkFpLjq0WDOip7OROU3EpXXVDkw4q5bHbdpttKZvMEGJS74oMWiMzdeCrQs0h1lITMyTTmnrwU3mZDG6XN6jc~Olh4aHl9e0RBf-X5ewpt8MyfWkRMTWXvcXpxfedVx2z9PYfKREhWl-nJ5aAVQ~2UukhK~0ENaZAKGmeY5i1VxgF7j-6jR6w7Kg__&Key-Pair-Id=APKAIE5G5CRDK6RD3PGA)






![Lymph clotting in LDLNs correlates with intralymphatic NETs in the LDLN and neutrophil load in the lungs of COVID-19 decedents. (A) Representative tiled immunofluorescence image of COVID-19 LDLN showing NETs (citrullinated histone 3 [H3cit], red) integrated into fibrin clots (green) within a large lymphatic vessel (podoplanin, blue) near the subcapsular sinus. (B) Percentage of clotted (fibrin score 3-4) or open (fibrin score 0-2) lymphatic vessels that contain NETs in LDLNs from control (red), COVID-19 (black), and H1N1 (blue) decedents. Dashed line represents the median for each group, and dotted lines represent the first and third quartiles. ∗∗P < .01 by two-tailed paired Student t test. (C-D) Correlation of average NET score (rubric shown in supplemental Figure 3) with percentage of clotted lymphatic vessels (C) and GC abnormality score (D) in each LDLN. (E) Representative tiled immunofluorescence images from lung (left) and matching LDLN (right) from 2 different patients with COVID-19 showing relationship between neutrophil density in the lung with lymphatic clotting and intralymphatic NETs in the LDLN. In patient A (top), a low density of neutrophils and NETs (MPO, yellow; H3cit, red) in the lung (left) corresponded to an LDLN (right) with mostly open lymphatic vessels (fibrin, green; podoplanin, blue; H3cit, red); in patient B (bottom), high levels of neutrophils in the lung corresponded to extensive intralymphatic fibrin clots and high levels of intralymphatic NETs in the LDLNs. (E-F) The density of neutrophils in the lungs correlates with lymphatic clotting in the LDLN of COVID-19 decedents. Linear regression correlations of (F) percentage of clotted LDLN lymphatic vessels (fibrin score 3-4) vs lung neutrophil density and (G) percentage of clotted LDLN lymphatic vessels vs lung NETs density. Scale bars, 100 μm (A,E).](https://ash.silverchair-cdn.com/ash/content_public/journal/bloodadvances/6/24/10.1182_bloodadvances.2022007798/4/m_blooda_adv-2022-007798-gr4.jpeg?Expires=1765029088&Signature=XEcas~xbuLltInzBC0xI6gEDJeMtkZymtkqhaZ~MT8EDuwLs6qpX0mkyrBiOIqcOZfcwzNjXQssmokqe9-NKTU1Vt8gxZ0fsE8g0dsml~AiyPve8EK~OMkY4rlj-brTtfWhgTYr8hB7XXWg9cZxsJH67-4pkPt8ngjykf7NBX7tdVFEUZn1ToRQIanr-TgPQywzYUjUh1IL8pFvQNCjMgjX67y-Siw~qi9DeBtQx-a0s6FOJSarvLhrKewkFckqRJRWO4CAQ-m05yb7n7zHadYUABZtmo01nz7CtTZ~vZ8mtUhmdSdjebG5pLs4~xAXhxiw6mohwaUWEsQugrKR0jA__&Key-Pair-Id=APKAIE5G5CRDK6RD3PGA)

