Key Points
AOC in postpartum bleeding is caused by an excess of dysregulated plasmin generation leading to hyperfibrinolysis.
Excessive plasmin causes fibrinogenolysis and FV cleavage resulting in depletion of these factors.
Visual Abstract
Hemostatic impairment may exacerbate postpartum hemorrhage (PPH). Previously, we described a distinct coagulopathy, associated with multiple causes of PPH including placental abruption and amniotic fluid embolus, termed acute obstetric coagulopathy (AOC). AOC is characterized by very high plasmin/antiplasmin complexes and rapid depletion of functional fibrinogen and factor V (FV). To determine mechanisms underlying AOC, we investigated the plasma from 12 women with AOC (defined by raised plasmin/antiplasmin) and 21 with severe PPH (blood loss >2000 mL or placental abruption) without AOC. Plasma from patients with AOC had a fourfold increased ability to generate plasmin compared with those with severe PPH without AOC (P < .0002). AOC was associated with fibrinogen cleavage in the circulation, demonstrated by fragment D and other breakdown products (P < .0001). D-dimer was increased 36-fold in AOC compared with severe PPH without AOC, thrombin/antithrombin complexes were not raised. FV was reduced on western blot in AOC but not severe PPH without AOC (P < .001) suggesting FV cleavage. Confocal microscopy revealed similar clot structure between AOC and non-AOC samples, but both groups differed from nonbleeding pregnant controls. These data suggest that in AOC an excess of plasmin cleaves fibrinogen and FV in the circulation causing a specific, pathognomonic depletion of coagulation factors. Fibrin(ogen) breakdown products have cofactor function for tissue plasminogen activator, and these data are consistent with these breakdown products, enhancing plasmin generation and potentially driving aberrant plasmin generation in AOC. These results have implications for the clinical management of coagulopathy during PPH.
Introduction
Bleeding during childbirth (postpartum hemorrhage, PPH) is a potentially life-threatening complication leading to ∼70 000 maternal deaths per year globally.1 Bleeding is caused by obstetric complications and exacerbated by hemostatic impairment, found in ∼5% of PPH with blood loss >1000 mL and 17% with blood loss >2500 mL.2 Despite fibrinogen levels being raised to 4 to 6 g/L at term, fibrinogen falls rapidly in some cases of PPH, and the mechanisms underpinning this are not fully understood. In contrast, procoagulant factors do not fall below the nonpregnant normal until bleeds of >3 to 4 L have occurred.3,4 Coagulopathy, defined as Clauss fibrinogen <2 g/L, is strongly associated with bleed progression and worse outcomes for women and their babies.5-8 Our recent study of 518 cases of severe PPH found that approximately half of the cases of hemostatic impairment had evidence of a unique coagulopathy defined by raised plasmin/antiplasmin (PAP) complexes, which we termed acute obstetric coagulopathy (AOC), whereas the remaining cases arose predominantly due to hemodilution.3,4
AOC was primarily associated with placental abruption and amniotic fluid embolism (AFE), although it also occurred with other causes of PPH. The underlying clinical causes for AOC remain unclear and require further investigation. AOC is characterized by early, severe hypofibrinogenemia, acute acquired dysfibrinogenemia, hyperfibrinolysis, reduced factor V (FV), and decreased FVIII:VWF ratio. AOC was associated with very high rates of fetal and neonatal mortality.4 The coagulopathy seems to be caused by excessive plasmin generation, evidenced by very high PAP levels. A similar coagulopathy associated with excessive plasmin, fibrinogen depletion, and hyperfibrinolysis has also been described in a recent study of 39 women with AFE or placental abruption.9 Mechanisms underlying AOC, and its relationship with obstetric disseminated intravascular coagulation (DIC), as defined by the International Society on Thrombosis and Haemostasis (ISTH) Obstetric DIC score of ≥26, are unclear.10 The ISTH Obstetric DIC score is based on Clauss fibrinogen, prothrombin time, and platelet count, but, unlike the nonpregnant DIC score,11 it does not take into account D-dimer levels or fibrin degradation products.
Current guidelines recommend that hemostatic impairment associated with PPH should be treated with early tranexamic acid to reduce fibrinolysis and empirical fixed ratios of red blood cells and fresh frozen plasma (FFP) to replace coagulation factors.12-14 These recommendations are based on data extrapolated from major trauma, which predominantly affects young males.15 These treatment strategies may not be applicable to PPH because the baseline hemostatic systems of pregnant women and trauma cases differ significantly. The increased procoagulant factors, such as FVIII, FII, and FX, and decreased protein S found in pregnancy16 are not reduced in PPH until very large bleeds have occurred, but they fall early in trauma.17 In addition, the observed coagulopathies in PPH and trauma are distinct, and FFP is a relatively poor source of fibrinogen.18
In normal hemostasis, thrombin cleaves fibrinogen to fibrin monomers, which polymerize into protofibrils. Fibrin αC regions mediate lateral aggregation of the protofibrils. The fibrin clot is stabilized by activated FXIII which crosslinks fibrin-fibrin strands and incorporates α2-antiplasmin (α2AP) into the clot.19,20 The zymogen plasminogen is incorporated into the developing clot and is converted to its active form plasmin through the action of tissue plasminogen activator (tPA) or urokinase (uPA).21 Fibrin acts as a cofactor for its own destruction by augmenting tPA-mediated plasminogen activation >1000-fold.22 Plasmin proteolysis of the fibrin clot yields multiple degradation products including crosslinked D domains (D-dimers).
Here, we investigated the mechanisms underpinning the early and potentially catastrophic fall in functional fibrinogen in AOC.
Methods
Patient samples
The Obstetric Bleeding Study+ (REC16/WA/0282) recruited 518 women with PPH after obtaining written consent. There were 12 cases designated as having AOC based on PAP levels >25 000 ng/mL during PPH.4 Platelet-poor plasma samples from women with AOC were compared with those from women with PPH without AOC, selected by a measured blood loss >2000 mL (n = 16) or placental abruption (n = 5) and PAP <25 000 ng/mL, and 20 healthy women at term pregnancy before elective cesarean delivery. Samples at the time of the highest PAP levels were analyzed for fibrinolytic parameters. The first sample after onset of bleeding was analyzed for clot structure. Clot strength was measured using the INTEM mean clot firmness on a ROTEM Sigma device.
The ISTH Obstetric DIC score was calculated based on the lowest Clauss fibrinogen and platelet count and the highest prothrombin time measured during the bleed.10,23 The highest D-dimer was used to compare the groups.
Ethics committee approval was granted with reference REC16/WA/0282.
Plasmin generation assay
Plasmin generation capacity in the plasma (10%) was measured using 0.5 mM S-2251 (Chromogenix) in the presence of 10 nM tPa (alteplase) and cyanogen bromide fibrinogen fragments (10 μg/mL; Technoclone).24 Absorbance readings at 405 nm were taken every minute for 8 hours at 37°C on a Multiskan microphotometer (Thermo Scientific). Previous work had revealed that the saturating concentration of cyanogen bromide fragments in the assay is 50 μg/mL (data not revealed); thus, the assay could detect both increased and decreased plasmin generation.
Determination of plasma protein concentrations
PAI-1 and uPA and were measured using Simple Plex assays on the Ella system. PAI-1, PAI-2, and tPA activities were measured by enzyme-linked immunosorbent assay (ELISA) Innovative Research, and thrombin/antithrombin (TAT) levels were quantified by ELISA from Abcam. TAT complexes were quantified by ELISA from Abcam. D-dimer, coagulation factors, and PAP were measured as described.4
Western blotting
PPH samples with and without AOC, pregnant control samples, and pooled normal plasma samples were separated on 4% to 12% NuPAGE Bis-Tris gels under nonreducing conditions and then transferred to a polyvinylidene fluoride membrane, as described.25 Fibrinogen was detected with a sheep anti-human polyclonal antibody (Enzyme Research Laboratories) and FV with a monoclonal antibody recognizing a specific epitope in the heavy chain (FV; AHV-5146 Prolytix). The positive controls in the FV blots are pooled normal plasma (dilute 1/40 in a HEPES [N-2-hydroxyethylpiperazine-N′-2-ethanesulfonic acid] [20 mM], NaCl [150 mM], CaCl2 [5 mM], polyethylene glycol 8000 [0.1% v/v]) in the presence of phospholipids (20 μM) incubated with activated protein C (1.5 nM) for 15 minutes or plasmin (2.25 nM) for 10 minutes.
Confocal microscopy of fibrin structure
Plasma (30%) with 0.25 μM Alexa Fluor 488 fibrinogen in Tris-buffered saline with Tween 20, CaCl2 (10 mM), and thrombin (0.125 U/mL) was added to Ibidi VI 0.4 slides, and the clots formed as described.24 Images were recorded on Zeiss 710 laser scanning confocal microscope with a 63 × 1.40 oil immersion objective using Zeiss Zen 2012 software. Images were analyzed using ImageJ 1.51w and the Diameter J plugin.
Statistical analysis
Data are presented as number and percentage and median, interquartile range and range for categorical and continuous variables, respectively. AOC and PPH without AOC groups were compared by Fisher exact test and Kruskal-Wallis and Mann-Whitney U tests with Bonferroni correction. Spearman correlations were used to investigate the relationship between the parameters.
Results
Demographics and hemostatic parameters and management
Baseline clinical characteristics and blood component therapy of the women included in this study are shown in Table 1. Clinical data from the whole cohort of 518 women have been previously reported.4 Patients with AOC had higher gravida (3 [2-4] vs 2 [1-3]; P = .03) and earlier gestation (36.5 weeks [29.5-39] vs 40 [37-41]; P = .01) than those with PPH without AOC. Fibrinogen concentrate was infused in 10 of 12 women with AOC and 3 of 21 with PPH without AOC based on ROTEM FIBTEM A5.26 There was no difference in red blood cell transfusion. All women with PPH received IV tranexamic acid. One woman with AOC and one with PPH without AOC received FFP.
Hemostatic parameters relevant to AOC are shown in Figure 1A-E and Table 2. Of the 12 AOC cases, 11 had PAP >40 000 and 1 case had a maximum PAP at 25 393 ng/mL. Alongside the extremely elevated PAP level, women with AOC exhibit significantly reduced fibrinogen and dysfunctional fibrinogen, as evidenced by the discrepancy between the antigenic and Clauss fibrinogen assays. Although FV was reduced in AOC, prothrombin, FX, and thrombin generation were similar in the 2 groups, as previously reported (Table 2).4 TAT complexes were similar in all groups (Figure 1E).
AOC is characterized by increased plasmin and loss of functional fibrinogen. Fibrinogen levels in the plasma samples from patients with AOC, patients with severe PPH without AOC, and nonbleeding pregnant controls were measured by (A) Clauss assay and as (B) total antigen, and (C) the ratio of Clauss:antigenic fibrinogen was then calculated. (D) PAP complexes and (E) thrombin/antithrombin complexes are illustrated. (F) D-dimer levels in cases of PPH with and without AOC grouped based on those that scored positive (score ≥ 26) or negative (score ≤25) on the ISTH criteria for obstetric DIC. Data are median (IQR). Analysis was by Kruskal-Wallis 1-way analysis of variance and Mann-Whitney U test with Bonferroni correction.
AOC is characterized by increased plasmin and loss of functional fibrinogen. Fibrinogen levels in the plasma samples from patients with AOC, patients with severe PPH without AOC, and nonbleeding pregnant controls were measured by (A) Clauss assay and as (B) total antigen, and (C) the ratio of Clauss:antigenic fibrinogen was then calculated. (D) PAP complexes and (E) thrombin/antithrombin complexes are illustrated. (F) D-dimer levels in cases of PPH with and without AOC grouped based on those that scored positive (score ≥ 26) or negative (score ≤25) on the ISTH criteria for obstetric DIC. Data are median (IQR). Analysis was by Kruskal-Wallis 1-way analysis of variance and Mann-Whitney U test with Bonferroni correction.
In the whole cohort of 518 women with PPH reported previously,4 there were sufficient data to calculate the ISTH Obstetric DIC score in 448 cases. Of these 448 women, 45 scored ≥26 and hence fulfilled the ISTH criteria for obstetric DIC. All 12 AOC cases had a positive score, median (interquartile range [IQR]) at 35 (27-39). There were 33 women with severe PPH but without AOC who had a positive score, median (IQR) at 28 (26-37). Among the women with obstetric DIC-positive scores, D-dimer level was 18-fold higher in the AOC cases compared with the AOC-negative cases (P < .00001).
The D-dimer levels in the 33 women with non-AOC PPH, who met the ISTH criteria for obstetric DIC, were similar with those in the 403 women with PPH who scored negative for obstetric DIC (P = .17) (Figure 1F).
The fibrinolytic phenotype of AOC is accompanied by evidence of systemic fibrinogenolysis
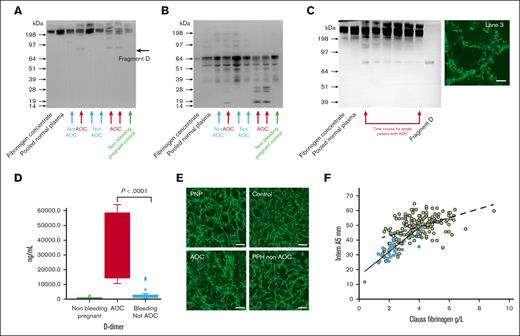
We investigated whether the AOC and PPH without AOC groups had distinctive fibrin and fibrinogen degradation products. Western blot analysis identified bands corresponding to the molecular weight of fragments D and Y in 10 of 12 cases with AOC (83%), but these fragments were only detected in 1 of 21 cases without AOC (P < .0001; Figure 2A-C; Table 3). Fibrinogen breakdown products were found in all 12 cases with AOC (100%) compared with 3 of 21 cases without AOC (14%) (P < .0001; Figure 2B; Table 3).
Evidence of fibrinogenolysis and fibrinolysis in AOC. (A) A representative western blot run under nonreducing conditions using an anti-human fibrinogen detection antibody of samples from patients with AOC (red) and severe PPH without AOC (blue); the nonbleeding pregnant control sample (green) was taken before an elective cesarean delivery. Fragment D indicated is a specific marker of fibrinogen proteolysis; fragment Y is ∼160 kDa. (B) A reducing western blot with samples as in panel A, with breakdown products less than ∼30 kDa are detected in AOC but not in PPH without AOC. (C) A representative nonreducing gel of sequential samples over time from a single patient with AOC, revealing fibrinogen in the earliest sample on the left and the latest on the right. A confocal microscopy image of the plasma fibrin clot at the earliest time point (lane 3) is illustrated. (D) D-dimer levels in nonbleeding pregnant controls, AOC, and severe PPH without AOC. (E) Representative confocal microscopy images of plasma fibrin clots for pooled normal plasma (PNP), nonbleeding pregnant control taken before an elective cesarean delivery (control) PPH without AOC (PPH non-AOC), and a case of AOC (AOC). (F) The relationship between Clauss fibrinogen and INTEM A5, as a measure of clot strength, performed on a ROTEM Sigma device. Blue dots are cases of AOC and grey dots of PPH without AOC; individual cases might contribute more than 1 data point. There was no difference in clot firmness, as measured by ROTEM, between the AOC and PPH without AOC groups at similar Clauss fibrinogen levels. Dashed line is the linear correlation for all non-AOC cases (R2 = 0.24), and the solid line is the linear correlation for all AOC cases (r2 = 0.63).
Evidence of fibrinogenolysis and fibrinolysis in AOC. (A) A representative western blot run under nonreducing conditions using an anti-human fibrinogen detection antibody of samples from patients with AOC (red) and severe PPH without AOC (blue); the nonbleeding pregnant control sample (green) was taken before an elective cesarean delivery. Fragment D indicated is a specific marker of fibrinogen proteolysis; fragment Y is ∼160 kDa. (B) A reducing western blot with samples as in panel A, with breakdown products less than ∼30 kDa are detected in AOC but not in PPH without AOC. (C) A representative nonreducing gel of sequential samples over time from a single patient with AOC, revealing fibrinogen in the earliest sample on the left and the latest on the right. A confocal microscopy image of the plasma fibrin clot at the earliest time point (lane 3) is illustrated. (D) D-dimer levels in nonbleeding pregnant controls, AOC, and severe PPH without AOC. (E) Representative confocal microscopy images of plasma fibrin clots for pooled normal plasma (PNP), nonbleeding pregnant control taken before an elective cesarean delivery (control) PPH without AOC (PPH non-AOC), and a case of AOC (AOC). (F) The relationship between Clauss fibrinogen and INTEM A5, as a measure of clot strength, performed on a ROTEM Sigma device. Blue dots are cases of AOC and grey dots of PPH without AOC; individual cases might contribute more than 1 data point. There was no difference in clot firmness, as measured by ROTEM, between the AOC and PPH without AOC groups at similar Clauss fibrinogen levels. Dashed line is the linear correlation for all non-AOC cases (R2 = 0.24), and the solid line is the linear correlation for all AOC cases (r2 = 0.63).
AOC was associated with 36-fold higher D-dimer level compared with PPH without AOC (Figure 2D), indicating massive breakdown of crosslinked fibrin. There were no significant differences in tPA, uPA, PAI-1, or PAI-2 levels between the groups (Table 2).
Confocal microscopy revealed no significant difference in plasma clot structure between AOC and severe PPH without AOC, although both groups exhibited fewer and smaller fibers, larger pores, and less intersections than pregnant controls (all P < .05; Table 3; Figure 2E). Clots from patients with AOC had thicker fibers than those of pregnant controls (P < .05; Table 3). Maximum clot firmness, dependent on Clauss fibrinogen, decreased more rapidly at lower fibrinogen levels but with no differences between AOC and PPH without AOC cases (Figure 2F).
Proteolysis of FV is evident in AOC
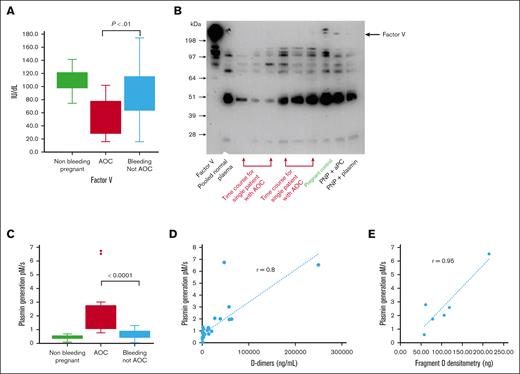
FV and FVIII:VWF ratio were reduced in AOC compared with PPH without AOC; in contrast, other procoagulant factors and thrombin generation are similar. Western blot analysis revealed a reduction in FV, suggesting FV cleavage, in 10 of 12 cases of AOC and 0 of 21 cases of severe PPH without AOC (Table 3; Figure 3A-B).
Depletion and proteolysis of FV and enhanced plasmin generation in AOC. (A) FV activity in nonbleeding pregnant controls, AOC, and severe PPH without AOC. (B) FV degradation was analyzed by western blotting. Samples were run under reducing conditions and FV detected by a monoclonal antibody directed to the heavy chain. Two patients with AOC are found to have reduced or undetectable FV compared with PNP and a nonbleeding pregnant control at the time of elective cesarean delivery (illustrated in green). The positive controls are PNP plus activated protein C (aPC) for 15 minutes or PNP plus plasmin for 10 minutes; in both cases, the FV is reduced. (C) Plasmin generation was analyzed in the plasma from the nonbleeding pregnant controls, AOC, and severe PPH without AOC. (D) The relationship between D-dimer and tPA-initiated plasmin generation capacity in all cases of PPH, including AOC and non-AOC cases. (E) The relationship between plasmin generation capacity and the amount of fragment D in the blood of a single patient with AOC at different time points who is described in the case report. Fibrinogen degradation in these patient samples is found in Figure 2C.
Depletion and proteolysis of FV and enhanced plasmin generation in AOC. (A) FV activity in nonbleeding pregnant controls, AOC, and severe PPH without AOC. (B) FV degradation was analyzed by western blotting. Samples were run under reducing conditions and FV detected by a monoclonal antibody directed to the heavy chain. Two patients with AOC are found to have reduced or undetectable FV compared with PNP and a nonbleeding pregnant control at the time of elective cesarean delivery (illustrated in green). The positive controls are PNP plus activated protein C (aPC) for 15 minutes or PNP plus plasmin for 10 minutes; in both cases, the FV is reduced. (C) Plasmin generation was analyzed in the plasma from the nonbleeding pregnant controls, AOC, and severe PPH without AOC. (D) The relationship between D-dimer and tPA-initiated plasmin generation capacity in all cases of PPH, including AOC and non-AOC cases. (E) The relationship between plasmin generation capacity and the amount of fragment D in the blood of a single patient with AOC at different time points who is described in the case report. Fibrinogen degradation in these patient samples is found in Figure 2C.
AOC promotes enhanced plasmin generation capacity
Illustrative case study of dynamic changes in coagulation parameters in AOC
A 57-kg woman in premature labor delivered vaginally at 20 weeks of gestation. She developed coagulopathy of unknown cause, and the level of her Clauss fibrinogen rapidly fell from 4.2 to 0.4 g/L (Figure 4A) in association with extremely high D-dimer and PAP (Figure 4B). She was given IV tranexamic acid as soon as abnormal bleeding was recognized, and plasmin generation capacity fell after this time. Obstetric interventions to control bleeding included uterotonics and a Bakri balloon, and the total measured blood loss was 2500 mL. She was infused 6 gm of fibrinogen concentrate when her Clauss fibrinogen was 0.4 g/L. This resulted in an increment of 1.6 g/L for Clauss fibrinogen, whereas the increment for antigenic fibrinogen was almost double at 3.1 g/L (Figure 4A). After the fibrinogen concentrate had been infused, the amount of fragment D increased in the patient’s plasma (time course found in Figure 4B). There was a strong correlation between the amount of fragment D and plasmin generation capacity (Figure 3E).
Dynamic changes in hemostatic parameters in the case study of AOC. (A) Clauss and antigenic fibrinogen levels measured during the bleed and the response to an infusion of 6 g of fibrinogen concentrate. The increment for Clauss fibrinogen (orange arrow) is approximately half that found for antigenic (blue arrow). The measured blood loss at the time of each sample is found in pink. (B) The levels of PAP complexes, D-dimer, fragment D, and plasmin generation capacity at each time point. The time of the tranexamic acid (TXA) infusion is illustrated.
Dynamic changes in hemostatic parameters in the case study of AOC. (A) Clauss and antigenic fibrinogen levels measured during the bleed and the response to an infusion of 6 g of fibrinogen concentrate. The increment for Clauss fibrinogen (orange arrow) is approximately half that found for antigenic (blue arrow). The measured blood loss at the time of each sample is found in pink. (B) The levels of PAP complexes, D-dimer, fragment D, and plasmin generation capacity at each time point. The time of the tranexamic acid (TXA) infusion is illustrated.
Discussion
In this study, we demonstrate that AOC is associated with plasmin-mediated proteolysis of circulating fibrinogen in addition to excessive fibrinolysis of crosslinked fibrin. The plasma from patients categorized as having AOC on the basis that they have previously made excess plasmin, as indicated by high PAP level, had a fourfold increased capacity to generate more plasmin compared with other cases of severe PPH. This suggests the potential for a positive feedback loop leading to dysregulated plasmin generation. In contrast, there was no increase in TAT complexes in AOC or severe PPH, meaning that there was limited evidence for systemic activation of coagulation in these cases. These findings provide insights into the rapid and potentially catastrophic fall in functional fibrinogen that is associated with some cases of obstetric bleeding.
Fragment D is a specific marker of plasmin-mediated proteolysis of fibrinogen within the circulation, and it was found in 10 of 12 AOC cases demonstrating that this process contributes to the early, rapid fall in fibrinogen. Reduced Clauss fibrinogen is the critical, clinically quantifiable hemostatic change during PPH, and levels <2 g/L are associated with poor outcomes for both mother and baby.4,8 Our previous work has revealed that, in addition to reduced amounts of fibrinogen, AOC is associated with inhibition of fibrinogen function. Understanding the mechanism underlying these processes may help to devise treatment strategies in these life-threatening cases.
Fibrinogen breakdown products,27 specifically fragment D,28 interfere with fibrin polymerization, possibly contributing to acute dysfibrinogenemia found in AOC. Hypodysfibrinogenemia may have clinically important consequences in the treatment of PPH. Trials reveal that Clauss fibrinogen >2 g/L is adequate for controlling bleeding during PPH,29 and this is reflected in the current guidelines.13,14 It is not known whether infused fibrinogen is susceptible to plasmin-mediated cleavage or inhibition of fibrin polymerization in AOC. If so, higher-than-expected doses of fibrinogen or repeat infusions might be required to achieve the therapeutic target of Clauss fibrinogen >2 g/L.
In the case study revealed, 6 g of fibrinogen concentrate was infused into a woman with a Clauss fibrinogen of 0.4 g/L. This resulted in increments of 1.6 g/L for Clauss and 3.1 g/L for antigen fibrinogen demonstrating rapid functional inhibition of approximately half of the infused fibrinogen. Studies in congenital fibrinogen deficiency revealed no difference in incremental recovery between Clauss and antigenic fibrinogen30 suggesting that in AOC the difference in recovery is due to functional inhibition. Interference by high levels of circulating fragment D and D-dimer28 is a possible mechanism for the observed rapid inhibition of fibrinogen function. The pattern on the western blots, including an increase in fragment D, would indicate that some of the infused fibrinogen has undergone proteolysis. There were insufficient data to assess in vivo increments in other patients because samples had not been taken at appropriate times as clinicians dealt with the acute emergency. Further studies are required to corroborate this observation from a single patient, and to this end, we have established a new study to investigate fibrinogen increments during PPH.
Fibrin clots formed in the presence of plasmin-mediated fibrinogen cleavage products (such as fragment X which lacks the αC regions) have increased susceptibility to lysis.31 This mechanism may contribute to the rapid clot breakdown and very high D-dimer levels in AOC. The αC domains of fibrinogen are most vulnerable to plasmin cleavage32; in addition to the crucial role they play in lateral aggregation of fibrin, they are the site for crosslinking to the inhibitor α2AP.19 It is feasible that clots formed from fibrinogen cleavage products have less α2AP incorporated, enhancing susceptibility of the clot to fibrinolysis, although this requires further study. There was insufficient sample to assay α2AP in this study; however, this is an important parameter to consider in future work because α2AP depletion may contribute to the excess plasmin activity and instability of fibrin clots found in AOC. We have previously revealed that ∼60% of normal plasma levels (0.7 ± 0.6 mg/L) of α2AP are necessary to stabilize clot against tPA-mediated fibrinolysis and that the rate of lysis inversely correlates with total crosslinked α2AP.33 Importantly, α2AP harbors a C-terminal tail that binds plasminogen and competes against its incorporation into the forming fibrin clot. Therefore, a reduction in circulating levels of α2AP, through consumption or proteolysis, has the capacity to accelerate plasmin generation at various levels.
The plasma from AOC cases had a markedly increased ability to generate tPA-initiated plasminogen activation despite the extremely high amounts of plasmin that had already been made, as demonstrated by the PAP levels. As fibrin(ogen) breakdown products have cofactor activity for tPA-mediated plasmin generation in the absence of fibrin,34 it is plausible that these breakdown products increased plasmin generation capacity in AOC. This hypothesis is indirectly supported by the finding that plasmin generation capacity correlated strongly with D-dimer and, in the 1 AOC case where analysis was possible, with the amount of fragment D. Although fragment D and D-dimer are not strong cofactors for tPA-mediated plasminogen activation, their presence is likely to be a good surrogate for fragment E and (DD)E complexes, which are potent cofactors for tPA-mediated activation of plasmin.35 Although the mechanism of the increased plasmin generation in AOC cannot be establish with certainty from the data presented, enhanced cofactor activity of fibrin(ogen) breakdown products is a plausible suggestion. Further work is needed to investigate which breakdown products could be implicated. These findings have the potential to create a positive feedback loop for dysregulation of plasmin generation thereby exacerbating the coagulopathy.
There were no differences in the clot structure when comparing those formed in the plasma from AOC and cases of PPH without AOC, although both were different from nonbleeding pregnant controls. Clots with thicker fibers and a more porous network are reported to be more susceptible to fibrinolysis.36 Indeed, fibrin lacking αC domains due to congenital dysfibrinogenemia or cleavage of circulating fibrinogen significantly affects the mechanical properties of the clot and its susceptibility to lysis.20,31
The demonstration of reduced FV on western blot in the AOC cases provides a mechanism for the reduced FV activity observed in AOC and reported in AFE cases.37-39 FV may be proteolyzed by plasmin or activated protein C, which are both increased in AOC,4 and further investigation is required to unravel the contributions of these enzymes. The high levels of plasmin combined with the presence of fragment D, a product of plasmin-mediated proteolysis of fibrinogen, propel plasmin into the limelight as a potential candidate.
The fall in FVIII was masked by a rise in VWF and is more evident when the FVIII/VWF ratio is calculated. Despite reduced levels of FV and FVIII in AOC, thrombin generation remained above the nonpregnant normal range.4 Although thrombin generation cannot be used to predict the risk of bleeding, the increased ability to generate thrombin in PPH compared with healthy nonpregnant controls suggests that deficiencies of procoagulant clotting factors are unlikely to be the main cause of hemostatic impairment in AOC. We have suggested that tranexamic acid and targeted fibrinogen replacement should be prioritized above infusion of FFP in PPH. This approach has been investigated in a trial of >600 cases of severe PPH where viscoelastic hemostatic assays were used to withhold FFP if results were normal. In that study, no cases of clinically significant hemostatic impairment were found.40 This treatment strategy has been associated with a reduction in the rate of massive PPH and the need for red blood cell transfusion26,41 and is currently being investigated in a randomized controlled trial (ISRCTN17679951). If bleeding continues, dilutional deficiency of clotting factors may also develop; in these cases, FFP is required.3
The findings described herein are compatible with a specific rather than generalized consumption of coagulation factors in AOC. The phenotypes of the coagulopathy previously reported in cases of AFE and placental abruption are very similar to those identified here as AOC, featuring low Clauss fibrinogen, FV, and very high PAP and D-dimers.9,38 There have been no previous reports of fibrinogenolysis or enhanced plasmin generation capacity in AFE and placental abruption, but it is interesting to speculate that similar mechanisms may come into play.
The definition of AOC, based on a specific very high PAP level as described here, is arbitrary and unlikely to be optimal. Ide et al reported 39 cases of AFE and placental abruption with PAP levels ranging from ∼2000 to 200 000 ng/mL and medians of ∼50 000 and 20 000 ng/mL in AFE and placental abruption, respectively. The median D-dimer reported by Ide et al was 107 000 ng/mL in abruption and 300 000 ng/mL in AFE.9 As can be found from the case reported here, the PAP levels change rapidly with time, and the highest level in each case is partly dependent on when samples were taken during an acute emergency. A definition of AOC based on PAP is not relevant in clinical practice because PAP is not available as a routine test. Further research is required to develop a pragmatic definition relevant to clinicians, and it is likely that D-dimer will be important for a clinically applicable definition. It is possible that AOC will be better defined by the combination of low fibrinogen, high PAP, and high D-dimer. We have established a prospective study to investigate this further.
All AOC cases in the original OBS+ study of 518 patients with PPH fulfilled the ISTH criteria for obstetric DIC.10 The finding that TAT complexes were not raised in either AOC or severe PPH without AOC does not support generalized activation of coagulation as would be expected in DIC. TAT level is elevated in pregnant women (>20 ng/L) in the third trimester compared with nonpregnant healthy controls (1-5 ng/L),42 and the levels reported here are consistent with this previous report. Although the very high PAP level in AOC suggests hyperfibrinolytic DIC, this diagnosis usually requires evidence of activation of coagulation, and the absence of raised TAT complexes suggests that AOC may be a distinct coagulopathy.
In addition to the 12 AOC cases, 33 women without AOC were also classified as having obstetric DIC based on the ISTH scoring system.10 The ISTH obstetric DIC score-positive/AOC-negative cases did not have raised D-dimer compared with women with PPH who scored negative for obstetric DIC. The lack of raised D-dimer means that evidence for DIC is limited in these cases, suggesting that in PPH the ISTH score may reflect hemostatic impairment rather than DIC in the non-AOC cases. It is possible that the ISTH obstetric DIC score might be more specific for DIC in PPH if D-dimer was included in the algorithm although pregnancy relevant cutoffs would need to be derived. It is important to note that the ISTH obstetric DIC score is not designed specifically for PPH and can be used in all obstetric scenarios. Further research is required to better define the coagulopathies associated with PPH and other obstetric complications.
The main limitations of this study are that it has been performed on a relatively small group of patients with a limited number of samples which were taken during acute emergency situations. This has limited the number of assays that could be performed to unravel the various mechanisms driving plasmin generation in AOC. The underlying mechanism that caused the initial very high levels of PAP in AOC is not known and will be investigated in future studies. Assays such as tPA/PAI-1 and uPA/PAI-1 complexes would be instructive and will be included in future work. A possible underlying trigger for excess plasmin generation in our AOC cases could be subclinical AFE because AFE is frequently associated with AOC,9 but this suggestion will require further investigation. The findings need to be confirmed in a larger cohort with further investigation of potential mechanisms and pathology.
In conclusion, we demonstrate that AOC is characterized by excessive and dysregulated plasmin generation leading to systemic proteolysis of fibrinogen and FV in the circulation, thereby promoting acute acquired dysfibrinogenemia and massive hyperfibrinolysis. These findings strongly support a role for tranexamic acid43 and early fibrinogen replacement in AOC and will help inform future prospective clinical trials and guidelines on optimal treatment strategies.
Acknowledgments
Eric West performed the plasmin generation assays and contributed to the western blot analyses.
The sample collection was supported by grants from Haemonetics Corporation (Boston, MA) and the National Institute of Academic Anaesthesia, UK. Sample analyses were funded through the Obstetric Anaesthetist Association and the National Institute of Academic Anaesthesia.
Authorship
Contribution: P.W.C., S.F.B., and R.E.C. contributed to study design, data collection, data analysis and interpretation, and manuscript preparation; C.S.W. and N.J.M. contributed to experimental design, experimental analysis, data interpretation, and manuscript preparation; L.d.L. was principal investigator of the study and contributed to study design, data collection, data analysis and interpretation, and manuscript preparation; A.N. contributed to experimental analysis, data interpretation, and manuscript preparation; P.V.J. contributed to experimental design, sample analysis, data interpretation, and manuscript preparation; and N.G. contributed to data analysis and interpretation and manuscript preparation.
Conflict-of-interest disclosure: P.W.C. has received research support from CSL Behring, Haemonetics Corporation, and Werfen, and has acted as a paid consultant to CSL Behring, Haemonetics Corporation, and Werfen. L.d.L. has received research support from Haemonetics Corporation and has acted as a paid consultant to Octapharma. S.F.B. has received research support from CSL Behring, Haemonetics Corporation, and Werfen, and has acted as a paid consultant to CSL Behring and Werfen. R.E.C. has received research support from CSL Behring, Haemonetics Corporation, and Werfen. The remaining authors declare no competing financial interests.
Correspondence: Peter W. Collins, Hematology, School of Medicine, Cardiff University, Heath Park, Cardiff CF14 4XW, United Kingdom; email: collinspw@cardiff.ac.uk.
References
Author notes
Original data are available on request from the corresponding author, Peter W. Collins (collinspw@cardiff.ac.uk).









