Key Points
Molecular clustering on ctDNA recapitulates molecular clusters identified on tissue biopsy in DLBCL.
Compared with ctDNA levels only, the addition of molecular clustering improved outcome prediction in patients with DLBCL.
Visual Abstract
Circulating tumor DNA (ctDNA) levels can help predict outcomes in diffuse large B-cell lymphoma (DLBCL), but its integration with DLBCL molecular clusters remains unexplored. Using the LymphGen tool in 77 DLBCL cases with both ctDNA and tissue biopsy, a 95.8% concordance rate in molecular cluster assignment was observed, showing the reproducibility of molecular clustering on ctDNA. A multicenter, prospective cohort of 166 patients with newly diagnosed DLBCL was analyzed for ctDNA levels and molecular clusters using cancer personalized profiling by deep sequencing. Patients with ctDNA levels of <2.5 log10 haploid genome equivalents (hGE)/mL had a 4-year progression-free survival (PFS) and overall survival (OS) of 71.7% and 85.7%, respectively, compared with 50.3% and 61.0% for those with higher ctDNA levels (P = .0018 and P = .0017). Recursive partitioning showed that patients with ctDNA levels of ≥2.5 log10 hGE/mL were further stratified by clusters ST2/BN2. In this group, ST2/BN2 patients associated with a favorable outcome with a 4-year PFS and OS of 87.5% and 100%, respectively, compared to 38.0% and 47.1% for other clusters (P = .003 and P = .001). Combining ctDNA levels and ST2/BN2 clusters improved outcome prediction. Low-risk patients (n = 51), characterized by ctDNA levels of <2.5 log10 hGE/mL and/or BN2/ST2 cluster, had a 4-year PFS and OS of 75.3% and 87.8%, respectively. High-risk patients (n = 115), with ctDNA levels of ≥2.5 log10 hGE/mL and no BN2/ST2 cluster, had a 4-year PFS and OS of 38.0% and 47.1%, respectively. Adding cluster assignment to ctDNA levels improved the model’s C statistics (0.63 vs 0.59 for PFS; 0.68 vs 0.63 for OS). Liquid biopsy thus provides a multilayered approach for outcome prediction in DLBCL.
Introduction
Diffuse large B-cell lymphoma (DLBCL) is the most common type of non-Hodgkin lymphoma, accounting for up to 35% of these malignancies. Front-line chemoimmunotherapy with rituximab, cyclophosphamide, doxorubicin, vincristine, and prednisone (R-CHOP) allows the achievement of durable remissions in >60% of patients. In the POLARIX trial, the addition of polatuzumab vedotin improved progression-free survival (PFS) compared with R-CHOP, although the percentage of refractory patients remained superimposable in the 2 arms.1,2 On these grounds, upfront identification of patients with early relapsing/refractory disease after R-CHOP or patients who achieve long-lasting remission after this regimen is still important for choosing the most appropriate therapy in newly diagnosed DLBCL.
The advances in disease biology dissection of DLBCL have progressed beyond the cell-of-origin distinction between germinal center B-cell (GCB) and activated B-cell DLBCL.3,4 Recently, independent studies have identified different molecular clusters based on mutational analysis and chromosomal abnormalities that further refine the biological characterization and outcome of DLBCL.5-7 The LymphGen online tool has been developed for this purpose, and is able to classify ∼45% to 50% of DLBCL into specific molecular clusters based on gene mutations and chromosomal abnormalities detected on the tissue biopsy.8 The identification of DLBCL molecular clusters (ie, MCD, EZB, BN2, ST2, and A53) may help clinicians in optimizing treatments based on the unique genetic profile of each cluster.9
Liquid biopsy, here intended as the analysis of circulating tumor DNA (ctDNA) in plasma, is a minimally invasive technique able to accurately genotype DLBCL in a biopsy-free manner.10-12 The pretreatment concentration of ctDNA is prognostic in DLBCL and persistence of residual ctDNA after treatment is highly predictive of relapse.13-17 However, the integration of molecular clusters identified on ctDNA with ctDNA levels has not been evaluated. The results of this study suggest that molecular cluster assignment on ctDNA carefully reflects the molecular clusters identified on tissue biopsy. Moreover, ctDNA analysis might be regarded as a source of multiple molecular information for generating a noninvasive tool that refines molecular characterization and outcome prediction of patients with newly diagnosed DLBCL treated with R-CHOP.
Materials and methods
Patients and biological samples
A multicenter, prospective, real-life cohort of 166 patients with previously untreated DLBCL not otherwise specified who received R-CHOP formed the basis of the study. In all cases, (1) pretreatment cell-free DNA (cfDNA) from plasma and (2) germ line genomic DNA extracted from granulocytes were provided for comparative purposes. In 77 DLBCL cases, tumor genomic DNA extracted from the diagnostic biopsy, either fresh frozen samples or formalin-fixed paraffin-embedded tissues, was also analyzed. The extraction of cfDNA from plasma aimed at obtaining at least 30 ng of cfDNA, corresponding to ∼5000 genomic equivalents (GE). Cell of origin was evaluated by the Hans algorithm. Patients provided informed consent in accordance with institutional review board requirements and the Declaration of Helsinki. The study was approved by the ethical committee of the Ospedale Maggiore della Carità di Novara affiliated with Università del Piemonte Orientale (study number CE 120/19).
Mutational analysis
The LyV4.0 cancer personalized profiling by deep sequencing (CAPP-seq) assay was used for the study and comprised a panel of 109 genes (199 411 base pairs) relevant for DLBCL according to previous studies.5-7 The genomic regions included in the panel are shown in supplemental Table 1 that comprises regions for gene mutations and also includes genes that are comprised in the copy number variations (CNVs) reported by Chapuy et al5 to be able to call CNVs from next-generation sequencing data. The number of the libraries loaded in the NextSeq550 instrument was tailored to obtain a coverage at least >2000× in >80% of the region of interest. A background error-suppressed approach was used for variant calling. The limit of quantification of the LyV4.0 CAPP-seq assay was 0.09%, which represented the analytical background noise threshold over which the assay produced a signal distinguishable from “blank”. The analytical sensitivity of the LyV4.0 CAPP-seq was 0.1%, representing the smallest detectable allele frequency.10,18,19 More information is provided in the supplemental Appendix.
CNV analysis on ctDNA
Genome-wide somatic copy number abnormalities (SCNAs) were assessed using the CNVkit software toolkit (version 0.9.10) in Python 3.11.4.20,21 Although CNVkit is not specifically designed for copy number alteration analysis, as internal validation, the results of CNVkit were compared with those of ichorCNA, a tool intended for estimating the fraction of tumor in cfDNA from ultra-low-pass whole-genome sequencing.21 CNVkit infers copy number variations (CNVs) from targeted capture sequencing data. Sequencing data (cfDNA BAM-files) from the CAPP-seq pipeline, including both on-target and off-target reads, were used as input. The target bin size was set to default. A reference file was built from 41 normal cfDNA samples; read depths were median-centered and bias-corrected (G and C content, sequence repeats, and target density) to produce normalized log2 read-depth values for each bin. To infer copy number changes, “observed” normalized log2 read-depth values from patient samples were subtracted from the “expected” values in the reference file, and bins were segmented using circular binary segmentation with the “drop-low-coverage” option.22,23 We applied the GISTIC2.0 GenePattern module (version 6.15.30) to identify statistically significant CNVs.24 The thresholds used in our analysis were 0.3 for amplifications and 0.3 for deletions. GISTIC output files were processed and summarized using maftools R package (version 2.10.05).25
ctDNA quantitation and molecular group classification
ctDNA levels were reported as haploid genome equivalents per mL of plasma (hGE/mL), determined as the product of total cfDNA concentration and the mean allele fraction of somatic mutations. This value was expressed as a base-10 logarithm (log10 hGE/mL). The validated 2.5 hGE/mL threshold was used to classify patients into low or high ctDNA levels.13
Statistical analysis
The primary outcome of the clinical study was PFS.26 Survival analysis was performed using the Kaplan-Meier method and compared between strata using the log-rank test. The adjusted effects of molecular cluster on PFS and overall survival (OS) were estimated by Cox regression. The χ2 test was used to compare the prevalence of molecular clusters with patient’s clinical characteristics. The analysis was performed with the Statistical Package for the Social Sciences software version 24.0 (Chicago, IL) and RStudio version 1.2.1335 2009-2019, Inc. Statistical significance was defined as P value of <.05.
Results
Patient characteristics
A total of 166 patients with newly diagnosed DLBCL treated with curative intent with R-CHOP therapy were included in the study. The median age of the study cohort was 67 years, 118 patients (71.1%) presented in stage III/IV, and 89 (53.6%) presented an International Prognostic Index score of ≥3. The complete clinical characteristics of the cohort are reported in Table 1. After a median follow-up of 49.1 months, the PFS and OS at 4-years were 64.3% and 76.1%, respectively (supplemental Figure 1).
Validation of molecular cluster on ctDNA
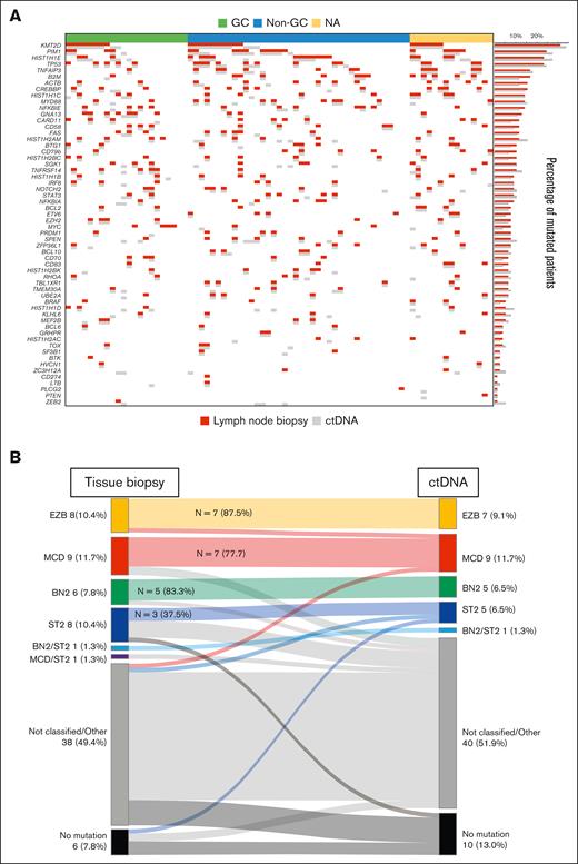
To validate the reproducibly of molecular cluster assignment on ctDNA, 77 of 166 DLBCL cases with both ctDNA and the corresponding tissue biopsies were analyzed. Because CNV on formalin-fixed paraffin-embedded could not be tested, molecular clusters were defined only with gene mutations (Figure 1A) and, therefore, the A53 cluster was not evaluable. The complete mutational profile is reported in supplemental Table 2. On ctDNA, 27 patients (40.3%) were assigned to a specific cluster. Among classified patients, 9 (33.3%) were assigned to MCD, 7 (25.9%) to EZB, 5 (18.5%) to BN2, and 5 (18.5%) to ST2. One patient was classified as genetically composite with features of both BN2 and ST2 (3.7%). Ten patients (13% of the total) were not classifiable because they did not harbor mutations included in our panel on ctDNA. The LymphGen tool allowed to assign 33 (46.5%) patients on the tissue biopsy, a proportion similar to that of cluster assignment on ctDNA. Among the classified patients, 9 (27.3%) belonged to the MCD cluster, 8 (24.2%) to ST2, 8 (24.2%) to EZB, and 6 (18.2%) to BN2. Overall, in the 24 patients assigned to a specific cluster on both tissue biopsy and on ctDNA, the concordance rate between ctDNA and tissue biopsy was 95.8% (Figure 1B). Moreover, the outcome of patients classified into a specific cluster was superimposable whether the assignment was based on ctDNA or on the tissue biopsy (supplemental Figure 2A).
Molecular profile of the studied cohort on ctDNA
After validating the LymphGen tool on ctDNA for the DLBCL cluster, we then explored the entire study population. Modeling was based on mutations and SCNAs. The complete mutational profile is reported in supplemental Tables 2 and 3. Overall, the most frequently mutated genes in pretreatment ctDNA were KMT2D in 32 patients (19.3%), PIM1 in 29 (17.5%), and MEF2B in 24 (14.5%), followed by TP53 in 23 (13.9%) and CREBBP in 22 (13.3%). When considering SCNAs, the most frequent lesions were present, as expected, in <10% of DLBCLs, namely, del1p36 in 11 patients (8.3%), 12q12 gain in 11 cases (8.3%), and 8p loss in 11 patients (8.3%). The complete molecular characterization of the study cohort on ctDNA is reported in Figure 1C.
By feeding LymphGen with the genetic lesions detected in ctDNA, 61 patients were assigned to a molecular cluster with a median confidence of >90%. More precisely, 18 patients (29.5%) were classified as EZB, 15 (24.6%) as BN2, 12 (19.7%) as MCD, 11 (18.0%) as ST2, and 5 (8.2%) as A53. Importantly, all A53 cases would have been classified as “other” if only gene mutations without SCNAs had been used. As expected, the EZB cluster was enriched with patients with GCB DLBCL; the MCD cluster of non-GCB DLBCL; and, interestingly, the BN2 cluster associated with high levels of ctDNA (supplemental Figure 2B). The clinical impact of molecular clusters identified on ctDNA is reported in supplemental Figure 3. As previously reported in studies on tissue biopsies, patients belonging to the A53 (4-year PFS of 20.0%) and MCD (4-year PFS of 50.0%) clusters had a worse outcome also on ctDNA, whereas patients belonging to the EZB (4-year PFS of 61.2%), ST2 (4-year PFS of 68.6%), and BN2 (4-year PFS of 80.0%) clusters showed a better outcome.
Molecular clusters identified on the liquid biopsy further stratify the prognostic value of ctDNA levels
Subsequently, we integrated ctDNA levels with the molecular clusters identified on ctDNA to simultaneously exploit 2 different biomarkers derived from the liquid biopsy. By using the previously reported cutoff of 2.5 log10 hGE/mL,13 patients with ctDNA levels of <2.5 log10 hGE/mL had a 4-year PFS and OS of 71.7% and 85.7%, respectively, compared with 50.3% and 61.0% for patients with ctDNA levels of ≥2.5 log10 hGE/mL (P = .0018 and P = .0017, respectively; Figure 2A-B).
Prognostic impact of ctDNA levels and molecular clusters. Kaplan-Meier estimates of (A) PFS and (B) OS according to ctDNA levels. Patients with ctDNA levels of <2.5 log10 hGE/mL are represented by the blue curve and patients with ctDNA levels of ≥2.5 log10 hGE/mL are represented by the red curve. (C) Recursive partitioning plot according to ctDNA levels and assignment to clusters ST2/BN2. Kaplan-Meier estimates of (D) PFS and (E) OS in patients with ctDNA levels of ≥2.5 log10 hGE/mL according to ST2/BN2 molecular clusters. Patients assigned to ST2/BN2 are represented by the blue curve. Patients not assigned to ST2/BN2 are represented by the red curve.
Prognostic impact of ctDNA levels and molecular clusters. Kaplan-Meier estimates of (A) PFS and (B) OS according to ctDNA levels. Patients with ctDNA levels of <2.5 log10 hGE/mL are represented by the blue curve and patients with ctDNA levels of ≥2.5 log10 hGE/mL are represented by the red curve. (C) Recursive partitioning plot according to ctDNA levels and assignment to clusters ST2/BN2. Kaplan-Meier estimates of (D) PFS and (E) OS in patients with ctDNA levels of ≥2.5 log10 hGE/mL according to ST2/BN2 molecular clusters. Patients assigned to ST2/BN2 are represented by the blue curve. Patients not assigned to ST2/BN2 are represented by the red curve.
By recursive partitioning, patients with ctDNA levels of <2.5 log10 hGE/mL (n = 99) were not further stratified by molecular clustering. Conversely, patients with ctDNA levels of ≥2.5 log10 hGE/mL (n = 67) were significantly further stratified by the assignment to clusters ST2/BN2 (Figure 2C). In patients with ctDNA levels of ≥2.5 log10 hGE/mL, the 4-year PFS and OS for ST2/BN2 patients (n = 16) were 87.5% and 100.0%, respectively, compared with 38.0% and 47.1% for non-ST2/BN2 patients (n = 51), respectively (P = .003 and P = .001; Figure 2D-E).
Therefore, ctDNA levels and ST2/BN2 clusters were combined to improve outcome prediction of patients with DLBCL. Low-risk patients (n = 51), characterized by ctDNA levels of <2.5 log10 hGE/mL and/or BN2/ST2 cluster, showed a 4-year PFS and OS of 75.3% and 87.8%, respectively. High-risk patients (n = 115), characterized by ctDNA levels of ≥2.5 log10 hGE/mL and no BN2/ST2 cluster, showed a 4-year PFS and OS of 38.0% and 47.1%, respectively (Figure 3A,D). Compared with ctDNA levels only, the addition of BN2/ST2 clusters improved the C statistics of the model (0.635 vs 0.599 for PFS; 0.687 vs 0.631 for OS).
Prognostic impact of ctDNA levels and ST2/BN2 molecular clusters. Kaplan-Meier estimates of (A) PFS and (B) OS according to ctDNA levels and ST2/BN2 clusters. Patients with ctDNA of <2.5 log10 hGE/mL and/or assigned to BN2/ST2 clusters are represented by the blue curve. Patients with ctDNA of ≥2.5 log10 hGE/mL and not assigned to cluster BN2/ST2 cluster are represented by the red curve. Multivariate analysis of (C) PFS and (D) OS including ctDNA levels, BN2/ST2 cluster, International Prognostic Index (IPI) score, and cell of origin.
Prognostic impact of ctDNA levels and ST2/BN2 molecular clusters. Kaplan-Meier estimates of (A) PFS and (B) OS according to ctDNA levels and ST2/BN2 clusters. Patients with ctDNA of <2.5 log10 hGE/mL and/or assigned to BN2/ST2 clusters are represented by the blue curve. Patients with ctDNA of ≥2.5 log10 hGE/mL and not assigned to cluster BN2/ST2 cluster are represented by the red curve. Multivariate analysis of (C) PFS and (D) OS including ctDNA levels, BN2/ST2 cluster, International Prognostic Index (IPI) score, and cell of origin.
By multivariate analysis, the assignment to clusters BN2 or ST2 maintained an independent association with improved PFS (hazard ratio, 0.24; 95% confidence interval, 0.07-0.80; P = .02) and OS (hazard ratio, 0.07; 95% confidence interval, 0.01-0.55; P = .011) when adjusted for ctDNA levels, International Prognostic Index, and cell of origin (Figure 3C-D).
Discussion
The results of this study suggest that: (1) ctDNA can be used to reliably classify patients with DLBCL into different molecular clusters, according to gene mutations and CNVs; (2) ctDNA levels significantly predict outcome in a real-life cohort of DLBCL homogenously treated with R-CHOP; and (3) the integration of ctDNA levels and molecular clustering profile improves outcome prediction of DLBCL. Overall, liquid biopsy emerges as a tool that can be exploited to simultaneously identify different disease biomarkers with potential clinical relevance.
In cases with histologically confirmed DLBCL, ctDNA analysis was able to assign a substantial proportion of DLBCL to specific molecular clusters in a minimally invasive manner. The percentage of patients classified into different clusters using the LymphGen tool on ctDNA (40.9%) is in line with previous reports on the tissue biopsy that classified patients, ranging from 26% to 45% of cases.8,27,28 The assignment to a molecular cluster on the liquid biopsy faithfully reproduces the assignment on the tissue biopsy in >95% of cases, as documented by the simultaneous analysis of both compartments in patients for whom both ctDNA and tissue biopsy samples were available. Also, the clinical outcome of the molecular clusters identified on ctDNA and on the tissue biopsy is superimposable, pointing to ctDNA as a reliable tool to molecularly classify DLBCL.
Current treatment options for DLBCL allow to obtain a durable remission in most cases but, at present, few biomarkers at baseline are able to accurately predict patients who will achieve long lasting remission vs patients destined to relapse early. The ctDNA levels analyzed at diagnosis have been demonstrated to significantly predict the outcome of DLBCL.13 However, 20% to 30% of patients with low ctDNA levels relapse and, conversely, a similar fraction of patients with high ctDNA levels do not.13
Our results document that the integration of baseline ctDNA levels with other molecular features at baseline may further refine outcome prediction. By applying recursive partitioning to the DLBCL cohort of this study, data showed that patients in the ST2 and BN2 clusters were associated with a very good clinical outcome despite having ctDNA levels above the threshold of 2.5 log10 hGE/mL. Consequently, the integration of these 2 different biomarkers (namely ST2 and BN2 clusters and ctDNA levels) captured by the liquid biopsy improves outcome prediction of patients with DLBCL compared with ctDNA levels alone, as documented by the improvement of the C-statistics of the model. This evidence reinforces the notion that DLBCL is a very heterogeneous disease and that different biomarkers captured by ctDNA (ie, ctDNA levels and molecular cluster) complement each other in improving outcome prediction.
Cluster analysis has previously shown that ST2 and BN2 patients associate with better outcomes compared with other DLBCL molecular clusters.8 BN2 patients, characterized by the presence of recurrent NOTCH2 mutations, are proposed to arise from a marginal zone B cell and, eventually, to derive from an occult transformation of an indolent marginal zone lymphoma.6 Interestingly, BN2 patients in this study showed long-lasting remissions after R-CHOP, although they significantly associated at baseline with high-risk features (ie, high ctDNA levels). The enrichment of mutations of the TMEM30A gene in BN2 patients might provide a putative biological explanation to this apparent discrepancy, because TMEM30A mutations are known to increase the accumulation of chemotherapeutic drugs in DLBCL cells and enhance phagocytosis of tumor cells by macrophages.29 Mutations of TMEM30A appear to be rather selective for BN2 DLBCL, whereas are rare (<5%) in other molecular clusters as documented in this study and in the literature.29 Regarding ST2 patients, the biological reasons underlying their favorable outcome have not been extensively investigated but may rely on the fact that most of them are patients with GCB disease.8
Given the real-life nature of this study, a potential selection bias might be the exclusion of the very few cases with aggressive clinical presentation that required therapy before sampling or without adequate biological material for ctDNA analysis at diagnosis. However, the PFS and OS of our cohort are in line with previous series of treatment-naïve DLBCL, suggesting that, if present, this bias did not introduce a significant confounding effect.27,30,31 A second limitation of this study is the absence of the NOTCH1 gene in our next-generation sequencing panel, therefore preventing the identification of the rare N1 cluster. However, because this variable is not mandatory for the LymphGen tool, we were able to reliably classify patients with DLBCL into specific molecular clusters with a frequency that reflects previous reports on tissue biopsy.8,27 Nevertheless, to evaluate the prevalence of NOTCH1 mutations in this cohort, 70 samples for which the tissue biopsy was available were analyzed for NOTCH1 mutations. In line with the rarity of NOTCH1 mutations in DLBCL, only 1 patient with NOTCH1 mutation was identified (p.P2514Rfs∗4) and this patient progressed after 18 months from the start of the treatment.
Overall, liquid biopsy in DLBCL might be considered as a multilayer approach simultaneously informing on multiple features of DLBCL biology of prognostic relevance, namely ctDNA levels and assignment to a molecular cluster. The combination of these layers, and eventually others not evaluated in this study (ie, positron emission tomography radiomics and fragmentomic profile), may be exploited to identify patients who benefit the most from standard frontline chemoimmunotherapy and patients who are expected to require a second-line therapy early-on and for whom novel therapeutic strategies guided by molecular subtyping may improve outcome.9
Acknowledgments
This work was supported by the Molecular Bases of Disease Dissemination in Lymphoid Malignancies to Optimize Curative Therapeutic Strategies (5 × 1000 no. 21198); the AGING Project, Department of Excellence, DIMET, Università del Piemonte Orientale, Novara, Italy; European Research Council consolidator grant identity (ID) 772051; Swiss Cancer Research Foundation, ID 3746, 4395, 4660, 5257; Swiss National Science Foundation, ID 320030_169670/1, 310030_192439, 320036_179318, 320030-228064; the Leukemia & Lymphoma Society, ID 6594-20; CLL Global Foundation; ISREC Foundation; Helmut Horten Foundation; Nelia & Amadeo Barletta Foundation; Fond’Action; Fondazione Ticinese per la Ricerca sul Cancro; Jacques & Gloria Gossweiler Foundation; ETH Lymphoma Challenge; and Area Formazione, Ricerca e Innovazione Ente Ospedaliero Cantonale.
Authorship
Contribution: G.G., D.R., and R.M. designed the study, interpreted data, and wrote the manuscript; V.G., R.F., and S. Pileri contributed to study design and manuscript revision; D.T., L.T.D.B., M.A., R.D., M. Salehi, C.C., and S.C. performed biological analysis and contributed to data analysis and manuscript preparation; and R.S., I.D.S., A.B., A.A., F. Mercalli, R. Bomben, T.B., F.V., P.B., A.Z., R. Bruna, G.M.R., E.S., S.K., M.B., S.M., J.N., J.G., L.C., F. Melle, G.M., M.L., A.L., A.M.M., W.A.E., C.D., S.R., L.P., R.L.B., A.D.R., I.D.G., M. Spina, S. Palazzolo, F.C., V.C., M.M., M. Schipani, B.A.D., and N.M. contributed to data analysis and manuscript preparation.
Conflict-of-interest disclosure: The authors declare no competing financial interests.
Correspondence: Riccardo Moia, Division of Hematology, Department of Translational Medicine, Università del Piemonte Orientale, Via Solaroli 17, 28100 Novara, Italy; email: riccardo.moia@uniupo.it.
References
Author notes
D.R. and G.G. contributed equally to this study as joint last authors.
Data are available on request from the corresponding author, Riccardo Moia (riccardo.moia@uniupo.it).
The full-text version of this article contains a data supplement.







