Key Points
Targeting ROR1 downregulates NF-κB p65 expression and sensitizes MCL cells to BCR- or Bcl-2–targeted drugs.
Inhibition of BCR signaling by BTK-specific inhibitors such as ibrutinib impairs ROR1 levels and consecutively ROR1-targeted therapies.
Abstract
Mantle cell lymphoma (MCL) is an aggressive form of non-Hodgkin B-cell lymphoma with poor prognosis due to drug resistance. Introduction of the Bruton tyrosine kinase (BTK) inhibitor ibrutinib has markedly improved MCL therapy outcome, but drug resistance remains a challenge. The selective cell-surface expression of oncogenic receptor tyrosine kinase–like orphan receptor 1 (ROR1) pseudokinase in hematological malignancies has made this receptor a promising candidate for targeted therapy. We sought to identify the molecular mechanism underlying divergent ROR1-mediated apoptotic responses in MCL cell lines and primary samples. We show that targeting ROR1 expression resulted in downregulation of NF-κB p65 levels and that activation of the NF-κB pathway can antagonize ROR1-mediated apoptotic responses. High-throughput drug-sensitivity testing of MCL cells before and after ROR1 targeting revealed synergistic effects between cotargeting of ROR1 and the B-cell antigen receptor (BCR) or Bcl-2 family, underlining the high potential for ROR1-targeted therapies in overcoming MCL drug resistance. However, inhibition of the BCR pathway by targeted drugs such as ibrutinib can impair ROR1 expression and consequently ROR1-targeted treatments, underscoring the importance of inhibiting both pathways to augment cancer cell killing. Considering the central role of NF-κB pathway activation in B-cell malignancies, this study highlights key factors that can modulate ROR1-targeted treatments in hematological cancers.
Introduction
Mantle cell lymphoma (MCL) is an aggressive form of non-Hodgkin lymphoma, largely incurable with current treatment strategies.1 Translocation t(11;14)(q13;q32) and the consequent overexpression of CCND1 (cyclin D1) is the key event of molecular pathogenesis of MCL, along with somatic mutations in the regulatory genes of the NF-κB pathway (10%-15%) and mutations in the TP53 gene (15%-28%).2 Besides common chemotherapeutic drugs, targeting the B-cell antigen receptor (BCR)-signaling pathway has been shown to be effective and resulted in the approval of the Bruton tyrosine kinase (BTK) inhibitor ibrutinib for MCL therapy.3 Despite an initial 70% response rate of MCL patients to ibrutinib monotherapy, primary or acquired ibrutinib resistance remains a challenge.4-6 BCR-mediated NF-κB activation regulates MCL cell survival and involves the canonical NF-κB pathway, linking the cytoplasmic-signaling cascade of IκB kinases to the intermediate caspase recruitment domain-containing protein 11 (CARD11), mucosa-associated lymphoid tissue lymphoma translocation protein 1 (MALT1), and B-cell lymphoma/leukemia 10 (BCL10) signaling complex, resulting in phosphorylation of IκBα and nuclear translocation of heterodimeric p50/p65 NF-κB transcription factors. The alternative NF-κB pathway is regulated mainly through the control of NF-κB–inducing kinase (NIK) and p52 turnover, with tumor necrosis factor (TNF) receptor-associated factor 3 (TRAF3), TRAF2, and cellular inhibitor of apoptosis 1/2 (cIAP1/2) critically involved in this process.5 The antiapoptotic Bcl-2 protein is overexpressed in MCL and expression modulation of Bcl-2 family of proteins by the tumor microenvironment has been linked to MCL cell proliferation and drug resistance.7 Therefore, therapeutic targeting of the Bcl-2 family of proteins is a promising strategy, especially for overcoming MCL drug resistance.7-9
Receptor tyrosine kinase–like orphan receptors 1 and 2 (ROR1 and ROR2) are the only members of the ROR family from the noncanonical Wnt family of receptors.10,11 RORs are type I transmembrane receptors considered as pseudokinases due to alterations in their canonical tyrosine kinase motifs.12,13 Apart from their critical roles in brain, heart, lung, and skeletal organogenesis as demonstrated by gene knockout studies in mice,14 RORs have emerged as important players in cancer. ROR1 was shown to be expressed at high levels in several hematological malignancies such as chronic lymphocytic leukemia (CLL), MCL, chronic myelogenous leukemia, t(1;19) B-acute lymphoblastic leukemia (B-ALL), as well as many other solid tumors.15 ROR1 ligand Wnt5a shares a similar expression pattern in blood malignancies, notably with high levels in B-cell lymphomas compared with no expression on healthy lymphocytes.16-18 Wnt5a binding to ROR1 induces ROR1/ROR2 heterodimerization and subsequent engagement of guanine exchange factor intracellular signaling, resulting in leukemia cell survival and proliferation via activation of Rho GTPases in CLL cells.19 Furthermore, high ROR1 levels on B-ALL or CLL cells can sustain prosurvival signaling through activation of MEK/ERK and AKT pathways, whereas targeting ROR1 expression efficiently induced apoptosis in malignant cells, suggesting a critical role for this molecule in maintaining cancer cell survival.20-24 ROR1 monoclonal antibody (mAb) cirmtuzumab has shown excellent preclinical efficacy in directly inducing apoptosis in ROR1+ leukemic cells and has advanced to a phase 1 clinical trial for CLL.24 Moreover, cirmtuzumab has been shown to augment the effect of ibrutinib treatment in CLL, suggesting high therapeutic potential for ROR1 mAb in combinatorial treatments.25
The molecular mechanism underlining the oncogenic role of ROR1 in hematological malignancies is not completely understood. In this study, we analyzed the effect of targeting ROR1 expression and functionally dissected the regulation of cell proliferation, signaling activation, and drug sensitivities in MCL cell lines and primary samples. These functional analyses uncovered a direct link between ROR1 expression and NF-κB activation and provided critical insights into the regulatory mechanisms of ROR1 and BCR signaling in MCL.
Materials and methods
Culture and coculture of primary MCL cells and cell lines
Peripheral blood samples were obtained from patients diagnosed with MCL at Helsinki University Hospital (Helsinki, Finland), Skane University Hospital (Lund, Sweden), and from the Refract-Lyma cohort26 at the Department of Clinical Hematology, University Hospital of Nantes (Nantes, France) after written informed consent was obtained and according to protocols approved by local institutional review boards in accordance with the Declaration of Helsinki. The mononuclear cell fractions of blood samples were isolated by gradient centrifugation (Ficoll-Paque PLUS; GE Healthcare, Little Chalfont Bucks, United Kingdom) and the fraction of CD19+ and ROR1+ cells was determined by flow cytometry. The MCL patient samples and their characteristics are listed in Table 1. Primary MCL cells were cultured in RPMI 1640 media supplemented with 10% fetal bovine serum, penicillin/streptomycin, and 15% to 20% conditioned media obtained from HS5 (human bone marrow stromal cells), a kind gift from the laboratory of C.A.H. L-CD40L fibroblast coculturing of cell lines and primary cells was done as previously described.9 MCL cell lines Jeko-1, Mino, Maver-1, Z-138, Hbl-2, Granta-519, Rec-1, SP53, CLL-like MEC-1, MEC-2, and epithelial adenocarcinoma Hela cells were used in this study. Cells were grown in RPMI 1640 media (Lonza, Basel, Switzerland), Iscove modified Dulbecco medium (Life Technologies, Carlsbad, CA) for Z-138, Granta-519, MEC-1 and MEC-2, or Dulbecco modified Eagle medium (Lonza) for Hela cells, supplemented with 10% fetal bovine serum, 2 mM l-glutamine, and penicillin/streptomycin and incubated at 37°C and 5% CO2.
MCL patient sample collection and its clinical parameters
| MCL sample no. . | Type . | Status . | Prior therapy . | CD19+ cells, % . | ROR1+ cells, %* . | GeoMean ratio† . |
|---|---|---|---|---|---|---|
| 1 | Classic | Relapse | Hyper-CVAD | 80 | 80 | 30 |
| 2 | Classic | Diagnosis | 74 | 95 | 29 | |
| 3 | Classic | Diagnosis | 86 | 79 | 14 | |
| 4 | Indolent | Diagnosis | 95 | 83 | 18 | |
| 5 | Classic | Diagnosis | 85 | 96 | 27 | |
| 6 | Classic | Relapse | Ibrutinib | 78 | 0 | 1 |
| 7 | Classic | Diagnosis | 69 | 93 | 7 | |
| 8 | Indolent | Diagnosis | 90 | 1 | 1 | |
| 9 | Blastoid | Relapse | R-CHOP | 85 | 99 | 22 |
| 10 | Indolent | Relapse | R-Fludarabine | 95 | 97 | 51 |
| 11 | Classic | Relapse | ND | 95 | 20 | 31 |
| 12 | Classic | Relapse | ND | 71 | 99 | 32 |
| 13 | Indolent | Relapse | R-CHOP | 95 | 97 | 8 |
| 14 | Classic | Diagnosis | 80 | 100 | 45 | |
| 15 | Blastoid | Relapse | R-CHOP | 90 | 20 | 7 |
| 16 | Indolent | Relapse | R-Benda | 85 | 99 | 17 |
| 17 | Classic | Relapse | ND | 80 | 97 | 12 |
| 18 | Indolent | Diagnosis | 68 | 95 | 10 | |
| 19 | ND | ND | ND | 85 | 98 | 20 |
| 20 | Classic | Diagnosis | 98 | 83 | 6 | |
| 21 | Classic | Diagnosis | 91 | 87 | 7 |
| MCL sample no. . | Type . | Status . | Prior therapy . | CD19+ cells, % . | ROR1+ cells, %* . | GeoMean ratio† . |
|---|---|---|---|---|---|---|
| 1 | Classic | Relapse | Hyper-CVAD | 80 | 80 | 30 |
| 2 | Classic | Diagnosis | 74 | 95 | 29 | |
| 3 | Classic | Diagnosis | 86 | 79 | 14 | |
| 4 | Indolent | Diagnosis | 95 | 83 | 18 | |
| 5 | Classic | Diagnosis | 85 | 96 | 27 | |
| 6 | Classic | Relapse | Ibrutinib | 78 | 0 | 1 |
| 7 | Classic | Diagnosis | 69 | 93 | 7 | |
| 8 | Indolent | Diagnosis | 90 | 1 | 1 | |
| 9 | Blastoid | Relapse | R-CHOP | 85 | 99 | 22 |
| 10 | Indolent | Relapse | R-Fludarabine | 95 | 97 | 51 |
| 11 | Classic | Relapse | ND | 95 | 20 | 31 |
| 12 | Classic | Relapse | ND | 71 | 99 | 32 |
| 13 | Indolent | Relapse | R-CHOP | 95 | 97 | 8 |
| 14 | Classic | Diagnosis | 80 | 100 | 45 | |
| 15 | Blastoid | Relapse | R-CHOP | 90 | 20 | 7 |
| 16 | Indolent | Relapse | R-Benda | 85 | 99 | 17 |
| 17 | Classic | Relapse | ND | 80 | 97 | 12 |
| 18 | Indolent | Diagnosis | 68 | 95 | 10 | |
| 19 | ND | ND | ND | 85 | 98 | 20 |
| 20 | Classic | Diagnosis | 98 | 83 | 6 | |
| 21 | Classic | Diagnosis | 91 | 87 | 7 |
Hyper-CVAD, hyperfractionated cyclophosphamide, vincristine, doxorubicin, and dexamethasone; ND, not determined; R-Benda, rituximab and bendamustine; R-CHOP, rituximab, cyclophosphamide, doxorubicin, vincristine, and prednisone; R-Fludarabine, rituximab and fludarabine.
From CD19+ cells.
Ratio of ROR1 GeoMean/control GeoMean.
Drug sensitivity and resistance testing, short hairpin RNA (shRNA) studies, nucleofection, flow cytometry, cell viability assay, immunoprecipitation and immunoblotting, luciferase assay, antibody internalization assay, messenger RNA (mRNA), and gene expression analysis are described in supplemental Materials and methods. Statistical analyses were performed using the Student t test.
Results
ROR1 is heterogeneously expressed in MCL
The Wnt5a-ROR1/ROR2 pathway has been functionally linked to cell proliferation and survival in CLL,19 therefore we assessed the expression levels of ROR1, ROR2, and Wnt5a in MCL cell lines and primary samples by immunoblotting, flow cytometry, and transcriptome and gene expression analysis. We observed variable expression of ROR1 in MCL cell lines and primary cells (Figure 1A-B; Table 1; supplemental Figure 1A-B). However, compared with other therapeutically relevant targeted receptors such as CD20,27 ROR1 cell-surface expression was relatively low. Wnt5a expression correlated with ROR1 levels in MCL cell lines and was detectable in ROR1-immunoprecipitated samples, indicating that Wnt5a is readily bound to ROR1. ROR2 expression was mostly undetectable in MCL cells or primary samples. Similarly, ROR1 and Wnt5a mRNA and gene expression levels were significantly higher in MCL and CLL samples compared with ROR2, although both ROR1 and Wnt5a were relatively heterogeneously expressed in MCL (Figure 1C-E; supplemental Figure 1C). Because ROR1 expression was detected in both BCR-sensitive and -insensitive MCL cells,5 we sought to investigate the regulatory mechanism of ROR1 signaling in MCL preclinical models and validate these results in primary MCL cells ex vivo.
Expression levels of Wnt5a-, ROR1-, and ROR2-signaling pathways in MCL cell lines and patient samples. (A) Immunoblot analysis (western blot [WB]) of ROR1- and ROR2-immunoprecipitated (IP) samples or of total cell lysates of MCL cell lines, CLL-like MEC-1 and MEC-2 cells (ROR1−), and Hela cells (ROR2+). (B) Percentage of ROR1+ cells in MCL patient samples used in this study, as described in Table 1. Error bar represents median with interquartile range. Relative ROR1 (C), Wnt5a (D), and ROR2 (E) mRNA expression levels in normal, MCL cell lines and patient samples, and CLL patient samples as derived from the National Center for Biotechnology Information Genomic Spatial Event (GSE) database, data collection number GSE86322 (for MCL cell lines) and the primary samples from GSE50006, GSE19243, GSE35426, GSE16455, GSE36000, GSE21452, and GSE70910. Comparison is done across sample within the same probe set. Error bars represent plus or minus standard deviation (SD).
Expression levels of Wnt5a-, ROR1-, and ROR2-signaling pathways in MCL cell lines and patient samples. (A) Immunoblot analysis (western blot [WB]) of ROR1- and ROR2-immunoprecipitated (IP) samples or of total cell lysates of MCL cell lines, CLL-like MEC-1 and MEC-2 cells (ROR1−), and Hela cells (ROR2+). (B) Percentage of ROR1+ cells in MCL patient samples used in this study, as described in Table 1. Error bar represents median with interquartile range. Relative ROR1 (C), Wnt5a (D), and ROR2 (E) mRNA expression levels in normal, MCL cell lines and patient samples, and CLL patient samples as derived from the National Center for Biotechnology Information Genomic Spatial Event (GSE) database, data collection number GSE86322 (for MCL cell lines) and the primary samples from GSE50006, GSE19243, GSE35426, GSE16455, GSE36000, GSE21452, and GSE70910. Comparison is done across sample within the same probe set. Error bars represent plus or minus standard deviation (SD).
ROR1 silencing inhibited cell growth and disrupted NF-κB signaling in MCL cells
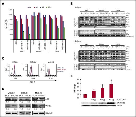
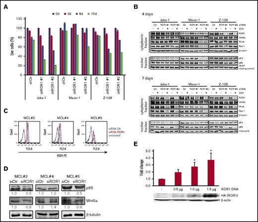
shRNA-mediated silencing of ROR1 in Jeko-1 (BCR-sensitive), Maver-1 and Z-138 (BCR-insensitive) cells revealed divergent cell-viability responses, with knockdown of ROR1, resulting in significant loss in the viability of Jeko-1 cells but not so evidently in Maver-1 cells, whereas Z-138 cells showed an intermediate response (Figure 2A). To determine the molecular basis for this differential sensitivity to ROR1 silencing, we examined the downstream intracellular signaling cascade by immunoblotting 4 days or 7 days after doxycycline (DOX)-inducible ROR1 knockdown. Consistent with the cell-viability results, ROR1 knockdown resulted in marked downregulation of Wnt5a and RhoA/Rac1 in Jeko-1 and Z-138 cells, but to a lesser degree in Maver-1 cells (Figure 2B) after 7 days of DOX treatment. Moreover, as downstream effector of RhoA/Rac1 GTPases,18 the canonical NF-κB p65 was also downregulated in the nuclear lysates of ROR1 shRNA-expressing Jeko-1 and Z-138 cells compared with Maver-1 cells (Figure 2B). Furthermore, small-interfering RNA (siRNA)-mediated ROR1 silencing in primary MCL cells resulted in efficient ROR1 downregulation (Figure 2C) and this correlated with decreased NF-κB p65 and Wnt5a levels as detected by immunoblot analysis in MCL#2 and MCL#5 but not in the indolent MCL#4 cell lysates, though it remains to be investigated whether the indolent disease has relevance for these results. Taken together, these findings indicate that ROR1 could sustain NF-κB p65 expression in MCL cells. Previous data have shown that increased ectopic coexpression of ROR1 and Wnt5a resulted in increased NF-κB transcription activation, suggesting a direct link between ROR1 expression and NF-κB activation.28,29 Thus, we overexpressed ROR1 together with NF-κB p65 luciferase reporter in Mino cells and observed a direct correlation between ROR1 levels and NF-κB p65 transcription activation (threefold activation of NF-κB p65 luciferase reporter; Figure 2E). Collectively, these results identified NF-κB p65 as new downstream effector of ROR1 signaling in MCL.
Analysis of ROR1 silencing in MCL cell lines and primary samples. (A) Cell-viability counts of shRNA-expressing MCL cells plus or minus DOX for the indicated time (days). The percentage of viable cells was normalized to (−) DOX for each time point. Data are representative of 3 independent experiments. (B) Immunoblot analysis of shRNA-expressing cell lysates (cytoplasmic and nuclear) plus or minus DOX for 4 and 7 days. (C) Analysis of ROR1 expression by flow cytometry after siRNA nucleofection of primary MCL cells. (D) Immunoblot analysis of NF-κB p65 and Wnt5a levels in primary cell lysates. Quantifications shown for NF-κB p65 and Wnt5a protein levels were normalized to β-tubulin levels and compared with siCtr for each sample. (E) Luciferase activity (fold induction) of Mino cells cotransfected with ROR1-HA and NF-κB p65 reporter plasmids for 24 hours. Anti-HA immunoblotting shows ROR1 protein levels. Error bars represent mean plus or minus SD of triplicates. Statistical significances compared with sample without ROR1-HA transfection were calculated by a 2-tailed paired Student t test; *P < .05. Ctr, control; HA, hemagglutinin; PE, phycoerythrin.
Analysis of ROR1 silencing in MCL cell lines and primary samples. (A) Cell-viability counts of shRNA-expressing MCL cells plus or minus DOX for the indicated time (days). The percentage of viable cells was normalized to (−) DOX for each time point. Data are representative of 3 independent experiments. (B) Immunoblot analysis of shRNA-expressing cell lysates (cytoplasmic and nuclear) plus or minus DOX for 4 and 7 days. (C) Analysis of ROR1 expression by flow cytometry after siRNA nucleofection of primary MCL cells. (D) Immunoblot analysis of NF-κB p65 and Wnt5a levels in primary cell lysates. Quantifications shown for NF-κB p65 and Wnt5a protein levels were normalized to β-tubulin levels and compared with siCtr for each sample. (E) Luciferase activity (fold induction) of Mino cells cotransfected with ROR1-HA and NF-κB p65 reporter plasmids for 24 hours. Anti-HA immunoblotting shows ROR1 protein levels. Error bars represent mean plus or minus SD of triplicates. Statistical significances compared with sample without ROR1-HA transfection were calculated by a 2-tailed paired Student t test; *P < .05. Ctr, control; HA, hemagglutinin; PE, phycoerythrin.
NF-κB activation modulates ROR1 mAb responses in MCL cells and primary samples
Targeting ROR1 with mAb induced efficient apoptosis in ROR1+ leukemic cells.22-24 ROR1 mAb 2A2 was active in blocking Wnt5a binding to ROR1 and its downstream signaling in CLL.30,31 We observed that ROR1 2A2 was effective when used at similar concentrations as other ROR1 mAbs (5-10 μg/mL)19,23 in ROR1+ Jeko-1 cells but not in ROR1− MEC-1 cells, compared with isotype control immunoglobulin G (supplemental Figure 2A-B). ROR1 2A2 induced, in a dose-dependent manner, a higher percentage of cytotoxicity in Jeko-1 and Mino cells compared with Maver-1 and Z-138 cells, but not in Granta-519 cells with very low ROR1 levels, as confirmed by cell-viability assay (CellTiter-Glo assay [CTG]; Figure 3A). Annexin V/propidium iodide (PI) staining and immunoblot analysis for poly ADP-ribose polymerase (PARP) cleavage after 24-hour incubation with ROR1 2A2 confirmed the CTG results by identifying less apoptotic cells and the absence of PARP cleavage in Maver-1 and Z-138 cells compared with Jeko-1 and Mino cells (Figure 3B-C), although a similar rate of antibody internalization was observed for Mino and Maver-1 cells (supplemental Figure 2C-D). Moreover, ROR1 2A2 cytotoxicity in Jeko-1 and Mino cells could be partially overcome by pretreatment with caspase inhibitor zVAD-fmk (supplemental Figure 2E). Furthermore, ROR1 and Wnt5a protein levels were decreased after 24 hours of ROR1 2A2 treatment as evidenced by immunoblotting (Figure 3C). Consecutively, decreased RhoA/Rac1 and NF-κB p65 nuclear levels were more evident in ROR1 2A2–treated Mino and Jeko-1 cells compared with Maver-1 and Z-138 cells (Figure 3C), whereas no changes in Bcl-2 proteins were observed except for the downregulation of Bcl-xL in Mino cells. Altogether, these results correlated with the observed downregulation of Wnt5a, ROR1, RhoA/Rac1, and NF-κB p65 levels after shRNA- or siRNA-mediated ROR1 silencing in MCL cells or primary samples, respectively.
NF-κB activation modulates ROR1-targeted treatments in MCL cell lines and primary samples. (A) Percentage of viable cells (compared with control) after 48-hour incubation with different concentrations of ROR1 2A2 mAb as indicated. Error bars represent mean plus or minus SD of triplicates. (B) Percentage of AnnexinV/PI+ cells (early and late apoptosis) and negative (live cells) after 48-hour incubation with 10 µg/mL ROR1 2A2. Data are representative of 3 independent experiments. (C) Immunoblot analysis of cytoplasmic and nuclear cell lysates of MCL cell lines plus or minus 5 µg/mL ROR1 2A2 mAb for 24 hours. (D) Percentage of viable Mino cells (compared with untreated control) pretreated or not with recombinant TNF-α (100 ng/mL) or BAFF (500 ng/mL) followed by ROR1 2A2 mAb (5 µg/mL) for 48 hours. Error bars represent mean plus or minus SD of triplicates. (E) Immunoblot analysis of NF-κB p65 and p52 levels in nuclear cell lysates of Mino cells treated as in panel D. (F) Percentage of viable cells (compared with untreated control) pretreated or not with recombinant Wnt5a (200 ng/mL) followed by ROR1 2A2 mAb (5 µg/mL) for 48 hours. Error bars represent mean plus or minus SD of triplicates. (G) Immunoblot analysis of NF-κB p65 levels in nuclear cell lysates of MCL cells treated as in panel F. (H) Percentage of viable cells (compared with untreated control) cultured alone or in coculture with L-CD40L fibroblasts plus or minus ROR1 2A2 mAb (5 µg/mL for Jeko-1 and Mino, 7.5 µg/mL for other cell lines) for 48 hours. Error bars represent mean plus or minus SD of triplicates. (I) Percentage of viable cells (compared with untreated control) of primary cells cocultured with L-CD40L fibroblasts and the cytokines cocktail plus or minus 5 µg/mL ROR1 2A2 mAb for 24 hours. Error bars represent mean plus or minus SD of triplicates. (J) Immunoblot analysis of ROR1 and NF-κB p65 levels in primary cell lysates. Cells were treated with 5 µg/mL ROR1 2A2 mAb for 24 hours. Quantifications shown for ROR1 and NF-κB p65 protein levels were normalized to β-tubulin levels and compared with untreated control for each sample. Statistical significances: *P < .05, **P < .01, ***P < .001, calculated by a 2-tailed paired Student t test.
NF-κB activation modulates ROR1-targeted treatments in MCL cell lines and primary samples. (A) Percentage of viable cells (compared with control) after 48-hour incubation with different concentrations of ROR1 2A2 mAb as indicated. Error bars represent mean plus or minus SD of triplicates. (B) Percentage of AnnexinV/PI+ cells (early and late apoptosis) and negative (live cells) after 48-hour incubation with 10 µg/mL ROR1 2A2. Data are representative of 3 independent experiments. (C) Immunoblot analysis of cytoplasmic and nuclear cell lysates of MCL cell lines plus or minus 5 µg/mL ROR1 2A2 mAb for 24 hours. (D) Percentage of viable Mino cells (compared with untreated control) pretreated or not with recombinant TNF-α (100 ng/mL) or BAFF (500 ng/mL) followed by ROR1 2A2 mAb (5 µg/mL) for 48 hours. Error bars represent mean plus or minus SD of triplicates. (E) Immunoblot analysis of NF-κB p65 and p52 levels in nuclear cell lysates of Mino cells treated as in panel D. (F) Percentage of viable cells (compared with untreated control) pretreated or not with recombinant Wnt5a (200 ng/mL) followed by ROR1 2A2 mAb (5 µg/mL) for 48 hours. Error bars represent mean plus or minus SD of triplicates. (G) Immunoblot analysis of NF-κB p65 levels in nuclear cell lysates of MCL cells treated as in panel F. (H) Percentage of viable cells (compared with untreated control) cultured alone or in coculture with L-CD40L fibroblasts plus or minus ROR1 2A2 mAb (5 µg/mL for Jeko-1 and Mino, 7.5 µg/mL for other cell lines) for 48 hours. Error bars represent mean plus or minus SD of triplicates. (I) Percentage of viable cells (compared with untreated control) of primary cells cocultured with L-CD40L fibroblasts and the cytokines cocktail plus or minus 5 µg/mL ROR1 2A2 mAb for 24 hours. Error bars represent mean plus or minus SD of triplicates. (J) Immunoblot analysis of ROR1 and NF-κB p65 levels in primary cell lysates. Cells were treated with 5 µg/mL ROR1 2A2 mAb for 24 hours. Quantifications shown for ROR1 and NF-κB p65 protein levels were normalized to β-tubulin levels and compared with untreated control for each sample. Statistical significances: *P < .05, **P < .01, ***P < .001, calculated by a 2-tailed paired Student t test.
Furthermore, we tested whether ligand-induced activation of the NF-κB pathway can modulate ROR1-targeted treatment. As shown in Figure 3D-E, TNF-α or B-cell–activating factor (BAFF) stimulation induced canonical or noncanonical NF-κB pathway activation, respectively, and was able to rescue Mino cells (on average 20%-30% more viable cells) from ROR1 2A2 treatment. More importantly, addition of recombinant Wnt5a resulted in higher nuclear levels of NF-κB p65 (in Mino, Maver-1, and Z-138) and could partially rescue cells from ROR1 2A2 treatment, suggesting that Wnt5a binding to ROR1 sustains NF-κB p65 activation in MCL (Figure 3F-G).
Next, we wanted to test whether coculture of MCL cells with L-CD40L fibroblast affects ROR1 2A2 responses because CD40 stimulation of MCL cells significantly decreases drug sensitivities via modulation of the NF-κB–dependent Bcl-2 family.7,9 Coculture of MCL cells with L-CD40L fibroblasts resulted in more resistance to ROR1 2A2 treatment (but not for Granta-519 with low ROR1 levels; Figure 3H), suggesting that microenvironment-mediated survival signals can modulate ROR1-targeted therapies and these findings are clinically relevant.
Next, we investigated whether ROR1 2A2 treatment affects the cell viability of primary MCL samples grown in an ex vivo model of L-CD40L coculture supplemented with a cytokine cocktail as to mimic molecular signatures observed in lymphoid tissues that sustain primary MCL cell proliferation.9 Primary MCL cells (MCL#1-5) treated with ROR1 2A2 mAb showed an average 25% to 50% loss of cell viability as measured by CTG assay after 24 hours of incubation (Figure 3I), whereas MCL#20 and MCL#21 with very low levels of ROR1 were unaffected. ROR1 2A2 antibody internalization was observed in primary samples after 4 hours of incubation (supplemental Figure 2C-D). Interestingly, microscopy analysis after 24 hours of ROR1 2A2 treatment of MCL#5 cells showed more disperse cells throughout the wells compared with untreated samples that displayed typically large cell-proliferation clumps with less disperse surrounding cells, and this effect was more evident with primary cells cultured alone than cocultured with L-CD40L and the cytokines cocktail (supplemental Figure 3). Accordingly, primary cells cultured alone were more sensitive to ROR1 2A2 than cells cocultured with L-CD40L and the cytokine cocktail (15% more viable cells), suggesting that microenvironment-mediated survival signals could modulate ROR1 apoptotic responses in primary MCL cells. Moreover, ROR1 2A2 treatment of MCL#1 cells showed a decrease in ROR1 and NF-κB p65 levels, but not in MCL#21 with low ROR1 levels (Figure 3J).
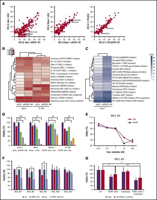
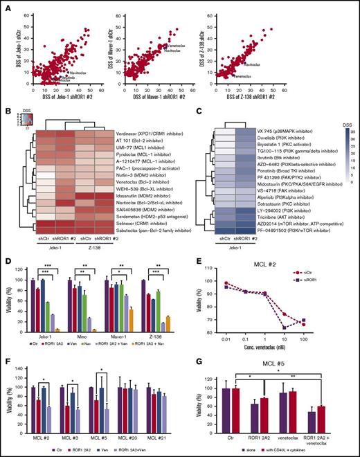
Targeting ROR1 expression augmented drug responses for BCR and Bcl-2 inhibitors
Previous studies in t(1:19) B-ALL and CLL cells identified a synergistic effect in cotargeting BCR and ROR1, resulting in augmented cell death after simultaneous antagonism of both pathways.21,25 Given the plethora of novel agents now available for MCL, it is not feasible to examine every ROR1 combinatorial regimen in clinical models. Therefore, we assessed the changes in drug-sensitivity responses induced by ROR1 downregulation in Jeko-1, Maver-1, and Z-138 cells using a DSRT screen for a panel of 660 small-molecule inhibitors, including established and emerging targeted cancer drugs.32 Cells transduced with control or ROR1 shRNA were induced with DOX for 3 days and then exposed to targeted drugs followed by comparison of drug-sensitivity scores (DSSs). Targeting ROR1 expression resulted in significant changes in drug responses for Jeko-1 cells, whereas Maver-1 and Z-138 cells displayed modest changes (Figure 4A; supplemental Table 1). Interestingly, downregulation of ROR1 resulted in increased drug sensitivity for several antiapoptotic targets, notably Bcl-2 inhibitors venetoclax (ABT-199) and navitoclax (ABT-263) (Figure 4B; supplemental Figure 4A-B). Interestingly, targeting ROR1 expression in BCR-sensitive Jeko-1 cells showed enhanced drug sensitivities for several BCR targets, indicating that ROR1 downregulation augmented BCR-targeted treatments in cells responsive to BCR inhibitors (Figure 4C). We also analyzed whether targeting ROR1 with mAb would recapitulate similar drug sensitivities. Venetoclax or navitoclax treatment showed enhanced cytotoxicity in Jeko-1, Mino, and Z-138 cells pretreated with ROR1 2A2, whereas Maver-1 was less responsive (Figure 4D), and the same effect was obtained with ibrutinib in BCR-sensitive Mino cells (supplemental Figure 4C). It was previously reported that BCR-insensitive Maver-1 and Z-138 cells may respond to higher doses of ibrutinib,33 and we observed that targeting ROR1 either by shRNA or ROR1 2A2 mAb enhanced the cell-killing effect in cells exposed to a higher dose of ibrutinib (supplemental Figure 4D-E). Note that, depending on cell sensitivity, all drugs were used at low concentration as to minimize their individual cytotoxic effect while examining their potency in combinatorial treatments. Furthermore, we assessed ex vivo drug synergies in MCL primary samples after targeting ROR1 expression either by siRNA or by ROR1 2A2 mAb. siRNA-mediated ROR1 downregulation in MCL#2 followed by dose-dependent venetoclax treatment of 24 hours showed enhanced cytotoxicity (13% more PI+ cells) at 10 nM concentration (Figure 4E), whereas ibrutinib treatment of siRNA ROR1-transfected cells displayed some modest increase in PI staining after 24 hours compared with siRNA control-treated cells (supplemental Figure 4F). Similarly, cotreatment of MCL#2, #3, and #5 primary cells with ROR1 2A2 and venetoclax showed enhanced cytotoxicity than either drug alone, whereas no effect was seen in MCL#20 and #21 with very low levels of ROR1 (Figure 4F).
Targeting ROR1 expression augments drug responses for BCR and Bcl-2 inhibitors. (A) DSS values for shRNA Ctr-transduced cells were correlated with the corresponding DSS values for shRNA ROR1-transduced cells to depict differential drug sensitivities and resistance patterns. ● indicates Bcl-2–targeted drugs navitoclax and venetoclax as well as BTK inhibitor ibrutinib for each cell line. (B) Heatmap of DSS values for different apoptotic modulators tested in Jeko-1 and Z-138 shRNA-expressing cells by unsupervised clustering based on average DSS values for each row. (C) Heatmap of DSS values for selective BCR inhibitors functionally relevant in shRNA-expressing Jeko-1 cells. (D) Percentage of cell viability (compared with controls) of untreated or treated cells with ROR1 2A2 mAb (5 µg/mL) for 24 hours followed by addition of indicated drugs for 24 hours. Error bars represent mean plus or minus SD of triplicates. (E) ROR1 silencing enhances venetoclax cytotoxicity in MCL#2 primary cells. Cell viability was measured by PI staining after 24 hours and normalized to the untreated siRNA Ctr sample. (F) Percentage of primary cell viability (compared with controls) of untreated or treated cells with ROR1 2A2 mAb (5 µg/mL) for 24 hours followed by addition of venetoclax for 24 hours. Error bars represent mean plus or minus SD of triplicates. (G) Percentage of viable cells (compared with untreated control) of primary MCL#5 cells cultured alone or in coculture with L-CD40L fibroblasts and the cytokines cocktail and treated with ROR1 2A2 mAb or venetoclax, alone or in combination as indicated. Error bars represent mean plus or minus SD of triplicates. Statistical significances: *P < .05, **P < .01, ***P < .001, calculated by a 2-tailed paired Student t test. ATP, adenosine triphosphate; Conc., concentration; EGFR, epidermal growth factor receptor; FAK, focal adhesion kinase; mTOR, mammalian target of rapamycin; Nav, navitoclax; TKI, tyrosine kinase inhibitor; Ven, venetoclax.
Targeting ROR1 expression augments drug responses for BCR and Bcl-2 inhibitors. (A) DSS values for shRNA Ctr-transduced cells were correlated with the corresponding DSS values for shRNA ROR1-transduced cells to depict differential drug sensitivities and resistance patterns. ● indicates Bcl-2–targeted drugs navitoclax and venetoclax as well as BTK inhibitor ibrutinib for each cell line. (B) Heatmap of DSS values for different apoptotic modulators tested in Jeko-1 and Z-138 shRNA-expressing cells by unsupervised clustering based on average DSS values for each row. (C) Heatmap of DSS values for selective BCR inhibitors functionally relevant in shRNA-expressing Jeko-1 cells. (D) Percentage of cell viability (compared with controls) of untreated or treated cells with ROR1 2A2 mAb (5 µg/mL) for 24 hours followed by addition of indicated drugs for 24 hours. Error bars represent mean plus or minus SD of triplicates. (E) ROR1 silencing enhances venetoclax cytotoxicity in MCL#2 primary cells. Cell viability was measured by PI staining after 24 hours and normalized to the untreated siRNA Ctr sample. (F) Percentage of primary cell viability (compared with controls) of untreated or treated cells with ROR1 2A2 mAb (5 µg/mL) for 24 hours followed by addition of venetoclax for 24 hours. Error bars represent mean plus or minus SD of triplicates. (G) Percentage of viable cells (compared with untreated control) of primary MCL#5 cells cultured alone or in coculture with L-CD40L fibroblasts and the cytokines cocktail and treated with ROR1 2A2 mAb or venetoclax, alone or in combination as indicated. Error bars represent mean plus or minus SD of triplicates. Statistical significances: *P < .05, **P < .01, ***P < .001, calculated by a 2-tailed paired Student t test. ATP, adenosine triphosphate; Conc., concentration; EGFR, epidermal growth factor receptor; FAK, focal adhesion kinase; mTOR, mammalian target of rapamycin; Nav, navitoclax; TKI, tyrosine kinase inhibitor; Ven, venetoclax.
On the other hand, ROR1 2A2 pretreatment followed by addition of venetoclax for 24 hours in MCL#5 primary cells (Figure 4G) cultured either alone or cocultured with L-CD40L and cytokine cocktail showed enhanced cytotoxicity compared with either ROR1 2A2 alone (18% ± 8% and 18% ± 2.5%, respectively) or venetoclax alone (34% ± 8% and 28% ± 2.5%, respectively). Of note, although coculture of MCL#5 primary cells with L-CD40L and the cytokine cocktail increased resistance to ROR1 2A2 or venetoclax cytotoxicity, cotreatment with both agents resulted in enhanced cytotoxicity compared with either agent alone, suggesting that cotargeting ROR1 and Bcl-2 could overcome microenvironment-mediated drug resistance. Collectively, these data indicate that targeting ROR1 expression augments BCR- or Bcl-2–targeted treatments in MCL that could be clinically advantageous.
Inhibition of BCR signaling by ibrutinib downregulates ROR1 in MCL cell lines and patient samples
Signaling via the BCR–NF-κB pathway plays an essential role in MCL drug-sensitivity responses, especially for ibrutinib.5 ROR1 mAb cirmtuzumab was shown to augment ibrutinib response in CLL cells via an independent mechanism because ibrutinib treatment had no effect on Wnt5a/ROR1-mediated proliferation of leukemic cells.25 Although engaged by unrelated cell-surface receptors, both BCR and ROR1 signaling converge at the NF-κB level in MCL cells. Therefore, we sought to investigate whether inhibition of BCR signaling can modulate ROR1-targeted cytotoxic responses. For this purpose, we treated MCL cells with BTK inhibitor ibrutinib and assessed changes in ROR1 expression by immunoblotting and flow cytometry. Ibrutinib treatment impaired MCL cell proliferation (Figure 5A) and downregulated RhoA/Rac1, NF-κB p65, and Bcl-2 protein levels in BCR-sensitive cells (Figure 5B). Interestingly, ROR1 cell-surface levels were also downregulated in Mino, Maver-1, and Z138 cells (Figure 5C) and similar results were obtained with BTK-specific inhibitor acalabrutinib (supplemental Figure 5A-B). Interestingly, although ibrutinib treatment did not change NF-κB p65 levels in BCR-resistant Z-138 cells, we still detected ROR1 downregulation. On the other hand, shRNA-mediated ROR1 downregulation did not alter BTK protein levels (data not shown), suggesting that BCR signaling upstream of NF-κB is not affected by ROR1 targeting. Ibrutinib pretreatment of MCL cells impaired ROR1-targeted responses, with Mino and Z-138 cells showing significant resistance to ROR1 2A2 treatment (Figure 5D), probably because these cells showed more ibrutinib-mediated loss of ROR1 levels. We also detected a different percentage of ROR1 downregulation in several ex vivo ibrutinib-treated primary samples (Figure 5E-F). Taken together, these results indicate that inhibition of BCR can disrupt ROR1 signaling irrespective of the canonical NF-κB downregulation, and these findings warrant further clinical investigation.
BCR inhibition by ibrutinib downregulates ROR1 levels and impairs ROR1-targeted therapies. (A) Effect of ibrutinib (1 µM) treatment on MCL cell line proliferation after 3 days. Fold change is compared with starting cell count. Error bars represent mean plus or minus SD of triplicates. (B) Immunoblot analysis of cytoplasmic and nuclear cell lysates of MCL cell lines plus or minus 1 µM ibrutinib for 3 days. *Loss of protein in ibrutinib-treated Mino nuclear cell lysates. Quantifications shown for ROR1 protein levels were normalized to β-tubulin levels and compared with untreated control for each cell line. (C) Flow cytometry analysis of ROR1 levels (in live cells) after 0.5 µM (Jeko-1 and Mino) or 1 µM (Maver-1 and Z-138) ibrutinib for 3 days compared with untreated sample. (D) Percentage of viable cells (compared with sample without mAb) left untreated or pretreated with ibrutinib (1 µM) for 3 days followed by ROR1 2A2 mAb (5 µg/mL) for 48 hours. Error bars represent mean plus or minus SD of triplicates. (E) Table summary of ROR1 levels as measured by flow cytometry in live cells of primary samples untreated or treated ex vivo with ibrutinib (1 µM for 48 hours). (F) Comparison of ROR1 expression in MCL samples from panel E plus or minus ibrutinib. Statistical significances: *P < .05, **P < .01, ***P < .001, calculated by a 2-tailed paired Student t test.
BCR inhibition by ibrutinib downregulates ROR1 levels and impairs ROR1-targeted therapies. (A) Effect of ibrutinib (1 µM) treatment on MCL cell line proliferation after 3 days. Fold change is compared with starting cell count. Error bars represent mean plus or minus SD of triplicates. (B) Immunoblot analysis of cytoplasmic and nuclear cell lysates of MCL cell lines plus or minus 1 µM ibrutinib for 3 days. *Loss of protein in ibrutinib-treated Mino nuclear cell lysates. Quantifications shown for ROR1 protein levels were normalized to β-tubulin levels and compared with untreated control for each cell line. (C) Flow cytometry analysis of ROR1 levels (in live cells) after 0.5 µM (Jeko-1 and Mino) or 1 µM (Maver-1 and Z-138) ibrutinib for 3 days compared with untreated sample. (D) Percentage of viable cells (compared with sample without mAb) left untreated or pretreated with ibrutinib (1 µM) for 3 days followed by ROR1 2A2 mAb (5 µg/mL) for 48 hours. Error bars represent mean plus or minus SD of triplicates. (E) Table summary of ROR1 levels as measured by flow cytometry in live cells of primary samples untreated or treated ex vivo with ibrutinib (1 µM for 48 hours). (F) Comparison of ROR1 expression in MCL samples from panel E plus or minus ibrutinib. Statistical significances: *P < .05, **P < .01, ***P < .001, calculated by a 2-tailed paired Student t test.
Discussion
Upregulation of ROR1 expression in B-cell malignancies has transformed this pseudokinase into a promising candidate for targeted therapy. In this study, we investigated the molecular basis of ROR1 oncogenic mechanisms and evaluated its therapeutic potential in MCL models. We found considerable heterogeneity in expression of ROR1 in MCL cell lines and primary samples as examined at the protein, mRNA, and gene-expression levels, indicating as previously observed that ROR1 is not uniformly expressed on malignant B cells.34 Even in CLL, a B-cell leukemia with the highest ROR1 median expression among hematological cancers, Cui et al20 were able to detect leukemic cells with very low or very high ROR1 expression. ROR1 ligand Wnt5a had a similar heterogeneous expression whereas ROR2 levels were almost negligible.
We investigated the effect of ROR1 targeting in MCL cells by RNA interference or mAb binding to the ROR1 extracellular domain and both approaches showed efficient ROR1 downregulation and similar functional responses. Targeting ROR1 resulted in impaired cell viability with divergent responses among MCL cell lines irrespective of ROR1 levels, indicating that MCL cells are not uniformly sensitive to ROR1 downregulation. By analyzing the intracellular signaling, we observed that ROR1 silencing not only downregulated the Wnt5a and GEF RhoA/Rac1 levels as expected, but also NF-κB p65 nuclear levels; this correlated with the cell-survival response pattern. A significant decrease in RhoA/Rac1 and nuclear NF-κB p65 was observed in cells more sensitive to ROR1 downregulation either by shRNA expression (Jeko-1) or by ROR1 mAb targeting (Jeko-1 and Mino), indicating that RhoA/Rac1 and NF-κB p65 are downstream effectors of ROR1 in MCL cells. Moreover, this molecular mechanism could be validated in ex vivo primary cells by siRNA-mediated ROR1 silencing and subsequent detection of decreased NF-κB p65 and Wnt5a levels. Taken together, our data argue for a functional link between the ROR1 and NF-κB pathways in MCL models, independent of BCR sensitivity or insensitivity status. In agreement with these results, we observed that overexpression of ROR1 was able to increase NF-κB p65 transcription, providing direct evidence for a functional correlation between ROR1 and NF-κB activation. More importantly, ligand-mediated activation of both the canonical or noncanonical NF-κB pathways was able to partially rescue cells from the cytotoxic effect of ROR1 2A2 mAb, indicating that NF-κB activation directly modulates ROR1-oncogenic function in MCL cells.
Intracellular signaling downstream of ROR1 in MCL has not been investigated, therefore the molecular mechanism accounting for ROR1-mediated NF-κB activation is currently unknown. In CLL, Wnt5a-ROR1 binding resulted in Rho GTPase activation and leukemia cell proliferation,19 although it is not known whether NF-κB signaling is also activated downstream of RhoA/Rac1. Recombinant Wnt5a treatment of MCL cells resulted in increased nuclear levels of NF-κB p65, indicating that Wnt5a activates the NF-κB p65 pathway in MCL models presumably via ROR1 because ROR1 downregulation resulted in decreased Wnt5a levels. Interestingly, the Wnt5 and ROR1 promoter contains an NF-κB–binding site well conserved in mammalian orthologs, and canonical NF-κB activation can directly regulate the transcription of Wnt5a or ROR1.17,29 Wnt5a binds to several receptor pseudokinases such as ROR1, ROR2, RYK, and PTK7 as well as to Wnt receptor Frizzled-5 and the complexity of its signaling depends largely on receptor expression, downstream effectors, and possible crosstalk with the canonical Wnt-pathway.16 Therefore, the functional correlation between ROR1 and NF-κB in MCL cells could originate from NF-κB–mediated activation of Wnt5a signaling, but additional studies are needed to fully investigate this hypothesis. Nevertheless, our results suggest that targeting ROR1 expression impairs Wnt5a and NF-κB p65 levels in MCL cells.
Because ROR1 targeting resulted in divergent cell-survival responses in MCL cells, we used drug-sensitivity profiling to identify augmented drug responses mediated by ROR1 downregulation that will enhance cancer cell death. Targeting ROR1 expression in BCR-sensitive Jeko-1 cells resulted in more changes in drug sensitivities compared with BCR-insensitive Maver-1 and Z-138 cells and identified synergistic effects for several targeted agents currently in clinical use such as ibrutinib and ponatinib (BTK inhibitors), bryostatin-1 and sotrastaurin (protein kinase C [PKC] inhibitors), as well as duvelisib, TG100-115, AZD-6482 (phosphatidylinositol 3-kinase [PI3K] inhibitors), and VX745 (p38MAPK inhibitor). More importantly, targeting ROR1 either by shRNA or mAb enhanced drug sensitivities for several antiapoptotic agents in both BCR-sensitive and -insensitive MCL cells, especially for BH3 mimetics venetoclax and navitoclax, which are clinically approved for MCL or leukemia treatments.8,35
Microenvironment-dependent upregulation of NF-κB and Bcl-2 family proteins sustains MCL cell proliferation, survival, and drug resistance.7 Accumulating data indicate that the microenvironment plays a critical role in BH3-mimetic cell resistance via modulation of Bcl-2 family proteins; therefore, several rational combination therapies have been used to overcome this drug resistance.9 Our data showed that ROR1 targeting could be particularly efficient in combination with venetoclax and this combinatorial regimen was more efficient than either treatment alone even in coculturing models that mimicked the lymph node microenvironment. Furthermore, the restricted expression of ROR1 on malignant MCL cells favors this molecule in combinatorial regimens for its limited in vivo adverse effects. Our results clearly show that it is important to target more than 1 key component of a pathway and that lower doses can be given, which might be beneficial for the efficacy vs toxicity ratio in combinatorial treatments.
The efficacy of targeting ROR1 in combination therapies with BCR inhibitors has been successfully demonstrated in B-ALL and recently in CLL, although a different molecular mechanism was described for these treatment strategies.21,25 Although inhibition of pre-BCR signaling by dasatinib resulted in upregulation of ROR1 in B-ALL cells, ibrutinib treatment had no effect on ROR1-mediated signaling in CLL, suggesting that ROR1 and BCR function independently in this leukemia model. As both the ROR1 and BCR pathways are regulated by canonical NF-κB in MCL, we wanted to investigate whether BCR inhibition can modulate ROR1 expression. BTK inhibitor ibrutinib was able to decrease ROR1 levels in both BCR-sensitive and -insensitive MCL cell lines, and it also compromised ROR1-targeted treatment. Downregulation of ROR1 in ibrutinib-treated but resistant Z-138 cells that have unaffected NF-κB p65 levels suggests that other molecular mechanisms may modulate ROR1 signaling in these cells. Our study provides molecular insights that may explain, at least in part, how inhibition of BCR and ROR1 signaling can compromise or complement each other’s effect in MCL. Whereas BCR-signaling inhibition can impair ROR1 levels, targeting ROR1 expression can augment the efficacy of BCR inhibitors via NF-κB downregulation.
This study is the first to analyze the modulation of ROR1-targeted therapy in MCL models. By identifying NF-κB p65 as a ROR1 downstream target, it is predictable that the efficacy of ROR1-targeted inhibitors will be directly regulated by this pathway. Our finding of the complementary effects of ROR1- and BCR-targeted agents in MCL strongly supports the exploration of these combinations in the clinic and should be investigated in other ROR1+ hematological cancers.
The full-text version of this article contains a data supplement.
Acknowledgments
The authors thank the patients for donating their samples to their research and the staff of High Throughput Biomedicine Unit at Institute for Molecular Medicine Finland for their technical assistance.
This work was supported by the Doctoral Programme in Biomedicine and Biotechnology at University of Tampere, Academy of Finland, Center of Excellence for Translational Cancer Biology, and the Sigrid Juselius Foundation.
Authorship
Contribution: H.K. and D.U. designed and performed experiments, analyzed data, and wrote the article; D.C., W.N., and A.M. performed experiments and reviewed the article; D.C., M.N., and E.M. participated in bioinformatics analysis; S.E., M.J., and C.A.H. provided patient samples and reviewed the article; and O.K. provided the DSRT platform and reviewed the article.
Conflict-of-interest disclosure: The authors declare no competing financial interests.
Correspondence: Daniela Ungureanu, BioMediTech Institute and Faculty of Medicine and Life Sciences, University of Tampere, 33014 Tampere, Finland; e-mail: daniela.ungureanu@uta.fi.

![Figure 1. Expression levels of Wnt5a-, ROR1-, and ROR2-signaling pathways in MCL cell lines and patient samples. (A) Immunoblot analysis (western blot [WB]) of ROR1- and ROR2-immunoprecipitated (IP) samples or of total cell lysates of MCL cell lines, CLL-like MEC-1 and MEC-2 cells (ROR1−), and Hela cells (ROR2+). (B) Percentage of ROR1+ cells in MCL patient samples used in this study, as described in Table 1. Error bar represents median with interquartile range. Relative ROR1 (C), Wnt5a (D), and ROR2 (E) mRNA expression levels in normal, MCL cell lines and patient samples, and CLL patient samples as derived from the National Center for Biotechnology Information Genomic Spatial Event (GSE) database, data collection number GSE86322 (for MCL cell lines) and the primary samples from GSE50006, GSE19243, GSE35426, GSE16455, GSE36000, GSE21452, and GSE70910. Comparison is done across sample within the same probe set. Error bars represent plus or minus standard deviation (SD).](https://ash.silverchair-cdn.com/ash/content_public/journal/bloodadvances/1/24/10.1182_bloodadvances.2017010215/8/m_advances010215f1.jpeg?Expires=1765947107&Signature=WgXbaW9vx~yaw04eQRxkdPPJe0w7yvOcaH7NaQqp7Rq162a7SpS8iAHngrAYhlsIxr~dGUPpRl9CX7LM3L1Buwzq1EhFoPhBIB5DNbpjGeXxW30VIiJBoOXR8MShTWBQu0hKuddqjhKDKE0HgzFPPR6uMYvkUfyqEKWOjmUzrpC4WW3urc1G7GFgxkzE~G9BSaq0wFnXHnfDHirNItVzgOuNXgtyhEy369aqRdC58JZkeV~kdUr4unnpkkf6pbt42CSmL4CcqR-6DCK1ZqkeDnbzjpWNT8GrInQGUBk-gBUISnFVhy64TfGOoLxqq6ij-Vz9-p1dWY0deIcFTywASw__&Key-Pair-Id=APKAIE5G5CRDK6RD3PGA)



