Key Points
Similar to B2 B cells, the IgH 3′RR superenhancer controls μ-chain transcription and cell fate in B1 B cells.
In contrast to B2 B cells, deletion of the IgH 3′RR superenhancer affects B1 B-cell late repertoire diversity.
Abstract
The immunoglobulin heavy chain (IgH) 3′ regulatory region (3′RR) superenhancer controls B2 B-cell IgH transcription and cell fate at the mature stage but not early repertoire diversity. B1 B cells represent a small percentage of total B cells differing from B2 B cells by several points such as precursors, development, functions, and regulation. B1 B cells act at the steady state to maintain homeostasis in the organism and during the earliest phases of an immune response, setting them at the interface between innate and acquired immunity. We investigated the role of the 3′RR superenhancer on B1 B-cell fate. Similar to B2 B cells, the 3′RR controls μ transcription and cell fate in B1 B cells. In contrast to B2 B cells, 3′RR deletion affects B1 B-cell late repertoire diversity. Thus, differences exist for B1 and B2 B-cell 3′RR control during B-cell maturation. For the first time, these results highlight the contribution of the 3′RR superenhancer at this interface between innate and acquired immunity.
Introduction
B cells play a central role both in adaptive immunity and innate immunity via B2 B cells and B1 B cells, respectively.1-5 B1 and B2 B cells differ by their origin, antigen specificity, diversity of the antigenic repertoire, cell surface markers, and tissue distribution. B1 and B2 B cells have a different origin: B1 B cells develop earlier than B2 B cells during fetal development and keep their self-renewal capacity all throughout their life, whereas B2 B cells originate from bone marrow precursors. B1 B cells are the major B-cell population in the pleural and peritoneal cavities (almost 50% of total B cells), are rarely detected in the lymph nodes and spleen (∼1% of total B cells), and are almost undetectable in bone marrow (<0.1% of total B cells).1-5 Besides these differences for cell precursors and anatomic locations, B1 and B2 B cells exhibit other important differences during their development and maturation. Compared with B2 B cells, B1 B cells have a specific repertoire of B-cell receptor (BCR) characterized by the production of natural immunoglobulin M (NIgM) frequently polyreactive or autoreactive, with low affinity.1-5 Compared with B2 B cells, B1 B cells exhibit a marked predisposition for class switch recombination (CSR) toward IgA. Compared with B2 B cells, B1 B cells exhibited a lower hypermutation somatic rate than B2 B cells.1-5 Both B1 and B2 B cells thus produce immunoglobulins, but their cell fate is evidently differently regulated.
Immunoglobulin heavy chain (IgH) cis-regulatory regions and especially transcriptional superenhancers are major locus regulators.6 The IgH 3′ regulatory region (3′RR) superenhancer is reported to control B2 B-cell IgH transcription and B-cell fate7,8 but has little influence on variable, diversity, and joining (VDJ) recombination.9,10 Because B1 and B2 B cells originate from different precursors and have clearly different development, function, and regulation, we postulated that the 3′RR superenhancer might differently regulate B1 and B2 B-cell behaviors. Strengthening this hypothesis, other authors have reported that IgA CSR 3′RR controlled in B2 B cells11,12 is not affected by the 3′RR deletion in B1 B cells.13 In this study, we report that similar to B2 B cells, the 3′RR controls μ transcription and cell fate in B1 B cells. In contrast to B2 B cells, deletion of the 3′RR affects B1 B-cell late VDJ repertoire diversity. The impact on the expressed VDJ repertoire stands as a new feature and highlights the broad contribution of the 3′RR to humoral immune responses, from innate to adaptive immunity.
Materials and methods
Mice
Our research has been approved by our local ethics committee review board (Comité Régional d'Ethique sur l'Expérimentation Animale du Limousin, Limoges, France) and carried according to the European guidelines for animal experimentation. Disruption of the 3′RR was carried out in a Sv/129 embryonic stem cell line.11 Mice were bred and maintained under specific pathogen-free conditions. Age-matched littermates (8-12 weeks old) were used in all experiments. Heterozygous IgH aΔ3′RR/bwt mice generated by crossing homozygous 3′RR-deficient mice (IgH aΔ3′RR/aΔ3′RR) with C57BL/6 mice (IgH bwt/bwt) were investigated. Mixed Sv/129 × C57BL/6 mice (IgH awt/bwt) were used as control mice.7
Cell cytometry analysis
Peritoneal cavity cells, splenocytes, and liver cells (fetal and post-birth) were recovered onto Lympholyte (Cedarlane Labs, Burlington, ON, Canada) according to the manufacturer’s recommendations. Cells were then washed, counted, and 2 × 106 cells were incubated with anti-B220-BV510, anti-IgD-BV421, anti-CD23-PC7, anti-IgMa-fluorescein isothiocyanate (FITC), anti-IgMb-PE, anti-CD11b-eF780, and anti-CD5-APC antibodies (SouthernBiotech, Birmingham, AL; Becton Dickinson [BD], Franklin Lakes, NJ) and were analyzed on a Fortessa LSR2 (BD).13,14
Transcript analysis
Peritoneal cavity B1 B cells were sorted from 3′RR-deficient mice and 129 wild-type (wt) mice using a BD FACSAria III.7 The following antibodies were used: anti-B220-BV510, anti-CD23-PC7, anti-IgM-FITC, anti-CD11b-eF780, anti-IgD-BV421, anti-CD19-PE, and anti-CD5-APC. Total RNA was extracted and real-time polymerase chain reaction (PCR) was performed in duplicate by use of TaqMan and SYBR assay reagents and analyzed on an ABI Prism 7000 system (Applied Biosystems, Foster City, CA).7 μ Membrane forward (in exon μ 4): 5′-TGGAACTCCGGAGAGACCTA-3′; μ Membrane reverse (in exon μ membrane 1): 5′-TTCCTCCTCAGCATTCACCT-3′. Glyceraldehyde-3-phosphate dehydrogenase (GAPDH) was used for normalization of gene expression levels (reference Mm99999915-g1).
ELISA for NIgM
Enzyme-linked immunosorbent assay (ELISA) for NIgM were performed in 96 multi-well plates coated overnight at 4°C with 100 μL of 10-μg/mL kidney cell lysates. After washing (0.1% Tween20 in phosphate-buffered saline [PBS] buffer), we performed a blocking step for 1 hour at 37°C with 100 μL of 3% bovine serum albumin (BSA) in PBS buffer. After washing, we incubated 75 μL-assayed sera (20 μg/mL of IgM diluted in 1% BSA in PBS buffer) for 2 hours at 37°C. IgM levels were investigated as described,11,15 and sera were appropriately diluted. Sera from wt mice and 3′RR-deficient mice were investigated. Sera from Rag-deficient mice were used as a negative control. After washing, we added 100 μL/well of anti-mouse-IgM–alkaline phosphatase (AP) (1/2000) for 1.5 hours at 37°C. After washing, we assayed AP activity using AP substrate at room temperature and measured optical density at 405 nm.
Next-generation sequencing for repertoire analysis
We performed repertoire sequencing analysis using the strategy described by Li et al.16 developed for T-cell repertoire diversity and clonotype. These experiments used a new generation methodology, which combines 5′RACE PCR; sequencing; and, for analysis, the international ImMunoGeneTics information system (IMGT), IMGT/HighV-QUEST Web portal, and IMGT-ONTOLOGY concepts. In brief, RNA was extracted from sorted B1 and B2 B cells. RNA (500 ng) was used for sequencing. We amplified transcripts with 5′RACE PCR using a reverse primer hybridizing within the µ CH1 exon, as described previously.17 Sequencing adapter sequences was thus added by primer extension, and resulting amplicons were sequenced on a GS FLX+ sequencing system (Roche, Pleasanton, CA). Repertoire was done using IMGT/High-V-Quest18 and the bcRep R package19 ; associated tools are available on the IMGT Web site.
Results
B1 B-cell usage of a 3′RR-deleted allele
Mouse B1 and B2 B cells are distinguished on the basis of membrane cell surface markers. B1 B cells are B220lowIgMhighIgDlowCD23-CD11b+/low, whereas B2 B cells are B220highIgMhighIgDhighCD23+CD11b-.2,4,20 B1 B cells represent the first population of B cells during fetal life. In adult mice, they are mainly located in the spleen and peritoneal cavity where they represent the minority and majority of B-cell subpopulations, respectively.4 First, we investigated the impact of the expression of a 3′RR-deleted allele on B1 B-cell fate. The 3′RR deletion was done in a 129 ES cell line (IgH a allotype) and developed in a 129 background (IgH awt/awt). Heterozygous IgH aΔ3′RR/bwt mice were generated by crossing homozygous 3′RR-deficient mice (IgH aΔ3′RR/aΔ3′RR) with C57BL/6 mice bearing an IgH b allotype (IgH bwt/bwt). Mixed 129 × C57BL/6 mice (IgH awt/bwt) were used as control mice. A scheme of the backcross experiments is reported in Figure 1. The complete staining strategy in flow cytometry experiments is reported in Figure 2. Flow cytometry analysis of splenic B cells with IgM allotype-specific antibodies indicated lowered (P = .0004, Mann-Whitney U test) percentages of B1 B cells expressing an a allotype in aΔ3′RR/bwt (IgMa/IgMb ratio: 0.26) but not in awt/bwt mice (IgMa/IgMb ratio: 1.09) (Figure 3A-B). As a positive control, we confirmed the significant disadvantage (P = .0004) of aΔ3′RR-expressing mature splenic B2 B cells of IgH aΔ3′RR/bwt mice vs bwt-expressing cells (IgMa/IgMb ratio: 1.07 vs 0.35 for awt/bwt and aΔ3′RR/bwt mice, respectively) (Figure 3C-D).7 Analysis of peritoneal cavity B cells also showed a strong disadvantage (P = .002) of the mutated a allotype both in B1 (Figure 3E-F) and B2 B cells (Figure 3G-H) of IgH aΔ3′RR/bwt mice. In the peritoneal cavity and in the absence of a 3′RR defect, we noted a bias toward higher expression of the IgHa allele in B1 B cells (but not in B2 B cells) from awt/bwt control mice (Figure 3E-F). It is interesting to note that this bias was not found in the fetal liver, from where B1 B cells originate (Figure 3I-J). Various signaling pathways are implicated in the efficient B1 B-cell maturation, including a high tonic BCR signaling.4,21 Several differences in signaling pathways between C57BL/6 and Sv/129 mice, resulting in variations of the B-cell fate, have previously been described.22 The peritoneal B1 B-cell allelic bias might thus be linked with a differential strength of expression and/or signaling between IgMa and IgMb BCR for proliferation/survival of peritoneal B1 B cells.1-5 We thus investigated the impact of the expression of a 3′RR defect on liver B1 B cells from newborn mice. Lower percentages of aΔ3′RR-expressing B1 B cells in aΔ3′RR/bwt mice were observed at 2 different timepoints, both 12 hours before or 12 hours after birth with an IgMa/IgMb ratio of 0.29 (P = .0002) and 0.59 (P = .001), respectively (Figure 3I-J). Altogether, these results indicate that, similar to B2 B cells, although the 3′RR superenhancer is not essential for B1 B-cell development, it influences their accumulation as early as the fetal liver.
Backcross for aΔ3′RR/bwtand awt/bwtmice, and membrane expression of IgMaor IgMballele by B cells. The equilibrium between IgMa- or IgMb-expressing B cells will be disrupted if the expression of the 3′RR-deleted allele impedes B-cell development. Lowered number of IgMa-expressing B cells in aΔ3′RR/bwt mice thus will demonstrate that deletion of the 3′RR alters B-cell development or recruitment.
Backcross for aΔ3′RR/bwtand awt/bwtmice, and membrane expression of IgMaor IgMballele by B cells. The equilibrium between IgMa- or IgMb-expressing B cells will be disrupted if the expression of the 3′RR-deleted allele impedes B-cell development. Lowered number of IgMa-expressing B cells in aΔ3′RR/bwt mice thus will demonstrate that deletion of the 3′RR alters B-cell development or recruitment.
Flow cytometry for mouse B1 and B2 B cells. B1 and B2 B cells are distinguished on the basis of membrane cell surface markers. B1 B cells are B220lowIgMhighIgDlowCD23−CD11b+/low, whereas B2 B cells are B220highIgMhighIgDhighCD23+CD11b−.2,4,20
Flow cytometry for mouse B1 and B2 B cells. B1 and B2 B cells are distinguished on the basis of membrane cell surface markers. B1 B cells are B220lowIgMhighIgDlowCD23−CD11b+/low, whereas B2 B cells are B220highIgMhighIgDhighCD23+CD11b−.2,4,20
Expression of a 3′RR-deleted allele in B1 B cells of the spleen, peritoneal cavity, and fetal liver. (A) Flow cytometry analysis of IgMa and IgMb on spleen B1 B cells of aΔ3′RR/bwt and awt/bwt mice. One representative experiment is shown. (B) IgMa/IgMb ratios for spleen B1 B cells. Six aΔ3′RR/bwt and nine awt/bwt mice were investigated. Results are reported as means ± standard error of the mean (SEM), Mann-Whitney U test for significance. (C) IgMa and IgMb on spleen B2 B cells of aΔ3′RR/bwt and awt/bwt mice. One representative experiment is shown. (D) IgMa/IgMb ratios for spleen B2 B cells. Same mice as in panel B. (E) IgMa and IgMb on peritoneal cavity B1 B cells of aΔ3′RR/bwt and awt/bwt mice. One representative experiment is shown. (F) IgMa/IgMb ratios for peritoneal cavity B1 B cells, 7 mice per groups. (G) IgMa and IgMb on peritoneal cavity B2 B cells of aΔ3′RR/bwt and awt/bwt mice. One representative experiment is shown. (H) IgMa/IgMb ratio for peritoneal cavity B2 B cells, 7 mice per groups. Same mice as in panel E. (I) IgMa and IgMb on B1 B cells in fetal liver (12 hours before birth) of aΔ3′RR/bwt and awt/bwt mice. One representative experiment is shown. (J) IgMa/IgMb ratio for B1 B cells in the liver 12 hours before and 12 hours after birth. Eleven aΔ3′RR/bwt and nine awt/bwt mice were investigated before birth. Twelve aΔ3′RR/bwt and seven awt/bwt mice were investigated after birth.
Expression of a 3′RR-deleted allele in B1 B cells of the spleen, peritoneal cavity, and fetal liver. (A) Flow cytometry analysis of IgMa and IgMb on spleen B1 B cells of aΔ3′RR/bwt and awt/bwt mice. One representative experiment is shown. (B) IgMa/IgMb ratios for spleen B1 B cells. Six aΔ3′RR/bwt and nine awt/bwt mice were investigated. Results are reported as means ± standard error of the mean (SEM), Mann-Whitney U test for significance. (C) IgMa and IgMb on spleen B2 B cells of aΔ3′RR/bwt and awt/bwt mice. One representative experiment is shown. (D) IgMa/IgMb ratios for spleen B2 B cells. Same mice as in panel B. (E) IgMa and IgMb on peritoneal cavity B1 B cells of aΔ3′RR/bwt and awt/bwt mice. One representative experiment is shown. (F) IgMa/IgMb ratios for peritoneal cavity B1 B cells, 7 mice per groups. (G) IgMa and IgMb on peritoneal cavity B2 B cells of aΔ3′RR/bwt and awt/bwt mice. One representative experiment is shown. (H) IgMa/IgMb ratio for peritoneal cavity B2 B cells, 7 mice per groups. Same mice as in panel E. (I) IgMa and IgMb on B1 B cells in fetal liver (12 hours before birth) of aΔ3′RR/bwt and awt/bwt mice. One representative experiment is shown. (J) IgMa/IgMb ratio for B1 B cells in the liver 12 hours before and 12 hours after birth. Eleven aΔ3′RR/bwt and nine awt/bwt mice were investigated before birth. Twelve aΔ3′RR/bwt and seven awt/bwt mice were investigated after birth.
3′RR and B1 B-cell repertoire diversity
The IgH 3′RR has no role on B2 B-cell V(D)J recombination,9,10 except for silencing early transcription in pro-B cells.23 If deletion of the 3′RR did not affect follicular B2 B-cell fate, it markedly reduced the peripheral accumulation of marginal zone (MZ) B2 B cells,7 another B-cell population connected with innate immunity as are B1 B cells.4 Because our data show that the 3′RR deletion quantitatively affects the B1 B-cell compartment, we also wished to qualitatively evaluate these cells. We thus investigated the repertoire diversity in sorted peritoneal cavity B1 and B2 B cells from 3′RR-deficient and wt mice by high-throughput repertoire sequencing. Our data first validate that deletion of the 3′RR did not affect repertoire diversity in mature B2 B cells (Figure 4A; supplemental Figures 1 and 2), in accordance with previously reported results in bone marrow preimmune B2 B cells using a multiplex PCR strategy.9 These experiments highlighted the previously reported4,24 lower repertoire diversity in B1 B cells compared with B2 B cells (Figure 4B; supplemental Figures 1 and 2) and confirmed the oligoclonal expansion in the B1 B-cell population of the peritoneal cavity (Figure 4C; supplemental Figures 1 and 2) previously reported using the Sanger dideoxy method.25 In addition, and contrasting with the B2 compartment, the B1 B-cell repertoire diversity was markedly lowered in 3′RR-deficient mice (Figure 4B; supplemental Figures 1 and 2), suggesting a role for the 3′RR superenhancer in the development of a diversified B1 B-cell repertoire. Because B1 B cells require a strong tonic BCR signaling for efficient maturation,21 the decrease of this signaling induced by the deletion of the 3′RR might explain this bias. Indeed, the lowered signaling may strengthen the selection pressure for strong-signaling, BCR-expressing B cells to differentiate into B1 B cells. Strengthening this hypothesis, the B1 B-cell population of the peritoneal cavity in 3′RR-deficient mice (Figure 4B) preferentially expresses VH1 and VH11 subtypes known to be associated with autoreactive antibodies.26-28
B1 and B2 B-cell repertoire in 3′RR-deficient and wt mice. B1 and B2 B cells of wt and 3′RR-deficient mice were cell sorted from pooled cells of 12 and 13 mice, respectively. 2.1 × 106 and 2.8 × 106 B1 B cells were sorted for wt and 3′RR-deficient mice, respectively. 0.8 × 106 and 1.3 × 106 B2 B cells were sorted for wt and 3′RR-deficient mice, respectively. (A-B) V usage frequency in (A) B2 and (B) B1 B cells of 3′RR and wt mice. (C) Gini index for B1 and B2 B cells of 3′RR and wt mice. The Gini index measures the inequality of clone size distribution and is bound between zero and 1. An index of zero represents a clone set of equally distributed clones, all having the same size, whereas a Gini index of 1 would point to a set including only 1 clone.
B1 and B2 B-cell repertoire in 3′RR-deficient and wt mice. B1 and B2 B cells of wt and 3′RR-deficient mice were cell sorted from pooled cells of 12 and 13 mice, respectively. 2.1 × 106 and 2.8 × 106 B1 B cells were sorted for wt and 3′RR-deficient mice, respectively. 0.8 × 106 and 1.3 × 106 B2 B cells were sorted for wt and 3′RR-deficient mice, respectively. (A-B) V usage frequency in (A) B2 and (B) B1 B cells of 3′RR and wt mice. (C) Gini index for B1 and B2 B cells of 3′RR and wt mice. The Gini index measures the inequality of clone size distribution and is bound between zero and 1. An index of zero represents a clone set of equally distributed clones, all having the same size, whereas a Gini index of 1 would point to a set including only 1 clone.
3′RR and B1 B-cell IgH transcription
Notably, the intensity of the BCR signaling is related to membrane BCR density and to expression of coreceptors. The 3′RR controls IgH expression and, thus, BCR density at the membrane of B2 B cells.7 Lower BCR density was also found at the membrane of B1 B cells from the fetal liver (Figure 5A) and peritoneal cavity (Figure 5B) when expressing a 3′RR-deficient IgMa allotype in aΔ3′RR/bwt mice compared with awt/bwt mice. Likely accounting for this lowered expression and reminiscent of the defect previously documented in 3′RR-deficient B2 B cells,7 primary μ transcript evaluation by real-time PCR on sorted peritoneal cavity B1 B cells showed a significant defect (P = .02) in 3′RR-deficient mice compared with wt mice (Figure 5C). As a control, the κ light-chain transcription was not significantly reduced by the 3′RR deletion (Figure 5D). Thus, and similar to B2 B cells, the 3′RR is of importance in B1 B cells for μ chain transcription at the IgH locus without effect on transcription at the Igκ locus. The lower μ chain synthesis in B1 B cells from 3′RR-deficient mice fits well with the hypothesis of a lowered BCR density inducing a change in BCR signaling, and thus affecting the repertoire of B1 B cells.
Effect of the 3′RR on BCR intensity and μ transcription in B1 B cells. (A) IgMa and IgMb intensities on the membrane of fetal liver B1 B cells. Results are reported as means ± SEM. Mann-Whitney U test for significance. Four aΔ3′RR/bwt and five awt/bwt mice were investigated. NS: not significant. (B) IgMa and IgMb intensities on the membrane of peritoneal cavity B1 B cells. Seven aΔ3′RR/bwt and seven awt/bwt mice were investigated. (C) μ transcription in sorted peritoneal cavity B1 B cells of 3′RR-deficient mice and wt mice. Four separate experiments with pooled peritoneal cells from 4 to 6 mice for each genotype. Values were normalized to GAPDH transcripts. Locations of PCR primers are indicated in the scheme. (D) κ transcription in sorted peritoneal cavity B1 cells of 3′RR-deficient mice and wt mice. Same mice as in panel C.
Effect of the 3′RR on BCR intensity and μ transcription in B1 B cells. (A) IgMa and IgMb intensities on the membrane of fetal liver B1 B cells. Results are reported as means ± SEM. Mann-Whitney U test for significance. Four aΔ3′RR/bwt and five awt/bwt mice were investigated. NS: not significant. (B) IgMa and IgMb intensities on the membrane of peritoneal cavity B1 B cells. Seven aΔ3′RR/bwt and seven awt/bwt mice were investigated. (C) μ transcription in sorted peritoneal cavity B1 B cells of 3′RR-deficient mice and wt mice. Four separate experiments with pooled peritoneal cells from 4 to 6 mice for each genotype. Values were normalized to GAPDH transcripts. Locations of PCR primers are indicated in the scheme. (D) κ transcription in sorted peritoneal cavity B1 cells of 3′RR-deficient mice and wt mice. Same mice as in panel C.
3′RR and NIgM
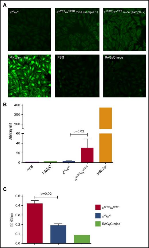
NIgM, which is produced at birth in the absence of exposure to foreign antigens, makes up ∼80% of circulating IgM. B1 B cells are believed to be the primary source of NIgM.1 NIgM are selected on self-antigens and show dual reactivity to both self and common microbial antigens.29 We investigated the presence of NIgM in the sera of 3′RR-deficient mice known to have markedly decreased circulating IgM levels,11 by searching self-reactive IgM. Indirect immunofluorescence assay (Figure 6A) and ELISA assay (Figure 6B) indicated that autoreactive IgMs represent a greater proportion of total serum IgMs in 3′RR-deficient mice compared with wt mice. In contrast to autoimmune-prone mouse strain MLR/lpr used as a positive control, the autoreactive IgMs detected here appear to be polyreactive and are thus most probably NIgMs than pathologic monoclonal immunoglobulins. This result might be linked to the bias repertoire toward subtypes known to be associated with autoreactive antibodies.26-28
NIgM in sera of 3′RR-deficient mice and wt mice. (A) Indirect immunofluorescence assay for detection of NIgM. Sera from wt and 3′RR-deficient mice were investigated on Hep-2 cell-coated slides. Because reduced circulating IgM levels were found in 3′RR-deficient mice, sera were adjusted at 20-μg/mL IgM. MLR/lpr and RAGγC sera were used as positive and negative controls, respectively (1/10 dilution). Representative experiments from 1 to 5 sera per genotypes. Original magnification ×20. (B) Data, expressed as means ± SEM of the indicated number (n) of values, were analyzed using Prism software (GraphPad Software, La Jolla, CA). Significance was calculated with a nonparametric Mann-Whitney U test. PBS signal was arbitrary quoted to 1. (C) ELISA for detection of NIgM against kidney cell lysates. Sera from 3′RR-deficient and wt mice were adjusted at 20-μg/mL IgM. Data are reported as means ± SEM of 4 sera. *P = .02, Mann-Whitney U test for significance. A RAGγC serum was used as a negative control (1/10 dilution) to define baseline value.
NIgM in sera of 3′RR-deficient mice and wt mice. (A) Indirect immunofluorescence assay for detection of NIgM. Sera from wt and 3′RR-deficient mice were investigated on Hep-2 cell-coated slides. Because reduced circulating IgM levels were found in 3′RR-deficient mice, sera were adjusted at 20-μg/mL IgM. MLR/lpr and RAGγC sera were used as positive and negative controls, respectively (1/10 dilution). Representative experiments from 1 to 5 sera per genotypes. Original magnification ×20. (B) Data, expressed as means ± SEM of the indicated number (n) of values, were analyzed using Prism software (GraphPad Software, La Jolla, CA). Significance was calculated with a nonparametric Mann-Whitney U test. PBS signal was arbitrary quoted to 1. (C) ELISA for detection of NIgM against kidney cell lysates. Sera from 3′RR-deficient and wt mice were adjusted at 20-μg/mL IgM. Data are reported as means ± SEM of 4 sera. *P = .02, Mann-Whitney U test for significance. A RAGγC serum was used as a negative control (1/10 dilution) to define baseline value.
Discussion
Functional comparison of B1 lineage cells from teleost to mammal places B1 B cells between macrophages and B2 B cells (ie, at the interface between innate and humoral adaptive immune cells). Indeed B1 B cells share several similarities with innate macrophages such as phagocyte functions, microbicidal abilities, antigen presentation initiation, and location in serous cavities. B1 B cells share several similarities with humoral adaptive immune B2 B cells such as Ig secretion (mostly NIg). Results from the present study indicate that the 3′RR superenhancer differently regulates B1 and B2 B-cell maturation. Cell fate and μ transcription are 3′RR controlled, both in B1 and B2 B cells. In contrast, the VDJ diversity of B1 B cells is affected by 3′RR deletion for reasons that remain to be characterized precisely but most probably is related to a defective survival and/or self-renewal of B1 B cells carrying a BCR with faint expression. Indeed, several studies have reported that BCR signaling is critical for B1 B-cell development.21 Ligand-mediated BCR signaling is necessary for the expansion and/or survival of B1 B cells. Mutation-disrupted BCR signaling lowers B1 B-cell development, whereas mutation-enhanced BCR signaling enhances B1 B-cell development. Further studies are required to prove that the lowered expression of IgM on B1 B cells of 3′RR-deficient mice leads to a significant change in the signaling (eg, Syk/BLNK phosphorylation or calcium influx) of B1 B cells.
The position, the palindrome structure, and sequence conservation of the 3′RR superenhancer in amniota show its relevance in the control and modulation of Ig production.30 The effect of the 3′RR on B1 B-cell μ transcription (the most ancestral specific B-cell function) and B1 B-cell fate is coherent with its similar role on B2 B cells. Of interest, deletion of the 3′RR was reported to strongly reduce levels of MZ B2 B cells.7 MZ B2 B cells express several phenotypic and functional similarities with B1 B cells. The role of the 3′RR superenhancer on μ transcription in B1 B cells is of importance for an efficient BCR expression to ensure the development of a large VDJ repertoire, but no such effect has been found for the B2 B-cell VDJ repertoire. 3′RR targeting has been suggested as a potential therapeutic strategy in mature lymphomas31-33 because of its important role on the entire IgH locus transcription (including transcription of the inserted oncogene) at the mature B-cell stage. Given the importance of B1 B cells and NIgM in maintenance of homeostasis and in prevention of autoimmune diseases, the contributions of 3′RR to μ transcription of B1 B-cell synthesis (and, thus, of NIg synthesis) and to efficient BCR expression to ensure the development of a large VDJ repertoire may be harmful parameters to be taken into account for the 3′RR targeting strategy during treatment of B-cell lymphoma.
In conclusion, evolution of the immune system occurs with overlap between innate and adaptive immunity. B1 B cells represent an early B-cell lineage when B2 B cells appear to have arisen later in evolution. IgA CSR that is 3′RR controlled in B2 B cells11,12 was recently reported to be unaffected by the 3′RR deletion in B1 B cells.13 The 3′RR superenhancer controls IgH transcription both in B1 and B2 B cells. In contrast to B2 B cells, deletion of the 3′RR affects B1 B-cell late VDJ repertoire diversity. The impact on the expressed VDJ repertoire stands as a new feature and highlights the broad contribution of the 3′RR to humoral immune responses, from innate to adaptive immunity. The role of the 3′RR on BI B-cell somatic hypermutation (under 3′RR control in B2 B cells)34,35 remains to be investigated in order to have an overview about 3′RR control on B1 B-cell maturation.
The full-text version of this article contains a data supplement.
Acknowledgments
The authors thank the flow cytometry facility of Université de Limoges for B-cell sorting.
This work was supported by grants from Conseil Régional du Limousin, Comité d’Orientation de la Recherche Cancérologie du Limousin (CORC:FJA/NP-2015-109), Ligue Contre le Cancer (Comité de la Corrèze et Haute Vienne), and Agence Nationale de la Recherche (ANR: projet EpiSwitch-3′RR 2016). N.G. was supported by a grant from Association de Spécialisation et d’Orientation Scientifique (Beirut, Lebanon) and the municipality of Khiam (Lebanon).
Authorship
Contribution: H.I., N.G., and Y.D. designed and performed experiments; H.I., N.G., A.S., and Y.D. wrote the manuscript; Y.D. obtained financial grants; A.S. designed and performed VDJ repertoire; C.O. designed and performed NIgM experiments; and C.C. designed and performed flow cytometry analysis.
Conflict-of-interest disclosure: The authors declare no competing financial interests.
The current affiliation for A.S. is INSERM U1236, Université Rennes 1, Rennes, France.
Correspondence: Yves Denizot, CNRS UMR 7276, INSERM U 1262, CBRS, rue du Pr. Descottes, 87025 Limoges, France; e-mail: yves.denizot@unilim.fr.
References
Author notes
N.G., H.I., and A.S. contributed equally to this work.






