Key Points
Phf6 deletion enhances HSC reconstitution and self-renewal and lowers the threshold of NOTCH1-induced T-cell acute lymphoblastic leukemia.
Aged Phf6 knockout mice develop myelodysplasia-like diseases.
Abstract
Plant homeodomain finger gene 6 (PHF6) encodes a 365-amino-acid protein containing 2 plant homology domain fingers. Germline mutations of human PHF6 cause Börjeson-Forssman-Lehmann syndrome, a congenital neurodevelopmental disorder. Loss-of-function mutations of PHF6 are detected in patients with acute leukemia, mainly of T-cell lineage and in a small proportion of myeloid lineage. The functions of PHF6 in physiological hematopoiesis and leukemogenesis remain incompletely defined. To address this question, we generated a conditional Phf6 knockout mouse model and investigated the impact of Phf6 loss on the hematopoietic system. We found that Phf6 knockout mice at 8 weeks of age had reduced numbers of CD4+ and CD8+ T cells in the peripheral blood compared with the wild-type littermates. There were decreased granulocyte-monocytic progenitors but increased Lin–c-Kit+Sca-1+ cells in the marrow of young Phf6 knockout mice. Functional studies, including competitive repopulation unit and serial transplantation assays, revealed an enhanced reconstitution and self-renewal capacity in Phf6 knockout hematopoietic stem cells (HSCs). Aged Phf6 knockout mice had myelodysplasia-like presentations, including decreased platelet counts, megakaryocyte dysplasia, and enlarged spleen related to extramedullary hematopoiesis. Moreover, we found that Phf6 loss lowered the threshold of NOTCH1-induced leukemic transformation at least partially through increased leukemia-initiating cells. Transcriptome analysis on the restrictive rare HSC subpopulations revealed upregulated cell cycling and oncogenic functions, with alteration of key gene expression in those pathways. In summary, our studies show the in vivo crucial roles of Phf6 in physiological and malignant hematopoiesis.
Introduction
Planthomeodomain finger gene 6 (PHF6) encodes a protein of 365 amino acids with 2 plant homology domain fingers.1 The PHF6 protein is highly conserved in vertebrate species.2 Expression of Phf6 is high in embryonic and early fetal phases; in adult tissues, Phf6 expression is low except for the projection neurons. It is supposed to regulate chromatin structure. In some cell lines, PHF6 physically interacts with nucleosome remodeling and deacetylation complex.3 Knockdown of PHF6 impairs proliferation and arrests cell cycle progression in HeLa cells.4 PHF6 is also involved in transcriptional control, which orchestrates neuron migration in the brain.5 However, the detailed functions of PHF6 have not yet been well defined.
Mutations in PHF6 were first described in patients with Börjeson-Forssman-Lehmann syndrome, a congenital neurodevelopmental anomaly.6 Subsequently, mutations of this gene were identified in T-cell acute lymphoblastic leukemia (T-ALL).7 Loss-of-function mutations, including deletions, nonsense, missense, or frameshift mutations of PHF6, were reported in 16% of pediatric patients8 and 38% of adult T-ALL patients and 3% of patients with acute myeloid leukemia (AML).9 Thus, PHF6 seems to be a tumor suppressor gene in both settings. Interestingly, knockout of Phf6 impaired the proliferation of precursor B acute lymphoblastic leukemia cells in vivo.10,11 Hence, it is likely that PHF6 has context- and lineage-dependent effects in leukemogenesis.
To examine the roles of Phf6 mutations in leukemogenesis, recent reports of Phf6 knockout mouse models indicated that absence of Phf6 enhanced hematopoietic stem cell (HSC) self-renewal capacity12,13 and lowered the threshold of the development of oncogenic NOTCH1-induced T-ALL.12 Loss of Phf6 resulted in hematopoietic neoplasms after a relatively long period, and TLX3 overexpression enhanced leukemic transformation.14
The current report describes another Phf6-knockout mouse model. We found that the mutant mice had reduced numbers of CD4+ and CD8+ T cells in their peripheral blood compared with the wild-type littermates. Under steady state, young Phf6 knockout mice had enriched Lin–c-Kit+Sca-1+ (LSK) cells in the marrow, but the number of long-term HSCs (LT-HSCs) did not differ. Functional studies, including serial transplantation and competitive repopulation unit (CRU) assays, revealed an enhanced self-renewal and competitive reconstitution capacity of Phf6-deficient HSCs. Aged Phf6 knockout mice developed myelodysplasia-like disease, including decreased platelet counts, megakaryocyte dysplasia, and enlarged spleen related to extramedullary hematopoiesis. In addition, we found that Phf6 loss lowered the threshold of NOTCH1-induced leukemic transformation at least partially through increased leukemia-initiating cells (LICs). Transcriptome sequencing, Gene Ontology, and Gene Set Enrichment Analysis (GSEA) of LT-HSCs and type 2 and type 3 multipotent progenitors (MPP2 and MPP3) showed enriched cell cycle and oncogenic functions in Phf6 knockout HSCs. Several key genes in these pathways were significantly altered in Phf6-null cells. Our results, together with recently published reports, revealed the crucial functions of PHF6 in physiological and malignant hematopoiesis.
Methods
Generation of Phf6 conditional knockout mice
Using the CRISPR/Cas9 technique, exon 2 to exon 11 of Phf6 were flanked by 2 LoxP sequences. The mice were mated with vavCre transgenic mice expressing the Cre recombinase under control of the vav promoter to knock out Phf6 in the hematopoietic cells at the embryonic stage.15 Because Phf6 is at the X chromosome, we mated Phf6 hemizygous male mice carrying heterozygous vavCre transgene (Phf6F/Y;vavCreTg/+) with homozygous female mice without the vavCre transgene (Phf6F/F;vavCre+/+). Expectedly, one half of their offspring were Phf6 wild-type (Phf6F/Y;vavCre+/+ and Phf6F/F;vavCre+/+), and the other half were Phf6 knockout (Phf6F/Y;vavCreTg/+ and Phf6F/F;vavCreTg/+) mice. Animals were housed in the clean conventional animal facility, and all procedures were approved by the Institutional Animal Care and Use Committee of National Taiwan University College of Medicine.
Bone marrow transplantation and CRU assay
Bone marrow cells (BMCs) harvested from wild-type or Phf6 knockout mice were used for bone marrow transplantation. B6.SJL-Ptprcαpepcβ/BoyJ (CD45.1) recipient mice were lethally irradiated with a single dose of 10 Gy. Then 106 unfractionated donor BMCs (CD45.2) were administered to each recipient by retro-orbital injection within 24 hours. The chimerism of CD45.2+ cells in the peripheral blood of recipient mice was evaluated every 4 weeks. Bone marrow was examined 16 weeks after transplantation. For secondary transplantations, we transplanted sorted CD45.2+ wild-type or CD45.2+Phf6 knockout cells from the first recipient into each lethally irradiated recipient. Peripheral blood and bone marrow were inspected at the same schedule as the primary recipients.
In the CRU assay, 2 × 105 of CD45.1+ whole BMCs were used as helper cells; CD45.2+Phf6 knockout or wild-type BMCs were the test cells. Test cells were mixed with CD45.1+ helper cells and transplanted into lethally irradiated CD45.1+ recipient mice. Peripheral blood was analyzed for the proportion of CD45.1+ and CD45.2+ cells every 4 weeks.
Retroviral transduction of NOTCH1
Wild-type and Phf6 knockout donor mice were injected with 150 mg/kg of 5-fluorouracil (Merck, Darmstadt, Germany) 4 days before harvesting bone marrow. Retrovirus construct carrying intracellular NOTCH1 (ICN1) was transfected into a Plat-E retroviral packaging cell line (Cell Biolabs, San Diego, CA) 3 days before viral transduction. To the day of viral transduction, bone marrow of donor mice was harvested, and the conditioned medium was filtered through a 0.22-μm syringe filter and concentrated via Amicon Ultra-15 Centrifugal Filter Units (Merck). The virus concentrate was then applied to the mouse bone marrow cultured in StemSpan SFEM II (Stemcell Technologies, Vancouver, BC, Canada) complete medium with protamine sulfate 5 μg/mL, recombinant mouse stem cell factor 50 ng/mL, recombinant mouse interleukin-3 10 ng/mL, recombinant mouse Flt3 ligand 50 ng/mL, and recombinant human thrombopoietin 50 ng/mL. After 72 hours, vital cells with green fluorescence (GFP+) were sorted and transplanted into lethally irradiated recipients for further experiments.
Limiting dilution analysis of LICs
Leukemic cells were sorted from the bone marrow of recipient mice harboring wild-type cells with ICN1 overexpression (WT+ICN1) or Phf6 null cells with ICN1 overexpression (Phf6 KO+ICN1) according to GFP expression. Lethally irradiated recipients received 300 000 helper cells plus either 100 000, 30 000, 10 000, or 3000 sorted GFP+ BMCs. Four to 5 weeks after transplantation, peripheral blood of the recipient mice was sampled to evaluate the chimerism. The mice were monitored for 6 months. An extreme limiting dilution analysis tool was used to calculate the LIC numbers.16
Fluorescence-activated cell sorting analysis and cell sorting
We analyzed the populations of LT-HSCs (Lin–Sca-1+c-Kit+CD150+CD48–), MPP2 (Lin–Sca-1+c-Kit+CD150+CD48+), MPP3 (Lin–Sca-1+c-Kit+CD150–CD48+), common myeloid progenitors (CMP) (Lin–Sca-1–c-Kit+CD34+FcγRlo), granulocyte-monocytic progenitors (GMP) (Lin–Sca-1–c-Kit+CD34+FcγRhi), megakaryocyte-erythroid progenitors (Lin–Sca-1–c-Kit+CD34–FcγRlo), and LICs (CD4–CD8–CD25+CD127+).17 Splenocytes were grouped into B cells (B220+TCRβ–) and T cells (B220–TCRβ+). T cells included CD4 single-positive cells (B220–TCRβ+CD4+CD8–) and CD8 single-positive cells (B220–TCRβ+CD4–CD8+). Within the fraction of CD4 single-positive cells, we analyzed naive regulatory T cells (B220–TCRβ+CD4+CD8–CD25+) and effector T cells (B220–TCRβ+CD4+CD8–CD25–). B cells included total B cells (CD19+B220+), pro-B cells (B220+CD19+IgD–IgM–CD2–), pre–B cells (B220+CD19+IgD–IgM–CD2+), immature B cells (B220+CD19+IgD–IgM+CD2+), and mature B cells (B220+CD19+IgD+IgM+CD2+).18 For cell cycle analysis, anti–Ki-67 was used to label cells in G0 phase (Ki-67–) and G1/S/G2/M phase (Ki-67+); propidium iodide was used to detect cells in G1, S, or G2/M phases. Flow cytometry analysis was performed on BD LSRII, BD LSRFortessa, or BD FACSVerse flow cytometers (BD Biosciences, Franklin Lakes, NJ). Target cells were sorted by using a BD FACSAriaIII multicolor cell sorter (BD Biosciences). Data were analyzed by using FlowJo software (FlowJo, Ashland, OR).
Next-generation sequencing of HSCs
We sorted 100 to 200 cells of LT-HSCs, MPP2, and MPP3 from the mice, followed by RNA extraction and complementary DNA synthesis according to a SMART-Seq V4 ultra Low Input RNA kit (Clontech Laboratories, Mountain View, CA) and a SMART-Seq HT kit (Clontech). Libraries were prepared by using a Nextera XT DNA sample preparation kit (Illumina, San Diego, CA). Transcriptome sequencing was performed on the NextSeq 500 platform (Illumina).
Analysis of the gene expression profile
Raw reads were aligned to mouse reference genome GRCm38 and expression then quantified by using STAR software.19 Read counts were normalized by the trimmed mean of the M-values method implemented in the R package edgeR.20 For preranked GSEA, differential expression analysis was performed between cells from Phf6 knockout and wild-type mice using limma,21 and a ranking metric was calculated for each gene as r = –log10(p) * sign(log2 fold-change), where p is the significance of differentially expression analysis. Preranked GSEA implemented in the R package clusterProfiler22 was performed by using the Gene Ontology and oncogenic gene sets from the Molecular Signature Database. For Gene Ontology gene sets, those significantly enriched (P < .05) in at least 2 cell types were visualized as an Enrichment Map23 with a cutoff >0.2 Jaccard-overlap combination score.
Statistical analysis
Data were processed in Microsoft Excel (Microsoft, Redmond, WA) or GraphPad Prism (GraphPad Software, La Jolla, CA) software. Student t test or paired Student t tests were used to compare the differences between groups.
Results
Peripheral blood analyses in the Phf6 knockout and wild-type mice
The deletion of Phf6 in hematopoietic cells was confirmed by immunoblotting (Figure 1A). At 8 weeks, female Phf6 knockout mice (n = 10) had higher counts of white blood cells (WBC) (P = .0094), monocytes (P = .0076), and lymphocytes (P = .0074) compared with female wild-type mice (n = 10) (Figure 1B). These differences were not seen in male mice, however (supplemental Figure 1). We found that Phf6 knockout mice (n = 19) had higher counts of B220+ B cells (P = .0329) but lower counts of CD4+ (P = .0009) and CD8+ (P < .0001) T cells in the peripheral blood compared with wild-type mice (n = 17) according to fluorescence-activated cell sorting (FACS) analysis (Figure 1C).
Cell counts in the peripheral blood of mice 8 to 12 weeks of age. (A) Western hybridization of BMCs harvested from 3 wild-type mice (left 3 lanes) and 3 Phf6 knockout (KO) mice (right 3 lanes). Phf6 (∼41 kDa) was markedly depleted in the bone marrow of Phf6 KO mice. (B) Female Phf6 KO mice had higher WBC, lymphocyte (LYMPH), and monocyte (MONO) counts than wild-type littermates. (C) Phf6 KO mice (n = 19), male and female, had higher B220+ B-cell counts (left panel), lower CD4+ T-cell counts (middle panel), and lower CD8+ T-cell counts (right panel) in their peripheral blood than wild-type mice (n = 17). *P < .05; **P < .01; ***P < .001; ****P < .0001. BASO, basophil; CBC, complete cell count; EOS, eosinophil; NEUT, neutrophil.
Cell counts in the peripheral blood of mice 8 to 12 weeks of age. (A) Western hybridization of BMCs harvested from 3 wild-type mice (left 3 lanes) and 3 Phf6 knockout (KO) mice (right 3 lanes). Phf6 (∼41 kDa) was markedly depleted in the bone marrow of Phf6 KO mice. (B) Female Phf6 KO mice had higher WBC, lymphocyte (LYMPH), and monocyte (MONO) counts than wild-type littermates. (C) Phf6 KO mice (n = 19), male and female, had higher B220+ B-cell counts (left panel), lower CD4+ T-cell counts (middle panel), and lower CD8+ T-cell counts (right panel) in their peripheral blood than wild-type mice (n = 17). *P < .05; **P < .01; ***P < .001; ****P < .0001. BASO, basophil; CBC, complete cell count; EOS, eosinophil; NEUT, neutrophil.
Analyses of splenocytes and thymocytes in the Phf6 knockout and wild-type mice
The weights of spleen and thymus of Phf6 knockout mice were not different from wild-type mice at 8 to 12 weeks of age (supplemental Figure 2). The histology sections also look similar between the 2 groups of mice. However, in the spleen, Phf6 knockout mice (n = 12) had a lower percentage of T cells (P = .0372) compared with the wild-type mice (n = 12), but the percentage of B cells was not different (Figure 2A). Phf6 knockout mice had a lower percentage of CD8+ T cells (P = .001) but not CD4+ T cells compared with the wild-type mice. Within the CD4+ T-cell compartment, the Phf6 knockout mice had a higher percentage of naive regulatory T cells (B220–TCRβ+CD4+CD8–CD25+) (P = .0076) (Figure 2B) and a lower percentage of effector T cells (B220–TCRβ+CD4+CD8–CD25–) (P = .0043). However, we could not detect any differences in the functions of the total T cells (supplemental Figure 3), naive regulatory T cells, or effector T cells (data not shown) between the 2 groups of mice through cytokine stimulation assays (supplemental Methods). The CD4 and CD8 double-negative thymocytes in Phf6 knockout mice were decreased compared with the wild-type littermates (P = .0316) (Figure 2C); other populations of thymocytes remained similar between the 2 groups of mice (supplemental Figure 4).
Lymphocyte composition in the spleen and thymus of mice 8 to 12 weeks of age. (A) The percentages of T cells (P = .0372), especially CD8+ T cells (P = .001), in the spleen were lower in Phf6 knockout (KO) mice than in Phf6 wild-type mice (wild-type, n = 12; Phf6 KO, n = 12), whereas the B-cell and CD4+ T-cell percentages did not differ. (B) Within CD4+ splenocytes, Phf6 KO mice had higher percentages of naive regulatory T cells (Treg) (left panel; P = .0076) but lower percentages of effector T cells (right panel; P = .0043; wild-type, n = 12; Phf6 KO, n = 12). (C) Within thymocytes, Phf6 KO mice had lower percentages of CD4 and CD8 double-negative (DN) cells compared with wild-type mice (P = .0316; both, n = 5). *P < .05; **P < .01; ***P < .001. DP, CD4 and CD8 double-positive cells.
Lymphocyte composition in the spleen and thymus of mice 8 to 12 weeks of age. (A) The percentages of T cells (P = .0372), especially CD8+ T cells (P = .001), in the spleen were lower in Phf6 knockout (KO) mice than in Phf6 wild-type mice (wild-type, n = 12; Phf6 KO, n = 12), whereas the B-cell and CD4+ T-cell percentages did not differ. (B) Within CD4+ splenocytes, Phf6 KO mice had higher percentages of naive regulatory T cells (Treg) (left panel; P = .0076) but lower percentages of effector T cells (right panel; P = .0043; wild-type, n = 12; Phf6 KO, n = 12). (C) Within thymocytes, Phf6 KO mice had lower percentages of CD4 and CD8 double-negative (DN) cells compared with wild-type mice (P = .0316; both, n = 5). *P < .05; **P < .01; ***P < .001. DP, CD4 and CD8 double-positive cells.
Bone marrow analyses in the Phf6 knockout and wild-type mice
Phf6 depletion did not affect the architecture and cellularity of bone marrow at 8 to 12 weeks of age (supplemental Figure 5). However, there were increased pro-B cells (n = 6; P = .0429), but the other B-cell subpopulations were similar to the wild-type mice (Figure 3A). The mutant mice had reduced GMPs (n = 6; P = .0184) (Figure 3B). Phf6 depletion decreased Lin– cells (n = 6; P = .0008) (supplemental Figure 6) and Lin–Sca-1+c-Kit– (LK) cells (n = 6, P = .011); conversely, LSK cells (n = 11; P = .0187) (Figure 3C) and MPP2s (n = 11; P = .0035) (Figure 3D) were increased in marrow. The percentage of LT-HSCs was not altered by Phf6 deletion. A lower proportion of MPP3 cells from Phf6 knockout mice (n = 4) were in G0 phase than wild-type littermates (n = 3; P = .0323) (Figure 3E). Similar trends were also seen in MPP2, LT-HSC, and bulk LSK cells. These results suggest a more active cell division and proliferation in the Phf6 knockout hematopoietic stem/progenitor cells (HSPCs).
The composition of HSPCs under steady state. (A) Phf6 knockout (KO) mice had higher percentages of pro-B cells in their bone marrow (P = .0429; wild-type, n = 6; Phf6 KO, n = 6). (B) Phf6 KO mice had less GMP (P = .0184; wild-type, n = 11; Phf6 KO, n = 11). (C) Phf6 KO mice had higher percentages of LSK BMCs compared with wild-type mice (P = .0187; wild-type, n = 11; Phf6 KO, n = 11). (D) The percentages of MPP2 were higher in Phf6 KO mice (P = .0035; wild-type, n = 11; Phf6 KO, n = 11). (E) Cell cycle analysis of the subpopulations of Phf6 KO HSPCs exhibited a lower proportion of G0 phase cells compared with the wild-type counterparts. Representative FACS plots showed more active proliferation in Phf6 KO MPP3 compared with the wild-type cells.*P < .05; **P < .01.
The composition of HSPCs under steady state. (A) Phf6 knockout (KO) mice had higher percentages of pro-B cells in their bone marrow (P = .0429; wild-type, n = 6; Phf6 KO, n = 6). (B) Phf6 KO mice had less GMP (P = .0184; wild-type, n = 11; Phf6 KO, n = 11). (C) Phf6 KO mice had higher percentages of LSK BMCs compared with wild-type mice (P = .0187; wild-type, n = 11; Phf6 KO, n = 11). (D) The percentages of MPP2 were higher in Phf6 KO mice (P = .0035; wild-type, n = 11; Phf6 KO, n = 11). (E) Cell cycle analysis of the subpopulations of Phf6 KO HSPCs exhibited a lower proportion of G0 phase cells compared with the wild-type counterparts. Representative FACS plots showed more active proliferation in Phf6 KO MPP3 compared with the wild-type cells.*P < .05; **P < .01.
HSPC analyses in the aged Phf6 knockout mice and wild-type littermates
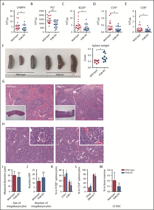
There were no evident changes in hemogram in Phf6-null mice until 18 months of age when Phf6 knockout mice (n = 21) had lower lymphocyte (P = .0237) and platelet (P = .0002) counts in the blood compared with wild-type mice (n = 20) (Figure 4A-B). Counts of B220+ B cells (P = .0345), CD4+ T cells (P = .0126), and CD8+ T cells (P = .0258) were lower in aged Phf6 knockout mice compared with aged wild-type littermates (Figure 4C-E). Spleens of the aged Phf6 knockout mice (n = 10) were significantly larger (P = .014) than the wild-type littermates (n = 7) (Figure 4F). Histology examination revealed enhanced extramedullary hematopoiesis in the red pulp of spleens from Phf6 knockout mice (Figure 4G). Bone marrow cellularity was similar between the 2 groups of mice, but megakaryocytes of Phf6 knockout mice were hyperplastic and dysplastic, and had hypolobulated nuclei (Figure 4H; supplemental Figure 7), smaller size (P = .0007) (both n = 3) (Figure 4I), and higher number (P = .0004) (Figure 4J). Within the spleens, there was a higher percentage of CD4+ cells (P = .0105) and a lower percentage of CD8+ cells (P = .0247) in the Phf6 knockout mice (Figure 4K) (wild-type, n = 5; Phf6 knockout, n = 9). Similar to the young mice, the aged Phf6 knockout mice (n = 9) had a higher percentage of naive regulatory T cells (P = .018) and a lower percentage of effector T cells (P = .0205) compared with wild-type mice (n = 5) (Figure 4L). Different from the young mice, the aged Phf6 knockout mice (n = 10) had reduced LT-HSCs (P = .0424) compared with wild-type mice (n = 7) (Figure 4M).
Analysis of aged wild-type and Phf6 knockout (KO) mice. (A) At 18 months of age, Phf6 KO mice had lower lymphocyte (LYMPH) counts (P = .0237; wild-type, n = 20; Phf6 KO, n = 21). (B) Aged wild-type mice had higher platelet (PLT) counts compared with aged Phf6 KO mice (P = .0002; wild-type, n = 20; Phf6 KO, n = 21). (C) Aged Phf6 KO mice had lower B220+ B-cell counts in their peripheral blood compared with wild-type mice (P = .0345; wild-type, n = 20; Phf6 KO, n = 21). (D) Aged Phf6 KO mice had lower CD4+ T-cell counts in their peripheral blood (P = .0126; wild-type, n = 20; Phf6 KO, n = 21). (E) Aged Phf6 KO mice had lower CD8+ T-cell counts in their peripheral blood (P = .0258; wild-type, n = 20; Phf6 KO, n = 21). (F) Aged Phf6 KO mice had larger spleens (P = .014; wild-type, n = 7; Phf6 KO, n = 10). (G) Tissue sections showed increased extramedullary hematopoiesis in the red pulp of spleens from Phf6 KO mice (inset 20×). (H) Bone marrow sections showed increased megakaryocyte number, decreased cell size, and nuclear lobation of megakaryocytes (indicated by white arrows) in Phf6 KO mice (inset 1000×; scale bar, 10 μm). (I) Megakaryocytes of aged Phf6 KO mice had decreased cell size (P = .0007; both, n = 3). (J) Aged Phf6 KO mice had increased megakaryocyte number (P = .0004; both, n = 3). (K) Aged Phf6 KO mice had higher percentages of CD4+ cells (left) and lower percentages of CD8+ cells (right) in the spleens (P = .0105 and .0247, respectively; wild-type, n = 5; Phf6 KO, n = 9). (L) In the fraction of CD4+ splenic T cells, Phf6 KO mice had higher percentages of naive regulatory T cells (left panel) and lower percentages of effector T cells (right panel) (P = .018 and .0205; wild-type, n = 5; Phf6 KO, n = 9). (M) In the bone marrow, aged Phf6 KO mice had decreased LT-HSCs (P = .0424; wild-type, n = 7; Phf6 KO, n = 10). *P < .05; ***P < .001. HPF, high-power field; TCRβ+, T-cell receptor-β+.
Analysis of aged wild-type and Phf6 knockout (KO) mice. (A) At 18 months of age, Phf6 KO mice had lower lymphocyte (LYMPH) counts (P = .0237; wild-type, n = 20; Phf6 KO, n = 21). (B) Aged wild-type mice had higher platelet (PLT) counts compared with aged Phf6 KO mice (P = .0002; wild-type, n = 20; Phf6 KO, n = 21). (C) Aged Phf6 KO mice had lower B220+ B-cell counts in their peripheral blood compared with wild-type mice (P = .0345; wild-type, n = 20; Phf6 KO, n = 21). (D) Aged Phf6 KO mice had lower CD4+ T-cell counts in their peripheral blood (P = .0126; wild-type, n = 20; Phf6 KO, n = 21). (E) Aged Phf6 KO mice had lower CD8+ T-cell counts in their peripheral blood (P = .0258; wild-type, n = 20; Phf6 KO, n = 21). (F) Aged Phf6 KO mice had larger spleens (P = .014; wild-type, n = 7; Phf6 KO, n = 10). (G) Tissue sections showed increased extramedullary hematopoiesis in the red pulp of spleens from Phf6 KO mice (inset 20×). (H) Bone marrow sections showed increased megakaryocyte number, decreased cell size, and nuclear lobation of megakaryocytes (indicated by white arrows) in Phf6 KO mice (inset 1000×; scale bar, 10 μm). (I) Megakaryocytes of aged Phf6 KO mice had decreased cell size (P = .0007; both, n = 3). (J) Aged Phf6 KO mice had increased megakaryocyte number (P = .0004; both, n = 3). (K) Aged Phf6 KO mice had higher percentages of CD4+ cells (left) and lower percentages of CD8+ cells (right) in the spleens (P = .0105 and .0247, respectively; wild-type, n = 5; Phf6 KO, n = 9). (L) In the fraction of CD4+ splenic T cells, Phf6 KO mice had higher percentages of naive regulatory T cells (left panel) and lower percentages of effector T cells (right panel) (P = .018 and .0205; wild-type, n = 5; Phf6 KO, n = 9). (M) In the bone marrow, aged Phf6 KO mice had decreased LT-HSCs (P = .0424; wild-type, n = 7; Phf6 KO, n = 10). *P < .05; ***P < .001. HPF, high-power field; TCRβ+, T-cell receptor-β+.
Analyses of reconstitution capability of hematopoietic cells from the Phf6 knockout and wild-type mice
CRU assays were used to test the reconstitution capacity of hematopoiesis of Phf6 knockout mice. We found significantly higher chimerism (P = .0312) in recipients transplanted with Phf6 knockout bulk BMCs (n = 7) compared with those transplanted with wild-type bulk BMCs (n = 7) (Figure 5A). Phf6 knockout graft yielded higher percentages of Lin– cells (P = .0065), Lin–Sca-1–c-Kit+ (LK) cells (P = .000169), GMP (P = .0037), and megakaryocyte-erythroid progenitors (P = .0032) (Figure 5B). The functional advantage of Phf6 knockout cells was validated by higher chimerism in recipients transplanted with sorted LSK cells (P = .0478) (wild-type, n = 9; Phf6 knockout, n = 8). These results suggested that HSCs of Phf6 knockout mice had higher reconstitution capability compared with those of wild-type mice.
Transplantation assays of Phf6 knockout (KO) BMCs. (A) Chimerism was higher in the marrow of recipients transplanted with bulk Phf6 KO BMCs (P = .0312; wild-type, n = 7; Phf6 KO, n = 7). The recipients transplanted with sorted LSK cells from bone marrow of Phf6 KO mice also had significantly higher chimerism compared with wild-type (P = .0478; wild-type, n = 9; Phf6 KO, n = 8). (B) In a competitive repopulation unit assay, the recipients of Phf6 KO BMCs had higher percentages of Lin–, LK, GMP, and megakaryocyte-erythroid progenitor (MEP) cells (P = .0065, .000169, .0037, and .0032, respectively; wild-type, n = 7; Phf6 KO, n = 7) among the donor-derived cells. (C) Recipients of Phf6 KO BMCs had higher WBC and neutrophil (NEUT) counts but lower lymphocyte (LYMPH) counts than those of wild-type BMCs. (D) Within donor-derived blood cells, recipients of Phf6 KO BMCs had a lower proportion of CD4+ and CD8+ cells but higher CD11b+Gr1– cells in the blood compared with wild-type BMCs. (E) The chimerism in blood (left panel) and marrow (right panel) of the recipients of Phf6 KO BMCs was further enhanced in the secondary transplantation. Representative FACS plots of bone marrow are shown. *P < .05; **P < .01; ***P < .001; ****P < .0001. CMP, fluorescence-activated cell sorting analysis and cell sorting; PB, peripheral blood.
Transplantation assays of Phf6 knockout (KO) BMCs. (A) Chimerism was higher in the marrow of recipients transplanted with bulk Phf6 KO BMCs (P = .0312; wild-type, n = 7; Phf6 KO, n = 7). The recipients transplanted with sorted LSK cells from bone marrow of Phf6 KO mice also had significantly higher chimerism compared with wild-type (P = .0478; wild-type, n = 9; Phf6 KO, n = 8). (B) In a competitive repopulation unit assay, the recipients of Phf6 KO BMCs had higher percentages of Lin–, LK, GMP, and megakaryocyte-erythroid progenitor (MEP) cells (P = .0065, .000169, .0037, and .0032, respectively; wild-type, n = 7; Phf6 KO, n = 7) among the donor-derived cells. (C) Recipients of Phf6 KO BMCs had higher WBC and neutrophil (NEUT) counts but lower lymphocyte (LYMPH) counts than those of wild-type BMCs. (D) Within donor-derived blood cells, recipients of Phf6 KO BMCs had a lower proportion of CD4+ and CD8+ cells but higher CD11b+Gr1– cells in the blood compared with wild-type BMCs. (E) The chimerism in blood (left panel) and marrow (right panel) of the recipients of Phf6 KO BMCs was further enhanced in the secondary transplantation. Representative FACS plots of bone marrow are shown. *P < .05; **P < .01; ***P < .001; ****P < .0001. CMP, fluorescence-activated cell sorting analysis and cell sorting; PB, peripheral blood.
Analyses of self-renewal capability of HSCs from the Phf6 knockout and wild-type mice
To further test the self-renewal capacity of HSCs from the Phf6 knockout mice, we transplanted bulk BMCs from mice 8 to 12 weeks of age without helper cells into lethally irradiated recipient mice. Peripheral blood was analyzed every month after transplantation. Nine months after transplantation, recipient mice transplanted with Phf6 knockout BMCs (n = 9) had higher counts of WBC (P = .0239) (Figure 5C) and granulocytes (P < .0001) but lower counts of lymphocytes (P = .0036) compared with the recipients transplanted with wild-type BMCs (n = 8). We also observed higher percentages of donor-derived CD11b+Gr1– cells (P = .0022) but lower percentages of CD4+ (P = .0262) and CD8+ (P = .0041) cells in the blood of recipients transplanted with Phf6-deficient BMCs (Figure 5D). By secondary transplantation, we found that the Phf6-deficient donor cells yielded even higher chimerism in both the peripheral blood (P = .0005) (Figure 5E) and marrow (P = .001) of their recipients (n = 7) compared with wild-type BMCs (n = 6). Similar results were seen when the donor cells were harvested from aged mice (18 months old) (supplemental Figure 8). These results suggested that Phf6-deficient mice exhibited stronger reconstitution capability and self-renewal capacity.
The effects of Phf6 deletion in the development of NOTCH1-induced leukemia
Our data showed that Phf6 deletion was insufficient for leukemogenesis after an 18-month observation period, although there were myelodysplasia-like phenotypes, including thrombocytopenia (Figure 4B), megakaryocyte dysplasia (Figure 4H), and extramedullary hematopoiesis in spleens (Figure 4G). Our goal was to determine if Phf6 deletion functioned as an oncogenic adjunct in leukemogenesis of lymphoid cell lineage. NOTCH1 is the most commonly mutated gene in human T-ALL.24 Overexpression of ICN1 could induce T-ALL in mice.25 We transplanted either WT+ICN1 or Phf6 KO+ICN1 cells into recipient mice 8 to 12 weeks of age. We found that Phf6 KO+ICN1 mice had more aggressive phenotypes than WT+ICN1 mice, including lower hemoglobin levels (P = .0353) (Figure 6A), and a trend of higher counts of WBC and neutrophils, lower platelet counts, and higher lactate dehydrogenase levels (supplemental Figure 9A). The leukemic marrow of both WT+ICN1 and Phf6 KO+ICN1 recipients was mainly CD4+CD8+ cells (supplemental Figure 9B), but we observed that Phf6 KO+ICN1 recipients had a higher percentage of CD4 single-positive leukemia cells (P = .0325) (Figure 6B). Both WT+ICN1 and Phf6 KO+ICN1 recipients had similar thymus size (supplemental Figure 9C), but recipients’ Phf6 KO+ICN1 cells showed heavier tumor burden in their thymus (supplemental Figure 9D). The Phf6 KO+ICN1 mice had larger spleens (Figure 6C) and significantly shorter overall survival (P < .0001) (Figure 6D).
The synergistic effects of Phf6 deletion on ICN1 overexpression. (A) Six weeks after transplantation, the recipients of Phf6 KO+ICN1 cells had lower hemoglobin (HGB) levels. (B) The recipients of Phf6 KO+ICN1 cells had higher percentages of CD4+CD8– cells within the ICN1 overexpressing BMCs (P = .0325). Representative FACS plots of bone marrow are shown. (C) The recipients of Phf6 KO+ICN1 cells had larger spleens. (D) The recipients of Phf6 KO+ICN1 cells had a shorter overall survival (P < .0001). (E) The survival disadvantages of Phf6 KO+ICN1 mice held true with different cell doses. (F) There were more LICs (CD4–CD8–CD25+CD127+) in Phf6 KO+ICN1 mice marrow. (G) Phf6 KO+ICN1 mice had more LIC (P < .0001) according to limiting dilution assays. *P < .05.
The synergistic effects of Phf6 deletion on ICN1 overexpression. (A) Six weeks after transplantation, the recipients of Phf6 KO+ICN1 cells had lower hemoglobin (HGB) levels. (B) The recipients of Phf6 KO+ICN1 cells had higher percentages of CD4+CD8– cells within the ICN1 overexpressing BMCs (P = .0325). Representative FACS plots of bone marrow are shown. (C) The recipients of Phf6 KO+ICN1 cells had larger spleens. (D) The recipients of Phf6 KO+ICN1 cells had a shorter overall survival (P < .0001). (E) The survival disadvantages of Phf6 KO+ICN1 mice held true with different cell doses. (F) There were more LICs (CD4–CD8–CD25+CD127+) in Phf6 KO+ICN1 mice marrow. (G) Phf6 KO+ICN1 mice had more LIC (P < .0001) according to limiting dilution assays. *P < .05.
Using diluting doses of leukemia cells from these mice for secondary transplantation into recipients 8 to 12 weeks of age, we confirmed that Phf6 knockout lowered the threshold of ICN1-induced transformation: all the WT+ICN1 mice survived, but almost all Phf6 KO+ICN1 mice died, at the lowest dose (1000 cells/mouse) (Figure 6E; supplemental Figure 9E). Through FACS analysis, we confirmed that Phf6 KO+ICN1 mice had a higher percentage of LICs (CD4–CD8–CD25+CD127+) in their bone marrow (P = .0438) (Figure 6F).17 An extreme limiting dilution analysis Web tool also indicated that Phf6 KO+ICN1mice had significantly more LICs; the estimated LIC frequency in WT+ICN1 and Phf6 KO+ICN1 marrow cells were 1 per 8960 and 1 per 576, respectively (Figure 6G).
Transcriptomic analysis of the HSCs from Phf6 knockout mice and the wild-type littermates
To interrogate the possible molecular mechanisms underlying the distinct phenotypes of Phf6-deficient HSCs, we analyzed the transcriptomes of highly restricted, rare subpopulations of HSCs of the mice. We sorted 100 to 200 cells of LT-HSCs, MPP2, and MPP3 from Phf6 knockout or wild-type animals for transcriptome sequencing. Differentially expressed genes between wild-type and Phf6 knockout cells were significantly enriched in those associated with cell cycle, leukocyte differentiation, and stem cell differentiation, consistent with our phenotypic analyses (Figure 7A). Gene signatures related to cell cycle–associated functions were enhanced in all 3 subpopulations of Phf6 knockout HSPCs (Figure 7B); leading edge genes, including Dna2, Gtse1, Hras, Plk1, and Zwilch known to promote cell division, were upregulated in Phf6 knockout cells26-30 (supplemental Table 1), consistent with our observation (Figure 3E). The tumor suppressor functions of Phf6 were corroborated by enrichment of genes implicated in oncogenic functions in Phf6 knockout HSPCs (Figure 7C; supplemental Table 2); the E2F1, MYC, and mammalian target of rapamycin (mTOR) functions, which were considered to enhance stem cell proliferation,31-36 were upregulated in all 3 subpopulations of Phf6 null HSCs (Figure 7D).
Phf6 deletion enriched differentiation and cell cycle–associated functions in HSPCs. (A) Enrichment Map showing the significantly perturbed functions in Phf6-null compared with wild-type HSPCs nodes are Gene Ontology gene sets, and edges indicate shared genes. (B) GSEA plot for representative gene sets enriched in Phf6 KO vs wild-type cells. (C) Heatmap representation of oncogenic signatures significantly enriched or depleted (P < .05) in Phf6 KO HSPCs. (D) GSEA plot for representative oncogenic signatures enriched in Phf6 KO cells vs wild-type cells. E2F1, Myc oncogene (MYC), and MTOR signatures were positively enriched in Phf6 KO LT-HSCs, MPP2, and MPP3. ER, endoplasmic reticulum.
Phf6 deletion enriched differentiation and cell cycle–associated functions in HSPCs. (A) Enrichment Map showing the significantly perturbed functions in Phf6-null compared with wild-type HSPCs nodes are Gene Ontology gene sets, and edges indicate shared genes. (B) GSEA plot for representative gene sets enriched in Phf6 KO vs wild-type cells. (C) Heatmap representation of oncogenic signatures significantly enriched or depleted (P < .05) in Phf6 KO HSPCs. (D) GSEA plot for representative oncogenic signatures enriched in Phf6 KO cells vs wild-type cells. E2F1, Myc oncogene (MYC), and MTOR signatures were positively enriched in Phf6 KO LT-HSCs, MPP2, and MPP3. ER, endoplasmic reticulum.
Discussion
The goal of the current report was to elucidate the biological functions of PHF6 in hematopoiesis and leukemogenesis by generation of hematopoietic cell–specific Phf6 knockout mice. We found that Phf6 regulated self-renewal, reconstitution, and cell cycle of HSCs. Loss of Phf6 resulted in myelodysplasia-like disease in aged mice. In addition, Phf6 functions as a tumor suppressor in ICN-induced T-ALL.
Three studies of Phf6 knockout mouse models were reported recently.12-14 All three mouse models were generated by inserting loxP sequences flanking exon 4 and exon 5 of Phf6, leaving the zinc knuckle motif in exon 2 and exon 3 intact.3 Different from these studies, we inserted loxP sequences before exon 2 and after exon 11 of Phf6, deleting the entire Phf6 coding sequence by Cre recombinase. Wendorff et al12 and Miyagi et al13 used pan-hematopoietic vavCre and inducible Rosa26-creERT2 to control the sites and timing of Phf6 knockout; Miyagi et al also used Mx1-cre to control the timing of Phf6 deletion in hematopoietic cells, and McRae et al used Tie2-cre, a cre specific to endothelial lineage cells,37 for hematopoietic- and endothelial-specific deletion of Phf6.
The 3 groups12-14 and our group found that Phf6-deleted HSCs had stronger reconstitution capacity compared with wild-type HSCs through transplantation assays. The self-renewal capacity of HSCs was enhanced by Phf6 knockout in our study and in the studies of Wendorff et al12 and Miyagi et al13 but not in the study of McRae et al.14 Although our study and the study by Wendorff et al showed sensitization to NOTCH1-induced transformation by Phf6 knockout, the study by McRae et al did not report this synergism. In the report of McRae et al, Phf6-null mice developed hematopoietic neoplasms after extremely long latency, but we could observe myelodysplastic-like features in mice at 18 months of age. However, Miyagi et al reported that Phf6 loss did not induce blood malignancies in serial transplantation assays. The reasons for these discrepancies remain unclear but may be related to the different strategies of mouse generation and/or the length of the observation periods.
To clarify the association between differentially expressed genes and the biological functions of HSPCs, we collected LT-HSCs, MPP2, and MPP3 for transcriptome sequencing. Gene ontology and GSEA analyses showed enrichment of a large number of gene sets associated with cell cycle–related functions. Consistent with our findings, McRae et al14 and Miyagi et al13 observed that Phf6 knockout HSPCs are more active in cell cycling. Our transcriptomic analyses on highly restricted subpopulations of HSCs suggest that the phenotype might be at least related to upregulation of genes implicated in cell cycle–associated functions and downregulation of those in differentiation-related pathways (Figure 7A-B). We found that Dna2, Gtse1, Hras, Plk1, and Zwilch were leading edge genes positively enriched in the cell cycle signature of Phf6-null HSPCs. Gtse1 ensures both chromosome alignment and segregation29 ; Hras was an oncogene whose loss was reportedly associated with cell cycle arrest26 ; Plk1 regulates commitment to mitosis28 ; and Zwilch is required for kinetochore functions.27 These facts are consistent with our finding that Phf6-null HSPCs have a more active cell cycle. Specifically, MYC, E2F1, and mTOR pathway signatures in Phf6-null HSPCs were upregulated (Figure 7C-D). Previous studies showed that MYC, E2F1, and mTOR augmented self-renewal, proliferation, and metabolism of HSPCs.32-34,36,38 These genetic alterations may at least partially explain the more active cellular proliferation and division and the oncogenic functions of Phf6-null HSPCs.
In conclusion, we have shown the crucial roles of Phf6 in HSC regulation and the development of leukemia through comprehensive phenotypic and transcriptomic analyses, highlighting the biological functions of Phf6 in physiological and malignant hematopoiesis.
The full-text version of this article contains a data supplement.
The next-generation sequencing data reported in this article have been deposited in the Gene Expression Omnibus database (accession number GSE129465).
Acknowledgments
The authors thank the technical services provided by Chi-Yuan Yao and the Transgenic Mouse Model Core Facility of the National Core Facility Program for Biotechnology, Ministry of Science and Technology, the Gene Knockout Mouse Core Laboratory of National Taiwan University Center of Genomic Medicine, and the National Center for Genome Medicine. They thank the technical help from the Genomics Core Facility of the Institute of Molecular Biology, Academia Sinica. The authors also acknowledge the service provided by the Flow Cytometric Analyzing and Sorting Core Facilities at National Taiwan University Hospital and First Core Laboratory of National Taiwan University College of Medicine. The authors appreciated the staff of the Eighth Core Laboratory, Department of Medical Research, National Taiwan University Hospital for technical support.
The study was supported by a National Taiwan University Hospital−National Taiwan University joint research grant (UN-106-024), Ministry of Science and Technology of Taiwan (MOST106-2811-B-002-165 and MOST 102-2325-B-002-028), and Ministry of Health and Welfare (MOHW107-TDU-B-211-114009).
Authorship
Contribution: Y.-C.H. wrote the paper, performed the experiments, and analyzed the data; T.-C.C. performed experiments; C.-L.H. performed the bioinformatics analysis; C.-T.Y. interpreted the tissue sections; W.-C.C. and H.-F.T. planned, designed, coordinated the research, and wrote the manuscript; and C.-C.L., H.-A.H., C.-J.K., P.-H.C., and Y.-R.C. provided important materials and help in the study.
Conflict-of-interest disclosure:The authors declare no competing financial interests.
Correspondence: Wen-Chien Chou, Department of Laboratory Medicine, National Taiwan University Hospital, No. 7, Chung-Shan S Rd, Taipei City 10002, Taiwan; e-mail: wchou@ntu.edu.tw; or Hwei-Fang Tien, Department of Internal Medicine, National Taiwan University Hospital, No. 7, Chung-Shan S Rd, Taipei City 10002, Taiwan; e-mail: hftien@ntu.edu.tw.







