Key Points
The ETS1 DNA binding motif is enriched in open chromatin of NA-ATLL compared with J-ATLL cell lines.
ETS1 drives cell growth and CCR4 expression in NA-ATLL.
Abstract
Adult T-cell leukemia/lymphoma (ATLL) is an aggressive T-cell lymphoma associated with the human T-cell lymphotropic virus type 1 virus endemic in regions including Japan, the Caribbean islands, and Latin America. Although progress has been made to understand the disease, survival outcomes with current standard therapy remain extremely poor particularly in acute ATLL, underlying the need for better understanding of its biology and identification of novel therapeutic targets. Recently, it was demonstrated that ATLL of North American–descendent patients (NA-ATLL) is both clinically and molecularly distinct from Japanese-descendent (J-ATLL), with inferior prognosis and higher incidence of epigenetic-targeting mutations compared with J-ATLL. In this study, combined chromatin accessibility and transcriptomic profiling were used to further understand the key transcriptional regulators of NA-ATLL compared with J-ATLL. The ETS1 motif was found to be enriched in chromatin regions that were differentially open in NA-ATLL, whereas the AP1/IRF4 motifs were enriched in chromatin regions more open in J-ATLL. ETS1 expression was markedly elevated in NA-ATLL in both cell line and primary tumor samples, and knockdown of ETS1 in NA-ATLL cells resulted in inhibition of cell growth. CCR4, a previously identified oncogenic factor in ATLL, was found to be a direct ETS1 transcriptional target in NA-ATLL. As such, ETS1 provides an alternate mechanism to enhance CCR4 expression/activity in NA-ATLL, even in the absence of activating CCR4 mutations (CCR4 mutations were identified in 4 of 9 NA-ATLL cases). Taken together, this study identifies ETS1 as a novel dominant oncogenic transcriptional regulator in NA-ATLL.
Introduction
T-cell lymphomas are a highly heterogeneous group of lymphomas with a generally poor response to standard therapy.1 Adult T-cell leukemia/lymphoma (ATLL) is a rare T-cell lymphoma that occurs in 2% to 5% of individuals infected with the human T-cell lymphotropic virus type 1 (HTLV-1) retrovirus.2,3 The acute and lymphomatous ATLL subtypes follow an aggressive clinical course with a dismal prognosis (overall survival < 1 year) despite intensive chemotherapy, whereas the less common chronic and smoldering subtypes are more indolent with favorable response to antiviral therapy. ATLL cases occur predominantly in HTLV-1 endemic regions, such as Japan, the Caribbean islands, and Latin America. Within the United States, New York City has disproportionately high ATLL incidence as it hosts a large population of Caribbean-born immigrants.4,5
Recent work has illuminated clinical and molecular differences between ATLL arising in patients of Japanese (J-ATLL) compared with North American (NA-ATLL) descent. Epidemiologic and genomic analysis of NA-ATLL cohorts reported a younger median age of diagnosis (40-50 years), larger proportion of aggressive subtypes (acute and lymphomatous; ∼90%), shorter overall survival (6 months), and greater frequency of epigenetic mutations (57%) compared with patients with ATLL born outside of North America.4-9 However, despite disparate prognostic and mutation profiles, J-ATLL and NA-ATLL are currently treated similarly because of the limited understanding of NA-ATLL biology and pathogenesis.
ATLL cells generally express Treg phenotypic markers,10-12 and tumorigenesis is thought to progress in HTLV-1–infected T cells through a series of epigenetic and genetic events.13 Interactions between HTLV-1 viral proteins and the epigenome further support a role for epigenetics in ATLL pathogenesis. HTLV-1 encodes several viral proteins, of which Tax and HBZ are thought to be critically involved in clonal expansion of infected cells and subsequent oncogenesis.14 Both Tax and HBZ interact with chromatin machinery to facilitate transcriptional and epigenetic alterations promoting tumorigenesis.15,16 This was illustrated by a recent study showing that HBZ interacts with an ATLL-specific BATF3 super enhancer to drive the BATF3/IRF4 transcriptional program that was critical to ATLL growth.17
However, epigenetic molecular profiling studies have been reported exclusively in J-ATLL models, whereas the epigenetic and transcriptional landscape of NA-ATLL remains unknown. Given the disproportionately high mutation rate of epigenetic regulators in NA-ATLL and the known role for chromatin regulation in ATLL pathogenesis, we sought to characterize chromatin accessibility and transcriptional regulation in NA-ATLL and compare it with J-ATLL. Combined assay for transposase-accessible chromatin (ATAC) and RNA sequencing on cell lines representing each subgroup demonstrated differential transcriptional regulation between J-ATLL and NA-ATLL. ETS1 was identified as a dominant and unique transcriptional regulator in NA-ATLL. We then confirmed expression and the oncogenic role of the transcription factor, ETS1, through analysis of primary tumor samples and in vitro assays.
Methods
Cell lines
NA-ATLL cell lines ATL13, ATL18, ATL21, and ATL29 were cultured in Iscove's Modified Dulbecco's Medium (IMDM) with 20% human serum (Valley Biomedical, Winchester, VA) and 100 U/mL interleukin 2 (IL2; BD Biosciences, San Jose, CA).18 Japanese ATLL cell lines were cultured in RPMI 1640 with 10% fetal bovine serum (Gemini Bio-Products, West Sacaramento, CA) in the absence (ATL34Tb- and ED40515-) or presence (ATL43T+ and ED41214+) of 100 U/mL IL2.19
ATAC-seq
ATAC sample processing was performed on 25 000 cells per cell line by the Epigenomics Shared Facility at Albert Einstein College of Medicine using the Omni-ATAC protocol.20 Normal healthy T-cell ATAC-seq data for Teff (CD4+CD127+) and Treg (CD4+CD25+) cells with and without stimulation were obtained from GSE11818921 (supplemental Table 1). Sequencing and analysis were performed by Genewiz (South Plainfield, NJ). All data were trimmed using Trimmomatic 0.38, and cleaned reads aligned to reference genome hg38 using bowtie2.22 Aligned reads were filtered using SAMtools 1.9,23 and polymerase chain reaction (PCR) or optical duplicates were marked using Picard 2.18.26 and removed. Before peak calling, reads mapping to mitochondria were called and filtered, and reads mapping to unplaced contigs were removed. MACS2 2.1.224 was used for peak calling to identify open chromatin regions. Valid peaks from each group were merged, and peaks called in at least 66% of samples are kept for downstream analyses. For each pairwise comparison, peaks from each condition were merged and peaks found in either condition were kept for downstream analyses. Reads falling beneath peaks were counted in all samples, and these counts were used for differential peak analyses using the R package Diffbind (Stark and Brown25). DiffBind was used for differential region of interest detection using a false discovery rate (FDR) ≤ 0.05 as a cutoff.
Motif analysis
Motif discovery was performed on cell line and normal T-cell ATAC-seq data. Top differentially accessible regions were filtered by (adjusted P < .05; fold change (fc) > 2) from each comparison using the MEME Suite26 tools: MEME-ChIP27 and DREME. Transcription factor binding prediction was performed using Tomtom28 against the JASPAR and ETS factors motif databases. Find Individual Motif Occurences (FIMO) was used to determine the percent of total sequences containing a given motif (P < .001), and Analysis of Motif Enrichment (AME) was used to determine the difference in motif enrichment between two groups (Fisher’s exact test).
RNA-sequencing and microarray transcriptome analysis
Datasets and sample sources used in transcriptome analyses are listed in supplemental Table 1. Cell line RNA was isolated using Qiagen RNAeasy (Qiagen). RNA sequencing libraries were prepared using Stranded mRNA kit (Illumina). Sequencing (150 bp, paired end) and analysis was performed by Genewiz. Normal T-cell RNA sequencing data paired to ATAC-seq for normal T cells were obtained from GSE118165.21 For both cell line and normal T-cell samples, sequence reads were trimmed to remove possible adapter sequences and nucleotides with poor quality using Trimmomatic v.0.36. The trimmed reads were mapped to the Homo sapiens GRCh38 reference genome using the STAR aligner v.2.5.2b. Unique gene hit counts were calculated by using featureCounts from the Subread package v.1.5.2. Comparison of gene expression between sample groups was performed using DESeq2, and the Wald test was used to generate P values and log2 fold changes. RNA isoforms were visualized in IGV software (Broad Institute). NA-ATLL patient and normal donor peripheral blood mononuclear cell (PBMC) RNA-sequencing data were previously published,8 and differential analysis was performed using DESeq2. J-ATLL and normal CD4 T cell microarray data were accessed through GSE33615,29,30 and data were analyzed using GEO2R.
Gene set enrichment and pathway analysis
Gene set enrichment analysis (GSEA) was performed as previously described.31 Briefly, genes were ranked for each comparison using the product of −log(P value) and the sign of fold change. The ranked dataset was then analyzed for enrichment of Hallmark and custom datasets using GSEA software (Broad Institute).32 ETS1 target genes were defined by the TRANSFAC curated transcription factor targets gene set for ETS1 (Harmonizome33,34), as well as a recently published ETS1 target dataset in T-ALL.35 Pathway analysis was performed on ETS1 target genes overexpressed in NA-ATLL compared with J-ATLL (fc > 0.5) and normal control cells (fc > 0.5; P < .1) using Ingenuity Pathway Analysis (IPA; Qiagen) software.
Mutation analysis
Mutations were detected in the previously published NA-ATLL RNA-seq dataset.8 SNP/INDEL analysis was performed using mpileup within the Samtools v.1.3.1 program followed by VarScan v.2.3.9. The parameters for variant calling were as follows: minimum frequency of 25%, P < .05, minimum coverage of 10, and minimum read count of 7. Manual review of mapped reads within the region of interest was also performed.
Chromatin immunoprecipitation
Chromatin immunoprecipitation sequencing (ChIP-seq) data for T-regulatory (Treg) cells were accessed through GSE43119 and the FANTOM5 project https://fantom.gsc.riken.jp/data/.36 H3K27ac, H3K4me1, and ETS1 ChIP-seq tracks were visualized using the UCSC Genome Browser. ETS1 ChIP-seq data for Jurkat cells were accessed through GSE17954.37
Enhancer annotation
Human ACtive Enhancer to interpret Regulatory variants (HACER) was used to annotate genomic coordinates with chromatin interactions and enhancer information.38 Identification of enhancers overlapping with specific genomic coordinates was assessed from Cap Analysis of Gene Expression data derived from a large range of cell types including T cells. Enhancer target genes were determined by FANTOM5 project.39
Gene model
Illustrator for Biological Sequences (GPS40) was used to construct the ETS1 and CCR4 gene models.
siRNA knockdown
Small interfering RNA (siRNA) targeting ETS1 or nontarget control (ON-TARGETplus SMARTpool, Dharmacon) was transfected by electroporation using Amaxa Nucleofector II (Lonza). Cells were harvested for functional assays, and knockdown efficiency was assessed by quantitative PCR (qPCR) 48 or 72 hours after transfection.
Cell viability
Equal number of viable cells were plated 24 hours after transfection. Cell viability was determined 48 to 72 hours after transfection using the CellTiter-Blue Cell Viability Assay (Promega).
Western blotting
Western blotting was performed on protein lysates as previously described.41 The following primary antibodies were used to detect proteins of interest: ETS1 (Proteintech, 66598-1-IG) and β-actin (Novus, NB600-501). Total protein was visualized using Revert Total Protein stain (Li-Cor). Proteins were visualized using Li-Cor IR-dye secondary antibodies on an Odyssey FC Imaging System (Li-Cor).
qPCR
RNA was isolated using Qiagen RNAeasy (Qiagen) and reverse transcribed to cDNA using SuperScript III First-Strand Synthesis SuperMix (Invitrogen). qPCR was performed using EvaGreen qPCR Mastermix (Applied Biologic materials Inc) with the following primer sequences: ETS1 forward: GGCAGTTTCTTCTGGAATTA, ETS1 reverse: CACGGCTCAGTTTCTCATA42; CCR4 forward: CTCTGGCTTTTGTTCACTGCTGC, CCR4 reverse: AGCCCACAGTATTGGCAGAGCA (Origene), ACTB forward: CATCCTGCGTCTGGACCT, ACTB reverse: TAATGTCACGCACGATTTCC.43 Results were normalized using ACTB and relative fold change was calculated using the ΔΔCt method.
Statistical analyses
Statistical analysis was performed using the Student t test (in vitro data) or univariate generalized linear model (GLM) models, as indicated, through SPSS (IBM, Armonk, NY) and JMP (SAS Institute Inc., Cary, NC) software. P values are adjusted for multiple testing where indicated in ATAC-sequencing, RNA-sequencing, and microarray comparisons.
Results
NA-ATLL and J-ATLL have distinct chromatin accessibility profiles
To identify and compare chromatin accessibility profiles between NA-ATLL and J-ATLL, ATAC-sequencing was performed on 8 ATLL cell lines (4 NA-ATLL: ATL13, ATL18, ATL21, and ATL29; and 4 J-ATLL: ATL34Tb-, ED40515-, ATL43T+, and ED41214+) and compared with chromatin accessibility of regulatory CD4+ T cells (Treg; CD4+CD25+) and effector CD4+ T cells (CD4EF; CD4+CD127+) derived from healthy controls. The cell lines were chosen to represent the mutational spectrum of ATLL including mutations targeting JAK/STAT, TP53, EP300/epigenetic, and immune-related genes.8 Unsupervised clustering showed that ATLL cell lines clustered separately from normal cells (supplemental Figure 1A). In addition, NA-ATLL cell lines clustered separately from J-ATLL cell lines with the exception of the J-ATLL cell line, ATL-43T+, which clustered with NA-ATLLs. ATL-43T+ was retained in the J-ATLL group for all comparisons. Chromatin accessibility of stimulated Treg and CD4EFF cells were more closely correlated to ATLLs than unstimulated T cells (supplemental Figure 1A). Because ATLL is known to have a Treg-like immunophenotype, we chose stimulated Tregs as the normal control for subsequent comparisons.
Differentially accessible regions in NA-ATLL and J-ATLL have unique motif enrichment
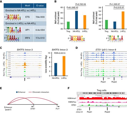
Analysis of genes annotated to chromatin accessibility peaks, showed significant overlap between ATLL cell lines and stimulated Treg samples (72.8%). However, NA-ATLL and J-ATLL chromatin accessibility also mapped to 1,348 and 2,051 unique genes, respectively. Given these differences in global chromatin accessibility between NA-ATLL and J-ATLL, we investigated transcription factor binding motif enrichment in differentially accessibility regions. Differentially accessible regions between NA-ATLL and J-ATLL (n = 3876 regions) were mapped predominantly to gene promoters (29%), intronic (37%), and distal intergenic regions (28%; supplemental Figure 1B). Of the regions that were more accessible in NA-ATLL cell lines, the most significantly enriched motif, AGGAAGW, corresponded to the ETS family of transcription factors (Figure 1A). Based on prediction score and expression of ETS transcription factors predicted to bind to this sequence, ETS proto-oncogene 1 (ETS1) was presumed to be the dominant ETS transcription factor recognizing the enriched ETS motif in NA-ATLL (supplemental Table 2). This motif was also significantly more enriched in total NA-ATLL chromatin accessibility peaks compared with Treg and J-ATLL (Figure 1B). When restricted to promoter regions (2 kb ± TSS), enrichment of the RUNX1 motif was also identified in sites with increased accessibility in NA-ATLL (E-value = 0.029); however, the RUNX1 motif was not enriched in total NA-ATLL peaks compared with J-ATLL (supplemental Figure 2A). Of note, RUNX1 has been shown to interact with ETS1.44
NA-ATLL and J-ATLL have differentially enriched motifs in accessible chromatin regions. (A) Motif enrichment in differentially accessible regions between NA-ATLL (n = 4) and J-ATLL (n = 4) cell lines. ETS1 motif was significantly enriched in chromatin regions that were more accessible in NA-ATLL cell lines, whereas AP1 and IRF4 motifs were enriched in chromatin regions that were more accessible in J-ATLL cell lines. (B) Comparison of overall enrichment of ETS1 and AP1 motifs (percent of total peaks containing the motif) across normal Treg cells and NA-ATLL and J-ATLL cell lines. The ETS1 motif is significantly enriched in NA-ATLL cell line peaks and the AP1 motif is significantly enriched in J-ATLL cell line peaks. (C) J-ATLL cell lines have significantly greater chromatin accessibility (FDR = 0.0013) at the BATF3 intronic region (intron 2) overlapping with a previously identified HBZ binding site.17 (D) Two intronic peaks in ETS1 (intron 6) were accessible primarily in NA-ATLL cell lines. (E) Intron 6 peak 1 has been identified as an enhancer for ETS1 and the ETS family member FLI1 through direct chromatin interaction (FANTOM539). (F) ETS1 accessible peaks identified by ATAC-seq overlap with ETS1 binding sites in Treg ETS1 ChIP-seq.
NA-ATLL and J-ATLL have differentially enriched motifs in accessible chromatin regions. (A) Motif enrichment in differentially accessible regions between NA-ATLL (n = 4) and J-ATLL (n = 4) cell lines. ETS1 motif was significantly enriched in chromatin regions that were more accessible in NA-ATLL cell lines, whereas AP1 and IRF4 motifs were enriched in chromatin regions that were more accessible in J-ATLL cell lines. (B) Comparison of overall enrichment of ETS1 and AP1 motifs (percent of total peaks containing the motif) across normal Treg cells and NA-ATLL and J-ATLL cell lines. The ETS1 motif is significantly enriched in NA-ATLL cell line peaks and the AP1 motif is significantly enriched in J-ATLL cell line peaks. (C) J-ATLL cell lines have significantly greater chromatin accessibility (FDR = 0.0013) at the BATF3 intronic region (intron 2) overlapping with a previously identified HBZ binding site.17 (D) Two intronic peaks in ETS1 (intron 6) were accessible primarily in NA-ATLL cell lines. (E) Intron 6 peak 1 has been identified as an enhancer for ETS1 and the ETS family member FLI1 through direct chromatin interaction (FANTOM539). (F) ETS1 accessible peaks identified by ATAC-seq overlap with ETS1 binding sites in Treg ETS1 ChIP-seq.
In contrast, the chromatin regions with greater accessibility in J-ATLL cell lines were enriched in 4 motifs, of which AP1 and IRF4 motifs were the most significantly enriched (Figure 1A; suppl Figure 2C). These motifs were also enriched in total J-ATLL accessible regions compared with NA-ATLL and Treg cells (Figure 1B; supplemental Figures 2B and 3). This is consistent with a recent report in J-ATLL cell lines in which HBZ was shown to interact with the AP1 member, BATF3, and its heterodimer partner, IRF4. In this study, HBZ was shown to interact at the BATF3 locus superenhancer, driving expression of BATF3 and the downstream BATF3-IRF4 transcriptional program.17 Indeed, we observed chromatin accessibility of the same BATF3 intronic site in 3 of the 4 J-ATLL cell lines and significantly greater accessibility of this site in J-ATLL cell lines compared with NA-ATLL (FDR = 0.0013; Figure 1C). We then determined whether the ETS1 locus also had differential chromatin accessibility. Like BATF3, ETS1 contained differentially accessible intronic regions (Figure 1D). Peak 1 corresponds to a previously identified intronic enhancer that interacts with ETS1 (Figure 1E). Motif analysis of these regions identified enrichment of the ETS1 motif. Consistent with this, these regions are characterized by H3K3me1 and ETS1 binding in Treg ChIP seq36 (Figure 1F) and ETS1 binding in Jurkat ChIP-seq37 (supplemental Figure 4).
ETS1 expression is upregulated in NA-ATLL cell line and primary tumor cells. (A) RNA-seq ETS1 expression in NA-ATLL (n = 4) compared with J-ATLL (n = 4) cell lines. Mean ± standard error (SE); 2-sided t test; TPM, transcripts per million. (B) Western blot validation of ETS1 expression across ATLL cell lines. ETS1 relative abundance is normalized to total protein. (C) ETS1 expression is elevated in NA-ATLL primary tumor cells compared with PBMCs and CD4 T cells derived from healthy donors. RNA-seq; mean normalized read counts ± SE; FDR-corrected P value. (D) ETS1 expression in J-ATLL primary tumor cells compared with healthy donor CD4 cells. FDR-corrected P value. (E) ETS1 expression across ATLL subtypes (P = .113). Chron, Chronic; Smol, Smoldering. (F) ETS1 expression stratified by low and high proviral load (median cutoff: proviral load 78.4%, P = .0018).
ETS1 expression is upregulated in NA-ATLL cell line and primary tumor cells. (A) RNA-seq ETS1 expression in NA-ATLL (n = 4) compared with J-ATLL (n = 4) cell lines. Mean ± standard error (SE); 2-sided t test; TPM, transcripts per million. (B) Western blot validation of ETS1 expression across ATLL cell lines. ETS1 relative abundance is normalized to total protein. (C) ETS1 expression is elevated in NA-ATLL primary tumor cells compared with PBMCs and CD4 T cells derived from healthy donors. RNA-seq; mean normalized read counts ± SE; FDR-corrected P value. (D) ETS1 expression in J-ATLL primary tumor cells compared with healthy donor CD4 cells. FDR-corrected P value. (E) ETS1 expression across ATLL subtypes (P = .113). Chron, Chronic; Smol, Smoldering. (F) ETS1 expression stratified by low and high proviral load (median cutoff: proviral load 78.4%, P = .0018).
ETS1 is overexpressed in NA-ATLL
We then assessed RNA-sequencing data to determine the expression of these transcription factors in cell lines. ETS1 expression was significantly elevated in NA-ATLL cell lines compared with J-ATLL cell lines (2.8-fold; P = .02; Figure 2A) and was not increased by stimulation status in normal T cells (supplemental Figure 5). Analysis of transcriptome data showed the dominant isoform of ETS1 to be p51 (NM_005238; supplemental Figure 6) across all cell lines, and no nonsynonymous mutations or intron retention events were identified in ETS1. Cell line expression of ETS1 was confirmed by Western blot, with similar degree of upregulation in NA-ATLL (P = .03; Figure 2B; supplemental Figure 7).
To confirm the differential regulation of ETS1 expression between NA-ATLL and J-ATLL, we analyzed primary tumor gene expression data. In PBMCs isolated from 9 patients with NA-ATLL and 4 healthy controls, ETS1 expression was significantly elevated in NA-ATLL (Figure 2C8). Similar findings were observed in the comparison between NA-ATLL and healthy donor CD4 T cells (Figure 2C; logfc = 10.6; FDR < 0.001). In contrast, analysis of gene expression dataset of 52 J-ATLL tumors compared with healthy donor CD4 T cells showed downregulation of ETS129,30 (Figure 2D). Subtype distribution is known to differ between NA-ATLL and J-ATLL; therefore, we compared ETS1 across subtypes in the J-ATLL dataset. ETS1 expression was similarly downregulated in J-ATLL Acute subtype compared with CD4 T cells (supplemental Figure 8), and there were no subtype-specific differences in ETS1 expression between acute (N = 26), chronic (N = 20), and smoldering (N = 4) in a univariate analysis (P = .113; Figure 2E). There were insufficient numbers of each subtype for comparison within the NA-ATLL dataset (acute, N = 8; chronic/smoldering, N = 1). Given the previously shown association of ETS1 with the HTLV-1 viral protein, Tax, we segregated tumors into low and high proviral load (median cutoff) and compared expression of ETS1. Notably, ETS1 expression was higher (P = .0018) in the high proviral load subset (Figure 2F). Although the trend was maintained, significance was lost when comparing ETS1 between low and high proviral loads within the J-ATLL acute subtype (supplemental Figure 8B).
Primary tumor expression also supported the upregulation of BATF3 in J-ATLL (supplemental Figure 9A). BATF3 was not different between NA-ATLL in PBMCs isolated from NA-ATLL patients and healthy controls but was significantly elevated in J-ATLL primary tumor cells compared with control CD4 cells (supplemental Figure 9B-C). Unlike ETS1, BATF3 was found to be significantly elevated in acute compared with smoldering ATLL subsets in a J-ATLL cohort (supplemental Figure 9D). In addition, BATF3 expression was slightly elevated in J-ATLLs with high vs low proviral load (P = .011; supplemental Figure 9E); however, this trend was lost when analyzed within the acute subtype only (data not shown). Together, these data support disparate transcriptional regulators between J-ATLL and NA-ATLL.
ETS1 promotes cell growth, migration, and adhesion in NA-ATLL
We next sought to characterize the function of ETS1 in NA-ATLL. ETS1 has been shown to act as an oncogene, promoting proliferation, invasiveness, migration, and chemoresistance in many tumor types, including lymphomas.45-47 GSEA confirmed upregulation of ETS1 target genes in NA-ATLL compared with J-ATLL (Figure 3A). Pathway analysis of ETS1 target genes upregulated in NA-ATLL identified lymphocyte proliferation as a top pathway (Figure 3B). To functionally assess the role of ETS1 in proliferation, siRNA-mediated knockdown of ETS1 was performed in NA-ATLL cell lines (supplemental Figure 10). Knockdown of ETS1 in ATL18, ATL21, and ATL29 cell lines resulted in 0.47-, 0.51-, and 0.57-fold cell growth relative to control siRNA cells, respectively (Figure 3C-E).
ETS1 drives cell growth in NA-ATLL. (A) Genes were ranked from most upregulated to most downregulated in NA-ATLL compared with J-ATLL cell lines. ETS1 target genes were significantly enriched in genes upregulated in NA-ATLL cell lines. (B) IPA pathway analysis of ETS1 target genes upregulated in NA-ATLL cell lines compared with J-ATLL cell lines and NA-ATLL primary tumor cells compared with normal PBMC and CD4 cells. (C-E) NA-ATLL cell lines ATL18, ATL21, and ATL29 were transfected with siRNA targeting ETS1 or nontarget control. Equal number of viable cells were plated 24 hours after transfection, and relative cell number was determined by Cell Titer Blue assay at 48 hours (ATL18 and ATL21) or 72 hours (ATL29) after transfection. Two-sided t test, mean ± SE. Data shown are representative of 2 to 3 independent transfection experiments per cell line. Knockdown of ETS1 gene expression was assessed by qPCR (supplemental Figure 10).
ETS1 drives cell growth in NA-ATLL. (A) Genes were ranked from most upregulated to most downregulated in NA-ATLL compared with J-ATLL cell lines. ETS1 target genes were significantly enriched in genes upregulated in NA-ATLL cell lines. (B) IPA pathway analysis of ETS1 target genes upregulated in NA-ATLL cell lines compared with J-ATLL cell lines and NA-ATLL primary tumor cells compared with normal PBMC and CD4 cells. (C-E) NA-ATLL cell lines ATL18, ATL21, and ATL29 were transfected with siRNA targeting ETS1 or nontarget control. Equal number of viable cells were plated 24 hours after transfection, and relative cell number was determined by Cell Titer Blue assay at 48 hours (ATL18 and ATL21) or 72 hours (ATL29) after transfection. Two-sided t test, mean ± SE. Data shown are representative of 2 to 3 independent transfection experiments per cell line. Knockdown of ETS1 gene expression was assessed by qPCR (supplemental Figure 10).
CCR4 is a transcriptional target of ETS1 in NA-ATLL
To identify potential target genes of ETS1 in NA-ATLL, we focused on genes experimentally demonstrated to be direct ETS1 target genes that were upregulated in NA-ATLL cell lines compared with J-ATLL cell lines (fc > 0.5) and in NA-ATLL primary tumor cells compared with normal PBMC/CD4 cells (log fc > 0.5; FDR < 0.1). For ETS1 target genes that were consistently upregulated in each comparison, we then assessed chromatin accessibility to identify genes with differential chromatin accessibility in NA-ATLL compared with J-ATLL cells. CCR4 was a primary candidate gene identified by this approach.
A region of chromatin accessibility was identified exclusively in NA-ATLL overlapping the CCR4 TSS and containing multiple predicted ETS1 binding sites (Figure 4A-B). ETS1 has been shown to bind to the CCR4 TSS by ChIP-seq in Treg cells (Figure 4C) and Jurkat cells (supplemental Figure 11).
CCR4 is a transcriptional target of ETS1 in NA-ATLL. (A) CCR4 gene map of chromatin accessibility and ETS1 binding motifs. Purple, NA-ATLL specific chromatin accessibility (ATAC-seq); Lollipops, predicted ETS1 binding sites within open chromatin region; Green, exons. (B) NA-ATLL–specific chromatin accessibility over CCR4 TSS region. ATAC-seq data shown for NA-ATLL, J-ATLL, and normal Treg cells. (C) ETS1 binding to the CCR4 promoter region corresponding to chromatin accessibility site was confirmed by analysis of ETS1 ChIP-seq data in Treg cells. (D) ETS1 expression in NA-ATLL and J-ATLL cell lines (mean ± SE; 2-sided t test) and primary NA-ATLL and normal CD4 cells (mean ± SE; FDR-adjusted P value). TPM, transcripts per million. (E) CCR4 and ETS1 expression are highly correlated in NA-ATLL cell lines (P < .001; R = 0.995) and NA-ATLL primary cells (P = .026; R = 0.662). Pearson correlation; TPM, transcripts per million. (F) siRNA knockdown of ETS1 resulted in decreased CCR4 expression (P = .021). ATL18 cell line; 2-sided t test, mean ± standard deviation. Data are representative of 3 separate transfections. (G-H) ETS1 and CCR4 expression stratified by CCR4 mutation status in NA-ATLL primary tumor cells. Mean ± standard deviation, 2-sided t test.
CCR4 is a transcriptional target of ETS1 in NA-ATLL. (A) CCR4 gene map of chromatin accessibility and ETS1 binding motifs. Purple, NA-ATLL specific chromatin accessibility (ATAC-seq); Lollipops, predicted ETS1 binding sites within open chromatin region; Green, exons. (B) NA-ATLL–specific chromatin accessibility over CCR4 TSS region. ATAC-seq data shown for NA-ATLL, J-ATLL, and normal Treg cells. (C) ETS1 binding to the CCR4 promoter region corresponding to chromatin accessibility site was confirmed by analysis of ETS1 ChIP-seq data in Treg cells. (D) ETS1 expression in NA-ATLL and J-ATLL cell lines (mean ± SE; 2-sided t test) and primary NA-ATLL and normal CD4 cells (mean ± SE; FDR-adjusted P value). TPM, transcripts per million. (E) CCR4 and ETS1 expression are highly correlated in NA-ATLL cell lines (P < .001; R = 0.995) and NA-ATLL primary cells (P = .026; R = 0.662). Pearson correlation; TPM, transcripts per million. (F) siRNA knockdown of ETS1 resulted in decreased CCR4 expression (P = .021). ATL18 cell line; 2-sided t test, mean ± standard deviation. Data are representative of 3 separate transfections. (G-H) ETS1 and CCR4 expression stratified by CCR4 mutation status in NA-ATLL primary tumor cells. Mean ± standard deviation, 2-sided t test.
CCR4 gene expression was found to be significantly elevated in NA-ATLL compared with J-ATLL cell lines and in NA-ATLL primary compared with normal CD4 T cells (Figure 4D). Moreover, a strong correlation was observed between CCR4 and ETS1 gene expression in both cell lines and primary tumor cells (Figure 4E). Together with chromatin accessibility encompassing ETS1 binding sites and demonstrated binding of ETS1 to the CCR4 TSS, these data strongly indicate CCR4 as a direct transcriptional target in NA-ATLL. To confirm this relationship in NA-ATLL, we assessed CCR4 expression after ETS1 knockdown and observed significant inhibition of CCR4 expression with loss of ETS1 in NA-ATLL cell lines (Figure 4F).
GATA3 has been previously implicated as driver of CCR4 in J-ATLL48 and along with ETS1 has several DNA binding motifs in the CCR4 promoter region. Although GATA3 is elevated in NA-ATLL primary tumor compared with control cells, it is not correlated with CCR4 expression in NA-ATLL primary tumors (R2 = −0.14; P = .85; supplemental Figure 12). In contrast, and consistent with the prior reports in J-ATLL, GATA3 is strongly correlated with CCR4 expression in J-ATLL primary tumors (R2 = 0.54; P < .001; supplemental Figure 12).
CCR4 is a well-characterized oncogene in J-ATLL that is recurrently mutated in ∼30% of J-ATLL.49 Expression of mutant CCR4 resulted in decreased receptor internalization in response to ligand50 and increased migration toward its ligands CCL17 and CCL22.49
However, mutational status of CCR4 in NA-ATLL has not been reported previously. We assessed CCR4 mutation status in NA-ATLL cell lines from RNA-sequencing data. All 4 NA-ATLL cell lines lacked CCR4 mutations (in contrast, exon 2 mutations have been reported in the 4 J-ATLL cell lines previously49). We then used NA-ATLL patient RNA sequencing data (n = 9) to identify CCR4 exon 2 variants in this population. Similar to the frequency observed in J-ATLL, early stop/non-sense mutations in exon 2 were observed in 3 of the 9 cases (33%; supplemental Table 3). All 3 of these nonsense mutations were located in the C-terminal cytoplasmic region of the CCR4 protein. Two of these sites have been previously reported in ATLL (C329∗ and Y331∗). In addition to these early stop mutations, a missense mutation was also identified in exon 2, I226F (c.928A>T), in the transmembrane region. Functional implications of this mutation are unknown, and it has not been previously reported in the COSMIC or dbSNP databases. Germline and tumor DNA were not available to confirm variant calls in these cases.
Expression of both ETS1 and CCR4 at the RNA level was higher in wild-type (n = 5) compared with mutated CCR4 cases (n = 4; Figure 4G-H, ETS1, P = .039; CCR4, P = .052). Put together, these data suggest that ETS1 transcriptional regulation of CCR4 may represent an alternate mechanism to enhance CCR4 expression/activity in NA-ATLL, in the absence of gain of function CCR4 mutations.
Discussion
We report for the first time that chromatin accessibility of NA-ATLL is characterized by enrichment of ETS binding motifs and corresponding upregulation of ETS1 expression. Disparate chromatin accessibility was observed between J-ATLL and NA-ATLL cells with the BATF3/IRF4 pathway identified as a primary transcriptional regulator in J-ATLL. Analysis of primary tumor RNA sequencing data in both NA-ATLL and J-ATLL cohorts confirmed that ETS1 is elevated in NA-ATLL tumor cells compared with normal controls, whereas ETS1 expression is lower in J-ATLL compared with normal T cells. Functional assays revealed that ETS1 drives cell growth in NA-ATLL and is a direct transcriptional regulator for CCR4. Together, these data provide further support for NA-ATLL as a distinct entity with a unique molecular profile characterized by aberrant expression of ETS1 and identify ETS1 as a key transcriptional regulator of in NA-ATLL.
ETS1 is an Ets family transcription factor expressed in multiple cell types, including T lymphocytes. Mice deficient for Ets1 have demonstrated a critical role for Ets1 in Treg development and function.51 Overexpression, association with poor prognosis, and oncogenic function of ETS1 has been shown in multiple malignancies.52 In PTCL, ETS1 expression has been reported to varying degrees across several subtypes, with the highest observed in extranodal NK/TCL and weaker positive staining in AITL and ALCL.53,54 In a Chinese population of PTCLs, ETS1 expression was not significantly associated with outcome, although ATLL cases were not included in this study.54
ETS1 has been shown to interact with the HTLV-1 viral protein, Tax,55,56 and to cooperate with Tax to transactivate target genes.57 Moreover, ETS1 has been shown to bind and activate the HTLV-1 LTR, providing a possible mechanism for activation of latent HTLV-1.58,59 In addition to Tax, interactions have been reported between ETS1 and other transcription factors such as Runx1 and Notch to facilitate DNA binding.35,44 Of note, the RUNX1 motif was also identified in NA-ATLL cell lines suggesting potential for cooperation between ETS1 and RUNX1 in this context. Further work is required to investigate potential interactions between ETS1, HTLV-1 proteins, and other T-cell transcription factors, as well as role for other Ets family transcription factors.
We identified CCR4 as a direct transcriptional target of ETS1 in NA-ATLL. This is consistent with a recent report of CCR4 as an ETS1 target gene in T-cell acute lymphoblastic leukemia.35 CCR4 is a chemokine receptor for ligands CCL17 and CCL22, expressed primarily on TH2 and Treg cells. CCR4 is frequently expressed in ATL10 and is associated with poor prognosis.60 HTLV-1 Tax has been shown to induce the CCR4 ligand, CCL22, in HTLV-1–infected cells, resulting in selective attraction of CCR4+ T cells.61 Both CCR4 and CCL22 are overexpressed in NA-ATLL compared with J-ATLL cell lines (data not shown).
HBZ-induced GATA3 has also been shown to drive CCR4 expression in J-ATLL cells,48 and GATA3 and CCR4 are coexpressed in PTCL.62 Moreover, GATA3, Tax1, and ETS1/2 have been shown to interact to promote gene transcription in HTLV-1–transformed cells.63 Both Ets and GATA3 binding motifs are abundant within the CCR4 chromatin accessibility region. In J-ATLL primary samples and cell lines, both ETS1 and GATA3 are correlated with CCR4 expression. Whereas in NA-ATLL cell lines and primary samples, ETS1, but not GATA3 were correlated with CCR4, despite elevated GATA3 expression.
CCR4 mutations have not been previously reported for NA-ATLL as CCR4 was not included in the original genotyping panel for this patient cohort.8 Recurrent gain of function mutations in CCR4 (29%) have been reported in J-ATLL and for all 4 J-ATLL cell lines used in this study.49,50 We found a similar rate of mutation in NA-ATLL with 3 of 9 cases harboring nonsense mutations located in the C-terminal cytoplasmic region and another case with a previously uncharacterized missense mutation in the transmembrane region. Expression of the truncated mutant CCR4 has been shown to result in decreased receptor internalization and increased migration in response to ligands.49,50 Further work is needed to comprehensively characterize CCR4 variant status in NA-ATLL. It is possible that ETS1-driven upregulation of CCR4 in NA-ATLL is a way to promote CCR4 function in the absence of a gain of function mutation.
The prevalence of epigenetic mutations, in particular, EP300, are a differentiating feature of NA-ATLL.8 Robust chromatin accessibility differences were not observed on the basis of EP300 mutational status between EP300 mutant (n = 3) and wild-type (n = 5) cell lines. However, the study was not adequately powered for this comparison.
Our finding of BATF3/IRF4 motif enrichment is consistent with a recent study showing that HBZ drove the BATF3/IRF4 transcriptional program through interactions with BATF3.17 This study by Nakagawa et al was performed using J-ATLL cell lines, and we show the intronic HBZ interacting site identified has increased chromatin accessibility in J-ATLL cell lines compared with NA-ATLL. These findings indicate differential expression and/or regulatory relationships between transcriptional regulators and HTLV-1 viral proteins in J-ATLL and NA-ATLL.
The cause of the clinical and molecular differences between NA-ATLL and J-ATLL remains an important question. It is likely that these differences are being driven by the presence or interactions of various genetic and environmental factors. The geographic differences and specific roles of factors such as host genetic variants, HLA expression, route and timing of HTLV-1 infection, and presence of co-infections remain largely unknown and will be important to define. The role of HTLV-1 genotype is also an important consideration. Although the genetically stable Cosmopolitan subtype 1a is common in both Japan and North America, Cosmopolitan subtype 1a subgroup A (transcontinental) is dominant in North America, whereas subgroup B (Japanese) together with subgroup A are found in Japan. There is evidence that ATLL in South America, where Cosmopolitan subtype 1a subgroup A is dominant, has more aggressive clinical course and younger age of diagnosis compared with J-ATLL, although subtype distribution may favor lymphomatous rather than acute as observed in NA-ATLL.64 Of particular interest will be characterization of ATLL in patients of Melanesian descent with the more divergent HTLV-1c genotype and patients of African descent where HTLV-1b and a spectrum of HTLV-1a subgroups are endemic.65 It has been suggested that HTLV-1c may be less oncogenic than Cosmopolitan subtype 1a, but likely underreporting and differences in life expectancy and environmental factors, particularly in indigenous populations, have made this comparison difficult.
Despite disparate prognostic and mutation profiles, J-ATLL and NA-ATLL are treated similarly because of the limited understanding of NA-ATLL biology. Our data demonstrate that NA-ATLL has a distinct molecular profile, characterized by a key role for the transcriptional regulator, ETS1. Further work is needed to validate this chromatin signature in primary tumors and to elucidate the clinical implications and association with response to treatment, including anti-CCR4 (mogamulizumab) to help guide therapeutic approaches for NA-ATLL.
Acknowledgments
The authors thank Niraj Shenoy for generously supporting this work with his Albert Einstein Cancer Center grant and for critical reading/input and B. Hilda Ye (Albert Einstein College of Medicine) for generously sharing ATLL cell lines and primary NA-ATLL and normal T cell RNA-sequencing data.
Authorship
Contribution: R.A.L. planned the study, performed experiments, analyzed data, and wrote the manuscript; Y.Z. and S.B.M. prepared ATAC libraries; R.K.A. performed experiments; and K.P. provided sequencing data.
Conflict-of-interest disclosure: The authors declare no competing financial interests.
Correspondence: Rebecca A. Luchtel, Department of Medicine (Hematology & Oncology), Northwestern University Feinberg School of Medicine, 420 E Superior St, Chicago, IL 60611; e-mail: rebecca.luchtel@northwestern.edu.
References
Author notes
NA-ATLL cell line RNA sequencing data described in this paper are available through GEO (GSE205653).
The full-text version of this article contains a data supplement.
final version published online 13 October 2022




