Key Points
MM progression from precursor stages show alterations in the immune microenvironment including changes within B and T cells and macrophages.
Intrinsic variability and interpatient heterogeneity remain a challenge and alternate stratification with increased data sets is recommended.
Abstract
Early alterations within the bone marrow microenvironment that contribute to the progression of multiple myeloma (MM) from its precursor stages could be the key to identifying novel therapeutic approaches. However, the intrinsic variability in cellular populations between patients and the differences in sample processing and analysis methods have made it difficult to identify consistent changes between data sets. Here, we used single-cell RNA sequencing of bone marrow cells from precursor stages, monoclonal gammopathy of unknown significance, smoldering MM, and newly diagnosed MM and analyzed our data in combination with a previously published data set that used a similar patient population and sample processing. Despite the vast interpatient heterogeneity, some alterations were consistently observed in both data sets. We identified changes in immune cell populations as the disease progressed, which were characterized by a substantial decrease in memory and naïve CD4 T cells, and an increase in CD8+ effector T cells and T-regulatory cells. These alterations were further accompanied by an enrichment of nonclonal memory B cells and an increase in CD14 and CD16 monocytes in MM compared with its precursor stages. These results provide crucial information on the immune changes associated with the progression to clinical MM and can help to develop immune-based strategies for patient stratification and early therapeutic intervention.
Introduction
Multiple myeloma (MM) is a malignant disease of plasma cells (PCs) that reside within the bone marrow (BM).1 The disease transitions from the precursor stages, monoclonal gammopathy of undetermined significance (MGUS) and smoldering MM (SMM), to clinically aggressive disease. Although the outcomes have improved, the disease remains largely incurable once progression has occurred.2,3 However, at early premalignant disease stages, treatment is not routinely administered because not all cases progress, and the clinical course is essentially benign. In an effort to define more aggressive variants of these precursor conditions, in which disease intervention strategies would be justified, recent studies have focused on identifying prognostic markers that predict progression to MM. Confirmed markers include clinical parameters such as increased BM content of aberrant PCs,4,5 abnormal light chain ratio in the peripheral blood (PB),6 evidence of circulating PCs,7 and the presence of immunoparesis (abnormal-to-normal PC ratio and reduced noninvolved immunoglobulin).8,9 Furthermore, the genomic alterations translocation t(4;14), a gain of chromosome 1q, TP53 mutations, and MYC translocations are strongly associated with progression.10,11 Tumor-intrinsic factors alone cannot explain the currently identified difference in progression rates seen in the clinic, emphasizing the role of extrinsic factors. The assumption of a central role for the microenvironment (ME) is also supported by the fact that the BM ME is known to affect the differentiation, proliferation, and survival of aberrant PCs.12
Recent studies have shown that the MM BM ME exhibits quantitative and qualitative alterations in immune, mesenchymal, and dendritic cells. Dysfunction of T-cell subsets and natural killer (NK) cells within the PB and the BM as well as the suppression of myeloid-derived suppressor cells and tumor-associated macrophages in the BM ME have been reported in several studies.13-15 More importantly, some of these cellular changes, including dysregulation of immune and mesenchymal cells, have been linked to relapse and treatment resistance of MM.16-18 Previous studies addressing the role of the BM ME using single-cell RNA sequencing (scan-seq) to compare the BM of healthy subjects to those with PC dyscrasias demonstrated that changes in the immune system occur early at the MGUS stage, where an increase in CD16+ monocytes, NK cells, T cells, and precursors is seen.15 However, the authors could not identify consistent changes across the different clinical stages of the disease, probably reflecting the high degree of variation in cell proportions at all stages. To account for the high degree of variability in cellular populations and improve the detection of changes between early and late clinical stages of PC dyscrasias, we performed scorns-seq using BM samples from patients with MGUS, SMM, or newly diagnosed MM (NDMM) and analyzed the data in conjunction with other available data sets.15 Furthermore, we studied T-cell clonality at the single-cell level for the first time. We showed that the transition of the precursor stages from MGUS and SMM to MM is associated with significant alterations in the BM ME, in particular, a decrease of CD4 cells, an increase of tumor-associated CD8+ T cells and T-regulatory (Treg) cells, and an expansion of monocytes and polyclonal memory (Mem) B cells.
Methods
Patient samples
Primary BM and PB samples were collected from patients with MGUS (n = 9), SMM (n = 7), and NDMM (n = 10) at the University of Arkansas for Medical Sciences (UAMS), Little Rock, AR, and the University of Heidelberg (UoH), Baden-Württemberg, Germany. Informed consent was obtained from all patients in accordance with the declaration of Helsinki, and the study was approved by the institutional review boards of UAMS and UoH. CD138-depleted BM samples were viably frozen in dimethyl sulfoxide at a final concentration of 10% and processed for scRNA-seq and T-cell receptor (TCR) sequencing as described below.
Sample preparation and scRNA-seq
scRNA-seq using the 10× Genomics Single Cell 5′ version 1 (UAMS) and version 1.1 (UoH) kit was performed on the PC-depleted mononuclear fraction of BM aspirates from patients with MGUS (n = 8), SMM (n = 7), and NDMM (n = 10) (supplemental Table 1). Cryopreserved samples were thawed at 37°C and washed twice with ice-cold 1× phosphate-buffered saline. Single-cell capture (target, 3000 cells), reverse transcription, library preparation (expression and TCR), and paired-end sequencing were performed according to the manufacturer’s protocol. All BM samples were further investigated by 8 color flow cytometry using CD138, CD38, CD45, CD19, CD56, CD20, CD27, and CD81 to distinguish B-, T-, NK-, and immature B-cell subsets as well as monocytes. In addition, matched PB samples were used to determine the degree of correlation between B-, NK-, and T-cell BM populations in the BM and PB.
Preprocessing and analysis of the scRNA-seq data
Preprocessing of the 10× scRNA-seq and TCR data was performed with CellRanger 3.1.0 (UAMS) and 5.0.0 (UoH) using standard parameters and hg38 as a reference. Count matrices were loaded into R (version 4.0.0) using standard Seurat parameters19 and were annotated for patient and disease stages. Cells with >10% mitochondrial RNA or <400 or >3000 detected genes were removed. Ultrahighly expressed genes such as immunoglobulin genes were also removed. Cell doublets were predicted using Scrublet, and cells with a prediction score >0.25 were filtered out. The UAMS and UoH data sets were integrated using Harmony (https://www.nature.com/articles/s41592-019-0619-0). Cell type assignment was performed with the multimodal reference mapping approach from Seurat.19 For this approach, the CITE-seq BM data set from Stoeckius et al20 was used as reference. Because the reference data set was log normalized, this normalization approach was also applied to our data set. In brief, the cell type assignment of each sample was as follows: anchors were defined between the reference and each query sample, and then each sample was individually mapped to the reference. In the next step, all annotated samples were merged, as they were integrated into a common reference space and then visualized. The cell type annotation was verified by established marker genes.21-26 To focus on the tumor ME, PCs and erythroid progenitor cell clusters were removed from the data set. In addition to the cell type assignment, the marker genes SDC1 (CD138) and HBA1 were used for PCs and erythroid progenitors, respectively. The remaining data set consisted of 62 044 cells and varied between 300 and 4000 cells per sample (median, ∼1821 cells).
For the specific T-cell analysis, cells classified as T cells were extracted from the data set and clustered separately using k-nearest neighbor clustering with a resolution of ×0.3. TCR data were analyzed with the R-package scRepertoire (https://f1000research.com/articles/9-47/v1), and these additional data were added as metadata to the T-cell Seurat object. Differential expression and gene expression signature analyses were performed using the standard Seurat functions Find(All)Markers and AddModule Score (https://satijalab.org/seurat/index.html). Signatures were calculated for all T cells to determine the level of exhaustion (TIGIT, HAVCR2, CTLA4, PDCD1, LAG3, and LAYN) and cytotoxicity (NKG7, CCL4, CST7, PRF1, GZMA, GZMB, IFNG, and CCL3).27
Comparison with published scRNA-seq data
Preprocessed scRNA-seq data from Zavidij et al15 were downloaded from Gene Expression Omnibus (GSE124310) and analyzed similarly to our data set. Here, all cells with >10% mitochondrial RNA, <200, and >5000 detected genes or a doublet score >0.3 were removed. All other steps including normalization, cell type assignment, and expression signature analysis were performed as described above.
The scRNA-seq and TCR-sequencing data of this study have been deposited in the database of Genotypes and Phenotypes (accession number phs002756v1.p1) (UAMS) and the European Genome-phenome Archive (accession number EGAS00001006090) (UoH).
Results
Quantitative alterations in the BM ME
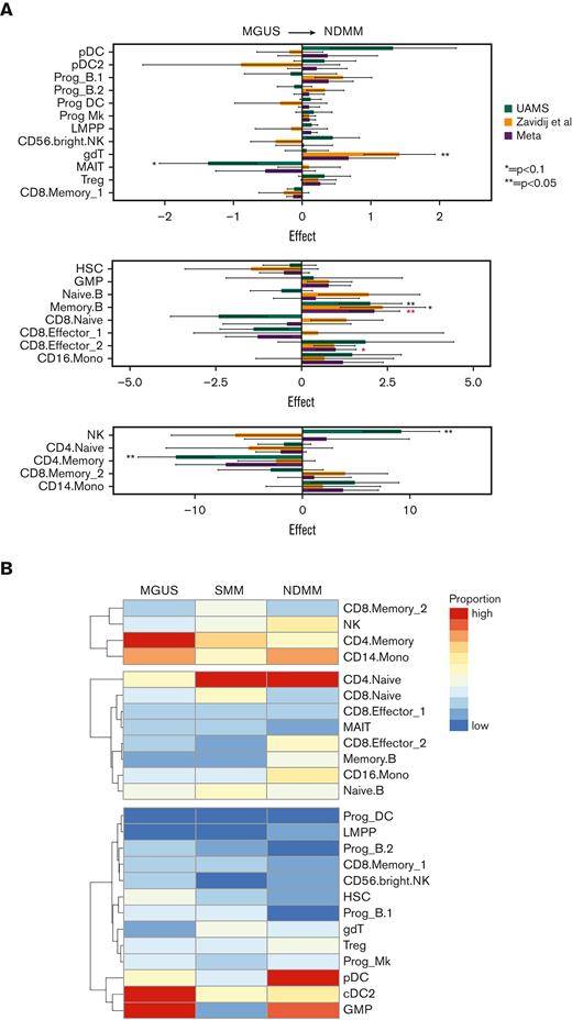
Using a previously published multimodal reference mapping approach,19 we investigated a total of 62 044 cells in the UAMS and UoH data set, which were classified into 25 subpopulations based on the expression of known marker genes (Figure 1A). T cells were by far the largest subpopulation with 27 621 of the total 62 044 cells (44.5%) and were clustered into 10 distinct T-cell subpopulations (Figure 1B). Figure 1C shows the distribution of T-cell populations by disease stage and per patient. A striking interpatient heterogeneity within each disease stage is evident, particularly in patients with NDMM. To account for this, we increased the sample size by performing a meta-analysis with samples from a previously published data set (Zavidij et al),15 which included ∼19 000 cells from 5 patients with MGUS, 11 patients with SMM, and 7 patients with MM. Changes in proportions of cell subsets from MGUS to NDMM are shown in Figure 2A. Other changes are shown in supplemental Figure 1 (MGUS vs SMM, supplemental Figure 1A; SMM vs NDMM, supplemental Figure 1B; MGUS vs advanced stages [SMM/MM], supplemental Figure 1C; and precursor stages [MGUS/SMM] vs NDMM, supplemental Figure 1D). Furthermore, we show the cell type–defining expression per disease stage in Figure 2B and per individual sample in supplemental Figure 2.
Distribution of cell subsets within the BM ME of patients with MGUS, SMM, and MM. (A) UMAP plot of the cell populations identified in patient samples. (B) UMAP visualization of T-cell clusters in the BM. (C) Proportion and distribution of T-cell subsets in each patient. GMP, granulocyte-monocyte progenitor; gdt, γδ T cells; LMPP, lymphoid-primed multipotent progenitors; Mono, monocytes.
Distribution of cell subsets within the BM ME of patients with MGUS, SMM, and MM. (A) UMAP plot of the cell populations identified in patient samples. (B) UMAP visualization of T-cell clusters in the BM. (C) Proportion and distribution of T-cell subsets in each patient. GMP, granulocyte-monocyte progenitor; gdt, γδ T cells; LMPP, lymphoid-primed multipotent progenitors; Mono, monocytes.
Changes in cell populations between MGUS and MM for the UAMS, UoH, Zavidij et al, and the combined data set. (A) Cell subsets were divided by degree of log fold change (2.5, 5, 10); ∗P < .1, ∗∗P < .05; asterisks are marked black for each separate data set and red for the combined data set. (B) Heatmap showing expression of 25 cell subsets at the MGUS, SMM, and NDMM stage. HSC, hematopoietic stem cell.
Changes in cell populations between MGUS and MM for the UAMS, UoH, Zavidij et al, and the combined data set. (A) Cell subsets were divided by degree of log fold change (2.5, 5, 10); ∗P < .1, ∗∗P < .05; asterisks are marked black for each separate data set and red for the combined data set. (B) Heatmap showing expression of 25 cell subsets at the MGUS, SMM, and NDMM stage. HSC, hematopoietic stem cell.
Changes in T-cell populations across disease stages
T cells were divided into 2 main clusters, consisting of CD4 and CD8 T cells (Figure 1B-C). CD4 cells did not show any significant alterations in the meta-analysis, although CD4 Mem cells, characterized by the high expression of IL7R, PLP2, and Fos seemed to have an overall decrease in NDMM compared with the precursor stages, which was seen in both data sets (P ≤ .05 in the UAMS and UoH data set), although not quite significant in the meta-analysis (P = .12) (Figure 2A). A third CD4+ subset, identified as Treg cells based on the high expression of CD25, FOXP3, and LGALS3, increased in MM compared with MGUS and SMM, which was seen in both data sets and the meta-analysis, albeit the results did not achieve statistical significance, highlighting the extensive variability within this cellular population (Figure 2A).
Within CD8 T cells, we observed 6 distinct subpopulations including CD8-naïve cells, CD8 effector 1 (Eff 1) and Eff 2 cells, CD8 Mem 1 and Mem 2 cells, and mucosal-associated invariant T (MAIT) cells (Figure 1B). CD8 Eff 2 cells (GZMH, CCL3, CCL4, and XCL2high) were the only CD8 T-cell subset that showed an increased trend in NDMM proportion compared with MGUS (P = .08 in the meta-analysis) (Figure 2). Intriguingly, the CD8 Eff 2 phenotype has previously been associated with tumor-associated CD8+ T cells, which have been shown to promote tumor proliferation in other cancers.28,29 In contrast, changes in CD8 T cells with a cytotoxic phenotype (CD8 Eff 1 cells; GZMH, GZMB, CD53+/CD45RAhigh) were more subtle, and an overall trend toward decreased levels was seen only from MGUS to SMM (supplemental Figure 1A).
MAIT cells (CD8/CD4low and KLRB1 [CD161high]) diminished significantly from the precursor stages (MGUS/SMM) to NDMM (P < .5 in the meta-analysis) (supplemental Figure 1D). This decrease was specifically seen from the SMM to the MM stage, which was evident in both data sets and the meta-analysis (P = .07) (supplemental Figure 1C). This is of interest because MAIT cells have recently attracted attention owing to their cytotoxic function and potential for immunotherapeutic targets.30,31
Mem B cells and CD14+/CD16+ monocytes show expansion from MGUS to MM progression
B cells were divided into naïve B cells and Mem B cells. Mem B cells showed a striking expansion from MGUS to NDMM in both data sets and the meta-analysis (P ≤ .05) (Figure 2). The expansion was most evident and significant from the SMM to MM stage in the meta-analysis (P ≤ .01) (supplemental Figure 1B). This is of interest because previous reports have suggested that Mem B-cell populations could contain an MM stem/progenitor population32; however, we did not detect the clonal immunoglobulin heavy chain rearrangement in Mem B cells.
Monocytes were distinguished into CD14- or CD16-expressing cells. Zavidij et al15 previously showed that MM and its precursor stages are enriched in CD16 monocytes compared with healthy BM samples. Our data further propose that enrichment of this cell population was higher at the MM stage than at the precursor stage (P = .09 in the meta-analysis) (supplemental Figure 1D). Intriguingly, we showed that the proportion of CD16 monocytes decreased initially from the MGUS to SMM (supplemental Figure 1A), with a significant increase from SMM to NDMM (P < .05 in the meta-analysis) (supplemental Figure 1B). Interestingly, CD14 monocytes followed a similar trajectory, with an initial decrease in both data sets from MGUS to SMM (P < . 05 in the meta-analysis) (supplemental Figure 1A), with a subsequent increase from SMM to NDMM (P < .05 in the meta-analysis) (supplemental Figure 1C).
Correlation of BM scRNA-seq data with flow cytometry and PB
To validate the compositional changes seen using scRNA-seq, we performed simultaneous phenotyping using 8-color flow cytometry on BM aspirates collected from 21 patients with MGUS, 18 patients with SMM, and 20 patients with MM. This cohort also included patient samples analyzed using scRNA-seq and used additional patient samples to extend the patient cohorts. Overall, there was a good correlation with a cosine similarity factor of 0.8 or higher in B, T, and NK cells and monocytes (supplemental Table 2). As shown in supplemental Figure 3A-D, we observed an overall decrease of T cells and B cells, whereas NK cells and monocytes increased during the transitioning from MGUS to MM. Again, this was not observed uniformly in all the patients, even not in those with paired precursor and MM samples (n = 8, data not shown), and hence, these changes were subtle and not significant. We further analyzed CD4 and CD8 T cells as well as NK cell distribution in the PB and observed that compositional changes in the BM were not always mirrored in PB. This was particularly true for CD4 and CD8 T cells, where there were no substantial proportional differences between MGUS, SMM, and MM in PB (supplemental Figure 4A-C). There was a trend toward a mild continuous increase in NK cells from MGUS through SMM to MM, similar to the increase in NK cells in the BM (in the UAMS and UoH samples).
Alterations of T-cell cytotoxicity and exhaustion during progression from MGUS to MM
In an attempt to identify whether changes in the T-cell activity contributed to progression, we determined the degree of cytotoxicity and exhaustion within each T-cell subset using previously published expression signatures and compared our results with the same external data set (Figure 3A-D). The cytotoxicity signature, characterized by expression of GZMA, GZMB, and NKG7, among other genes, was highly prevalent in the CD8 Eff subgroups (CD8 Eff 1 and Eff 2 cells) as well as CD8 Mem 2 and γδ T cells, whereas it was lowest in Treg, CD4 Mem, CD4 naïve, and CD8 naïve cells (Figure 3A-B). In the UAMS/UoH and external data set, we saw a trend toward increased cytotoxicity in the CD8 Eff subgroups, in particular, the Eff 1 subtype, at the MM stage compared with MGUS and SMM, but none of the results reached statistical significance. We then examined a T-cell exhaustion signature, including PD-1,TIGIT, and TIM-3 (Figure 3C-D). We again observed an overlap of T-cell subtypes with the highest expression of the signature (Treg, CD8 Eff 1 and Eff 2, and Mem 2 cells) and those with the lowest expression (MAIT cells, CD4 Mem and naïve cells, and CD8 naïve cells) in both data sets. We did not observe a distinct increase in the exhaustion signature in any of these T-cell subtypes during MM development. In fact, there was some indication that the expression of exhaustion markers was decreased in MM in some T-cell subsets, particularly Treg cells and CD8 Eff 1 and Eff 2 cells, albeit the results were difficult to interpret, given the many outliers.
Expression signatures and clonality of T-cell subsets. (A-B) Expression of the cytotoxicity signature in the UAMS, UoH (A), and Zavidij et al15 (B) data sets. (C-D) The level of expression of exhaustion markers in the UAMS, UoH (C), and Zavidij et al15 (D) data sets. (E) Proportions of clonal T cells in each disease stage (left panel). Clonality of distinct T-cell subsets in each disease stage (right panel). (F) Genes enriched in nonexpanded polyclonal or expanded clonal CD8 Mem 2 cells. All genes with an adjusted P value of .05- and 1.5-fold enrichment, were labeled.
Expression signatures and clonality of T-cell subsets. (A-B) Expression of the cytotoxicity signature in the UAMS, UoH (A), and Zavidij et al15 (B) data sets. (C-D) The level of expression of exhaustion markers in the UAMS, UoH (C), and Zavidij et al15 (D) data sets. (E) Proportions of clonal T cells in each disease stage (left panel). Clonality of distinct T-cell subsets in each disease stage (right panel). (F) Genes enriched in nonexpanded polyclonal or expanded clonal CD8 Mem 2 cells. All genes with an adjusted P value of .05- and 1.5-fold enrichment, were labeled.
The clonal T-cell repertoire across disease stages
T-cell clonality, as a proxy for antigen-driven T-cell expansion, has long been used as a marker of tumor reactivity, and increased levels of clonality in MM have been associated with improved clinical outcome.30 Yet, the implications of T-cell clonality on MM progression from its precursors remain unknown. Here, we divided clonal cells into hyperexpanded (>5% clonal cells), expanded (1%-5% clonal cells), or nonexpanded (<1% clonal cells) T-cell subsets. Because TCR data were not available for the external data set, we performed a pilot study with our data and showed that the mean proportion of clonal (expanded and hyperexpanded) T cells was similar in MGUS (19.01% ± 18.15%) compared with SMM (14.78% ± 6.7%) and MM (19.5% ± 21.26%) (Figure 3E, left panel). Again, we noted an extensive heterogeneity of clonal distribution between T-cell subsets and patient samples at the same disease stage. The vast majority of hyperexpanded and expanded T cells were identified within the CD8+ compartment, in particular the CD8 Eff 1, Eff 2, and Mem 2 cell subsets, with some clonal expansions also observed in MAIT cells (Figure 3E, right panel). There was a trend toward decreased hyperexpanded and expanded T cells within the CD8 Eff 1 and Mem 2 subsets, albeit not statistically significant.
To understand how clonal cells might contribute to disease manifestation, we analyzed the differences in expression between clonal (hyperexpanded and expanded) and nonclonal cells within the CD8 Mem 2 cell subset, which had the largest clonal T-cell populations (Figure 3F). Clonally expanded CD8 Mem 2 cells were enriched for markers of cytotoxicity, including GZMB, GNLY, and KLRD1 (cell cytotoxicity coreceptor CD94). In contrast, nonexpanded CD8 Mem 2 cells showed increased expression of markers associated with inflammation (DUSP2, JUNB, and LTB) and immune-aging (GZMK).33 Furthermore, CD27, a tumor necrosis factor receptor family member and T-cell costimulatory molecule, enhances TCR-induced T-cell expansion.34 Therefore, the upregulation of CD27 might indicate that nonclonal CD8 Mem 2 cells try to counteract their loss of expansion.
Discussion
Early intervention for patients with MGUS or SMM to prevent progression to MM is a promising therapeutic option; however, the mechanisms underlying this progression are still not fully understood. A previous landmark article by Zavidij et al has shown significant alterations in the BM ME of patients with PC dyscrasias compared with healthy subjects; yet, consistent changes across the precursor and clinical stages of the disease remain largely elusive, reflecting the high degree of variation in cell proportions at all stages.15 In an attempt to investigate the cellular and molecular patterns of the BM ME and immune deregulation that discriminate MM from MGUS and SMM, we combined data sets from UAMS/UoH and the previously published data set by Zavidij et al,15 resulting in a total of 12 patients with MGUS, 18 patients with SMM, and 18 patients with MM. To our knowledge, this is the largest data set to examine BM ME changes at the scRNA-seq level to date. We further determined the clonal expansion of T-cell subsets through progression to MM from the precursor stages, which, to our knowledge, has not been done before. Our results show that the antitumor immune response tends to decline from MGUS to SMM to MM, as shown by a general decrease in naïve and Mem CD4 T cells and an increase of Treg cells together with CD8 Eff 2 cells. CD4 T cells play a critical role in developing and sustaining effective antitumor immunity and are crucial in orchestrating the immune response through activation and maintenance of cytotoxic CD8 T cells, secretion of Eff cytokines, and direct cytotoxicity against tumor cells.35 Recent studies in MM have shown that CD4 T cells elicit effective anti-MM responses36,37 and that decreased CD4 T-cell counts are associated with adverse prognosis and diminished treatment responses,28,38,39 highlighting an important functional role of CD4 T cells.
CD8 Eff 2 cells were the only CD8 T-cell subset that significantly increased (P ≤ .1) in MM compared with its precursor stages. This cell subset is characterized by high expression of GZMH, CCL3, CCL4, and XCL2, an expression pattern associated with tumor infiltrating CD8 T cells that have been shown to express significant levels of key inhibitory receptors and promote tumor proliferation in other cancers.28,29 Intriguingly, CD8 Eff 2 cells showed high expression of markers associated with cytotoxicity that did not change significantly from MGUS to MM, suggesting that these cells remain in a functionally conserved effector state. Exhaustion markers were also highly upregulated in CD8 Eff 2 cells, indicating that along with the high expression of cytotoxic markers, some degree of hyporesponsiveness coexists, which needs to be further elucidated, particularly in the light of clinically available checkpoint inhibitors.
We identified a substantial upregulation of Treg cells (FOXP3, IL2RA, and CTL4A) in MM compared with MGUS, a phenomenon that has been described previously and is strongly associated with MM progression.15,33,34 Furthermore, we observed an expansion of Mem B cells in MM compared with MGUS, which was observed across both data sets. However, this alteration was not accompanied by an increase of clonotypic B cells as previously suggested,40 and it remains unclear whether the increase of B-cell populations in MM is a reactive event or a crucial contribution to MM development. Furthermore, the increase of CD14+ and CD16+ monocytes in MM compared with that in its precursor stages is of interest. Previous reports have similarly shown an increase of this cell subset during MM progression and suggested a supportive role of monocytes in MM growth. There is further evidence that monocytes stimulate the development of MM bone disease by releasing factors that promote osteoclastogenesis. These results underscore a potential crucial role of monocytes in the progression of MM.
Notably, even after combining data sets to increase patient numbers, there is evident interpatient heterogeneity. The resulting discrepant results in some cell populations between the UAMS/UoH and Zavidij et al15 data set could suggest that some of the immune populations possibly do not play a crucial role in transitioning from MGUS to MM and/or that some alterations are rather prognostic or reflective, as reported in multiple reports, than causative.41-44 Furthermore, it is possible that the stratification by PC genotype rather than disease status could yield more uniform data. This is of particular interest because the occurrence of clone-specific alterations in the BM ME has been previously reported.45 However, due to the low PC infiltration in precursor stages (particularly MGUS), genotypic data were not available for all samples, and the analysis could not be performed. The addition of more samples in the future will hopefully reveal more significant trends. In addition, examination of sequential paired samples might overcome the observed interpatient heterogeneity.
In a next step, we explored T-cell clonality using scRNA-seq in MM and its precursor stages, which, to our knowledge, has not been investigated previously. T-cell clonality, a marker of antigen-driven clonal T-cell expansion, has been associated with improved outcomes in MM and has been shown to correlate with longevity in healthy adults.43,46,47 We showed that there is no uniform change of clonal T-cell proportions between precursor and MM stages, suggesting that clonality is more a prognostic marker, which is not bound to disease stage but possibly rather to tumor burden as previously reported.48 The vast majority of clonal T cells were encountered within the CD8 subsets and had significantly higher expression of cytotoxic markers compared with their polyclonal counterparts, which were enriched for markers of inflammation and aging. These results suggest that T-cell expansion has an immune regulatory role in MM and that the loss of clonality could be directly linked to a decrease in the immune response. However, the reason for the loss of T-cell clonality in MM is not well understood. Although some reports have pointed to increased senescence and exhaustion as possible explanations,38,49 we did not observe a significant increase of exhaustion markers in most T cells in MM compared with the precursor stages.
Taken together, we profiled immune alterations in the progressing disease stages of PC disorders and showed some overlapping and significant changes in immune regulation in the independent data sets. Challenges remain with the interpatient heterogeneity in the BM ME that we identified, which can be hopefully achieved in the future by increasing the number of patients investigated and/or by obtaining serial samples from single patients who progress to MM. Determining the early immune events that lead to MM progression will enable us to stratify patients by the risk of progression and generate therapeutic opportunities for early intervention.
Acknowledgments
The authors thank the High Throughput Sequencing unit of the Genomics & Proteomics Core Facility and the Omics IT and Data Management Core Facility of the German Cancer Research Center (DKFZ) for providing excellent services. The authors gratefully acknowledge the data storage service SDS@hd supported by the Ministry of Science, Research and the Arts Baden-Württemberg and the German Research Foundation through grants (INST 35/1314 to 1 FUGG and INST 35/1503 to 1 FUGG).
Further support was provided by the DKFZ-Heidelberg Center for Personalized Oncology (DKFZ-HIPO) and the Dietmar-Hopp Foundation.
Authorship
Contribution: G.M. and N.W. designed the research; C.S., L.J., S.J., S.D., L.C., D.A., M.S.R., and N.W. performed the research; C.S., A.M.P., M.B., L.J., S.J., L.R., S.T., M.Z., S.A., F.v.R., F.D., G.M., and N.W. contributed samples, vital reagents, and analytical tools; C.S., A.M.P, M.B., and N.W. analyzed the data; C.S., A.M.P., M.B., and N.W. wrote the paper; and all authors reviewed the manuscript.
Conflict-of-interest disclosure: The authors declare no competing financial interests.
Correspondence: Niels Weinhold, University of Heidelberg, Grabengasse 1, 69117 Heidelberg, Baden-Württemberg, Germany; e-mail: niels.weinhold@med.uni-heidelberg.de; and Carolina Schinke, University of Arkansas for Medical Sciences, Myeloma Center, 4301 W Markham St, Slot 816, Little Rock, AR 72205; e-mail: cdschinke@uams.edu.
References
Author notes
Single-cell RNA sequencing as well as the T-cell receptor sequencing data of this study have been deposited in the database of Genotypes and Phenotypes, University of Arkansas for Medical Sciences (accession number phs002756v1.p1) and European Genome-phenome Archive, University of Heidelberg (accession number EGAS00001006090)
Data are available on request from the corresponding author, Carolina Schinke (cdschinke@uams.edu).
The full-text version of this article contains a data supplement.
G.M. and N.W. contributed equally to this study.




