TO THE EDITOR:
Anti-CD38 monoclonal antibodies (mAbs) are approved for multiple myeloma (MM) in the first-line and relapsed/refractory settings.1,2 Resistance portends a poor prognosis, yet underlying mechanisms have not been well characterized.3 Despite the generally high CD38 expression on most malignant plasma cells (PCs), variation in the surface level may affect the clinical efficacy of targeted therapy.4-9 Unfortunately, therapeutic anti-CD38 mAbs can interfere with detection and quantification of PC CD38 surface levels by conventional clinical flow cytometry (FC) assays for up to 6 months.10-12 Thus, the prevalence and course of CD38 antigen escape have not been well characterized.
To elucidate mechanisms of CD38 antigen escape, we evaluated consenting patients with MM treated with anti-CD38 mAbs who underwent a marrow evaluation between January 2017 and October 2022 at our center. Overall, 81 of 161 patients (50%) had become refractory to CD38 mAb treatment (supplemental Table 1) over their treatment course. Among 82 patients (51%) with ≥1 chromosomal genomic array test (CGAT) available, 10 (12%) were found to harbor del(CD38) (Table 1). With a CGAT coverage of 31%, the estimated prevalence of del(CD38) was 20% (calculations are given in supplemental Methods). The median interval from diagnosis to del(CD38) detection was calculated as 6.7 years (interquartile range, 2.8-11.6) for patients with CD38 deletion and estimated as 12.9 years (95% confidence interval [CI], 12 to NA; supplemental Figure 1) for all patients. The presence of del(CD38) was associated with an increasing number of chromosomal abnormalities on concurrent fluorescence in situ hybridization (FISH; odds ratio, 2.00; 95% CI, 1.33-3.29; P = .002) but not with prior anti-CD38 mAb treatment (odds ratio, 2.84; 95% CI, 0.73-14.0; P = .2). The supplemental Timeline describes treatment histories and diagnostics for patients with CD38 deletion.
List of acquired CD38 deletions with their respective size/location, estimated clonal level, and concurrent FC findings
| Study no. . | Patient age (y) . | CD38 deletion . | Clonal level . | CD38 surface level . | |||
|---|---|---|---|---|---|---|---|
| Type . | Chr4 location . | Size . | CGAT, % . | FISH . | |||
| 1 | 53 | Interstitial | 15 740 331 to 15 859 589 | 119 kb | 80.0 | — | ↓ on major subset∗ |
| 2 | 41 | 2 238 817 to 29 468 498 | 27 Mb | 60.0 | — | Absent on all∗ | |
| 3 | 61 | Terminal | 1-39 255 744 | 39 Mb | 20.0 | ND† | ↓ on major subset |
| 4 | 71 | 1-39 466 414 | 39 Mb | 25.0 | ND† | ↓ on all | |
| 5 | 52 | 1-27 752 460 | 28 Mb | 30.0 | 21.5% | Absent on major subset∗ | |
| 6 | 67 | 1-28 779 013 | 29 Mb | 30.0 | 5.5%† | Absent on minor subset∗ | |
| 7 | 58 | Whole chromosome | Deletion 4 | 190 Mb | >80 | 6.3%† | ↓ on all |
| 8 | 59 | Deletion 4 | 190 Mb | 20-30 | 25.0% | Absent on major subset∗ | |
| 9 | 46 | Deletion 4 | 190 Mb | 40 | 71%† | Absent on all∗ | |
| 10 | 64 | Deletion 4 | 190 Mb | 10-20 | 18.5% | Absent on all∗ | |
| Study no. . | Patient age (y) . | CD38 deletion . | Clonal level . | CD38 surface level . | |||
|---|---|---|---|---|---|---|---|
| Type . | Chr4 location . | Size . | CGAT, % . | FISH . | |||
| 1 | 53 | Interstitial | 15 740 331 to 15 859 589 | 119 kb | 80.0 | — | ↓ on major subset∗ |
| 2 | 41 | 2 238 817 to 29 468 498 | 27 Mb | 60.0 | — | Absent on all∗ | |
| 3 | 61 | Terminal | 1-39 255 744 | 39 Mb | 20.0 | ND† | ↓ on major subset |
| 4 | 71 | 1-39 466 414 | 39 Mb | 25.0 | ND† | ↓ on all | |
| 5 | 52 | 1-27 752 460 | 28 Mb | 30.0 | 21.5% | Absent on major subset∗ | |
| 6 | 67 | 1-28 779 013 | 29 Mb | 30.0 | 5.5%† | Absent on minor subset∗ | |
| 7 | 58 | Whole chromosome | Deletion 4 | 190 Mb | >80 | 6.3%† | ↓ on all |
| 8 | 59 | Deletion 4 | 190 Mb | 20-30 | 25.0% | Absent on major subset∗ | |
| 9 | 46 | Deletion 4 | 190 Mb | 40 | 71%† | Absent on all∗ | |
| 10 | 64 | Deletion 4 | 190 Mb | 10-20 | 18.5% | Absent on all∗ | |
The clonal level is reported as the proportion of CD138-enriched cells, unless otherwise specified.
Chr4, chromosome 4; ND, not detected; NR, not reported.
Received dara within 6 months.
Not CD138 enriched.
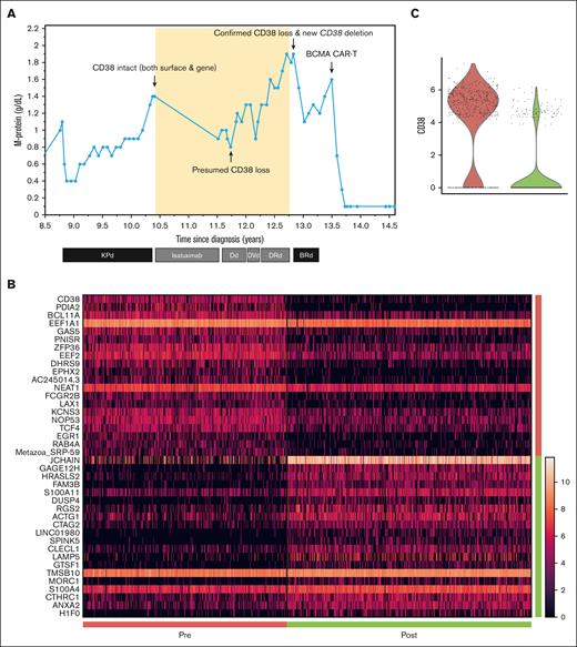
Acquired CD38 deletions have clinical implications. In an illustrative case, a 53-year-old man (study no. 1) with MM received induction and tandem autologous allogeneic hematopoietic stem cell transplantation (HSCT) consolidation (cytogenetics are given in supplemental Table 3). Before CD38 mAb exposure, CGAT showed intact CD38. His anti-CD38 mAb therapy (Figure 1A) spanned 27 months. At progression on the final CD38-targeted treatment (daratumumab [dara] + lenalidomide + dexamethasone [Rd]), FC revealed CD38 absence on the major subset of PCs, CGAT identified a new interstitial CD38 deletion (80%; enriched cells), and single-cell RNA sequencing confirmed reduced CD38 expression (Figure 1B-C). This testing revealed that del(CD38) only became detectable during treatment with CD38 mAbs in the setting of late relapse (early vs late: <3 vs ≥3 years after diagnosis).
Illustrative case of an acquired CD38 deletion. (A) M-protein quantification is shown over time. The yellow area denotes the treatment period with CD38-targeted agents. After treatment with isatuximab and daratumumab, (B) single-cell RNA-sequencing data and (C) respective violin plots demonstrate reduced CD38 expression. BCMA, B-cell maturation antigen; BRd, bendamustine, bortezomib, and dexamethasone; CAR-T, chimeric antigen receptor T cells; Dd, daratumumab and dexamethasone; DRd, daratumumab, lenalidomide, and dexamethasone; DVd, daratumumab, bortezomib, and dexamethasone; KPd, carfilzomib, pomalidomide, and dexamethasone.
Illustrative case of an acquired CD38 deletion. (A) M-protein quantification is shown over time. The yellow area denotes the treatment period with CD38-targeted agents. After treatment with isatuximab and daratumumab, (B) single-cell RNA-sequencing data and (C) respective violin plots demonstrate reduced CD38 expression. BCMA, B-cell maturation antigen; BRd, bendamustine, bortezomib, and dexamethasone; CAR-T, chimeric antigen receptor T cells; Dd, daratumumab and dexamethasone; DRd, daratumumab, lenalidomide, and dexamethasone; DVd, daratumumab, bortezomib, and dexamethasone; KPd, carfilzomib, pomalidomide, and dexamethasone.
A bimodal distribution of CD38 fluorescence intensity within the malignant PC population can be observed by FC when del(CD38) is present. For example, a 52-year-old woman (study no. 5) with high-risk MM received induction followed by autologous HSCT consolidation and maintenance bortezomib. After multiple relapses, she received dara monotherapy for 1 year with PD, dara + bortezomib + dexamethasone without response, then dara + pomalidomide + dexamethasone (Pd) for 10 months with PD. Eight months after her last dara administration, FC demonstrated surface CD38 absence on the major subset (supplemental Figure 2), and CGAT identified a terminal CD38 deletion (30%; enriched cells). The bimodal distribution was redemonstrated on FC in conjunction with del(CD38) 4 years after prior CGAT. Whereas pretransplant FC showed normal CD38 MFI, the bimodal distribution was initially observed shortly after the final dara administration, suggesting that del(CD38) was only detectable in the setting of relapse after transplantation, possibly during treatment with CD38-targeted therapy, although there were insufficient data to determine the precise timing.
FISH can serve as a surrogate marker when del(CD38) occurs in the context of a large 4p deletion spanning the binding site of the FGFR3 probe (supplemental Methods). In total, 8 of 10 patients in our cohort showed concurrent del(FGFR3). For example, a 46-year-old man (study no. 9) with MM underwent induction followed by autologous HSCT consolidation and maintenance bortezomib + lenalidomide. After relapse, he received dara-Pd for 8 months with PD. One month later, CGAT identified a whole chromosome 4 deletion with a corresponding high-level 4p loss on FISH (71%; nonenriched cells). Intact 4p on FISH (nonenriched cells) at diagnosis suggested that del(CD38) became detectable in the setting of early relapse, possibly during treatment with CD38-targeted therapy.
The proportion of clones harboring del(CD38) was quantifiable over time. Based on CGAT and applicable FISH testing, the distribution of peak clonal levels is depicted in supplemental Figure 3. Persistence of a high-level CD38-deleted clone was seen in a 58-year-old man (study no. 7) with heavily pretreated MM. Immediately before treatment with CD38-targeted therapy in the setting of late relapse, CGAT identified a whole chromosome 4 deletion (>80%; enriched cells), and FISH quantified the 4p loss at 94% (enriched cells). He received a PD-L1 inhibitor plus dara/pomalidomide on a clinical trial that was quickly complicated by dermatitis, then dara-Pd with rapid PD. After progression, a high-level deletion (≥93.5%) was persistently detected by FISH performed on enriched cells. Alternatively, after the completion of CD38-targeted therapy, a decrease in the proportion of cells with del(CD38) was seen in a 59-year-old man (study no. 8) with heavily pretreated light-chain MM who received isatuximab (Isa) for 40 months with PD, followed by dara-Rd for 22 months with PD. Whereas CGAT showed an intact CD38 gene 7 months before starting Isa, and FC showed normal CD38 MFI at the time of initiation, FISH identified 4p loss (71.5%; enriched cells) at the time of progression. Five months after stopping CD38-targeted therapy, CGAT confirmed a whole chromosome 4 deletion (20%-30%; enriched cells), with a corresponding 4p loss (25%; enriched cells) by FISH. This testing suggests that del(CD38) became detectable during the initial treatment with CD38-targeted therapy in the setting of late relapse.
Mechanisms of resistance unrelated to CD38 gene status may affect patients who later acquire del(CD38). In 1 case, del(CD38) was first detected upon rechallenge with CD38-targeted therapy, which was not present at the time of initial resistance. This 67-year-old man (study no. 6) with high-risk MM initially received induction followed by dara + bortezomib + dexamethasone for 14 months and dara-Pd for 2 months with PD. A CGAT performed 5 months later showed intact CD38. After multiple relapses, the patient received dara-Rd for 8 months with PD and later received Isa + Kd for 5 months with PD. Before dara-Rd, FISH and FC showed intact 4p and CD38 MFI, respectively. However, at the time of progression on Isa + Kd, CGAT detected a terminal CD38 deletion (30%; enriched cells), FC showed an absence of CD38 on a minor subset, and FISH detected 4p loss (5.5%; nonenriched cells). This testing suggests that del(CD38) was only identifiable amid rechallenge with CD38-targeted therapy in the setting of late relapse.
Finally, we found that low-level del(CD38) (≤25%) detected at the time of diagnosis did not confer resistance to anti-CD38 mAb–containing multidrug regimens. A 61-year-old man (study no. 3) with MM underwent induction followed by consolidation with autologous HSCT and maintenance lenalidomide with PD, then ongoing dara-Pd after 29 months. Similarly, a 71-year-old man (study no. 4) with MM received induction, then ongoing dara-Rd at 17 months. In both cases, CGAT performed at diagnosis identified a terminal CD38 deletion (20%-25%; enriched cells).
Our findings suggest that acquired CD38 gene deletions are common, the proportion of patients harboring them increases over time irrespective of prior exposure to CD38 mAbs, and that they facilitate tumor antigen escape. We demonstrate that CGAT can identify del(CD38), whereas conventional clinical FC assays cannot delineate true surface antigen loss and interference from anti-CD38 mAbs (supplemental Figure 4). Because of the limits of CGAT sensitivity, however, in cases in which del(CD38) is detected during or after CD38-targeted therapy, it is not possible to rule out the existence of a low-level (<10%) CD38-deleted clone at earlier time points. The finding of a bimodal distribution on conventional clinical FC is intriguing and could serve as an initial screen to identify patients who are at risk, warranting confirmatory CD38 mutational analysis. After characterization of a deletion, FISH can be used to monitor the clonal level longitudinally. Our suggestion that the presence of del(CD38) in >25% of malignant PC clones predicts for reduced CD38 mAb efficacy requires prospective validation. If confirmed, it would support the growing practice of incorporating CD38-targeted therapy early in treatment (before loss) and would mitigate unnecessary toxicities13 by avoiding treatment of individuals predicted to derive little benefit from these drugs.
Acknowledgments: This work was supported by the National Heart, Lung, and Blood Institute (institutional training grant T32 HL007093) (A.J.P.), the National Cancer Institute (R01 CA205248 and P01 CA078902), the Seattle Translational Tumor Registry (Fred Hutchinson Cancer Center), Defeat Myeloma, and the Quest for Truth Foundation.
Contribution: A.J.P. abstracted chart data, conducted research sample testing, analyzed data, and drafted the manuscript; D.J.G. conceived the study, edited the manuscript, and provided critical oversight; M.F., X.Q., C.S. E.G., and L.A.S. analyzed data and contributed to the interpretation of the results; M.P. and G.C. conducted research sample testing and contributed to the interpretation of the results; S.A.T., M.C., J.L., G.C., and E.W.N. contributed to the interpretation of the results; and all authors discussed the results and contributed to the final manuscript.
Conflict-of-interest disclosure: S.A.T. has disclosed stock ownership in and is employed by Juno Therapeutics. M.P. is currently employed by CellPoint, a Galapagos company; has equity interest in Lyell Immunopharma; and has received consultant fees from Springworks Therapeutics. D.J.G. has disclosed research funding from Bristol Myers Squibb, Cellectar Biosciences, Janssen Biotech, Juno Therapeutics, Seattle Genetics, and Springworks Therapeutics; membership on a board or advisory committee for Bristol Myers Squibb, GlaxoSmithKline, Janssen Biotech, Neoleukin Therapeutics, Ensoma, and Seattle Genetics; patents and royalties from Bristol Myers Squibb and Juno Therapeutics; and consultant fees from Legend Biotech. The remaining authors declare no competing financial interests.
Correspondence: Andrew J. Portuguese, Fred Hutchinson Cancer Center, 1100 Fairview Ave N, M2-B230, Seattle, WA 98109; e-mail: aportugu@fredhutch.org.
References
Author notes
Data are available on request from the corresponding author, Andrew J. Portuguese (aportugu@fredhutch.org).
The full-text version of this article contains a data supplement.
