Key Points
Alloantibody production following platelet transfusion relies on marginal zone B cells.
Pharmacological approach targeting MZB prevents antiplatelet antibody production and the associated refractory state in a mouse model.
Abstract
Alloimmunization against platelets remains a potentially serious adverse transfusion event. Alloantibodies produced by the recipient, mainly directed against human leukocyte antigen class I donor antigens, can compromise the therapeutic efficacy of subsequent transfusions, and may lead to refractoriness. Because the mechanism of anti-HLA alloantibody formation is poorly understood, this study aimed to identify the cells involved in the platelet immune response by focusing on the spleen, the main organ that orchestrates this alloimmune response. In the spleen, transfused allogeneic platelets are located in the marginal zone and interact with marginal zone B (MZB) cells, a specialized B-cell population implicated in the capture and follicular delivery of blood-borne antigens. To study the involvement of MZB cells in alloantibody production, we used a murine model reproducing major histocompatibility complex incompatibility between a donor (H2b) and recipient (H2d) that occurs during platelet transfusion. Following weekly H2b platelet transfusions, recipient H2d mice produced anti-H2b immunoglobulin G, which induced a refractory state upon subsequent transfusions. Specific immunodepletion of MZB cells or their displacement from the marginal zone to the B-cell follicles by treatment with an S1P1 antagonist before each transfusion prevented significant alloantibody formation. Under these conditions, transfused platelets were still circulating after 24 hours, whereas they were rapidly removed from circulation in alloimmunized mice. The identification of MZB cells as key players in the platelet alloimmune response opens up new perspectives for minimizing platelet alloimmunization and avoiding the associated refractory state in frequently transfused patients.
Introduction
Platelet transfusions are essential to prevent or stop bleeding in patients with thrombocytopenia who present with traumatic injuries, those undergoing surgery, or those receiving chemotherapy. Despite significant progress in platelet transfusion practice over the last few decades, alloimmunization against donor antigens remains a major concern. The production of alloantibodies, mainly directed against human leukocyte antigen class I (HLA I) molecules expressed on the cell surface of transfused donor platelets, can compromise the therapeutic efficacy of subsequent transfusions and may result in a refractory state. A refractory status is defined as an inadequate increment in the posttransfusion platelet count determined 1 hour after transfusion.1 The rapid removal of transfused platelets from the circulation of the recipient leads to transfusion failure and is associated with poor outcomes.2 At present, patients with platelet refractoriness are managed by transfusing HLA-matched or cross-matched platelets, which is limited by the difficulty of finding sufficient numbers of compatible donors.3,4
However, the mechanism of alloantibody formation after transfusion is poorly understood. Concerning red blood cells, 2 studies have proposed a role of the spleen in the initiation of anti-erythrocyte alloantibody production, suggesting that this organ might also be important for antiplatelet antibody generation.5,6 This is in agreement with work in mouse models highlighting the importance of the splenic microenvironment and CD4+ T cells in the platelet alloimmune response.7 However, the cellular mechanism underlying the initial capture of transfused platelets and how CD4+ T cells become activated are still totally unknown.7
The spleen is a highly structured lymphoid organ playing a major role in the induction of antibody responses against blood-borne antigens.8 Blood cells first enter the spleen through the marginal zone (MZ), an important transit area between the white and the red pulp.8 In this region, several specialized immune cells act as sentinels by trapping blood-borne antigens and initiating an appropriate immune response.9 Among them, marginal zone B (MZB) cells constitute a specialized innate-like B-cell population capable of mediating the prompt detection of blood-borne antigens.10 Depending on the nature of the antigen, MZB cells can differentiate into antibody-producing plasmablasts, either directly or after prior activation by CD4+ T cells, initiating in both cases an extrafollicular antibody response. Following red blood cell transfusion in mice, MZB cells have indeed been reported to induce a CD4 T-dependent or CD4 T-independent response, which can occur independently of follicular B cells.5 MZB cells can also act as antigen-presenting cells by capturing blood-borne antigens in the MZ and migrating to the follicles, where they deliver them to follicular dendritic cells.11 This shuttling between the MZ and the follicles is mediated by the expression of CXCR5 and sphingosin-1-phosphate receptor (S1P1) at the surface of MZB cells and by their respective ligands CXCL13, secreted by follicular dendritic cells, and S1P, which is abundant in the MZ.11 All these characteristics make MZB cells particularly attractive candidates among the cells potentially involved in platelet alloimmunization.
In this study, we evaluated the role of MZB cells in the response to platelet antigens following allogeneic transfusion. We observed that the transfused platelets were localized in the splenic marginal zone near MZB cells. Using a murine model of platelet alloimmunization, we showed that this response was CD4 T-dependent, and that elimination of MZB cells by either immunodepletion or pharmacological treatment significantly decreased the alloimmune response and prevented the subsequent development of a refractory state.
Materials and methods
Mice
C57BL/6J (H-2b) and BALB/C (H-2d) mice were purchased from the Charles River Laboratories and Envigo, respectively. Ethical approval for animal experiments was obtained in accordance with European Union Directive 2010/63/EU. This study was approved by the Regional Ethics Committee for Animal Experimentation of Strasbourg, CREMEAS (CEEA 35).
Platelet alloimmunization model
A previously described murine model of platelet alloimmunization was used, with minor modifications.12 Blood was drawn from the abdominal aorta of anesthetized C57BL/6J mice into citrate (3.15%) anticoagulant. Platelet-rich plasma (PRP) was obtained by centrifugation at 1900× g for 1 minute, and the platelet count was determined using a Scil Vet ABC automatic cell counter (Scil Animal Care Company, Holtzheim, France) set to murine parameters. An aliquot (1 × 108 platelets) of this platelet suspension was injected retro-orbitally into transiently anesthetized BALB/C mice. One platelet transfusion was performed every week for 3 consecutive weeks. Seven days after each transfusion, a blood sample to evaluate antibody production was collected by severing the tail of the anesthetized mice.
Cellular depletion
MZB cells were depleted 48 hours before platelet transfusion by intraperitoneal injection of an anti-mouse CD11a mAb (100 μg, clone M17/4; Bioxcell, Lebanon, NH) and an anti-mouse CD49d mAb (100 μg, clone PS/2; Bioxcell) or isotype-matched control antibodies (rat immunoglobulin G2a (IgG2a), clone 2A3, and rat IgG2b, clone LTF-2; Bioxcell) diluted in phosphate buffered saline.13 Depletion of MZB cells was assessed by quantifying CD45+ B220+ IgM+ CD23− CD21+ splenocytes by flow cytometry.
CD4+ T cells were depleted 4 and 2 days before platelet transfusion by intraperitoneal injection of anti-mouse CD4 mAb (250 μg, clone GK1.5; BioXcell) or isotype-matched control antibodies (rat IgG2b, clone LTF-2; Bioxcell) diluted in phosphate buffered saline. The depletion of CD4+ T cells was assessed by quantifying CD45+ CD4+ cells in the blood and spleen using flow cytometry. The efficiency of CD4+ T-cell depletion was assessed in peripheral blood samples with APC rat anti-mouse CD4 (clone RM-45) (supplemental Data 7).
FTY720 treatment
FTY720 (0.5 mg/kg) or vehicle (injectable water) was administered by intraperitoneal injection 48 and 3 hours before the first transfusion and 5 and 2 days before each of the following transfusions.
Refractory state model
Washed platelets were prepared as previously described14 and labeled with Oregon green CFDA-SE (0.01 mM) before the last centrifugation. To mimic platelet refractoriness, alloimmunized BALB/C mice were transfused with 2 x108 CFDA-SE washed platelets isolated from C57BL/6J mice. At different time points after transfusion (5 minutes, 2 hours, 24 hours, 48 hours, and 72 hours), blood samples were collected by severing the tail and diluting them in EDTA (6 mM). The blood was then incubated with anti-GPIbβ mAb (RAM.1, 2 μg/mL) and FcR blocking reagent (1:200) for 20 minutes. The samples were diluted in fluorescence-activated cell sorting buffer for flow cytometric analysis. The kinetics of the elimination of transfused platelets were determined by calculating the proportion of Oregon green positive platelets among 10 000 RAM.1+ platelets.
Statistical analyses
Statistical analyses were performed using GraphPad Prism 5.02 software (GraphPad, San Diego, CA). All values are reported as the mean ± standard error of the mean and were analyzed using one- or two-way analysis of variance followed by a Dunn test or Bonferroni post hoc test, depending on the normal distribution of the data established using the Shapiro-Wilk test.
An extended methods section is available in the supplemental Material.
Results
Transfused platelets interact with MZB cells in the spleen
Because the spleen represents a major site of alloimmune responses, we aimed to identify the precise localization of transfused allogeneic platelets within this organ, to gain insight into the cellular mechanism underlying the platelet-specific alloimmune response.7 To allow their in situ detection after transfusion, platelets were labeled ex vivo with an Oregon green CFDA-SE fluorescent probe. Two hours after transfusion, immunofluorescence images indicated that CFDA-SE-labeled platelets were located in the red pulp of the spleen, an area characterized by the presence of F4/80+ macrophages, but not B220+ B lymphocytes (Figure 1A). Although transfused platelets were not detected in the B-cell follicles (B220high F480−) (Figure 1A), some were found in an area located between the follicle and the red pulp, likely in the MZ. To precisely delineate the MZ from the B-cell follicle, spleen sections were costained with anti-immunoglobulin M (IgM) and anti-MadCam antibodies (Figure 1B). Quantification of platelets in the different areas confirmed the absence of platelets in the follicles, while the platelet density in the MZ and the red pulp (RP) were similar (MZ, 1.6×10−3 ± 0.1 ×10−3 platelets/μm2; RP, 1.8 ×10−3 ± 0.2 ×10−3 platelets/μm2; not significant (ns), n = 17) (Figure 1C). The same trend was observed after syngeneic transfusion, showing that the MZ and RP are privileged regions of transfused platelet accumulation in the spleen (supplemental Data 1A-B).
Transfused platelets are mainly localized in the RP and MZ of the spleen. Immunostaining of spleen sections from H2d BALB/C mice 2 hours after transfusion with 1 × 108 CFDA-SE-labeled H2b platelets (green) isolated from C57BL/6J mice. (A) Macrophages were detected using F4/80 (red) and B cells were detected using B220 staining (blue). (B) The MZ is delineated using IgM staining (red) for MZB cells and MadCam staining (blue) for sinus-lining cells. (C) Quantification of platelets transfused into different compartments of the spleen. Results are expressed as the number of platelets per μm2 (n = 17). (D) Five minutes before sacrifice, mice received a retro-orbital injection of APC anti-mouse CD21/35 (1 μg) to label MZB cells (red) in vivo. The dashed and full lines delineate the RP and follicle areas, respectively. Scale bar, 10 μm. Original magnification x400. The right panels show the magnifications of the areas corresponding to the white squares on the left panels. B Foll, B-cell follicle; MZ, marginal zone; RP, red pulp.
Transfused platelets are mainly localized in the RP and MZ of the spleen. Immunostaining of spleen sections from H2d BALB/C mice 2 hours after transfusion with 1 × 108 CFDA-SE-labeled H2b platelets (green) isolated from C57BL/6J mice. (A) Macrophages were detected using F4/80 (red) and B cells were detected using B220 staining (blue). (B) The MZ is delineated using IgM staining (red) for MZB cells and MadCam staining (blue) for sinus-lining cells. (C) Quantification of platelets transfused into different compartments of the spleen. Results are expressed as the number of platelets per μm2 (n = 17). (D) Five minutes before sacrifice, mice received a retro-orbital injection of APC anti-mouse CD21/35 (1 μg) to label MZB cells (red) in vivo. The dashed and full lines delineate the RP and follicle areas, respectively. Scale bar, 10 μm. Original magnification x400. The right panels show the magnifications of the areas corresponding to the white squares on the left panels. B Foll, B-cell follicle; MZ, marginal zone; RP, red pulp.
Because MZB can rapidly react with blood-borne antigens and seems to colocalize with transfused platelets, we wondered whether platelets could interact with this subset of B lymphocytes. To address this question and identify MZB cells more precisely, we injected a fluorescent antibody against mouse CD21/35 2 hours after the transfusion and 5 minutes before harvesting the spleen.11 Confocal microscopy images revealed that the transfused platelets in the MZ colocalized with MZB cells (Figure 1D), as confirmed by the calculation of Mander’s coefficient (0.9163). This interaction was also confirmed by ex vivo staining of spleen sections with anti-CD1d antibody (supplemental Data 2B).
To find out whether the localization changed over time, we conducted experiments at different time points (ie, 10 minutes, 2 hours, and 24 hours posttransfusion). After 10 minutes, as at 2 hours, transfused platelets were found mainly in the MZ and RP (supplemental Data 2A-B and 3A-B). After 24 hours, the quantity of detectable transfused platelets was lower, and some of them were found inside the B-cell follicles. Notably, this localization over time was similar between syngeneic and allogeneic transfused platelets (supplemental Data 1C, 2C, and 3C).
Finally, several costainings between platelets and different immune cell subsets within the MZ (ie, dendritic cells [CD11c+], marginal zone macrophages [MARCO+], and marginal metallophilic macrophages [CD169+]) were performed. We did not find any colocalization between platelets and CD11c+ dendritic cells with CD169+ metallophilic macrophages. However, we observed that some platelets interacted with MARCO+ macrophages, indicating a potential role for this subset in the alloimmune response (supplemental Data 4).
Altogether, our results indicate that some of the transfused platelets accumulate in the MZ, where they mainly interact with MZB cells, suggesting a potential role for the latter in the initiation of the platelet alloimmune response.
Development of a mouse model of platelet alloimmunization and transfusion refractoriness
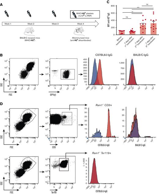
To determine whether the interaction of transfused platelets with MZB cells has functional consequences on alloantibody production and the associated refractoriness to transfusion, we developed a murine model of platelet alloimmunization. This model, adapted from that of Waterman et al relies on the difference in HLA I haplotype between a donor and a recipient.12 Recipient BALB/C mice with a major histocompatibility complex (MHC) I H2d haplotype were transfused weekly for 3 consecutive weeks with platelets isolated from C57BL/6J mice with an MHC I H2b haplotype (Figure 2A). Flow cytometric analyses revealed the presence of anti-IgG, in the serum of immunized BALB/C mice (Figure 2B-C). The epitopes recognized by these alloantibodies were expressed on the surface of platelets from C57BL/6J mice, but were absent from BALB/C platelets (Figure 2B). Seven days after the second transfusion (Figure 2B), antibody production reached a plateau after the third transfusion (Figure 2C). The epitopes recognized by these alloantibodies were expressed by lymphocytes (CD3+ Ram1−) but not by erythrocytes (Ter119+), strongly suggesting that the targets were MHC I H2b molecules (Figure 2D) without excluding possibly disparate minor antigens. IgM alloantibodies were detected 3 days after the second and third transfusions, but their quantity decreased after 7 days (supplemental Data 5). To examine the consequences of alloantibody production on transfusion refractoriness, alloimmunized H2d mice were transfused with CFDA-SE-labeled H2b platelets, and the half-life of the transfused platelets was calculated. As shown in Figure 2E, transfused H2b platelets exhibited a half-life of 48 h in the circulation of naive mice, whereas they were eliminated within the first 2 hours after the circulation of alloimmunized animals after the second immunization. Thus, 2 immunizations of recipient MHC I H2d mice led to specific anti-MHC I H2b IgG production, which was sufficient to mimic transfusion refractoriness.
Murine model of platelet alloimmunization. (A) Experimental design to induce antiplatelet alloantibody production. BALB/C (H2d) mice were immunized weekly for 3 weeks with 1 × 108 platelets in PRP isolated from C57BL/6J (H2b) mice. (B) IgG antibodies production in immunized BALB/C mice was evaluated 7 days after each transfusion by flow cytometry. Left panels indicate representative dot plots of the gating strategy used to identify platelets with an anti-GP1bβ antibody. Right panels indicate representative histograms of the fluorescence of Alexa-488 GaM IgG antibodies on platelets from C57BL/6J (H2b) or BALB/C (H2d) mice preincubated with the serum of immunized (red) or nonimmunized (blue) BALB/C mice. (C) Mean fluorescence intensity of Alexa-488 GaM IgG antibodies bound to H2b platelets preincubated with the serum of immunized BALB/C mice (MFI ± SEM; ∗∗P < .01; 1-way ANOVA; n = 11) (D) Representative dot plots of the gating strategy used to identify erythrocytes (left upper panels) and T-lymphocytes (left lower panels). Representative histograms of the fluorescence of IgG antibodies bound to erythrocytes (Ter119+) (right upper panel) and T-lymphocytes (CD45+ CD3+, Ram1-) (right lower panels) from C57BL/6J and BALB/C mice (red, immunized mice; blue, nonimmunized mice). (E) The Alloimmunized BALB/C mice were injected with 2 × 108 Oregon green CFDA-SE-labeled platelets from C57BL/6J mice. Left panel indicates representative dot plots of the gating strategy used to determine the kinetics of the elimination of transfused platelets in naive or alloimmunized mice. Right panel indicates the kinetics of elimination of transfused platelets. They were evaluated by calculating the percentage of Oregon green-positive transfused platelets among 10 000 RAM.1+ platelets at each time point after transfusion in nonimmunized (orange) and immunized mice 1 week after the first (blue), second (green), and third alloimmunizations (red), and normalized to those obtained at time 1 minute (n = 3). FSC, forward scatter; SEM, standard error of the mean; SSC, side scatter.
Murine model of platelet alloimmunization. (A) Experimental design to induce antiplatelet alloantibody production. BALB/C (H2d) mice were immunized weekly for 3 weeks with 1 × 108 platelets in PRP isolated from C57BL/6J (H2b) mice. (B) IgG antibodies production in immunized BALB/C mice was evaluated 7 days after each transfusion by flow cytometry. Left panels indicate representative dot plots of the gating strategy used to identify platelets with an anti-GP1bβ antibody. Right panels indicate representative histograms of the fluorescence of Alexa-488 GaM IgG antibodies on platelets from C57BL/6J (H2b) or BALB/C (H2d) mice preincubated with the serum of immunized (red) or nonimmunized (blue) BALB/C mice. (C) Mean fluorescence intensity of Alexa-488 GaM IgG antibodies bound to H2b platelets preincubated with the serum of immunized BALB/C mice (MFI ± SEM; ∗∗P < .01; 1-way ANOVA; n = 11) (D) Representative dot plots of the gating strategy used to identify erythrocytes (left upper panels) and T-lymphocytes (left lower panels). Representative histograms of the fluorescence of IgG antibodies bound to erythrocytes (Ter119+) (right upper panel) and T-lymphocytes (CD45+ CD3+, Ram1-) (right lower panels) from C57BL/6J and BALB/C mice (red, immunized mice; blue, nonimmunized mice). (E) The Alloimmunized BALB/C mice were injected with 2 × 108 Oregon green CFDA-SE-labeled platelets from C57BL/6J mice. Left panel indicates representative dot plots of the gating strategy used to determine the kinetics of the elimination of transfused platelets in naive or alloimmunized mice. Right panel indicates the kinetics of elimination of transfused platelets. They were evaluated by calculating the percentage of Oregon green-positive transfused platelets among 10 000 RAM.1+ platelets at each time point after transfusion in nonimmunized (orange) and immunized mice 1 week after the first (blue), second (green), and third alloimmunizations (red), and normalized to those obtained at time 1 minute (n = 3). FSC, forward scatter; SEM, standard error of the mean; SSC, side scatter.
Alloantibody production following platelet transfusion depends on MZB cells
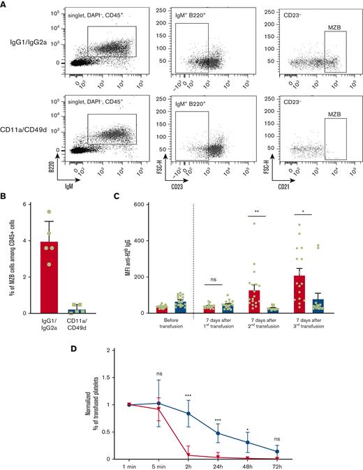
Our mouse model of platelet alloimmunization enabled us to assess the role of MZB cells in alloantibody production. We used an immunodepletion strategy targeting the CD11a and CD49d integrins expressed on the surface of MZB cells.13 Flow cytometric analyses indicated that 95% of MZB cells were eliminated from the spleen of recipient mice by the anti-CD11a and anti-CD49d antibodies compared with their isotype controls (IgG1 and IgG2a) (Figure 3A-B). Immunodepletion was also confirmed using immunofluorescence (supplemental Data 6). In the alloimmunization model, immunodepleting MZB cells in recipient mice reduced the level of alloantibodies by 4.5-fold after the second transfusion and by 2.5-fold after the third transfusion (mean fluorescence intensity [MFI], 136 ± 36 vs 30 ± 3; 7 days posttransfusion 2, P ˂ .01; MFI, 240 ± 47 vs 96 ± 41; 7 days posttransfusion 3, P ˂ .05; mice that received isotype control vs MZB cell-depleted mice, respectively; n = 18) (Figure 3C). We then investigated whether the decrease in antibody production observed in MZB cell-depleted animals was sufficient to prevent transfusion refractoriness. Interestingly, at 2 hour after transfusion, 84% of the transfused platelets were still circulating in MZB cell-depleted mice, whereas only 7% remained in control animals (84% vs 7%, 2 hours; P ˂ .001; MZB cell-depleted vs control mice, respectively; n = 8-9) (Figure 3D). In addition, after 24 hours, 50% of transfused platelets were still present in the circulation of MZB cell-depleted animals, whereas almost all transfused platelets had been cleared from the circulation of control mice (48% vs 3%, 24 hours, P ˂ .05; MZB cell-depleted vs control mice, respectively; n = 8-9) (Figure 3D), indicating that unlike control immunized mice, MZB cell-depleted immunized mice did not present a refractory state. Taken together, these observations identified a crucial role for MZB cells in IgG production associated with transfusion refractoriness.
MZB cell immunodepletion decreases anti-H2b antibody production in alloimmunized mice. (A) Representative dot plots of the gating strategy used for quantification of splenic MZB cells (B220+ IgM+ CD23− CD21++). BALB/C recipient mice were treated with anti-mouse CD11a and anti-mouse CD49d antibodies (lower panels) or their respective isotype-matched controls (IgG1 and IgG2a, upper panels). (B) Quantification of the percentage of splenic MZB cells among the CD45+ cells in mice treated with anti-CD11a/CD49d antibodies or their isotype controls (n = 5). (C) Anti-H2b IgG antibody production was evaluated weekly by flow cytometry in immunodepleted MZB cell (blue bars) and mice that received isotype control (red bars) BALB/C mice. Results are presented as the mean fluorescence intensity (MFI ± SEM) of Alexa-488 GaM IgG antibodies bound to H2b platelets (∗P < .05; ∗∗P < .01; 1-way ANOVA; n = 18). (D) The kinetics of elimination of transfused platelets were determined as the percentage of Oregon green-positive platelets among 10 000 RAM.1+ platelets in MZB cell depleted (blue line) and control mice (red line) at each time point (± SEM; ∗∗P < .01; ∗∗∗P < .001; 2-way ANOVA; n = 8-9). ANOVA, analysis of variance; SEM, standard error of the mean.
MZB cell immunodepletion decreases anti-H2b antibody production in alloimmunized mice. (A) Representative dot plots of the gating strategy used for quantification of splenic MZB cells (B220+ IgM+ CD23− CD21++). BALB/C recipient mice were treated with anti-mouse CD11a and anti-mouse CD49d antibodies (lower panels) or their respective isotype-matched controls (IgG1 and IgG2a, upper panels). (B) Quantification of the percentage of splenic MZB cells among the CD45+ cells in mice treated with anti-CD11a/CD49d antibodies or their isotype controls (n = 5). (C) Anti-H2b IgG antibody production was evaluated weekly by flow cytometry in immunodepleted MZB cell (blue bars) and mice that received isotype control (red bars) BALB/C mice. Results are presented as the mean fluorescence intensity (MFI ± SEM) of Alexa-488 GaM IgG antibodies bound to H2b platelets (∗P < .05; ∗∗P < .01; 1-way ANOVA; n = 18). (D) The kinetics of elimination of transfused platelets were determined as the percentage of Oregon green-positive platelets among 10 000 RAM.1+ platelets in MZB cell depleted (blue line) and control mice (red line) at each time point (± SEM; ∗∗P < .01; ∗∗∗P < .001; 2-way ANOVA; n = 8-9). ANOVA, analysis of variance; SEM, standard error of the mean.
The MZB cell–mediated platelet alloimmune response relies on CD4+ T cells
MZB cells are known to induce a CD4 T-cell–dependent or independent response leading to the production of antibodies against erythrocytes.5 Therefore, we examined whether the MZB cell-dependent platelet alloimmune response required CD4+ T cells. Before each platelet transfusion, recipient mice were injected with anti-mouse CD4 antibody or the corresponding isotype control. The efficiency of CD4+ T-cell depletion in the spleen of recipient mice was confirmed by flow cytometric analyses (supplemental Data 7). As seen in Figure 4A, CD4+ T-cell depletion resulted in a drastic reduction in alloantibody production (MFI, 322 ± 111 vs 58 ± 5; 7 days posttransfusion 2, P ˂ .05; MFI, 436 ± 155 vs 51 ± 3; 7 days posttransfusion 3; P ˂ .001; mice that received isotype control vs CD4+ T-cell–depleted mice, respectively; n = 7), showing that the platelet alloimmune response depended markedly on CD4+ T cells. Consistent with this observation, CD4+ T-cell–depleted immunized mice did not present any signs of transfusion refractoriness, as illustrated by the high proportion of transfused platelets remaining in the circulation after 2 and 24 hours, as compared with the control animals in which almost all platelets were cleared after 2 hours (91% vs 2%, 2 hours; P ˂ .001; 65% vs 0%, 24 hours; P ˂ .001; CD4+ T-cell–depleted vs control mice, respectively; n = 7) (Figure 4B). These results demonstrate that the MZB cell-dependent antiplatelet alloantibody response relies on CD4+ T cells.
MZB cell-mediated platelet alloimmune response relies on CD4+ T cells. (A) BALB/C mice were treated 4 and 2 days before each transfusion with an immunodepleting antibody against CD4+ T cells or their respective isotype-matched controls. Anti-H2b IgG antibody production was evaluated 7 days after each transfusion by flow cytometry in CD4+ T cell immunodepleted (blue bars) BALB/C mice and in control mice that received an isotype control (red bars). Results are presented as the mean fluorescence intensity of Alexa-488 GaM IgG antibodies bound to H2b platelets (MFI ± SEM, n = 8). (B) Alloimmunized BALB/C mice were injected with 2.108 Oregon green CFDA-SE-labeled platelets from C57BL/6J mice. The kinetics of elimination of transfused platelets were determined from the percentage of Oregon green-positive platelets among 10 000 RAM.1+ platelets in CD4+ T cell depleted (blue line) and mice that received isotype control (red line) at each time point (± SEM; ∗∗P < .01; ∗∗∗P < .001; 2-way ANOVA; n = 7). ANOVA, analysis of variance; SEM, standard error of the mean.
MZB cell-mediated platelet alloimmune response relies on CD4+ T cells. (A) BALB/C mice were treated 4 and 2 days before each transfusion with an immunodepleting antibody against CD4+ T cells or their respective isotype-matched controls. Anti-H2b IgG antibody production was evaluated 7 days after each transfusion by flow cytometry in CD4+ T cell immunodepleted (blue bars) BALB/C mice and in control mice that received an isotype control (red bars). Results are presented as the mean fluorescence intensity of Alexa-488 GaM IgG antibodies bound to H2b platelets (MFI ± SEM, n = 8). (B) Alloimmunized BALB/C mice were injected with 2.108 Oregon green CFDA-SE-labeled platelets from C57BL/6J mice. The kinetics of elimination of transfused platelets were determined from the percentage of Oregon green-positive platelets among 10 000 RAM.1+ platelets in CD4+ T cell depleted (blue line) and mice that received isotype control (red line) at each time point (± SEM; ∗∗P < .01; ∗∗∗P < .001; 2-way ANOVA; n = 7). ANOVA, analysis of variance; SEM, standard error of the mean.
A pharmacological approach relocalizing MZB cells prevents alloantibody production and the associated transfusion refractoriness
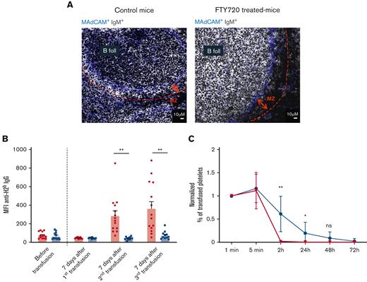
Our results identified MZB cells as a major factor in the platelet alloimmune response and subsequent refractory state. Hence, we investigated whether a pharmacological approach targeting these cells could prevent platelet alloimmunization. To test this hypothesis, recipient mice were treated with fingolimod (FTY720), an S1P receptor (S1P1) drug analog, which induces the relocalization of MZB cells to the follicles, thereby inhibiting their function in the MZ.11 Already 3 hours later, immunofluorescence images of the spleen showed that FTY720 treatment efficiently displaced MZB cells to the follicles and excluded them from the MZ (Figure 5A). The relocalization of MZBs in the follicles was still visible 2 days after the injection of FTY720 (supplemental Data 8). Anti-H2b IgG antibody production was reduced sevenfold in FTY720-treated mice compared with animals that received vehicle control 7 days after the second transfusion and fivefold after the third transfusion (MFI, 287 ± 54 vs 40 ± 4; 7 days after the second transfusion, P ˂ .01; MFI, 366 ± 72 vs 74 ± 13; 7 days after the second transfusion 3, P ˂ .01; control vs FTY720-treated mice, respectively; n = 11-14) (Figure 5B). The proportion of transfused platelets persisting in the circulation was also much higher than that in control mice, in which almost all platelets were cleared after 2 hours (55.8% vs 0.5%, 2 hours; P < .01; 18% vs 0.5%, 24 hours; P < .05; FTY720-treated vs control mice, respectively; n = 12) (Figure 5C), showing that the treatment prevented transfusion refractoriness. These data provide evidence that a pharmacological approach inducing the relocalization and sequestration of MZB cells in B-cell follicles could avoid the alloimmune response and associated refractoriness to platelet transfusion.
Alloimmunized mice treated with FTY720 produce fewer alloantibodies than the control mice. BALB/C (H2d) mice were injected intraperitoneally with FTY720 (0.1 mg/kg) 5 days, 2 days and 3 hours before each transfusion with 1 × 108 H2b platelets isolated from C57BL/6J mice or with vehicle control. (A) Representative images of spleen sections from mice treated with FTY720 (right panel) or vehicle (left panel) stained for IgM (gray) to detect marginal zone B cells, and MadCam (blue) to delineate the marginal sinus. The dashed lines indicate marginal zones. Scale bar, 10 μm. Original magnification x400. (B) The level of anti-H2b IgG antibodies was evaluated weekly by flow cytometry in FTY720 (blue bars) and vehicle control (red bars) -treated BALB/C mice. Results are presented as the mean fluorescence intensity (MFI ± SEM) of Alexa-488 GaM IgG antibodies bound to H2b platelets (ns, P ˃ .05; ∗P < .05; 1-way ANOVA; n = 12-14). (C) Alloimmunized BALB/C mice were injected with 2 × 108 Oregon green CFDA-SE-labeled platelets from C57BL/6J mice. The kinetics of elimination of transfused platelets were deduced from the percentage of Oregon green-positive platelets among 10 000 RAM.1+ platelets in FTY720-treated (blue line) and control mice (red line) at each time point (± SEM; ∗∗P < .01; ∗P < .05; 2-way ANOVA; n = 12). ANOVA, analysis of variance; B Foll, B cell follicle; MZ, marginal zone; SEM, standard error of the mean.
Alloimmunized mice treated with FTY720 produce fewer alloantibodies than the control mice. BALB/C (H2d) mice were injected intraperitoneally with FTY720 (0.1 mg/kg) 5 days, 2 days and 3 hours before each transfusion with 1 × 108 H2b platelets isolated from C57BL/6J mice or with vehicle control. (A) Representative images of spleen sections from mice treated with FTY720 (right panel) or vehicle (left panel) stained for IgM (gray) to detect marginal zone B cells, and MadCam (blue) to delineate the marginal sinus. The dashed lines indicate marginal zones. Scale bar, 10 μm. Original magnification x400. (B) The level of anti-H2b IgG antibodies was evaluated weekly by flow cytometry in FTY720 (blue bars) and vehicle control (red bars) -treated BALB/C mice. Results are presented as the mean fluorescence intensity (MFI ± SEM) of Alexa-488 GaM IgG antibodies bound to H2b platelets (ns, P ˃ .05; ∗P < .05; 1-way ANOVA; n = 12-14). (C) Alloimmunized BALB/C mice were injected with 2 × 108 Oregon green CFDA-SE-labeled platelets from C57BL/6J mice. The kinetics of elimination of transfused platelets were deduced from the percentage of Oregon green-positive platelets among 10 000 RAM.1+ platelets in FTY720-treated (blue line) and control mice (red line) at each time point (± SEM; ∗∗P < .01; ∗P < .05; 2-way ANOVA; n = 12). ANOVA, analysis of variance; B Foll, B cell follicle; MZ, marginal zone; SEM, standard error of the mean.
Discussion
Although posttransfusion platelet alloimmunization remains a major adverse transfusion event, a lack of understanding of the underlying cellular mechanisms hampers the design of therapeutic approaches to prevent this antibody response. In this study, we identified splenic MZB cells as key players in alloantibody production following platelet transfusions in mice. We showed that allogeneic transfused platelets interacted with MZB cells in the marginal zone and that this interaction is important, because immunodepletion of MZB cells or their relocalization outside the MZ prevented antiplatelet alloantibody production. We also demonstrated that this response relies on CD4+ T cells. Finally, we obtained evidence that the decrease in the level of alloantibodies observed in the absence of MZB or CD4+ T cells was sufficient to significantly increase the survival of transfused platelets.
An indirect and/or semidirect pathway of allorecognition is thought to be the primary mechanism of induction of platelet alloimmunization, which means that transfused platelets or their microparticles have to be internalized by the antigen presenting cells of the recipient to initiate a response.3 MZB cells have been reported to phagocytose large antigen-coated particles in a BCR-dependent manner15 and to internalize complement-coated antigens via CD21/35 receptors.16 Colocalization between MZB (CD21+) cells and transfused platelets was observed, indicating a direct interaction between these 2 populations. However, further studies are required to investigate internalization specifically. We cannot exclude interactions between the transfused platelets and other immune cells from the MZ. MZ macrophages have been described to regulate MZB-mediated antibody production.17 Recently, pharmacological removal of this subset of macrophages has been reported to inhibit red blood cell immunization in a murine model, suggesting that macrophages could be indirectly involved in the antigen transfer to MZB.18 We observed interactions between transfused platelets and MZ macrophages MARCO+ indicating that this subset could be involved in the platelet alloimmune response. Further studies on the fate of MZB cells after their interaction with platelets are required and will need to be performed using intravital microscopy to follow these cells over time and determine in which organ compartment and at which stage of the process internalization takes place.
If there are no reports of alloantigenic platelet integrin variants between inbred strains, we cannot exclude the role of MZB in alloimmunization against human platelet antigens (HPA) especially in humans. Further studies are necessary to investigate the possible role of MZB in this process. Concerning red blood cell alloimmunization, several mechanisms involving MZB cells have been proposed depending on the alloantigen. This response has been described to depend or not on CD4+ T cells and follicular B cells,5,6 whereas for platelet alloimmunization, only 1 report has highlighted the importance of CD4+ T cells in a murine model.7 Our findings are in accordance with this latter study since we showed that the platelet immune response relied on both MZB and CD4+ T cells. Interestingly, MZB cells have been reported to efficiently induce CD4+ T-cell expansion in vitro and in vivo, suggesting a direct interaction between MZB and CD4+ T cells.19 The localization of MZB cells within the MZ is instrumental, as their relocalization upon FTY720 treatment prevented antibody production; however, a direct or indirect effect of MZB immunodepleting antibodies on CD4+ T cells cannot be excluded. Thus, among the different possible mechanisms of action of MZB cells, we propose that the immune response after platelet transfusion is dependent on CD4+ T cells and the shuttling of MZB cells to the follicles.
Because murine and human MZB cells share many common properties, but also present some striking differences, the question arises as to whether our observations in mice can be translated to humans. Indeed, the human and mouse spleens differ structurally, in particular in the marginal zone.20 The human marginal zone is less clearly delimited than the murine one and is also in constant contact with blood released into the RP.8,21 Moreover, unlike murine MZB cells, human MZB cells circulate and are not restricted to the splenic marginal zone. Despite these differences, human and rodent MZB cells share common attributes, including the ability to respond rapidly to blood-borne antigens by trapping them and delivering them to appropriate immune compartments, suggesting that our study is relevant to elucidating the human alloimmune response.22 Phagocytosis assays with human splenocytes are needed to explore in detail the interactions between platelets and MZB cells.
We found that FTY720 treatment had a significant impact on alloantibody production and the survival of transfused platelets. To date, FTY720 has been approved for the treatment of relapsing multiple sclerosis. However, FTY720 induces the sequestration of lymphocytes in lymph nodes, and this immunosuppressive action limits some of its other potential applications.23 We showed here that this agent can be administered only a few hours before transfusion and that its effects are reversible after 5 days, in line with the previous reports.11 The use of this molecule at a given time, a few hours before transfusion, could be of interest as it would avoid a long-term lymphopenic effect while still preventing alloantibody production. It should be noted that in FTY720-treated mice, the delivery of antigens to follicular dendritic cells by MZB cells was not completely abolished, and residual transport could occur, an observation already made in another model.11 Therefore, these results provide a rationale for targeting MZB cells by FTY720 treatment to significantly reduce alloimmunization after transfusion of human platelets.
The work presented here identifies MZB cells as cells that drive alloimmunization following platelet transfusion. These results open up new pharmacological perspectives to minimize platelet alloimmunization and prevent the associated refractory state from developing in frequently transfused patients.
Acknowledgments
This work was supported by INSERM and Etablissement Français du Sang. The authors thank M. Freund and her collaborators for animal care and J. Mulvihill for revising the language of the manuscript.
Authorship
Contribution: A.C., C.A., L.R., and B.M. performed experiments and analyzed data; A.C. and B.M. designed the research; A.C., P.H.M., C.G., and B.M. wrote the manuscript; and all authors critiqued and approved the final version of the manuscript.
Conflict-of-interest disclosure: The authors declare no competing financial interests.
Correspondence: Blandine Maître, UMR_S1255 INSERM, Université de Strasbourg Etablissement Français du Sang-Grand Est 10 rue Spielmann, BP 36 F-67065 Strasbourg, Cedex, France; e-mail: blandine.maitre@efs.sante.fr.
References
Author notes
Data are available on request from the corresponding author, Blandine Maître (blandine.maitre@efs.sante.fr).
The full-text version of this article contains a data supplement.






