Key Points
Kindlin-3 promotes EBI formation and regulates erythropoiesis.
By linking to F-actin and spectrin, kindlin-3 maintains the erythrocyte cytoskeleton to support normal erythrocyte shape and deformability.
Abstract
Kindlin-3 (K3) is critical for the activation of integrin adhesion receptors in hematopoietic cells. In humans and mice, K3 deficiency is associated with impaired immunity and bone development, bleeding, and aberrant erythrocyte shape. To delineate how K3 deficiency (K3KO) contributes to anemia and misshaped erythrocytes, mice deficient in erythroid (K3KO∖EpoR-cre) or myeloid cell K3 (K3KO∖Lyz2cre), knockin mice expressing mutant K3 (Q597W598 to AA) with reduced integrin-activation function (K3KI), and control wild-type (WT) K3 mice were studied. Both K3-deficient strains and K3KI mice showed anemia at baseline, reduced response to erythropoietin stimulation, and compromised recovery after phenylhydrazine (PHZ)-induced hemolytic anemia as compared with K3WT. Erythroid K3KO and K3 (Q597W598 to AA) showed arrested erythroid differentiation at proerythroblast stage, whereas macrophage K3KO showed decreased erythroblast numbers at all developmental stages of terminal erythroid differentiation because of reduced erythroblastic island (EBI) formation attributable to decreased expression and activation of erythroblast integrin α4β1 and macrophage αVβ3. Peripheral blood smears of K3KO∖EpoR-cre mice, but not of the other mouse strains, showed numerous aberrant tear drop–shaped erythrocytes. K3 deficiency in these erythrocytes led to disorganized actin cytoskeleton, reduced deformability, and increased osmotic fragility. Mechanistically, K3 directly interacted with F-actin through an actin-binding site K3-LK48. Taken together, these findings document that erythroid and macrophage K3 are critical contributors to erythropoiesis in an integrin-dependent manner, whereas F-actin binding to K3 maintains the membrane cytoskeletal integrity and erythrocyte biconcave shape. The dual function of K3 in erythrocytes and in EBIs establish an important functional role for K3 in normal erythroid function.
Introduction
Kindlins are adapter proteins that regulate a diverse array of intracellular and extracellular responses by virtue of their interaction with and regulation of the function of a wide variety of binding partners.1-3 In mammals, there are 3 kindlin family members, kindlin 1 (FERMT1), kindlin 2 (FERMT2), and kindlin 3 (K3; FERMT3). These kindlins are ∼70 to 80 kDa FERM–domain proteins composed of the typical 3 FERM subdomains, and these are preceded by an F0 subdomain and an insertion of a pleckstrin homology domain into the F2 subdomain. The 3 kindlins are 50% homologous at the amino acid level, suggesting a common ancestral origin and some common functions.2,4 The most notable among these shared functions is their pivotal role in the activation of integrin adhesion receptors.5,6 This transition from a lower to a higher affinity/avidity state for recognition of cognate ligands is a consequence of the binding of kindlins to the intracellular domain of integrin β subunits.7 However, other functions differ among the kindlins, and their cellular predominance is distinct.8
K3, the focus of this study, is the most prominent kindlin in circulating blood cells. K3 deficiency in mice is associated with susceptibility to infections, defects in platelet aggregation, and death within 1 postnatal week.9-11 Kruger et al demonstrated that anemia and abnormally shaped erythrocytes in K3-deficient mice are due to the dramatic reduction in several membrane skeleton proteins.9 Humans with K3 deficiency exhibit decreased platelet and leukocyte function but are able to survive; among the patients with K3 deficiency, anemia was reported in 2 of 5 patients,11-15 and red blood cells (RBCs) in 1 patient exhibited a tear-drop appearance.
Erythropoiesis occurs in distinctive niches, termed as erythroblastic islands (EBIs), in the spleen and bone marrow (BM) and are composed of a central macrophage that interacts with differentiating erythrocyte precursors.16-18 Interactions between the macrophage and erythroblasts (EBs) promote erythroid maturation, proliferation, and survival.16 In addition, the central macrophage delivers iron for hemoglobin synthesis and engulfs extruded nuclei after the enucleation at the orthochromatic EB stage.18 Interactions between EBs and macrophages are mediated by several adhesion molecules, including integrins. Integrins α4β1 and α5β1 expressed on EBs bind vascular cell adhesion molecule 1 (VCAM-1 and CD106) on central macrophages or extracellular matrix protein fibronectin.19-23 Integrin αVβ3 expressed on central macrophages interacts with ICAM-4 on erythroid cells.24-26 Erythroblast macrophage protein (Emp) expressed by both EBs and macrophages forms homotypic interactions and is critical for EBI formation and erythropoiesis.27-30
Numerous studies have identified fundamental components of the erythrocyte membrane skeleton that contribute to their biconcave shape and biophysical properties.31,32 Various transmembrane proteins, including band 3 and glycophorins A and C, are interspersed within the RBC plasma membrane and tether the flexible spectrin-based cytoskeletal network to the bilayer via ankyrin and protein 4.1–based junctional complexes. The ankyrin complex links membrane band 3 with β-spectrin via ankyrin and protein 4.2. The junctional complex composed of F-actin and actin-binding proteins, such as protein 4.1, adducins, tropomyosin, and tropomodulin intergrates the transmembrane glycoprotein C and band 3 with the spectrin network. The associations between spectrin and actin at protein 4.1 and ankyrin junctional complexes are critical for RBC shape and deformability. Disruption of these connections results in aberrant RBCs, their fragmentation, removal by the spleen, and hemolytic anemia.33,34
In this study, we explore how K3 deficiency leads to anemia in humans and mice, and its role in erythropoiesis and the maintenance of erythrocyte membrane cytoskeleton.
Methods
Mice
The K3 mutant (Q597W598 to AA) knockin mice (K3KI) and K3 floxed (K3flox/flox) mice were described previously.35,36 Erythropoietin receptor-cre (EpoR-cre) mice were provided by Ursula Klingmüller, German Cancer Research Institute (Heidelberg, Germany).37-40 Lyz2-cre mice were purchased from the Jackson Laboratory (stock# 004781).41-43 Mouse crossings and experiments are described in the supplemental Methods.
Hematologic analyses
Peripheral blood counts were measured using an Advia 120 Hematology System (Siemens Healthineers) calibrated for mouse blood.
Isolation and analysis of macrophages and erythroid cells from the BM
BM was isolated from femurs as described by Amend et al.44 Erythroid cells and macrophages were isolated from BM suspensions using anti-Ter-119 microbeads and anti-F4/80 MicroBeads UltraPure (MACS Myltenyi Biotec), per the manufacturer’s instructions. K3 in cell lysates was analyzed using western blots probed with anti-K3 or anti–glyceraldehyde-3-phosphate dehydrogenase (anti-GAPDH) antibodies (Abs).
Erythroid maturation assay
Maturation of EBs in the BM was examined via flow cytometry based on size and CD44 expression of gated Ter119+ cells.45-47
EBI reconstitution assay
EBIs were reconstituted from BM single-cell suspensions in 4-well glass chamber slides, as previously described.25 The EBIs were stained with anti-F4/80-Alexa Fluor 488 and anti-Ter119-Alexa Fluor 568. The number of islands per 20 random fields was counted using a Leica confocal microscope. Images were acquired using LAS-X software. The images were processed with Adobe Photoshop CC (Adobe Inc., San Jose, CA).
Erythrocyte ghost preparations and Triton X-100 elution of actin
Additional methods
Additional methods and lists of Abs and reagents are presented in the supplemental Methods.
Statistical analysis
Data are presented as mean ± standard deviation (SD). Statistical analyses were performed using a Kolmogorov–Smirnov normality test and a between-group comparison of the means via a 1-way analysis of variance. Pairwise multiple comparisons were tested using the Holm-Sidak method in SigmaPlot 10.0 (Systat Software Inc). P < .05 was considered statistically significant.
Results
K3 deficiency in erythroid or myeloid cells causes anemia in an integrin-dependent manner
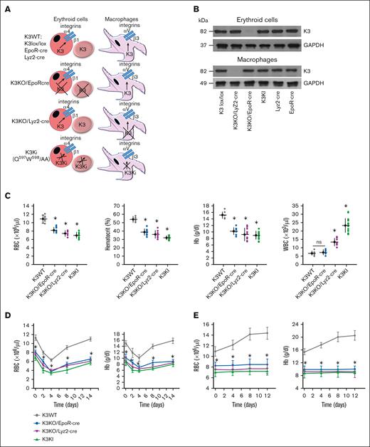
Leukocyte adhesion deficiency 3 arises from the lack of expression and/or dysfunction of K3. Pathologies associated with this syndrome include bleeding, susceptibility to infections, osteopetrosis, and anemia.12,13 These symptoms as well as misshaped RBCs were also noted in K3-deficient mice. The primary functions of K3 in blood cells, such as platelets and neutrophils, can be attributed to its regulation of integrin activation.11-15,35 Because RBCs have minimal integrin expression,50,51 we sought to address how K3 might contribute to anemia using erythroid cell–specific K3KO mice (K3KO∖EpoR-cre), myeloid cell–specific K3KO mice (K3KO∖Lyz2-cre), and K3 mutant (Q597W598 to AA) knockin mice (K3KI).35,36 Control mouse strains, K3flox/flox, Lyz2-cre, and EpoR-cre, were collectively referred to as K3WT because their phenotypes were the same (data not shown). EBIs composed of differentiating EBs attached to a central macrophage are key functional units of erythropoiesis,16,18,52,53 and we used erythroid and macrophage-specific K3 KO mice to determine K3 roles in EBI as well as K3KI mice expressing mutant K3 (Q597W598 to AA), which diminishes its binding and activation of integrin (Figure 1A).8,35,54 K3 expression in the lysates of Ter119+ erythroid cells and F4/80+ macrophages from the BM of these mouse strains was analyzed via western blot, using anti-GAPDH as a loading control. The results from the western blots confirmed that K3 was selectively deleted in erythroid cells in K3KO∖EpoR-cre mice (∼98%) and in macrophages from K3∖Lyz2-cre mice (by 99%-100%) but not in these cells of other mouse strains (Figure 1B). Complete blood counts using an Advia 120 Hematology System showed that the K3KO∖EpoR-cre, K3KO∖Lyz2-cre, and K3KI mice had reduced RBC (∼25%-35%), hematocrit (∼30%-40%), and hemoglobin (Hb) levels (∼30%-43%) compared with K3WT mice, indicative of anemia (Figure 1C). In contrast, K3KO∖Lyz2-cre and K3KI mice showed leukocytosis; the white blood cell counts had increased by 1.86 fold and 3.3 fold, respectively, relative to K3WT mice (Figure 1C). We also compared the hematological recovery rates after phenylhydrazine (PHZ)-induced acute hemolytic anemia (Figure 1D). In K3WT mice, RBC (left panel) and Hb (right panel) levels decreased by 50% and 35%, respectively, by day 2 after administering PHZ and returned to baseline levels by day 14. However, K3KO∖EpoR-cre, K3KO∖Lyz2-cre, and K3KI mice failed to recover from hemolytic anemia on day 14 after PHZ because their RBCs and Hb were still lower (∼30%) than on day 0 and all time points during recovery (Figure 1D). When erythropoiesis was induced by erythropoietin (EPO) injection, RBC counts and Hb increased by 25% to 30% over 12 days in K3WT mice. Importantly, K3KO∖EpoR-cre, K3KO∖Lyz2-cre, and K3KI mice failed to respond to EPO and hematological parameters remained constant (Figure 1E). These findings imply that K3 in both erythroid cells and macrophages plays an essential role at steady state and during stress-induced erythropoiesis because of its role in integrin-activation.
K3 deficiency results in anemia in mice. (A) Summary of experimental mouse strains. (B) Erythroid cells and macrophages were isolated from mouse BM using anti-Ter119 and anti-F4/80 beads, respectively, and K3 expression was determined on western blots probed with anti-K3 Ab, using anti-GAPDH as a loading control. Images are representative of 4 mice per strain. (C) Comparison of several hematologic parameters of mouse peripheral blood at baseline. (D) Comparison of RBC and Hb recovery in mice in response to PHZ-induced hemolytic anemia. (E) Comparison of RBC and Hb levels in mice during EPO-induced erythropoiesis. The data were acquired by Advia 120 Hematology System and are mean ± SD; mutant vs K3WT mice; ∗P < .05; n = 10 mice per group.
K3 deficiency results in anemia in mice. (A) Summary of experimental mouse strains. (B) Erythroid cells and macrophages were isolated from mouse BM using anti-Ter119 and anti-F4/80 beads, respectively, and K3 expression was determined on western blots probed with anti-K3 Ab, using anti-GAPDH as a loading control. Images are representative of 4 mice per strain. (C) Comparison of several hematologic parameters of mouse peripheral blood at baseline. (D) Comparison of RBC and Hb recovery in mice in response to PHZ-induced hemolytic anemia. (E) Comparison of RBC and Hb levels in mice during EPO-induced erythropoiesis. The data were acquired by Advia 120 Hematology System and are mean ± SD; mutant vs K3WT mice; ∗P < .05; n = 10 mice per group.
Both EB and macrophage K3 are crucial for EBI formation and EB differentiation
We explored whether the anemia in K3KO∖EpoR-cre, K3KO∖Lyz2-cre, and K3KI mice results from abnormal EB maturation in the BM. Quantification of total BM cells in mouse femurs showed that, compared with K3WT strains, numbers were similar in K3KO/Lyz2-cre mice but had increased by ∼40% in K3KO/EpoR-cre and K3KI mice (Figure 2A). Using flow cytometry, cells at different stages of terminal erythroid maturation were quantified based on the expression of CD44 and cell size (forward light scatter characteristics) and were expressed as a percentage of Ter119+ cells.45,47 Representative histograms are shown in Figure 2B (top panel) and statistical comparisons in Figure 2C. Ter119+ cells are slightly more numerous (by ∼20%; P < .05; n = 5 mice per strain) in the BM of the K3KO strains and KI mice as compared with K3WT mice. However, the distribution of Ter119+ cells at different stages of erythroid differentiation (I, pro-EBs; II, basophilic EBs; III, polychromatic EBs; IV, orthochromatic EBs; V, reticulocytes; and VI, mature erythrocytes) was substantially altered because of K3 deficiency (Figure 2B, bottom panel): in K3KO∖EpoR-cre and K3KI mice, pro-EBs had increased by between 2- and 2.5-fold, ortho-EBs were elevated by ∼30% to 50%, and reticulocytes by ∼1.5- to 2.5-fold, whereas mature RBCs had reduced by ∼1.5- to 2-fold compared with those in K3WT mice. In contrast, K3 deficiency in macrophages of K3KO∖Lyz2-cre mice resulted in a 50% to 60% decrease in pro-, basophilic- and polychromatic-EBs, and ∼20% increase in mature RBCs (Figure 2B, bottom panel; Figure 2D). Thus, K3 deficiency in either macrophages or erythroid cells or the inability of K3 to activate integrins contribute to abnormal BM erythropoiesis. EB interaction with a central macrophage in EBI is critical for EB maturation.16,18,52-57 We compared reconstitution of EBIs from single-cell suspensions of BM isolated from various mouse strains ex vivo. BM suspensions from K3WT mice formed typical EBI rosettes consisting of F4/80+ macrophages (green) and adherent Ter119+ EBs (red). These complexes were not evident in samples prepared from BM suspensions from K3KO∖EpoR-cre, K3KO∖Lyz2-cre, and K3KI mice (Figure 2E). Quantification of EBI numbers per field confirmed a dramatic reduction in these mice as compared with those in K3WT mice (Figure 2F). Multiple compacted Ter119+/F4/80+ cell complexes were present in BM smears of K3WT mice, whereas the distribution of these cells was much more dispersed in K3KO∖EpoR-cre, K3KO∖Lyz2-cre, and K3KI mice (Figure 2G). Because macrophages are key components of EBIs, we compared F4/80+ macrophages in BM of these mouse strains. Macrophage content had reduced in BM of K3KO∖Lyz2-cre and K3KI mice but was the same in the BM of K3KO∖EpoR-cre mice as compared with the content in the BM of K3WT mice (Figure 2H-I). Thus, K3 deficiency either in EBs or macrophages and its inability to activate integrins lead to impaired EB maturation in the BM, because of impaired EBI formation.
K3 is crucial for EBI formation and EB maturation in the BM. (A) Total BM cells per femur. ∗P < .05; K3 mutant vs K3WT strains; n = 5 mice per strain. (B) Flow cytometric analysis of BM EB populations. Representative histograms of Ter119+ erythroid cells (top), which were further divided to EB progenitor populations I to VI, based on their size (forward side scatter) and CD44 expression (bottom). (C) Statistical comparison of erythroid Ter119+ cell quantity in mouse BM expressed as a percentage of BM cells, as shown in panel A (top). ∗P < .05; K3 mutant vs K3WT strains; n = 5 mice per group. (D) Statistical comparison of cell quantities at each stage of erythroid differentiation expressed as a percentage of Ter119+ cells. ∗P <.05; ∗∗P < .01; K3 mutant vs K3WT strains, n = 5 mice per group. (E) Representative images of reconstituted EBIs from single-cell suspensions of mouse BM labeled for macrophage Alexa Fluor-488 F4/80 (green) and erythroid Alexa Fluor 568-Ter-119 (red). The images were acquired using a Leica DM2500 confocal microscope with an ACS APO 63×/1.30 oil objective lens and the LAS-X software. The images were processed with Adobe Photoshop CC; scale bar, 23 μm. (F) Numbers of EBIs per field formed from mouse BM single-cell suspensions as described in “Materials and Methods.” ∗P < .01; K3 mutant vs K3WT strains; n = 10 mice per strain. (G) Representative images of BM smears stained for erythroid Ter119 (red-Alexa Fluor 568) and macrophage F4/80 (green-Alexa Fluor 488) markers. The images were taken with a Leica DM2500 confocal microscope equipped with an ACS APO 10×/0.3 objective lens and the LAS-X software, and processed using the Adobe Photoshop CC software; scale bar, 146 μm. (H) Representative histograms of F4/80+ macrophages quantified in mouse BM via flow cytometry. (I) Statistical comparison of data shown in panel G. ∗P < .01; K3 mutant vs K3WT strains; n = 5 mice per strain.
K3 is crucial for EBI formation and EB maturation in the BM. (A) Total BM cells per femur. ∗P < .05; K3 mutant vs K3WT strains; n = 5 mice per strain. (B) Flow cytometric analysis of BM EB populations. Representative histograms of Ter119+ erythroid cells (top), which were further divided to EB progenitor populations I to VI, based on their size (forward side scatter) and CD44 expression (bottom). (C) Statistical comparison of erythroid Ter119+ cell quantity in mouse BM expressed as a percentage of BM cells, as shown in panel A (top). ∗P < .05; K3 mutant vs K3WT strains; n = 5 mice per group. (D) Statistical comparison of cell quantities at each stage of erythroid differentiation expressed as a percentage of Ter119+ cells. ∗P <.05; ∗∗P < .01; K3 mutant vs K3WT strains, n = 5 mice per group. (E) Representative images of reconstituted EBIs from single-cell suspensions of mouse BM labeled for macrophage Alexa Fluor-488 F4/80 (green) and erythroid Alexa Fluor 568-Ter-119 (red). The images were acquired using a Leica DM2500 confocal microscope with an ACS APO 63×/1.30 oil objective lens and the LAS-X software. The images were processed with Adobe Photoshop CC; scale bar, 23 μm. (F) Numbers of EBIs per field formed from mouse BM single-cell suspensions as described in “Materials and Methods.” ∗P < .01; K3 mutant vs K3WT strains; n = 10 mice per strain. (G) Representative images of BM smears stained for erythroid Ter119 (red-Alexa Fluor 568) and macrophage F4/80 (green-Alexa Fluor 488) markers. The images were taken with a Leica DM2500 confocal microscope equipped with an ACS APO 10×/0.3 objective lens and the LAS-X software, and processed using the Adobe Photoshop CC software; scale bar, 146 μm. (H) Representative histograms of F4/80+ macrophages quantified in mouse BM via flow cytometry. (I) Statistical comparison of data shown in panel G. ∗P < .01; K3 mutant vs K3WT strains; n = 5 mice per strain.
K3 regulates interaction between macrophages and EBs in the BM by promoting integrin expression and activation
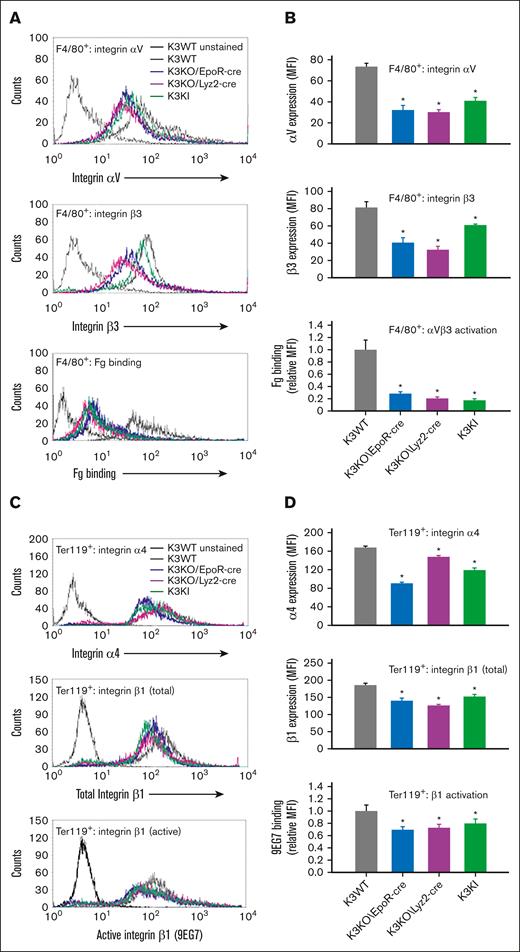
Many receptors/counterreceptors on macrophages and erythroid cells have been implicated in EBI formation.17,58 Because EBI formation was impaired in K3KO∖EpoR-cre, K3KO∖Lyz2-cre, and K3KI mice, we compared the expression and activation of a number of relevant receptor/counterreceptor pairs on BM EBs and macrophages. Flow cytometry of BM F4/80+ macrophages revealed that K3-deficient and mutant K3Q597W598/AA macrophages showed not only reduced expression of αV and β3 integrin subunits by ∼25% to 50% (P < .001; n = 5 mice) compared with K3WT cells (Figure 3A-B, top and middle panels) but also decreased αVβ3 activation by ∼80% (P < .001; n = 5) as assessed using soluble Fg binding59 (Figure 3A-B bottom panels). In addition, both K3 deficiency and expression of the K3Q597W598/AA mutant in Ter119+ erythroid cells decreased expression levels of α4 and β1 integrin subunits by ∼20% to 45% (P < .001; n = 5) (Figure 3C-D, top and middle panels) compared with those of K3WT cells. β1-integrin activation on these cells was assessed using the 9EG7 monoclonal Ab, recognizing an activation-dependent epitope in the β1 integrin subunit,60 and the monoclonal Ab, MB1.2, an activation-independent epitope in the β1-integrin subunit. As shown in Figure 3C-D (bottom panel), the β1 integrin activation was reduced by ∼25% to 30% (P < .001; n = 5) in EBs expressing the K3Q597W598/AA mutant and the K3KO cells. Interestingly, K3 deficiency in the BM erythroid cells of K3KO∖EpoR-cre mice resulted in decreased αVβ3 expression and activation on BM macrophages, and K3 deletion in the BM macrophages of K3KO∖Lyz2-cre mice led to reduced α4β1 expression and β1 integrin activation on EBs. These results suggest that K3 is essential for regulating the interaction between macrophages and EBs in EBIs. In contrast, macrophage VCAM-1 and Emp as well as erythroid ICAM-4 and Emp are not regulated by K3 because their expression levels were the same in all mouse strains tested (supplemental Table 1).
K3 promotes integrin expression and activation on BM EBs and macrophages. (A) Overlays of representative histograms of fluorescence-activated cell sorter analysis of integrin αV (top) and β3 (middle) expression as well as soluble Fg binding (bottom) to the gated F4/80+ macrophage populations from mouse BM. (B) Statistical comparison of data shown in panel A. ∗P < .001; mutant vs K3WT strains; n = 5 mice per strain. (C) Overlays of representative histograms of fluorescence-activated cell sorter analysis of integrin α4 (top), total β1 (middle), and activated β1 (bottom) expression in the gated Ter119+ erythroid cells from mouse BM. (D) Statistical comparison of data shown in panel C. ∗P < .001; mutant vs K3WT strain; n = 5 mice per strain.
K3 promotes integrin expression and activation on BM EBs and macrophages. (A) Overlays of representative histograms of fluorescence-activated cell sorter analysis of integrin αV (top) and β3 (middle) expression as well as soluble Fg binding (bottom) to the gated F4/80+ macrophage populations from mouse BM. (B) Statistical comparison of data shown in panel A. ∗P < .001; mutant vs K3WT strains; n = 5 mice per strain. (C) Overlays of representative histograms of fluorescence-activated cell sorter analysis of integrin α4 (top), total β1 (middle), and activated β1 (bottom) expression in the gated Ter119+ erythroid cells from mouse BM. (D) Statistical comparison of data shown in panel C. ∗P < .001; mutant vs K3WT strain; n = 5 mice per strain.
K3 is a component of junctional complexes and regulates erythrocyte shape and volume
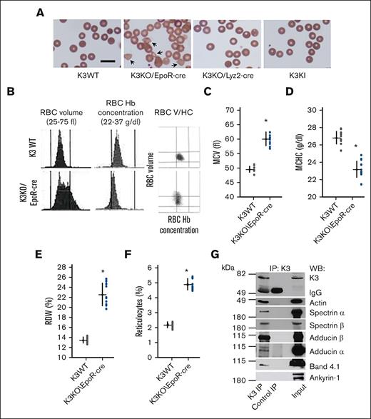
Meller et al12 reported the presence of (tear drop–shaped) dacrocytes and elliptocytes in the peripheral blood of a patient with K3 deficiency, so we compared erythrocyte shapes in the peripheral blood of our mouse strains. Wright-Giemsa staining of blood smears revealed many abnormally shaped erythrocytes in K3KO∖EpoR-cre mice. Similar to the cells of the aforementioned patient, the aberrant mouse erythrocytes were mostly tear-drop shaped. In contrast, peripheral blood RBCs in K2KO∖Lyz2-cre mice and K3KI mice had a normal shape (Figure 4A). Moreover, histograms of RBC volumes and RBC Hb concentrations measured using the Advia 120 Hematology System showed that K3KO erythrocytes were substantially larger and had lower Hb concentrations than K3WT erythrocytes, with an MCV of 49.3 ± 1.0 fL in K3WT vs 60.5 ± 2.2 fL in K3KO∖EpoR-cre mice (P < .001; n = 10) and an MCHC 26.9 ± 0.8 g/dL in K3WT vs 23.2 ± 0.9 g/dL in K3KO∖EpoR-cre, (P < .001; n = 10) (Figure 4B-D). Furthermore, RDW was significantly higher in K3KO∖EpoR-cre than in K3WT mice (13.6 ± 0.55% in K3WT vs 22.55 ± 2.18% in K3KO∖EpoR-cre mice; P < .001; n = 10) (Figure 4E). Mean corpuscular hemoglobin was 13.32 ± 0.28 pg in K3WT vs 13.9 ± 0.76 pg in K3KO∖EpoR-cre mice, (P = .023; n = 10), indicating that macrocytosis is not due to increased Hb but likely due to cell hydration. Reticulocyte counts were elevated in K3KO∖EpoR-cre mice (2.19 ± 0.19% in K3WT vs 4.87 ± 0.35 in K3KO∖EpoR-cre mice; P < .001; n = 7) (Figure 4F), as was the percentage of enucleated erythroid cells in the BM of K3KO/EpoR-cre mice (12.5 ± 2.3 in K3WT vs 23.4 ± 2.5 in K3KO/EpoR-cre mice; P < .01, n = 5) (supplemental Figure 1). To determine how K3 maintains the normal biconcave shape of erythrocytes, we immunoprecipitated K3 from solubilized erythrocyte ghosts isolated from the peripheral blood of K3WT mice. Western blots of K3 immunoprecipitates demonstrated that K3 forms complexes with proteins within junctional complexes, including spectrins, actin, band 4.1, and adducins (Figure 4G). However, K3 did not associate with proteins of ankyrin complexes such as ankyrin and band 4.2, which were not detected in the western blots of K3 immunocomplexes.
K3 is a constituent of erythrocyte junctional complexes, and its deficiency results in poikilocytosis and macrocytosis. (A) Representative images of mouse peripheral blood smears stained with Wright-Giemsa stain. Images were captured with ImageEM C9100-13 EMCCD monochrome camera using a Leica DMI6000 microscope equipped with an oil 40×/1.15 objective and LAS-X software. The images were processed with the Adobe Photoshop 7.0 software. Scale bar, 10 μm. (B) (left) Representative histograms of RBC volume and Hb concentration obtained via an automated complete blood count analysis of K3WT and K3KO/EpoR-cre peripheral blood with an Advia 120 Hematology System; right) the histograms from the left panel plotted as a RBC volume/hemoglobin concentration cytogram, normal K3WT RBCs fall into the central square. (C-F) Statistical comparison of MCV (C), MCHC (D), RDW values (E), and reticulocyte percentages (F) of K3WT and K3KO/EpoR-cre peripheral blood RBCs. ∗P < .001; K3KO∖EpoR-cre vs K3WT mice; n = 7 to 10 mice per group. (G) K3 forms complexes with proteins of erythrocyte junctional complexes. Western blot analysis of proteins coimmunoprecipitated with anti-K3 Ab from lysates of K3WT erythrocyte ghosts. MCHC, mean corpuscular hemoglobin concentration; MCV, mean corpuscular volume; RDW, RBC distribution width.
K3 is a constituent of erythrocyte junctional complexes, and its deficiency results in poikilocytosis and macrocytosis. (A) Representative images of mouse peripheral blood smears stained with Wright-Giemsa stain. Images were captured with ImageEM C9100-13 EMCCD monochrome camera using a Leica DMI6000 microscope equipped with an oil 40×/1.15 objective and LAS-X software. The images were processed with the Adobe Photoshop 7.0 software. Scale bar, 10 μm. (B) (left) Representative histograms of RBC volume and Hb concentration obtained via an automated complete blood count analysis of K3WT and K3KO/EpoR-cre peripheral blood with an Advia 120 Hematology System; right) the histograms from the left panel plotted as a RBC volume/hemoglobin concentration cytogram, normal K3WT RBCs fall into the central square. (C-F) Statistical comparison of MCV (C), MCHC (D), RDW values (E), and reticulocyte percentages (F) of K3WT and K3KO/EpoR-cre peripheral blood RBCs. ∗P < .001; K3KO∖EpoR-cre vs K3WT mice; n = 7 to 10 mice per group. (G) K3 forms complexes with proteins of erythrocyte junctional complexes. Western blot analysis of proteins coimmunoprecipitated with anti-K3 Ab from lysates of K3WT erythrocyte ghosts. MCHC, mean corpuscular hemoglobin concentration; MCV, mean corpuscular volume; RDW, RBC distribution width.
K3 associates with actin and spectrin
We sought to establish whether K3 can directly interact with actin and spectrin within erythrocyte cytoskeletons. Recombinant purified K3 directly binds F-actin in human platelet actin-binding protein spin-down assays, in which actin-bound proteins are recovered in an insoluble F-actin pellet after ultracentrifugation. As determined via densitometry of 3 experiments, 30% ± 4.2% of K3 and 77% ± 10% of α-actinin (positive control) pelleted with F-actin, whereas bovine serum albumin (BSA) showed only a 3.2% ± 0.6% association (Figure 5A-B). We assessed K3 direct binding to immobilized platelet actin and erythroid spectrins using enzyme-linked immunosorbent assay. K3 bound saturably to both proteins (Figure 5C-D), with half-maximal binding of K3 at 32 ± 5.5 nM and 25 ± 4.8 nM to actin and to spectrins, respectively. K3 binding to F-actin was also dose dependent and saturable in the F-actin binding protein spin-down assays (supplemental Figure 2), and the saturation stoichiometry of the K3/F-actin interaction (M/M) was 1:7, suggesting that 2 K3 molecules may associate with 1 F-actin double helix. We previously reported that kindlin-2 (K2) interacts directly with F-actin via an actin binding site involving K2 LK47 within the F0 domain (K2[1-105]).61 Alignment of the K2 with K3 suggested that K3 LK48 could be an actin binding site. To test this possibility, we facilitated the expressions of full-length K3, the F0 domain of K3(K3[1-105]), and K3 LK48/AA mutant as enhanced green fluorescent protein (EGFP) fusion proteins in K562 cells, which were differentiated into erythroid lineage with hemin.62 These mutant forms of K3 were immunoprecipitated with EGFP-trap agarose from K562 cell lysates and analyzed using western blotting, with Abs to K3, spectrins, adducins, actin, band 4.1, and EGFP. WT full-length K3 coimunoprecipitated with all constituents of junctional complexes (Figure 5E). Densitometry results revealed that the K3 LK48/AA mutant showed markedly reduced interaction with actin (60%-70%) but not with other junctional complex proteins. The F0 subdomain K3(1-105) only bound actin but not spectrins, adducins, or band 4.1. In control cells, EGFP alone did not pull down any of these junctional complex proteins, suggesting that the K3 F0 domain interacts only with actin, whereas the K3 F1-F3 domains bind spectrins, adducins, and protein 4.1 (Figure 5E).
K3 associates with actin and spectrin. (A) Association of K3 with F-actin via cosedimentation. K3 (0.1 μM) or α-actinin (2 μM) or BSA (2 μM) were added to F-actin (1.5 μM) in actin-binding buffer (10 mM Tris-Cl [pH, 7.5], 10 mM NaCl, 50 mM KCl, 2 mM MgCl2, 0.2 mM CaCl2, 1 mM adenosine triphosphate) and incubated for 30 minutes at room temperature followed by separation of pellet (P) and supernatant (S) fractions via ultracentrifugation (150 000 g, 90 minutes, room temperature) and analysis by sodium dodecyl sulfate–polyacrylamide gel electrophoresis. (B) Densitometric analysis of samples as described in panel A. Densitometry of gels from 3 different experiments were performed using Image J software and the data are expressed as percentage of K3, α-actinin, or BSA input. (C) Direct binding of purified recombinant K3 to human platelet actin immobilized on 96-well plates; or (D) erythrocyte spectrin. The bound K3 was detected with anti-K3 using enzyme-linked immunosorbent assay, as described in “Materials and Methods.” The results are mean ± SD. (E) K3 (1-105) interacts with actin but not with spectrin and other proteins of junctional complexes. EGFP-tagged WT and mutant K3 as well as control EGFP were overexpressed in K562 cells differentiated with hemin, and immunopurified with EGFP-trap agarose. The immunoprecipitates were analyzed on western blots with the indicated Abs. Three experiments were performed.
K3 associates with actin and spectrin. (A) Association of K3 with F-actin via cosedimentation. K3 (0.1 μM) or α-actinin (2 μM) or BSA (2 μM) were added to F-actin (1.5 μM) in actin-binding buffer (10 mM Tris-Cl [pH, 7.5], 10 mM NaCl, 50 mM KCl, 2 mM MgCl2, 0.2 mM CaCl2, 1 mM adenosine triphosphate) and incubated for 30 minutes at room temperature followed by separation of pellet (P) and supernatant (S) fractions via ultracentrifugation (150 000 g, 90 minutes, room temperature) and analysis by sodium dodecyl sulfate–polyacrylamide gel electrophoresis. (B) Densitometric analysis of samples as described in panel A. Densitometry of gels from 3 different experiments were performed using Image J software and the data are expressed as percentage of K3, α-actinin, or BSA input. (C) Direct binding of purified recombinant K3 to human platelet actin immobilized on 96-well plates; or (D) erythrocyte spectrin. The bound K3 was detected with anti-K3 using enzyme-linked immunosorbent assay, as described in “Materials and Methods.” The results are mean ± SD. (E) K3 (1-105) interacts with actin but not with spectrin and other proteins of junctional complexes. EGFP-tagged WT and mutant K3 as well as control EGFP were overexpressed in K562 cells differentiated with hemin, and immunopurified with EGFP-trap agarose. The immunoprecipitates were analyzed on western blots with the indicated Abs. Three experiments were performed.
K3 deficiency in erythrocytes disorganizes actin membrane cytoskeleton, impairs deformability, and enhances their osmotic fragility
Quantitative analysis of actin-interacting cytoskeletal proteins in K3WT and K3KO∖EpoR-cre erythrocyte ghosts by western blotting showed that spectrin and actin levels in K3KO∖EpoR-cre erythrocyte ghosts were the same as in K3WT (Figure 6A-B). However, K3KO∖EpoR-cre erythrocyte ghosts had decreased band 4.1 and adducin α compared with K3WT cells (Figure 6A-B). However, adducin α phosphorylation on S724 was significantly enhanced (Figure 6A,C). K3, like spectrin, was present in Triton X-100–insoluble but not in Triton X-100–soluble fractions, indicating that it associates tightly with the cytoskeleton (Figure 6D-E). These results were confirmed using the same K3 content in whole RBCs and in RBC ghosts, suggesting that K3 is tightly linked to the membrane skeleton (supplemental Figure 3). The stoichiometry of K3/actin in erythrocyte Triton X-100–insoluble fractions was 1:2 as determined by the densitometry of western blots of K3WT pellets with purified K3 and actin as concentration standards. Thus, there appears to be an excess of K3 in erythroid cytoskeleton beyond what is needed for saturation of F-actin, suggesting that not all K3 is associated with actin and that it may interact with other proteins or the lipid bilayer.63 Importantly, K3 deficiency led to an increased dissociation of actin and adducin α from spectrin cytoskeleton because they were more abundant in Triton X-100–soluble fractions than the Triton X-100–insoluble fractions of K3KO∖EpoR-cre erythrocytes (Figure 6D-E). Although adducin α expression was reduced in K3-deficient erythrocytes, its phosphorylation at S724 had robustly increased in both Triton X-100–insoluble and –soluble fractions (Figure 6D-E). Thus, weakened actin-spectrin interactions in K3KO/EpoR-cre erythrocytes may, in part, be due to the enhanced phosphorylation of adducin α at S724.64,65 Erythrocyte staining for F-actin (green) and band 3 (red) to visualize the membrane revealed uniform distribution of these proteins in K3WT erythrocytes (Figure 6F), whereas in K3KO/EpoR-cre RBCs, the actin cytoskeleton is disorganized with numerous clumps or clusters of condensed F-actin and band 3 staining, indicative of abnormal membrane structural organization (Figure 6F).
K3 maintains normal erythrocyte actin membrane skeleton. (A) Representative western blot analysis of major actin-binding proteins and adducin α phosphorylation in K3WT and K3KO/EpoR-cre erythrocyte ghosts. Samples from 4 different mice are shown. (B) Expression levels of actin-binding proteins in RBC ghosts from panel A, normalized to GAPDH. Densitometry of triplicate western blots was performed using Image J software. ∗P < .001; K3KO∖EpoR-cre vs K3WT mice; n = 12. (C) Densitometric analysis of phospho–adducin α (S724) normalized to total adducin α of triplicate western blots from panel A. ∗P < .001; n = 12. (D) Representative images of pellet (P) and Triton X-100–soluble (supernatant; S) fractions of erythrocyte ghosts from K3WT and K3KO/EpoR-cre mice examined using western blotting for the presence of K3, spectrins, actin, phosphorylated (S724), and total adducin α. Two mice per strain are shown. (E) Relative protein expression levels and phospho–adducin α (S724) in Triton X-100–insoluble and –soluble fractions of K3WT and K3KO/EpoR-cre erythrocytes. Optical density of each protein in Triton X-100–insoluble fraction (P) of K3WT RBC ghosts was assigned the value 1. Densitometric analysis of triplicate western blots for each protein for 3 mice per group was performed using Image J software. ∗P < .01; K3WT vs K3KO/EpoR-cre mice; n = 9. (F) Disorganized actin membrane cytoskeleton in K3KO/EpoR-cre erythrocytes. Adherent to poly-L-lysine K3WT and K3KO/EpoR-cre erythrocytes were stained for F-actin with phalloidin-Alexa Fluor 488 (green) and with anti–band 3 followed by Alexa Fluor 568 goat anti-rabbit immunoglobulin G (red). Images were taken with an HC PL APO 100×/1.47 oil objective using a Leica TCS-SP8-AOBS laser scanning confocal microscope using the LAS-X 3.5.7 software. Images are representative of 7 mice per group (scale bars, 2.5 μm). Arrows point to actin clamps and clusters.
K3 maintains normal erythrocyte actin membrane skeleton. (A) Representative western blot analysis of major actin-binding proteins and adducin α phosphorylation in K3WT and K3KO/EpoR-cre erythrocyte ghosts. Samples from 4 different mice are shown. (B) Expression levels of actin-binding proteins in RBC ghosts from panel A, normalized to GAPDH. Densitometry of triplicate western blots was performed using Image J software. ∗P < .001; K3KO∖EpoR-cre vs K3WT mice; n = 12. (C) Densitometric analysis of phospho–adducin α (S724) normalized to total adducin α of triplicate western blots from panel A. ∗P < .001; n = 12. (D) Representative images of pellet (P) and Triton X-100–soluble (supernatant; S) fractions of erythrocyte ghosts from K3WT and K3KO/EpoR-cre mice examined using western blotting for the presence of K3, spectrins, actin, phosphorylated (S724), and total adducin α. Two mice per strain are shown. (E) Relative protein expression levels and phospho–adducin α (S724) in Triton X-100–insoluble and –soluble fractions of K3WT and K3KO/EpoR-cre erythrocytes. Optical density of each protein in Triton X-100–insoluble fraction (P) of K3WT RBC ghosts was assigned the value 1. Densitometric analysis of triplicate western blots for each protein for 3 mice per group was performed using Image J software. ∗P < .01; K3WT vs K3KO/EpoR-cre mice; n = 9. (F) Disorganized actin membrane cytoskeleton in K3KO/EpoR-cre erythrocytes. Adherent to poly-L-lysine K3WT and K3KO/EpoR-cre erythrocytes were stained for F-actin with phalloidin-Alexa Fluor 488 (green) and with anti–band 3 followed by Alexa Fluor 568 goat anti-rabbit immunoglobulin G (red). Images were taken with an HC PL APO 100×/1.47 oil objective using a Leica TCS-SP8-AOBS laser scanning confocal microscope using the LAS-X 3.5.7 software. Images are representative of 7 mice per group (scale bars, 2.5 μm). Arrows point to actin clamps and clusters.
Disturbed organization of the actin membrane skeleton in K3-deficient erythrocytes suggests that their cellular deformability may be compromised. Thus, we performed osmotic gradient ektacytometry at constant sheer stress, which revealed an increase in Omin and Ohyper values of K3KO/EpoR-cre compared with K3WT erythrocytes, which reflects decreased osmotic fragility and increased cell hydration (Figure 7A-B). Indeed, osmotic fragility of K3KO/EpoR-cre erythrocytes was increased compared with K3WT RBCs in the classical assay (Figure 7C). Erythrocyte deformability impairment was confirmed using the occlusion chip to assess occlusion caused by poorly deformable erythrocytes.66,67 The occlusion index of K3KO/EpoR-cre erythrocytes was significantly higher than that of K3WT, indicating that the K3-deficient RBCs were retained in the arrays (Figure 7D). These results demonstrate that K3 is crucial to normal erythrocyte membrane skeletal assembly and deformability.
K3 deficiency impairs erythrocyte deformability and enhances osmotic fragility. (A,B) Osmotic gradient ektacytometry revealed increased Omin (A) and Ohyper (B) values in K3KO/EpoR-cre erythrocytes. Results are mean ± SD. ∗P < .05; n = 4; representative of 4 independent experiments. (C) Increased osmotic fragility of K3KO/EpoR-cre erythrocytes. Results are mean ± SD. ∗P < .05; n = 5; 3 independent experiments were performed. (D) Microfluidic assessment of erythrocyte deformability reveals an increased occlusion index. Results are expressed as mean ± SD. ∗P <.05; n = 5.
K3 deficiency impairs erythrocyte deformability and enhances osmotic fragility. (A,B) Osmotic gradient ektacytometry revealed increased Omin (A) and Ohyper (B) values in K3KO/EpoR-cre erythrocytes. Results are mean ± SD. ∗P < .05; n = 4; representative of 4 independent experiments. (C) Increased osmotic fragility of K3KO/EpoR-cre erythrocytes. Results are mean ± SD. ∗P < .05; n = 5; 3 independent experiments were performed. (D) Microfluidic assessment of erythrocyte deformability reveals an increased occlusion index. Results are expressed as mean ± SD. ∗P <.05; n = 5.
Discussion
Our findings provide mechanistic insights into the role of K3 in erythroid biology and the manner K3 deficiency results in anemia and poikilocytosis. We found that K3 deficiency either in erythroid cells or macrophages and expression of the K3 mutant (Q597W598 to AA) leads to anemia in mice. This effect was attributed to abnormal terminal erythroid differentiation in the BM associated with impaired adhesion of EBs to macrophages, leading to reduced EBI formation. EBIs play a critical role in EB maturation, during which macrophages promote EB survival and proliferation and facilitate enucleation.16-18 We further demonstrate that K3 deficiency or its Q597W598 mutation reduced the expression and activation of β1 integrins on erythroid cells and of αVβ3 on macrophages, contributing to impaired EBI formation. These findings are consistent with those of numerous reports on the importance of integrins in erythropoiesis. Patients with rheumatoid arthritis and anemia show decreased integrin expression on hematopoietic cells.68 β3 integrin–deficient mice show decreased stability of EBIs,26 and conditional elimination of β1 integrin in mice results in defective late erythroid differentiation during steady-state and PHZ-induced erythropoiesis.21,69 Erythroid deletion of the α4 integrin subunit but not α5 integrin significantly reduced EB retention in the BM and impaired terminal erythroid maturation.20 Integrins not only mediate cell–cell interactions within EBIs but also cell–extracellular matrix interactions to promote erythropoiesis (eg, α4β1 interaction with osteopontin enhances proliferation of EBs and70 fibronectin accelerates erythroid differentiation using β1 integrins, which trigger EpoR/Jak2 phosphorylation22,23). Impaired response to EPO in K3KI and K3-deficient mice could be the consequence of inefficient integrin-dependent facilitation of EpoR/Jak2 activation.71
K3KO∖EpoR-cre mice had their development arrested at the proerythroblast stage, when α4, α5, and β1 integrin expression are at their highest levels.20,45 Furthermore, erythroid K3 deficiency led to increased numbers of orthochromatic EBs and reticulocytes, likely because of impaired enucleation and reticulocyte maturation. Erythroid K3 may support enucleation in an integrin- and actin-dependent manner. Integrin α4β1, which mediates orthochromatic EB-macrophage interactions, is sorted to pyrenocytes to promote engulfment by macrophages, and enucleation of α4-null erythroid cells is drastically impaired.72 In our ex vivo experiments, the K3KO/EpoR-cre EBs poorly adhered to fibronectin, leading to cell death and lack of enucleation. The actin-binding capacity of K3 may directly contribute to defective enucleation because actin dynamics play a critical role in the process.73,74 K3, as an actin binding protein, may regulate membrane-cytoskeleton reorganization, a key step in transition from an unstructured reticulocyte to functional and biconcave erythrocytes.75
K3 deletion in macrophages significantly reduced pro-EBs and basochromatic and polychromatic EBs in the BM of K3KO∖Lyz2-cre mice, confirming the well-established roles of the EB macrophages as supporters of EB maturation.16-18
We demonstrate the importance of K3 in maintaining RBC shape and volume because of its role in the regulation of the erythrocyte cytoskeleton. Such regulation is dependent, to a large extent, on the direct interaction of K3 with actin and spectrin but not on its capacity to activate integrins because K3KI erythrocytes had normal shape. This shape independence on integrin activation is not surprising because integrin expression decreases during EB maturation and is extremely low on mature erythrocytes.50,51,72 Several cytoskeletal proteins were downregulated in K3KO/EpoR-cre erythrocytes including adducin α and band 4.1, whereas spectrin and actin expression were unchanged. These results are in agreement with those of the proteomic analysis of erythrocytes from K3KO mice performed by Kruger et al, which showed normal levels of spectrin and actin but reduced expressions of adducin, band 4.1, demantin, and ankyrin.9
Our findings imply that K3 is a previously unrecognized constituent of protein 4.1 junctional complexes because it coimmunoprecipitated with spectrins, actin, adducins, and protein 4.1 but not with proteins of ankyrin complexes from lysates of erythrocyte ghosts.
K3 deficiency disorganized actin membrane cytoskeleton in K3KO∖EpoR-cre erythrocytes, contributing to their aberrant RBC shapes and impaired deformability, resulting in increased osmotic fragility and capillary occlusion. This effect could be caused not only by the lack of actin engagement by K3 but also by increased phosphorylation of adducin α at Ser724, which leads to decreased F-actin capping and dissociation of spectrin from actin.64,65 Indeed, the phenotype of K3-deficient mice resembles that of Rac1–/–; Rac-2–/– mice, which have anemia with reticulocytosis, have misshaped RBCs with abnormal F-actin organization and less membrane deformability. Enhanced phosphorylation of adducin α on Ser724 is also observed in these RBCs and contributes to an aberrant actin skeleton.49 Because all kindlins activate Rac guanosine triphosphate hydrolases in various cells,76-78 it is plausible that increased adducin α (Ser724) phosphorylation in K3-deficient RBCs may result from attenuated Rac activation. A similar phenotype with enhanced adducin α (Ser724) phosphorylation and abnormal RBCs was observed in mice deficient in hematopoietic protein 1, which regulates F-actin polymerization.79 Thus, impaired actin dynamics contribute to aberrant erythrocytes in K3KO/EpoR-cre, Rac1/Rac-2-KO, and Hem-1KO mice.
Together, K3 deficiency, either in erythroid cells or macrophages, contributes to impaired integrin activation, EBI formation, and terminal erythroid maturation, leading to anemia. Moreover, the ability of K3 to interact with actin is important in membrane-cytoskeleton organization in erythrocytes and for their deformability. Our study demonstrates several distinct mechanisms by which K3 contributes to erythropoiesis and the maintenance of the erythrocyte cytoskeleton.
Acknowledgments
The authors thank Koichi Fukuda and Zijian Li, who provided purified K3 for our enzyme-linked immunosorbent assays. The authors thank the Cleveland Clinic Flow Cytometry Core for assistance.
This work was supported by the National Institutes of Health, National Heart, Lung, and Blood Institute grants HL HL096062 and HL154811 (E.F.P.). U.A.G. acknowledges the following grants by the National Institutes of Health, National Heart, Lung, and Blood Institute (R01HL133574, OT2HL152643, and R42HL160384).
Authorship
Contribution: D.S., K.M.B., K.B., D.V., C.T., and U.G. performed the experiments, analyzed data, and edited the manuscript; E.F.P., J.Q., and U.A.G. analyzed data and edited the manuscript; N.M. provided valuable guidance for the study design and edited the manuscript; and E.P. designed experiments, performed experiments, analyzed data, and wrote the manuscript.
Conflict-of-interest disclosure: The authors declare no competing financial interests.
Correspondence: Elzbieta Pluskota, Department of Cardiovascular and Metabolic Sciences, Lerner Research Institute, Cleveland Clinic, 9500 Euclid Ave, Cleveland, OH 44195; e-mail: pluskote@ccf.org.
References
Author notes
Data are available on request from the corresponding author, Elzbieta Pluskota (pluskote@ccf.org).
The full-text version of this article contains a data supplement.





![K3 associates with actin and spectrin. (A) Association of K3 with F-actin via cosedimentation. K3 (0.1 μM) or α-actinin (2 μM) or BSA (2 μM) were added to F-actin (1.5 μM) in actin-binding buffer (10 mM Tris-Cl [pH, 7.5], 10 mM NaCl, 50 mM KCl, 2 mM MgCl2, 0.2 mM CaCl2, 1 mM adenosine triphosphate) and incubated for 30 minutes at room temperature followed by separation of pellet (P) and supernatant (S) fractions via ultracentrifugation (150 000 g, 90 minutes, room temperature) and analysis by sodium dodecyl sulfate–polyacrylamide gel electrophoresis. (B) Densitometric analysis of samples as described in panel A. Densitometry of gels from 3 different experiments were performed using Image J software and the data are expressed as percentage of K3, α-actinin, or BSA input. (C) Direct binding of purified recombinant K3 to human platelet actin immobilized on 96-well plates; or (D) erythrocyte spectrin. The bound K3 was detected with anti-K3 using enzyme-linked immunosorbent assay, as described in “Materials and Methods.” The results are mean ± SD. (E) K3 (1-105) interacts with actin but not with spectrin and other proteins of junctional complexes. EGFP-tagged WT and mutant K3 as well as control EGFP were overexpressed in K562 cells differentiated with hemin, and immunopurified with EGFP-trap agarose. The immunoprecipitates were analyzed on western blots with the indicated Abs. Three experiments were performed.](https://ash.silverchair-cdn.com/ash/content_public/journal/bloodadvances/7/9/10.1182_bloodadvances.2022008498/2/m_blooda_adv-2022-008498-gr5.jpeg?Expires=1769232208&Signature=3se6SJHwq2x10vzpWGYQTNsezioPD-uJwWe~2~EGHdejJA7QXZZ9LZvsiofHhVIS39B3ijBnFDgeHl8cPAziP6K4ZH0fyKjzXeb~IZfPvGYeNtkUmfdoRBY4t~eI4fz-QKqcrp-65Skav7VBi9ge5CojTpvWfqYvIU0jVb6gY-LecZncbn~XDNqUnekFIoVd0-0yn77KLh5pXbpI7Y2YJEI4ruPcEuqZMFF~8miEkv-h9hizAKBhw0nMg5~ErUfxkETElIyK~spYVhsgnZDq28PazNZvO2eKBYjuPi9SFHwPMm4uPbKp883mXQtbBDnRKv1SJIxQRv6FmRwQrzOjIA__&Key-Pair-Id=APKAIE5G5CRDK6RD3PGA)

