Key Points
A progression signature was found that commonly increased in expression during the progression from patch to plaque and from plaque to tumor.
M2 macrophages and CAFs increased significantly during progression and in progressive early MF.
Visual Abstract
Mycosis fungoides (MF) is characterized by stepwise evolution from patch to plaque and sometimes to tumor. Identifying patients with early-stage MF who could progress to an advanced stage is challenging. This study investigated changes in transcriptomic expression and the tumor microenvironment associated with MF progression. Spatially resolved transcriptomic profiling was conducted using CD3, CD4, and CD30 morphology markers. In the lymphoma cell area, genes linked to collagen fibril assembly and regulation of interleukin-4 were upregulated as the disease progressed from patch- to plaque-stage MF. Genes involved in the cell cycle and glutamate catabolism were upregulated during the transition from plaque- to tumor-stage MF. Forty-six significant genes that consistently increased in expression during progression were identified. Patients with stage I MF with high-progression signatures showed significantly increased cancer-associated fibroblast (CAF; P = .008) and were more likely to progress (P < .001) and receive radiation (P = .023) during follow-up. Furthermore, M2 macrophages significantly increased in lymphoma cell areas (P < .001) and immune cell areas (P = .031) in plaque-stage MF compared with patch-stage MF. CD163 expression was significantly correlated with most of the progression signatures and T-cell exhaustion markers (lymphocyte activation gene-3, T cell immunoglobulin and mucin-domain containing-3). Immunohistochemical staining revealed that several CAF markers and CD163 significantly increased during progression, and these markers were more frequently observed in progressive stage I MF compared with indolent stage I MF. In conclusion, this study identified significant transcriptomic changes during MF progression and found that tumor microenvironment, particularly M2 macrophages and CAFs, could contribute to progression in early-stage MF.
Introduction
Mycosis fungoides (MF) is the most common type of cutaneous T-cell lymphoma.1 Approximately 70% of patients with MF are diagnosed at an early stage (ⅠA-ⅡA), with 20% to 30% progressing to advanced stages.2-4 In contrast to the indolent course of early-stage MF, advanced-stage MF (ⅡB-Ⅳ) is associated with treatment resistance and a poor prognosis.2,5 A large-scale retrospective study involving a cohort of 1502 patients with MF revealed that the 10-year disease-specific survival rate was 95% for stage IA but only 42% for stage IIB.2 Identifying early-stage patients with MF who may progress to advanced stages is crucial for effective patient management. However, predicting the clinical course and prognosis in early-stage MF remains challenging.3,6-10 Gene expression profiling across multiple MF cohorts has identified TOX, FYB, CD52, and CCR4 as predictors of progression in early-stage MF.11 However, the ability to analyze total RNA from early-stage MF samples is limited owing to malignant MF cells constituting only a small fraction of the tissue.
The tumor microenvironment plays a critical role in tumor progression. However, the interaction between malignant T cells and the microenvironment in MF remains poorly understood.12-14 Previous studies suggested that cancer-associated fibroblasts (CAFs) can promote cancer cell proliferation and create a T helper 2 (Th2)-polarized microenvironment in MF.15-17 Nevertheless, the role of CAFs and the associated tumor microenvironment in the progression from early-stage MF to advanced-stage MF remains largely unknown.
Therefore, this study aimed to investigate transcriptomic changes and tumor microenvironment alterations during MF progression (patch-, plaque-, and tumor-stage MF) and identify significant genes contributing to progression in patients with stage I MF (Figure 1A). We sought to uncover differences between progressive MF and indolent MF in patients with stage I MF (Figure 1B). Progressive MF was defined as patch- or plaque-stage MF lesions advancing to tumor stage (stage I to stage IIB) despite standard treatment, whereas indolent MF was characterized by stable or regressing patch or plaque lesions after standard treatment. Finally, we examined the role of the tumor microenvironment in a new MF patient data set using immunohistochemical (IHC) staining (Figure 1C).
Summary of the study design. (A) In study design 1, spatial transcriptomic analysis based on the morphology of MF (patch-, plaque-, and tumor-stage MF) was conducted and progression signature that significantly and continuously increased in expression during progression was discovered. (B) Next, spatial transcriptomic analysis based on the clinical course was performed among patients with stage I MF. (C) In study design 3, IHC staining was performed on a new patient data set, including patch-stage MF, progressive plaque-stage MF, indolent plaque-stage MF, and tumor-stage MF. EORTC, European Organization of Research and Treatment of Cancer; ISCL, International Society for Cutaneous Lymphomas; yr, year.
Summary of the study design. (A) In study design 1, spatial transcriptomic analysis based on the morphology of MF (patch-, plaque-, and tumor-stage MF) was conducted and progression signature that significantly and continuously increased in expression during progression was discovered. (B) Next, spatial transcriptomic analysis based on the clinical course was performed among patients with stage I MF. (C) In study design 3, IHC staining was performed on a new patient data set, including patch-stage MF, progressive plaque-stage MF, indolent plaque-stage MF, and tumor-stage MF. EORTC, European Organization of Research and Treatment of Cancer; ISCL, International Society for Cutaneous Lymphomas; yr, year.
Methods
Patient selection and information
After the study was approved by the institutional review board (IRB) of Asan Medical Center (IRB number 2021-0648), patients with MF confirmed by histopathological and immunohistopathological features were included. For the spatial transcriptomic analysis, we selected 27 patients with MF based on the morphology of their lesions. The clinical and follow-up data of 10 patients with patch-stage MF, 10 with plaque-stage MF, and 7 with tumor-stage MF were obtained from electronic medical records and photographs at the Department of Dermatology, Asan Medical Center, from January 2016 to May 2024 (supplemental Figure 1A). The pathological data of these patients were retrieved from histopathological and IHC slides, and staging was based on the eighth edition of the American Joint Committee on Cancer staging system. We reclassified patients with stage I MF into indolent and progressive MF based on their clinical course for the spatial transcriptomic analysis. Progression was defined as the development of tumor lesions in patients with stage I MF despite standard treatment. Among the 20 patients with stage I MF, 4 showed progression during follow-up.
For the IHC study, we included 15 patients with patch-stage MF, 18 patients with plaque-stage MF, and 15 patients with tumor-stage MF, with median follow-up periods of 6, 4, and 1.5 years, respectively. Among the 33 patients with stage I patch- and plaque-stage MF, we reclassified them into indolent and progressive categories using the same criteria. Twenty-four patients were classified as indolent stage I MF and 9 as progressive stage I MF.
Spatial transcriptome profiling
The workflow of spatial transcriptome profiling is summarized in supplemental Figure 2. Formalin-fixed paraffin-embedded tumor tissues of 5-μm thickness were obtained from 27 patients with MF and mounted on positively charged slides (Superfrost Plus microscope slides, Fisher Scientific catalog no. 12-550-15). The slides were baked at 60°C for 30 minutes. Deparaffinization involved 3 sequential 5-minute washes in CitriSolv, followed by 2 5-minute washes in 100% ethanol, 1 5-minute wash in 95% ethanol, and 1 5-minute wash in 1× phosphate-buffered saline at room temperature. Antigen retrieval was performed using antigen retrieval solution (10× Invitrogen 00-4956-58, Tris-EDTA pH 9.0) with a Leica BOND RX autostainer (Leica Biosystems, Wetzlar, Germany) for 20 minutes at 100°C. Protein digestion was done with 1 μg/mL proteinase K (Thermo Fisher 25530-049) for 15 minutes at 37°C. After postfixation, in situ hybridization was conducted by incubating the slides with premixed biological probes containing a unique, ultraviolet-cleavable DNA oligonucleotide barcode (NanoString Human Whole Transcriptome Atlas probe set, 25 μL per slide) added to Buffer R (200 μL per slide, provided in the GeoMx RNA Slide Preparation kit) and diethyl pyrocarbonate-treated water (20 μL per slide, Thermo Fisher AM9922) in a hybridization oven at 37°C overnight. Four fluorescence-labeled morphological markers including CD3, CD4, CD30, and DNA were used to visually elucidate the tissue boundary and select the regions of interest (ROIs). In patch- and plaque-stage MF, we endeavored to capture gathered atypical lymphocytes such as Pautrier microabscess and referred to CD3 and CD4 morphology markers when selecting ROIs (supplemental Figure 1B). In tumor-stage MF, we used CD30 markers given that tumor cells were not separable from immune cells based on the expression of CD3 and CD4 markers. We next selected 25, 26, and 14 ROIs for tumor cell areas from patch-, plaque-, and tumor-stage MF samples, respectively. We also selected 11, 10, and 14 ROIs for immune cell areas from patch-, plaque-, and tumor-stage MF samples, respectively. Owing to the low number of cells in early MF, we selected 1 to 3 ROIs per patient for lymphoma cells and 1 to 2 ROIs per patient for immune cells in patch- and plaque-stage MF samples. In tumor-stage MF, we selected 1 to 3 ROIs per patient for lymphoma and immune cells. Ultraviolet illumination of 100 defined ROIs induced the release of ROI-tagged DNA barcode tags that were taken up by a microcapillary system and dispensed into a 96-well microtiter plate for subsequent analysis using the GeoMx digital spatial profiler (DSP) analysis software version 2.1 (NanoString Technologies, Seattle, WA).
We performed spatial transcriptome profiling of samples using GeoMx Human Whole Transcriptome Atlas Human RNA for Illumina Systems (NanoString Technologies, Seattle, WA), which included 18 676 genes. Sequencing quality for sufficient saturation, ensuring low expressor sensitivity, was confirmed and normalized by the third quartile for differences in cellularity and ROI size. Among 100 ROIs (65 lymphoma cell ROIs and 35 immune cell ROIs), 3 immune cell ROIs were screened out owing to low nuclei count and low surface area.
ROI-based gene expression analysis
For dimensional reduction, uniform manifold approximation and projection (UMAP) using dimension reduction DSP data analysis script (version 1.2) of the GeoMx DSP analysis software version 2.1 was performed in both tumor cell areas and immune cell areas of patch-, plaque-, and tumor-stage MF.
Differentially expressed genes (DEGs) were evaluated using the GeoMx DSP analysis software to calculate the fold change and P values between tumor cell areas and immune cell areas of patch-, plaque-, and tumor-stage MF samples. DEGs with fold-change thresholds of >2 or <0.5 and P <.05 were screened out. A volcano map was plotted to display all DEGs using ggpurb function of ggplot2 in R version 4.1.3.
To create the heat map, we used the pheatmap package version 1.0.12. The normalized read counts of all DEGs were transformed into z scores, and the expression data were aligned according to each patient.
Protein-protein interaction analysis was conducted using STRING version 12.0 at https://string-db.org/. k-means clustering with 3 clusters was used to analyze DEGs between patch- and plaque-stage MF. The same method with 21 clusters was used for functional annotation of DEGs between plaque- and tumor-stage MF. The functions of genes in the supplementary Table 3 were referenced from the National Center for Biotechnology Information gene summary and GeneCards, the human gene database (www.genecards.org).18
Next, pathway analysis of tumor cell ROIs of patch-, plaque-, and tumor-stage MF was conducted using the GeoMx DSP analysis software, with a fast gene set enrichment analysis package for R (available at https://github.com/ctlab/fgsea) from the Bioconductor and Reactome database.
The progression signature was developed based on genes that significantly and continuously increased through the stages of progression. Genes upregulated significantly both from patch to plaque and from plaque to tumor were selected. The z score, a geometric expression mean, was calculated for each gene in the progression signature. The sum of z scores was calculated in R 4.1.3. Based on the progression signature, ROIs from patients with stage I MF were divided into 26 high-progression signature ROIs (above average) and 25 low-progression signature ROIs (below average).
A gene set considered cell-type-specific was analyzed in both tumor cell areas and immune areas to determine the abundance of 22 immune cell populations (naïve B cells, memory B cells, plasma cells, CD8 T cells, naïve CD4 T cells, resting memory CD4 T cells, activated memory CD5 T cells, follicular helper T cells, regulatory T cells, γδ T cells, resting natural killer [NK] cells, activated NK cells, monocytes, M0 macrophages, M1 macrophages, M2 macrophages, resting dendritic cells, activated dendritic cells, resting mast cells, activated mast cells, eosinophils, and neutrophils) using the Cell-type Identification by Estimating Relative Subsets of RNA Transcripts (CIBERSORTx) (https://cibersortx.stanford.edu/) method. A cancer-associated signature used in this study is presented in supplemental Table 1.
IHC staining
TIMP metallopeptidase inhibitor 1 (TIMP1) and Rac family small GTPase 2 (RAC2) were selected from the progression signature for IHC analysis. Representative CAF markers such as smooth muscle actin (SMA), fibroblast activation protein alpha (FAP), decorin (DCN), and CD163 were also selected. Paraffin-embedded sections were immunostained with anti-TIMP1 (1:500, ab211926, Abcam, Cambridge, United Kingdom), anti-RAC2 (1:150, ab2244, Abcam, Cambridge, United Kingdom), anti–alpha SMA (α-SMA) (1:100, ab5694, Abcam, Cambridge, United Kingdom), anti-FAP (1:100, ab207178, Abcam, Cambridge, United Kingdom), anti-DCN (1:8000, ab3523, Abcam, Cambridge, United Kingdom), and anti-CD163 (1:400, Novo, Newcastle, United Kingdom) antibodies. IHC intensity was rated 0 to 3 based on expression using a semiquantitative method, as follows: 0, 1, 2, and 3, indicating <10%, 10% to 30%, 30% to 50%, and >50%, respectively, of the total area of interest. The results of IHC staining were evaluated by 2 independent dermatologists (W.J.L. and M.E.C.) at magnification of ×100.
Validation of the progression signature using a public database
The DSP GeoMx data set (GSE275677) was obtained for external validation. We included 38 ROIs from epidermotropic lymphoma cells derived from 15 patients. The database comprised 15 early-stage patients (14 with stage I MF and 1 with stage IIA MF), subdivided into progressive MF (6 patients) who progressed to advanced stages (stage ≥IIB) and indolent MF (9 patients) who remained in early stages (stage <IIB) during follow-up. We used GeomxTools (version 3.10.0) in R version 4.4.1 (https://www.bioconductor.org/packages/release/workflows/vignettes/GeoMxWorkflows/inst/doc/GeomxTools_RNA-NGS_Analysis.html#Analyzing_GeoMx-NGS_RNA_Expression_Data_with_GeomxTools). Quality control guidelines included a minimum of 1000 reads, 80% reads trimmed, 80% reads stitched, 80% reads aligned, 50% sequencing saturation, 1 minimum negative control count, 9000 maximum counts in a no template control well, 20 minimum nuclei estimated, and 1000 minimum segment area. The expression of the progression signature was compared based on the sum of z scores of gene expressions included in the progression signature.
Statistical analysis
Gene expression between patch- and plaque-stage MF samples and between plaque- and tumor-stage MF was compared using an independent t test and Mann-Whitney U test. Two-sided P values of <.05 were considered statistically significant. Multiple hypothesis testing in every analysis was controlled using the Benjamini-Hochberg procedure. A false discovery rate cutoff of <0.05 was the significance threshold. In the IHC analysis, the Kruskal-Wallis test was used to compare among 3 groups. In the subgroup analysis between progressive plaque-stage MF and indolent plaque-stage MF, we adopted the Fisher exact test to interpret the IHC staining results. Statistical analysis was conducted using R version 4.1.3.
This study was reviewed and approved by the IRB of Asan Medical Center, approval number 2021-0648. Written informed consent for publication of their details were obtained from the patients.
Results
Dimension reduction plot and unsupervised clustering of lymphoma cell area
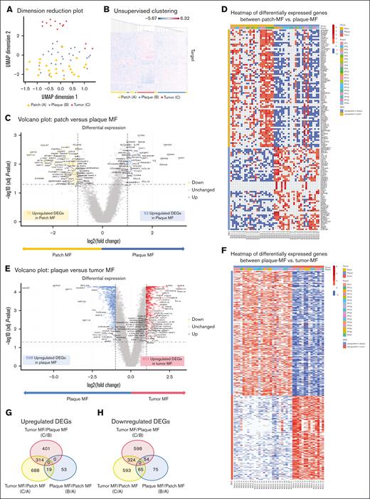
The results of UMAP showed that patch-, plaque-, and tumor-stage MF formed distinct clusters in tumor cell segments (Figure 2A). Unsupervised clustering based on the whole transcriptome also revealed distinct clusters for patch-, plaque-, and tumor-stage MF, although patch-stage MF could not be completely distinguished from plaque-stage MF (Figure 2B). This implies that the transcriptomes of malignant MF cells differ according to the morphology of MF (patch-, plaque-, and tumor-stage MF).
Digital spatial transcriptome analysis revealed that transcriptomic expression differed among patch-, plaque-, and tumor-stage MF. (A) A dimension reduction plot of UMAP showed that patch- (marked in yellow), plaque- (marked in blue), and tumor-stage MF (marked in red) form distinct clusters in the lymphoma cell area. (B) Unsupervised clustering of all genes revealed similar results. Volcano plot showing DEGs with fold changes >2 and P < .05 (C) and heatmap of DEGs (D) in lymphoma cell areas between patch- and plaque-stage MF. Volcano plot showing DEGs with fold changes >2 and P < .05 (E) and heatmap of DEGs (F) in lymphoma cell areas between plaque- and tumor-stage MF. Venn diagram showing common and distinct upregulated (G) or downregulated (H) DEGs among patch-, plaque-, and tumor-stage MF. PT, patient.
Digital spatial transcriptome analysis revealed that transcriptomic expression differed among patch-, plaque-, and tumor-stage MF. (A) A dimension reduction plot of UMAP showed that patch- (marked in yellow), plaque- (marked in blue), and tumor-stage MF (marked in red) form distinct clusters in the lymphoma cell area. (B) Unsupervised clustering of all genes revealed similar results. Volcano plot showing DEGs with fold changes >2 and P < .05 (C) and heatmap of DEGs (D) in lymphoma cell areas between patch- and plaque-stage MF. Volcano plot showing DEGs with fold changes >2 and P < .05 (E) and heatmap of DEGs (F) in lymphoma cell areas between plaque- and tumor-stage MF. Venn diagram showing common and distinct upregulated (G) or downregulated (H) DEGs among patch-, plaque-, and tumor-stage MF. PT, patient.
DEGs of each stage of MF
In lymphoma cell areas, we identified 128 genes significantly differentially expressed in plaque-stage MF compared with patch-stage MF, with 53 upregulated and 75 downregulated DEGs (Figure 2C-D; supplemental Table 2). Protein-protein interaction network analysis and clustering of the 53 upregulated DEGs in plaque-stage MF compared with patch-stage MF revealed 2 main clusters (supplemental Figure 3A-B; supplemental Table 3). The first cluster was associated with the regulation of hydrolase activity and assembly of collagen fibrils and other multimeric structures. The second was related to the regulation of interleukin-4 production. The functions and relationships of the 75 downregulated DEGs in plaque-stage MF compared with patch-stage MF were linked to the regulation of epidermal cell division, interferon alfa/beta signaling, and the positive regulation of lymphocyte chemotaxis (supplemental Figure 3C-E; supplemental Table 3).
In tumor-stage MF compared with plaque-stage MF, we identified 401 upregulated DEGs and 598 downregulated DEGs (Figure 2E-F; supplemental Table 4). The major clusters were associated with the cell cycle (supplemental Figure 4A), stress fiber actin filament bundle assembly (supplemental Figure 4B), and glutamate catabolic process (supplemental Figure 4C). The major cluster based on the 351 downregulated DEGs in tumor-stage MF was related to the regulation of epidermal cell division (supplemental Figure 4D). Common and distinct upregulated or downregulated DEGs among patch-, plaque-, and tumor-stage MF are described in Figure 2G-H.
Pathway analysis according to stage progression of MF
Pathway analysis revealed 69 pathways were significantly upregulated and 6 were significantly downregulated from patch- to plaque-stage MF and from plaque- to tumor-stage MF (supplemental Figure 5A). The top-level upregulated pathways included 16 gene expression (transcription), 15 DNA repair, 7 cell cycle, 7 chromatin organization, 5 signal transduction, 4 metabolism of proteins, 4 cellular responses to stimuli, 3 development biology, 3 disease, 2 immune system, 1 DNA replication, 1 metabolism of RNA, and 1 reproduction (supplemental Figure 5B). Pathways associated with cellular responses to stimuli were primarily related to cellular senescence, whereas immune system pathways were associated with interleukin-7 signaling. The top-level significantly downregulated pathways included 2 cell-cell communication, 2 developmental biology, and 2 extracellular matrix organization. Details of the significantly different pathways during progression are presented in supplemental Table 5.
Changes in immune cell composition during stage progression
UMAP results in immune cell areas showed distinct clusters for tumor-stage MF, whereas patch- and plaque-stage MF were not easily distinguished (Figure 3A). The correlation plot of immune areas revealed a significant correlation within tumor-stage MF (Figure 3B). In the immune cell deconvolution analysis using the CIBERSORTx, we observed significant increases in memory B cells (P = .013), plasma cells (P = .048), and M2 macrophages (P = .031) from patch to plaque, whereas activated NK cells (P = .009), M0 macrophages (P = .021), and activated mast cells (P = .023) increased significantly from plaque to tumor. Conversely, activated dendritic cells (P = .03) decreased significantly during progression from patch to plaque, and resting mast cells (P = .025) decreased significantly from plaque to tumor (Figure 3C).
Immune cell profiling of patch-, plaque-, and tumor-stage MF. UMAP (A) and correlation plot (B) revealed that the immune cell composition of tumor-stage MF was distinct from patch- or plaque-stage MF. (C) Pairwise box plots of immune cell scores (memory B cells, plasma cells, follicular helper T cells, activated NK cells, M0 macrophages, M2 macrophages, activated dendritic cells, resting mast cells, and activated mast cells) determined by CIBERSORTx in 32 immune cell areas. (D) Pairwise box plots of immune cell scores (memory B cells, plasma cells, eosinophils, activated NK cells, M1 macrophages, M2 macrophages, monocytes, resting mast cells, and activated mast cells) analyzed with CIBERSORTx in lymphoma cell areas.
Immune cell profiling of patch-, plaque-, and tumor-stage MF. UMAP (A) and correlation plot (B) revealed that the immune cell composition of tumor-stage MF was distinct from patch- or plaque-stage MF. (C) Pairwise box plots of immune cell scores (memory B cells, plasma cells, follicular helper T cells, activated NK cells, M0 macrophages, M2 macrophages, activated dendritic cells, resting mast cells, and activated mast cells) determined by CIBERSORTx in 32 immune cell areas. (D) Pairwise box plots of immune cell scores (memory B cells, plasma cells, eosinophils, activated NK cells, M1 macrophages, M2 macrophages, monocytes, resting mast cells, and activated mast cells) analyzed with CIBERSORTx in lymphoma cell areas.
Near lymphoma cells, M2 macrophages (P < .001) significantly increased whereas eosinophils (P = .024), activated NK cells (P = .0061), and monocytes (P = .025) significantly decreased from patch to plaque. Memory B cells (P = .035) and activated mast cells (P = .0034) increased, whereas resting mast cells (P = .02) decreased significantly from plaque to tumor (Figure 3D).
Molecular signature predictive of MF progression
We investigated genes continuously and significantly upregulated through progression (patch-stage MF < plaque-stage MF < tumor-stage MF). We identified 46 progression genes, including RAC2, SPINDOC, WIPF1, GMFG, C1GALT1, VOPP1, KCNAB2, CORO1A, TFRC, JAK3, EXOG, PPP6R1, ATF6B, TIMP1, RPS6KA3, CCR10, UPK3BL2, ENTPD4, DNAJC8, CANT1, ANP32A, BIRC5, GTF2A2, SERF2, PLCB2, PSTPIP1, GRK2, UBE2V1, LPXN, AGFG2, ARMC7, COPS3, MBD3, LDHB, MAP4K4, CREBZF, OSGEP, TAF8, ING1, DAP3, TIMM23B, SCARB1, PARP1, TARS1, GOLM2, and FKBP8. A high-progression signature correlated with CAFs (P = .008), epithelial-mesenchymal transition (P = .025), Janus kinase-signal transducer and activator of transcription signaling (P = .059), NF-κB signaling (P < .001), and T-cell receptor signaling (P = .003) in patients with stage I (patch- and plaque-stage) MF (Figure 4A). We analyzed the clinical course of patients with stage I MF, with a median follow-up period of 34 months. A high-progression signature at initial diagnosis was associated with stage progression (P < .001), radiation treatment (development of phototherapy-resistant lesions; P = .023), and low treatment response rate (P < .001) during follow-up (Figure 4B).
Analysis based on the expression of progression signature among patients with stage I MF. (A) Patients with stage I MF with high-progression signature showed significantly increased CAF (P = .008), epithelial-mesenchymal transition (P = .025), JAK-STAT signaling (P = .059), NF-κB signaling (P < .001), and TCR signaling (P = .003) compared with those with low-progression signature. (B) Patients with stage I MF and a high-progression signature at diagnosis were more likely to progress (log-rank test, P < .001), receive radiation treatment (log-rank test, P = .023), and have a poor treatment response (P < .001) during follow-up than those with a low-progression signature. JAK-STAT, Janus kinase-signal transducer and activator of transcription; KEGG, Kyoto Encyclopedia of Genes and Genomes; TCR, T-cell receptor.
Analysis based on the expression of progression signature among patients with stage I MF. (A) Patients with stage I MF with high-progression signature showed significantly increased CAF (P = .008), epithelial-mesenchymal transition (P = .025), JAK-STAT signaling (P = .059), NF-κB signaling (P < .001), and TCR signaling (P = .003) compared with those with low-progression signature. (B) Patients with stage I MF and a high-progression signature at diagnosis were more likely to progress (log-rank test, P < .001), receive radiation treatment (log-rank test, P = .023), and have a poor treatment response (P < .001) during follow-up than those with a low-progression signature. JAK-STAT, Janus kinase-signal transducer and activator of transcription; KEGG, Kyoto Encyclopedia of Genes and Genomes; TCR, T-cell receptor.
When we analyzed the progression signature expression in the public database (GSE275677), it was higher in patients with early-stage MF who showed progression during follow-up than those who remained in the early stage (P = .055; Figure 4C). Given that the public database included epidermotropic lymphoma cells located in the basal layer, Pautrier microabscess, and epidermis, we conducted additional analysis based on their location. However, the differences were not statistically significant (Figure 4C).
Spatial transcriptomic analysis based on the clinical course in patients with early-stage MF
After analyzing follow-up data, we subcategorized the patients into indolent stage I MF and progressive stage I MF based on their clinical course. We observed 4 DEGs (CXCL9, SIK1, CD207, and HLA-DQB2) significantly downregulated in patients with progressive stage I MF compared with those with indolent stage I MF (supplemental Figure 6A). In immune cell areas, M2 macrophages (P = .021) significantly increased in progressive stage I MF compared with indolent stage I MF (supplemental Figure 6B). In lymphoma cell areas, M1 macrophages (P = .005) decreased, whereas M0 macrophages (P = .018) and M2 macrophages (P = .286) increased in patients with progressive stage I MF compared with patients with indolent stage I MF (supplemental Figure 6B).
Correlation analysis between M2 macrophages and progression signature genes and immune checkpoints
Next, we investigated the association between M2 macrophages and the progression signature. CD163 expression was statistically significantly correlated with most progression signature gene expression in lymphoma cell areas. Even when we included lymphoma cell ROIs from patients with early-stage MF, CD163 expression was significantly correlated with the expression of most of the progression genes (supplemental Table 6).
We also found that CD163 expression was significantly correlated with LAG3 (r = 0.392; P = .001; R2 = 0.154). However, correlation with FAP (r = 0.313; P = .011; R2 = 0.098) was weak. It was not correlated with programmed death-ligand 1 (r = 0.187; P = .188; R2 = 0.035) in lymphoma cell ROIs (Figure 5A). Moreover, CD163 expression was significantly correlated with LAG3 (r = 0.502; P = .003; R2 = 0.252) and TIM-3 (r = 0.446; P = .01; R2 = 0.199), but not with PD-1 (r = 0.067; P = .791; R2 = 0.004) in immune cell ROIs of all patients with MF (Figure 5B). LAG3 expression did not differ significantly among patch-, plaque-, and tumor-stage MF (Figure 5C-D). However, FAP and TIM-3 expression significantly increased from patch to tumor and from plaque to tumor, respectively (P = .05 and .025, respectively). In addition, CD163 expression was significantly correlated with LAG3 (r = 0.456; P < .001; R2 = 0.208) in lymphoma cell ROIs of patients with early-stage MF.
Correlation between T-cell exhaustion markers and M2 macrophage marker. (A) Correlation plot between CD163 and LAG3, between CD163 and FAP, and between CD163 and programmed death-ligand 1 in lymphoma cell areas. (B) Correlation plot between CD163 and LAG3, between CD163 and TIM-3, and between CD163 and PD1 in immune cell areas. (C) The expression of LAG3 and FAP according to patch-, plaque-, and tumor-stage MF in the lymphoma cell area. (D) The expression of LAG3 and TIM-3 according to patch-, plaque-, and tumor-stage MF in the immune cell area.
Correlation between T-cell exhaustion markers and M2 macrophage marker. (A) Correlation plot between CD163 and LAG3, between CD163 and FAP, and between CD163 and programmed death-ligand 1 in lymphoma cell areas. (B) Correlation plot between CD163 and LAG3, between CD163 and TIM-3, and between CD163 and PD1 in immune cell areas. (C) The expression of LAG3 and FAP according to patch-, plaque-, and tumor-stage MF in the lymphoma cell area. (D) The expression of LAG3 and TIM-3 according to patch-, plaque-, and tumor-stage MF in the immune cell area.
IHC staining and the role of CAFs in the prediction of prognosis in early-stage MF
In the IHC staining of TIMP1 and RAC2, members of progression signature, TIMP1 and RAC2 expression increased during progression (both P < .001; Figure 6A-B). The intensity of TIMP1 expression was significantly higher in progressive stage I MF than indolent stage I MF (P = .001; supplemental Figure 7A). Given that TIMP1 is associated with CAFs in several cancers, we investigated other cancer-associated markers, including α-SMA, FAP, and DCN. The IHC staining intensity of α-SMA, FAP, and DCN increased from patch to plaque and from plaque to tumor (P < .001; Figure 6C-E). Furthermore, the staining intensity of SMA, FAP, and DCN was higher in progressive stage I MF than in indolent stage I MF (P = .109, P = .039, and P = .003, respectively; supplemental Figure 7B-D).
Results of IHC staining in patch-, plaque-, and tumor-stage MF. (A) TIMP1, (B) RAC2, (C) SMA, (D) FAP, (E) DCN, and (F) CD163. IHC staining intensity was rated on a scale of 0 to 3 using a semiquantitative method. The ratings were as follows: 0, 1, 2, and 3, indicating <10%, 10% to 30%, 30% to 50%, and >50%, respectively, of the total area of interest (magnification ×200; scale bar, 200 μm).
Results of IHC staining in patch-, plaque-, and tumor-stage MF. (A) TIMP1, (B) RAC2, (C) SMA, (D) FAP, (E) DCN, and (F) CD163. IHC staining intensity was rated on a scale of 0 to 3 using a semiquantitative method. The ratings were as follows: 0, 1, 2, and 3, indicating <10%, 10% to 30%, 30% to 50%, and >50%, respectively, of the total area of interest (magnification ×200; scale bar, 200 μm).
We also investigated M2 macrophage expression, given that it correlated with disease progression in patients with stage I MF. The IHC staining intensity of M2 macrophages increased continuously from patch to plaque and from plaque to tumor (P < .001; Figure 6F). In addition, the staining intensity of M2 macrophage was higher in progressive stage I MF compared with indolent stage I MF (P = .077; supplemental Figure 7E).
Discussion
The advent of RNA-sequencing technologies in recent years has significantly contributed to cancer research.19 Although single-cell RNA sequencing provides transcriptomic information at the single-cell level, it requires fresh tissue for high cell viability, posing inherent limitations for creating prediction models.20 Traditional bulk RNA sequencing is not suitable for early-stage MF given that malignant T cells comprise only a limited percentage of the total sample.21 Therefore, we adopted spatial transcriptomics to specify lymphoma cell areas and immune cell areas based on histopathological features and expression of morphology markers.21
According to the T class of the tumor, node, metastasis staging system, the designations of T1 and T2 are determined based on body surface area involvement and the clinical presentations between patches and plaques do not influence the stage.10,22 In this study, we observed that DEGs associated with interferon alfa/beta signaling and lymphocyte chemotaxis decreased, whereas the assembly of collagen fibrils and regulation of interleukin-4 production increased during progression from patch to plaque. Furthermore, we observed differences in the tumor microenvironment between patch- and plaque-stage MF. Notably, M2 macrophages were significantly higher in plaque-stage MF than in patch-stage MF in both tumor and immune cell areas. M2 macrophages are induced by interleukin-4 and promote Th2 polarization and maintain an immunosuppressive tumor microenvironment, resulting in poor survival outcomes.23-25
In addition, we observed that M2 macrophages increased significantly in immune cell areas of progressive stage I MF compared with indolent stage I MF. The expression of CD163, a marker of M2 macrophages, significantly correlated with most of the progression signature genes and LAG3 in patients with stage I MF. Our study demonstrated a strong correlation between M2 macrophages and T-cell exhaustion markers (LAG-3 and TIM-3) in immune cell areas, suggesting that the number of M2 macrophages is associated with T-cell dysfunction. Although TIM-3 and LAG-3 were initially discovered on activated T-effector cells, their expressions have been associated with M2 tumor-associated macrophages in various cancers.26-29
We focused on CAFs in early-stage MF given that the histological criteria for MF diagnosis include dermal fibrosis.30 In this study, the progression signature was significantly correlated with CAF markers. In addition, some studies suggest that dermal fibroblasts in MF contribute to Th2 dominancy, tumor cell migration, and drug resistance.17,31 Interestingly, the expression of cancer-associated markers, α-SMA and FAP, significantly increased during progression, and intense IHC expression of FAP was significantly higher in progressive stage I MF than in indolent stage I MF. Single-cell analysis revealed that fibroblasts from MF showed increased expression of signatures related to extracellular matrix production, matrix metalloproteinases, and cytokines compared with healthy controls.32 Moreover, we found that TIMP1 and RAC2, members of progression signature genes, increased significantly during progression, and high IHC expression was associated with progression in stage I MF. TIMP1 induces CAF accumulation and correlates with poor prognosis in several types of cancer.33-37RAC2 gene expression also served as a prognostic marker and was associated with M2 macrophage polarization.38-40
Aside from M2 macrophages and CAFs, we also observed an increase in memory B cells, plasma cells, and several types of immunoglobulins (IGKC, IGHG1-4) among DEGs during the progression from patch to plaque. The role of tumor-infiltrating B cells in MF has been recently investigated, revealing that B-cell infiltration inversely correlated with progression-free survival.41,42 In addition, we found an increase in activated mast cells and a decrease in resting mast cells during progression from plaque to tumor. Previous reports have shown that the number of mast cells increases in MF lesions and correlates with disease severity.43-46 Finally, we noted a decrease in activated dendritic cells in plaque-/tumor-stage MF compared with patch-stage MF in immune cell areas, consistent with a previous study revealing that most dendritic cells in the skin of MF exhibited immature phenotypes contributing to tumor tolerance.47
Our study aimed to elucidate significant genes that consistently increase expression during the progression from patch to plaque and from plaque to tumor. Most of the genes in the progression signature are oncogenes in various types of cancers. Furthermore, we found that patients with early-stage MF with a high-progression signature at the time of diagnosis were more likely to progress and develop phototherapy-resistant lesions during follow-up. The early-stage MF groups with high-progression signatures significantly correlated with Janus kinase-signal transducer and activator of transcription, NF-κB, and T-cell receptor signaling pathways, which are constitutively activated and mutated exclusively in T-cell neoplasm.48-50 We also discovered several pathways commonly upregulated during the progression from patch to plaque and from plaque to tumor. Most of these upregulated pathways are associated with transcription, DNA repair, cell cycle, chromatin organization, signal transduction, and cellular response to stimuli. These pathways have also been associated with recurrent mutations of driver genes in CTCL, as identified in previous studies.48,50,51
This study has several limitations to note. First, the sample size of patients with MF was relatively small, which was associated with difficulty in selecting samples for precise and delicate analysis. Although we tried to capture atypical lymphocytes such as Pautrier microabscess in the epidermis for tumor cell areas, we could not differentiate CD4+ tumor cells from immune T cells when selecting ROIs. We tried to choose the same number of ROIs per patient. However, it was impossible because the expression level of immunofluorescence of morphology markers was relatively lower in some tissues. Finally, when we analyzed the patients based on the progression during follow-up, there is the possibility that follow-up periods are not enough.
In conclusion, this study revealed significant changes in gene expression, pathways, and the tumor microenvironment during the progression from patch to plaque and from plaque to tumor. In addition, this study highlighted the differences between indolent stage I MF and progressive stage I MF (supplemental Figure 8). These results may provide insights for developing novel therapies and personalized treatments for patients with MF who are at an increased risk of progression.
Acknowledgment
This work was supported by National Research Foundation of Korea (NRF) grant NRF-2023R1A2C100730311, which is funded by the Ministry of Science and Information Technology of the Korean government.
Authorship
Contribution: M.E.C. and G.K. conceptualized the study; M.E.C. and H.-J.S. contributed to the methodology and wrote the original draft; C.H.W. and H.-J.S. provided the software; W.J.L. and M.W.L. validated the data and contributed to project administration; M.E.C. and C.H.W. performed the formal analysis; M.E.C. and W.J.L., performed the investigation; H.-J.S. provided the resources; M.E.C., H.-J.S., and W.J.L. curated the data; M.E.C., C.H.W., and W.J.L. reviewed and edited the draft; G.K. visualized the study; W.J.L. supervised the study and acquired funding; and all authors have read and agreed to the published version of the manuscript.
Conflict of interest: The authors declare no competing financial interests.
Correspondence: Woo Jin Lee, Department of Dermatology, Asan Medical Center, University of Ulsan College of Medicine, 88 Olympic-ro 43 gil, Songpa-gu, Seoul 05505, Republic of Korea; email: uucm79@hanmail.net.
References
Author notes
The data sets used and/or analyzed during the current study are available on reasonable request from the corresponding author, Woo Jin Lee (uucm79@hanmail.net).
The full-text version of this article contains a data supplement.







