TO THE EDITOR:
Secondary renal involvement is a common complication of advanced-stage non-Hodgkin lymphoma (NHL). Primary renal NHL (prNHL) manifestations are notably less frequent and, for an extended period, the existence of primary renal lymphoma was questioned, given the absence of a lymphatic niche in the kidney.1-5
From population-based studies, an age-adjusted incidence of 0.035 per 100 000, a median age of ∼70 years at diagnosis, and a male predominance have been reported. Among prNHL, diffuse large B-cell lymphoma is the most common histology, followed by marginal zone (MZL) and follicular lymphoma.6,7 Clinical differentiation of prNHL from other renal malignancies is challenging, leading to a substantial number of patients with primary renal MZL (prMZL) undergoing resection.8
Insights into prMZL biology are derived from limited data, from individual case reports lacking molecular characterization.9,10 We recently characterized the molecular landscape of primary renal diffuse large B-cell lymphoma and observed a genomic profile with similarities to large B-cell lymphomas of immune-privileged sites.11 To unravel the genomic landscape of prMZL, we conducted a comprehensive investigation using whole-exome sequencing (WES) and array-based analysis of somatic copy number alterations on, to our knowledge, the largest cohort published to date. Molecular studies and data processing were performed as previously described and are outlined in the supplemental Materials and Methods.11
Case selection, clinical data, quality metrics, and results from molecular studies are summarized in supplemental Tables 1-4.
The study was approved by the ethics committee of the University of Lübeck (reference no. 18-356). Histopathological work-up was performed as previously described and diagnosis was confirmed following the fifth edition of the World Health Organization classification of lymphoid tumors and the International Consensus Criteria.12-14 In resection specimens, a partial association with the renal pelvis can be observed, including lymphoepithelial lesions similar to those seen in gastric mucosa, salivary gland epithelium, and other tissues affected by extranodal MZL (eMZL; Figure 1A-B). A summary of the histopathological characteristics of the study group alongside results from fluorescence in situ hybridization studies (IGH::MALT1; BIRC3::MALT1; MALT1 break-apart; IGH::FOXP1; and IGH::BCL10) are provided in supplemental Table 5 and the supplemental Materials.
The molecular landscape of prMZL. Histology (hematoxylin and eosin) of a representative case of prMZL. (A) The renal parenchyma is effaced by a vaguely nodular proliferation of small- to medium-sized lymphoid cells with round nuclei, condensed chromatin, and pale cytoplasm. (B) Lymphoepithelial lesions are evident in the urothelium of the renal pelvis. (C) Distribution of somatic mutation burdens in prMZL cases, represented as a box plot across samples. (D) Spectrum of somatic variant classifications in prMZL samples, with frequencies categorized by mutation type, including frameshift deletions, insertions, missense mutations, and nonsense mutations. (E) Oncoplot depicting the mutation profiles of genes frequently altered in prMZL cases. The columns represent individual samples, and rows represent the most commonly mutated genes. The color-coded legend indicates the variant classification, biopsy type, sex, and second differentiation. Percentages on the right indicate the proportion of samples harboring mutations in each gene. f, female; m, male; no., number.
The molecular landscape of prMZL. Histology (hematoxylin and eosin) of a representative case of prMZL. (A) The renal parenchyma is effaced by a vaguely nodular proliferation of small- to medium-sized lymphoid cells with round nuclei, condensed chromatin, and pale cytoplasm. (B) Lymphoepithelial lesions are evident in the urothelium of the renal pelvis. (C) Distribution of somatic mutation burdens in prMZL cases, represented as a box plot across samples. (D) Spectrum of somatic variant classifications in prMZL samples, with frequencies categorized by mutation type, including frameshift deletions, insertions, missense mutations, and nonsense mutations. (E) Oncoplot depicting the mutation profiles of genes frequently altered in prMZL cases. The columns represent individual samples, and rows represent the most commonly mutated genes. The color-coded legend indicates the variant classification, biopsy type, sex, and second differentiation. Percentages on the right indicate the proportion of samples harboring mutations in each gene. f, female; m, male; no., number.
WES was successful in 21 patients, showing a predominance of missense variants, followed by splice-site and nonsense mutations. Variability regarding mutational burden was substantial (Figure 1C-D).
Remarkable heterogeneity is observed in the genetic alterations found in prMZL. KMT2C, NOTCH1, and TSC1 are mutated in one-third of cases, making them the most prevalent genetic alterations. This suggests that these genes play a central role in prMZL pathogenesis. KMT2C, a histone methyltransferase, is essential for regulating gene expression via chromatin-based mechanisms. Mutations in KMT2C were shown to promote the growth and survival of malignant B cells.15 Similarly, the high mutation frequency of NOTCH1 indicates that dysregulated Notch signaling, a critical regulator of cell communication and differentiation, contributes to the development of prMZL.16 In addition to these frequent mutations, our analysis identifies an additional range of recurrent mutations in genes such as SPEN, ARID1B, and BCOR (24% of cases). These genes are involved in chromatin regulation, transcriptional control, or tumor suppressor functions, with implications for a relatively aggressive phenotype in B-cell malignancies.17-19 Their mutations suggest diverse but potentially synergistic pathogenic mechanisms. Most frequently affected pathways include Hippo, NOTCH, PI3K, and RTK-RAS signaling (supplemental Figure 2). The distribution of mutations across multiple genes is uneven, indicating the existence of molecular subtypes or developmental pathways within the prMZL spectrum (Figure 1E).
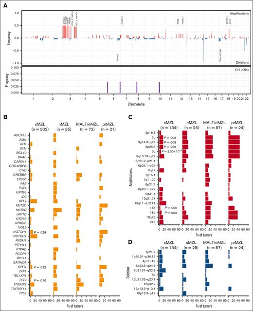
Copy number variant profiling of 24 samples, using OncoScan copy number variant arrays (Thermo Fisher), revealed pronounced gains at chromosomes 3 (MYD88, FOXP1, NFKBIZ, GATA2, BCL6, PIK3CA, and SOX2), 7 (CARD11), 12 (KRAS and PTPN11), and 18 (SETBP1 and BCL2), alongside focal losses on chromosomes 6 (TNFAIP3) and 17 (TP53). We interrogated the data set more specifically for the very prominent chromosome 3 gains and observed no true trisomies (supplemental Figure 3; supplemental Table 6A-B). Investigation of copy number neutral losses of heterozygosity identified regions of interest on chromosomes 6, 8, and 10 but no genes recurrently implicated in oncogenesis mapped to these regions (Figure 2A).
Comparative analysis of genomic features in prMZL compared with other primary manifestations. (A) Genome-wide frequency plot showing chromosomal amplifications, deletions, and CN-LOH across sMZL, nMZL, MALT/eMZL, and prMZL subtypes. The x-axis represents chromosomes, and the y-axis denotes the frequency of alterations. Key genes within significant regions are annotated. A more detailed representation of aberrations affecting chromosome 3 as a most prominent target of somatic copy number variants is provided in supplemental Figure 3. (B) Comparison of gene-specific copy number alterations (amplifications or deletions) among sMZL, nMZL, MALT/eMZL, and prMZL subtypes. Percentages indicate the proportion of tumors with alterations in each gene, with statistical significance noted for specific comparisons; P values are shown for comparisons against prMZL. (C) Frequencies of significant chromosomal amplifications in sMZL, nMZL, MALT/eMZL, and prMZL. The y-axis highlights key chromosomal regions, whereas the x-axis shows the percentage of tumors harboring these alterations. Statistical significance is annotated (P values). (D) Frequencies of significant chromosomal deletions in sMZL, nMZL, MALT/eMZL, and prMZL. The y-axis highlights key chromosomal regions, and the x-axis represents the percentage of tumors with these alterations. Pairwise comparison of mutation frequencies across MZL subtypes using logistic regression models with post hoc analysis via estimated marginal means, yielding adjusted P values (Tukey method) and odds ratios for differential mutational enrichment. The respective data sets were not reanalyzed, but rather, the published results were extracted for comparative analyses. Reported P values reflect comparisons between prMZL and each individual MZL subtype. CN-LOH, copy-neutral loss of heterozygosity; nMZL, nodal MZL; sMZL, splenic MZL.
Comparative analysis of genomic features in prMZL compared with other primary manifestations. (A) Genome-wide frequency plot showing chromosomal amplifications, deletions, and CN-LOH across sMZL, nMZL, MALT/eMZL, and prMZL subtypes. The x-axis represents chromosomes, and the y-axis denotes the frequency of alterations. Key genes within significant regions are annotated. A more detailed representation of aberrations affecting chromosome 3 as a most prominent target of somatic copy number variants is provided in supplemental Figure 3. (B) Comparison of gene-specific copy number alterations (amplifications or deletions) among sMZL, nMZL, MALT/eMZL, and prMZL subtypes. Percentages indicate the proportion of tumors with alterations in each gene, with statistical significance noted for specific comparisons; P values are shown for comparisons against prMZL. (C) Frequencies of significant chromosomal amplifications in sMZL, nMZL, MALT/eMZL, and prMZL. The y-axis highlights key chromosomal regions, whereas the x-axis shows the percentage of tumors harboring these alterations. Statistical significance is annotated (P values). (D) Frequencies of significant chromosomal deletions in sMZL, nMZL, MALT/eMZL, and prMZL. The y-axis highlights key chromosomal regions, and the x-axis represents the percentage of tumors with these alterations. Pairwise comparison of mutation frequencies across MZL subtypes using logistic regression models with post hoc analysis via estimated marginal means, yielding adjusted P values (Tukey method) and odds ratios for differential mutational enrichment. The respective data sets were not reanalyzed, but rather, the published results were extracted for comparative analyses. Reported P values reflect comparisons between prMZL and each individual MZL subtype. CN-LOH, copy-neutral loss of heterozygosity; nMZL, nodal MZL; sMZL, splenic MZL.
Upon comparative analysis of our data set with previously published cohorts of splenic, nodal, and eMZL/mucosa-associated lymphoid tissue (MALT), prMZL appears to resemble most closely other eMZL (MALT lymphoma; Figure 2B-D).20-24 The respective data sets were not reanalyzed, but rather, published results were extracted for comparative analyses. Reported P values reflect comparisons between prMZL and each individual MZL subtype. Despite prMZL being a rare variant of MZL, it shares several genetic features with other eMZL/MALT lymphomas, including mutations and genetic alterations that affect immune regulation and cell differentiation. The genetic profile of prMZL and other eMZL lymphomas, characterized by shared mutations in genes such as KMT2C and NOTCH1, recurrently observed in eMZL of gastric, pulmonary, and ocular origin, as well as the shared amplifications of 3p and 3q at similarly elevated frequencies, highlight an overlap between these MZL subtypes in contrast to nodal MZL and splenic MZL. Small numbers of cases limit the detectability of significant differences between MZL subtypes. Comparative genomic analyses are summarized in supplemental Table 7. We observed few alterations in some genes recurrently mutated in other eMZLs, for example, of the dura (45% TNFAIP3 mutations), cutaneous (63% FAS mutations), and thyroidal MZL (65% TET2 and 44% TNFRSF14 mutations).24 This suggests that prMZL may represent a specific subgroup within the broader entity of eMZL, particularly exhibiting pronounced alterations in NOTCH signaling (eg, NOTCH1 mutations) and transcriptional regulation (eg, SPEN and BCOR mutations). The clinically relevant proclivity for renal involvement could partially be genomically determined, setting it apart from other eMZL. It may additionally reflect selective pressures of the local microenvironment acting on a conserved pathogenic template rather than a fundamentally different mechanism of lymphomagenesis.
By applying Kraken 2 and Bracken algorithms to the WES data set (see supplemental Materials and Methods), we were unable to identify significant amounts of sequences originating from an infectious agent of potential etiological relevance.25 Given the well-established association of other MZL subtypes, particularly MALT lymphomas, with pathogens such as Helicobacter pylori or Chlamydia spp. and the suboptimal sensitivity of our approach, in particular in archival tissue alongside the markedly lower abundance of microbial sequences in WES data, further investigations using fresh tissue samples would be highly desirable.
The study has limitations intrinsic to its retrospective design. Although it represents, to our knowledge, the largest cohort of indolent primary renal lymphoma cases analyzed, it remains relatively small and was collected over 2 decades. This introduces heterogeneity in terms of treatment approaches and fragmentary follow-up data. This constrains an integrative analysis incorporating molecular and clinical observations (eg, transformation and dissemination). Cases with occult nonrenal primary manifestations may have been missed. However, secondary renal manifestations typically occur in advanced-stage disease, so the likelihood of secondary renal manifestations in our cohort with 67% surgical resections is low.
Molecularly, prMZL shares many similarities with MALT/eMZL, with its renal tropism representing a distinct feature, potentially attributable, in part, to molecular peculiarities, but not significantly altering the core pathogenic mechanisms shared between eMZL. Future studies leveraging these insights and integrating clinical characteristics alongside treatment responses may refine diagnostic criteria and inform risk-adapted therapeutic approaches for this rare lymphoma variant.
Acknowledgments: The authors thank Tanja Oeltermann and Steffen Wagner for their skilled technical assistance. A.K. and H.B. acknowledge computational support from the OMICS compute cluster at the University of Lübeck.
This work was supported by generous funding by the Wilhelm Sander-Stiftung through a project grant (grant no. 2021.150.1 [N.G.]). H.B. and A.K. acknowledge support from the Bundesministerium für Bildung und Forschung project Outlive Colorectal Cancer Consortium (FKZ 01KD2103A).
Contribution: N.G., A.C.F., and H.M. contributed to the study concept; N.G., A.K., V.v.K., P.L., M. Krokowski, M. Kümmel, H.M.W., V.B., S.S., K.K., S.G., H.M., and A.C.F. collected data; A.K., N.G., A.C.F., H.B., N.v.B., and P.L. analyzed the data and created figures and tables; N.G. prepared the initial draft of the manuscript; and all authors critically reviewed the manuscript and approved the final version.
Conflict-of-interest disclosure: N.G. received travel support from BeiGene, Janssen, and Roche; and honoraria from Roche, Takeda, Janssen, Menarini Stemline, and AstraZeneca. The remaining authors declare no competing financial interests.
Correspondence: Niklas Gebauer, Department of Hematology and Oncology, University Hospital of Schleswig-Holstein, Campus Lübeck, Ratzeburger Allee 160, 23538 Lübeck, Germany; email: niklas.gebauer@uksh.de.
References
Author notes
A.K., V.v.K., and P.L. contributed equally to this study.
H.B., A.C.F., and N.G. are joint senior authors.
Raw fastq files have been added to the European Genome-phenome Archive (EGAD50000001136). OncoScan array data have been deposited in the Gene Expression Omnibus database (accession number GSE284538).
The full-text version of this article contains a data supplement.

