Key Points
Single-cell sequencing reveals differential immune responses to FVIII and FIX in patients with HA and HB.
B cells dominate in patients with HA with inhibitors, whereas T cells are relatively more active in those with HB with inhibitors.
Visual Abstract
Inhibitors are the most severe complication of replacement therapy in patients with hemophilia. Previous studies, along with our clinical observations, have identified distinct incidence rates and clinical manifestations of factor VIII (FVIII) and FIX inhibitors in patients with severe hemophilia A (HA) and HB. To explore different immune responses to FVIII and FIX in patients with HA and HB and elucidate the mechanisms underlying the varying clinical manifestations of these patients, we performed single-cell sequencing on peripheral blood mononuclear cells (PBMCs) collected from 5 patients with HA and 5 with HB with inhibitors. After quality control, a total of 75 051 cells were clustered into 19 subsets. Transcriptome analysis revealed differences in the composition of lymphocyte subsets and the functional status of immune cells between the HA and HB groups. Additionally, immune repertoire analysis indicated variations in the diversity of B- and T-cell clones between the 2 groups. HA group exhibited a relatively higher proportion of B cells and more active B cells, whereas HB group demonstrated a higher proportion of T cells, with more active CD4+ T helper cells. Our study provides insights into the distinct biological processes underlying the distinct immune responses to therapeutic FVIII and FIX in patients with HA and HB, as revealed through single-cell sequencing of PBMCs from patients with hemophilia with inhibitors. The data generated will serve as a valuable resource for future research on how the immune system recognizes and initiates responses to antigens with varying molecular characteristics.
Introduction
Hemophilia is an X-linked inherited bleeding disorder, caused by coagulation factor deficiency. Hemophilia A (HA) and HB are 2 classes of hemophilia caused by defects in coagulation factor VIII (FVIII; F8) and coagulation factor IX (FIX; F9), respectively. Patients with hemophilia cannot generate adequate FVIII or FIX to maintain effective hemostasis. Replacement therapy, involving the administration of FVIII or FIX concentrates, is an effective approach to preventing and treating bleeding.1 However, the development of inhibitors, which are neutralizing or clearing antibodies against FVIII or FIX, is the most severe complication of replacement therapy. Patients with severe hemophilia (with <1% coagulation activity of FVIII or FIX) are especially prone to inhibitor development due to their minimal endogenous production of these factors.2 As a result, their immune systems are more likely to recognize infused FVIII or FIX as foreign antigens, leading to the development of inhibitors that compromise the efficacy of replacement therapy.
Distinct clinical manifestations between FVIII and FIX inhibitors have been observed in patients with severe HA and HB, as supported by previous studies and our clinical practice. The more complex molecular structure of FVIII as a glycoprotein contributes to its heightened immunogenicity.3,4 The incidence of inhibitor development is higher in patients with severe HA. It has been hypothesized that genotypes consisted of more missense mutations resulting in less cross-reactive materials in patients with severe HA. FIX is one of the vitamin K–dependent factors and is also one of the serine proteases that have conserved amino acid sequences in the body.5 Therefore, patients with HB have greater immune tolerance to FIX, even if some of them produce few cross-reactive materials, but the incidence of allergic reactions along with inhibitors is much higher in patients with HB. Patients with HA with inhibitors have higher success rate after immune tolerance induction (ITI) or rituximab therapy, and much lower relapse rate after successful ITI and rituximab than HB patients with inhibitors (supplemental Table 1).6
To describe the features of peripheral immune cells from patients with HA and HB with inhibitors and reveal the differences in immune responses to FVIII and FIX, we performed single-cell sequencing on peripheral blood mononuclear cells (PBMCs) collected from patients with HA and HB with inhibitors after replacement therapy, to our knowledge, for the first time, encompassing single-cell transcriptome (single-cell RNA sequencing [scRNA-seq]) and immune repertoire (single-cell B-cell receptor sequencing [scBCR-seq] and single-cell T-cell receptor sequencing) sequencing, which is a high-throughput strategy to dissect cellular heterogeneity across clinical groups.7 In this study, we found that patients with HA and HB exhibited different compositions of immune cell subsets in peripheral blood when producing FVIII and FIX inhibitors. These differences were reflected in the ratios and functional status of T- and B-cell subsets and the intensity of cell interactions. Our study is, to our knowledge, the first to describe the differential immune responses to therapeutic exogenous FVIII and FIX in patients with HA and HB reflected by PBMCs. More importantly, it has also provided, to our knowledge, the first data set containing single-cell sequencing of peripheral immune cells collected from patients with hemophilia with inhibitors after replacement therapy, which could be precious data resource for future research on how immune systems work when exposed to invading antigens with different molecular features.
Material and methods
All statistical analyses and downstream analyses of single-cell sequencing data were performed on R 4.2.2.
Single-cell sequencing of PBMCs collected from patients with FVIII or FIX inhibitors and processing of data
We recruited 5 patients with HA and 5 with HB with inhibitors after receiving replacement therapy in Hemophilia Comprehensive Care Center, Beijing Children’s Hospital (supplemental Figure 1; supplemental Tables 2 and 3). Peripheral blood was collected in standard EDTA tubes. PBMCs were isolated within 4 hours after blood collection as previously described.8 Written informed consent was obtained from the guardians of all study participants, and the ethics committee approved the consent procedure. Detailed procedures of single-cell sequencing and data processing are described in the supplemental Methods.
DEG identification and pathway enrichment
“FindMarkers” and “FindAllMarkers” functions were used to identify differentially expressed genes (DEGs) between the 2 groups. Those with log2foldchange >0.6 and adjusted P value <.05 were considered as DEGs, referring to the criteria in a previous study.9 The Database for Annotation, Visualization and Integrated Discovery (https://david.ncifcrf.gov) was used for pathway enrichment of DEGs. The results were visualized through “ggplot2” R package (v 3.4.2).
Analyses of single-cell immune repertoire sequencing
We used “immunarch” R package (v 0.9.1; https://immunarch.com/) to analyze B-cell receptor (BCR) and T-cell receptor (TCR) repertoire and the “vegan” R package (v2.6-4) to analyze the repertoire diversity of BCR and TCR in the 2 groups. The “filtered_contig_annotations” files output by “Cell Ranger” were read by “immunarch” in R. “repClonality” function was used to count and summarize the clonotype information in the 2 groups.
Analyses of immune cell interaction
“cellchat” R package (v 1.6.1) was applied to analyze the interactions among immune cell subsets.10 All the analyzing processes were performed following the procedure provided by the authors of “cellchat” (https://github.com/sqjin/CellChat).
Results
Identification and annotation of PBMC subsets in patients with hemophilia with inhibitors
After preprocessing and quality control, the cells were clustered and annotated for downstream analyses. A total of 75 051 cells passing quality control, including 32 679 cells from the HA group and 42 372 cells from the HB group, were clustered into 19 subsets, which were identified and annotated according to common PBMC markers (Figure 1A-B). CD69 was widely expressed across all subsets in both groups, indicating early activated immune status after antigen stimulation, and the expression levels of CD69 in B cells are higher in the HA group (supplemental Figure 2A).
Overall clustering and description of scRNA-seq results of PBMCs from patients with hemophilia with inhibitors. (A) In total, 19 subsets were clustered and visualized through uniform manifold approximation and projection (UMAP). (B) The dot plot showed the expression levels of the markers for the annotation of the 19 subsets. (C) The cell ratios of each subset in each sample. The legend in panel A also applies to panel C. (D-H) Student t test was used to assess the difference of main lymphocyte clusters’ ratios in the total lymphocytes between the HA and HB groups, including T cells (D), B cells (E), NK cells (F), plasma cells (G), and proliferative cells (H). DNT, double-negative T; mDCs, myeloid DCs.
Overall clustering and description of scRNA-seq results of PBMCs from patients with hemophilia with inhibitors. (A) In total, 19 subsets were clustered and visualized through uniform manifold approximation and projection (UMAP). (B) The dot plot showed the expression levels of the markers for the annotation of the 19 subsets. (C) The cell ratios of each subset in each sample. The legend in panel A also applies to panel C. (D-H) Student t test was used to assess the difference of main lymphocyte clusters’ ratios in the total lymphocytes between the HA and HB groups, including T cells (D), B cells (E), NK cells (F), plasma cells (G), and proliferative cells (H). DNT, double-negative T; mDCs, myeloid DCs.
The ratios of each lymphocyte subset are shown in Figure 1C. Statistical analyses revealed differences in lymphocyte subset ratios between the HA and HB groups. The HB group exhibited a statistically significant higher ratio of T cells than the HA group (P = .044; Figure 1D), whereas the HA group showed a relatively higher ratio of B cells among all lymphocytes but without statistical significance (P = .061; Figure 1E). The ratios of natural killer (NK) cells, plasma cells, and proliferative cells did not show differences (Figure 1F-H). The differences in the proportions of T and B lymphocyte subsets in peripheral blood suggest that the functions of immune cell subsets in patients with HA and HB might vary during immune processes to FVIII and FIX agents.
Differential functional status of B cells between patients with HA and HB with inhibitors
We integrated scRNA-seq with immune repertoire data to covisualize the BCR repertoire and transcriptional profiles on uniform manifold approximation and projection, which showed that B_1 and B_3 mainly consisted of B cells expressing IGHM and IGHD, whereas B_2 was mainly composed of those expressing IGHG and IGHA isoforms (Figure 2A-B).
Differential functional status and BCR diversity of B cells between HA and HB groups. (A-B) IGHC genes sequenced by scBCR-seq of corresponding B cells and plasma cells were shown on the UMAP. (C) The cell ratios of each B-cell and plasma cell subset in each sample. (D-F) The volcano plots were used to visualize the DEGs and their P values and FCs of the 3 B-cell subsets including B_1 (D), B_2 (E), and B_3 (F) between the 2 groups. (G-H) The bar plots showed the GO_BP pathways enriched by all DEGs of the 3 B-cell subsets in HA (G) and HB (H) groups; FDR <0.05 were considered significant. (I) Numbers of unique B-cell clonotypes in the HA and HB groups. (J) Top clonal proportions of B-cell clonotypes with specific indices of each sample. (K) Rare clonal proportions of B-cell clonotypes with specific counts of each sample. FC, fold change; FDR, false discovery rate; MAX, maximum.
Differential functional status and BCR diversity of B cells between HA and HB groups. (A-B) IGHC genes sequenced by scBCR-seq of corresponding B cells and plasma cells were shown on the UMAP. (C) The cell ratios of each B-cell and plasma cell subset in each sample. (D-F) The volcano plots were used to visualize the DEGs and their P values and FCs of the 3 B-cell subsets including B_1 (D), B_2 (E), and B_3 (F) between the 2 groups. (G-H) The bar plots showed the GO_BP pathways enriched by all DEGs of the 3 B-cell subsets in HA (G) and HB (H) groups; FDR <0.05 were considered significant. (I) Numbers of unique B-cell clonotypes in the HA and HB groups. (J) Top clonal proportions of B-cell clonotypes with specific indices of each sample. (K) Rare clonal proportions of B-cell clonotypes with specific counts of each sample. FC, fold change; FDR, false discovery rate; MAX, maximum.
DEGs of 3 B-cell clusters between the 2 groups were identified first (Figure 2D-F). We found that a considerable number of DEGs were shared among the 3 B-cell clusters. There were 29 upregulated DEGs shared by all 3 B-cell clusters from a total of 72 DEGs in the HA group, whereas there were only 10 upregulated DEGs shared by all 3 B-cell clusters from a total of 48 DEGs in the HB group (supplemental Figure 3). As previously demonstrated, the number of upregulated immune-related DEGs robustly reflects immune cell activity in scRNA-seq.11CD69 is a marker of activated immune cells,12 and CD83 is an activation maker of antigen-presenting cells (APCs) and B cells,13 whose upregulation indicated that B cells were more active in patients with HA producing FVIII inhibitors than patients with HB producing FIX inhibitors. Higher expression of NFKBIA, NFKBIZ, and NFKBID indicated that the NF-κB signaling pathway was more highly activated in B cells of patients with HA during the production of FVIII inhibitors (Figure 2D-F). The number and identity of DEGs suggested that B cells exhibited a relatively stronger immune response in patients with HA during inhibitor production in replacement therapy than those with HB.
We enriched biological process pathways in the gene ontology (GO) database (GO_BP)14 of all upregulated DEGs from the 3 B-cell subsets in each group. B cells from patients with HA with FVIII inhibitors exhibited a greater enrichment of pathways related to activated immune responses than those from patients with HB. Pathways including inflammatory response, NIK/NF-κB signaling, regulation of type I interferon production, and leukocyte chemotaxis were upregulated in B cells from the HA group compared with those from the HB group (Figure 2G), whereas none of the pathways enriched by DEGs from B cells from the HB group showed statistical significance (Figure 2H). Because B cells were more active in the HA group, apoptotic process was also induced (Figure 2G). As described in a recent review, in contrast to T-cell–dependent activation, T-cell–independent BCR activation predominantly induces apoptosis, suggesting its relative significance in the immune responses to FVIII compared to FIX.15 Differential functional status of myeloid cells and dendritic cells (DCs) were also identified between patients with HA and HB with inhibitors (supplemental Figure 4).
To further explore immune cell heterogeneity between patients with high- and low-titer inhibitors in each group, we conducted differential analyses across 3 B-cell subsets. In the HA group, all 3 B-cell subsets derived from patients with high-titer inhibitors exhibited a greater number of upregulated DEGs associated with activation, particularly the B_2 subset (an IGHG-enriched subset identified by scBCR-seq), which demonstrated elevated expression levels of JCHAIN and CD1C (supplemental Figure 5A-C); in the HB group, there were only a few DEGs between patients with high- and low-titer inhibitors in all 3 B-cell clusters (supplemental Figure 5E-G), which did not show functional differences.
B-cell clonal diversity in the 2 groups
The diversity of the immune repertoire, which protects the body from most invading pathogens, is a crucial parameter in immune repertoire sequencing.16 Given that the average proportion of B-cell subsets was higher in the HA group than the HB group (Figure 1E), the HA group exhibited relatively more B-cell clonotypes (P = .1; Figure 2I). The proportions of top clones and rare clones showed little difference between the 2 groups (Figure 2J-K).
Further clustering provided clearer T and NK lymphocyte subsets
T and NK lymphocytes were isolated from the PBMC clusters, including a proliferative cell subset characterized by high expression of T/NK-cell markers, which were further clustered into more accurate T- and NK-cell subsets. After quality control, 51 071 cells were reclustered into 11 T- and NK-cell subsets according to their markers (Figure 3A-B). CD69 and interleukin-32 (IL32) were widely expressed in T- and NK-cell subsets (supplemental Figure 2B), and IL32 was more highly expressed in the HB group (supplemental Figure 2C).
Further clustering of T- and NK-cell subsets and their general features. (A) UMAP was used for the dimension reduction of visualization of T and NK subsets. (B) The expression levels of the markers for the annotation of T and NK subsets were shown by the dot plot. (C) The ratios of each T and NK subsets in each sample. The legend in panel A also applies to panel C. (D-K) Student t test was used to analyze the difference of T-cell subsets, including dual negative (DN) T cell (D), naïve CD4+ T cell (E), CD4+ Th cell (F), regulatory T (Treg) cell (G), naïve CD8+ T cell (H), CD8+ CTL (I), exhausted T cell (J), and γδ T cell (K) in total T cells between the 2 groups.
Further clustering of T- and NK-cell subsets and their general features. (A) UMAP was used for the dimension reduction of visualization of T and NK subsets. (B) The expression levels of the markers for the annotation of T and NK subsets were shown by the dot plot. (C) The ratios of each T and NK subsets in each sample. The legend in panel A also applies to panel C. (D-K) Student t test was used to analyze the difference of T-cell subsets, including dual negative (DN) T cell (D), naïve CD4+ T cell (E), CD4+ Th cell (F), regulatory T (Treg) cell (G), naïve CD8+ T cell (H), CD8+ CTL (I), exhausted T cell (J), and γδ T cell (K) in total T cells between the 2 groups.
Eight T-cell subsets were selected to examine their proportions in total T cells in each sample. The student t tests showed that HB group had a statistically significantly higher ratio of CD4+ T helper (Th) cells in total T lymphocytes than the HA group (P = .0056; Figure 3F). The other T-cell subsets did not show significantly different ratios in total T cells between the 2 groups (Figure 3D-E,G-K).
Differential functional status of CD4+ Th cells between the HA and HB groups
Aside from the higher ratio of CD4+ Th cells from total T lymphocytes in the HB group, differential analyses revealed stronger immune function of CD4+ T cells in the HB group than the HA group. T-cell activation factors or markers such as IL32, CD52, KLF2, RIPOR2, AHNAK, and ITGA4 were upregulated in CD4+ Th cells from the HB group compared with those from the HA group (Figure 4A). Regarding GO_BP pathways enriched in CD4+ Th cells, the HA group exhibited only a few pathways with limited relevance to T-cell activity, along with poorer false discovery rate values and lower gene counts (Figure 4B). In contrast, the HB group showed a greater number of pathways associated with T-cell activation, with lower false discovery rate values and higher gene counts. These pathways included immune response, TCR signaling, positive regulation of cell migration, integrin-mediated signaling, and alpha-beta T-cell activation (Figure 4C). Differential analyses showed few significant differences in the status of CD4+ Th cells between patients with high- and low-titer inhibitors in either group (supplemental Figure 5D,H).
Differential functional status and repertoire diversity of T cells between the 2 groups. (A) The DEGs were visualized by the volcano plots. (B-C) The bar plots showed the GO_BP pathways enriched by the DEGs of CD4+ Th cells in the HA (B) and HB (C) groups. (D) Numbers of unique T-cell clonotypes in the HA and HB groups. (E) Top clonal proportions of T-cell clonotypes with specific indices of each sample. (F) Rare clonal proportions of T-cell clonotypes with specific counts of each sample. (G) The projection of top 10 clonotypes and others in all 10 samples on the UMAP of T and NK cells.
Differential functional status and repertoire diversity of T cells between the 2 groups. (A) The DEGs were visualized by the volcano plots. (B-C) The bar plots showed the GO_BP pathways enriched by the DEGs of CD4+ Th cells in the HA (B) and HB (C) groups. (D) Numbers of unique T-cell clonotypes in the HA and HB groups. (E) Top clonal proportions of T-cell clonotypes with specific indices of each sample. (F) Rare clonal proportions of T-cell clonotypes with specific counts of each sample. (G) The projection of top 10 clonotypes and others in all 10 samples on the UMAP of T and NK cells.
Clonal diversity of T cells in the 2 groups
The HB group demonstrated a greater diversity of TCR clonotypes than the HA group (P = .1; Figure 4D), primarily due to the significantly higher proportion of T-cell subsets within total lymphocytes (Figure 1D). Unlike B-cell clones, dominant T-cell clones were observed in most patients, with the top 10 clones representing ∼3% of the total repertoire (Figure 4E). Correspondingly, the counts of dominant T-cell clones were also high in most patients, in which HB26’s top clone had >100 T cells in the data set, accounting for nearly 2% of total T-cell clonotypes (Figure 4F). Interestingly, the top 10 T-cell clones were mainly distributed in CD8+ cytotoxic T lymphocytes (CTLs; Figures 4G and 3A), which means these children, including infants, also had clonal CD8+ CTLs. Previous studies have shown that clonal CD8+ T cells are related to aging,17 and clonal expansion of CD8+ T cells was also observed in children’s infectious diseases.18,19 Our study is, to our knowledge, the first to observe the clonal expansion of CD8+ CTLs in children’s adaptive immune responses to only protein antigens. Therefore, the results of both transcriptome and immune repertoire revealed that the biological action of T cells was relatively more critical for patients with HB who produced FIX inhibitors after exposure to therapeutic coagulation factors.
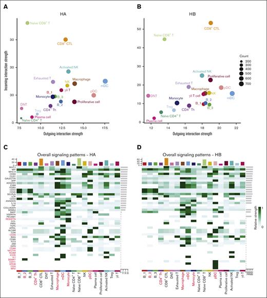
Comparison of cell communications between the HA and HB groups
Overall, immune cell interactions were relatively more robust in the HB group than in the HA group. Myeloid DCs and plasmacytoid DCs (pDCs) had the strongest outgoing interactions in all subsets of immune cells in both groups, reflecting that DCs played an irreplaceable role in adaptive immunity when producing inhibitors against exogenous FVIII or FIX (Figure 5A-B).
Differential intensity and patterns of immune cell interaction in the 2 groups. (A-B) Outgoing and incoming interaction strength of each immune cell subset of the HA (A) and HB (B) groups were visualized by 2-dimensional dot plot. (C-D) The heat maps showed overall signaling patterns with strength of each subset in HA (C) and HB (D). (E) Compared strength of axes of APC and monocyte communication with naïve CD4+ T cells. (F) Compared strength of axes of APC and monocyte communication with CD4+ Th cell. (G) Compared strength of axes of CD4+ Th cell communication with B-cell subsets.
Differential intensity and patterns of immune cell interaction in the 2 groups. (A-B) Outgoing and incoming interaction strength of each immune cell subset of the HA (A) and HB (B) groups were visualized by 2-dimensional dot plot. (C-D) The heat maps showed overall signaling patterns with strength of each subset in HA (C) and HB (D). (E) Compared strength of axes of APC and monocyte communication with naïve CD4+ T cells. (F) Compared strength of axes of APC and monocyte communication with CD4+ Th cell. (G) Compared strength of axes of CD4+ Th cell communication with B-cell subsets.
We analyzed the overall signaling patterns of immune cell subset interactions in the HA and HB groups, integrating both incoming and outgoing signaling intensities. The strength of overall signaling patterns mainly differed across several key immune cell subsets, including B_2 cells, CD4+ Th cells, monocytes, macrophages, myeloid DCs, and pDCs. The differential signaling patterns consisted of cytokines and inflammatory molecules (IL-1 and SEMA7), immune checkpoints and regulators (CD96 and ICOS), a member of the immunoglobulin superfamily (CD48), cell adhesion molecules (RESISTIN, NECTIN, NCAM, CDH, and CDH1), and other molecules (EPHB and MPZ), contributing to different stage of adaptive immune responses (Figure 5C-D).
We further analyzed the axes of antigen-presenting process, B-cell activation, and antibody-producing process. Due to the lower expression levels of CD4 in the naïve CD4+ T cells, cell communication analysis targeting these cells did not reveal statistically significant CD4-associated signaling axes in the HA group. RETN−CAP1, NECTIN1−CD96, and ICOSL−CD28 axes were only observed in the action of HA’s myeloid cells and pDCs on CD4+ T cells (both naïve CD4+ T cells and CD4+ Th cells), whereas ITGB2−ICAM2 was only observed in the action of HB’s myeloid cells on naïve CD4+ T cells. In the HB group, the APP−CD74 axis was active in B_1, B_3, and monocytes’ action on CD4+ T cells, and the MIF−(CD74+CD44) axis was active when B_2 interacted with CD4+ Th cells (Figure 5E-F). There were only a few differential axes between the 2 groups in the process in which CD4+ Th cells activate B cells to initiate humoral immunity (Figure 5G).
Discussion
Diagnostic advancements have enabled earlier hemophilia diagnosis, allowing for timely replacement therapy and improving patients’ quality of life over the past decades. However, the development of inhibitors poses the most significant threat to patients with hemophilia undergoing replacement therapy.20 Distinct clinical characteristics of FVIII and FIX inhibitor development in patients with severe hemophilia A and hemophilia B, including incidence and manifestations, suggest differential immune responses to FVIII and FIX. Previous studies have partly revealed the essential biological processes during immune responses to FVIII, mainly dependent on HA mouse models.21 In contrast, only a few studies have focused on immune responses to FIX in patients with HB.22 However, the molecular structural differences between FVIII and FIX result in varying immunogenicity and drug distribution after IV infusion. These distinct distributions and molecular characteristics cause the immune system to recognize and respond to FVIII and FIX in different ways,23 leading to divergent immune responses and clinical manifestations. Previous studies have identified genetic factors underlying the differential inhibitor incidences in patients with severe HA and HB, highlighting the need to elucidate the immunological mechanisms driving distinct clinical manifestations of FVIII and FIX inhibitors.
Unlike studies on other immune-related diseases, which allow reseachers to analyze immune cells using lesion-site microenvironment specimens, studies on hemophilia inhibitor are limited to peripheral blood samples, because specimens from sites of immune responses to coagulation factor are inaccessible.24 Therefore, existing studies mainly focus on antibody subclasses, cytokines, and peripheral immune cell compositions based on blood samples from patients with hemophilia. Other studies have revealed the immunological mechanisms underlying the production of FVIII inhibitors based on mouse models and cellular experiments. Previous studies have shown that the alloimmune responses to exogenous FVIII in patients with HA are primarily mediated by T cells, which activate B cells to produce FVIII antibodies as the classical adaptive immune response to foreign antigens. When FVIII is administered IV and circulates through the marginal zone of the spleen, it triggers humoral immune responses.25 APCs capture circulating FVIII or FVIII at the site of bleeding, process FVIII antigens, and present FVIII-associated peptides to CD4+ T cells. Through costimulatory signals, APCs activate these CD4+ T cells, converting them into FVIII-specific CD4+ Th cells.26 The latest study has shown that conventional DCs and the different subsets of macrophages process and present FVIII-associated peptides to CD4+ T cells in different anatomical sites in the spleen.27 Unlike patients with HA with inhibitors, some patients with HB develop allergic reactions when producing FIX inhibitors, complicating the use of replacement therapy and ITI.28,29 Further investigation is needed to elucidate the pathophysiologic processes underlying the distinct clinical manifestations observed in patients with HA and HB with inhibitors. RNA-seq has been widely used to studying the features of PBMCs collected from patients with HA with inhibitors, which has made the immune responses to FVIII clearer based on patient specimens,30,31 but it showed limited characteristics of different subsets of immune cells. Fortunately, single-cell sequencing has provided the possibility of studying the immune cells at the level of individual cells, which has been applied in our study on the differential immune responses to FVIII and FIX in patients with HA and HB.
In this study, we performed single-cell sequencing on PBMCs from patients with HA and HB with inhibitors during replacement therapy, revealing distinct functional status and compositions of immune cells underlying differential immune responses to FVIII and FIX. Our analyses have shown that B cells might be relatively more critical in patients with HA for their relatively higher cell ratio, more upregulated functional DEGs, and enriched pathways, whereas T cells, especially CD4+ Th cells, might be relatively more critical in patients with HB for the same reasons. Meanwhile, cell interaction analyses showed different axes in the process of antigen presentation and antibody production.
Our study is dedicated to elucidating the underlying mechanisms behind the distinct clinical manifestations observed in patients with HA and HB with inhibitors. The phenomena observed in our study do not imply that T cells are insignificant in HA or that B cells are unimportant in HB when inhibitors are developed. We performed pathway enrichment analyses using DEGs provided by a previous study that investigated differential immune cell status between patients with HA with and without inhibitors through bulk RNA-seq.31 We found that both T cells and B cells were highly activated when patients with HA produce inhibitors (supplemental Figure 6A-C). Our results suggest that, comparatively, B cells exhibit greater activity in the HA group, whereas T cells demonstrate greater activity in the HB group. The relatively higher ratio and more active functional status of B cells might be the immunological mechanism behind the higher sensitivity to rituximab in patients with HA with inhibitors, because rituximab targets B cells. The relatively more prominent role of T cells in the HB group implies that even after temporary antibody clearance after ITI and rituximab therapy, memory T cells can continue to stimulate newly generated B cells to resume antibody production upon B-cell reconstitution. Our study provides a plausible explanation for the lower clinical response rates to rituximab therapy and the higher relapse rates of inhibitors after ITI and rituximab treatment in patients with HB with inhibitors.
With the advantages of single-cell sequencing, our study comprehensively describes and reveals the differential characteristics of various immune cell subsets and their interactions in patients with HA and HB who produce inhibitors, to our knowledge, for the first time. Our study will help researchers to obtain a comprehensive understanding of the different immune responses to FVIII and FIX in patients with HA and HB. The first step of exogenous antigen processing and presentation is phagocytosis and endocytosis by APCs, including macrophages, DCs, and B cells, whose essence is a series of intracellular reactions triggered by the binding of antigens with various receptors on the surface of APCs. Therefore, molecular characteristics of antigens such as molecular size and epitope abundance affects antigen processing and presentation.32 In humoral immunity, B cells consist subsets of APCs and subsets of antibody-producing cells, which makes B cell so essential in the immune responses to coagulation factors. Our results suggest a greater importance of B cells in the immune responses to FVIII, interpreting the higher success rate of ITI and rituximab therapies that target B cells (containing antigen-specific B cells) in patients with HA with lower relapse rate. More importantly, we have also provided valuable data on the features of immune cells in patients with hemophilia with inhibitors, which could be useful for further studies on how FVIII or FIX inhibitors are produced based on specimens from human patients. Furthermore, because FVIII and FIX are distinct proteins in terms of molecular size and structure, our data on patients with HA and HB producing inhibitors provide valuable resources for basic research on human immune responses to protein antigens with diverse characteristics.
There are also some limitations in our study. The low incidence of FIX inhibitors in patients with HB restricted the sample size for single-cell sequencing, resulting in weaker statistical outcomes for various analyses. There were 2 patients with HB who had initiated ITI when PBMCs were collected, but the low-dose regimen, their lack of response, and few functional differences shown in differential analyses suggest that their immune systems were not significantly affected by ITI (supplemental Figure 7A-F). Although single-cell sequencing has provided high-throughput information on immune cell signatures at the single-cell level, we still lack the capability to analyze the evolution of immune cells in organs such as the spleen, bone marrow, and lymph nodes when patients with hemophilia produce inhibitors after exposure to therapeutic FVIII or FIX. Due to disease-specific constraints, immune cells can only be obtained from peripheral blood, where immune responses are less pronounced in patients with inhibitors. As conduits for immune cell trafficking, PBMCs reflect immune responses to coagulation factors across central and peripheral lymphoid tissues. Because some cells such as DCs, macrophages, and plasma cells are predominantly found in central immune organs and make up a small percentage of PBMCs, our results differ from a previous study that found FVIII alone or in combination with von Willebrand factor is unable to modulate DC maturation.33 Our study and the previous study will be the common basis for future studies on how DCs are modulated when FVIII inhibitors are produced.
Generally, our study has revealed the differentiations of PBMCs in transcriptomes and immune repertoires between patients with HA with FVIII inhibitors and patients with HB with FIX inhibitors through single-cell sequencing, to our knowledge, for the first time. Based on our study, future studies on immune responses to FVIII and FIX in central immune organs could leverage both mouse models and high-throughput analytical techniques to unveil the differential immune responses to FVIII and FIX and even immune responses to antigens with various molecular characteristics at the cellular biological level. Only when the immune responses to therapeutic coagulation factors are clear enough can more targets for prevention and treatment of inhibitors against coagulation factors be discovered.
Acknowledgments
This study is supported in part by grants from the National Natural Science Foundation of China (82070137, 82170128, 82270128, 82270129, 82270133, and 82300155). This study is also supported by the open project (TMSK-2021-136) from the National Research Center for Translational Medicine at Shanghai.
The computations in this study were run on the Siyuan-1 cluster supported by the Center for High Performance Computing at Shanghai Jiao Tong University. GPT-4 offered by OpenAI was used to fix the grammatical problems in the manuscript.
Authorship
Contribution: J.D. and E.L. conceived the project and designed the study; E.L., Z.L., J.W., H.W., Y.X., F.L., W.W., and J.D. wrote the manuscript; E.L., Z.L., Y.X., C.L., Z.C., and Q.D. performed research and analyzed data; and J.D., X.W., and R.W. supervised the study.
Conflict-of-interest disclosure: The authors declare no competing financial interests.
Correspondence: Jing Dai, Department of Laboratory Medicine and Shanghai Institute of Hematology, Ruijin Hospital, Shanghai Jiao Tong University School of Medicine, 197 Ruijin Second Rd, Shanghai 200025, China; email: dj40572@rjh.com.cn; Xuefeng Wang, Department of Laboratory Medicine, Ruijin Hospital, Shanghai Jiao Tong University School of Medicine, 197 Ruijin Second Rd, Shanghai 200025, China; email: wxf63@shsmu.edu.cn; and Runhui Wu, Hemophilia Comprehensive Care Center, Beijing Children's Hospital, Capital Medical University, 56 Nanlishi Rd, Beijing 100045, China; email: runhuiwu@hotmail.com.
References
Author notes
E.L., Z.L., and J.W. contributed equally to the work.
All data are accessible in National Omics Data Encyclopedia (NODE; https://www.biosino.org/node; accession numbers OEZ00017601-OEZ00017630).
Data are available upon reasonable request from the corresponding author, Jing Dai (dj40572@rjh.com.cn).
The full-text version of this article contains a data supplement.






