Key Points
HERV-K and HERV-H, with NANOG, KLF4, and OCT4, discriminate patients with CLL from HD and are expressed according to the treatment status.
HERV complex profiles are associated with unfavorable prognostic factors of patients with CLL.
Visual Abstract
Dysregulated expression of human endogenous retrovirus K (HERV-K) has been found in many types of tumors. Previously, we demonstrated the concomitant expression of HERVs and embryonic genes in cancer cells with aggressive and stemness features. In the field of onco-hematology, some studies have described alterations of HERV expression in chronic lymphocytic leukemia (CLL), the most common adult leukemia in the Western world. Despite numerous achievements in CLL clinical research, given the heterogeneity of the disease and the different treatment choices, identification of new biomarkers for patient management is needed. On this basis, this work aimed to evaluate the expression of HERVs and embryonic genes as novel combined biomarkers in CLL and their potential association with clinical features and therapy regimens. Peripheral blood mononuclear cells were isolated from 49 healthy donors (HDs) and 74 patients with CLL, evaluating their treatment regimen. The expression of different HERVs and embryonic genes was analyzed by real-time polymerase chain reaction. Molecular analysis showed higher expression of HERVs and embryonic genes in patients than HDs, differently expressed according to treatment status. Using principal component analysis, we found complex expression profiles of HERVs and embryonic genes associated with CLL and different treatment regimens. In ibrutinib-treated patients, HERVs were found to be associated with unfavorable prognostic factors of CLL. These findings, although requiring confirmation in larger patient cohorts, highlight the interconnection between HERVs and embryonic genes in CLL, suggesting their use as potential new biomarkers in monitoring innovative treatments.
Introduction
Chronic lymphocytic leukemia (CLL), the most common adult leukemia in the Western world, is characterized by a heterogeneous clinical course. In some cases, CLL progresses rapidly, becomes resistant to conventional treatments, and leads to patient death within a few years, whereas in others, the disease is stable and without progression, such that treatment is never required. In the last years, several biomarkers with prognostic and/or predictive impact have been identified, such as chromosome aberrations (ie, del13q, del11q, tri12, del17p),1 immunoglobulin heavy chain variable region (IGHV) mutation status (mutated or unmutated),2,3 and TP53 mutation.4 Furthermore, in recent years, we have witnessed the development of target therapies that are well tolerated by patients and provide lasting control of the disease, which are currently the mainstay of therapy for CLL. However, resistance to target therapy remains a major problem, and a growing understanding of the mechanisms underlying disease development and resistance is needed. Hence, our interest in CLL is in studying the role of retroelements, such as human endogenous retroviruses (HERVs), which, based on their characteristics, might be involved in such mechanisms.
HERVs are ancestral remnants of exogenous retrovirus infections that infected germ cells and integrated into the genome, transmitted vertically in a Mendelian manner, and constitute 8% of the human genome. During evolution, HERVs have accumulated mutations that, in most cases, have caused loss of coding ability; however, to date, some HERV sequences are still active.5-7 The most recently integrated and best-preserved human HERV-K proviruses belong to the human endogenous MMTV-like (HML-2) subgroup.8 Although they are generally silenced through DNA methylation and histone modifications, there are evidence demonstrating deregulation of HERV expression in several complex diseases, such as neurological disorders, infections, and cancer.9-14
In the field of onco-hematology, several studies have identified alterations in HERV expression, demonstrating higher levels in human lymphoid leukemic cells and the presence of antibodies to HERV-K–specific peptides. In fact, patients with chronic myeloid leukemia, acute myeloid leukemia, acute lymphoblastic leukemia, and CLL have shown high transcript levels of HERVs.13,15-20 In addition to HERV-K, through bioinformatic studies, differential expression of other HERVs and elements has also been found in hematopoietic malignant cells, including CLL.21,22 Tumor risk factors such as drugs, smoking, and infections, together with hormones, cytokines, and transcription factors, can alter the expression of HERVs, which are particularly responsive to epigenetic modifications such as DNA hypomethylation.23,24 In previous studies, we have demonstrated that the concomitant expression of the envelope (ENV) gene of HERV-K and HERV-H with embryonic transcription factors is associated with cancer cell stemness and aggressiveness.25,26
Although CLL is due to the accumulation of terminally differentiated cells, the transcription factor SOX11 has been shown to correlate with prognostic markers of the disease,27 and OCT4 expression has been associated with aggressive form.28 Conversely, the repression of KLF4 sustains the highly activated state of CLL cells and supports cell survival and aggressiveness.29 Considering this evidence, we evaluated the expression of distinct groups of HERVs and embryonic genes as novel biomarkers in CLL and assessed whether their expression is associated with clinical features and therapy regimens.
Methods
Patients
For this cross-sectional study, we enrolled 74 patients affected by CLL in a single center (Tor Vergata Hospital in Rome) from June 2017 to December 2021. Cases were documented using a case report form. Data on diagnosis, therapy, outcome, biochemical parameters, and mutational status were collected. The cohort included 46 males and 28 females, with a median age of 69.5 years (range, 50-86) at the time of enrollment. Patients’ characteristics are summarized in Table 1.
Patients’ characteristics at the time of sampling
| Demographics of HDs (n = 49) . | ||||
|---|---|---|---|---|
| Sex (M/F), n (%): 24 (49%)/25(51%) | ||||
| Median age, y (IQR): 69 (60-85) | ||||
| Clinical features of patients with CLL | Total (n = 74) | Untreated (n = 27) | Chemotherapy (n = 17) | Ibrutinib (n = 30) |
| Sex (M/F), n (%) | 46 (62%)/28 (39%) | 10 (37%)/17(63%) | 9 (53%)/8 (47%) | 9 (30%)/21 (70%) |
| Median age, y (IQR) | 69.5 (50-86) | 70 (50-86) | 68 (57-81) | 71(63-86) |
| Rai stage at onset, n (%) | ||||
| 0 | 17 (23%) | 14 (52%) | 2 (12%) | 1 (3%) |
| I | 31 (42%) | 12 (44%) | 6 (35%) | 13 (43%) |
| II | 13 (17%) | 0 (0%) | 5 (29%) | 8 (27%) |
| III | 8 (11%) | 1 (4%) | 2 (12%) | 5 (17%) |
| IV | 5 (7%) | 0 (0%) | 2 (12%) | 3 (10%) |
| Binet stage at onset, n (%) | ||||
| A | 30 (40%) | 22 (81%) | 3 (18%) | 5 (16%) |
| B | 31 (43%) | 4 (15%) | 10 (59%) | 17 (57%) |
| C | 13 (17%) | 1 (4%) | 4 (23%) | 8 (27%) |
| Rai stage at sampling, n (%) | ||||
| 0 | 41 (55%) | 13 (48%) | 10 (58%) | 18 (60%) |
| I | 25 (34%) | 12 (44%) | 3 (18%) | 10 (34%) |
| II | 3 (4%) | 1 (4%) | 2 (12%) | 0 (0%) |
| III | 3 (4%) | 1 (4%) | 1 (6%) | 1 (3%) |
| IV | 2 (3%) | 0 (0%) | 1 (6%) | 1 (3%) |
| Binet stage at sampling, n (%) | ||||
| A | 53 (71%) | 22 (81%) | 13 (76%) | 18 (60%) |
| B | 16 (22%) | 4 (15%) | 2 (12%) | 10 (33%) |
| C | 5 (7%) | 1 (4%) | 2 (12%) | 2 (7%) |
| Lymphocyte count at sampling, × 109/L, median (IQR) | 7 700 (2 075-20 585) | 18 140 (9 050-32 730) | 3 450 (1 585-20 420) | 4 650 (1 697-10 497) |
| % CLL cells, median (IQR) | 35 (12-67) | 64 (29-75) | 20 (5-52) | 30 (11-51) |
| Lines of therapy, n | ||||
| 1 | 24 | 0 | 16 | 12 |
| 2 | 7 | 0 | 1 | 6 |
| 3 | 8 | 0 | 0 | 8 |
| 4 | 4 | 0 | 0 | 4 |
| Response to therapy, n | ||||
| Complete remission | 29 | 0 | 12 | 17 |
| Partial remission | 18 | 0 | 5 | 13 |
| CNAs, n (%) | ||||
| Favorable | 52 (70%) | 25 (93%) | 10 (59%) | 17 (57%) |
| Intermediate | 15 (20%) | 2 (7%) | 6 (35%) | 7 (23%) |
| Unfavorable | 7 (10%) | 0 (0%) | 1 (6%) | 6 (20%) |
| IGHV mutational status, n (%) | ||||
| UM | 42 (57%) | 9 (33%) | 9 (53%) | 24 (80%) |
| Mut | 32 (43%) | 18 (67%) | 8 (47%) | 6 (20%) |
| CD38, n (%) | ||||
| Pos | 24 (33%) | 5 (19%) | 7 (41%) | 12 (40%) |
| Neg | 50 (67%) | 22 (81%) | 10 (59%) | 18 (60%) |
| CD49d, n (%) | ||||
| Pos | 37 (50%) | 9 (33%) | 10(59%) | 18 (60%) |
| Neg | 37 (50%) | 18 (67%) | 7 (41%) | 12 (40%) |
| ZAP70, n (%) | ||||
| Pos | 22 (36%) | 7 (26%) | 7 (41%) | 8 (27%) |
| Neg | 40 (64%) | 13 (48%) | 9 (53%) | 18 (60%) |
| NOTCH1, n (%) | ||||
| UM | 61 (82%) | 24 (89%) | 15 (88%) | 22 (73%) |
| Mut | 13 (18%) | 3 (11%) | 2 (12%) | 8 (27%) |
| TP53, n (%) | ||||
| UM | 63 (85%) | 27 (100%) | 15 (88%) | 21 (70%) |
| Mut | 11 (15%) | 0 (0%) | 2 (12%) | 9 (30%) |
| Demographics of HDs (n = 49) . | ||||
|---|---|---|---|---|
| Sex (M/F), n (%): 24 (49%)/25(51%) | ||||
| Median age, y (IQR): 69 (60-85) | ||||
| Clinical features of patients with CLL | Total (n = 74) | Untreated (n = 27) | Chemotherapy (n = 17) | Ibrutinib (n = 30) |
| Sex (M/F), n (%) | 46 (62%)/28 (39%) | 10 (37%)/17(63%) | 9 (53%)/8 (47%) | 9 (30%)/21 (70%) |
| Median age, y (IQR) | 69.5 (50-86) | 70 (50-86) | 68 (57-81) | 71(63-86) |
| Rai stage at onset, n (%) | ||||
| 0 | 17 (23%) | 14 (52%) | 2 (12%) | 1 (3%) |
| I | 31 (42%) | 12 (44%) | 6 (35%) | 13 (43%) |
| II | 13 (17%) | 0 (0%) | 5 (29%) | 8 (27%) |
| III | 8 (11%) | 1 (4%) | 2 (12%) | 5 (17%) |
| IV | 5 (7%) | 0 (0%) | 2 (12%) | 3 (10%) |
| Binet stage at onset, n (%) | ||||
| A | 30 (40%) | 22 (81%) | 3 (18%) | 5 (16%) |
| B | 31 (43%) | 4 (15%) | 10 (59%) | 17 (57%) |
| C | 13 (17%) | 1 (4%) | 4 (23%) | 8 (27%) |
| Rai stage at sampling, n (%) | ||||
| 0 | 41 (55%) | 13 (48%) | 10 (58%) | 18 (60%) |
| I | 25 (34%) | 12 (44%) | 3 (18%) | 10 (34%) |
| II | 3 (4%) | 1 (4%) | 2 (12%) | 0 (0%) |
| III | 3 (4%) | 1 (4%) | 1 (6%) | 1 (3%) |
| IV | 2 (3%) | 0 (0%) | 1 (6%) | 1 (3%) |
| Binet stage at sampling, n (%) | ||||
| A | 53 (71%) | 22 (81%) | 13 (76%) | 18 (60%) |
| B | 16 (22%) | 4 (15%) | 2 (12%) | 10 (33%) |
| C | 5 (7%) | 1 (4%) | 2 (12%) | 2 (7%) |
| Lymphocyte count at sampling, × 109/L, median (IQR) | 7 700 (2 075-20 585) | 18 140 (9 050-32 730) | 3 450 (1 585-20 420) | 4 650 (1 697-10 497) |
| % CLL cells, median (IQR) | 35 (12-67) | 64 (29-75) | 20 (5-52) | 30 (11-51) |
| Lines of therapy, n | ||||
| 1 | 24 | 0 | 16 | 12 |
| 2 | 7 | 0 | 1 | 6 |
| 3 | 8 | 0 | 0 | 8 |
| 4 | 4 | 0 | 0 | 4 |
| Response to therapy, n | ||||
| Complete remission | 29 | 0 | 12 | 17 |
| Partial remission | 18 | 0 | 5 | 13 |
| CNAs, n (%) | ||||
| Favorable | 52 (70%) | 25 (93%) | 10 (59%) | 17 (57%) |
| Intermediate | 15 (20%) | 2 (7%) | 6 (35%) | 7 (23%) |
| Unfavorable | 7 (10%) | 0 (0%) | 1 (6%) | 6 (20%) |
| IGHV mutational status, n (%) | ||||
| UM | 42 (57%) | 9 (33%) | 9 (53%) | 24 (80%) |
| Mut | 32 (43%) | 18 (67%) | 8 (47%) | 6 (20%) |
| CD38, n (%) | ||||
| Pos | 24 (33%) | 5 (19%) | 7 (41%) | 12 (40%) |
| Neg | 50 (67%) | 22 (81%) | 10 (59%) | 18 (60%) |
| CD49d, n (%) | ||||
| Pos | 37 (50%) | 9 (33%) | 10(59%) | 18 (60%) |
| Neg | 37 (50%) | 18 (67%) | 7 (41%) | 12 (40%) |
| ZAP70, n (%) | ||||
| Pos | 22 (36%) | 7 (26%) | 7 (41%) | 8 (27%) |
| Neg | 40 (64%) | 13 (48%) | 9 (53%) | 18 (60%) |
| NOTCH1, n (%) | ||||
| UM | 61 (82%) | 24 (89%) | 15 (88%) | 22 (73%) |
| Mut | 13 (18%) | 3 (11%) | 2 (12%) | 8 (27%) |
| TP53, n (%) | ||||
| UM | 63 (85%) | 27 (100%) | 15 (88%) | 21 (70%) |
| Mut | 11 (15%) | 0 (0%) | 2 (12%) | 9 (30%) |
CNAs, copy number alterations; F, female; M, male; IQR, interquartile range; Mut, mutated; Neg, negative; Pos, positive; UM, unmutated.
Sample preparation
Peripheral blood mononuclear cells (PBMCs) from heparinized blood samples of all individuals enrolled in the study were isolated by density gradient centrifugation at 800g (Pancoll; PAN-Biotech, Aidenbach, Germany). After 2 washes in Dulbecco’s phosphate-buffered saline, a pellet of 0.8 × 106 cells was collected and stored at –80°C.
RNA extraction and real-time PCR
The expression levels of the ENV gene of HERV-K (HML-2), HERV-H, Syncytin-1 (SYN-1), pHERV-W (MS-associated pathogenic HERV-W ENV), and HEMO, as well as the embryonic factors OCT4, KLF4, NANOG, and CD133, were assessed by reverse-transcription quantitative polymerase chain reaction (RT-qPCR), using specific primer pairs (Table 2).25,30-34 Briefly, total RNA was extracted from 0.8 × 106 PBMCs of patients with CLL and healthy individuals using TRIzol reagent (Invitrogen, Waltham, MA) according to the manufacturer’s instructions. One hundred nanograms of RNA were reverse transcribed into complementary DNA using ImProm-II Reverse Transcription System (Promega, Fitchburg, WI) according to the manufacturer’s protocol, in a total volume of 20 μL and amplified by real-time PCR (CFX96; Bio-Rad Laboratories, Hercules, CA) using SYBR Green chemistry (Promega).
Real-time PCR primer list
| Family . | Gene . | Forward . | Reverse . | GenBank accession number . |
|---|---|---|---|---|
| HERV-K(HML-2)25 | ENV | 5'-GCCATCCACCAAGAAAGCA-3' | 5'-AACTGCGTCAGCTCTTTAGTTGT-3' | AF164614 |
| HERV-H30 | ENV | 5'-TTCACTCCATCCTTGGCTAT-3' | 5'-CGTCGAGTATCTACGAGCAAT-3' | AJ289711 |
| SYN-131 | ENV | 5'-TCATATCTAAGCCCCGCAAC-3' | 5'-CGTTCCATGTCCCCATTTTAG-3' | NM_001130925 |
| pHERV-W32 | ENV | 5'-GTATGTCTGATGGGGGTGGAG-3' | 5'- CTAGTCCTTTGTAGGGGCTAGAG-3' | AF331500 |
| HEMO33 | ENV | 5'-ACTATGGGCTCCCTTTCAAACT-3' | 5'-CATAGGAGGAAGTAGAGTGATT-3' | NM_001242690.2 |
| OCT434 | 5'-TATGCAAAGCAGAAACCCTCGTGC-3' | 5'-TTCGGGCACTGCAGGAACAAATTC-3' | NM-002701 | |
| KLF4' | 5'-GATGATGCTCACCCCACCTT-3' | 5'-ATCGTCTTCCCCTCTTTGGC-3' | NM_001314052.2 200 | |
| NANOG34 | 5'-TCCAGCAGATGCAAGAACTCTCCA-3' | 5'-CACACCATTGCTATTCTTCGGCCA-3' | NM_024865 | |
| CD13325 | 5'-TTTCAAGGACTTGCGAACTCTCTT-3' | 5'-GAACAGGGATGATGTTGGGTCTCA-3' | NM_001145848.1 | |
| GUSB30 | 5'-CAGTTCCCTCCAGCTTCAATG-3' | 5'-ACCCAGCCGACAAAATGC-3' | NM-000181 |
| Family . | Gene . | Forward . | Reverse . | GenBank accession number . |
|---|---|---|---|---|
| HERV-K(HML-2)25 | ENV | 5'-GCCATCCACCAAGAAAGCA-3' | 5'-AACTGCGTCAGCTCTTTAGTTGT-3' | AF164614 |
| HERV-H30 | ENV | 5'-TTCACTCCATCCTTGGCTAT-3' | 5'-CGTCGAGTATCTACGAGCAAT-3' | AJ289711 |
| SYN-131 | ENV | 5'-TCATATCTAAGCCCCGCAAC-3' | 5'-CGTTCCATGTCCCCATTTTAG-3' | NM_001130925 |
| pHERV-W32 | ENV | 5'-GTATGTCTGATGGGGGTGGAG-3' | 5'- CTAGTCCTTTGTAGGGGCTAGAG-3' | AF331500 |
| HEMO33 | ENV | 5'-ACTATGGGCTCCCTTTCAAACT-3' | 5'-CATAGGAGGAAGTAGAGTGATT-3' | NM_001242690.2 |
| OCT434 | 5'-TATGCAAAGCAGAAACCCTCGTGC-3' | 5'-TTCGGGCACTGCAGGAACAAATTC-3' | NM-002701 | |
| KLF4' | 5'-GATGATGCTCACCCCACCTT-3' | 5'-ATCGTCTTCCCCTCTTTGGC-3' | NM_001314052.2 200 | |
| NANOG34 | 5'-TCCAGCAGATGCAAGAACTCTCCA-3' | 5'-CACACCATTGCTATTCTTCGGCCA-3' | NM_024865 | |
| CD13325 | 5'-TTTCAAGGACTTGCGAACTCTCTT-3' | 5'-GAACAGGGATGATGTTGGGTCTCA-3' | NM_001145848.1 | |
| GUSB30 | 5'-CAGTTCCCTCCAGCTTCAATG-3' | 5'-ACCCAGCCGACAAAATGC-3' | NM-000181 |
To set up real-time PCR, a serial dilution (10-fold) was done to calculate efficiencies and correlation coefficient using the following formula: [efficiency = 10(–1/slope)]. All primer pairs used showed efficacies ranging from 0.96 to 0.98. Each sample was analyzed in triplicate, and a negative control (no template reaction) was included. The housekeeping β-glucuronidase (GUSB) was used to normalize the results. Relative expression was calculated as 2–[ΔCt(sample) –ΔCt(calibrator)], in which Δ Ct (sample) was [Ct (target gene) – Ct (∗GUSB∗)]; and Δ Ct (calibrator) was the mean of ΔCT of data obtained from fresh PBMCs of healthy donors (HDs). To rule out the presence of DNA contamination, for each sample, retrotranscription was also performed without RT, and samples were analyzed by real-time PCR. Sequencing of amplification products demonstrated the specificity of the primers.
Statistical analysis
Statistical analysis of groupwise expression levels was performed through nonparametric Mann-Whitney test in case of 2 independent samples or Kruskal-Wallis test and Bonferroni correction in case of n-independent samples. Pairwise associations between continuous variables were tested through the Spearman correlation coefficient. To identify associations between biomarkers in a multivariate manner, we performed a factor analysis followed by varimax rotation and Kaiser normalization. Factor analysis is a statistical method used to identify latent structures in data by reducing a large set of variables to a smaller number of factors, which capture the underlying patterns of correlations among the variables and condense information into fundamental components. Factor extraction started with principal component analysis (PCA) to generate initial factor solutions, which were subsequently rotated using the varimax method to achieve orthogonal factor structures with maximized variance. Kaiser normalization was applied to scale the factors appropriately. Factors were retained when associated with eigenvalues >1, and factor loadings, representing the correlations between the original variables and the extracted factors, were determined through regression methods. The analysis was conducted separately for 5 patient groups: patients, HDs, untreated patients, patients with chemotherapy, and patients with target therapy. It also included the following biomarkers: HERV-K, HERV-H, SYN-1, pHERV-W, HEMO, OCT4, KLF4, NANOG, and CD133. Subsequently, factor scores were associated with individual biomarkers in multivariate general linear models. These models tested their association with various outcome variables, including Rai and Binet staging, serum β2 microglobulin (β2M) values, CD38, ZAP-70, CD49d, IGHV, TP53, NOTCH1, therapy response duration, cytogenetic risk, lymphocyte count at enrollment, overall survival, time-to-first treatment, and remission. All models included age and sex as nuisance variables. All P values were corrected for multiple comparisons using the false discovery rate at an α of 0.05, and comparisons yielding a false discovery rate – adjusted P value <.05 were considered statistically significant. Data analyses were performed using SPSS statistical software system (version 23.0 for Windows).
This study was approved by the local institutional review board (Pro RS 177.18). Informed consent was provided in accordance with the Declaration of Helsinki. With respect to privacy, all personal information was treated confidentially, and all clinical data were anonymized.
Results
Demographics and clinical features of patients with CLL
Twenty-seven patients have not received therapy (37%), whereas 47 (63%) received treatments. Patients who received therapy were divided into patients treated with immunochemotherapy (n = 17 [22%]), such as fludarabine, cyclophosphamide, and rituximab (FCR)35 or bendamustine and rituximab (BR),36,37 and patients who received target therapy with ibrutinib (n = 30 [41%]). At the time of sample collection, 29 patients were in complete remission, including 17 under target therapy and 12 under immunochemotherapy, and 18 were in partial remission, including 13 under biological therapy and 5 under immunochemotherapy. There were 4 deaths due to the disease progression. The median progression-free survival was 30 months (range, 1-225), and the time to first treatment was 25.7 months (range, 1-144). The CLL group was compared with an age- and sex-matched control group of 39 HDs whose hematological values were all within the normal reference range, enrolled in Tor Vergata Hospital.30 Information on clinical features, including CD38, ZAP-70, CD49d, IGHV, TP53, NOTCH1, cytogenetic risk (copy number alteration), Binet stage, and Rai at onset and sampling, related to the entire CLL cohort and stratified by treatment regimen was also reported (Table 1).
High transcriptional levels of HERVs in patients with CLL and their differential expression according to therapy regimen
To characterize the transcriptional activity of a selected group of HERVs in PBMCs of patients with CLL and HDs, the ENV levels of HERV-K (HML-2), HERV-H, SYN-1, pHERV-W, and HEMO were analyzed by RT-qPCR (Figure 1; supplemental Table 1).
High levels of transcriptional expression of HERVs in patients with CLL. The transcriptional expression of the ENV gene of HERV-K, HERV-H, SYN-1, pHERV-W, and HEMO in PBMCs of patients with CLL compared with HDs was defined by real-time PCR. The data are represented as box plots (blue box, HDs; gray box, patients with CLL). The nonparametric Mann-Whitney test was used to compare the 2 groups. ∗P ≤ .050; ∗∗P < .010.
High levels of transcriptional expression of HERVs in patients with CLL. The transcriptional expression of the ENV gene of HERV-K, HERV-H, SYN-1, pHERV-W, and HEMO in PBMCs of patients with CLL compared with HDs was defined by real-time PCR. The data are represented as box plots (blue box, HDs; gray box, patients with CLL). The nonparametric Mann-Whitney test was used to compare the 2 groups. ∗P ≤ .050; ∗∗P < .010.
Significantly higher expression levels of HERV-K, HERV-H, SYN-1, and pHERV-W were found in PBMCs from patients with CLL (gray box) compared to HDs (blue box), with HERV-K showing the highest levels among the HERVs analyzed (P ≤ .010). No significant difference in HEMO expression was found. To understand whether HERV expression could be influenced by different types of therapy, patients with CLL were divided into 3 categories according to treatment status: untreated patients, patients treated with immunochemotherapy, and those treated with target therapy. The transcriptional levels of HERVs were evaluated by RT-qPCR and are represented as box plots in Figure 2. Overall, all genes analyzed were expressed significantly higher in patients with CLL than HDs in all categories (red asterisk). Patients who received immunochemotherapy showed significantly lower expression of HERV-K and SYN-1 than untreated patients and lower expression of HERV-K, HERV-H, and SYN-1 than patients who received ibrutinib. Moreover, patients who received ibrutinib showed higher levels of expression of HERV-K and SYN-1 than untreated patients (black asterisks for comparison of therapies). Conversely, pHERV-W and HEMO were not differentially expressed between untreated or treated patients.
Transcriptional activity of HERVs in patients with CLL who received different types of therapy. Patients were stratified into 3 groups based on the drug treatment received (untreated, chemotherapy, or ibrutinib). The expression of the ENV gene of HERV-H, HERV-K, SYN-1, pHERV-W, and HEMO was evaluated by real-time PCR in PBMCs of patients with CLL and HDs. Data are represented as box plots (blue box, HDs; dark gray box, untreated patients; gray box, patients who received chemotherapy; light gray box, patients who received ibrutinib). Non-parametric Kruskal-Wallis test was used to compare groups. ∗P ≤ .050; ∗∗P < .010. Red asterisks refer to the comparisons between patients and HDs. Black asterisks refer to comparisons between groups of patients who received a different treatment regimen.
Transcriptional activity of HERVs in patients with CLL who received different types of therapy. Patients were stratified into 3 groups based on the drug treatment received (untreated, chemotherapy, or ibrutinib). The expression of the ENV gene of HERV-H, HERV-K, SYN-1, pHERV-W, and HEMO was evaluated by real-time PCR in PBMCs of patients with CLL and HDs. Data are represented as box plots (blue box, HDs; dark gray box, untreated patients; gray box, patients who received chemotherapy; light gray box, patients who received ibrutinib). Non-parametric Kruskal-Wallis test was used to compare groups. ∗P ≤ .050; ∗∗P < .010. Red asterisks refer to the comparisons between patients and HDs. Black asterisks refer to comparisons between groups of patients who received a different treatment regimen.
Transcriptional expressional levels of embryonic transcription factors and stemness markers in PBMCs of patients with CLL according to treatment status
We then evaluated the expression levels of embryonic factors OCT4, KLF4, and NANOG and the stem cell marker CD133 by RT-qPCR. Significantly higher expression levels of all these genes were found in PBMCs from patients with CLL than from HDs (P < .001), with CD133 being the least expressed (P < .002; Figure 3A). When stratified by therapy type, OCT4 expression was found significantly lower in patients treated with immunochemotherapy than in untreated patients or those who received ibrutinib. On the contrary, KLF4 expression was higher in patients who received immunochemotherapy than in the untreated and ibrutinib groups. Moreover, patients treated with target therapy showed significantly lower transcriptional activity of KLF4 than untreated patients. Low levels and no difference in CD133 and NANOG expression were found between treatment groups (Figure 3B). These results demonstrate a different expression of embryonic genes according to therapy regimen.
Transcriptional levels of embryonic genes in PBMCs of patients with CLL under different therapeutic regimens. (A) The expression levels of OCT4, KLF4, NANOG, and CD133 in PBMCs from patients with CLL compared with HDs were assessed by real-time PCR. Data are represented as box plots (blue box, HDs; gray box, patients with CLL). The nonparametric Mann-Whitney test was used to compare the 2 groups. ∗P ≤ .050; ∗∗P ≤ .010. (B) The expression of OCT4, KLF4, NANOG, and CD133 in PBMCs of patients with CLL upon different treatment regimens was assessed by real-time PCR. Data are represented as box plots (blue box, HDs; dark gray box, untreated patients; gray box, patients receiving chemotherapy; light gray box, patients receiving ibrutinib). The nonparametric Kruskal-Wallis test was used to compare groups. ∗P ≤ .050; ∗∗P ≤ .010. Red asterisks refer to comparison between patients and HDs. Black asterisks refer to comparison between groups of patients who received a different treatment regimen.
Transcriptional levels of embryonic genes in PBMCs of patients with CLL under different therapeutic regimens. (A) The expression levels of OCT4, KLF4, NANOG, and CD133 in PBMCs from patients with CLL compared with HDs were assessed by real-time PCR. Data are represented as box plots (blue box, HDs; gray box, patients with CLL). The nonparametric Mann-Whitney test was used to compare the 2 groups. ∗P ≤ .050; ∗∗P ≤ .010. (B) The expression of OCT4, KLF4, NANOG, and CD133 in PBMCs of patients with CLL upon different treatment regimens was assessed by real-time PCR. Data are represented as box plots (blue box, HDs; dark gray box, untreated patients; gray box, patients receiving chemotherapy; light gray box, patients receiving ibrutinib). The nonparametric Kruskal-Wallis test was used to compare groups. ∗P ≤ .050; ∗∗P ≤ .010. Red asterisks refer to comparison between patients and HDs. Black asterisks refer to comparison between groups of patients who received a different treatment regimen.
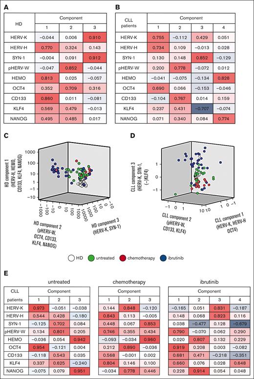
ROC curve and PCA of the expression of HERVs and embryonic genes in patients with CLL
To evaluate the diagnostic accuracy of HERVs and embryonic genes in identifying patients with CLL, receiver operating characteristic (ROC) curve and corresponding area under the curve analyses were performed, as reported in Figure 4. NANOG, KLF4, HERV-K, OCT4, and HERV-H emerged as the best markers to discriminate patients with CLL from HDs, showing the highest area under the curve values (>900) with high sensitivity (80%-86%) and specificity (≥96%). To evaluate the association of HERVs and embryonic genes in patients with CLL and HDs, a PCA-based factor analysis (followed by varimax rotation and Kaiser normalization) of HERVs and embryonic genes (HERV-K, HERV-H, SYN-1, pHERV-W, HEMO, OCT4, KLF4, NANOG, and CD133) in HDs and patients with CLL was performed, as described in “Methods” (Figure 5). After extracting principal components, those associated with eigenvalues >1 were retained, and individual loadings were extracted through regression methods. Positive and negative loadings (red and blue, respectively) indicate a direct or inverse proportionality between the factor and the single biomarker, respectively. The analysis demonstrated that patients with CLL and HDs were characterized by different expression profiles (Figure 5A-B). Indeed, in HDs, 3 components were obtained: component 1 was loaded on HERV-H, HEMO, CD133, KLF4, and NANOG; component 2 on pHERV-W, OCT4, KLF4, and NANOG; and component 3 on HERV-K and SYN-1 (Figure 5A). Differently, in patients with CLL, four components were obtained: component 1 was heavily loaded on HERV-K, HERV-H and OCT4; component 2 was loaded on pHERV-W, CD133, and KLF4; component 3 on HERV-K and SYN-1 together with KLF4 in an opposite manner; and component 4 on HEMO and NANOG (Figure 5B). The regression values of the principal components from HDs (Figure 5C) and patients with CLL (Figure 5D) were then used to plot and discriminate the CLL population (colored dots) from HDs (white dots). Interestingly, the profile in which HERV-K was simultaneously expressed with other HERVs and embryonic genes, such as CLL components 1 and 3, clearly discriminated therapy regimens (green dots untreated, red dots treated with chemotherapy, and blue dots treated with ibrutinib) from HDs (white dots; Figure 5D).
Analyses define the role of HERVs and embryonic genes as biomarkers in CLL. ROC curve obtained using HERVs and embryonic genes to discriminate patients with CLL from HDs; the AUC is indicated. The cutoff values, AUC, sensitivity, and specificity are reported in the table. AUC, area under the ROC curve.
Analyses define the role of HERVs and embryonic genes as biomarkers in CLL. ROC curve obtained using HERVs and embryonic genes to discriminate patients with CLL from HDs; the AUC is indicated. The cutoff values, AUC, sensitivity, and specificity are reported in the table. AUC, area under the ROC curve.
PCA-based factor analysis of HERVs and embryonic genes in patients with CLL. PCA-based factor analysis (followed by varimax rotation and Kaiser normalization) of HERVs and embryonic genes (HERV-K, HERV-H, SYN-1, pHERV-W, HEMO, OCT4, KLF4, NANOG, and CD133) in HDs (A) and patients with CLL (B). After extracting principal components, those associated with eigenvalues >1 were retained, and individual loadings were extracted through regression methods. Positive/negative loadings (red/blue) indicate a direct/inverse proportionality between the factor and the single biomarker, respectively. Then, the regression values of the principal components from HD (C) and CLL (D) were used to plot and to discriminate CLL (colored dots) from HD populations (white dots). (E) PCA-based factor analysis (followed by varimax rotation and Kaiser normalization) performed in CLL according to treatment regimens.
PCA-based factor analysis of HERVs and embryonic genes in patients with CLL. PCA-based factor analysis (followed by varimax rotation and Kaiser normalization) of HERVs and embryonic genes (HERV-K, HERV-H, SYN-1, pHERV-W, HEMO, OCT4, KLF4, NANOG, and CD133) in HDs (A) and patients with CLL (B). After extracting principal components, those associated with eigenvalues >1 were retained, and individual loadings were extracted through regression methods. Positive/negative loadings (red/blue) indicate a direct/inverse proportionality between the factor and the single biomarker, respectively. Then, the regression values of the principal components from HD (C) and CLL (D) were used to plot and to discriminate CLL (colored dots) from HD populations (white dots). (E) PCA-based factor analysis (followed by varimax rotation and Kaiser normalization) performed in CLL according to treatment regimens.
To evaluate expression under different treatment regimens, a PCA was also performed according to therapy (Figure 5E). In untreated patients, 3 components were obtained: component 1 was heavily loaded on HERV-K, HERV-H, and OCT4; component 2 on HERV-H, SYN-1, pHERV-W, CD133, and KLF4; and component 3 on HEMO and NANOG. In patients treated with chemotherapy, 3 components were obtained: component 1 was heavily loaded on HERV-H, SYN-1, pHERV-W, CD133, and KLF4; component 2 on HERV-K, OCT4, and NANOG; and component 3 on SYN-1 and HEMO. In patients who received ibrutinib, 4 components were obtained: component 1 loaded on pHERV-W, OCT4, and KLF4; component 2 on OCT4 and CD133 was heavily loaded; component 3 on HERV-K and HERV-H; and component 4 on oppositely to KLF4. Overall, analysis of the complex profiles of HERVs and embryonic genes revealed different expression in patients with CLL according to therapy regimen, suggesting a potential use of these determinants as disease and therapy response biomarkers.
Analysis of the association of HERVs, embryonic genes, and their expression profiles with clinical features and unfavorable prognostic factors of CLL
To assess whether HERVs, embryonic genes, and their expression profiles were associated with unfavorable prognostic markers of CLL, individual gene expression and factors generated by PCA were used as biomarkers in multivariate general linear models that tested their association with clinical features, such as Rai and Binet staging, serum β2M values, CD38, ZAP-70, CD49d, IGHV, TP53, NOTCH1, therapy response duration, cytogenetic risk, lymphocyte count at enrollment, overall survival, time-to-first treatment, and remission (Figure 6). In all patients with CLL, statistical analysis showed a significant positive correlation between transcriptional levels of HERV-K and β2M values measured at the time of sample collection (ρ = 0.252; P = .033) and an association between HERV-H expression and lymphocyte number (P = .002; Figure 6A). An inverse association of relative expression of NANOG with lymphocyte number in patients with CLL treated with chemotherapy was found (P = .043; Figure 6B). In patients with CLL treated with ibrutinib, a direct association between pHERV-W transcriptional levels and β2M values measured at the time of sample collection (P = .017) as well as between HERV-H (P = .002) and the component loaded on HERV-K and HERV-H (P < .001) and lymphocyte number were found (Figure 6C). Regarding disease remission, NANOG was found to be higher in patients with complete remission who received chemotherapy, whereas no statistically significant differences were observed for HERVs and embryonic genes in all other comparisons (Figure 7).
Association of HERVs, embryonic genes, and their expression profiles with clinical features and unfavorable prognostic factors of CLL. Transcriptional levels and expression profiles of HERVs and embryonic genes and factors generated by PCA were used as biomarkers in multivariate general linear models that tested their association with clinical features and unfavorable prognostic values of CLL in all patients and in patients stratified according to therapy regimen. (A) Positive correlation between transcriptional levels of HERV-K and β2M values at the time of collection and association of expression between HERV-H and lymphocyte number in patients with CLL. (B) Inverse association of relative expression of NANOG with lymphocyte number in patients with CLL treated with chemotherapy. (C) In patients who received ibrutinib, β2M values at the time of collection were associated with pHERV-W expression, and lymphocyte count was associated with HERV-H expression and the CLL component 3 loaded on HERV-K and HERV-H. Comparisons were considered statistically significant for the following: P ≤ .050.
Association of HERVs, embryonic genes, and their expression profiles with clinical features and unfavorable prognostic factors of CLL. Transcriptional levels and expression profiles of HERVs and embryonic genes and factors generated by PCA were used as biomarkers in multivariate general linear models that tested their association with clinical features and unfavorable prognostic values of CLL in all patients and in patients stratified according to therapy regimen. (A) Positive correlation between transcriptional levels of HERV-K and β2M values at the time of collection and association of expression between HERV-H and lymphocyte number in patients with CLL. (B) Inverse association of relative expression of NANOG with lymphocyte number in patients with CLL treated with chemotherapy. (C) In patients who received ibrutinib, β2M values at the time of collection were associated with pHERV-W expression, and lymphocyte count was associated with HERV-H expression and the CLL component 3 loaded on HERV-K and HERV-H. Comparisons were considered statistically significant for the following: P ≤ .050.
Analysis of the expression of HERVs and embryonic genes in patients treated with chemotherapy and ibrutinib according to partial and complete remission. (A) Analysis of lymphocyte number at the time of sampling in patients with CLL divided by treatment regimen stratified by remission condition. (B) Regarding the analysis of HERVs expression, no significant difference was found between patients in partial and complete remission in both chemotherapy- and ibrutinib-treated patients. (C) Among embryonic genes, only NANOG expression was significantly higher in patients who received chemotherapy and in complete remission compared than those in partial remission. For lymphocyte count, nonparametric Mann-Whitney test was used to compare the groups; association with remission status was analyzed in multivariate general linear models. Statistical significance was set as follows: P < .050.
Analysis of the expression of HERVs and embryonic genes in patients treated with chemotherapy and ibrutinib according to partial and complete remission. (A) Analysis of lymphocyte number at the time of sampling in patients with CLL divided by treatment regimen stratified by remission condition. (B) Regarding the analysis of HERVs expression, no significant difference was found between patients in partial and complete remission in both chemotherapy- and ibrutinib-treated patients. (C) Among embryonic genes, only NANOG expression was significantly higher in patients who received chemotherapy and in complete remission compared than those in partial remission. For lymphocyte count, nonparametric Mann-Whitney test was used to compare the groups; association with remission status was analyzed in multivariate general linear models. Statistical significance was set as follows: P < .050.
Discussion
This study demonstrated, to our knowledge, for the first time the concomitant high expression of HERVs and embryonic genes in CLL. By defining specific complex expression profiles, the multivariate model identified the interconnection between HERVs and embryonic genes differently expressed depending on therapeutic regimens. Moreover, we demonstrated the association of transcriptional expression of HERVs with unfavorable clinical features, particularly in patients with CLL who had received targeted therapy.
The deregulation of HERVs has been already associated with the onset and progression of many types of cancers, defining HERVs as cancer hallmarks.14 One cause of the heterogeneous clinical course of CLL is genomic instability leading to increased proliferation and resistance to apoptosis of CLL B cells.38 The ability of HERVs to back-transpose in the genome and their susceptibility to epigenetic stimuli can contribute to genomic instability, resulting in chromosomal aberrations and insertional mutagenesis that contribute to carcinogenesis.39 Noteworthy, the clinical heterogeneity and drug resistance of CLL may limit the identification of the best therapeutic strategy.40 Therefore, the identification of new biomarkers is needed to better define subgroups of patients and to promote even more personalized treatment. Herein, high expression levels of ENV of HERV-K, HERV-H, SYN-1, and pHERV-W were found in PBMCs from patients with CLL, of which HERV-K was the highest. High levels of HERV transcripts were already observed in patients with hematological diseases.16-18 Recently, transcriptomic analysis has revealed deregulation of several HERVs,22 with HERV-K, together with HERVL-E and HERV-H, being the most represented, highlighting a HERV-related signature in CLL.22
Because CLL is characterized by the clonal expansion of terminally differentiated cells, little evidence suggests the presence of stem cell markers in the disease.27-29 Herein, we demonstrated that PBMCs from patients with CLL also displayed high expression levels of OCT4, KLF4, and NANOG. The ROC curve analysis demonstrated the high sensitivity and specificity of HERV-K and HERV-H, together with NANOG, KLF4, and OCT4, suggesting their high diagnostic potential as biomarkers to discriminate patients with CLL from HDs. It is worth mentioning that the long terminal repeats (LTRs) of HERV-K and HERV-H contain binding sites for embryonic transcription factors, such as OCT4.41 Indeed, transactivation of HERV-K and HERV-H by OCT4 drives the expression of genes essential for pluripotency in embryonic stem cells.42,43 In line, we have already demonstrated that HERV-K is strictly required for the expansion of aggressive CD133+ melanoma cells expressing OCT4 and NANOG.25 Similarly, in hepatocarcinoma and lung cancer cell lines, we showed that the concomitant expression of HERV-K and HERV-H with embryonic genes, such as OCT4, SOX2, and CD133, was associated with cancer cell plasticity and aggressiveness.26
CLL is a heterogeneous disease that requires several markers for patient characterization and management. Herein, the multivariate expression models described the simultaneous expression of HERVs and embryonic genes, resulting in specific complex expression profiles in CLL. The specific components loaded on HERV-K, HERV-H, and OCT4 and another component loaded on HERV-K, SYN-1, and, at the opposite on, KLF4 characterized patients with CLL and not HDs, highlighting the interconnection of these genes in patients with CLL. OCT4 expression has been already associated with aggressive CLL tumor cell lines.28 Interestingly, we found complex expression profiles of OCT4 and HERVs, opening new possibilities to investigate their role in disease pathogenesis in future studies. To date, the role of KLF4 in tumors is controversial. In fact, it has been described as an oncosuppressor in human cancers, such as colorectal,44 gastric,45 bladder, and lung cancer,46 but as an oncogene in oral squamous cell carcinoma and primary ductal carcinoma in breast.47 Herein, we found a higher KLF4 expression in patients with CLL than in HDs, but it was differently expressed according to treatment status and was opposite to HERV-K in PCA. Interestingly, KLF4 hypermethylation and its repression in CLL were previously found to be associated with the activated state of CLL cells.29
The multivariate analysis showed characteristic expression profiles of HERVs and embryonic genes according to treatment regimen. Particularly, untreated patients showed elevated expression of HERVs, particularly HERV-K, together with high expression levels of OCT4, KLF4, and CD133. Patients who received immunochemotherapy, such as FCR or BR, showed low expression levels of HERV-K, HERV-H, and SYN-1 than patients who received target therapy. These findings are in line with the literature reporting the downregulation of the expression of HERV-R, HERV-H, HERV-K, and HERV-P in the blood of patients with breast cancer after treatment with Taxotere and Taxol.48 Hence, here, we demonstrate that immunochemotherapies are associated with low levels of HERV expression in CLL. Noteworthy, embryonic genes were found elevated in patients with CLL compared to HDs but with a different expression depending on the treatment regimen. Indeed, in the immunochemotherapy subgroup, we observed lower OCT4 and higher KLF4 expression levels than other patients. Although NANOG was found to be not differentially expressed among the CLL subgroups, NANOG was found to be higher in patients with complete remission receiving chemotherapy and inversely correlated to lymphocyte count. It is known that different transcripts of NANOG could be present in cancer cells.49 Herein, our primers recognized NANOG transcript variant 2, NANOGP4, NANOG 1, and NANOGP8, and it could be interesting to address in future studies the impact of different transcripts on leukemic cell resistance to therapy.
In patients who received target therapy, we observed high transcriptional levels of HERV-K, HERV-H, and SYN-1 and high expression levels of OCT4 associated with lower levels of KLF4. Soon after starting kinase inhibitor therapy, some patients undergo disease progression known as Richter syndrome, which is the most aggressive form of CLL.50 Occasionally, in patients who develop Richter syndrome, despite an initial response to Bruton tyrosine kinase inhibitors, resistance to therapy may occur, presumably due to the progression of preexisting high-grade clones.51,52 Ibrutinib demonstrated to downregulate KLF4 expression by inhibiting stemness characteristics in solid tumors such as oral squamous cell carcinoma.53 Herein, the elevated expression of HERVs and OCT4, along with lower levels of KLF4, found in ibrutinib-treated subgroup of patients could be a signature associated with poor prognosis. Noteworthy, the ibrutinib complex expression profile loaded on HERV-H and HERV-K strongly associated with lymphocyte number, suggesting a role of HERVs in disease features. Moreover, pHERV-W expression was found to be associated with the unfavorable prognostic factor β2M. The role of pHERV-W in inflammatory, autoimmune, and neurodegenerative diseases was widely investigated.10,54,55 Recently, we have demonstrated that pHERV-W ENV messenger RNA and protein expression in lymphocytes contributes to COVID-19 immunopathology associated with cytokine storm, respiratory severity, and worst outcome.12,56 All these data seem to suggest that the interconnection of embryonic genes and HERVs could be involved in the selection of tumor subpopulations with aggressive characteristics during targeted therapy; however, further investigation is needed to assess the role of deregulated markers described earlier in the more aggressive forms of CLL, particularly in patients initiating treatment with innovative combination with Bruton tyrosine kinase inhibitors.57 Interestingly, it has been shown by transcriptome analyses that other target therapy, such as cirmtuzumab, could inhibit stemness gene expression signatures in CLL.58 We have previously demonstrated that antiretroviral drugs were able to inhibit in vitro the expression of HERVs and embryonic genes, inhibiting cancer cell aggressiveness, accompanied by apoptosis.25,26
These findings, although to be confirmed on larger series of patients, highlight the close interconnection between HERVs and embryonic genes in CLL. Further investigations are still needed to clarify HERVs’ potential involvement in disease pathogenesis and to identify specific CLL and other mononuclear cells overexpressing HERVs and embryonic genes, also at protein levels. In conclusion, the results of this study show, to our knowledge, for the first time in CLL the interconnection of HERVs and genes involved in stemness and the association with unfavorable prognostic factors and clinical features. Furthermore, in immunochemotherapy and target therapy, HERVs and embryonic genes have been shown to be specifically and differently regulated. Future longitudinal studies will clarify whether interconnected profiles of HERVs and embryonic genes could indicate prognosis after response to therapy, opening also to new possibilities to investigate the use of HERVs and embryonic genes as potential therapeutic targets in CLL, suggesting their use as potential new biomarkers in monitoring innovative combination treatments.
Acknowledgments
The authors dedicate this study to the memory of their dear friend and colleague G.D.P., who was a founding member in this study.
This work was supported by grants from the Gilead Sciences Italia Fellowship Program 2017 and 2018 (M.I.D.P.).
Authorship
Contribution: C.M., M.I.D.P., E. Balestrieri, P.S.V., and G.D.P. conceptualized the study; M.I.D.P., G.D.P., R.L., M.P., L.P., G.P., E. Buzzatti, and A.V. enrolled and treated patients and collected data; V.G., A.Z., and F.P. performed genetic and cytogenetic analysis; V.P., A.G., C.C., M.F., and A.M. conducted the experimental work; E. Balestrieri, V.P., C.M., M.I.D.P., and N.T. generated and analyzed data; C.M., M.I.D.P., E. Balestrieri, and V.P. wrote the original draft; and all authors contributed to the revision of article and approved the submitted version.
Conflict-of-interest disclosure: The authors declare no competing financial interests.
Correspondence: Claudia Matteucci, Department of Experimental Medicine, University of Rome Tor Vergata, Via Montpellier 1, 00133 Rome, Italy; email: matteucci@med.uniroma2.it; and Maria Ilaria Del Principe, Department of Biomedicine and Prevention, University of Rome Tor Vergata, Via Montpellier 1, 00133 Rome, Italy; email: dlpmlr00@uniroma2.it.
References
Author notes
Giovanni Del Poeta died on 22 April 2022.
Original data are available on request from the corresponding authors, Claudia Matteucci (matteucci@med.uniroma2.it) and Maria Ilaria Del Principe (dlpmlr00@uniroma2.it).
The full-text version of this article contains a data supplement.







