Key Points
GPX4 regulates lipid hydroperoxide levels, protecting stored human and mouse RBCs from ferroptosis.
Genetic ablation of Gpx4 or genetic variants common in African donors worsen RBC storage quality and transfusion outcomes.
Visual Abstract
Red blood cell (RBC) membrane lipid peroxidation during blood bank storage profoundly affects transfusion efficacy; however, the genetic determinants underlying RBC resilience remain incompletely defined. Here, we identify a critical role for glutathione peroxidase 4 (GPX4), a pivotal enzyme protecting against iron-dependent lipid peroxidation (ferroptosis), in regulating RBC storage quality and posttransfusion survival. Conditional erythroid-specific deletion of Gpx4 in mice exacerbated lipid hydroperoxide accumulation, oxidation, and ubiquitination of membrane proteins, and reduced RBC recovery after transfusion. Multiomics analyses in 13 091 human blood donors from the Recipient Epidemiology and Donor evaluation Study RBC Omics cohort identified regulatory intergenic (rs8178962), intronic, and missense genetic variants in GPX4 (rs73507255, rs8178967), particularly prevalent among donors of African descent, that were linked to increased lipid peroxidation and compromised posttransfusion hemoglobin increments. Single protein- and metabolome-wide association studies (protein quantitative trait locus/metabolome quantitative trait locus) highlighted genetic variants associated with enhanced (rs8178962) or impaired GPX4 expression, disrupted glutathione homeostasis, lipid hydroperoxide accumulation, accelerated membrane damage, and activation of ferroptotic signatures during RBC storage. These effects were exacerbated by genetic traits impairing redox homeostasis, including glucose 6-phosphate dehydrogenase deficiency (African variant rs1050828 V68M/N126D). Storage of murine RBCs in the presence of the ferroptosis inhibitor ferrostatin-1 prevented storage-induced lipid peroxidation and boosted posttransfusion recovery, a beneficial effect in part phenocopied by supplementation of lipophilic antioxidants vitamin E and Lands cycle fueling via l-carnitine, and in part ablated by GPX4 inhibition via the covalent inhibitor ML210. This study offers mechanistic insights into RBC ferroptosis, and positions GPX4 genetic status as a promising biomarker for precision transfusion medicine.
Introduction
Red blood cells (RBCs) offer a simplified and powerful model to study oxidant stress in eukaryotic cells. Their primary function, oxygen delivery, is inherently redox-intensive: each of the ∼250 million hemoglobin molecules per cell can undergo electron transfer upon oxygen binding and release, with a significant risk of oxidation.1,2 This renders RBCs highly susceptible to oxidative reactions during their 120-day circulatory life span, especially through Fenton and Haber-Weiss chemistry driven by ferrous iron. Erythroid iron regulation during erythropoiesis involves import of ferric iron and reduction to ferrous iron via Steap3, a p53 target.3 Genetic variation in Steap3 affects RBC susceptibility to hemolysis after iron-dependent lipid peroxidation (ferroptosis) during blood bank storage,4-6 a setting characterized by heightened oxidant stress.7,8 Indeed, while in vivo RBCs oscillate between oxygen-rich and hypoxic tissues (∼100 to 20-40 mm Hg pO2),9 during blood bank storage they are exposed to persistently elevated oxygen tensions, well above 25 mm Hg and up to 10-fold higher by day 42,10 promoting superoxide formation11 and increases in oxygen saturation,12 as a result of compromised O2 off-loading due to depletion of 2,3-bisphosphoglycerate.13
Unlike other cells, RBCs lack nuclei and organelles, eliminating confounding effects of transcriptional responses, and allowing the isolated study of antioxidant systems. Despite this, they possess robust enzymatic and nonenzymatic redox buffers, including glutathione and reduced NAD phosphate (NADPH)-dependent systems.14 Central to the present study, RBCs express a functional glutathione peroxidase 4 (GPX4),15 that detoxifies lipid hydroperoxides to lipid alcohols in a glutathione-dependent reaction.16GPX4 polymorphisms phenocopy at least in part glucose 6-phosphate dehydrogenase (G6PD) deficiency with respect to increased storage and oxidative stress-induced hemolysis.17 Though GPX4 is a known ferroptosis suppressor in nucleated cells,16,18-20 and despite evidence from genome-wide association studies (GWAS)17 and studies in twins,15 its functional role in RBC storage quality and lipid peroxidation has not been mechanistically studied in vivo or ex vivo, a gap this study aims to fill.
Storage-associated oxidant stress promotes the accumulation of lipid peroxidation products, both in human RBCs4 and murine models of transfusion,6 leading to altered RBC membrane deformability,21 increased extravascular hemolysis via splenic sequestration,22 and ultimately resulting in lower hemoglobin increments after transfusion.4 Recently, we proposed the concept that RBC hemolysis upon lipid peroxidation is akin to ferroptosis4 in other cell types. Indeed, RBC storage recapitulates key hallmarks of ferroptosis,23 including (i) reactive oxygen species generation via Fenton chemistry24; (ii) increased iron-dependent25,26 oxidation of polyunsaturated fatty acids (PUFAs), such as linoleic, linolenic, and arachidonic acid27; and (iii) increased efflux of cystine in exchange of glutamate via the Xc– transporter28 and depletion of glutathione reservoirs.18
By limiting recycling of oxidized glutathione required by GPX4, common genetic abnormalities that constrain NADPH synthesis, such as G6PD deficiency, may have an as yet uncharacterized role in RBC-type ferroptosis. Fluxes through the pentose phosphate pathway (PPP), rate-limited by G6PD activity, are elevated physiologically when RBCs pass through the lungs at high O2, or following oxidative insults in vivo, like exercise, in vitro, like exposure to chemicals, or ex vivo, during the first 2 weeks of storage in the blood bank.1,29-37 G6PD deficiency, a condition that affects 500 million people around the world, 6% of humankind38 and ∼13% of blood donors of African descent,39 predisposes stored RBCs to hemolysis in vitro17,40,41 and in vivo after transfusion.42-44 Relevant to the whole blood bank supply, stored RBCs in general, even those from non-G6PD–deficient donors, progressively lose the capacity to upregulate the PPP in response to storage-associated oxidant stress.45,46 As a result, glutathione pools are progressively depleted,32 limited glutathione is synthesized de novo,31,47 and thus the activity of glutathione-dependent enzymes, like GPX4, is constrained by limited availability of a key reactant.16 However, the impact of G6PD status as a function of GPX4 biology remains unexplored, which represents a secondary aim of the present study.
Materials and methods
In the interest of space, extensive details for this section are provided in the supplemental Materials.
PTR studies in EpoR-Cre GPX4f/f mice
Mouse posttransfusion recovery (PTR) studies were performed as previously described.48 Storage of conditional, erythroid-specific EpoR-Cre Gpx4f/f mice (n = 3) for 7 days was followed by transfusion into ubiquitin promoter-green fluorescent protein mice, which were used as recipients to allow visualization of the test cells in the nonfluorescent gate. To control for differences in transfusion and phlebotomy, mCherry (red fluorescent-labeled) RBCs were used as a tracer RBC population (never stored). These RBCs were added to stored RBCs immediately prior to transfusion. PTR was calculated by dividing the posttransfusion ratio (Test/Tracer) by the pretransfusion ratio (Test/Tracer), with the maximum value set as 1 (or 100% PTR).
Murine RBCs from C57BL/6 mice expressing a hypermorphic ferrireductase STEAP34 were stored for 6 days in the presence of (i) the ferroptosis inhibitor ferrostatin-1 (FER-1; Cayman chemical product no. 17729) or (ii) vitamin Eplus l-carnitine (5 mM). We then repeated the experiments by storing RBCs for 10 days in the presence or absence of FER-1 and GPX4 inhibitors (RSL3 or ML210; Selleck Chemicals, product no. S815549 or S078850,51).
Recipient Epidemiology and Donor Evaluation Study (REDS) RBC Omics
Metabolomics analyses were performed on day 42 packed RBCs from 13 091 “index” donors enrolled across 4 blood centers as part of the REDS RBC Omics, under approved institutional review board protocols at Vitalant Research Institute and participating institutions, after signing of informed consent, and in accordance with the Declaration of Helsinki. Omics results were analyzed as a function of single-nucleotide polymorphisms (SNPs) mapping on the region coding for GPX4. Donors ranking <5th and >95th percentile for end of storage hemolysis (n = 643) were invited to donate a second (“recalled”) unit, which was tested at storage days 10, 23, and 42 (1929 samples) for hemolytic parameters, high-throughput metabolomics,11,52 proteomics,53 and lipidomics.54 Results were analyzed as a function of GPX4 protein and peptide levels, posttranslational modifications (including glutathionylation under nonreducing conditions).
REDS RBC Omics protein quantitative trait locus (pQTL) analyses of GPX4 and metabolome quantitative trait locus (mQTL) analyses of lipid hydroperoxides
The workflow for the pQTL analysis of GPX4 and mQTL analysis of lipid hydroperoxides is consistent with previously described methods.55
J:DO mouse studies: RBC storage and QTL for lipid hydroperoxides
A total of 525 J:DO mice were derived from 46-generations breeding of 8 inbred founder strains that represent genetically distinct lineages of the house mouse: A/J, C57BL/6J, 129S1/SvlmJ, NOD/ShiLtJ, NZO/HILtJ, CAST/EiJ, PWK/PhJ, and WSB/EiJ. All animal procedures were approved by the University of Virginia Institutional Animal Care and Use Committee (protocol no. 4269). All animals were genotyped at 143 259 SNPs using the GigaMUGA array.56 RBC storage and PTR studies were performed as previously described.48 Fresh and stored murine RBCs were tested for lipid hydroperoxides.54 The QTL workflow (for PTR, mQTL, and lipid quantitative trait loci) in J:DO mice followed previously defined conventions.57
Determination of hemoglobin and bilirubin increment via the vein-to-vein database
Data analysis and statistical analyses
Data analysis and statistical analyses including hierarchical clustering analysis, linear discriminant analysis (LDA), uniform manifold approximation and projection, correlation analyses, and Lasso regression were performed using both MetaboAnalyst 5.059 and in-house developed code in RStudio (2024.12.1 Build 563).
Results
Erythroid-specific deletion of GPX4 increases lipid peroxidation and impairs PTR in murine RBCs
To investigate the role of GPX4 in the context of RBC storage and transfusion efficacy, we utilized a conditional erythroid-specific knockout (KO) model (EpoR-Cre GPX4f/f), and compared it with control littermates (GPX4f/f without Cre; Figure 1A). RBCs were stored under standard murine refrigerated conditions for 7 days, mimicking the human blood banking process,48 and subsequently transfused into ubiquitin promoter-green fluorescent protein mice. Fresh mCherry+ RBCs were cotransfused as a tracer population to control for technical variability and ensure accurate normalization across experiments (Figure 1A). Conditional KO mice were characterized by lower hemoglobin, hematocrit, and higher reticulocyte counts at baseline (supplemental Figure 1A). PTR at 24 hours,4 a murine proxy for the US Food and Drug Administration and European Council standards for human transfusion products, was significantly lower in GPX4-deficient RBCs (median 73.92%) compared with controls (94.73%; P < .005; Figure 1A).
Erythroid-specific GPX4 KO mice have higher lipid peroxidation and lower PTR. RBCs from EpoR-Cre GPX4f/f mice and control (GPX4f/f) mice were stored for 7 days under refrigerated conditions (n = 3), prior to PTR studies, which showed a significant drop in PTR in conditional GPX4 KO mice (A). After confirming GPX4 ablation through proteomics (B), we identified the top 50 metabolites (C) and proteins (D) affected by genotype and storage time (time series analysis of variance). Highlights include decreased consumption of free reduced glutathione (E), and increased accumulation of oxidized glutathione (F), increases in lipid hydroperoxides, and depletion of glutathionylated-adducts of lipid hydroperoxides (G-H).
Erythroid-specific GPX4 KO mice have higher lipid peroxidation and lower PTR. RBCs from EpoR-Cre GPX4f/f mice and control (GPX4f/f) mice were stored for 7 days under refrigerated conditions (n = 3), prior to PTR studies, which showed a significant drop in PTR in conditional GPX4 KO mice (A). After confirming GPX4 ablation through proteomics (B), we identified the top 50 metabolites (C) and proteins (D) affected by genotype and storage time (time series analysis of variance). Highlights include decreased consumption of free reduced glutathione (E), and increased accumulation of oxidized glutathione (F), increases in lipid hydroperoxides, and depletion of glutathionylated-adducts of lipid hydroperoxides (G-H).
Omics analyses of fresh and stored RBCs, including proteomics, metabolomics, and lipidomics, confirmed known features of the storage lesion,6,60 regardless of genotype. These included adenosine triphosphate and 2,3-bisphosphoglycerate depletion, and accumulation of hypoxanthine, lactate, and 5-oxoproline (supplemental Figure 1B-D). Proteomics confirmed complete ablation of GPX4 in the KO mice (Figure 1B). Time series analysis of variance identified the top 50 genotype- and time-dependent metabolites and proteins (Figure 1C-D), as well as the top 25 oxylipins and lipids (supplemental Figure 2A-C).
RBCs from GPX4 KO mice showed increased total glutathione pools, including elevated levels of both reduced (GSH) and oxidized (GSSG) glutathione (Figure 1E-F). Functionally relevant to GPX4 activity, these cells exhibited increased levels of lipid hydroperoxides, especially those derived from PUFAs such as arachidonic acid (20:4), eicosapentaenoic acid (20:5), and docosahexaenoic acid (22:6; Figure 1G), alongside reduced levels of glutathionylated lipid adducts (Figure 1H), suggesting impaired detoxification. Lower levels of free fatty acids (eg, 18:1, 18:2, 18:3, 20:3, 20:4, 20:5, 22:6), and lipid alcohols such as 5- and 12-hydroxyeicosatetraenoic acid (HETE) and 9-hydroxyoctadecadienoic acid (HODE; supplemental Figure 2B) were also observed. Additionally, KO RBCs exhibited increased levels of storage-related lipids, including triacylglycerols, and conjugated bile acids (eg, deoxycholic, chenodeoxycholic, ursodeoxycholic, tauroursodeoxycholic, and taurodeoxycholic acid; supplemental Figure 2C), consistent with increased lipid remodeling and ferroptotic membrane damage.
Proteomics and posttranslational modifications implicate ferroptosis in stored GPX4-deficient RBCs
Volcano plot analysis of stored RBCs confirmed GPX4 as the most significantly downregulated protein in KO mice (supplemental Figure 3A). LDA based on genotype and storage status clearly separated groups, and highlighted changes in pathways related to ribosomes and ferroptosis (supplemental Figures 3B-C and 4). Peptide-level analyses confirmed high contribution from GPX4-derived peptides (supplemental Figure 5), and showed increased irreversible cysteine oxidation to dehydroalanine via β-elimination (supplemental Figure 5), a marker of irreversible thiol damage.
Increased lysine-glycine-glycine (K-GG) ubiquitination motifs were observed in GPX4-deficient RBCs, targeting hemoglobin beta (Hbb) and key cytoskeletal membrane proteins, including spectrin alfa and erythrocyte membrane protein band 4.2 (supplemental Figure 3D). Differentially regulated proteins were enriched in regions on chromosomes 10 (Gpx4), 13, and 19 (supplemental Figure 3E). Debiased sparse partial correlation networks incorporating proteomics and metabolomics data revealed genotype-dependent remodeling of glycolysis, the PPP, and acyl-carnitine metabolism (supplemental Figure 3F-G), reinforcing the biochemical signature of ferroptosis.
GPX4 SNPs are associated with hemolysis phenotypes, and they are enriched in donors of African descent
We next analyzed the effects of genetic variation in GPX4 in human RBCs using data from 13 091 donors in the REDS RBC Omics cohort.61 Donors were genotyped for 879 000 SNPs, including 43 mapping to the GPX4-coding region on chromosome 19. RBCs from these donors were stored for 42 days, and assessed for spontaneous (storage), osmotic, and oxidative hemolysis.62 Several SNPs, including intronic rs57563163 (P < 10–50 for osmotic hemolysis) and missense rs8178967 (P < 10–10 for oxidative hemolysis), were strongly associated with hemolysis phenotypes (Figure 2A-B), confirming and extending prior GWAS findings from Page et al17 (supplemental Figure 6A).
Genetic polymorphisms in the region coding for GPX4 in 13 091 blood donors from the REDS RBC Omics. (A) Minor allele frequency for the most common SNPs in the region coding for GPX4 in 13 091 blood donors enrolled in REDS RBC Omics, and their association (–log10[P value]) to osmotic, oxidative, and storage hemolysis at storage day 42 (B). (C-D) Breakdown by demographics (sex, age, body mass index, ethnicity) for the top 2 common SNPs highlights the prevalence of these traits in female donors with higher body mass index and of African descent. (E-H) Breakdown of values for osmotic, oxidative, oxidized/reduced glutathione ratios (GSSG/GSH), and lactate levels as a function of rs73507255 (missense) SNP allele. (I) LDA of metabolite measurements in REDS index donors (n = 13 091) as a function of GPX4 rs73507255 alleles, unadjusted (x-axis), or adjusted by storage additive, donor sex, age, and body mass index. BMI, body mass index.
Genetic polymorphisms in the region coding for GPX4 in 13 091 blood donors from the REDS RBC Omics. (A) Minor allele frequency for the most common SNPs in the region coding for GPX4 in 13 091 blood donors enrolled in REDS RBC Omics, and their association (–log10[P value]) to osmotic, oxidative, and storage hemolysis at storage day 42 (B). (C-D) Breakdown by demographics (sex, age, body mass index, ethnicity) for the top 2 common SNPs highlights the prevalence of these traits in female donors with higher body mass index and of African descent. (E-H) Breakdown of values for osmotic, oxidative, oxidized/reduced glutathione ratios (GSSG/GSH), and lactate levels as a function of rs73507255 (missense) SNP allele. (I) LDA of metabolite measurements in REDS index donors (n = 13 091) as a function of GPX4 rs73507255 alleles, unadjusted (x-axis), or adjusted by storage additive, donor sex, age, and body mass index. BMI, body mass index.
Meta-analysis stratified by ancestry showed that associations held across multiple groups, including donors of Caucasian, African, and South Asian descent (supplemental Figure 6B-D). Donors carrying 1 or 2 copies of missense SNP rs73507255 or the intronic rs8178968 (highly correlated with rs8178967), both associated with lower osmotic and higher oxidative hemolysis, were disproportionately female, had higher body mass index, and were predominantly of African descent (>90% among homozygotes, despite donors of African descent representing only ∼13% of the full cohort; Figure 2C-D). Unlike the conditional GPX4 KO mice, significant, albeit negligible effects were observed with respect to complete blood counts for donors who were heterozygous for the missense SNP rs73507255 (ie, lower hemoglobin, hematocrit, and mean corpuscular volume), with no effect observed for donors homozygous for the same trait or for other Gpx4 SNPs (supplemental Figure 7).
Detailed hemolysis analyses revealed that Gpx4 SNPs were protective against osmotic hemolysis but predisposed to oxidative hemolysis, with minimal effects on storage hemolysis (Figure 2E-F). Metabolomics analysis in all 13 091 donors further demonstrated that rs73507255 was associated with increased oxidized/reduced glutathione ratios (Figure 2G), consistent with redox imbalance, and with elevated lactate levels (Figure 2H), a marker of enhanced glycolytic flux. LDA based on metabolomics profiles revealed associations between rs73507255 and altered PPP and NADPH metabolism, even after adjusting for donor age, sex, body mass index, and storage additives (Figure 2I).
GPX4 variants affect omics profiles in recalled donors with extreme hemolysis phenotypes
To further validate these findings, we analyzed 643 “recalled” donors from the REDS study who had previously ranked <5th or >95th percentile for hemolysis phenotypes in the index cohort of 13 091 donors (Figure 3A). These volunteers donated a second blood unit, which was stored for 42 days, and sampled at storage days 10, 23, and 42 for integrated proteomics, metabolomics, oxylipin profiling, and hemolysis testing.
GPX4 status affects GPX4 protein and peptide levels, and the omics storage lesion in REDS recalled donors. Of the 13 091 index donors, 643 were invited to donate a second unit of blood (recalled cohort) based on their extreme hemolytic propensity (ie, donors who ranked <5th or >95th percentile in the index cohort (A). These second units were stored for 42 days, and tested at storage day 10, 23, and 42 for omics and hemolytic parameters. (B) Uniform manifold approximation and projection analysis of omics data by storage duration shows that donors carrying 1 or 2 rs73507255 alternative alleles (missense mutation) clustered separately from the rest of the donor population. (C-D) Lower oxidative and osmotic hemolysis were measured in RBCs from donors carrying 2 alleles of the rs8178977 SNP, which results in higher levels of GPX4 protein (E). Indeed, while GPX4 protein levels were not affected by storage duration (F), donors carrying 1 or 2 copies of the rs8178977 alleles displayed higher levels of GPX4 throughout storage (G), especially in younger donors (H). Strong associations between GPX4 protein and peptide levels were observed (I), especially for free or glutathionylated (Cys) peptides in donors carrying the rs8178973 and rs8178977 SNPs (J-M).
GPX4 status affects GPX4 protein and peptide levels, and the omics storage lesion in REDS recalled donors. Of the 13 091 index donors, 643 were invited to donate a second unit of blood (recalled cohort) based on their extreme hemolytic propensity (ie, donors who ranked <5th or >95th percentile in the index cohort (A). These second units were stored for 42 days, and tested at storage day 10, 23, and 42 for omics and hemolytic parameters. (B) Uniform manifold approximation and projection analysis of omics data by storage duration shows that donors carrying 1 or 2 rs73507255 alternative alleles (missense mutation) clustered separately from the rest of the donor population. (C-D) Lower oxidative and osmotic hemolysis were measured in RBCs from donors carrying 2 alleles of the rs8178977 SNP, which results in higher levels of GPX4 protein (E). Indeed, while GPX4 protein levels were not affected by storage duration (F), donors carrying 1 or 2 copies of the rs8178977 alleles displayed higher levels of GPX4 throughout storage (G), especially in younger donors (H). Strong associations between GPX4 protein and peptide levels were observed (I), especially for free or glutathionylated (Cys) peptides in donors carrying the rs8178973 and rs8178977 SNPs (J-M).
Uniform manifold approximation and projection of omics data showed that donors carrying rs73507255 clustered separately based on Gpx4 genotype and storage time (Figure 3B). Although no rs73507255 homozygotes were represented in the recalled cohort, heterozygotes or homozygotes for rs8178977, a SNP associated with elevated GPX4 expression, exhibited lower oxidative hemolysis (Figure 3C-D), and higher GPX4 protein levels (Figure 3E).
GPX4 abundance remained stable during storage (Figure 3F), but was consistently elevated in rs8178977 carriers (Figure 3G), particularly among younger donors (Figure 3H). GPX4 protein and peptide levels were strongly correlated (Figure 3I), with higher levels of glutathionylated cysteine-containing peptides among rs8178973 and rs8178977 carriers (Figure 3J-M).
pQTL analysis maps GPX4 protein abundance to a cis-regulatory locus on chromosome 19
We performed a single protein GWAS using GPX4 protein levels as a quantitative trait across all 879 000 SNPs. A clear cis-regulatory region emerged on chromosome 19 encompassing the GPX4 gene, and the intergenic regulatory regions in proximity to Strawberry Notch Homolog 2 (Sbno2, in linkage disequilibrium with Gpx4; Figure 4A-C; P values, effects size, minor allele frequency, genomic annotation in supplemental Table 1). To verify whether these SNPs also influence GPX4 gene expression, we checked whether these SNPs were expression quantitative trait loci (eQTLs) in GTEx Whole Blood63 (supplemental Table 1). Concordance between GTEx eQTLs and our RBC pQTLs provides independent validation that these variants likely affect transcriptional regulation and protein expression in erythroid precursor cells. LDA of integrated omics data by rs73507255 and rs8178977 genotype showed strong associations with lysophosphatidylserines (Figure 4D), a marker of RBC senescence,14 and with dinor-prostaglandin F2α, a byproduct of phospholipase activity on oxidized phosphatidylserines (Figure 4E). Spearman correlation analyses linked GPX4 protein abundance with SNP allele frequency, storage hemolysis, and free heme levels (Figure 4F).
pQTL analysis identifies a cis-mapping region on chromosome 19 for GPX4. Protein levels at storage days 10, 23, and 42 for GPX4 were used as quantitative trait, and mapped against 879 000 SNPs that were assayed in the REDS RBC Omics donors (A). The analysis identified a cis region on chromosome 19 mapping on the gene coding for GPX4 (Manhattan plot and LocusZoom; B-C). (D-E) LDA of integrated multiomics data in REDS recalled donors based on rs73207255 (missense) or rs8178977 (higher GPX4 protein levels), either unadjusted (x-axis), or adjusted by storage day, additive, donor sex, age, and body mass index (y-axis). (F) GPX4 protein levels correlated (Spearman) to allele frequency for GPX4 SNPs and omics parameters. Based on established kinetics for GPX4-dependent detoxification of lipid hydroperoxides to lipid alcohols (G), optimizations of the proteome-constrained RBC-GEM revealed flux through the glutathione peroxidase reaction (GTHP) decreased linearly with respect to GPX4 abundance (H), resulting in decreased peroxide detoxification and increased lipid hydroperoxide formation. Other proteins with lipid hydroperoxide glutathione peroxidase activity (ie, glutathione peroxidase [GPX1] and periredoxin 6 [PRDX6]) can compensate for the loss of GPX4; however, the cell’s overall capacity to detoxify hydroperoxides diminished after ∼70% GPX4 reduction (I).
pQTL analysis identifies a cis-mapping region on chromosome 19 for GPX4. Protein levels at storage days 10, 23, and 42 for GPX4 were used as quantitative trait, and mapped against 879 000 SNPs that were assayed in the REDS RBC Omics donors (A). The analysis identified a cis region on chromosome 19 mapping on the gene coding for GPX4 (Manhattan plot and LocusZoom; B-C). (D-E) LDA of integrated multiomics data in REDS recalled donors based on rs73207255 (missense) or rs8178977 (higher GPX4 protein levels), either unadjusted (x-axis), or adjusted by storage day, additive, donor sex, age, and body mass index (y-axis). (F) GPX4 protein levels correlated (Spearman) to allele frequency for GPX4 SNPs and omics parameters. Based on established kinetics for GPX4-dependent detoxification of lipid hydroperoxides to lipid alcohols (G), optimizations of the proteome-constrained RBC-GEM revealed flux through the glutathione peroxidase reaction (GTHP) decreased linearly with respect to GPX4 abundance (H), resulting in decreased peroxide detoxification and increased lipid hydroperoxide formation. Other proteins with lipid hydroperoxide glutathione peroxidase activity (ie, glutathione peroxidase [GPX1] and periredoxin 6 [PRDX6]) can compensate for the loss of GPX4; however, the cell’s overall capacity to detoxify hydroperoxides diminished after ∼70% GPX4 reduction (I).
GPX4 levels constrain glutathione peroxidase activity in storage-damaged RBCs
To further investigate the role of GPX4 in the metabolism of lipid hydroperoxides and glutathione adducts (GPX4 substrates/products; Figure 4I), we simulated changes in metabolic fluxes through this reaction as a function of the measured changes in GPX4 protein levels in REDS. Optimizations of the proteome-constrained RBC-GEM revealed flux through the glutathione peroxidase reaction decreased linearly with respect to GPX4 abundance (Figure 4J), resulting in decreased peroxide detoxification and increased lipid hydroperoxide formation. Other proteins with lipid hydroperoxide glutathione peroxidase activity (ie, glutathione peroxidase [GPX1] and periredoxin 6 [PRDX6]) can compensate for the loss of GPX4; however, the cell’s overall capacity to detoxify hydroperoxides diminished after ∼70% GPX4 reduction (Figure 4K).
To experimentally validate these predictions, we applied a newly optimized metabolomics workflow (detailed in the supplemental Methods and supplemental Appendix 1) to recalled-donor RBC units at 3 storage time points. Storage-associated declines in glutathionylated lipid hydroperoxides (Figure 5A-B) and concurrent increases in their oxidized precursors (Figure 5C) were observed.
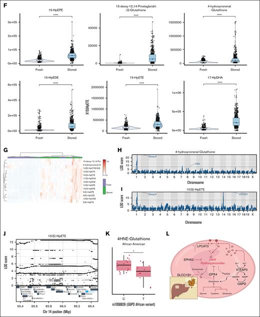
mQTL analysis for lipid hydroperoxides and glutathionylated adducts in REDS RBC Omics donors and diversity outbred mice confirm a strong association between gene-metabolite networks and ferroptosis pathways. Lipid hydroperoxides and glutathione adducts were measured in 643 REDS recalled donors at storage days 10, 23, and 42 (A), showing storage associated declines in glutathionylated lipid hydroperoxides (B), and increases in lipid hydroperoxides (C). mQTL analyses for all these metabolites (9(S)-HpoTre is highlighted; D) mapped on a region coding for SLC01B1, an hepatic eicosanoid transporter. We observed identical results in 525 diversity outbred mice (The Jackson Laboratory) obtained from >46-generation breeding of 8 genetically diverse mice from the collaborative cross (E). Specifically, storage promoted the elevation of lipid hydroperoxides (F-G), and mQTL mapping highlighted regions on chromosomes 1, 7, and 14 coding for the ferrireductase Steap3, Hbb, and for EPHX2/ApoJ/Clusterin, respectively (H-J). (K) mQTL analyses by genetic ancestry in REDS donors further identify a hit on the rate-limiting enzyme of the PPP, G6PD, with the rs1050828 SNP as the top candidate (African variant V68M N126D). A summary model of the metabolic network involving all identified top candidates from the mQTL analysis is shown in (L).
mQTL analysis for lipid hydroperoxides and glutathionylated adducts in REDS RBC Omics donors and diversity outbred mice confirm a strong association between gene-metabolite networks and ferroptosis pathways. Lipid hydroperoxides and glutathione adducts were measured in 643 REDS recalled donors at storage days 10, 23, and 42 (A), showing storage associated declines in glutathionylated lipid hydroperoxides (B), and increases in lipid hydroperoxides (C). mQTL analyses for all these metabolites (9(S)-HpoTre is highlighted; D) mapped on a region coding for SLC01B1, an hepatic eicosanoid transporter. We observed identical results in 525 diversity outbred mice (The Jackson Laboratory) obtained from >46-generation breeding of 8 genetically diverse mice from the collaborative cross (E). Specifically, storage promoted the elevation of lipid hydroperoxides (F-G), and mQTL mapping highlighted regions on chromosomes 1, 7, and 14 coding for the ferrireductase Steap3, Hbb, and for EPHX2/ApoJ/Clusterin, respectively (H-J). (K) mQTL analyses by genetic ancestry in REDS donors further identify a hit on the rate-limiting enzyme of the PPP, G6PD, with the rs1050828 SNP as the top candidate (African variant V68M N126D). A summary model of the metabolic network involving all identified top candidates from the mQTL analysis is shown in (L).
mQTL analysis of 9(S)-HpOTrE identified a genetic association with SLCO1B1, a hepatic eicosanoid transporter64 (Figure 5D). We also expanded day 42 oxylipin profiling in index donors using a refined separation method for isomer-specific hydroxyeicosatetranoic or hydroxyoctadecadienoic acid (5- or 12-HETEs; 9- or 13-HODEs). Increases in these lipid alcohols were consistent with GPX4-mediated detoxification (supplemental Figure 8A). GWAS of these traits highlighted a region near lysophosphatidylcholine acyltransferase 3 (LPCAT3; supplemental Figure 8B), consistent with prior mQTL data on the pool of oxylipin isomers.4
Murine diversity outbred (J:DO) mice confirm genetic control of lipid peroxidation pathways
In keeping with the reproducibility of the findings in the present study between human and murine RBCs, we observed identical results in 525 diversity outbred mice (The Jackson Laboratory) obtained from >46-generation breeding of 8 genetically diverse mice from the collaborative cross65 (Figure 5E), an extension of the previously reported population of 350 diversity outbred mice.4 Specifically, storage promoted the elevation of lipid hydroperoxides (Figure 5F-G; supplemental Figure 9), and mQTL mapping highlighted regions on chromosomes 1, 7, and 14 coding for the ferrireductase Steap3, Hbb, and for EPHX2/ApoJ/Clusterin, respectively (Figure 5H-J). These results validate and expand previous findings derived from mapping of lipid alcohols (HETEs and HODEs), products of GPX4-dependent detoxification of the lipid hydroperoxides measured here, in a smaller population of diversity outbred mice and humans.4 Further breakdown of mQTL analyses by genetic ancestry in REDS donors identified a hit on the rate-limiting enzyme of the PPP, G6PD, with the rs1050828 SNP as the top candidate (African variant V68M N126D; Figure 5K). Breakdown of GPX4 or G6PD protein levels and 4-hydroxy-nonenal glutathione adduct as a function of GPX4 and G6PD alleles by SNPs rs8178962 and rs1050828 are shown in supplemental Figures 10 and 11. A summary model of the metabolic network involving all identified candidates from the mQTL analysis is shown in Figure 5L.
GPX4 missense SNPs correlate with lower hemoglobin increments after transfusion
Although GPX4 protein levels were significantly, albeit weakly, associated with hemolysis parameters (rho = 0.2, P < .001; supplemental Figure 12A-C), consistently, despite higher levels of GPX4 (Figure 4), carriers of rs8178962 alleles showed no changes in in vitro hemolysis outcomes (supplemental Figure 12D-G).
However, in a linked donor-recipient data set, transfusion of RBCs from rs73507255 carriers resulted in significantly lower hemoglobin increments at 24 hours, particularly for units stored >14 days (Figure 6A-C). Given the prevalence of GPX4 missense SNPs in donors of African descent (Figure 2C-D), we also identified a subset of donors carrying 2 alleles (homozygote recessive) of the GPX4 missense SNP who were also G6PD deficient (African variant, rs1050828). Higher levels of GPX4 in donors carrying the rs8178962 SNP were not associated with significant changes in hemoglobin increments, including in donors who are G6PD deficient (supplemental Figure 12H), a factor independently linked to significant declines in hemoglobin increments.43 This result is suggestive of a potential protective effect of increased GPX4 protein expression in the context of G6PD deficiency. On the other hand, these dual-trait donors had significantly lower GPX4 and G6PD protein levels, further reduced osmotic hemolysis, and diminished transfusion efficacy (supplemental Figure 13). In G6PD-sufficient donors, rs73507255 homozygosity alone led to reduced hemoglobin increments (Figure 6C), while rs1050828 alone drove glutathione depletion; GPX4 and G6PD status showed nonadditive effects on transfusion efficacy (Figure 6D-E). Multiomics LDA revealed trait-specific effects on proteasomal degradation and vesicle trafficking (Figure 6F-H), hallmarks of extravascular hemolysis in storage-damaged RBCs.22
Missense GPX4 SNPs are associated with lower hemoglobin increments in transfusion recipients. Interrogation of a vein-to-vein database including thousands of transfusion recipients revealed that donors carrying the rs73507255 missense allele were characterized by lower hemoglobin increments at 24 hours upon transfusion, especially when the units transfused ranked on quartile 2nd or higher by storage age (A-C). Given the prevalence of GPX4 missense SNPs in donors of African descent (see Figure 3), we also identified a subset of donors carrying 2 alleles (homozygous recessive) of the GPX4 missense SNP who were also G6PD deficient (African variant). However, the effects of the 2 traits did not compound with respect to the impact on hemoglobin increments (driven by GPX4 in this subanalysis; D) or glutathione levels (driven by G6PD status in this subanalysis; E). LDA of REDS recalled multiomics data by GPX4 status, unadjusted (x-axis) or adjusted by G6PD status (y-axis), identified a strong impact of either trait on the related protein levels (F), with a combined effect on nucleotide and cholesterol metabolism, PPP and glutathione metabolism, vesiculation (endo/exocytosis) and ubiquitination (G). Focusing on the proteome, the combined effect of the 2 traits identified a network of interacting proteins involved in proteasomal degradation (H), consistent with a model (I) positing the upregulation of damaged proteins via ubiquitination and proteasomal degradation in the context of genetic traits impairing both prevention of oxidant stress (ie, G6PD deficiency) or repair of the oxidant damage to lipids (GPX4 missense mutations).
Missense GPX4 SNPs are associated with lower hemoglobin increments in transfusion recipients. Interrogation of a vein-to-vein database including thousands of transfusion recipients revealed that donors carrying the rs73507255 missense allele were characterized by lower hemoglobin increments at 24 hours upon transfusion, especially when the units transfused ranked on quartile 2nd or higher by storage age (A-C). Given the prevalence of GPX4 missense SNPs in donors of African descent (see Figure 3), we also identified a subset of donors carrying 2 alleles (homozygous recessive) of the GPX4 missense SNP who were also G6PD deficient (African variant). However, the effects of the 2 traits did not compound with respect to the impact on hemoglobin increments (driven by GPX4 in this subanalysis; D) or glutathione levels (driven by G6PD status in this subanalysis; E). LDA of REDS recalled multiomics data by GPX4 status, unadjusted (x-axis) or adjusted by G6PD status (y-axis), identified a strong impact of either trait on the related protein levels (F), with a combined effect on nucleotide and cholesterol metabolism, PPP and glutathione metabolism, vesiculation (endo/exocytosis) and ubiquitination (G). Focusing on the proteome, the combined effect of the 2 traits identified a network of interacting proteins involved in proteasomal degradation (H), consistent with a model (I) positing the upregulation of damaged proteins via ubiquitination and proteasomal degradation in the context of genetic traits impairing both prevention of oxidant stress (ie, G6PD deficiency) or repair of the oxidant damage to lipids (GPX4 missense mutations).
Altogether, our results are consistent with a model (Figure 6I) positing the upregulation of damaged proteins via ubiquitination and proteasomal degradation in the context of genetic traits impairing both prevention of oxidant stress (ie, G6PD deficiency) or repair of the oxidant damage to lipids (GPX4 missense mutations).
Ferroptosis inhibitors mitigate lipid peroxidation and boost PTR
After establishing a role for ferroptosis in negatively regulating the posttransfusion circulatory capacity of stored RBCs, and for GPX4 in mitigating storage-induced ferroptosis, we hypothesized that interventions with ferroptosis or GPX4 inhibitors would modulate PTR. To test this, we stored for 6 days murine RBCs from C57BL/6 mice expressing a hypermorphic ferrireductase STEAP3, and thus susceptible to excess storage-associated lipid peroxidation,4 in the presence of (i) the ferroptosis inhibitor FER-1 or (ii) lipophilic antioxidants (vitamin E66) in combination with Lands cycle-fueling l-carnitine.67 Both FER-1 and the vitamin E/l-carnitine combination significantly boosted PTR (Figure 7A).
The ferroptosis inhibitor FER-1 mitigates lipid peroxidation and boosts PTR. Storage of murine RBCs for 6 or 10 days in the presence of the ferroptosis inhibitor FER-1 or antioxidants (vitamin E) and Lands cycle-fueling l-carnitine significantly boosted PTR (A), an effect ablated by combined storage in the presence of the covalent GPX4 inhibitor ML210 (B). These effects were accompanied by consistent mitigation of lipid peroxidation by FER-1 and vitamin E +l-carnitine (C), and exacerbation of lipid peroxidation upon GPX4 inhibition (D; heat map of the top 50 by LDA by time and intervention). (E-H) Highlights of 8-iso-prostaglandin F2α, 5-HETE, and leukotriene B4.
The ferroptosis inhibitor FER-1 mitigates lipid peroxidation and boosts PTR. Storage of murine RBCs for 6 or 10 days in the presence of the ferroptosis inhibitor FER-1 or antioxidants (vitamin E) and Lands cycle-fueling l-carnitine significantly boosted PTR (A), an effect ablated by combined storage in the presence of the covalent GPX4 inhibitor ML210 (B). These effects were accompanied by consistent mitigation of lipid peroxidation by FER-1 and vitamin E +l-carnitine (C), and exacerbation of lipid peroxidation upon GPX4 inhibition (D; heat map of the top 50 by LDA by time and intervention). (E-H) Highlights of 8-iso-prostaglandin F2α, 5-HETE, and leukotriene B4.
We repeated these experiments by extending storage to 10 days, and testing GPX4 inhibitors with or without FER-1. We first used the well-established RSL3.49 However, this compound inhibits GPX4 expression, not activity,49 making it ineffective in mature RBCs, which lack protein synthesis. Indeed, we did not observe any effects on either lipid peroxidation products or PTR (data not shown). Thus, we switched to the direct covalent GPX4 inhibitor ML210.50,51 Once again, FER-1 boosted PTR of murine RBCs stored up to 10 days, an effect ablated by combined storage in the presence of the covalent GPX4 inhibitor ML210 (Figure 7B). Of note, ML210 alone did not show significant effects on PTR by day 10, consistent with GPX4 being overwhelmed by oxidant stress by the end of the storage period. In both experiments, the modulatory effects on PTR were accompanied by consistent mitigation of lipid peroxidation by FER-1 and vitamin E +l-carnitine (Figure 7C), and exacerbation of lipid peroxidation upon GPX4 inhibition (Figure 7D shows a heat map of the top 50 by LDA by time and intervention). For example, accumulation of 8-iso-prostaglandin F2α was mitigated by FER-1 or the combination of vitamin E + l-carnitine (Figure 7E), but it was not significantly affected by pharmacological inhibition of GPX4 (Figure 7F). On the other hand, end-of-storage levels of 5-HETE and leukotriene B4 increased after GPX4 inhibition, and decreased after ferroptosis inhibition via FER-1, independent of GPX4 inhibition (Figure 7G-H). Because ferrostatin traps lipid peroxyl radicals and prevents lipid peroxidation, our data are consistent with a model (Figure 5L or Figure 6I) putting GPX4 downstream of iron-dependent lipid peroxidation.
Discussion
Stored RBCs experience cumulative oxidative damage, and this study identifies the GPX4 enzyme as a central regulator of lipid peroxidation and ferroptosis during storage. Through proteomics approaches, we validate15 that GPX4, an enzyme known to detoxify phospholipid hydroperoxides,68 is functionally expressed in leukocyte-filtered (log4 white blood cells and log2.5 platelet-depleted) murine and human packed RBCs. Using a conditional Gpx4 KO mouse model, which is necessary owing to the embryonic lethality of whole-body GPX4 KO,69,70 we demonstrate that loss of GPX4 in erythroid cells leads to accelerated RBC lesions during storage and increased RBC clearance in vivo. Specifically, GPX4-deficient murine RBCs showed elevated levels of lipid peroxides (especially on PUFAs) and oxidative membrane damage, accompanied by markedly reduced 24-hour PTR in vivo compared with controls. Proteomic analyses revealed increased oxidative modifications and ubiquitination of membrane and hemoglobin proteins in GPX4 KO RBCs, hallmark signs of oxidant stress leading to extravascular clearance. Complementary human data showed that common intergenic regulatory (rs8178962) or missense variants in GPX4 (rs73507255) are, respectively, associated either with higher GPX4 protein levels or higher RBC lipid peroxidation and increased oxidative hemolysis, but improved osmotic fragility, during blood bank storage. GTEx eQTL comparisons show strong concordance with our pQTL findings, supporting a causal model of GPX4 regulation in erythroid precursors, with functional consequences in mature RBCs. RBC units from donors carrying this GPX4 variant or concomitant G6PD deficiency traits, both prevalent in donors of African descent, had significantly lower posttransfusion hemoglobin increments, underscoring a key role for GPX4 in stored RBC quality and survival. A combination of pQTL and mQTL analyses identified genetic traits linked to higher GPX4 protein levels, lower (oxidative) hemolysis, and a network of genetic traits linked to lipid hydroperoxides and their glutathionylated adducts in 13 091 packed RBC units from the REDS RBC Omics study and 525 diversity outbred mice. Such a network involves genetic traits linked to ferroptosis via regulation of RBC iron metabolism from the ferric to the ferrous state (Steap3), other lipid detoxification enzymes (Ephx2),4 regulators of glutathione pools (G6pd,17,40-43Hbb-b15,71,72), and eicosanoid transporters (Slco1b164), expanding our understanding of the genetic factors that contribute to lipid peroxidation and ferroptosis in stored RBCs, thus altering storage quality and limiting transfusion efficacy.
In GPX4-deficient mouse RBCs, we observed classical signatures of ferroptosis. Specifically, GPX4 KO RBCs accumulated excess lipid peroxides on PUFAs, and showed increased membrane damage, which triggered proteasomal degradation signals, namely ubiquitination of membrane skeletal proteins and hemoglobin, a hallmark of altered deformability and increased splenic sequestration upon transfusion of stored small-microcytic erythrocytes.22 These changes mirror ferroptosis mechanisms described in other cells, where incorporation of PUFAs into membranes (via ACSL4/LPCAT3-dependent lipid remodeling) heightens susceptibility to peroxidation. Inactivation of acyl-coenzyme A synthetase long-chain family member 4 (ACSL4)73 and LPCAT368 renders ferroptosis-sensitive cells resistant to GPX4 inhibitors, suggesting a role for the carnitine-dependent Lands cycle in the inhibition of ferroptosis.68 Of note, we recently observed that accumulation of lipid alcohols (HETEs and HODEs) in the same cohort was linked to missense SNPs in regions coding for LPCAT3 and ACSL4, a finding here validated via mQTL analysis of the REDS RBC Omics recalled blood units upon separation of HETEs and HODEs isomers with a dedicated analytical method. These traits are prevalent in donors of African descent, like the missense or top regulatory GPX4 SNPs reported here, as if traits that prevent (LPCAT3/ACSL4 SNPs) or favor (GPX4, G6PD) ferroptosis were coselected for, thus explaining the linkage disequilibrium we previously noted.4
Our integrated human data further highlight that GPX4 genetic status influences RBC metabolism and storage behavior in vivo after transfusion. Donor RBC units with the GPX4 variant, especially if stored for longer durations, exhibited significantly lower 24-hour PTR (as measured by hemoglobin increment in recipients43,58). The effect size was comparable to, if not greater than, that of common G6PD variants. Interestingly, while GPX4 and G6PD defects both exacerbated oxidative injury, we did not observe a strictly additive effect on transfusion outcomes when both were present, possibly because each alone can push the system past a threshold of ferroptotic damage.23 Instead, the combination primarily manifested in enhanced downstream stress responses (eg, proteolysis, vesiculation74). This observation is consistent with a model in which impaired prevention of oxidant stress (NADPH/G6PD) and impaired repair of lipid peroxidation (GPX4) converge on common pathways of proteasomal-dependent removal of damaged proteins, vesiculation, and RBC clearance.75
In summary, GPX4 emerges as a key modulator of the RBC storage lesion, functioning in concert with other antioxidant systems to prevent RBC ferroptosis for effective transfusion. Translationally, these findings support donor genetic screening, including for common GPX4 and G6PD variants, to identify RBC units at risk for oxidative damage. Such units could be prioritized for early transfusion, antioxidant support (eg, vitamin E67 and l-carnitine67 effectively mitigated lipid peroxidation and boosted PTR here), pharmacological inhibition of ferroptosis or alternative storage strategies (eg, hypoxic storage76). This approach may improve outcomes in patients receiving longer-stored RBCs or large-volume transfusions. More broadly, the relevance of GPX4-mediated ferroptosis may extend to hemolytic disorders (eg, sickle cell disease), infections, and hypoxia, positioning transfusion biology as a window into systemic redox vulnerability.
Acknowledgments
The authors thank all the donor volunteers who participated in this study.
A.D. and J.C.Z. were supported by funds from the National Heart, Lung, and Blood Institute (NHLBI; R01HL146442, R01HL149714). The REDS RBC Omics and REDS-IV-P CTLS programs are sponsored by the NHLBI contract 75N2019D00033, and by the NHLBI REDS-III RBC Omics project, which was supported by NHLBI contracts HHSN2682011-00001I, -00002I, -00003I, -00004I, -00005I, -00006I, -00007I, -00008I, and -00009I. B.R.S. was supported by National Cancer Institute grant R35CA209896. G.R.K. and G.A.C. were supported by grants from the National Institute of General Medical Sciences (F32GM124599 and R01GM067945, respectively). N.R. received funding from NHLBI (R01HL126130).
The content is solely the responsibility of the authors and does not necessarily represent the official views of the National Institutes of Health.
Authorship
Contribution: A.H. and J.C.Z. were responsible for animal studies; D.S., T.N., J.A.R., and A.D. were responsible for metabolomics and lipidomics analyses; D.S. was responsible for lipid hydroperoxide and glutathionylated lipid method development and analysis; M.D. and K.C.H. were responsible for proteomics; G.R.K., G.A.C., X.D., and A.D. were responsible for biostatistics and bioinformatics; M.S., S.K., P.J.N., and M.P.B. were responsible for Recipient Epidemiology and Donor evaluation Study RBC Omics; N.R. was responsible for the vein-to-vein database; Z.B.H. was responsible for the systems biology model; G.R.K. and G.A.C. were responsible for metabolome quantitative trait locus (mQTL) analyses (mouse); G.R.K. and G.P.P. were responsible for protein quantitative trait locus and mQTL (human); G.A.C. and A.D. were responsible for figure preparation; B.R.S. and A.D. were responsible for expertise and interpretation of ferroptosis data; A.D. wrote the first draft of the manuscript; and all authors reviewed and approved the final version.
Conflict-of-interest disclosure: A.D., K.C.H., and T.N. are founders of Omix Technologies Inc. A.D. and T.N. are scientific advisory board (SAB) members for Hemanext Inc. A.D. is a SAB member for Macopharma Inc and Synth-Med Bio. B.R.S. is an inventor on patents and patent applications involving ferroptosis; cofounded and serves as a consultant to ProJenX, Inc, and Exarta Therapeutics; holds equity in Sonata Therapeutics; and serves as a consultant to Weatherwax Biotechnologies Corporation and Akin Gump Strauss Hauer & Feld LLP. The remaining authors declare no competing financial interests.
Correspondence: Angelo D’Alessandro, Department of Biochemistry and Molecular Genetics, University of Colorado Anschutz Medical Campus, 12801 East 17th Ave, Aurora, CO; email: angelo.dalessandro@cuanschutz.edu.
References
Author notes
D.S. and G.R.K. contributed equally to this study and are joint first authors.
All raw data and elaboration are submitted in supplemental Table 1 of this article. File size limitations prevented the upload of the full-size file (75 MB), which is available on request from the corresponding author, Angelo D'Alessandro (angelo.dalessandro@cuanschutz.edu). Supplementary files include extensive supplemental Methods, discussion, reference, raw results, and elaborations.
The full-text version of this article contains a data supplement.


![Genetic polymorphisms in the region coding for GPX4 in 13 091 blood donors from the REDS RBC Omics. (A) Minor allele frequency for the most common SNPs in the region coding for GPX4 in 13 091 blood donors enrolled in REDS RBC Omics, and their association (–log10[P value]) to osmotic, oxidative, and storage hemolysis at storage day 42 (B). (C-D) Breakdown by demographics (sex, age, body mass index, ethnicity) for the top 2 common SNPs highlights the prevalence of these traits in female donors with higher body mass index and of African descent. (E-H) Breakdown of values for osmotic, oxidative, oxidized/reduced glutathione ratios (GSSG/GSH), and lactate levels as a function of rs73507255 (missense) SNP allele. (I) LDA of metabolite measurements in REDS index donors (n = 13 091) as a function of GPX4 rs73507255 alleles, unadjusted (x-axis), or adjusted by storage additive, donor sex, age, and body mass index. BMI, body mass index.](https://ash.silverchair-cdn.com/ash/content_public/journal/bloodrci/1/3/10.1016_j.brci.2025.100020/1/m_brci_rci-2025-000146-gr2.jpeg?Expires=1767695649&Signature=hV77qVgGKsKVv1k0bSnrwngWV8dAASctf2cUTuejZaU24qnIoLUzhrlvG5XUFi6xEa6~FMGpWq9WVIbgBodabfkrFOT4IXgU8IoEa96h3LueC96jQf2Wy-ae0-BnowP0xoCqpwVrxOuleODwNISx22gEKVV2LRmznZ5y0D3pUFG5JzsBfd6gXVH7UjBO~icQPMkjIVK2D0aMoYOQRTHSkvDquR6kABltlfevS-IT1IgQkDrKQvVXLo9LgO4SS-kn-9io3EiccnuqMuduzrMicob3wTEjjnCiBwAVV6GIc2AGibf1G2YASfRw11rsL5q6K9lhGFl1Tjej2APNqF5~pA__&Key-Pair-Id=APKAIE5G5CRDK6RD3PGA)

![pQTL analysis identifies a cis-mapping region on chromosome 19 for GPX4. Protein levels at storage days 10, 23, and 42 for GPX4 were used as quantitative trait, and mapped against 879 000 SNPs that were assayed in the REDS RBC Omics donors (A). The analysis identified a cis region on chromosome 19 mapping on the gene coding for GPX4 (Manhattan plot and LocusZoom; B-C). (D-E) LDA of integrated multiomics data in REDS recalled donors based on rs73207255 (missense) or rs8178977 (higher GPX4 protein levels), either unadjusted (x-axis), or adjusted by storage day, additive, donor sex, age, and body mass index (y-axis). (F) GPX4 protein levels correlated (Spearman) to allele frequency for GPX4 SNPs and omics parameters. Based on established kinetics for GPX4-dependent detoxification of lipid hydroperoxides to lipid alcohols (G), optimizations of the proteome-constrained RBC-GEM revealed flux through the glutathione peroxidase reaction (GTHP) decreased linearly with respect to GPX4 abundance (H), resulting in decreased peroxide detoxification and increased lipid hydroperoxide formation. Other proteins with lipid hydroperoxide glutathione peroxidase activity (ie, glutathione peroxidase [GPX1] and periredoxin 6 [PRDX6]) can compensate for the loss of GPX4; however, the cell’s overall capacity to detoxify hydroperoxides diminished after ∼70% GPX4 reduction (I).](https://ash.silverchair-cdn.com/ash/content_public/journal/bloodrci/1/3/10.1016_j.brci.2025.100020/1/m_brci_rci-2025-000146-gr4.jpeg?Expires=1767695649&Signature=LHtXJ~heV4wMv-~eq1rPvckvkeJY2zmitZ0VOjmYh1RzxQw~86kBmFsNcZKSkWkhUwy3DjTcoRbi4pNyTZxsk8z9a7FP55UctgcTAS0~zy2GqLLPCvO0SXD2zvz3Kgv0e1KB7sISUIXptZ8zIS17ZiEbstr5s6r2CYL23u2JH11a6maZE5jU-t0wxwtKcOQzkPb9c9nSMY4fGBUZgRGJ0fggrKhgMsdlDGD3dVmpb-OCm4MkLSi58UrsPE-sgWjpyrCmcsIFiIWDtPPUcg5hntjtxOEfjMnrbfmL9AhkK-jj2wMd7-y2g1W82QG2AXpSAnR5bMjcr5kNFmu7md1ZDQ__&Key-Pair-Id=APKAIE5G5CRDK6RD3PGA)




