We report differences in the supramolecular organization of the immunologic synapse (IS) formed by resting and anergic human T cells with agonist peptide-loaded antigen-presenting cells (APCs). T cells reactive to influenza A hemagglutinin peptide or Fel d 1 peptide 4 were rendered both anergic and regulatory by incubation with high doses of agonist peptide in the absence of APCs. At the IS between resting T cells and peptide-loaded APCs, both CD3ϵ and CD3ζ initially accumulate within a ring or arc before redistributing within 30 minutes to single or multiple foci more central to the contact. In contrast, at synapses formed by anergized T cells, CD3ϵ and CD3ζ remained organized within an arc or ring and failed to redistribute centrally. However, intercellular communication between anergic human T cells and agonist peptide-loaded APCs was not a null event, since it triggered secretion of T-cell interferon γ (IFN-γ) but not, for example, interleukin 2 (IL-2). Thus, distinct organizations of CD3 at the T-cell IS correlate with different cytokine profiles; the mature IS formed by resting T cells correlates with their production of both IFN-γ and IL-2, whereas the immature IS formed by anergic T cells seems able to facilitate IFN-γ but not IL-2 production.
Introduction
T-cell anergy can be defined as a condition in which T cells following exposure to antigen (Ag) fail to proliferate upon restimulation with the same specific antigen. Anergic T cells are thought to be one of the mediators of peripheral tolerance either by directly suppressing other T cells via cytokines1,2 or by direct cell contact with either T cells or antigen-presenting cells (APCs).3-5 Ag presentation in the absence of appropriate costimulation,6-8 or Ag presentation from one major histocompatibility complex (MHC) class II-expressing T cell to another,9-12 can produce this nonproliferative phenotype. Unlike human T cells, mouse T cells do not express class II MHC protein, although it is possible that they can still be rendered anergic by T cell-T cell Ag presentation through the use of class II MHC protein acquired from neighboring cells.12 T-cell anergy can also be induced by treatment with ionomycin, triggering sustained calcium and calcineurin signaling.13 Functional responses of anergic T cells rechallenged with antigen and APCs vary with the method of anergy induction but could be broadly characterized as antiproliferative.1
At the contact between T cells and APCs or the immunologic synapse (IS), molecules segregate into micrometer-scale domains (ie, supramolecular activation clusters).14-16 Initially at the immature CD4 T-cell IS, lymphocyte function-associated antigen 1/intercellular adhesion molecule 1 (LFA-1/ICAM-1) concentrate at the central region of the IS, whereas T-cell receptor (TCR)/MHC accumulate in the periphery. This pattern may then invert such that TCR/MHC move into the center of the mature T-cell IS.15,17 Functions for the supramolecular organization at the IS can include enhancing or terminating T-cell signaling or facilitating intercellular secretion.18 In ionomycin-induced anergic mouse T cells, MHC protein accumulates briefly in the center of the T-cell-APC interface, but the IS is quickly disrupted and never becomes a stable mature T-cell IS.13 A subset of memory mouse T cells may be anergic in phenotype and also showed deficiencies in synapse formation, for example, being unable to recruit linker of activated T cells (LAT) to a T-cell-APC interface.19 Here we set out to examine the organization of the anergic human T-cell IS and test for functional responses of anergic human T cells upon rechallenge with Ag-loaded APCs.
Materials and methods
Antibodies
Antibodies used were as follows (BD Pharmingen, Cowley, United Kingdom, unless noted otherwise): anti-human CD3ζ (8D3), anti-human class I MHC (HC-10), fluorescein isothiocyanate (FITC)-labeled anti-human CD3ϵ (UCHT1), FITC-labeled anti-human CD4 (RPA-T4), FITC-labeled anti-human HLA-DR (G46-6), Alexa Fluor 633-labeled goat anti-mouse immunoglobulin G (IgG; Molecular Probes, Eugene, OR), cyanin 5 (Cy5)-labeled goat anti-mouse IgG (Jackson Immuno Research Laboratories, Bar Harbor, ME), Zenon mouse IgG Ab-labeling kit Alexa Fluor 647 (Molecular Probes), phycoerythrin (PE)-Cy5-labeled anti-human CD4 (RPA-T4), FITC-labeled anti-human interferon γ (IFN-γ; B27), PE-labeled anti-human interleukin 2 (IL-2; MQ1-17H12), and control monoclonal antibody (mAb) FITC-labeled mouse IgG1 (MOPC-21) and FITC- and PE-labeled mouse IgG2a (G155-178).
T-cell lines
T-cell lines reactive to influenza virus A hemagglutinin (HA) residues 306-318 (PKYVKQNTLKLAT; Advanced Biotechnology Center, London, United Kingdom) or Fel d 1 (the major allergen of cat; Felis domesticus) peptide 4 (Fel d 1 p4; KALPVVLENARILKNCV; Advanced Biotechnology Center) under HLA-DR1 restriction were generated from peripheral blood mononuclear cells (PBMCs) isolated from a DRB1*010-positive individual as described previously.11,20 PBMCs were plated at 106 per well of a 24-well plate in 1 mL of complete medium (RPMI 1640 [Invitrogen, Carlsbad, CA] supplemented with 1% L-glutamine [Invitrogen] and 5% human serum type AB [Sigma-Aldrich, Saint Louis, MO]) with 2.5 μg/mL HA peptide or 10 μg/mL Fel d 1 p4 as appropriate. Ten days later T cells were restimulated with irradiated (30 Gy [3000 rad]) autologous PBMCs with 0.5 μg/mL HA peptide or 1 μg/mL Fel d 1 p4 in complete medium with 10% human T-Stim without phytohemagglutinin (a conditioned lectin-free medium containing IL-2; BD, Mountain View, CA) or 10 ng/mL IL-2 (R&D Systems, Abingdon, United Kingdom). Subsequently, T cells were stimulated weekly with irradiated PBMCs and peptide in complete medium with T-Stim or IL-2, followed by the addition of 5% T-Stim or 5 ng/mL IL-2 three days later. After 3 rounds of stimulation with peptide, T-cell surface markers were analyzed by flow cytometry and proliferation to peptide was tested.
T-cell clone
The HLA-DRB1*0701-restricted human T-cell clone 7P.73, specific for influenza virus HA peptide HA306-318, has been described previously.21 Cells were cultured in medium as described for T-cell lines except that 10% human AB serum (Biowest, Ringmer, United Kingdom) was used. Cells were stimulated with the B-lymphoblastoid cell line (B-LCL 9050), prepulsed overnight with 1 μg/mL of HA306-318, irradiated, and then washed. IL-2 (Roche, Lewes, United Kingdom) was added at 5 IU/mL every 2 to 3 days with fresh medium, and cells were restimulated every 2 weeks. Before anergy induction by T-T cell presentation, residual dead B-LCL and T cells were removed by density gradient centrifugation and washed. Viable cells were rested for 3 days in fresh medium and 2 IU/mL IL-2 before washing. Experiments were carried out 2 weeks after the last stimulation.
APCs
The Epstein-Barr virus (EBV)-transformed human B-cell line 721.221, which expresses HLA-DR1, was used as APCs for the T-cell lines specific for HA and Fel d 1 p4, and B-LCL cells were used as APCs for the T-cell clone 7P.73. Where noted, a transfectant of 721.221 expressing enhanced yellow fluorescent protein (EYFP) was used.
Anergy induction
Anergy was induced by incubating 2 × 106/mL resting T cells in the absence of APCs with 10 to 25 μg/mL HA or Fel d 1 peptide for 3 or 4 days in RPMI medium. After washing the T cells thoroughly, their proliferative response to HA peptide (0.05-5.0 μg/mL), Fel d 1 p4 (0.1 or 1 μg/mL), 10% T-stim, or 10 IU/mL IL-2 was tested. All data shown are representative of at least 3 experiments on at least 2 independently derived T-cell lines.
T-cell proliferation assays
Seven days after stimulation, 2.5 × 104 resting T cells were tested for their proliferative response to peptide (0.05-5.0 μg/mL), 10% T-stim, or 10 IU/mL IL-2. Irradiated (30 Gy [3000 rad]), autologous, or matched PBMCs (2.5 × 104) were used as APCs. Comparison of the response of the resting and anergized 7P.73 clone to peptide was carried out by stimulating 104 viable T cells with 3 × 104 irradiated B-LCLs prepulsed with a range of HA307-319 concentrations (0-10 μg/mL). In the same assay, the response to 10 IU/mL IL-2 was also measured. [3H] tritium-labeled thymidine (TdR) (1 μCi [0.037 MBq]/well; ICN Pharmaceuticals, Aurora, OH) was added to cultures after 48 hours and cells were harvested 16 hours later.
T-cell suppression assays
Fel d 1 p4-reactive T cells (2.5 × 106/mL) were rendered anergic for 48 hours. Irradiated anergic T cells (0.25 × 106; 30 Gy [3000 rad]) were washed, coincubated with 0.5 × 106 carboxyfluorescein succinimidyl ester (CFSE)-labeled (0.5 μM) resting Fel d 1 p4-reactive T cells in 1 mL, and stimulated with 0.25 × 106/mL irradiated 721.221 EBV-B cells as APCs with or without 1 μg/mL Fel d 1 p4 for 7 days. As a control for a nonspecific inhibitory effect, irradiated resting Fel d 1 p4-reactive T cells were coincubated with other resting Fel d 1 p4-reactive T cells and stimulated in the same manner. In transwell experiments, analogous T-cell cultures were set up, except that irradiated anergic or resting T cells were separated from the responder T-cell population by a transwell membrane, with APCs added to both compartments. After 1 week of culture, dilution of CFSE in the live responder T cells was measured by flow cytometry to indicate proliferation. At least 10 000 events were acquired with CellQuest (BD Pharmingen) and analyzed (Proliferation Wizard module, Modfit LT software; Verity Software House, Topsham, ME). Proliferation index (PI) was used to express the extent of proliferation, defined as the sum of cells in all generations divided by the number of parent cells present at the start of culture. A PI of 1 indicates that no proliferation has occurred.
Intracellular cytokine staining
Anergic and resting Fel d 1 p4-specific T cells (0.5 × 106/well) were incubated with 721.221 antigen-presenting cells (0.25 × 106/well) with or without 1 μg/mL Fel d 1 p4 for 5 hours in the presence of 10 μg/mL Brefeldin A for the detection of intracellular IFN-γ and IL-2. Cells were then stained with PE-Cy5-labeled anti-human CD4 for 15 minutes. After washing, cells were fixed (Cellfix; BD Biosciences) and permeabilized (Perm/Wash buffer; Pharmingen). Cells were then labeled with FITC-labeled anti-human IFN-γ and PE-labeled anti-human IL-2 or isotype-matched control mAb FITC-labeled mouse IgG1 and PE-labeled rat IgG2a. Once labeled, cells were analyzed by flow cytometry (FACSCalibur; BD), and percentages of cytokine-positive CD4+ T cells were determined (CellQuest; BD).
Measurement of supernatant cytokines
IFN-γ was measured by sandwich enzyme-linked immunosorbent assay (ELISA). Plates were coated with primary anti-IFN-γ mAb (clone 43-11; ImmunoKontact, Abingdon, United Kingdom) and biotinylated secondary mAb (clone 45-15; ImmunoKontact) and blocked with bovine serum albumin (BSA) using standard protocols. Plates were developed using streptavidin-peroxidase followed by tetramethylbenzidine (Cambridge Biosciences, Cambridge, United Kingdom). The optical density at 450 nm was determined (Titertek Multiskan PLUS, Life Sciences, Basingstoke, United Kingdom). IL-2 was measured by bioassay using cytotoxic T-lymphoblastoid line-2 (CTLL-2) cells. Proliferation of CTLL-2 to supernatants was compared with proliferation to twelve 2-fold dilutions of a 10 IU/mL IL-2 standard, plated in triplicate in the same assay. Proliferation to supernatants was within the dynamic range of the standard curve in all assays. Alternatively, supernatants were analyzed for cytokine production by flow cytometry (Cytometric Bead Array kit; BD Biosciences, Cowley, United Kingdom) according to the manufacturer's instructions. The lower limits of detection were 2.6 pg/mL for IL-2 and IL-4, 3.0 pg/mL for IL-6, 2.8 pg/mL for IL-10, and 7.1 pg/mL for IFN-γ.
Conjugation assay
Viable T cells, unstained by annexin V (Molecular Probes), were selected by flow cytometric sorting. Sorted cells were then loaded with 4 μM seminaphthorhodafluor-1 (SNARF-1; Molecular Probes) and resuspended in RPMI medium at 5 × 107/mL. HA peptide pulsed (5 μg/mL) or unpulsed 221-EYFP cells were washed in RPMI medium and resuspended in RPMI medium at 5 × 107/mL. An equal number of SNARF-1-loaded T cells and 221-EYFP cells were coincubated at 37°C for 60 minutes and then conjugates were fixed in 2% paraformaldehyde/phosphate-buffered saline (PBS) for 20 minutes at room temperature (RT) and analyzed by flow cytometry.
Imaging
APCs were pulsed with 1 to 5 μg/mL peptide in complete medium for 6 hours, washed, and mixed in a 1:1 ratio with T cells that had been sorted to be negative for annexin V. Cells were centrifuged at 100g for approximately 20 seconds and then incubated at 37°C, 5% CO2 for the times indicated. Cocultures were then fixed and permeabilized (Cytofix/Cytoperm; BD) for 12 minutes at 4°C, blocked with 10% horse serum and 3% BSA in buffer (Cytoperm/Cytowash; BD) for 45 minutes at 4°C, washed in PBS containing 0.1% Tween 20 (Sigma-Aldrich; PBS-T), and then incubated with anti-CD3 mAb in the blocking buffer for 60 to 90 minutes at 4°C. After washing, cells were stained with goat anti-mouse Alexa Fluor 488 in blocking solution for 30 to 45 minutes at 4°C, washed, fixed, and washed again. Samples were then stained with Zenon Alexa Fluor 647-labeled anti-class I MHC mAb for 45 minutes, washed 3 times in PBS-T, and again fixed and washed. After washing again, cells were imaged using the × 63 oil-immersion objective (numeric aperture 1.32) of a laser scanning confocal microscope (TCS SP2; Leica, Heidelberg, Germany). Stacks of optical sections were acquired by scanning every 0.3 μm throughout each cell conjugate. The distribution of fluorescence at the IS was classified by eye as being either (1) homogeneous (ie, an apparently equal fluorescence intensity throughout the intercellular contact), (2) ring or arc shaped (ie, approximately > 80% of fluorescence being located at the periphery of the intercellular contact), or (3) multifocal or single focal (ie, with specific patches of increased intensity within the central region of the intercellular contact).
For quantification, the mean fluorescence intensity and volume were measured within a mask at the cell-cell contact (Volocity; Improvision, Coventry, United Kingdom). The mean fluorescence intensity of an area of the same volume but away from the cell-cell contact on the T-cell surface was also measured. The ratio of fluorescence intensities at the IS and elsewhere on the cell gave the fold change in fluorescence at the IS. The mean fluorescence and volume of the whole confocal stack was also measured such that the percentage of fluorescence at the interface was calculated as follows: (volume at interface × mean fluorescence intensity at interface)/(volume of stack × mean fluorescence intensity of stack) × 100.
Statistical evaluation
Differences in synapse patterns between anergic and resting T cells were analyzed by multinomial logistic regression analysis with fixed model design. A P value of less than .05 was considered statistically significant (SPSS, Version 12.0 for Windows; Chicago, IL).
Results
Phenotypic analysis of T cells
A T-cell clone (7P.73) responsive to HA peptide (HA306-318; Figure 1A) and T-cell lines responsive to HA peptide (HA308; Figure 1B) and Fel d 1 peptide 4 (Fel d 1 p4; Figure 1C) proliferated in an antigen dose-dependent fashion in the presence of irradiated PBMCs or B-LCL 9050 (7P.73). Culturing these T cells with high doses of agonist peptide in the absence of APCs for 48 to 96 hours caused a subsequent failure of these cells to proliferate when rechallenged with antigen-loaded APCs (Figure 1). However, the T cells did proliferate when stimulated with IL-2 (Figure 1A,C) or the IL-2 containing conditioned media T-Stim (Figure 1B), confirming that the cells remained viable. An irrelevant peptide (HA306-318) for Fel d 1 p4 T cells did not trigger any proliferation (data not shown). Interestingly, Fel d 1 p4 T cells incubated with peptide in the absence of APCs were not only hyporesponsive but could also suppress proliferation of cocultured Fel d 1 p4 T cells (Figure 1D). When anergic and responder T-cell populations were separated by a transwell membrane, the suppressive effect was largely abrogated. Thus, an anergic and suppressive phenotype can be induced in T cells by stimulation with a high dose of peptide in the absence of APCs.
Functional phenotype of resting and anergic T cells. The proliferative response of resting and anergic T cells to various doses of agonist peptide in the presence of irradiated autologous PBMCs was determined by [3H]-thymidine incorporation. The resting T cells proliferated in a dose-dependent manner, whereas anergic T cells were hyporesponsive upon stimulation with agonist peptide/PBMCs. However, both resting and anergic T cells proliferated upon stimulation with IL-2 or T-Stim. The results are expressed as mean counts per minute (cpm) for triplicate cultures and the data shown are representative of at least 3 independent experiments. (A) T-cell clone 7P.73, (B) T-cell line HA 308, (C) T-cell line Fel d 1 p4. (D) Irradiated anergic or resting Fel d 1 p4 T cells were coincubated with resting CFSE-labeled responder Fel d 1 p4 T cells in the presence of Ag-loaded APCs for 7 days. Proliferation of responder T cells was measured by flow cytometry. Panels i-ii show the extent of proliferation of restimulated resting responder or anergic T cells alone as controls. Panels iii-iv show the proliferation of restimulated responder T cells in the presence of irradiated resting or anergic T cells. Panels v-vi depict data from transwell experiments in which irradiated anergic or irradiated resting T cells were separated from the responder T-cell population by a transwell membrane (TW). Both the irradiated cells and the responders were incubated with Ag-loaded APCs. The right-hand peaks represent the parental population and generations of dividing cells are depicted leftwards along the x-axis. The results shown here are representative of 3 independent experiments.
Functional phenotype of resting and anergic T cells. The proliferative response of resting and anergic T cells to various doses of agonist peptide in the presence of irradiated autologous PBMCs was determined by [3H]-thymidine incorporation. The resting T cells proliferated in a dose-dependent manner, whereas anergic T cells were hyporesponsive upon stimulation with agonist peptide/PBMCs. However, both resting and anergic T cells proliferated upon stimulation with IL-2 or T-Stim. The results are expressed as mean counts per minute (cpm) for triplicate cultures and the data shown are representative of at least 3 independent experiments. (A) T-cell clone 7P.73, (B) T-cell line HA 308, (C) T-cell line Fel d 1 p4. (D) Irradiated anergic or resting Fel d 1 p4 T cells were coincubated with resting CFSE-labeled responder Fel d 1 p4 T cells in the presence of Ag-loaded APCs for 7 days. Proliferation of responder T cells was measured by flow cytometry. Panels i-ii show the extent of proliferation of restimulated resting responder or anergic T cells alone as controls. Panels iii-iv show the proliferation of restimulated responder T cells in the presence of irradiated resting or anergic T cells. Panels v-vi depict data from transwell experiments in which irradiated anergic or irradiated resting T cells were separated from the responder T-cell population by a transwell membrane (TW). Both the irradiated cells and the responders were incubated with Ag-loaded APCs. The right-hand peaks represent the parental population and generations of dividing cells are depicted leftwards along the x-axis. The results shown here are representative of 3 independent experiments.
Supramolecular organization of CD3 is different at the anergic and resting T-cell IS
As the TCR is essential for Ag-specific proliferation, and the distribution of CD3 at the IS between mouse T cells and APCs is well characterized, we set out to compare the distribution of CD3 at the IS formed by resting and anergic human T cells. Laser scanning confocal microscopy was performed on mAb-labeled T-cell-APC conjugates fixed 30 minutes after coculture. Three-dimensional reconstructions of these images were produced to reveal the organization of CD3 at the “face” of the IS.
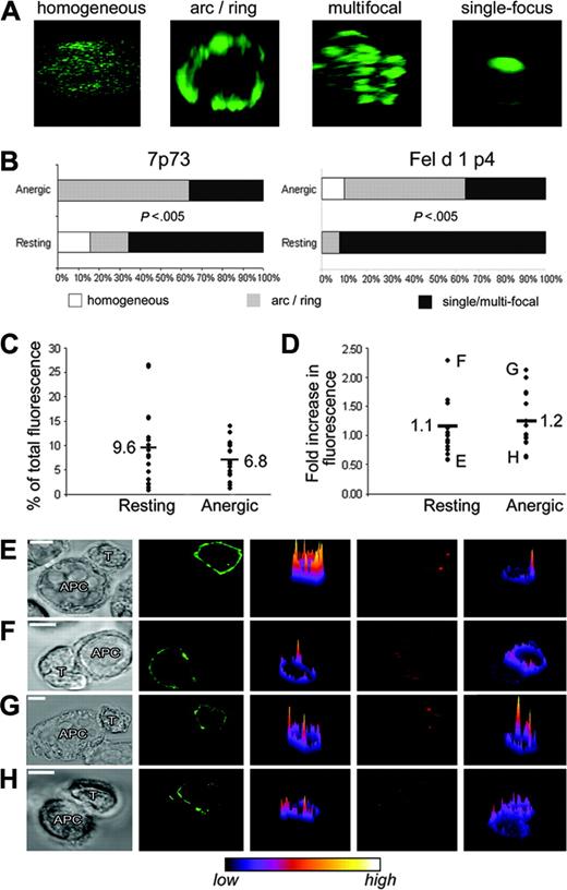
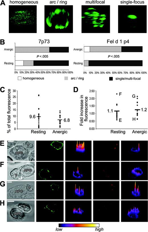
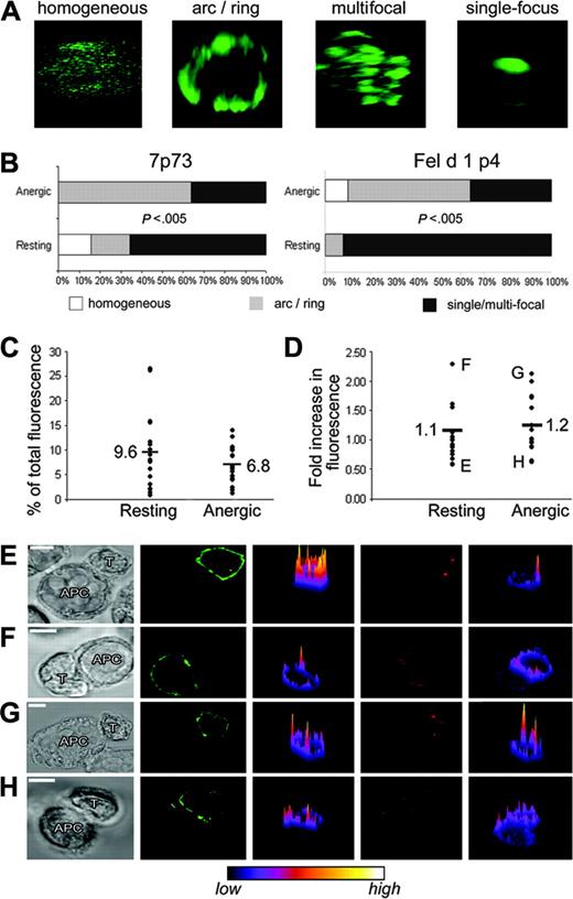
The distribution of CD3 at the IS of both anergic and resting T cells was classified as being either (1) homogeneous, (2) ring or arc shaped, or (3) multifocal or single focal, examples of which are shown in Figure 2A. In both the T-cell clone 7P.73 and the T-cell line Fel d 1 p4, the majority of resting T cells organized CD3ϵ in multiple or single foci (∼90% 7P.73, ∼70% Fel d 1 p4; Figure 2A-B) at the IS formed with Ag-loaded APCs. At the same time after coincubation of T cells and APCs, 50% to 60% of anergic T cells derived from both the clone and line organized CD3ϵ in ring or arc structures. If APCs were prepulsed with a 10-times higher peptide concentration, the percentage of anergic T-cell synapses with a more central accumulation of CD3 increased but still not to the level of resting T cells (data not shown).
Quantification of CD3 at the resting and anergic T-cell IS
T-cell-APC conjugates were imaged by confocal microscopy and the fluorescence images were analyzed to determine the amount of CD3 at the IS as a percentage of the total CD3 on the T cell (Figure 2C). Additionally, the fold change in the amount of CD3 at the IS compared with elsewhere on the T-cell surface was also calculated (Figure 2D). The actual percentage accumulated at the IS is variable between individual conjugates, ranging from less than 5% to 25% (Figure 2C). The fold change in CD3 over a similar-sized area on the T-cell membrane away from the IS is also variable, ranging from approximately 0.5-fold to approximately 2.5-fold (Figure 2D). However, despite clear differences in the organization of CD3 at the resting and anergic T-cell IS, no significant difference was found in the fraction of CD3 at the IS for resting or anergic T cells.
To investigate nonspecific accumulation of membrane at the contact as a possible cause for the organization of CD3 observed at the IS, class I MHC protein expressed by T cells (unlikely to be ligated at the CD4 T-cell-APC IS) was imaged at the same time as CD3. Although there is some overlap where class I MHC protein and CD3 are seen to accumulate at the IS, at 80% of synapses (n = 49) CD3 and class I MHC are seen to cluster independently (data not shown). Additionally, the relative amount of class I MHC protein clustered was rarely as much as CD3, as can be seen in examples of synapses with minimal or maximum clustering of CD3 (Figure 2E-H). Thus, the dominant cause of the organization of CD3 seen at the IS is protein-specific interactions rather than membrane accumulation.
Dynamics of CD3 organization at the resting and anergic T-cell IS
CD3 organization at resting and anergic T-cell IS was compared after different times of coincubation of T cells with the Ag-loaded APCs. Cells were fixed 10 or 30 minutes after coincubation and the organization of CD3ζ at the face of the IS was assessed as before. After 10 minutes of coincubation, CD3ζ is organized in ring or arc structures at 70% to 80% of synapses involving either resting or anergic T cells (Figure 3B). However, 30 minutes after cell mixing, approximately 70% of resting T-cell synapses organize CD3ζ in single/multifoci, whereas anergic T cells organize CD3ζ in single/multifoci only approximately 10% of the time. Single- or multifocal distributions of CD3 were usually seen central to the intercellular contact. Thus, the change in organization witnessed at the resting T-cell IS broadly resembles the inversion seen at maturing murine T-cell IS,15,17 and it seems that anergic T cells fail to undergo this inversion. Demonstrating the generality of this result, this difference in synapse organization was seen for both CD3ϵ and CD3ζ in 2 different anergic T-cell lines and an anergic T-cell clone (Figures 2, 3).
CD3 organization at the resting and anergic human T-cell IS. (A) Organization of CD3ϵ at the T-cell-APC contact was categorized as follows: homogeneous indicates no clear polarization; arc/ring, ring- or arc-shaped CD3 accumulation; and single/multifocal, multiple foci or a single focus of CD3 accumulation. Examples of these categories, which are representative for both resting and anergic T cells, are given. (B) Charts show the percentage of each type of CD3 organization at synapses between APCs and resting or anergic 7P.73 T cells or Fel d 1 p4 T cells. P value is less than .005 for both 7P.73 and Fel d 1 p4, comparing the CD3 organization in resting versus anergic T cells. The amount of CD3 at the T-cell-APC contact was calculated as a percentage of total CD3 on the T cell (C), or as a fold increase in comparison with an area away from the intercellular contact (D). Plots show measurements for individual conjugates as dots and the mean for resting and anergic 7P.73 T-cell synapses. (E-H) Representative conjugates are shown that depict high or low levels of CD3 accumulation at the IS. The corresponding data points are marked on panel D. (E) Fel d 1 p4 resting T cell, (F) 7P.73 resting T cell, (G) Fel d 1 p4 anergic T cell, and (H) 7P.73 anergic T-cell-APC conjugates were stained with a pan class I MHC mAb to control for nonspecific membrane accumulation at the IS. The images from left to right are transmitted light; CD3ϵ; CD3ϵ intensity profile; class I MHC; class I MHC intensity profile. The intensity profiles have been color coded (confocal software; Leica) according to the scale given below the images. Scale bars represent 5 μm.
CD3 organization at the resting and anergic human T-cell IS. (A) Organization of CD3ϵ at the T-cell-APC contact was categorized as follows: homogeneous indicates no clear polarization; arc/ring, ring- or arc-shaped CD3 accumulation; and single/multifocal, multiple foci or a single focus of CD3 accumulation. Examples of these categories, which are representative for both resting and anergic T cells, are given. (B) Charts show the percentage of each type of CD3 organization at synapses between APCs and resting or anergic 7P.73 T cells or Fel d 1 p4 T cells. P value is less than .005 for both 7P.73 and Fel d 1 p4, comparing the CD3 organization in resting versus anergic T cells. The amount of CD3 at the T-cell-APC contact was calculated as a percentage of total CD3 on the T cell (C), or as a fold increase in comparison with an area away from the intercellular contact (D). Plots show measurements for individual conjugates as dots and the mean for resting and anergic 7P.73 T-cell synapses. (E-H) Representative conjugates are shown that depict high or low levels of CD3 accumulation at the IS. The corresponding data points are marked on panel D. (E) Fel d 1 p4 resting T cell, (F) 7P.73 resting T cell, (G) Fel d 1 p4 anergic T cell, and (H) 7P.73 anergic T-cell-APC conjugates were stained with a pan class I MHC mAb to control for nonspecific membrane accumulation at the IS. The images from left to right are transmitted light; CD3ϵ; CD3ϵ intensity profile; class I MHC; class I MHC intensity profile. The intensity profiles have been color coded (confocal software; Leica) according to the scale given below the images. Scale bars represent 5 μm.
Assembly of the resting and anergic T-cell IS after 10 and 30 minutes. (A) Organization of CD3ζ at the HA308 T-cell-APC contact was categorized as follows: homogeneous indicates no clear polarization; ring/arc, ring- or arc-shaped CD3 accumulation; and single/multifocal, multiple foci or single focus of CD3 accumulation. (B) Charts show the percentage of resting T-cell-APC or anergic T-cell-APC conjugates exhibiting each type of CD3ζ organization at the IS. Cells were fixed and stained 10 or 30 minutes after coincubation. Comparing CD3ζ organization at the IS formed by anergic or resting T cells, P was less than .005 for both 10 minutes and 30 minutes, even though at 30 minutes the difference in distribution of patterns is more striking. □ indicates homogeneous; ▦, arc/ring; ▪, single/multifocal. (C) The percentage of resting and anergic HA308 T cells conjugated to APCs was assessed by flow cytometry at 0 and 60 minutes after coincubation with APCs in the presence or absence of agonist peptide.
Assembly of the resting and anergic T-cell IS after 10 and 30 minutes. (A) Organization of CD3ζ at the HA308 T-cell-APC contact was categorized as follows: homogeneous indicates no clear polarization; ring/arc, ring- or arc-shaped CD3 accumulation; and single/multifocal, multiple foci or single focus of CD3 accumulation. (B) Charts show the percentage of resting T-cell-APC or anergic T-cell-APC conjugates exhibiting each type of CD3ζ organization at the IS. Cells were fixed and stained 10 or 30 minutes after coincubation. Comparing CD3ζ organization at the IS formed by anergic or resting T cells, P was less than .005 for both 10 minutes and 30 minutes, even though at 30 minutes the difference in distribution of patterns is more striking. □ indicates homogeneous; ▦, arc/ring; ▪, single/multifocal. (C) The percentage of resting and anergic HA308 T cells conjugated to APCs was assessed by flow cytometry at 0 and 60 minutes after coincubation with APCs in the presence or absence of agonist peptide.
Anergic T cells form fewer conjugates with Ag-loaded APCs than resting T cells
The ability of anergic T cells to conjugate with Ag-loaded APCs was tested by flow cytometry. Fluorophore-labeled HA308 T cells were mixed with YFP-expressing APCs with or without agonist peptide, and the percentage of resting and anergic HA308 T cells in T-cell-APC conjugates was measured (Figure 3C). Sixty minutes after cell mixing, almost 40% of the resting T cells are in conjugates. In contrast, about 12% of anergic T cells are in conjugate, similar to the percentage of T cells in conjugate with APCs in the absence of agonist peptide.
Cytokine production by resting and anergic T cells after contact with Ag-loaded APCs
Since the anergic T cells were found to form fewer stable conjugates, do not organize CD3 into single or multiple foci at the IS, and do not proliferate upon TCR stimulation, we next questioned whether or not the anergic T-cell IS triggers cytokine production. Although the production of IL-2, -4, -6, and -10 was largely abrogated in anergic T cells, IFN-γ could be detected in supernatants of anergic T-cell/Ag-loaded APC cocultures (Figure 4A-F) at a similar level to that produced by resting T cells. Analogous data were obtained with T cells of different antigen specificity (Figure 4F), confirming the generality of this result. Furthermore, intracellular cytokine staining confirmed that after coincubation with Ag-loaded APCs, resting T cells produced IL-2 and IFN-γ, whereas anergic T cells did not produce IL-222 but could produce IFN-γ (Figure 4G). Thus, intercellular communication between anergic T cells and Ag-loaded APCs is not a null event and leads to IFN-γ secretion.
Discussion
Human T cells rendered anergic by high doses of agonist peptide in the absence of APCs (Figure 1) were used to compare the organization of anergic and “normal” T-cell synapses. We found that the characteristic of anergic T cells to not proliferate in response to Ag-loaded APCs cannot be due to a difference in the fraction of CD3 recruited to the IS (Figure 2C-D) but instead correlates with distinct patterning of CD3 at the IS. Specifically, we found that at the majority of anergic T-cell synapses, CD3ϵ and CD3ζ remained distributed within an arc or ring and failed to redistribute centrally, as occurs in the “normal” T-cell synapse (Figures 2, 3). Thus, assembly of the anergic human T-cell synapse seems arrested at the stage of an “immature” IS.15,17
Cytokine production by resting and anergic T cells upon challenge with Ag-loaded APCs. Production of (A) IL-4, (B) IL-6, (C) IL-10, (D) IL-2, and (E) IFN-γ by resting and anergic Fel d 1 p4 T cells as measured by cytometric bead array. (F) Supernatant IFN-γ and IL-2 for resting and anergic 7P.73 T cells incubated with Ag-loaded APCs was assessed by ELISA and CTLL proliferation, respectively. Error bars depict the SD of triplicates in a single experiment. (G) Intracellular cytokine staining for IFN-γ and IL-2 by resting and anergic T cells was assessed by flow cytometry. Dot plots and the percentage of cells in each quadrant for IL-2 and IFN-γ staining of resting and anergic Fel d 1 p4 T cells after mixing with Ag-loaded APCs are shown. Unexpectedly, anergic cells produce IFN-γ upon rechallenge. All data are representative of at least 2 independent experiments.
Cytokine production by resting and anergic T cells upon challenge with Ag-loaded APCs. Production of (A) IL-4, (B) IL-6, (C) IL-10, (D) IL-2, and (E) IFN-γ by resting and anergic Fel d 1 p4 T cells as measured by cytometric bead array. (F) Supernatant IFN-γ and IL-2 for resting and anergic 7P.73 T cells incubated with Ag-loaded APCs was assessed by ELISA and CTLL proliferation, respectively. Error bars depict the SD of triplicates in a single experiment. (G) Intracellular cytokine staining for IFN-γ and IL-2 by resting and anergic T cells was assessed by flow cytometry. Dot plots and the percentage of cells in each quadrant for IL-2 and IFN-γ staining of resting and anergic Fel d 1 p4 T cells after mixing with Ag-loaded APCs are shown. Unexpectedly, anergic cells produce IFN-γ upon rechallenge. All data are representative of at least 2 independent experiments.
This is reminiscent of an inhibitory natural killer (NK) cell IS, where signaling from inhibitory killer Ig-like receptors (KIRs) dominates the intercellular communication leading to an “immature” patterning of proteins at the synapse.23-25 Signaling from KIRs also leads to fewer conjugates formed with target cells,26 and similarly we report here that anergized human T cells formed fewer conjugates with Ag-loaded APCs than resting T cells (Figure 3). Thus, for both T cells and NK cells, discrete stages in the assembly of the IS can provide a framework for establishing different effector responses.18,27
It is intriguing that we found that anergic human T cells produce IFN-γ after encountering Ag-loaded APCs, though as expected they fail to produce IL-2 (Figure 4). There is evidence that IFN-γ production can be associated with tolerance induction and, in some situations, can act as an antiproliferative agent in vivo.28 This is corroborated by recent data showing a unique role for IFN-γ production by alloantigen-reactive regulatory T cells during tolerance induction.29 Therefore, the secretion of IFN-γ by anergic human T cells may be important in the induction or maintenance of peripheral tolerance.
Prepublished online as Blood First Edition Paper, August 11, 2005; DOI 10.1182/blood-2005-03-0996.
Supported by the Biotechnology and Biological Sciences Research Council (BBSRC), the Human Frontier Science Program (HFSP), and Medical Research Council (MRC). J.Y. holds an MRC Training Fellowship.
L.M.C., K.Y., A.V., E.N.M.N.-'t.H., and J.Y. contributed equally to this work; M.J.D. and D.M.D. contributed equally to this work.
The publication costs of this article were defrayed in part by page charge payment. Therefore, and solely to indicate this fact, this article is hereby marked “advertisement” in accordance with 18 U.S.C. section 1734.
We thank Catarina R. Almeida for critical comments on the manuscript, Aaron Rae for help in cell sorting, and Fabiana Gordon (Statistical Advisory Service, Imperial College, London, United Kingdom) for help with statistical analysis.
![Figure 1. Functional phenotype of resting and anergic T cells. The proliferative response of resting and anergic T cells to various doses of agonist peptide in the presence of irradiated autologous PBMCs was determined by [3H]-thymidine incorporation. The resting T cells proliferated in a dose-dependent manner, whereas anergic T cells were hyporesponsive upon stimulation with agonist peptide/PBMCs. However, both resting and anergic T cells proliferated upon stimulation with IL-2 or T-Stim. The results are expressed as mean counts per minute (cpm) for triplicate cultures and the data shown are representative of at least 3 independent experiments. (A) T-cell clone 7P.73, (B) T-cell line HA 308, (C) T-cell line Fel d 1 p4. (D) Irradiated anergic or resting Fel d 1 p4 T cells were coincubated with resting CFSE-labeled responder Fel d 1 p4 T cells in the presence of Ag-loaded APCs for 7 days. Proliferation of responder T cells was measured by flow cytometry. Panels i-ii show the extent of proliferation of restimulated resting responder or anergic T cells alone as controls. Panels iii-iv show the proliferation of restimulated responder T cells in the presence of irradiated resting or anergic T cells. Panels v-vi depict data from transwell experiments in which irradiated anergic or irradiated resting T cells were separated from the responder T-cell population by a transwell membrane (TW). Both the irradiated cells and the responders were incubated with Ag-loaded APCs. The right-hand peaks represent the parental population and generations of dividing cells are depicted leftwards along the x-axis. The results shown here are representative of 3 independent experiments.](https://ash.silverchair-cdn.com/ash/content_public/journal/blood/106/12/10.1182_blood-2005-03-0996/2/m_zh80240587440001.jpeg?Expires=1765953117&Signature=HUjrx5F92XJSevu13WoE2RX815emXGcIWIOFERgg8obXil~eaoEZS5RqZOxHusSQ2fQoW1ibDhE2r6HOVYatsxZzMDDT09WOMyc9Q7zNxHCRz9Vn17Q8ulDkFBnVb1KsYcaFR6N5m9Z-aODrATXKJxDz1qv9BC1p65LCps7v2s4R31xZAmkikBPU8GFoSwB2yyFMzO9QOEU8Nra3ZDFfSYa5w-1y-aQurjvHbAGSl3BZjuZLqmIAfYJbVq-xMAo9Epw8a6r7hu73q4WyOGXu3MzyALlfcoQCzwvb0~g7OGLIeMaAiLqiOpKYYjuFmbi-04PWrQAybzMH8eDOY~9sNg__&Key-Pair-Id=APKAIE5G5CRDK6RD3PGA)



![Figure 1. Functional phenotype of resting and anergic T cells. The proliferative response of resting and anergic T cells to various doses of agonist peptide in the presence of irradiated autologous PBMCs was determined by [3H]-thymidine incorporation. The resting T cells proliferated in a dose-dependent manner, whereas anergic T cells were hyporesponsive upon stimulation with agonist peptide/PBMCs. However, both resting and anergic T cells proliferated upon stimulation with IL-2 or T-Stim. The results are expressed as mean counts per minute (cpm) for triplicate cultures and the data shown are representative of at least 3 independent experiments. (A) T-cell clone 7P.73, (B) T-cell line HA 308, (C) T-cell line Fel d 1 p4. (D) Irradiated anergic or resting Fel d 1 p4 T cells were coincubated with resting CFSE-labeled responder Fel d 1 p4 T cells in the presence of Ag-loaded APCs for 7 days. Proliferation of responder T cells was measured by flow cytometry. Panels i-ii show the extent of proliferation of restimulated resting responder or anergic T cells alone as controls. Panels iii-iv show the proliferation of restimulated responder T cells in the presence of irradiated resting or anergic T cells. Panels v-vi depict data from transwell experiments in which irradiated anergic or irradiated resting T cells were separated from the responder T-cell population by a transwell membrane (TW). Both the irradiated cells and the responders were incubated with Ag-loaded APCs. The right-hand peaks represent the parental population and generations of dividing cells are depicted leftwards along the x-axis. The results shown here are representative of 3 independent experiments.](https://ash.silverchair-cdn.com/ash/content_public/journal/blood/106/12/10.1182_blood-2005-03-0996/2/m_zh80240587440001.jpeg?Expires=1765953118&Signature=Z0bfMHOkwlIlqBfBSCOaj3ffmvcetUAYHCIVAGpFi0aWx2q4MDuWMg73LbbJKahGpefDggKAzg81pfrkZ9~Me3Q-uU0Yo9ygApdcbPY38jK3g0B14NQWw3KMbK1BwjRI6Yz6I9tnsAFMNksEdDXi5DIHueWR0ibGITn6PNuQIOKdBhbwpk8B2oWEpnSzGhss0GOr2r~HhZddrGlb5i8nG64-aV5gv-kc6D7nMi7JmG3nGn3UZ4R5RSNFLwSIhWwqCDDtUeTWcG3vlLqZE1HHu7VYc8AG9r9nNvaGfQb~Eo72Om1Y3jaPbQQ3uCTQ5N4h~PjzKBywPb9NcsaZlGk0DQ__&Key-Pair-Id=APKAIE5G5CRDK6RD3PGA)


