RhoH, a hematopoietic-specific and constitutively active member of the Rho guanosine triphosphatase (GTPase) family, has been implicated in the negative regulation of Rac GTPase-mediated signaling in hematopoietic cells. However, the molecular mechanisms underlying the functional interaction between RhoH and Rac in primary cells are poorly understood. Here we show that deletion of Rhoh in hematopoietic progenitor cells (HPCs) leads to increased stromal-derived factor-1α (SDF-1α)–induced chemotaxis and chemokinesis (random migration). The abnormally enhanced migration of Rhoh−/− HPCs is associated with increased Rac1 activity and translocation of Rac1 protein to the cell membrane, where it colocalizes with cortical filamentous-actin (F-actin) and lipid rafts. Expression of the dominant-negative mutant Rac1N17 inhibits the cortical F-actin assembly and chemotaxis of wild-type and Rhoh−/− HPCs to the same extent. Conversely, overexpression of RhoH in HPCs blocks the membrane translocation of Rac1–enhanced green fluorescence protein (EGFP) and active Rac1V12–EGFP proteins and impairs cortical F-actin assembly and chemotaxis in response to SDF-1α stimulation. Furthermore, we demonstrate that the subcellular localization and inhibitory function of RhoH in HPCs are regulated by C-terminal motifs, including a CKIF prenylation site. Together, we have identified an antagonistic role of RhoH in regulation of cortical F-actin assembly and chemotaxis via suppressing Rac1 membrane targeting and activation in primary HPCs.
Introduction
Rho guanosine triphosphatases (GTPases), belonging to the Ras superfamily, play key roles in regulating actin organization, membrane trafficking, migration, and cell adhesion.1 The activity of most Rho GTPases is characterized by reversible binding of guanosine triphosphate (GTP). The cycling of Rho GTPases between GTP-bound, active and guanosine diphosphate–bound, inactive forms is regulated by distinct cellular proteins including guanine nucleotide exchange factors and GTPase activating proteins (GAPs).2,3 Rac subfamily members, Rac1 and Rac2, are essential for cortical filamentous-actin (F-actin) assembly and chemotaxis in hematopoietic stem/progenitor cells.4,5 Loss of Rac1 and Rac2 alleles leads to defective engraftment and massive mobilization of hematopoietic progenitor cells (HPCs), which is associated with loss of adhesion, chemotaxis, and cortical F-actin polymerization.5
Rhoh was first identified as a fusion transcript with LacZ3/Bcl6 in non-Hodgkin lymphoma6 and encodes a hematopoietic-specific member of the RhoE/Rnd3 subfamily that lacks intrinsic and/or agonist-induced GTPase activity. Therefore, RhoH remains in a GTP-bound, constitutively active state without cycling. The cellular activity of RhoH has been postulated to be regulated by cell-specific transcription that determines its protein level and posttranslational modification.7,–9 Alteration of RhoH expression level disrupts normal proliferation, survival, and engraftment of HPCs in lethally irradiated recipient mice, as well as cortical F-actin assembly and chemokine-induced migration.10 Overexpression of RhoH also impairs the activation of Rac GTPases in HPCs10 and inhibits Rac1-mediated downstream signaling pathways in T cells.7 These findings suggest that RhoH may antagonize Rac function in regulating some cellular processes. However, the molecular mechanisms underlying the crosstalk between Rac and RhoH have not been defined.
Rho GTPases associate with effector proteins at the cell plasma membrane, including lipid rafts.11,,,–15 Detachment of cells induces the internalization of lipid rafts, which inhibits the membrane localization of Rac1. In addition, cell-permeable C-terminal peptides of Rac1 localize to plasma membrane in HL60 cells and inhibit Rac1 membrane localization. This is associated with impaired actin polymerization and cell migration.12 Thus, translocation of intracellular Rac proteins to the plasma membrane is critical for activating Rac-mediated downstream signaling and function.16 Rac GTPases contain a conserved C-terminal CAAX motif, which is posttranslationally modified by isoprenylation of the cysteine residue. The isoprenoid moiety is required to anchor Rac proteins to the cell membrane.17
In this study, we examined the biologic role of RhoH in actin cytoskeleton organization and chemotaxis in response to stromal-derived factor-1α (SDF-1α) using freshly isolated Rhoh−/− HPCs. Loss of RhoH in these cells causes enhanced Rac-mediated migration and cortical F-actin assembly in the absence or presence of SDF-1α stimulation. In contrast, overexpression of RhoH in HPCs, which has been shown to suppress these cellular processes,10 reduced Rac activity and blocked membrane translocation of enhanced green fluorescence protein (EGFP)–Rac1. Together, our results suggest that antagonistic regulation of Rac subcellular localization and signaling by RhoH is important in the regulation of actin cytoskeleton and chemotaxis of HPCs.
Methods
Retroviral vector construction and retrovirus supernatant generation
The RhoH C-terminal domains including the polybasic RRRNRRK and the prenylation site CKIF were deleted using a polymerase chain reaction–based technique. Amplified fragments of the RhoH C-terminal deletion mutations were verified by sequencing and then subcloned in the murine stem cell virus–based vector MIEG3 expressing EGFP at XhoI and ClaI sites or yellow fluorescence protein (YFP) at EcoRI and XhoI sites.18 Wild-type (WT) Rac1 and RhoH and their mutant proteins were tagged at the N terminus with 3 hemagglutinin (HA) tandem repeats or EGFP as described previously.10,19 The dominant-active Rac1V12 and -negative Rac1N17 mutant cDNAs were kindly provided by Dr Yi Zheng (Cincinnati Children's Hospital Medical Center, Cincinnati, OH). High-titer retroviral supernatants were generated by transfection of ecotropic Phoenix-gp cells using a calcium phosphate precipitation kit (Invitrogen, Carlsbad, CA) as described previously.18
Retrovirus-mediated transduction of mouse bone marrow cells
The 129Sv Rhoh−/− mice were generated by a standard DNA homologous recombination method and backcrossed in a C57BL/6J background (N20).9 Mouse low-density bone marrow (LDBM) cells were isolated from femurs, tibias, and iliac crests of WT and Rhoh−/− mice 4 days after 5-fluorouracil (150 mg/kg; American Pharmaceutical Partners, Los Angeles, CA) injection. LDBM cells were transduced twice with the high-titer retrovirus supernatants on fibronectin fragment CH296 (provided by Takara Bio, Otsu, Japan) as described.20 To purify the c-Kit+ HPCs, 2 days after transduction cells were stained with Allophycocyanin-conjugated anti-mouse CD117 (c-Kit; Clone 2B8; BD PharMingen, San Diego, CA) and 7-Amino-Actinomycin D (7-AAD). The EGFP+ and/or YFP+/c-Kit+/7-AAD− cells were isolated by a fluorescence-activated cell sorter (FACS) Vantage sorter (BD Biosciences, Franklin Lakes, NJ).
Measurement of the active, GTP-bound Rac proteins
Rac activity was examined by an effector domain, glutathione-S-transferase (GST)–fusion pull-down protocol as described previously.5 Briefly, sorted lineage-negative (Lin−), c-Kit+ HPCs from WT and Rhoh−/− mice were stimulated without or with 100 ng/mL SDF-1α and then lysed in Mg2+ Lysis/Wash Buffer (Upstate Biotechnology, Lake Placid, NY). The cellular extracts were incubated with the GST–p21-activated kinase 1 (PAK1) beads following manufacturer suggestion. Levels of bead-bound GTP-Rac and total Rac proteins were analyzed by immunoblot using an anti-Rac antibody (1:2000; BD Biosciences Transduction Laboratories, San Diego, CA).
Transwell cell migration assay
The sorted Lin−, c-Kit+ or EGFP+, c-Kit+ HPCs (2 × 105 cells/well) were plated in the upper well of a transwell chamber with 5-μm pore filters (Corning, Corning, NY) in triplicates as described previously.5 After indicated hours of incubation at 37°C in 5% CO2, migrated cells in the bottom chamber with various concentrations of SDF-1α were enumerated using a hemocytometer. Some migration assays were performed on filters coated with fibronectin fragment CH296. SDF-1α–induced chemokinesis (random migration) was assessed in the presence of 100 ng/mL SDF-1α in both upper and lower chambers. Cell-surface expression of CXCR4 (the SDF-1α receptor) was determined by flow cytometry using phycoerythrin-conjugated antibodies against CXCR4 (2B11; BD PharMingen).
Staining of F-actin and GM1 and fluorescence microscopy
To examine subcellular localization of F-actin polymerization and lipid raft component such as the ganglioside GM1, sorted Lin−, c-Kit+, or EGFP+ and/or YFP+, c-Kit+ HPCs were seeded onto the plastic chamber slides (Nalge Nunc International, Naperville, IL) in Hanks Balanced Salt Solution for 1 hour at 37°C before stimulation with 100 ng/mL SDF-1α. The cells were fixed with cytofix buffer (BD Biosciences) and were incubated with anti-Rac1 monoclonal antibody (mAb; 23A8, Upstate Biotechnology) for 3 hours at 4°C. Cells were washed and then incubated with Alexa Fluor 488–conjugated anti–mouse immunoglobulin G antibody and Rhodamine (tetramethyl rhodamine isothiocyanate [TRITC])-conjugated phalloidin (Invitrogen). Glycosphingolipid GM1 was detected by Alexa Fluor 550–conjugated GM1-binding cholera toxin subunit B (CTxB; Invitrogen). Fluorescence images were analyzed and acquired on a Leica DMIRB fluorescence microscope equipped with a 40×/0.55 NA air objective lens (Leica, Wetzlar, Germany), a Hamamatsu C4742 digital camera (Hamamatsu Photomics, Hamamatsu City, Japan) and a deconvolution system driven by Openlab software (Improvision, Lexington, MA). Deconvoluted images were processed using Adobe Photoshop 6.0 (Adobe Systems, San Jose, CA). At least 200 cells were analyzed per condition.
Subcellular fractionation
32D cells, a murine hematopoietic cell line, were transduced with the high-titer retrovirus supernatants on fibronectin fragment CH296. The YFP+ cells were isolated by a FACS Vantage sorter. Subcellular fractionation of YFP+ 32D cells was performed as reported previously.9 Equal volumes of each fraction were resolved on a sodium dodecyl sulfate–polyacrylamide gel and immunoblotted with anti-HA antibody (Roche, Indianapolis, IN) to detect the exogenous RhoH.
Statistical analysis
Each experiment was performed 2 to 4 times. Representative data or images from one of the repeated experiments are shown in the figures. Statistical significance was determined by a Student t test, and data with a P value less than .05 are considered as having a significant difference.
Results
Rhoh−/− HPCs demonstrate increased chemotaxis and cortical F-actin assembly
We reported previously that overexpression of RhoH in HPCs inhibits cortical F-actin assembly and chemotaxis.10 To determine whether RhoH activity is required for these cellular functions, we isolated Lin−, c-Kit+ HPCs by high-speed cell sorting from Rhoh−/− mice. Chemotaxis of Lin− c-Kit+ HPCs was examined by a transwell cell migration assay using SDF-1α as a chemoattractant. Rhoh−/− HPCs showed increased directed migration in a gradient of SDF-1α compared with WT cells (Figure 1A). Migration of Rhoh−/− HPCs was significantly increased in the absence of SDF-1α stimulation (1.3% ± 0.6% vs 4% ± 1%; migrated cells; WT vs Rhoh−/−; n = 3; P < .02). The time course of the migration of HPCs was also examined. Rhoh−/− HPCs showed higher migration from 2 to 6 hours (Figure 1B) compared with WT cells. Rhoh−/− HPCs also showed enhanced migration activity through fibronectin (FN-CH296)–coated membranes (Figure 1C), although there was no difference in HPC adhesion to fibronectin between WT and Rhoh−/− HPCs (data not shown). Chemokinesis in response to SDF-1α (Figure 1D) was also moderately enhanced. The changes in migration were not attributable to alterations in the expression of CXCR4, the receptor of SDF-1α, on Rhoh−/− cells (112 ± 13 vs 117 ± 11; mean fluorescence intensity (MFI); mean ± SD; WT vs Rhoh−/−cells; n = 3). These results demonstrate that RhoH is required to maintain normal motility of primary HPCs. Lack of RhoH activity led to abnormally increased cell motility and SDF-1α–induced cell migration.
Enhanced chemotaxis, F-actin assembly, and Rac activity in Rhoh−/− HPCs. (A) In vitro migration of Lin−/c-kit+ cells in a transwell chamber assay in response to increasing concentration of SDF-1α for 4 hours. (B) Time course of migration of Lin−/c-kit+ cells in response to SDF-1α (100 ng/mL). (C) In vitro migration of Lin−/c-kit+ cells through FN-CH296–coated filters in a transwell chamber assay in response to SDF-1α for 4 hours. (D) Chemokinesis of Lin−/c-kit+ cells in uniform concentration of SDF-1α (100 ng/mL; 4 hours). Data represent the percentage of the migrated cells as the mean plus or minus SD; n = 3. (E) F-actin assembly. Lin−/c-kit+ cells were stimulated with SDF-1α (100 ng/mL) for 30 seconds before being stained with rhodamine-labeled phalloidin and 4′,6-diamidino-2-phenylindole. The percentage of cells with cortical F-actin is shown as the mean plus or minus SD; n = 3.
Enhanced chemotaxis, F-actin assembly, and Rac activity in Rhoh−/− HPCs. (A) In vitro migration of Lin−/c-kit+ cells in a transwell chamber assay in response to increasing concentration of SDF-1α for 4 hours. (B) Time course of migration of Lin−/c-kit+ cells in response to SDF-1α (100 ng/mL). (C) In vitro migration of Lin−/c-kit+ cells through FN-CH296–coated filters in a transwell chamber assay in response to SDF-1α for 4 hours. (D) Chemokinesis of Lin−/c-kit+ cells in uniform concentration of SDF-1α (100 ng/mL; 4 hours). Data represent the percentage of the migrated cells as the mean plus or minus SD; n = 3. (E) F-actin assembly. Lin−/c-kit+ cells were stimulated with SDF-1α (100 ng/mL) for 30 seconds before being stained with rhodamine-labeled phalloidin and 4′,6-diamidino-2-phenylindole. The percentage of cells with cortical F-actin is shown as the mean plus or minus SD; n = 3.
Chemokine-induced F-actin polymerization at the cell peripheral membrane forms a cortical F-actin structure, which is critical for directed cell migration.21 We next examined the effect of RhoH deficiency on cortical F-actin assembly in the presence and absence of SDF-1α stimulation by staining the cells with TRITC–phalloidin and examining the cells using florescence microscopy. In the absence of SDF-1α, the majority (≈70%) of Rhoh−/− HPCs demonstrated a definitive cortical F-actin in contrast to less than 10% of WT cells (Figure 1E). In the presence of 100 ng/mL SDF-1α, the number of WT HPCs forming cortical F-actin increased significantly (≈70%) and reached a level similar to Rhoh−/− cells. The data demonstrate that deletion of RhoH in HPCs causes the sustained polymerization of F-actin at the cell periphery. This increased content and cortical localization of F-actin is associated with the altered migration of these cells.
RhoH mediates actin-based functions through Rac
Rac GTPases are known to be essential for cortical F-actin assembly and chemotaxis in hematopoietic stem/progenitor cells,5 and overexpression of RhoH in HPCs suppresses activation of Rac proteins.7,10 We next determined whether RhoH regulates F-actin reorganization and chemotaxis through Rac signaling. The activities of Rac, as characterized by the ratio of GTP-bound Rac to total Rac proteins, in WT and Rhoh−/− HPCs before and after SDF-1α stimulation were determined by an effector pull-down assay.22 Rac was hyperactivated in Rhoh−/− HPCs in the absence of SDF-1α stimulation compared with WT cells (Figure 2A, lane 1 vs lane 4). Consistent with this hyperactivation of Rac, there was increased phosphorylation of PAK1, a known downstream effector of Rac implicated in regulating actin cytoskeleton,23,24 in Rhoh−/− HPCs in the absence of agonist stimulation (data not shown). In response to SDF-1α stimulation, Rac was further activated 2-fold in Rhoh−/− HPCs, such that Rac activity remained higher in Rhoh−/− HPCs than WT cells even after stimulation (Figure 2B). Thus, increased cell migration and cortical F-actin assembly in Rhoh−/− HPCs are associated with hyperactivation of Rac GTPases. We next asked whether the RhoH-mediated functions in HPCs are dependent on Rac. We transduced WT and Rhoh−/− LDBM cells with a retroviral vector expressing EGFP and the dominant-negative mutant Rac1N17 to inhibit Rac activity in these cells. Transduced c-Kit+/EGFP+ HPCs with the same EGFP MFI were sorted and then analyzed for cell migration and cortical F-actin polymerization before and after SDF-1α stimulation. Compared with empty vector control, expression of Rac1N17 reduced SDF-1α–induced migration of both Rhoh−/− and WT HPCs (Figure 2C). Importantly, Rac1N17 reversed the abnormally increased chemotaxis of Rhoh−/− cells to the same extent as in Rac1N17-transduced WT cells. In addition, Rac1N17 inhibited the increased migration of Rhoh−/− cells observed in the absence of SDF-1α stimulation (Figure 2C). Similarly, expression of Rac1N17 reduced cortical F-actin assembly in WT and Rhoh−/− cells (Figure 2D). The enhanced cortical F-actin assembly observed in Rhoh−/− cells were completely inhibited by Rac1N17. These data suggest that RhoH regulation of cortical F-actin assembly and cell migration requires activated Rac.
Rac-dependent RhoH effects on cortical F-actin assembly and chemotaxis. (A,B) Levels of the active, GTP-bound Rac proteins of Lin−/c-kit+ cells after stimulation with 100 ng/mL SDF-1α. The levels of GTP-bound Rac and total Rac proteins in whole-cell lysates were examined in parallel. Ratio of GTP-bound Rac GTPases was quantified by densitometry measurements. The relative ratio is shown as the mean plus or minus SD (n > 3) except WT 5-minute data (average±range; n = 2). (C) Expression of EGFP–Rac1N17 inhibited chemotaxis induced by SDF-1α. WT, Rhoh−/− LDBM cells were transduced with retroviral viruses expressing EGFP-tagged the dominant-negative Rac1 mutant Rac1N17 (EGFP–Rac1N17) or vector control. The percentage of sorted EGFP+/c-kit+ cells migrated toward SDF-1α in a transwell chamber for 4 hours was calculated. Data represent the mean plus or minus SD; n = 3. (D) Inhibitory effect of EGFP–Rac1N17 on cortical F-actin assembly. Sorted EGFP+/c-Kit+ cells were stimulated with SDF-1α (100 ng/mL) for 30 seconds and stained with rhodamine-labeled phalloidin and 4′,6-diamidino-2-phenylindole (DAPI). A total of 200 cells were counted under fluorescent microscope. Data represent the percentage of cells with cortical F-actin as the mean plus or minus SD; n = 3.
Rac-dependent RhoH effects on cortical F-actin assembly and chemotaxis. (A,B) Levels of the active, GTP-bound Rac proteins of Lin−/c-kit+ cells after stimulation with 100 ng/mL SDF-1α. The levels of GTP-bound Rac and total Rac proteins in whole-cell lysates were examined in parallel. Ratio of GTP-bound Rac GTPases was quantified by densitometry measurements. The relative ratio is shown as the mean plus or minus SD (n > 3) except WT 5-minute data (average±range; n = 2). (C) Expression of EGFP–Rac1N17 inhibited chemotaxis induced by SDF-1α. WT, Rhoh−/− LDBM cells were transduced with retroviral viruses expressing EGFP-tagged the dominant-negative Rac1 mutant Rac1N17 (EGFP–Rac1N17) or vector control. The percentage of sorted EGFP+/c-kit+ cells migrated toward SDF-1α in a transwell chamber for 4 hours was calculated. Data represent the mean plus or minus SD; n = 3. (D) Inhibitory effect of EGFP–Rac1N17 on cortical F-actin assembly. Sorted EGFP+/c-Kit+ cells were stimulated with SDF-1α (100 ng/mL) for 30 seconds and stained with rhodamine-labeled phalloidin and 4′,6-diamidino-2-phenylindole (DAPI). A total of 200 cells were counted under fluorescent microscope. Data represent the percentage of cells with cortical F-actin as the mean plus or minus SD; n = 3.
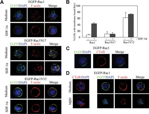
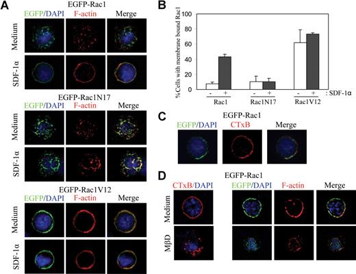
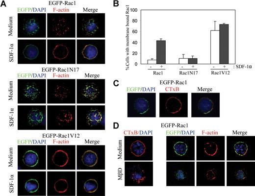
Correlation of Rac subcellular localization and function in primary HPCs
Subcellular localization of Rac proteins has been shown to be critical for signal transduction and cellular functions in other cells.13,19 Active GTP-Rac1 binds more efficiently to the cell plasma membrane and preferentially to low-density, cholesterol-rich lipid rafts.14,24,25 To study the correlation of subcellular localization and functions of Rac1 in primary HPCs and their regulation by SDF-1α, we transduced LDBM cells with retroviral vectors expressing EGFP-tagged WT Rac1, a constitutive active mutant of Rac, Rac1V12, and a dominant-negative mutant, Rac1N17. c-Kit+/EGFP+-sorted cells with the same EGFP MFI were used for subsequent studies. In the absence of SDF-1α, EGFP-Rac1 fusion protein displayed a dispersed cellular staining with little nuclear localization (Figure 3A,B). SDF-1α stimulation led to translocation of EGFP-Rac1 to the cell plasma membrane, where EGFP-Rac1 was colocalized with F-actin staining (Figure 3A, in yellow). Furthermore, upon SDF-1α stimulation, EGFP-Rac1 was also colocalized with the plasma membrane domains labeled with Alexa Fluor 555–CTxB (Figure 3C). CTxB binds to the ganglioside GM1, a widely used marker for lipid rafts.26,27 Disruption of lipid rafts by depleting membrane cholesterol with methyl-β-cyclodextrin (MβCD)14 in these cells blocked EGFP-Rac1 translocation to the cell membrane as well as cortical F-actin assembly (Figure 3D). Consistent with previous studies in fibroblasts, our results suggest that activated GTP-bound Rac1 translocation to specific plasma membrane domains defined as lipid rafts can be stimulated by SDF-1α, and this translocation is important for downstream effector activation and function in HPCs.
Activity-dependent localization of Rac1. (A,B) WT LDBM cells were transduced with EGFP–Rac1, EGFP–Rac1V12, or EGFP–Rac1N17 retroviral vectors. Sorted EGFP+/c-Kit+ cells were stimulated with SDF-1α (100 ng/mL) for 30 seconds, fixed, and stained with rhodamine-labeled phalloidin (red) and 4′,6-diamidino-2-phenylindole (DAPI; blue). The percentage of cells with membrane bound Rac1 is shown as the mean plus or minus SD; n = 3. (C) Rac1 localizes to lipid rafts in response to SDF-1α treatment. WT LDBM cells were transduced with EGFP-Rac1 retroviral vector. Sorted EGFP+/c-Kit+ cells were stimulated with SDF-1α (100 ng/mL) for 30 seconds, fixed, and then stained with Alexa Fluor 550–labeled CTxB (red). (D) Negative effect of MβCD on Rac1 localization and F-actin polymerization. WT LDBM cells were transduced with EGFP-Rac1. Sorted EGFP+/c-Kit+ cells were treated with 5 mM MβCD for 30 minutes to deplete cholesterol followed by the addition of SDF-1α (100 ng/mL) for 30 seconds. The cells were fixed and stained with rhodamine-labeled phalloidin or Alexa Fluor 550–labeled CTxB. The representative images from 3 independent experiments are shown.
Activity-dependent localization of Rac1. (A,B) WT LDBM cells were transduced with EGFP–Rac1, EGFP–Rac1V12, or EGFP–Rac1N17 retroviral vectors. Sorted EGFP+/c-Kit+ cells were stimulated with SDF-1α (100 ng/mL) for 30 seconds, fixed, and stained with rhodamine-labeled phalloidin (red) and 4′,6-diamidino-2-phenylindole (DAPI; blue). The percentage of cells with membrane bound Rac1 is shown as the mean plus or minus SD; n = 3. (C) Rac1 localizes to lipid rafts in response to SDF-1α treatment. WT LDBM cells were transduced with EGFP-Rac1 retroviral vector. Sorted EGFP+/c-Kit+ cells were stimulated with SDF-1α (100 ng/mL) for 30 seconds, fixed, and then stained with Alexa Fluor 550–labeled CTxB (red). (D) Negative effect of MβCD on Rac1 localization and F-actin polymerization. WT LDBM cells were transduced with EGFP-Rac1. Sorted EGFP+/c-Kit+ cells were treated with 5 mM MβCD for 30 minutes to deplete cholesterol followed by the addition of SDF-1α (100 ng/mL) for 30 seconds. The cells were fixed and stained with rhodamine-labeled phalloidin or Alexa Fluor 550–labeled CTxB. The representative images from 3 independent experiments are shown.
In contrast to the SDF-1α–regulated subcellular redistribution of WT EGFP–Rac1 fusion protein, constitutive active EGFP-Rac1V12 mutant was localized at the cell periphery and induced cortical F-actin assembly in unstimulated cells (Figure 3A bottom panel, and Figure 3B). However, the dominant-negative EGFP-Rac1N17 mutant showed a dispersed cellular localization and blocked F-actin polymerization at the cell periphery regardless of SDF-1α stimulation (Figure 3A middle panel, and Figure 3B). These data further suggest that SDF-1α mediates subcellular localization of Rac1, probably through regulating its GTP loading in HPCs.
RhoH regulates the membrane targeting of Rac
Overexpression of RhoH inhibits Rac activation in HPCs and significantly reduces SDF-1α–induced cortical F-actin assembly and chemotaxis.10 However, HPCs genetically deleted in one allele of both Rac1 and Rac2 gene, which also demonstrate less than 50% of normal level of Rac activity, did not show the same alterations in actin-based functions (data not shown). These data suggest that the reduced level of Rac activity in RhoH-overexpressing HPCs is not the sole cause of the disruption of F-actin assembly. A gradient of activity Rac1 is required at the leading edge in migrating cells for F-actin assembly and membrane protrusion.28,29 Because Rac activity should be spatially and temporally regulated for directed migration, we further examined the possibility that RhoH regulates the membrane localization of Rac. In WT HPCs, Rac1 translocated from cytosol to plasma membrane after SDF-1α stimulation and then localized on leading edge and along the lateral side of polarized cells. Rhoh−/− HPCs, on the other hand, showed the constitutive localization of Rac1 on the plasma membrane (Figure 4 top panel, medium only: 21% vs 79% with membrane-bound Rac1, WT vs Rhoh−/−, respectively). After stimulation with SDF-1α, Rac1 was membrane bound in both WT and Rhoh−/− cells (Figure 4 middle panels). Rac1 localized on the leading edge in Rhoh−/− HPCs until 10 minutes after SDF-1α stimulation (Figure 4 bottom panel). The retention of Rac1 on the leading edge in Rhoh−/− HPCs is associated with sustained actin-rich lamellipodia, which may be important for the enhanced migration in Rhoh−/− HPCs. As expected, overexpression of RhoH inhibited the membrane translocation of Rac1 and even in SDF-1α–stimulated cells, Rac1 could not be concentrated at the leading edge of the cell (Figure 5A; 70% vs 23% cells with membrane-bound Rac1 after SDF-1α stimulation, vector control vs RhoH, respectively). Overexpression of RhoH in HPCs also blocked the translocation of EGFP-Rac1 to plasma membrane including lipid rafts and cortical F-actin assembly in response to SDF-1α (Figure 5B top panel). Retroviral vectors expressing EGFP-Rac2 and a bicistronic vector expressing RhoH and YFP were used to cotransduce HPCs to analyze the effect of RhoH specifically on Rac2. Overexpression of RhoH in HPCs blocked membrane translocation of EGFP-Rac2 in response to SDF-1α similar to Rac1 (Figure 5B, bottom panels). RhoH also inhibited the membrane localization of EGFP-Rac1V12 (a constitutive active GTP-bound mutant) as well as cortical F-actin assembly induced by this constitutive active mutant in the unstimulated HPCs (Figure 5B), further indicating that RhoH function in cortical F-actin assembly and migration involves the membrane targeting of Rac at cell periphery.
Subcellular localization of endogenous Rac1. Lin−/c-kit+ cells were stimulated with SDF-1α (100 ng/mL) for indicated times, fixed, and then stained with anti-Rac1 mAb (green), rhodamine-labeled phalloidin (red), and 4′,6-diamidino-2-phenylindole (blue). The leading edges are indicated with a white arrow. The representative images from 3 independent experiments are shown.
Subcellular localization of endogenous Rac1. Lin−/c-kit+ cells were stimulated with SDF-1α (100 ng/mL) for indicated times, fixed, and then stained with anti-Rac1 mAb (green), rhodamine-labeled phalloidin (red), and 4′,6-diamidino-2-phenylindole (blue). The leading edges are indicated with a white arrow. The representative images from 3 independent experiments are shown.
RhoH regulates subcellular localization of Rac1. (A) WT LDBM cells were transduced with retroviral vectors expressing HA-tagged RhoH-IRES-YFP (RhoH) or vector control (YFP). Sorted YFP+/c-Kit+ cells were stimulated with SDF-1α (100 ng/mL) for 30 seconds, fixed, and stained with anti-Rac1 mAb (green), rhodamine-labeled phalloidin (red) and 4′,6-diamidino-2-phenylindole (DAPI; blue). Phase contrast images show the cellular morphology. Some cells were polarized after SDF-1α stimulation. The leading edge of polarized cell is indicated with a white arrow. (B) EGFP-Rac1, EGFP-Rac1V12, and EGFP-Rac2 localization in WT and RhoH-overexpressing cells. WT LDBM cells were transduced with retroviral vectors expressing Rac1 (EGFP-Rac1), EGFP-tagged Rac2 (EGFP-Rac2), or constitutive active Rac1 mutant Rac1V12 (EGFP-Rac1V12) with or without HA-tagged RhoH-IRES-YFP (RhoH–YFP). Sorted EGFP+/c-Kit+ or EGFP+/YFP+/c-Kit+ cells were stimulated with SDF-1α (100 ng/mL) for 30 seconds, fixed, and stained with rhodamine-labeled phalloidin or Alexa Fluor 550–labeled CTxB (red) and DAPI (blue). The representative images from 3 independent experiments are shown.
RhoH regulates subcellular localization of Rac1. (A) WT LDBM cells were transduced with retroviral vectors expressing HA-tagged RhoH-IRES-YFP (RhoH) or vector control (YFP). Sorted YFP+/c-Kit+ cells were stimulated with SDF-1α (100 ng/mL) for 30 seconds, fixed, and stained with anti-Rac1 mAb (green), rhodamine-labeled phalloidin (red) and 4′,6-diamidino-2-phenylindole (DAPI; blue). Phase contrast images show the cellular morphology. Some cells were polarized after SDF-1α stimulation. The leading edge of polarized cell is indicated with a white arrow. (B) EGFP-Rac1, EGFP-Rac1V12, and EGFP-Rac2 localization in WT and RhoH-overexpressing cells. WT LDBM cells were transduced with retroviral vectors expressing Rac1 (EGFP-Rac1), EGFP-tagged Rac2 (EGFP-Rac2), or constitutive active Rac1 mutant Rac1V12 (EGFP-Rac1V12) with or without HA-tagged RhoH-IRES-YFP (RhoH–YFP). Sorted EGFP+/c-Kit+ or EGFP+/YFP+/c-Kit+ cells were stimulated with SDF-1α (100 ng/mL) for 30 seconds, fixed, and stained with rhodamine-labeled phalloidin or Alexa Fluor 550–labeled CTxB (red) and DAPI (blue). The representative images from 3 independent experiments are shown.
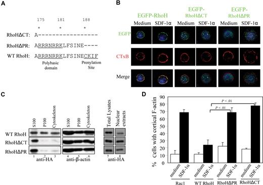
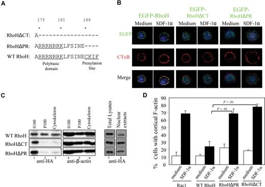
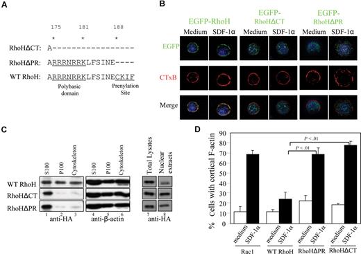
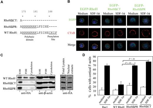
CKIF prenylation site in RhoH is required for its function
Both RhoH (Figure 6A) and Rac1 have a conserved polybasic domain and a CAAX prenylation site in their C termini.7,19,30 Prenylation of this sequence is responsible for membrane targeting.30,31 In addition, the polybasic domain in Rac1 targets the protein to the specific membrane domains such as lipid rafts.12,31,32 We confirmed that the RhoH protein, which remains in GTP-bound conformation is preferentially colocalized with CTxB at the cell plasma membrane regardless of SDF-1α stimulation using a retroviral vector expressing EGFP-RhoH (Figure 6B). We used immunoblots and subcellular fractionation to quantitate RhoH protein levels in the subcellular fractions of the 32D myeloid progenitor cell line. The majority of HA–RhoH protein was present in the membrane-containing fractions, with 23% in detergent-soluble P100 membrane fraction and 35% in detergent-insoluble lipid raft-rich cytoskeleton fraction in postnuclear supernatants (Figure 6C). Deletion of the CKIF prenylation site and/or the RRRNRRK polybasic domain in RhoH abolished its membrane localization (Figure 6B,C). C-terminally truncated mutants were also detected at a higher level than WT RhoH in the nuclear fraction (36% of RhoHdCT and 32.7% RhoHdPR vs 18% WT RhoH; Figure 6C). Unlike WT RhoH, overexpression of these tail-deletion mutants did not inhibit the SDF-1α–induced cortical F-actin assembly in HPCs (Figure 6D), indicating that the polybasic and conserved CAAX domain are critical for RhoH effect on Rac-induced cortical F-actin assembly. These results demonstrate that like other Ras-related GTPases, the C terminus of RhoH is required for its membrane targeting as well as biologic functions.
The C-terminal domains of RhoH are required for its function. (A) Schematic representation of RhoH mutants. Numbers indicate amino acid position within the sequence. (B) Subcellular localization of RhoH deletion mutants. WT LDBM cells were transduced with retroviral vectors expressing EGFP-tagged WT or C-terminal–deleted RhoH constructs (EGFP-RhoH, EGFP-RhoHΔPR, EGFP-RhoHΔCT). Sorted EGFP+/c-Kit+ cells were stimulated with SDF-1α (100 ng/mL) for 30 seconds, fixed, and stained with Alexa Fluor 550–labeled CTxB (red) and 4′,6-diamidino-2-phenylindole (DAPI). (C) Subcellular localization of RhoH deletion mutants in 32D cells. 32D cells were transduced with HA-tagged RhoH-YFP, RhoHÁPR-YFP, or RhoHÁCT-YFP. Sorted YFP+ 32D cells were fractionated into cytosolic fraction (S), detergent-soluble membrane fraction (P), detergent-insoluble cytoskeleton-enriched membrane fraction, and nuclear fraction. RhoH was detected with anti-HA antibody. (D) C-terminal prenylation site and polybasic domain of RhoH are required for its inhibition of cortical F-actin assembly. WT LDBM cells were transduced with retroviral vectors expressing RhoH-YFP, RhoHΔPR-YFP, or RhoHΔCT-YFP. Sorted YFP+/c-Kit+ cells were stimulated with SDF-1α (0 or 100 ng/mL) for 30 seconds before being fixed and stained with rhodamine-labeled phalloidin (red) and DAPI (blue). A total of 200 cells were counted under fluorescent microscope. Data represent the percentage of cells with cortical F-actin as the mean plus or minus SD; n = 3.
The C-terminal domains of RhoH are required for its function. (A) Schematic representation of RhoH mutants. Numbers indicate amino acid position within the sequence. (B) Subcellular localization of RhoH deletion mutants. WT LDBM cells were transduced with retroviral vectors expressing EGFP-tagged WT or C-terminal–deleted RhoH constructs (EGFP-RhoH, EGFP-RhoHΔPR, EGFP-RhoHΔCT). Sorted EGFP+/c-Kit+ cells were stimulated with SDF-1α (100 ng/mL) for 30 seconds, fixed, and stained with Alexa Fluor 550–labeled CTxB (red) and 4′,6-diamidino-2-phenylindole (DAPI). (C) Subcellular localization of RhoH deletion mutants in 32D cells. 32D cells were transduced with HA-tagged RhoH-YFP, RhoHÁPR-YFP, or RhoHÁCT-YFP. Sorted YFP+ 32D cells were fractionated into cytosolic fraction (S), detergent-soluble membrane fraction (P), detergent-insoluble cytoskeleton-enriched membrane fraction, and nuclear fraction. RhoH was detected with anti-HA antibody. (D) C-terminal prenylation site and polybasic domain of RhoH are required for its inhibition of cortical F-actin assembly. WT LDBM cells were transduced with retroviral vectors expressing RhoH-YFP, RhoHΔPR-YFP, or RhoHΔCT-YFP. Sorted YFP+/c-Kit+ cells were stimulated with SDF-1α (0 or 100 ng/mL) for 30 seconds before being fixed and stained with rhodamine-labeled phalloidin (red) and DAPI (blue). A total of 200 cells were counted under fluorescent microscope. Data represent the percentage of cells with cortical F-actin as the mean plus or minus SD; n = 3.
Discussion
The CXCR4/SDF-1α signaling plays a critical role in the homing and marrow retention of hematopoietic stem/progenitor cells with SDF-1α as a major chemoattractant within human and mouse hematopoietic microenvironment.33,–35 Rho GTPases have key roles in controlling the signal transduction pathways that regulate actin cytoskeleton and cell migration.1 Several members of the Rho family, including Rac1 and Rac2, can be activated by SDF-1α stimulation and are required for SDF-1α–induced chemotaxis and homing of hematopoietic stem/progenitor cells.5,36 Here we studied how Rac function is regulated downstream from the receptor CXCR4 in these cells. We show that in response to SDF-1α stimulation, Rac1 is rapidly translocated to the cell plasma membrane, where Rac1 colocalizes with the lipid rafts and induces F-actin polymerization. This process is negatively regulated by the hematopoietic-specific protein, RhoH.
RhoH belongs to the distinct RhoE/Rnd3 subfamily of Rho GTPases, which lacks intrinsic and/or agonist-induced GTPase activity.7 It has been shown that RhoE/Rnd3, in contrast to RhoA, inhibits stress fiber formation via binding and suppressing Rho-associated kinase I, a known RhoA downstream effector involved in actin cytoskeleton organization.37 Interestingly, we also show that RhoH-deficient HPCs demonstrate enhanced SDF-1α–induced migration and cortical F-actin assembly, a phenotype that can be reversed by a dominant-negative mutant Rac1N17. Therefore, RhoH functions as a Rac1 antagonist by inhibiting Rac1 translocation to the cell plasma membrane in the regulation of cell migration and F-actin assembly of HPCs. These findings suggest that the dynamics of actin cytoskeleton organization in a cell is probably orchestrated by crosstalks between these Rho GTPases.
Active GTP-bound Rac proteins are localized in plasma membrane domains, such as lipid rafts, to associate and activate downstream effector proteins.14,24,38,39 In detached fibroblasts, Rac is dissociated from the plasma membrane by lipid raft internalization mediated via caveolin phosphorylation and remains in the cytoplasm bound to Rho guanine nucleotide dissociation inhibitor (RhoGDI). This detachment-induced Rac dissociation is independent of its activation status.14,15,24 Similarly, we show that Rac1 is localized in plasma membrane, including the lipid rafts after SDF-1α stimulation in primary HPCs. Disruption of lipid rafts in these cells abolishes Rac1 localization at the cell periphery and Rac-dependent cortical F-actin polymerization. Interestingly, overexpression of RhoH also inhibits the membrane translocation of the WT Rac1 and the constitutively active mutant Rac1V12 as well as their functions in HPCs. One possible role of RhoH in the regulation of Rac function is through modulating Rac interaction with downstream signaling targets in the plasma membrane.
The subcellular localization and function of Rho GTPases can be regulated by C-terminal prenylation at the CAAX motif.40,–42 The CAAX domain itself is sufficient to localize the protein to the plasma membrane.43 The C-terminal polybasic domain plays additional role in the regulation of the subcellular localization of Rho GTPases.12,31,32 It has been reported that the recombinant Rac1 C-terminal peptide tagged to cell-permeable TAT sequence localizes to plasma membrane, including the lipid rafts and inhibits Rac1 localization and signaling.12 Diversity in the polybasic domains appears to confer the unique function and localization of the Rho GTPases.19 Both RhoH and Rac1 have similar polybasic domains and CAAX prenylation motifs. Deletion of these sites in RhoH inhibits its membrane localization and the negative regulatory effect on actin cytoskeleton, suggesting that the membrane localization of RhoH is critical for its function.
These data suggest that RhoH regulates Rac1 localization through the modulation of binding capacity of plasma membrane. It has been shown that the C-terminal polybasic peptide of Rac1 specifically binds to phosphatidylinositol 4,5-phosphate kinase (PIP5K) and Crk.12 The C terminus of Rac1 containing the RKR domain (amino acids 185-187) is involved in the interaction with PIP5K and membrane targeting of Rac1. Cell-permeable C-terminal peptides of Rac1 localize in plasma membrane and inhibit the membrane localization of Rac1. RhoH has a similar polybasic domain in its C terminus and also localizes in the plasma membrane in HPCs. This may lead to a competition for the binding sites in the lipid rafts between RhoH and Rac1. Such interactions would predict that the protein level of RhoH might be important for modulating Rac signaling and function in these cells. Indeed, because of its GTPase deficiency, the regulation of RhoH activity has been suggested previously to be dependent in part on the level of intracellular protein.8,10,44 In addition, we reported recently that RhoH can function as an adaptor molecule to recruit the protein tyrosine kinase Zap70 into the T-cell receptor signaling complex.9 Therefore, it is also possible that RhoH acts as an adaptor for the negative regulators of Rac, such as GAPs and GDIs, in plasma membrane. Identifying the interacting proteins in the lipid rafts will probably distinguish these possibilities.
The publication costs of this article were defrayed in part by page charge payment. Therefore, and solely to indicate this fact, this article is hereby marked “advertisement” in accordance with 18 USC section 1734.
Acknowledgments
We thank Eva Meunier and Kiesha Steward for administrative assistance, Shelli Homan and Christina Sexton for assistance with mice, and Jeff Bailey and Victoria Summey-Harner for technical assistance.
This work was supported by National Institutes of Health DK62757 and CA113969.
National Institutes of Health
Authorship
Contribution: H.C. planned and carried out experiments and wrote draft of the paper, K.L. carried out experiments. D.W. planned experiments, provided resources to carry out experiments, interpreted data, and edited the paper. Y.G. planned experiments, provided resources to carry out experiments, interpreted data, and edited the paper.
Conflict-of-interest disclosure: The authors declare no competing financial interests.
Correspondence: David A. Williams, MD, Division of Hematology/Oncology, Children's Hospital Boston, Harvard Medical School, 300 Longwood Ave, Boston, MA 02115; e-mail: DAWilliams@childrens.harvard.edu.











