Abstract
Endothelial progenitor cells (EPCs) play a critical role in postnatal and tumor vasculogenesis. Vascular endothelial growth inhibitor (VEGI; TNFSF15) has been shown to inhibit endothelial cell proliferation by inducing apoptosis. We report here that VEGI inhibits the differentiation of EPCs from mouse bone marrow–derived Sca1+ mononuclear cells. Analysis of EPC markers indicates a significant decline of the expression of endothelial cell markers, but not stem cell markers, on VEGI-treated cells. Consistently, the VEGI-treated cells exhibit a decreased capability to adhere, migrate, and form capillary-like structures on Matrigel. In addition, VEGI induces apoptosis of differentiated EPCs but not early-stage EPCs. When treated with VEGI, an increase of phospho-Erk and a decrease of phospho-Akt are detected in early-stage EPCs, whereas activation of nuclear factor-κB, jun N-terminal kinase, and caspase-3 is seen in differentiated EPCs. Furthermore, VEGI-induced apoptosis of differentiated EPC is, at least partly, mediated by death receptor-3 (DR3), which is detected on differentiated EPC only. VEGI-induced apoptosis signals can be inhibited by neutralizing antibodies against DR3 or recombinant extracellular domain of DR3. These findings indicate that VEGI may participate in the modulation of postnatal vasculogenesis by inhibiting EPC differentiation.
Introduction
Neovascularization in tumors was once thought to consist of migration and proliferation of endothelial cells from an existing vasculature, a process termed angiogenesis.1 However, a growing body of evidence suggests that bone marrow–derived endothelial progenitor cells (EPCs) also contribute to new blood vessel formation in postnatal vasculogenesis.2-6 The normal adult circulation and bone marrow have an EPC population2 characterized by the expression of both stem cell markers, such as CD133, CD34, and c-Kit, and endothelial markers, such as vascular endothelial growth factor receptor 2 (Flk-1), Tie-2, E-selectin, and VE-cadherin.7,8 EPCs can be isolated from bone marrow or peripheral blood.7,9 Under endothelial cell culture conditions, freshly isolated EPCs gradually differentiate toward endothelial cells, losing their stem cell markers while gaining endothelial cell markers in the process. In normal adults, the rate of endothelial cell turnover and frequency of EPC in circulating blood are very low. Within the bone marrow niche, EPCs are in a quiescent state. However, when the endothelium is perturbed as occurs in tumor neovascularization, wound, or ischemia, bone marrow EPCs are mobilized and their number in blood increases.10,11 Many growth factors and cytokines promote mobilization and differentiation of EPCs and activate several mitogen-activated protein kinase (MAPK) signaling pathways.12-14 One MAPK, Akt, is a key signaling molecule regulating EPC homing and migration by modulating the expression of adhesion molecules.15 The essential role of Akt in the differentiation of EPCs has been demonstrated in the mechanisms of either vascular endothelial growth factor (VEGF)– or shear-induced EPC differentiation toward endothelial cells.16 However, cytokines with inhibitory activities on EPC mobilization and differentiation are rarely reported
Vascular endothelial growth inhibitor (VEGI), also known as TL1A or TNFSF15, is a member of the tumor necrosis factor (TNF) superfamily.17 VEGI is an endogenous inhibitor of angiogenesis produced largely by vascular endothelial cells and exerts a specific inhibitory activity on the proliferation of endothelial cells.17 VEGI enforces growth arrest of endothelial cells in G0 and early G1 phases of the cell cycle but induces apoptosis in proliferating endothelial cells.18-20 The MAPKs p38 and jun N-terminal kinase (JNK) are required for VEGI-mediated endothelial inhibition.19 Engineered overexpression of secreted VEGI by cancer cells or systemic administration of recombinant VEGI to tumor-bearing mice inhibits tumor growth in numerous tumor models.17,20-22 Recent studies show that VEGI helps modulate the immune system by activating T cells23-25 and stimulating dendritic cell maturation,26 suggesting that VEGI is directly involved in modulating the interaction between the endothelium and the immune system. Death domain–containing receptor DR3, a member of the TNF receptor superfamily, has been shown to be the receptor of VEGI in T cells and dendritic cells.24,27
We demonstrate here that recombinant VEGI has an inhibitory activity on mouse bone marrow–derived EPCs in culture, preventing their differentiation toward endothelial cells.
Methods
Antibodies and reagents
VEGF, fibronectin, and Matrigel were purchased from R&D Systems (Minneapolis, MN). Anti-DR3 antibody, fluorochrome-conjugated antimouse Sca-1, Flk-1, Tie-2, E-selectin, VE-cadherin, CD31, CD117, and AC133 antibodies were from eBioscience (San Diego, CA). Antibody for total or phosphorylated p38, Akt, and Erk was from Cell Signaling Technology (Danvers, MA). Antibody for integrin α5, integrin αv, Flk-1, Tie-2, E-selectin, VE-cadherin, AC133, CD117, DR3, and nuclear factor-κB (NF-κB) p65 was from Santa Cruz Biotechnology (Santa Cruz, CA). AlexaFluor dye-conjugated secondary antibody, calcein acetoxymethyl, and fluorescent phallotoxin were purchased from Invitrogen (Carlsbad, CA). Extracellular matrix (ECM) cell adhesion array kit and Chemicon QCM cell migration assay kit were purchased from Millipore (Billerica, MA). Caspase-3/CPP32 Colorimetric Assay Kit was purchased from BioVision (Mountain View, CA). Bio-Plex phosphoprotein assay kits were purchased from Bio-Rad (Hercules, CA). VEGI isoform VEGI-192 was prepared as described.22 One unit of VEGI activity is defined as the IC50 value of the VEGI preparation on endothelial cell proliferation, namely, the concentration of VEGI required for half-maximum inhibition of bovine aortic endothelial cell growth in culture, as described.18 The endotoxin level in the VEGI preparation is 25 ng/mg, and the final endotoxin concentration in cell cultures is 0.025 ng/mL.
Mice
Eight-week-old female C57BL/6 mice were purchased from The Jackson Laboratory (Bar Harbor, ME). Studies using experimental animals were performed in accordance with protocols approved by the University of Pittsburgh Institutional Animal Care and Use Committee.
Cell preparation
Several EPC isolation methods have been reported7,8,28,29 because EPCs and hematopoietic stem cells (HSCs) share many stem and endothelial cell surface markers. We used Sca-1+ selection to isolate early-stage EPCs from mouse bone marrow because Sca-1 is a widely recognized marker for adult murine HSCs. Mouse bone marrow stem cells were isolated by bone marrow flush and depleted of erythrocytes by hypotonic lyses. Sca-1+ cells were enriched by labeling with biotin-conjugated Sca-1 antibody and isolated with biotin magnetic selection kit (StemCell Technologies, Vancouver, BC). The cells were resuspended (1.5 × 106 cells/mL) in endothelial growth medium (EGM-2) supplemented with bullet kit containing EGF, hydrocortisone, VEGF, fibroblast growth factor-B, heparin, insulin-like growth factor, gentamicin, and 5% heat-inactivated fetal bovine serum (all from Lonza Walkersville, Walkersville, MD), and cultured on 10 μg/mL fibronectin-coated 6-well plates (6 × 106 cells/well). In accordance with previous reports, we found that high cell density and low serum concentration are essential for EPC survival and differentiation in culture.30,31
Flow cytometry
For each sample, 5 × 105 cells were harvested and washed with 2 mL of fluorescence-activated cell sorter (FACS) buffer (1% bovine serum albumin [BSA] and 0.05% sodium azide in phosphate-buffered saline [PBS]). Cells were collected by centrifugation, resuspended in 100 μL of FACS buffer containing 1 μg of the indicated antibody, dispensed in a minimum of 105 cells per sample, gently mixed, and incubated on ice for 30 minutes. The cells were washed with FACS buffer and analyzed within 1 hour. Coulter FACS equipment and EXPO analysis software (Beckman Coulter, Fullerton, CA) were used.
Cell adhesion
Chemicon ECM adhesion kit was used for cell adhesion assays. One-week cultured EPCs were collected and replated (0.2 × 106 cells/100 μL) on 96-well plates coated with extracellular matrix proteins. The wells were gently washed with PBS after a 2-hour culture. Adherent cells remained in the wells and stained with crystal violet for 10 minutes. After washing and extraction, the absorbance at 560 nm was determined by a spectrophotometer.
Cell migration
Modified Boyden chamber assays and wound-healing assays were used to determine cell migration ability. We used the Chemicon QCM Cell migration kit. Briefly, cells were placed into the upper chamber in serum and growth factor-free culture media (0.2 × 106 cells/100 μL). Stimuli were added into the lower chamber. After 8 hours of culture, the migrated cells were collected, lysed, and dyed with CyQunat GR. Absorbance was read at 480/520 nm filter set in fluorescence plate reader. For the wound-healing assay, cells were seeded in triplicates in a 6-well fibronectin-coated plate. Using a sterile pipette tip, a scratch through the central axis of the plate was gently made. Migration of cells into the scratch was documented under microscopy at various time points. The distance from wound edge to cell migration front was measured.
Tube formation
A Matrigel tube formation assay was performed to assess the ability of EPCs to integrate into a vascular structure as described.32 A 48-well culture plate was coated with Matrigel plus 100 ng/mL VEGF. Cultured EPCs with or without VEGI treatment were seeded in the Matrigel-coated plate (5 × 104 cells/well). After 20 hours, the vascular structural tube formed by EPCs was documented under microscopy. Tube length was evaluated from images using ImageJ software (National Institutes of Health, Bethesda, MD).
Cellomics array scan
Cells were plated on 96-well black plates and cultured in the absence or presence of VEGI, then fixed in 4% paraformaldehyde for 20 minutes at room temperature and permeabilized in PBS containing 0.1% Triton X-100 for 5 minutes. Cells then washed with PBS and blocked by 3% BSA for 30 minutes. Cell surface markers or adhesion signal proteins were labeled by adding primary antibody and fluorescent dye-conjugated secondary antibody. Nuclei were stained with Hoechst. The cells (3000 cells/well) were then subjected to Cellomics array scan (ArrayScan VTI HCS Reader, Cellomics, Pittsburgh, PA). Images of the cells were taken and analyzed for fluorescence density in the cytoplasm and nucleus.
Cell proliferation and viability assay
Sca-1+ mononuclear cells were isolated and cultured with or without VEGI for the indicated time points; then adherent and suspended cells were separately collected. To evaluate cell proliferation and viability, cells were dyed with calcein acetoxymethyl (Invitrogen) at 2 μM and incubated for 1 hour. Then the cells were washed, and absorbance was read at 480/520 nm filter set in fluorescence plate reader.
Bio-Plex phosphoprotein assay
Sca-1+ mononuclear cells were collected and then treated with different doses of VEGI for 10 minutes. DR3 antibodies and soluble DR3 recombinant protein were added for 45 minutes before VEGI treatment in some experimental groups. The cells were lysed using the Bio-Plex cell lysis kit, and the protein concentration of the cell lysates was determined. Then the phosphoprotein level of Akt, p65, and JNK was analyzed using Bio-Plex Phosphoprotein Assay Kit (Bio-Rad) and Bio-Plex reader Luminex 100 IS system (Luminex, Austin, TX).
Cell apoptosis assay
Adherent and suspended cells were separately collected and then spun and attached on slides using Cytocentrifuge (Shandon Cytospin 3 Centrifuge). The cells were washed and fixed with 4% paraformaldehyde, then permeabilized with 0.1% Triton X-100 for 2 minutes on ice, and blocked with 3% BSA. The cells were labeled for DNA strand breaks by TdT-mediated dUTP nick end labeling (TUNEL) assay kit (Roche Diagnostics, Indianapolis, IN). The EPC marker was also labeled by anti–E-selectin primary antibody and fluorochrome-conjugated secondary antibody. Hoechst was added for 10 minutes for nuclear staining. The cells were then sealed with antifading agent for 24 hours and analyzed with a fluorescent microscope (Nikon Eclipse E800; Nikon, Tokyo, Japan).
Caspase-3 activity assay
The caspase 3 activity was analyzed by the Caspase-3/CPP32 Colorimetric Assay Kit (BioVision). Briefly, cells were incubated with cell lysis buffer for 2 hours at 4°C on a shaker. Plates were then centrifuged, and cleared lysates were transferred to a new 96-well plate. Then the cell lysates were incubated with caspase 3 reaction buffer and substrate Asp-Glu-Val-Asp(DEVD)-p-nitroanilide (pNA). The chromophore pNA after cleavage from the labeled substrate DEVD-pNA was detected at 405 nm by Benchmarked Plus spectrophotometer (Bio-Rad).
Immunofluorescent staining
Cells were washed and fixed in 4% paraformaldehyde for 20 minutes at room temperature, permeabilized in PBS containing 0.1% Triton X-100 for 5 minutes, washed with PBS, and blocked with 3% BSA for 30 minutes. The cells were incubated with primary antibody for 1 hour and then fluorochrome-conjugated secondary antibody for 1 hour. Hoechst was added for 10 minutes for nuclear staining. The cells were sealed with antifading agent for 24 hours and analyzed with a fluorescent (Nikon Eclipse E800) or confocal (Olympus Fluoview 1000; Olympus, Tokyo, Japan) microscope.
Western blot analysis
The cells were subjected to lysis, and proteins in the cell homogenate were resolved using sodium dodecyl sulfate-polyacrylamide gel electrophoresis. The proteins were then transferred onto a Hybond-ECL nitrocellulose membrane, blocked with 5% nonfat dry milk powder in Tris-buffered saline/Tween-20 (TBS-T) buffer (20 mM Tris-HCl, pH 7.4, 137 mM NaCl, and 0.1% Tween) for 1 hour at room temperature, and incubated overnight at 4°C with a primary antibody against the target protein. The membrane was washed with TBS-T, incubated with an appropriate horseradish peroxidase-conjugated secondary antibody, washed again with TBS-T, and developed with the ECL System (GE Healthcare, Little Chalfont, United Kingdom).
Statistical analysis
All data presented as the mean plus or minus SD of at least 3 separate experiments. Data were compared using 2-tailed Student t test for independent samples. Values of P less than .05 were considered statistically significant.
Results
Characterization of mouse bone marrow–derived EPC
We isolated Sca-1+ bone marrow mononuclear cells from C57BL/6J mice and placed them in endothelial cell growth medium on fibronectin-coated plates. The cells remained suspended initially but gradually adhered and became polygonal in shape within 1 week, and proliferated to confluence within 2 weeks (Figure 1A). We monitored the expression of stem and endothelial cell markers on these cells during the time interval using flow cytometry. We found that the cells initially (days 0-3) possessed hematopoietic stem cell markers, such as Sca-1, CD117, and AC133, but exhibited little endothelial cell markers, such as Flk-1, Tie-2, and E-selectin (Figure 1B). Within 2 weeks, however, the cells gradually lost the stem cell markers but gained the endothelial cell markers (Figure 1B). Expression of the endothelial markers on day 14 was confirmed by immunofluorescent staining for E-selectin and VE-cadherin (Figure 1C). Protein levels of Flk-1, Tie-1, E-selectin, and VE-cadherin in the cells at various time points were confirmed by Western blotting analysis (Figure 1D). The changes in morphology and gene expression patterns indicate the cultured cells differentiated from EPC toward endothelial cells.
Characteristics of mouse bone marrow–derived EPCs. (A) Phase-contrast images of freshly isolated EPCs in culture at various time intervals (20× objective lens). (B) Histograms of flow cytometric analysis of EPC markers on day 0, 3, 7, 10, and 14 of cell culture. (C) Immunofluorescent staining for endothelial cell markers on EPC in 2-week cultures. Green indicates VE-cadherin; red, E-selectin; blue, cell nuclei. (D) Western blotting analysis of the expression of flk-2, tie-2, E-selectin, and VE-cadherin in various time-cultured EPCs.
Characteristics of mouse bone marrow–derived EPCs. (A) Phase-contrast images of freshly isolated EPCs in culture at various time intervals (20× objective lens). (B) Histograms of flow cytometric analysis of EPC markers on day 0, 3, 7, 10, and 14 of cell culture. (C) Immunofluorescent staining for endothelial cell markers on EPC in 2-week cultures. Green indicates VE-cadherin; red, E-selectin; blue, cell nuclei. (D) Western blotting analysis of the expression of flk-2, tie-2, E-selectin, and VE-cadherin in various time-cultured EPCs.
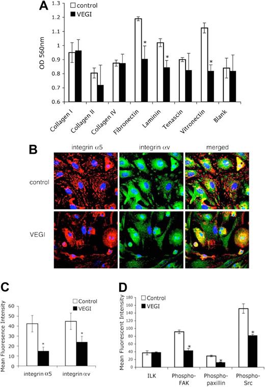
VEGI inhibits EPC adhesion on fibronectin or vitronectin
To determine the ECM proteins the isolated EPCs preferred as they adhered to a surface in culture, we coated the culture plates with a variety of ECM proteins. VEGI-treated or untreated cells in one-week cultures were collected and seeded in the plates in the absence of VEGI, and the number of cells adhered within 2 hours were determined. The result indicated that fibronectin or vitronectin greatly facilitated EPC adhesion, increasing the number of adhered cells by 190% and 120%, respectively, compared with the number of cells adhering to collagen I-coated plates; VEGI treatment virtually diminished the ability of the cells to adhere to any of the matrix proteins, however (Figure 2A). Because integrins α5β1 and αvβ3 are confirmed receptors of fibronectin and vitronectin, we determined the expression of integrins α5 and αv on the cells by immunofluorescent staining (Figure 2B). The integrin proteins, which were seen in focal adhesion structures in the untreated EPCs, exhibited lower expression levels in VEGI-treated cells. Fluorescent intensity analysis of the cells indicated that integrins α5 and αv levels on untreated EPCs were 3- and 2-fold, respectively, that of the VEGI-treated cells (Figure 2C). In addition, we determined the levels of phosphorylated FAK, paxillin, and Src and found that the strength of these activated signals associated with cell adhesion decreased by 50% in VEGI-treated cells compared with that in the untreated cells (Figure 2D). These results indicate that VEGI treatment disrupts adhesion signal activation.
Inhibition of EPC adhesion by VEGI. (A) The ability of EPCs cultured for 7 days in the absence or presence VEGI to adhere on surfaces coated with various extracellular matrix proteins, as indicated. (B) Confocal microscopic images of immunofluorescent staining for integrins on EPCs cultured for 10 days in the absence or presence of VEGI. Green indicates integrin α5; red, integrin αv; blue, cell nuclei (60×60 objective lens). (C) Intensities of immunofluorescent staining of integrins α5 and αv. □ represents untreated; ■, VEGI-treated. (D) Intensities of immunofluorescent staining for cell signaling molecules involved in adhesion. EPCs cultured for 10 days in the absence or presence of VEGI were labeled for ILK, phospho-FAK, phospho-paxillin, or phospho-Src. □ represents untreated; ■, VEGI-treated. Values are mean ± SE of 3 independent experiments. *P < .05.
Inhibition of EPC adhesion by VEGI. (A) The ability of EPCs cultured for 7 days in the absence or presence VEGI to adhere on surfaces coated with various extracellular matrix proteins, as indicated. (B) Confocal microscopic images of immunofluorescent staining for integrins on EPCs cultured for 10 days in the absence or presence of VEGI. Green indicates integrin α5; red, integrin αv; blue, cell nuclei (60×60 objective lens). (C) Intensities of immunofluorescent staining of integrins α5 and αv. □ represents untreated; ■, VEGI-treated. (D) Intensities of immunofluorescent staining for cell signaling molecules involved in adhesion. EPCs cultured for 10 days in the absence or presence of VEGI were labeled for ILK, phospho-FAK, phospho-paxillin, or phospho-Src. □ represents untreated; ■, VEGI-treated. Values are mean ± SE of 3 independent experiments. *P < .05.
VEGI inhibits the ability of EPCs to migrate and form capillary-like structures
We then examined the effect of VEGI on EPC migration and formation of capillary-like structures on Matrigel. To determine cell migration, a strip of cells was removed with a sterile pipette tip from cultures maintained in the absence or presence of VEGI for 10 days, and the cell cultures were continued for 48 hours without additional VEGI. The untreated cells migrated and practically refilled the empty space in the time period. In contrast, VEGI-treated cells were much less capable of refilling the gap (Figure 3A,B). We also determined the ability of EPCs to migrate in transwell chambers. Cells cultured in the absence or presence of VEGI for 7 days were collected, rinsed, and placed in the upper chambers in the absence of VEGI. The number of cells that migrated through the filters after 8 hours was 25% less for the VEGI-treated cells compared with the untreated cells (Figure 3C). Moreover, we found that EPCs cultured for 2 weeks were able to form capillary-like networks when they were replated on Matrigel, but EPCs cultured in the presence of VEGI for 2 weeks were unable to form similar structures (Figure 3D,E). These findings indicate that bone marrow–derived EPCs in the presence of VEGI were unable to develop differentiated endothelial cell characteristics.
VEGI inhibits EPC migration and capillary-like tube formation. (A) Phase-contrast microscopic images of cell migration in a wound-healing assay (4× objective lens). EPCs cultured for 10 days in the absence or presence of VEGI were allowed to migrate for 48 hours after a strip of cells were removed from the center of the monolayer formed by the cells. Solid line represents wound edge; dashed line, front edge of migrating cells. (B) Relative distance from the wound edge to the front edge of cell migration measured at various intervals. (C) Relative rate of EPCs cultured for 7 days in the absence or presence of VEGI migrating in a transwell assay. After 8 hours after the seeding of the cells on the transwell chamber, migrated cells were visualized with a dye (CyQunat GR) and counted. (D) Phase-contrast microscopic images of the formation of capillary-like structures by EPCs on Matrigel. EPCs cultured for 2 weeks in the absence or presence of VEGI were placed on Matrigel, and the images were captured within 24 hours. (E) Measurement of the total length of the capillary-like tubes. Values are mean ± SE of 3 independent experiments. *P < .05.
VEGI inhibits EPC migration and capillary-like tube formation. (A) Phase-contrast microscopic images of cell migration in a wound-healing assay (4× objective lens). EPCs cultured for 10 days in the absence or presence of VEGI were allowed to migrate for 48 hours after a strip of cells were removed from the center of the monolayer formed by the cells. Solid line represents wound edge; dashed line, front edge of migrating cells. (B) Relative distance from the wound edge to the front edge of cell migration measured at various intervals. (C) Relative rate of EPCs cultured for 7 days in the absence or presence of VEGI migrating in a transwell assay. After 8 hours after the seeding of the cells on the transwell chamber, migrated cells were visualized with a dye (CyQunat GR) and counted. (D) Phase-contrast microscopic images of the formation of capillary-like structures by EPCs on Matrigel. EPCs cultured for 2 weeks in the absence or presence of VEGI were placed on Matrigel, and the images were captured within 24 hours. (E) Measurement of the total length of the capillary-like tubes. Values are mean ± SE of 3 independent experiments. *P < .05.
VEGI inhibits Akt, activates Erk and p38 in early-stage EPCs
To determine whether bone marrow–derived early-stage EPCs can respond to VEGI stimulation, we analyzed the activation of 3 MAPKs, namely, Erk, p38, and Akt, which are known to be involved in the modulation of EPC differentiation and growth. When freshly isolated Sca-1+ mononuclear cells were treated with VEGI at various concentrations for 15 minutes, a dose-dependent increase of the phosphorylation of Erk and p38 was observed (Figure 4A). In contrast, the phosphorylation of Akt, shown to be important for EPC homing and adhesion, was inhibited by VEGI treatment, also in a dose-dependent manner (Figure 4A). These results suggest that VEGI may activate cell growth signals and inhibit cell differentiation signals in early-stage EPCs.
VEGI inhibition of EPC differentiation. (A) Cell signaling changes caused by VEGI treatment in early EPCs. Western blotting analysis of the phosphorylation of Erk, Akt, or p38 in freshly isolated Sca-1+ mononuclear cells in response to various concentrations of VEGI, as indicated, for 15 minutes. (B) Histograms of flow cytometric analysis of EPC markers on EPCs cultured for day 3, day 7, and day 10 in the absence or presence of VEGI. White areas represent untreated; shaded areas, VEGI-treated. (C) Confocal microscopic images of immunofluorescent-stained endothelial cell marker flk-1 on EPCs cultured for 10 days in the absence or presence of VEGI. Green indicates flk-1; red, actin; blue, cell nuclei (20× objective lens). (D) Phase-contrast images showing morphologic differences between EPCs cultured for 10 days in the absence or presence of VEGI. (E) Analysis of fluorescence intensity of EPC markers. A total of 3000 cells per well were analyzed. Experiments were conducted in triplicate. Data represent mean ± SE of 3 independent experiments. *P < .05.
VEGI inhibition of EPC differentiation. (A) Cell signaling changes caused by VEGI treatment in early EPCs. Western blotting analysis of the phosphorylation of Erk, Akt, or p38 in freshly isolated Sca-1+ mononuclear cells in response to various concentrations of VEGI, as indicated, for 15 minutes. (B) Histograms of flow cytometric analysis of EPC markers on EPCs cultured for day 3, day 7, and day 10 in the absence or presence of VEGI. White areas represent untreated; shaded areas, VEGI-treated. (C) Confocal microscopic images of immunofluorescent-stained endothelial cell marker flk-1 on EPCs cultured for 10 days in the absence or presence of VEGI. Green indicates flk-1; red, actin; blue, cell nuclei (20× objective lens). (D) Phase-contrast images showing morphologic differences between EPCs cultured for 10 days in the absence or presence of VEGI. (E) Analysis of fluorescence intensity of EPC markers. A total of 3000 cells per well were analyzed. Experiments were conducted in triplicate. Data represent mean ± SE of 3 independent experiments. *P < .05.
VEGI inhibits EPC expression of endothelial cell–specific markers
We determined the effect of VEGI treatment on the expression of typical surface markers of EPCs by flow cytometry. Bone marrow–derived EPCs cultured for 3 days retained stem cell marker Sca-1 but exhibited little expression of endothelial cell markers Flk-1 and E-selectin (Figure 4B, day 3). After 1 week in culture, EPCs began to express a significant amount of Flk-1 or E-selectin while still retaining Sca-1 to a large extent (Figure 4B, days 7 and 10). In comparison, cells cultured in the presence of VEGI expressed lower levels of Flk-1 and E-selectin but exhibited a similar level of Sca-1 (Figure 4B). We also compared the expression of several additional endothelial markers and stem cell markers by the cells on day 7 in response to VEGI treatment and observed similar results (Figure S1, available on the Blood website; see the Supplemental Materials link at the top of the online article).
Next, we confirmed the expression patterns of these markers using immunofluorescent staining. Endothelial markers Flk-1, Tie-2, E-selectin, and VE-cadherin as well as stem cell markers Sca-1 and AC133 were labeled with respective fluorescence-conjugated antibodies. F-actin was similarly labeled to illuminate the cytoskeleton. In day 10 cultures, cells that were cultured in the absence of VEGI became adherent and formed a cobblestone-looking monolayer typical of endothelial cell cultures, whereas cells cultured in the presence of VEGI remained small and round (Figure 4C). This morphologic difference was also seen under a phase-contrast microscope (Figure 4D). No significant difference in the expression of any of the stem or endothelial cell markers was observed on day 3 between VEGI-treated or untreated cultures, nor was there any difference between the 2 groups in the expression of stem cell markers Sca-1 and AC133 on day 10 (Figure 4E). However, expression levels of the endothelial cell markers on day 10 were much lower on VEGI-treated cells than on untreated cells (Figure 4E). Taking the intensities of the markers measured on day 3 as background and those of untreated control cells measured on day 10 as 100%, the expression levels of the endothelial cell markers on VEGI-treated EPCs were found to be 30% to 50% of those of the untreated cells. These results indicate that VEGI inhibits the expression of endothelial cell-specific genes but has little effect on the expression of stem cell-specific genes by the EPCs in culture.
Effect of VEGI on EPC viability and apoptosis
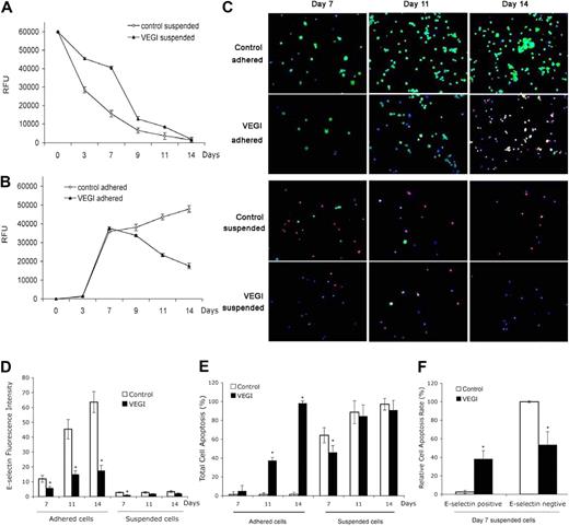
Freshly isolated EPCs were mostly suspended when placed in culture and then gradually adhered. We determined the number of EPCs remaining suspended or adhered at various time intervals while cultured in the absence or presence of VEGI and found that the number of suspended cells was significantly higher in VEGI-treated cultures in the first week (Figure 5A). Interestingly, the number of attached cells in the first week were similar in VEGI-treated or untreated cultures but dramatically declined thereafter in VEGI-treated cultures. In comparison, the number of attached cells in the control group continued to increase (Figure 5B). These results indicate that VEGI treatment may have promoted the growth of suspended EPCs and prevented them from adhering in the first week and caused a decrease of the number of attached cells in the second week.
Effect of VEGI treatment on EPC viability and apoptosis. (A) Number of suspended cells cultured in the absence or presence of VEGI and measured by relative fluorescence units (RFUs) of calcein-AM staining at various time intervals. (B) Number of adhered cells analyzed as described in panel A. (C) Fluorescent images of suspended and adherent cells undergoing apoptosis at various time points as indicated. Red represents cells labeled by TUNEL reaction; green, E-selectin; blue, cell nuclei (10× objective lens). (D) Fluorescence intensity of E-selectin–positive EPCs analyzed at various time intervals as indicated. (E) Apoptosis rates of suspended cells and adhered cells analyzed at various time intervals as indicated. (F) Apoptosis rates of E-selectin–positive or–negative cells in EPC cultures on day 7. *P < .05.
Effect of VEGI treatment on EPC viability and apoptosis. (A) Number of suspended cells cultured in the absence or presence of VEGI and measured by relative fluorescence units (RFUs) of calcein-AM staining at various time intervals. (B) Number of adhered cells analyzed as described in panel A. (C) Fluorescent images of suspended and adherent cells undergoing apoptosis at various time points as indicated. Red represents cells labeled by TUNEL reaction; green, E-selectin; blue, cell nuclei (10× objective lens). (D) Fluorescence intensity of E-selectin–positive EPCs analyzed at various time intervals as indicated. (E) Apoptosis rates of suspended cells and adhered cells analyzed at various time intervals as indicated. (F) Apoptosis rates of E-selectin–positive or–negative cells in EPC cultures on day 7. *P < .05.
To understand the cause of the decreased number of attached cells in VEGI-treated cultures, we determined the relationship between EPC differentiation and apoptosis under these experimental conditions. The cells were labeled for E-selectin by immunofluorescent staining to assess the percentage of cells expressing endothelial cell markers. Concurrently, the cells were analyzed for apoptosis by TUNEL assay (Figure 5C). The fluorescence intensity was normalized by cell density. A total of 100 cells per field and 3 fields per well were analyzed to calculate the mean value of E-selectin levels and the percentage of apoptotic cells. Quantitative analysis of fluorescent intensity indicated E-selectin levels in the adhered cells were markedly higher in the absence of VEGI (Figure 5D). There was a low level of E-selectin expression in suspended cells of both the control and VEGI-treated groups, indicating that these cells had not differentiated toward endothelial cells (Figure 5D). Little apoptosis was detected in the adhered cells in either the control or VEGI-treated group on day 7; however, approximately 40% and more than 95% of the adhered cells in VEGI-treated cultures were apoptotic on days 11 and 14, respectively, whereas no apoptosis was detectable in adhered cells of the untreated group (Figure 5E). These data demonstrate that VEGI treatment specifically induces apoptosis in differentiated EPC.
For the suspended cells, apoptosis took place in both the control and VEGI-treated groups during the second week of culture (Figure 5E), suggesting that suspended cells were less capable of survival under these culture conditions with or without VEGI. However, on day 7, there was discernibly less apoptosis of suspended cells in the VEGI-treated group than control (Figure 5E). We therefore analyzed the apoptosis rate of the subsets of suspended cells that were either E-selectin–positive or–negative on day 7 (Figure 5F). We found that, although no apoptosis was detected in E-selectin–positive cells in the absence of VEGI, approximately 40% of E-selectin–positive cells underwent apoptosis in response to VEGI treatment. Conversely, nearly all E-selectin–negative cells in control cultures were apoptotic, but only approximately 50% of E-selectin–negative cells in VEGI-treated cultures underwent apoptosis (Figure 5F). These findings suggest that VEGI treatment specifically eliminated EPCs with more endothelial cell characteristics by inducing apoptosis in these cells, as well as protected suspended, undifferentiated cells from undergoing apoptosis to a certain extent.
Mechanism of VEGI activity on differentiated EPCs
To understand the molecular mechanism underlying the activity of VEGI on differentiated EPCs, we first determined whether DR3 mediates VEGI activity on EPC. An analysis of DR3 protein level in EPCs during cell culture by Western blotting revealed that DR3 became detectable on day 6, and the expression level increased as the cell culture proceeded (Figure 6A). We then collected the cells on day 11 and determined activation of NF-κB, JNK, and Akt in response to treatment with various concentrations of VEGI for 10 minutes (Figure 6B). We found a consistent dose-dependent increase of the phosphorylation of these signaling proteins. Noticeably, when the cells were pretreated with 2 different neutralizing antibodies against DR3 or a preparation of the extracellular domain of DR3 before VEGI stimulation, the VEGI-stimulated activation of NF-κB, JNK, and Akt was partially inhibited (Figure 6B). This suggests that DR3 is at least partially mediating VEGI activity on EPCs.
VEGI activation of signaling pathways in differentiated EPCs. (A) Western blotting analysis of DR3 expression in EPCs at various time intervals of culture. (B) Quantitative analysis of the phosphorylation of p65 NF-κB, JNK, and Akt in EPCs on day 11 in response to VEGI treatment (10 minutes) at various concentrations as indicated. (C) Activation of caspase-3 induced with various concentrations of VEGI, as indicated, in EPCs in culture at indicated time intervals. (D) Inhibition of VEGI-induced caspase-3 activation with DR3-neutralizing antibodies. *P < .05 compared with caspase-3 activity in untreated cells. #P < .05 compared with VEGI-treated.
VEGI activation of signaling pathways in differentiated EPCs. (A) Western blotting analysis of DR3 expression in EPCs at various time intervals of culture. (B) Quantitative analysis of the phosphorylation of p65 NF-κB, JNK, and Akt in EPCs on day 11 in response to VEGI treatment (10 minutes) at various concentrations as indicated. (C) Activation of caspase-3 induced with various concentrations of VEGI, as indicated, in EPCs in culture at indicated time intervals. (D) Inhibition of VEGI-induced caspase-3 activation with DR3-neutralizing antibodies. *P < .05 compared with caspase-3 activity in untreated cells. #P < .05 compared with VEGI-treated.
Because the timing of EPC cultures undergoing apoptosis in response to VEGI coincided with the timing of DR3 expression in these cells, we determined the activation of caspase-3 as a measure of VEGI-induced apoptosis in EPCs during the various stages of EPC differentiation in culture. We found that VEGI treatment did not induce caspase-3 activation in EPC cultures on days 4 and 6; however, caspase-3 activity was significantly induced on days 8 and 12 (Figure 6C). Treatment of the cell cultures with DR3-neutralizing antibodies before the addition of VEGI effectively inhibited VEGI-induced caspase-3 activation on days 8 and 12 (Figure 6D). These findings indicate that VEGI activity on EPCs is probably mediated by DR3.
Discussion
Modulation of EPC differentiation to endothelial cells is attributed to several growth factors. Besides their effect on mature endothelial cells, proangiogenic factors such as VEGF, placenta growth factor, fibroblast growth factor-2, and angiopoietins stimulate EPC differentiation and homing.12,33-35 However, factors negatively regulating EPC differentiation remain largely unknown. Here, we show that VEGI inhibits differentiation of mouse bone marrow–derived EPCs.
Freshly isolated EPCs express low levels of endothelial markers and are unable to adhere to the culture wares. We refer to these cells as early-stage EPCs. They are also known as bone marrow EPCs, immature EPCs, or vascular stem cells.7,28,29 As EPCs differentiate toward endothelial cells, they increasingly express endothelial markers but retain stem cell markers on the surface, while their appearance changes from round to polygonal. We refer to these cells as differentiated EPCs. We found that VEGI inhibits early-stage EPC progress to differentiated EPCs. Unlike EPCs in the control group, cells cultured in the presence of VEGI do not exhibit polygonal morphology or express normal levels of endothelial markers Flk-1, Tie-1, E-selectin, VE-cadherin, CD105, and CD31. When VEGI-treated and untreated cells were compared on day 10, only 30% to 50% of VEGI-treated cells expressed endothelial cell markers, indicating that VEGI could largely inhibit, but not completely prevent, EPC differentiation under the experimental conditions.
VEGI treatment significantly diminished the ability of EPCs to adhere to ECM proteins fibronectin and vitronectin by apparently inhibiting the production of integrin receptors α5β1 and αvβ3. Given the importance of integrins in EPC differentiation and homing,36-38 inhibiting the expression of these integrins could be part of the mechanism by which VEGI negatively modulates EPC differentiation. Our results also show that the ability of VEGI-treated EPCs to migrate declined markedly. Moreover, the ability of EPCs to form capillary-like tubes on Matrigel decreases substantially as a result of VEGI treatment. These findings strongly suggest that VEGI inhibits early-stage EPC differentiation toward endothelial cells by inhibiting the production of cell surface adhesion molecules, especially integrins.
VEGI treatment causes early-stage EPCs to remain largely undifferentiated. On day 7, the number of suspended cells in the VEGI-treated groups is approximately 3 times that of the control groups, and apoptosis rates of the VEGI treated undifferentiated cells is approximately 40% of the control cells, suggesting that VEGI treatment has a protective effect on undifferentiated EPCs against apoptosis. In sharp contrast, no apoptosis occurred in the differentiated, adherent cells of the untreated group. However, 40% to 100% of adherent cell in the VEGI-treated group underwent apoptosis in the second week. These results suggest that differentiated and undifferentiated EPCs respond to VEGI activity in a very different manner, possibly because of the activation of an apoptotic pathway responsive to VEGI in the differentiated cells, such as that mediated by DR3. We found that DR3 is not detected in early-stage EPCs until approximately 1 week in culture and that DR3 expression increases markedly in differentiated EPCs after 10 days in culture. Consistently, apoptosis of differentiated EPCs in response to VEGI treatment becomes apparent in the second week of culture, and the apoptosis rates increased profoundly after 11 days of culture. In addition, activated caspase cascade in VEGI-treated EPCs is observed only in the second week of EPC culture and can be reversed using DR3-neutralizing antibodies or recombinant DR3 extracellular domain. Moreover, the activation of NF-κB and JNK is induced within 10 minutes after treatment with VEGI. The fact that VEGI-induced NF-κB and JNK activation is substantially inhibited by DR3-neutralizing antibodies or recombinant extracellular domain of DR3 indicates that activation of NF-κB and JNK by VEGI is probably mediated by DR3.
It appears the inhibition of early-stage EPC differentiation by VEGI may be achieved by inhibiting Akt activation, and supporting undifferentiated cell survival by VEGI may relate to Erk and p38 activation. Akt phosphorylation declines within 15 minutes of VEGI treatment in the freshly isolated Sca-1+ mononuclear cells. Meanwhile, Erk and p38 are activated by VEGI treatment. Given the essential regulatory role of Akt in the differentiation and homing of EPCs, the inhibition of the Akt signaling pathway may be part of the mechanism of VEGI suppression of EPC differentiation. Moreover, because activation of the Erk signaling pathway is essential for cell proliferation and survival, activation of Erk by VEGI may represent a plausible mechanism underlying the protection of VEGI on early-stage EPCs from apoptosis. The role of p38 in EPC differentiation is illustrated by studies on TNF-regulated EPC growth.39 TNF reportedly inhibits EPC proliferation by activating p38, and inhibitors of p38 increase the number of EPCs.39 Therefore, activation of p38 by VEGI may contribute to its inhibition effect.
In conclusion, our findings indicate that VEGI negatively modulates the differentiation of EPCs toward endothelial cells. The inhibition of EPC differentiation by VEGI is achieved by 2 distinct mechanisms: suppression of endothelial cell-specific gene expression in early-stage EPCs and induction of apoptosis in late-stage EPCs that are more characteristic of endothelial cells. Suppression of endothelial cell-specific gene expression, especially endothelial cell-surface receptors and integrins, hinders the ability of EPCs to adhere, migrate, and form capillary-like structures. VEGI-induced apoptosis of relatively more differentiated EPC is apparently mediated by DR3, which is readily detectible only in EPCs cultured for one week or longer. These activities indicate that VEGI is a modulator of EPC differentiation and may function in the regulation of postnatal vasculogenesis.
The online version of this article contains a data supplement.
The publication costs of this article were defrayed in part by page charge payment. Therefore, and solely to indicate this fact, this article is hereby marked “advertisement” in accordance with 18 USC section 1734.
Acknowledgments
The authors thank Dr Brian Nolan, Mr Adam Farkas, and Mr Richard Demarco for their skillful technical assistance.
This work supported in part by grants to L.-Y.L. from the National Institutes of Health (Washington, DC; CA113875), Pennsylvania Department of Health (Harrisburg, PA), the Hillman Foundation (Pittsburgh, PA), and the Chinese Ministry of Science and Technology (Beijing, China; 2009CB918900).
National Institutes of Health
Authorship
Contribution: F.T. designed the research, performed the experiments, analyzed the data, and wrote the manuscript; P.H.L. performed the experiments and analyzed the data; and L.-Y.L. designed the research, analyzed the data, and wrote the manuscript.
Conflict-of-interest disclosure: The authors declare no competing financial interests.
Correspondence: Lu-Yuan Li, College of Pharmacy, Nankai University, 94 Weijin Rd, Tianjin, China 300071; e-mail: liluyuan@nankai.edu.cn.





