Abstract
Understanding how the immune system in patients with cancer interacts with malignant cells is critical for the development of successful immunotherapeutic strategies. We studied peripheral blood from newly diagnosed patients with acute myeloid leukemia (AML) to assess the impact of this disease on the patients' T cells. The absolute number of peripheral blood T cells is increased in AML compared with healthy controls. An increase in the absolute number of CD3+56+ cells was also noted. Gene expression profiling on T cells from AML patients compared with healthy donors demonstrated global differences in transcription suggesting aberrant T-cell activation patterns. These gene expression changes differ from those observed in chronic lymphocytic leukemia (CLL), indicating the heterogeneous means by which different tumors evade the host immune response. However, in common with CLL, differentially regulated genes involved in actin cytoskeletal formation were identified, and therefore the ability of T cells from AML patients to form immunologic synapses was assessed. Although AML T cells could form conjugates with autologous blasts, their ability to form immune synapses and recruit phosphotyrosine signaling molecules to the synapse was significantly impaired. These findings identify T-cell dysfunction in AML that may contribute to the failure of a host immune response against leukemic blasts.
Introduction
Immune evasion appears to be an important mechanism in cancer progression. The power of an intact immune system to cure malignancy is already apparent in the setting of allogeneic stem cell transplantation with the graft-versus-leukemia effect,1 but this has limited applicability and high toxicity. Other immunotherapeutic strategies under investigation in cancer include vaccination and adoptive T-cell transfer, resulting in exciting anecdotal results,2 but initial trial data have been disappointing.3 The mechanisms whereby cancer cells induce immune suppression in the host are likely to be responsible for the failure of these immunotherapeutic approaches. Therefore, if immunotherapy is to eventually prove successful, a better understanding of the impact of the tumor cell on the host immune system is critical.
The leukemias represent ideal models to assess the impact of cancer on the host immune system as the disease is widely disseminated so that immune cells in the peripheral blood (PB) are in close proximity to the tumor cells and can be readily sampled. We have previously explored the nature of molecular abnormalities in T cells in patients with chronic lymphocytic leukemia (CLL) and demonstrated that the T cells in CLL have a differential gene expression pattern compared with healthy T cells, particularly in genes involved in TH1 differentiation, actin cytoskeletal formation, vesicle trafficking, and cytotoxicity.4 The gene expression changes could be induced in healthy allogeneic T cells by direct contact with CLL B cells,4 and similar gene expression changes were found in the T cells in the Eμ-TCL1 transgenic mouse model of CLL when the mice developed leukemia or were infused with leukemia cells.5 The actin cytoskeleton is critical for the formation of the immunologic synapse between a T cell and antigen-presenting cell (APC),6 and we further demonstrated impaired actin polymerization and immunologic synapse formation in both CD4 and CD8 cells in CLL.7
We now questioned whether these T-cell defects were unique to CLL or were common to other malignancies and examined this in acute myeloid leukemia (AML), where there is also the opportunity for widespread interaction between tumor cells and T cells within the PB and bone marrow. In addition, in view of the poor prognosis associated with relapse in conjunction with evidence for a graft-versus-leukemia effect, AML represents a disease in which outcome may be improved by immune manipulation to eradicate minimal residual disease and prevent relapse. There are few published studies of T cells in AML and these have largely examined patients in remission or after stem cell transplantation,8-12 or have been functional studies investigating the impact of AML blasts on healthy or remission T cells.13-16 These studies have suggested that AML blasts secrete an as yet unidentified inhibitory protein that inhibits the proliferation and cytokine production of healthy T cells. Only 2 previous studies have addressed the issue of absolute T-cell numbers in the PB at the time of diagnosis with AML.17,18
We report here our findings characterizing T cells in PB of newly diagnosed AML patients compared with age-matched healthy controls. Surprisingly, we report that the absolute number of PB T cells in AML patients is increased, as are CD3+56+ cells. Gene expression profiling in AML T cells revealed stark differences from healthy T cells, and only limited similarity in the defects seen in CLL T cells. The gene expression profile changes were suggestive of aberrant T-cell activation, but our functional data demonstrate impaired T-cell/AML blast immune synapse formation. Taken together, these immunophenotypic, genotypic, and functional data could be supportive of the hypothesis that AML patients are attempting to mount an antileukemia immune response. These studies illustrate that although different leukemias induce different changes in T-cell gene expression, this may still result in a similar final pathway to down-regulate host T-cell–mediated immune responses.
Methods
Ethical considerations and samples
Ethical approval for the study was obtained from the East London and The City HA Local Research Ethics Committee 3, REC reference number 05/Q0605/140 in compliance with the recently revised Helsinki protocol. This covered the use of both stored samples and the acquisition of new samples of human biologic material from patients with hematologic malignancy and healthy volunteers. Fresh PB or bone marrow (BM) was obtained from 36 AML patients and from 17 age-matched healthy volunteers. The patient characteristics are shown in Table 1. Frozen PB mononuclear cells (PBMCs) from patients with AML at the time of diagnosis were obtained from a Tissue Bank (Human Tissue Act 2004 deemed license no. 12199), collected and maintained by the Medical Oncology Department of St Bartholomew's Hospital. All patients consented to storage of specimens for research purposes. Control PBMCs were obtained from healthy volunteers and buffy coats supplied by the National Blood Service. Mononuclear cells were obtained by Ficoll-Hypaque (Axis Shield) density gradient centrifugation.
Flow cytometry
Flow cytometry was used to assess purity of T-cell fractions after separation procedures and for phenotyping cells. All cells were initially preincubated for 20 minutes with 50 μL 2% human antiglobulin (Sigma-Aldrich) to block Fc receptors. For surface staining, 0.5 × 106 cells were incubated with 5 μL of each required antibody for 30 minutes at 4°C. 4′6-Diamidino-2-phenylindole was added at a concentration of 0.2 μL/mL. The Cytofix/Cytoperm plus Fixation/Permeabilization Kit with BD GolgiPlug (BD Biosciences [BD]) was used for intracytoplasmic staining according to the manufacturer's instructions.
The following human antibodies were used: CD3–phycoerythrin (PE) cyanin 7 (Cy7; BD), CD4-peridinin-chlorophyll-protein complex (BD), CD8-peridinin-chlorophyll-protein complex (BD), CD16–fluorescein isothiocyanate (FITC; BD), CD25-PE (Miltenyi Biotec), CD27-PE (BD), CD28-PE (Immunotech), CD45RA-FITC (BD), CD56-Allophycocyanin (BD), CD57-FITC (BD), CD69-FITC (BD), CD94-FITC (BD), CD122-PE (BD), T-cell receptor (TCR) Vβ11-FITC (Immunotech), TCR Vα24-PE (Immunotech), TCR αβ-FITC (BD), TCR γδ-FITC (BD), perforin-FITC (Ancell), granzyme B-PE (Pelicluster), NKG2D-APC (BD). All isotype control antibodies were from BD. A CD1d tetramer loaded with a lipid analog of alpha-galactosylceramide (PBS57) and an unloaded control tetramer both labeled with PE were kindly provided by the National Institutes of Health (NIH) Tetramer Facility.
An LSR cytometer (BD) was used for data acquisition and FlowJo (TreeStar Inc) software, for analysis. For obtaining absolute cell counts on fresh samples, Countbright Absolute Counting Beads (Invitrogen) were used according to the manufacturer's instructions.
TCR clonality assessment
AML PBMC samples were initially depleted of blasts using the StemSep cell separation protocol and custom antibody cocktails (StemCell Technologies) before cell sorting as described.19 Briefly, blasts were eluted from the columns. CD3+4+56−, CD3+8+56−, and CD3+56+ populations were subsequently separated by sorting using FACSAria (BD). DNA was extracted from each cell population using the QIAGEN DNAeasy kit (QIAGEN). The manufacturer's instructions were followed with the exception that 40 μL proteinase K (0.1 mg/μL) was used and samples were then incubated for 70°C for 10 minutes. TCR gene rearrangements for beta, gamma, and delta chains were assessed using multiplex polymerase chain reaction (PCR) kits supplied by InVivoScribe Technologies (Gene Clonality Assays for ABI Fluorescence Detection) and used as per the manufacturer's instructions. PCR products were cleaned up using the QIAGEN PCR Purification Kit and analyzed by differential fluorescence detection using capillary electrophoresis (GeneScanning) on an ABI Prism 3100 Genetic Analyzer. Subsequent analysis was performed on Genotyper 3.7 software (Applied Biosystems).
T-cell separation
It was problematic to negatively select T cells from AML samples due to the heterogeneity of surface markers on AML blasts, but a successful method was eventually optimized.19 Further experiments demonstrated that positive selection had no impact on the gene expression profile of healthy T cells compared with negative selection (R.L.D., unpublished data, June 2009). Healthy T cells were obtained by positive selection using CD4 and CD8 Microbeads and by negative selection using CD4 and CD8 T Cell Isolation Kits II (Miltenyi Biotec). Purity of the separated T-cell fractions was greater than 70% in all cases. RNA was extracted from T-cell fractions using Trizol (Invitrogen). MaxTract high-density gel tubes (QIAGEN) were used to achieve good phase separation. RNA was subsequently isolated on spin columns, washed, treated with DNase, and then eluted using the Promega SV Total RNA Isolation Kit. Quality and quantity of RNA were checked on an Agilent Bioanalyzer before subsequent use.
Gene expression profiling
The Affymetrix Expression GeneChip Protocol 1-cycle procedure was used to synthesize fragmented biotin-labeled cRNA for hybridization to Affymetrix U133Plus2 GeneChips. Between 2 and 5 μg total RNA was used as starting material. After hybridization, quality-control data (noise signal, scale factor, background noise, number of probes counted present or absent, and 3′/5′ signal ratio for housekeeping genes) were assessed before further analysis. GeneChip data were normalized using MAS5 and subsequently analyzed using Bioconductor software (http://www.bioconductor.org). Pathway analysis was performed using Ingenuity software (Ingenuity Systems Inc) and PubMed (http://www.ncbi.nlm.nih.gov/pubmed).20 The data discussed in this publication have been deposited in National Center for Biotechnology Information (NCBI)'s Gene Expression Omnibus (GEO)21,22 and are accessible through GEO Series accession number GSE14924 and can be seen at http://www.ncbi.nlm.nih.gov/geo/query/acc.cgi?acc = GSE14924.23
qRT-PCR
Gene expression changes observed by microarray were validated by quantitative reverse-transcription (qRT)–PCR. cDNA was generated from 100 ng RNA using random hexamers. cDNA (1 μL) was subsequently used in 20 μL qRT-PCR reactions using Applied Biosystems Taqman Gene Expression Assays. GAPDH was used as an endogenous control. Reactions were performed on an Applied Biosystems 7900HT Fast Real-Time PCR machine using the standard thermal cycler protocol. The change in expression of each target gene was calculated relative to the endogenous control gene GAPDH using the 2−ΔΔCT method after preliminary validation.
Cell conjugation assays
Cell conjugation assays were performed and quantified as previously published.7 Slides were examined using a Zeiss 510 Meta confocal laser-scanning microscope using a ×63 objective lens. Images were taken of a minimum of 50 cell conjugates. Images were subsequently analyzed for conjugate formation (% T-cell conjugates), immunologic synapse formation (F-actin polarization), and recruitment of phosphotyrosine signaling molecules to the APC–T-cell interface. An immunologic synapse was defined as a conjugate that demonstrated polarization of F-actin at the cell contact point. Conjugates that showed a distinct F-actin band were scored 1, conjugates without F-actin polarization to the contact site were scored 0, and conjugates where there was weak F-actin polarization were scored 0.5. Images were scored by 3 independent investigators.
Statistical analysis
P values were obtained using unpaired 2-tailed Student t tests with samples assumed to have unequal variance.
Results
T cells in the peripheral blood of patients presenting with AML
We first assessed relative and absolute numbers of T cells in the PB of 36 previously untreated AML patients (range, 17-81 years) and 17 healthy volunteers (range, 24-80 years). There was no significant difference in the ages of the 2 groups (Table 2). Surprisingly, these results show a significant increase in the absolute number of total T cells in the PB of AML patients compared with healthy controls, with the CD8 population increased more than the CD4 as demonstrated by a CD4 to CD8 ratio of 2.5 for healthy controls and 1.69 for AML patients (P = .05). As shown in Figure 1A, there was a significantly increased number of CD3+CD56+ cells in the PB of AML patients compared with healthy controls (P < .001). This increase was not reflected in the BM, because there was no significant increase in percentage (P = .45) or absolute numbers (P = .09) of CD3+CD56+ cells T cells in BM samples from AML patients (n = 12) compared with healthy volunteers (n = 10). No clonal T-cell populations were observed in the T cells of the AML patients or the healthy persons. In AML patients, oligoclonality was seen in all T-cell populations, most frequently in the CD3+8+56− and CD3+56+, which significantly differed from the CD3+4+56− population (P = .001 in both cases using Fisher exact test). PB samples were obtained from the 26 of these AML patients who achieved remission. The CD3+56+ population was not different in remission AML samples (mean, 42.6 × 106/L) compared with healthy controls (mean, 33.7 × 106/L; P = .82). There was no difference in the incidence of relapse in patients with higher number of CD3+56+ cells at presentation (P = .06), but this requires further examination in larger patient sets. No correlation was found between any of the T-cell subsets and whether the patient was clinically ill on presentation, required antibiotics, had a documented infection, had low albumin level, or had a significant past medical history, nor was any correlation seen with patient age, sex, total white cell count at presentation, French-American-British type, prognostic group, or outcome after therapy.
CD3+/CD56+ PB T cells in AML compared with healthy donors. (A) Dot plot of CD3+/CD56+ T cells in PB of acute myeloid leukamia (AML) patients (n = 36) compared with healthy persons (n = 17). P value obtained using a Mann-Whitney unpaired 2-tailed t test. (B) Mean percentage ± SD of CD3+56+ and CD3+56− cells expressing CD25 and CD69 in AML patients and healthy controls. CD25 and CD69 expression is significantly higher in CD3+56+ cells compared with CD3+56− cells in healthy controls (■) and AML patients (□) and significantly higher in the CD3+56+ cells of AML patients (□) compared with healthy controls. (C) Size and granularity characteristics of CD3+56+ cells. The scatterplot shows CD3+56+ cells in blue backgated onto the FSC/SSC plot. Two populations of cells with different scatter characteristics are apparent. (D) Expression of perforin and granzyme B in the CD3+SSCHigh and total CD3+56+ populations in these AML patients was compared with healthy persons. Although a higher mean percentage of CD3+56+ cells express cytotoxic granules compared with CD3+56− cells, there is no difference in the percentage of cells that express these granules in AML (□) and healthy persons (■) until the LGL population is examined (CD3+SSCHigh). Within this population, significantly fewer CD3+56+ cells express perforin and granzyme B compared with healthy controls.
CD3+/CD56+ PB T cells in AML compared with healthy donors. (A) Dot plot of CD3+/CD56+ T cells in PB of acute myeloid leukamia (AML) patients (n = 36) compared with healthy persons (n = 17). P value obtained using a Mann-Whitney unpaired 2-tailed t test. (B) Mean percentage ± SD of CD3+56+ and CD3+56− cells expressing CD25 and CD69 in AML patients and healthy controls. CD25 and CD69 expression is significantly higher in CD3+56+ cells compared with CD3+56− cells in healthy controls (■) and AML patients (□) and significantly higher in the CD3+56+ cells of AML patients (□) compared with healthy controls. (C) Size and granularity characteristics of CD3+56+ cells. The scatterplot shows CD3+56+ cells in blue backgated onto the FSC/SSC plot. Two populations of cells with different scatter characteristics are apparent. (D) Expression of perforin and granzyme B in the CD3+SSCHigh and total CD3+56+ populations in these AML patients was compared with healthy persons. Although a higher mean percentage of CD3+56+ cells express cytotoxic granules compared with CD3+56− cells, there is no difference in the percentage of cells that express these granules in AML (□) and healthy persons (■) until the LGL population is examined (CD3+SSCHigh). Within this population, significantly fewer CD3+56+ cells express perforin and granzyme B compared with healthy controls.
Further characterization of the CD3+56+ population in these samples using a CD1d tetramer loaded with a lipid analog of alpha-galactosylceramide (PBS-57) and with antibodies directed toward TCR-Vα24 and TCR-Vβ11 demonstrates that these CD3+56+ cells were not true natural killer T (NKT) cells, more frequently express CD8 than CD4, rarely express CD16 (supplemental Figure 1, available on the Blood website; see the Supplemental Materials link at the top of the online article), express TCR αβ, and were not γδT cells (data not shown). Extended immunophenotyping on CD3+56+ cells was performed using CD45RA and CD27 to distinguish effector, naive, and memory T-cell subsets.24,25 This demonstrated that CD3+56+ cells in patients with AML have an increased effector (P = .02) but decreased naive (P = .01) or memory (P = .04) phenotype, more frequently expressed CD57 (P = .04), and less frequently expressed CD28 (P = .04; Table 3). This CD57+28− phenotype has been associated with the CD45RAhighCD27− effector T-cell population,24 suggesting that the CD3+56+ cells in AML patients have the hallmarks of effector cytotoxic T lymphocytes. There was no significant difference in both AML and healthy cell populations for interleukin 2 receptor β (healthy mean, 67.85% vs AML mean, 77.3%; P = .2), NKG2D (healthy mean, 48.14% vs AML mean, 65.05%; P = .055), or CD94 (healthy mean, 15.3% vs AML mean, 19.07%; P = .52).
Significantly more CD3+56+ cells express the activation markers CD25 and CD69 than CD3+56− cells (P = .001). Furthermore, CD3+56+ cells in AML show more expression of these markers than in healthy controls (P = .001), suggesting that these cells are in a higher state of activation in AML patients than in healthy persons (Figure 1B). The percentage of cells expressing both activation markers is even higher in the subpopulation of large granular lymphocytes within the CD3+56+ subset in AML patients (P = .004). In healthy persons, a greater percentage of the CD3+56+ cells express cytotoxic granules (mean, 51.9%) compared with CD3+56− cells (mean, 21.4%; P = .04). Forward and side scatter characteristics indicate that many of these cells are large granular lymphocytes (Figure 1C), so this result was not unexpected. However, in the CD3+56+ cells with the highest side scatter (SSCHigh), there is a significantly lower expression of cytotoxic granules in the AML samples compared with healthy persons in these large granular lymphocytes (P = .001; Figure 1D).
Abnormal gene expression profile of T cells in AML
The gene expression profiles of CD4 and CD8 T cells from 10 patients with AML and 10 age-matched healthy controls were examined. The AML patients were chosen on the basis of having availability of sample to obtain sufficient cells for required analyses and to represent the range of French-American-British types, prognostic groups, and outcomes. The selection method was chosen to allow inclusion of the CD3+/CD56+ population with the CD4 and CD8 samples. The mean purity of AML CD4 samples was 85.9% (range, 71.5%–97.5%) and the mean purity of AML CD8 samples was 92.3% (range, 83.5%–97.1%). The mean purity of healthy CD4 samples was 94.3% (range, 89%–98.2%) and healthy CD8 samples, 87% (range, 76%–94.1%). A linear model demonstrated that cell purity or age of patient had no impact on the differential gene expression pattern. Unsupervised clustering of all samples using all probe sets resulted in a clear separation of healthy and AML T cells, illustrating the global differences in gene expression profile between T cells from patients with AML and healthy persons. Supervised analysis was performed using the top 50 most significantly up- and down-regulated genes. The clear distinction between T cells from AML patients and healthy donors for both CD4 and CD8 can be seen in the heatmap in Figure 2. Using a false discovery rate of less than 0.01 and fold change more than 2, 1407 genes were found to be differentially regulated in CD4 cells, of which 972 were up-regulated and 435 were down-regulated. For CD8, 779 genes were differentially regulated, of which 482 were up-regulated and 297 were down-regulated (supplemental Tables 1-2). Literature search and pathway analysis identified that 179 CD4 genes and 120 CD8 genes had associations with T cells. These genes were then categorized into signaling pathways. For both CD4 and CD8, the pathways that genes were most frequently associated with were TCR signaling and activation. These data suggest that T cells from patients with AML appear more activated in comparison with healthy donor T cells. However, when a comparison was made with gene lists obtained on healthy T-cell activation,26 only 6.8% of the CD4 AML versus healthy gene list and 10.7% of the CD8 AML versus healthy list were present. These data are in keeping with the fact that the gene expression changes seen in T cells from patients with AML are not simply due to the normal signaling that occurs on T-cell activation. A search for 14 anergy-related genes27 within the AML versus healthy gene lists further revealed the differential expression of only 2 genes, namely JMJD2B and RAB10. These microarray results were validated using qRT-PCR for 5 differentially expressed genes (ACTN1, ATM, CD48, FOSB, and JUN). More importantly, validation was also done at a protein level by flow cytometry for 10 markers.
Supervised analysis: AML versus healthy T cells. Heatmap created using the top 50 most significantly up- and down-regulated genes for CD4 and for CD8 in the comparison of AML versus healthy cells. Up-regulated genes are in red and down-regulated, in blue. The yellow bars on the gray vertical bar highlight genes that were also found to be differentially expressed in the CLL versus healthy cell experiment. Labeled genes are those involved in T-cell activation or signaling or with actin polarization.
Supervised analysis: AML versus healthy T cells. Heatmap created using the top 50 most significantly up- and down-regulated genes for CD4 and for CD8 in the comparison of AML versus healthy cells. Up-regulated genes are in red and down-regulated, in blue. The yellow bars on the gray vertical bar highlight genes that were also found to be differentially expressed in the CLL versus healthy cell experiment. Labeled genes are those involved in T-cell activation or signaling or with actin polarization.
The gene lists generated here were compared with those generated in a previous comparison of CLL versus healthy T cells.4 The overlap between these lists can be seen in the Venn diagram in supplemental Figure 2. Pathway analysis of the commonly affected genes failed to indicate involvement of any one particular pathway. From this, we conclude that the gene expression changes observed in T cells in AML are different from those seen in CLL.
AML T cells are unable to form effective immune synapses with autologous blasts
Analysis demonstrated differential regulation of genes associated with the actin cytoskeleton and cellular polarization on activation in AML T cells. For CD4, WASL, WAVE, ABI1, ARP2, IQGAP1, EVL, SNX9, and CAPZA1 are all either associated with actin or involved in actin remodeling, whereas CTBP2 is a cytoskeletal regulator, CTNNA1 is a component of the cytoskeleton, and MYH9 is associated with LFA-1 at the uropod of migrating T cells and links directly to the cytoskeleton. For CD8 cells, the list is shorter but ACTN1 and CAPZA1 are actin-binding proteins, FILIP1 interacts with filamin1 and is therefore involved in intracellular motility processes, and PLEC1 is a cytoskeletal organizer. Although these were not the same genes that were noted in the CLL T-cell data set, we hypothesized that these changes may similarly result in impaired immunologic synapse formation between AML T cells and tumor cells.
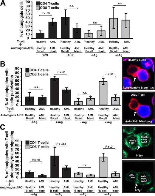
We assessed the interaction between the AML T cells with their autologous tumor cells in 10 independent experiments. There was no reduction in the ability of AML CD4 or CD8 T cells to form cellular conjugates with AML blasts, with or without superantigen compared with age-matched healthy control T cells (Figure 3A). This is in contrast to our previous experience with CLL,7 and may reflect the already “activated” state of AML T cells. Despite this capacity to interact with the blasts, there was a significant reduction (P < .01) in the ability of AML T cells to then form immunologic synapses in the presence of antigen as measured by F-actin polymerization at the cell contact site (Figure 3B). This reduced ability to form immunologic synapses was associated with a significantly reduced (P < .01) recruitment of phosphotyrosine signaling molecules to the synapse when CD8 cells from AML patients were conjugated with autologous blasts (Figure 3C).
AML T cells are able to conjugate effectively with autologous AML blasts but show impaired immune synapse formation and recruitment of T-cell signaling molecules. T cells from AML patients or age-matched healthy donors (healthy) were allowed to conjugate with autologous (auto) AML or healthy autologous B cells, respectively, ± sAg acting as APCs (CMAC dyed, blue). Conjugates were then fixed, stained, and scored by visual counting using confocal microscopy. (A) Percentage of T-cell–forming conjugates. (B) Percentage of T-cell conjugates resulting in F-actin (rhodamine phalloidin, red) polarization. (C) Percentage of T-cell conjugates resulting in phosphotyrosine polarization (P-Tyr, green) at the T-cell immune synapse. Data are the mean ± SD from 10 independent experiments with 50 conjugates analyzed per experiment. Arrows indicate protein localization at the T-cell–APC synapse site. Original magnification × 63. Statistical differences between experimental groups were evaluated by 2-tailed Student t test. P < .05 was considered statistically significant.
AML T cells are able to conjugate effectively with autologous AML blasts but show impaired immune synapse formation and recruitment of T-cell signaling molecules. T cells from AML patients or age-matched healthy donors (healthy) were allowed to conjugate with autologous (auto) AML or healthy autologous B cells, respectively, ± sAg acting as APCs (CMAC dyed, blue). Conjugates were then fixed, stained, and scored by visual counting using confocal microscopy. (A) Percentage of T-cell–forming conjugates. (B) Percentage of T-cell conjugates resulting in F-actin (rhodamine phalloidin, red) polarization. (C) Percentage of T-cell conjugates resulting in phosphotyrosine polarization (P-Tyr, green) at the T-cell immune synapse. Data are the mean ± SD from 10 independent experiments with 50 conjugates analyzed per experiment. Arrows indicate protein localization at the T-cell–APC synapse site. Original magnification × 63. Statistical differences between experimental groups were evaluated by 2-tailed Student t test. P < .05 was considered statistically significant.
We next characterized in 10 independent experiments whether the defect in immunologic synapse formation was in AML blasts, AML T cells, or both populations using mixed allogeneic experiments. We first assessed the ability of AML blasts to act as antigen-presenting cells (APCs) and form immunologic synapses with healthy allogeneic T cells and compared these with healthy CD34+ and B cells. As shown in Figure 4, this analysis demonstrated a significantly reduced ability of AML blasts (with and without pulsing with superantigen) to form immunologic synapses with healthy allogeneic CD4 and CD8 T cells (P < .01). Second, we assessed the ability of AML T cells compared with healthy T cells to form immunologic synapses with healthy allogeneic B cells as APCs. This analysis identified that both CD4 and CD8 T cells from AML patients exhibit significantly defective immunologic synapse formation (P < .05) with these healthy APCs, with and without pulsing with superantigen as shown in Figure 5.
AML blasts exhibit defective APC function with healthy T cells in mixed allogeneic experiments. Healthy T cells were allowed to conjugate with allogeneic (allo) healthy CD34+ cells, healthy B cells, or AML blasts ± sAg acting as APCs (CMAC dyed, blue). Conjugates were then fixed and stained with rhodamine phalloidin to detect F-actin (red). Conjugates were selected at random for imaging and were scored for F-actin polarization at the immune synapse. Each dataset is the mean ± SD from 10 independent patient experiments with at least 50 conjugates analyzed per experiment. Arrows indicate F-actin accumulation at the T-cell–APC synapse site. Note the equivalent APC function of healthy B cells and healthy CD34+ cells acting as control cells. Original magnification × 63. Statistical differences between experimental groups were evaluated by 2-tailed Student t test. P < .05 was considered statistically significant.
AML blasts exhibit defective APC function with healthy T cells in mixed allogeneic experiments. Healthy T cells were allowed to conjugate with allogeneic (allo) healthy CD34+ cells, healthy B cells, or AML blasts ± sAg acting as APCs (CMAC dyed, blue). Conjugates were then fixed and stained with rhodamine phalloidin to detect F-actin (red). Conjugates were selected at random for imaging and were scored for F-actin polarization at the immune synapse. Each dataset is the mean ± SD from 10 independent patient experiments with at least 50 conjugates analyzed per experiment. Arrows indicate F-actin accumulation at the T-cell–APC synapse site. Note the equivalent APC function of healthy B cells and healthy CD34+ cells acting as control cells. Original magnification × 63. Statistical differences between experimental groups were evaluated by 2-tailed Student t test. P < .05 was considered statistically significant.
AML T cells exhibit impaired immunologic synapse formation with healthy APCs in mixed allogeneic experiments. T cells from AML patients or age-matched healthy donors (healthy) were allowed to conjugate with allogeneic (allo) healthy B cells ± sAg acting as APCs (CMAC dyed, blue). Conjugates were then fixed, stained, and scored for F-actin (rhodamine phalloidin, red) polarization at the T-cell immune synapse. Data are the mean ± SD from 10 independent experiments with 50 conjugates analyzed per experiment. Arrows indicate protein localization at the T-cell–APC synapse site. Colocalization of F-actin (red) and phosphotyrosine (P-Tyr, green) in the upper right merge images is shown in yellow. Original magnification × 63. Statistical differences between experimental groups were evaluated by 2-tailed Student t test. P < .05 was considered statistically significant
AML T cells exhibit impaired immunologic synapse formation with healthy APCs in mixed allogeneic experiments. T cells from AML patients or age-matched healthy donors (healthy) were allowed to conjugate with allogeneic (allo) healthy B cells ± sAg acting as APCs (CMAC dyed, blue). Conjugates were then fixed, stained, and scored for F-actin (rhodamine phalloidin, red) polarization at the T-cell immune synapse. Data are the mean ± SD from 10 independent experiments with 50 conjugates analyzed per experiment. Arrows indicate protein localization at the T-cell–APC synapse site. Colocalization of F-actin (red) and phosphotyrosine (P-Tyr, green) in the upper right merge images is shown in yellow. Original magnification × 63. Statistical differences between experimental groups were evaluated by 2-tailed Student t test. P < .05 was considered statistically significant
Discussion
Flow cytometric analysis of T-cell subsets in newly diagnosed AML patients revealed that absolute T-cell numbers, rather than being decreased as is generally perceived or normal as reported in 2 previous studies,17,18 were in fact increased, with particular amplification of CD8 cells. An increase in CD3+CD56+ T cells was seen in the PB but not BM of AML patients and these showed an effector phenotype. T cells in AML are often oligoclonal and gene expression profiling studies demonstrated differential expression in both CD4 and CD8 cells in AML patients compared with age-matched healthy donor cells. Functionally this is represented by inability of the T cells from patients with AML to form effective immunologic synapses with autologous AML blasts.
T cells are not part of the malignant clone and their increased number in the PB of AML patients may represent either a specific proliferation of T cells in response to local environmental growth signals secondary to myeloblast proliferation or redistribution of T cells as they are “crowded out” of the bone marrow compartment by the mass of proliferating blasts. The latter is less likely to be the case as CD3 staining of bone marrow trephines illustrates the presence of numerous T cells in percentages not different from that seen in healthy donors (P = .58; data not shown). The observations here are in keeping with an active reaction to the malignancy that is attempting, though failing, to contain its spread rather than the picture of a burnt-out anergic immune system associated with cancer. These findings are in agreement with previous studies demonstrating the heterogeneous nature of circulating T cells in AML and that these cells can be activated through ligation of CD3 and CD28.28 This hypothesis is further supported by the finding of oligoclonality of the T-cell populations in AML.
CD56-expressing T cells were significantly increased in the PB of patients with AML. This increase was not the result of senescence as we found no correlation between increased CD3+/CD56+ and age in the AML patients compared with that found in healthy controls.29 These cells were not true natural killer T cells,30 but did express certain NK receptors. Their phenotype was that of effector cytotoxic T lymphocytes, with high expression of activation markers but impaired cytotoxic potential in AML, with lower expression of cytotoxic granules compared with this population in healthy persons. These cells have already been identified as having antitumor cytotoxicity,31,32 and could here represent a dysfunctional immunosurveillance mechanism. They returned to normal levels when patients entered remission and increased at relapse (data not shown). Further investigation of the activity of this cell population is warranted.
The differential gene expression profiling observed in both CD4 and CD8 cells in AML suggests that there are alterations in T-cell signaling and activation pathways. The gene expression changes seen in AML T cells are not purely due to the normal signaling seen on T-cell activation26 and not supportive of an anergic state.27 Our results are in keeping with the hypothesis that both CD4 and CD8 T cells in AML have undergone an aberrant activation process. Comparison of the gene lists with those generated from our previous studies in CLL4 demonstrated little commonality. Whereas our findings demonstrate alterations in T cells in leukemia patients, it appears that different malignancies have evolved different strategies for evading T-cell–mediated immune surveillance, resulting in different changes in gene expression in the T cells.
Although the genes themselves were different, it was of interest to note that numerous genes involved with the actin cytoskeleton and cellular polarization pathways were differentially regulated in both CLL and AML. We therefore examined the functional capacity of AML CD4 and CD8 T cells to polarize actin appropriately to form immune synapses with APCs. These experiments demonstrated that whereas T cells form conjugates efficiently with autologous blasts, there is a marked decrease in T-cell immunologic synapse formation and reduced recruitment of phosphotyrosine signaling molecules, compared with age-matched control experiments. The decreased immunologic synapse formation is contributed to by defects in both the AML blasts and the T cells from AML patients as demonstrated by mixed allogeneic immunologic synapse functional assays. We conclude that whereas T cells interact with myeloblasts and form cell conjugates, subsequent downstream signaling events, including actin reorganization to form the immunologic synapse, are impaired and this may contribute to the observed aberrant activation process observed in the gene expression profiling of the AML T cells. The implications of these findings are that whereas T cells may recognize malignant cells their ability to induce an effective antitumor immune response is impaired.
In conclusion, our findings improve our understanding of the immune response to AML, identify molecular pathways that are altered, and may help explain why immunotherapeutic strategies prove ineffective in the setting of bulk disease. The mechanism(s) whereby myeloblasts induce these T-cell changes remains unknown. Previous work has identified an unknown inhibitory protein secreted by blasts that does not require cell contact to induce its functional effects on T cells,14 whereas in CLL, direct contact is required between the tumor cell and the T cell to induce both the gene expression and immune synapse formation defects observed.4,7 Irrespective of the molecular mechanisms, it is notable that actin cytoskeletal reorganization appears fundamentally altered in both AML and CLL T cells. The identification of this common pathway may provide a useful target for improving T-cell function in a variety of cancers. We have demonstrated that immunomodulatory drugs can repair T-cell defects in patients with CLL7 and these agents are already being explored in AML.33
The online version of this article contains a data supplement.
The publication costs of this article were defrayed in part by page charge payment. Therefore, and solely to indicate this fact, this article is hereby marked “advertisement” in accordance with 18 USC section 1734.
Acknowledgments
We thank the staff of the Medical Oncology Tissue bank; the NIH Tetramer Facility for providing the CD1d tetramer; the flow cytometry laboratory at Cancer Research UK for support with flow cytometry and fluorescence-activated cell sorting; T. Chaplin for performing the Affymetrix GeneChip hybridizations; G. Clark for carrying out GeneScanning analysis; and F. MacDougall for retrieving the clinical data.
This work was supported by program grant funding from the National Cancer Institute (P01 CA95426; J.G.G.) and from Cancer Research UK (J.G.G. and T.A.L.) and a Medical Research Council Clinical Research Training Fellowship (R.L.D.).
National Institutes of Health
Authorship
Contribution: R.L.D. carried out the project and wrote the paper; D.C.T. optimized the method for negative selection of T cells from AML samples and provided support and advice throughout; A.G.R. designed and helped perform cell conjugation experiments and analysis of data; R.M. analyzed the gene expression data; F.M.-M. performed immunophenotype analysis and analyzed BM samples, R.F. helped set up cell conjugation experiments; A.M.L. analyzed cell conjugation data; T.A.L. is responsible for the tissue bank and clinical database and provided patient samples and data; and J.G.G. designed and supported the project and wrote the paper.
Conflict-of-interest disclosure: J.G.G. has received honoraria from Celgene for advisory Boards. The remaining authors declare no competing financial interests.
Correspondence: John G. Gribben, Institute of Cancer, Barts and The London School of Medicine, Charterhouse Square, London EC1M 6BQ, United Kingdom; e-mail: j.gribben@qmul.ac.uk.
References
Author notes
R.L.D., D.C.T., and A.G.R. contributed equally to this work.




