Abstract
Abstract 1871
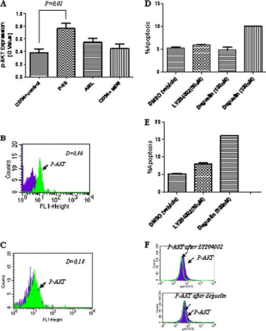
PI3K/AKT pathway is involved in cell growth, proliferation and apoptosis. A key downstream effector is the phosphorylated serine-threonine Akt (p-AKT). Constitutive activation of PI3K/AKT has been observed in solid tumours and leukemic cells. Inhibition of PI3K/AKT activity, results in apoptosis in cell lines (CL) after treatment with different compounds, e.g. deguelin, a natural product from the leguminous Mundulea sericea, with antitumour effects. Aims: To evaluate PI3K/AKT activation in MDS patients and its therapeutic potential in MDS.
PI3K/AKT activation was evaluated by flow cytometry (FC) using an alexa-fluor 488-antibody Ser 473 p-AKT (Cell Signalling Technology). A triple immunostaining procedure using CD45-PerCP and CD34-PE was used for p-AKT expression in CD34+ primary samples. The p-AKT activity was determined using Kolmogorov-Smirnov test (D). CD34+ cells from healthy donors and Jurkat cells were used as negative and positive controls respectively. Apoptosis (determined by Annexin V and PI/7AAD) and cell cycle arrest (using RNAse and PI) were determined following treatments with LY294002 (50uM), and deguelin (100-500nM) in P-39 myeloid leukemia cell line, with constitutive PI3K/AKT activation. Apoptosis was determined in bone marrow mononuclear cells and CD34+ cells from MDS patients with the same treatments. To evaluate in vivo activity of deguelin, we used a xenotransplant model. Briefly, NODSCID mice were injected intrafemurally with P-39 CL and 12 days post transplant a three week-course of treatment, every other day, was started (deguelin 4mg/Kg, n=3 vs vehicle, n=3).
P-39 CL showed constitutive PI3K/AKT activation with levels significantly higher than in CD34+cells from controls (median±SD= 0.73.
No relevant conflicts of interest to declare.
Author notes
Asterisk with author names denotes non-ASH members.
