Abstract
Abstract 3277
Signal Transduction and Activator of Transcription (STAT) proteins are extracellular ligand-responsive transcription factors that mediate a wide range of biological processes such as cell proliferation, apoptosis, differentiation, development, and immune response. Stimulation with cytokines or growth factors results in the tyrosine phosphorylation of STAT proteins via activation of upstream tyrosine kinases like Janus kinase (JAK) family kinases. Activated STAT proteins translocate to the nucleus and regulate gene expression through direct binding to the promoters of responsive genes. STAT3 is widely recognized as being a master regulator of the cellular functions that lead to the cancer phenotype. Constitutive activation of STAT3 is observed in a broad spectrum of human cancers and induces uncontrolled cell proliferation and apoptosis-resistance. It has been identified as a promising target for anti-tumor drug, but to date most of the trials to block STAT-signaling were the inhibition of upstream kinases like JAK family kinases, especially in clinical trials.
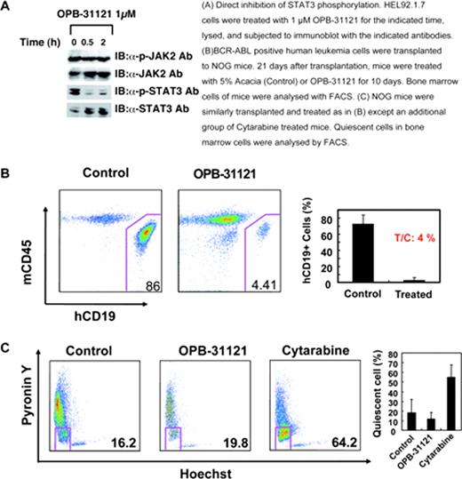
Here, we report a novel STAT3 inhibitor, OPB-31121, that has no inhibitory effect on kinases including JAK family kinases. OPB-31121 treatment of HEL92.1.7 cells that had constitutive active mutation of JAK2 inhibited phosphorylation of STAT3 without inhibition of JAK2 phosphorylation (Figure A). STAT3 phosphorylation by JAK2 in vitro was also inhibited by OPB-31121 under constant JAK2 autophosphorylation. On the other hand, it did not inhibit dimerization and nuclear translocation of STAT3 once STAT3 was phosphorylated. Also, direct association between OPB-31121 and STAT3 was suggested in vitro. These data implies that one of the mechanisms of OPB-31121 action was the direct inhibition of STAT3 phosphorylation without JAK kinase inhibition.
OPB-31121 demonstrated strong growth suppressive effect (IC50 < 10 nM) in cell lines of a wide range of cancer especially hematopoietic malignancies including acute myeloid leukemia (AML) with JAK2 mutation or fms-related tyrosine kinase 3 (FLT3) mutation, chronic myeloid leukemia (CML), and myeloma. It is revealed that STAT3 is constitutively activated by tyrosine kinase signal from oncoprotein or oncogenic autocrine of IL-6 pathway in these cell lines. Of note, OPB-31121 had little growth inhibitory effect on normal hematopoietic cells and hardly affected colony formation of human cord blood cells at 100 nM. We also demonstrated growth suppression or regression of cell lines including HEL92.1.7, KU812 (CML), and TCCy/sr (ALL positive for BCR-ABL with T315I mutation) in NOD/SCID mice (T/C: 1.8 to 39.5 %). For further analyses, we used human leukemia model mouse where clinical samples of human leukemia were transplanted into NOD/SCID/IL2-Rgammac−/− (NOG) mice and could be maintained by serial transplantation. In this system, heterogeneity and hierarchy of differentiation of leukemia cells, if they had, are maintained. OPB-31121 induced significant growth suppression of leukemia cells of BCR-ABL-positive acute lymphoblastic leukemia (ALL), CML-blast crisis (BC), CML-BC with T315I mutation in BCR-ABL, and AML with FLT3/ITD (T/C: 4 to 58 %, Figure B). Furthermore, treatment with cytarabine induced accumulation of quiescent cells that were thought to be relatively resistant to chemotherapy, whereas OPB-31121 did not cause such accumulation, suggesting its effectiveness on quiescent cells (Figure C). We are now investigating the effect of OPB-31121 on leukemia-initiating cells and the results will be shown at the meeting. Taken together, we conclude that OPB-31121 holds promise as a therapeutic agent against a wide range of hematopoietic malignancies. This drug is under phase 1 trial in Hong-Kong, Korea, and the USA.
Hayakawa:Otsuka Pharmaceutical Co., Ltd.: Research Funding. Sugimoto:Otsuka Pharmaceutical Co., Ltd.: Employment. Matsuyama:Otsuka Pharmaceutical Co., Ltd.: Employment. Harada:Otsuka Pharmaceutical Co., Ltd.: Employment. Hashimoto:Otsuka Pharmaceutical Co., Ltd.: Employment. Ohi:Otsuka Pharmaceutical Co., Ltd.: Employment. Kodama:Otsuka Pharmaceutical Co., Ltd.: Employment. Sumida:Otsuka Pharmaceutical Co., Ltd.: Employment. Naoe:Chugai pharmaceutical, Zenyaku pharmaceutical, Kyowa-Kirin pharmaceutical, Dainippon-Sumitomo pharmaceutical, Novartis pharmaceutical, Janssen pharmaceutical, Otsuka pharmaceutical: Research Funding.
Author notes
Asterisk with author names denotes non-ASH members.
