Abstract
Shwachman-Diamond syndrome (SDS), a recessive leukemia predisposition disorder characterized by bone marrow failure, exocrine pancreatic insufficiency, skeletal abnormalities and poor growth, is caused by mutations in the highly conserved SBDS gene. Here, we test the hypothesis that defective ribosome biogenesis underlies the pathogenesis of SDS. We create conditional mutants in the essential SBDS ortholog of the ancient eukaryote Dictyostelium discoideum using temperature-sensitive, self-splicing inteins, showing that mutant cells fail to grow at the restrictive temperature because ribosomal subunit joining is markedly impaired. Remarkably, wild type human SBDS complements the growth and ribosome assembly defects in mutant Dictyostelium cells, but disease-associated human SBDS variants are defective. SBDS directly interacts with the GTPase elongation factor-like 1 (EFL1) on nascent 60S subunits in vivo and together they catalyze eviction of the ribosome antiassociation factor eukaryotic initiation factor 6 (eIF6), a prerequisite for the translational activation of ribosomes. Importantly, lymphoblasts from SDS patients harbor a striking defect in ribosomal subunit joining whose magnitude is inversely proportional to the level of SBDS protein. These findings in Dictyostelium and SDS patient cells provide compelling support for the hypothesis that SDS is a ribosomopathy caused by corruption of an essential cytoplasmic step in 60S subunit maturation.
Introduction
Shwachman-Diamond syndrome (SDS; OMIM 260400), caused by recessive mutations in the SBDS gene,1 has a complex phenotype that includes bone marrow failure with striking predisposition to leukemia, poor growth, exocrine pancreatic insufficiency, and skeletal abnormalities.2 Targeted deletion of the Sbds gene in mice is embryonic lethal by E6.5.3 Furthermore, homozygosity for SBDS null alleles has not been reported, suggesting that human SBDS is essential and that SDS patients carry at least one hypomorphic SBDS allele. Consistent with a fundamental role in cell physiology, the SBDS gene encodes a highly conserved protein with orthologs in archaea, plants, and all eukaryotes. X-ray crystallographic and solution NMR studies have revealed that the SBDS protein has a 3-domain architecture that is conserved from archaea to human, comprising an N-terminal FYSH (Fungal, Yhr087w, Shwachman) domain, a central 3 helical bundle and a C-terminal domain with a ferredoxin-like fold.4-7 At the cellular level in mammalian cells, diverse functions for SBDS have been proposed, including roles in chemotaxis,8,9 mitosis,10 and cellular stress responses.11 Although multiple interaction partners for the SBDS protein have been suggested,11,12 the functional relevance of these remains unclear and none of the proposed functions immediately suggests what the specific biochemical function of the SBDS protein might be.
By contrast, genetic studies in S cerevisiae and mammalian cells indicate an alternate function for SBDS; namely in ribosome biogenesis.7,13 During the final stages of cytoplasmic ribosome assembly, key factors are released from precursor 60S (pre-60S) ribosomal subunits and shuttled back to the nucleus to engage in additional rounds of 60S subunit maturation. In particular, eIF6 (yeast Tif6) is required for the biogenesis and nuclear export of pre-60S subunits.14 The binding site for eIF6 localizes to the intersubunit interface,15 explaining the role of eIF6 as a ribosome antiassociation factor. Hence, removal of eIF6 from nascent 60S subunits is a prerequisite for the assembly of actively translating 80S ribosomes.
The yeast SBDS ortholog, Sdo1, functions in a pathway containing the GTPase, Efl1, to facilitate the release and recycling of Tif6 from nascent cytoplasmic 60S ribosomal subunits.13 When the SDO1 gene is deleted in yeast, growth is severely impaired and Tif6 is mislocalized to the cytoplasm, giving a phenotype identical to cells deleted for EFL1.16,17 Both the SDO1 and the EFL1 deletion phenotypes are suppressed by gain-of-function TIF6 alleles encoding Tif6 mutants that may be more easily dissociated from 60S ribosomal subunits than the wild type protein.13,16,17 Furthermore, recent genetic and biochemical data indicate that in mammalian cells, human SBDS cocatalyzes the release of eIF6 from nascent cytoplasmic 60S subunits in concert with the GTPase EFL1.7
However, the concept of SDS as a ribosomopathy remains controversial.18 Thus far, studies using primary human fibroblasts from SDS patients have failed to demonstrate a defect in ribosomal subunit joining,12 and in the absence of a robust in vivo genetic complementation assay it has not been possible to address the functional consequences of disease-associated human SBDS mutations. Dictyostelium discoideum, an amoebozoan, belongs to a completely different branch of the eukaryotic tree from yeast, and in evolutionary terms is approximately as far from yeast as it is from humans; Dictyostelium therefore represents an excellent organism in which to test the generality of the proposal that SBDS functions in 60S ribosomal subunit maturation. In addition, Dictyostelium cells are strongly chemotactic, allowing for a separate test of the proposed role of SBDS in chemotaxis. We found that the SBDS gene in Dictyostelium (sbdS) is essential and therefore introduced a new technology to this organism to engineer conditional mutants. This method, based on the insertion of temperature-sensitive, self-splicing inteins into the genomic sbdS coding sequence by homologous recombination, allows rapid depletion of functional protein from cells at the restrictive temperature. We show, using these intein mutants, that sbdS is required for ribosomal subunit joining in Dictyostelium and that human SBDS genetically complements the Dictyostelium mutant. We delineate a mechanism in which SBDS and the GTPase EFL1 directly catalyze GTP-dependent eIF6 release through a direct physical interaction on the 60S ribosomal subunit. Extending this work to human cells supports the hypothesis that the role of SBDS in ribosome maturation is universal, and underlies the disease phenotype.
Methods
Strains and plasmids
The plasmids generated in this study are listed in supplemental Table 1 (available on the Blood Web site; see the Supplemental Materials link at the top of the online article). The Dictyostelium strains are listed in supplemental Table 2 and the primers used are listed in supplemental Table 3.
Dictyostelium culture
Dictyostelium cells were grown axenically19 using HL5 plus glucose from Formedia, in 10 cm plastic Petri dishes or in shaking suspension at 22°C or 27°C. Cells were also maintained on bacterial Klebsiella aerogenes lawns on SM agar plates.20 For development assays, cells were washed in KK2 buffer (16.5mM KH2PO4, 3.9mM K2HPO4, and 2mM MgSO4) with 0.1mM CaCl2 and plated onto 1.8% (wt/vol) nonnutrient agar plates at 22°C or 27°C.
Lymphoblastoid cell lines
Human lymphoblastoid cell lines were grown in RPMI 1640 + GlutaMAX (Gibco) with 15% FBS (PAA), penicillin, and streptomycin antibiotics.
Dictyostelium transformation
The generation of replacement constructs and expression plasmids is described in the supplemental Methods. Log phase Dictyostelium cells growing in axenic medium were electroporated with 10-20 μg DNA per 107 cells as previously described21 and single clones selected by plating onto K aerogenes lawns. Correctly targeted clones were identified by PCR and immunoblotting. To normalize signals from human SBDS variants, ratios of each human SBDS-myc signal to GFP and actin were calculated. The ratio calculated for wild-type human SBDS-myc was designated as 100%.
Subcellular fractionation
Vegetative cells in mid-log phase were harvested, washed in KK2 buffer and resuspended at 2 × 107 cells/mL. One milliliter of cells was pelleted by centrifugation and lyzed in NLB buffer, which is made up of 50mM Tris-HCl pH 7.4, 5mM (CH3COO)2Mg, 10% (wt/vol) sucrose, 2% (vol/vol) NP-40 and EDTA-free protease inhibitors (Roche) by vortexing for 1 minute. Nuclei were pelleted by centrifugation at 2300g for 5 minutes at 4°C and the supernatant saved as the “crude cytoplasmic” fraction. The nuclear pellet, washed once in 1 mL of NLB and resuspended in 100 μL of NLB, was designated the “nuclear fraction.”
Sucrose density gradients
Exponentially growing Dictyostelium cells were treated with cycloheximide (100 μg/mL) for 5 minutes before harvesting by centrifugation. Cells were washed once in KK2 buffer with 100 μg/mL cycloheximide and lyzed by vortexing for 1 minute in lysis buffer [50mM HEPES pH 7.5, 40mM (CH3COO)2Mg, 25 mM KCl, 5% (wt/vol) sucrose, 0.4% (vol/vol) NP-40, 100 μg/mL cycloheximide, EDTA-free protease inhibitors (Roche), and 1mM PMSF] at 2 × 108 cells/mL. The lyzate was cleared by centrifugation (8000g for 5 minutes at 4°C) and 10 A254nm units loaded onto a 10%-50% (wt/vol) sucrose gradient in 50mM HEPES pH 7.5, 40mM (CH3COO)2Mg, 25mM KCl and EDTA-free protease inhibitors (Roche) in Polyallomer 14 × 95 mm centrifuge tubes (Beckman). After centrifugation (Beckman SW40Ti rotor) at 260 900g for 3 hours at 4°C, gradients were fractionated at 4°C using a Gilson Minipuls 3 peristaltic pump with continuous monitoring (A254nm) and polysome profiles recorded using a Gilson N2 data recorder. Proteins were precipitated from 0.5 mL fractions using 20% (vol/vol) trichloroacetic acid, separated on sodium dodecyl sulfate–PAGE gels and transferred to nitrocellulose membranes for immunoblotting. For ribosome profiles, (CH3COO)2Mg and cycloheximide were removed from all buffers. Five A254nm units of Dictyostelium cell lysates were loaded onto 10%-50% (wt/vol) sucrose gradients and centrifuged at 260 900g for 4 hours at 4°C.
For human lymphoblastoid cell polysome profiles, cells were grown to ∼ 0.6 × 106 cells/mL, treated with cycloheximide (100 μg/mL) for 15 minutes, washed in ice-cold PBS and stored at −80°C. Cells were lysed in buffer A, which is made up of 20mM HEPES pH 7.5, 50mM KCl, 10mM (CH3COO)2Mg, EDTA-free protease inhibitors (Roche), supplemented with cycloheximide 100 μg/mL, 1mM PMSF, 100 U/mL RNase inhibitor (Promega), 1% (vol/vol) sodium deoxycholate, and 0.4% (vol/vol) NP-40 at 108 cells/mL for 10 minutes on ice. Lysates were cleared by centrifugation before sedimentation through 10%-50% sucrose gradients in buffer A.
Purification of Dictyostelium 60S ribosomal subunits
60S ribosome fractions were collected from 6 × 38 mL polysome profile gradients as described in “Sucrose density gradients” using 2 × 750 mL cultures of cycloheximide-treated sbdSint(ts) cell cultures grown for 12 hours at 27°C. 60S ribosome fractions were collected from 10%-35% (wt/vol) sucrose gradients prepared in ribosome buffer B, made up of 50mM HEPES pH 7.5, 200mM KCl, 10mM (CH3COO)2 Mg, 2mM DTT, by centrifugation (SW32 rotor) at 174 900g for 5.5 hours at 4°C. Fractions were pooled, diluted 2-fold in ribosome storage buffer C, made up of 20mM HEPES pH 7.5, 100mM KCl, 5mM (CH3COO)2 Mg, 2mM DTT, 250mM sucrose, and pelleted by centrifugation (SW70Ti rotor) at 208 430g for 18 hours at 4°C, before resuspension in storage buffer C to ∼ 100 A254nm U/mL.
eIF6 release assay
Recombinant human SBDS and EFL1 proteins were expressed in E coli and yeast, respectively and purified as described.7 The reaction mixture (50 μL) contained 16 pmol purified 60S subunits, 80 pmol human SBDS or EFL1 proteins in buffer C containing 150 μM GTP, GDP, or GDPNP (Sigma-Aldrich). Reaction mixtures were incubated for 30 minutes at RT, layered onto 50 μL 15% (wt/vol) sucrose cushions in buffer C (with 150μM guanine nucleotide), and centrifuged (TLA100 rotor) at 352 900g for 13 minutes at 4°C. Twenty microliters of supernatant (“free”) was removed, the lower 60 μL discarded and the ribosome pellet (“bound”) resuspended in the residual 20 μL buffer.
Antibodies and immunoblotting
Rabbit polyclonal antibodies were raised against full-length Dictyostelium SBDS and affinity purified. Anti–human SBDS and EFL1 antibodies are described.7 Additional antibodies used for immunoblotting were anti-actin (C-11; Santa Cruz Biotechnology, 1:2000), anti-eIF6 (ab37598, Abcam, 1:5000), anti-FLAG (Abcam, ab1162, 1:1000; M2, Sigma-Aldrich, 1:1000), anti-myc (R950-25, Invitrogen, 1:1000), anti-GFP (ab6673, Abcam, 1:2000; 11814460001, Roche, 1:5000), anti-RPL8 (ARP40215, Aviva Systems Biology, 1:1000), anti-RPL23 (16 086-1-AP, Proteintech, 1:1000), anti-RPL11 (16 277-1-AP, Proteintech, 1:1000), anti-NMD3 (16 060-1-AP, Proteintech, 1:1000), anti-EBP1 (ab33613, Abcam, 1:5000) and anti-histone H3 (ab1791, Abcam, 1:2000). HRP-conjugated secondary antibodies were obtained from GE Healthcare and Abcam.
For immunoblotting, Dictyostelium cells were lysed directly in SDS sample buffer. Human lymphoblastoid cells were lyzed in CelLytic M (Sigma-Aldrich) supplemented with protease inhibitors and protein concentrations determined by Bradford assay. Densitometry analysis was performed using ImageJ 1.42q (National Institutes of Health).
Immunoprecipitation assays
Log-phase cells were washed twice in PBS and resuspended to 5 × 107 cells/mL in lysis buffer (PBS, EDTA-free protease inhibitors [Roche], 1mM PMSF, and 1mM Na3V04). DSP or DSS cross-linking reagents (Pierce) were added to 1mM to 1 mL of cells for 20 minutes at room temperature. Tris-HCl (pH 7.4) was added to 100mM for 20 minutes to quench the crosslinking reaction. Triton X-100 was added to 1% (vol/vol) and the lyzates rotated for 4 hours at 4°C. After clearing by centrifugation, the sample supernatant was incubated with the immunoprecipitation antibody for 1 hour before adding protein A beads (Sigma-Aldrich) or anti-FLAG M2 agarose (Sigma-Aldrich) overnight. RNase (10 μg/mL) was added to lysates for 30 minutes. After 4 washes in lysis buffer, the beads were boiled in reducing sodium dodecyl sulfate sample buffer containing 0.7M β-mercaptoethanol before immunoblotting.
Mass spectrometry
Protein samples were resolved by sodium dodecyl sulfate–PAGE and stained with Coomassie blue. Gel bands were reduced and alkylated before overnight digest with porcine Trypsin (Promega). Peptides were extracted from gel bands and separated on an Ultimate 3000 HPLC system with a 15 cm × 75 μm i.d. Acclaim PepMap C18 column (Dionex) and analyzed on a LTQ XL Orbitrap mass spectrometer (Thermo Scientific). Protein identification was carried out using an in-house Mascot NCBI database.
Chemotaxis assays
Aggregation-competent cells were prepared for chemotaxis assays as previously described.21 Dictyostelium cells were placed at opposite ends of a Dunn chamber with 1 μm cAMP chemoattractant in the central reservoir. For experiments performed at the nonpermissive temperature, cells were pre-incubated at 27°C for 1 hour and the stage incubator was maintained at 27°C during chemotaxis recordings. DIC images were captured every 20 seconds for 20 minutes. Chemotaxis parameters were calculated from movies recorded from 3 independent experiments using Manual Tracking and Chemotaxis Tool plugins in ImageJ Version 1.37 (National Institutes of Health).
Results
SBDS inactivation using conditional splicing inteins in Dictyostelium
To devise a genetic strategy to manipulate SBDS function in Dictyostelium, we first tested whether the gene, sbdS, (DDBG0272324; http://dictybase.org/) is essential. The endogenous gene can readily be targeted by homologous recombination, but we found it impossible either to knock out, or to knock a stop codon into the coding sequence, demonstrating that the gene itself is essential (supplemental Figure 1). We therefore introduced a technology to engineer conditional mutants in Dictyostelium, based on a temperature-sensitive intein, which is introduced into the endogenous gene of interest by homologous recombination, and is able to splice itself out to create a functional protein at the permissive but not at the restrictive temperature22 (Figure 1A).
Human and Dictyostelium SBDS are functional orthologs. (A) Schematic representation of the temperature-dependent intein splicing system to conditionally inactivate the Dictyostelium SBDS protein. (B) Temperature-dependent depletion of Dictyostelium SBDS protein in vivo. Spliced and unspliced SBDS proteins were detected by immunoblotting of wild type (WT) and sbdSint(ts) cell extracts at the nonpermissive temperature (27°C). *Indicates nonspecific band used as loading control. (C) Plaque assays of sbdSint(ts) cells transfected with empty vector control (pDM317) or plasmids expressing Dictyostelium SBDS or the indicated human SBDS-myc variants. Mean size of 10 plaques ± SEM at 7 days at 22°C is presented.
Human and Dictyostelium SBDS are functional orthologs. (A) Schematic representation of the temperature-dependent intein splicing system to conditionally inactivate the Dictyostelium SBDS protein. (B) Temperature-dependent depletion of Dictyostelium SBDS protein in vivo. Spliced and unspliced SBDS proteins were detected by immunoblotting of wild type (WT) and sbdSint(ts) cell extracts at the nonpermissive temperature (27°C). *Indicates nonspecific band used as loading control. (C) Plaque assays of sbdSint(ts) cells transfected with empty vector control (pDM317) or plasmids expressing Dictyostelium SBDS or the indicated human SBDS-myc variants. Mean size of 10 plaques ± SEM at 7 days at 22°C is presented.
As a first step, targeted replacement of the endogenous wild type sbdS gene with an allele encoding an SBDS protein containing a wild type (nontemperature-sensitive, sbdSint(WT)) version of the intein, produced fully functional SBDS protein and the cells had no obvious phenotype (supplemental Figure 2A-F). By contrast, cells expressing the temperature-sensitive version of SBDS (sbdSint(ts)) also grew nearly normally at the permissive temperature (22°C) in axenic medium (doubling time of 14 hours compared with 12 hours for controls), but were impaired when grown on bacteria, where the faster growth rate of Dictyostelium cells poses a much greater demand on protein synthesis (supplemental Figure 3A-C).
By contrast, compared with wild type controls, cells carrying the temperature-sensitive sbdSint(ts) allele completely failed to grow at the restrictive temperature (27°C) either axenically (supplemental Figure 3D) or on bacteria (data not shown). SBDS protein was expressed at considerably lower levels in sbdSint(ts) cells, even at the permissive temperature (though obviously sufficient to support growth), but was barely detectable by immunoblotting within 2 hours of incubation at the restrictive temperature (Figure 1B).
As Dictyostelium cells are strongly chemotactic to cAMP during the aggregation stage of their developmental program (around 4-8 hours of starvation), we could therefore test whether chemotaxis depends on SBDS function. We found that chemotaxis was unimpaired in temperature-sensitive sbdSint(ts) cells that had been pre-incubated for one hour at the restrictive temperature (supplemental Figure 4), arguing strongly against a direct role of SBDS in chemotaxis. However, later stages of multicellular development of these cells were delayed, and they arrested approximately half way through the program as loose mounds (roughly 12 hours of starvation; supplemental Figure 5) at a time when synthesis of a large block of developmental proteins is normally up-regulated.23
Human SBDS complements the ribosome assembly defect in mutant Dictyostelium cells
We next used the conditional SBDS mutant in a genetic test of the evolutionary conservation of SBDS function. As expected, the growth and developmental defects in SBDS-depleted Dictyostelium cells could be complemented by ectopically expressing the Dictyostelium SBDS protein (Figure 1C and supplemental Figure 6). More remarkably, the human SBDS gene also complements the growth and developmental defects (Figure 1C and supplemental Figure 6). SBDS genes carrying SDS-associated mutations complemented less well than wild type, and with the exception of SBDSR126T, which appears to be functionally impaired, their effectiveness correlated with the level of protein expressed, as assessed by immunoblotting (Figure 1C and supplemental Figure 7A-C). While the M172X truncation mutant (domains I and II) complements, the N-terminal FYSH domain alone does not, indicating that the C-terminal domain is not critical for SBDS function in vivo. Complementation across such a wide evolutionary distance strongly argues that the basic function of SBDS must also be evolutionarily conserved.
We next examined the SBDS-depleted cells for a defect in ribosomal subunit joining. Using sucrose density gradients, we found that even at the permissive temperature, compared with wild type cells, sbdSint(ts) cells have increased levels of free 40S and 60S subunits and decreased levels of mature 80S ribosomes (Figure 2A). Incubation of sbdSint(ts) cells at 27°C for 12 hours dramatically exacerbated the defect, with the appearance of halfmer polysomes (representing 40S ribosomes on mRNA lacking 60S subunits; Figure 2B). By contrast, there was no difference in the ratio of 60S to 40S subunits in sbdSint(ts) cells, compared with wild type, either at 22°C or 27°C (Figure 2C-D). As controls, we found that polysome profiles were normal in sbdSint(WT) cells grown at 22°C and 27°C, indicating that the intein itself is not responsible for the defect in ribosome assembly and that ectopically expressed Dictyostelium SBDS protein corrected the polysome profiles, showing that the effects are not because of a dominant negative effect of the mutant protein (supplemental Figure 8A-C). The human SBDS gene, but not SDS-associated disease mutants, complemented the defect in ribosomal subunit joining (supplemental Figure 7D). Taken together, these data indicate that SBDS has a conserved function in ribosomal subunit joining.
SBDS is required for ribosomal subunit joining in Dictyostelium. (A-B) Subunit joining defect in SBDS-depleted (sbdSint(ts)) cells. Polysome profiles of extracts from sbdSint(ts) compared with wild type cells cultured at (A) the permissive (22°C) or (B) the restrictive (27°C) temperature. Arrows indicate halfmer polysomes. (C-D) SBDS depletion does not alter the ratio of 60S to 40S subunits. Ribosome profiles of extracts from sbdSint(ts) compared with wild type cells cultured at (C) 22°C and (D) 27°C. The 60S:40S subunit ratios are indicated.
SBDS is required for ribosomal subunit joining in Dictyostelium. (A-B) Subunit joining defect in SBDS-depleted (sbdSint(ts)) cells. Polysome profiles of extracts from sbdSint(ts) compared with wild type cells cultured at (A) the permissive (22°C) or (B) the restrictive (27°C) temperature. Arrows indicate halfmer polysomes. (C-D) SBDS depletion does not alter the ratio of 60S to 40S subunits. Ribosome profiles of extracts from sbdSint(ts) compared with wild type cells cultured at (C) 22°C and (D) 27°C. The 60S:40S subunit ratios are indicated.
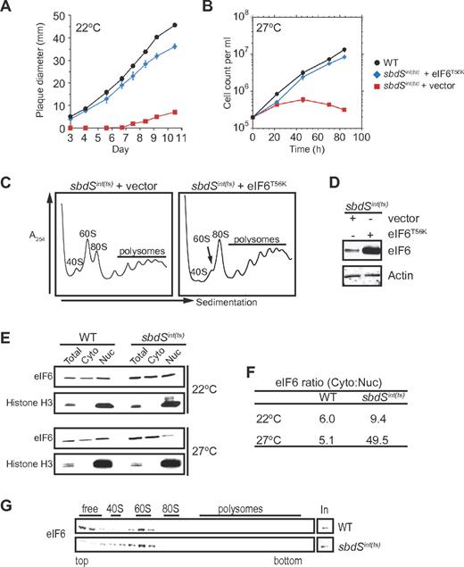
We next tested for an interaction between the genes encoding SBDS (sbdS) and eIF6 (eifF, DDBG0276493). First, we found that if eIF6 is overexpressed in wild type cells, it impairs ribosomal subunit joining, thus mimicking the effect of SBDS deficiency (supplemental Figure 9A-C). Second, and more significantly, the ribosomal subunit joining defect in sbdSint(ts) cells, as well as their growth and developmental phenotypes, can be suppressed by expressing a mutant form of eIF6 with reduced affinity for 60S ribosomal subunits (Figure 3A-D and supplemental Figures 6,10), confirming a genetic interaction between sbdS and eifF.
Gain-of-function eIF6 mutant bypasses the requirement for SBDS in Dictyostelium. (A-B) eIF6T56K suppressor rescues the growth defect of SBDS-depleted cells. Growth of sbdSint(ts) cells transformed with empty vector control (red squares) or a plasmid expressing eIF6T56K (blue diamonds) compared with wild-type (black circles; A) on bacterial lawns at 22°C, where values represent the mean diameter ± SD of 10 plaques from 1 of 3 representative experiments or (B) in axenic medium at 27°C, where values represent mean ± SD of 3 experiments. (C) Comparison of polysome profiles from sbdSint(ts) cells transformed with empty vector control (pDXA-3C) or a plasmid expressing eIF6T56K (pDXA-eIF6T56K). (D) Expression of eIF6T56K suppressor protein or actin control in sbdSint(ts) cells, visualized by immunoblotting of cell extracts. (E) SBDS is required for nuclear recycling of eIF6. Subcellular fractionation of wild-type compared with sbdSint(ts) cells grown at 22°C or 27°C for 12 hours was performed and the indicated proteins visualized by immunoblotting. Histone H3, nuclear marker. Extracts from “total” and “cytoplasmic” fractions represent 2 × 105 cells; nuclear fraction, 2 × 106 cells. (F) Quantification of eIF6 redistribution in SBDS-depleted cells. Ratios were calculated by densitometry. Cyto indicates cytoplasmic; and Nuc, nuclear. (G) eIF6 cosediments with 60S subunits in SBDS-depleted cells. Extracts from wild type control and sbdSint(ts) cells were fractionated by sucrose gradient sedimentation in high-salt (0.5M KCl) buffer and immunoblotted to detect eIF6. The sedimentation positions of 40S, 60S, and 80S ribosomes are indicated. Input (In) represents 1% of loaded lyzate.
Gain-of-function eIF6 mutant bypasses the requirement for SBDS in Dictyostelium. (A-B) eIF6T56K suppressor rescues the growth defect of SBDS-depleted cells. Growth of sbdSint(ts) cells transformed with empty vector control (red squares) or a plasmid expressing eIF6T56K (blue diamonds) compared with wild-type (black circles; A) on bacterial lawns at 22°C, where values represent the mean diameter ± SD of 10 plaques from 1 of 3 representative experiments or (B) in axenic medium at 27°C, where values represent mean ± SD of 3 experiments. (C) Comparison of polysome profiles from sbdSint(ts) cells transformed with empty vector control (pDXA-3C) or a plasmid expressing eIF6T56K (pDXA-eIF6T56K). (D) Expression of eIF6T56K suppressor protein or actin control in sbdSint(ts) cells, visualized by immunoblotting of cell extracts. (E) SBDS is required for nuclear recycling of eIF6. Subcellular fractionation of wild-type compared with sbdSint(ts) cells grown at 22°C or 27°C for 12 hours was performed and the indicated proteins visualized by immunoblotting. Histone H3, nuclear marker. Extracts from “total” and “cytoplasmic” fractions represent 2 × 105 cells; nuclear fraction, 2 × 106 cells. (F) Quantification of eIF6 redistribution in SBDS-depleted cells. Ratios were calculated by densitometry. Cyto indicates cytoplasmic; and Nuc, nuclear. (G) eIF6 cosediments with 60S subunits in SBDS-depleted cells. Extracts from wild type control and sbdSint(ts) cells were fractionated by sucrose gradient sedimentation in high-salt (0.5M KCl) buffer and immunoblotted to detect eIF6. The sedimentation positions of 40S, 60S, and 80S ribosomes are indicated. Input (In) represents 1% of loaded lyzate.
In wild type cells, eIF6 binds pre-60S subunits in the nucleus and is exported with them into the cytoplasm, where it is released. Reflecting this cycling behavior, eIF6 is found in both nuclear and cytoplasmic compartments. By comparison with wild type, the proportion of eIF6 in the cytoplasm increases in SBDS-depleted Dictyostelium cells (Figure 3E-F), and it predominantly cosediments with pre-60S subunits in high salt conditions that favor eIF6 dissociation from pre-60S subunits in wild type cells (Figure 3G). Furthermore, we found by chance that SBDS-GFP, but not GFP alone, acts as a dominant negative protein whose expression results in a ribosomal subunit joining defect and the accumulation of pre-60S ribosomes (supplemental Figure 11A-B). These particles are loaded with SBDS-GFP and both eIF6 and EFL1FLAG (detected both by immunoblotting and mass spectrometry; see later for EFL1FLAG), suggesting that the mutant SBDS protein blocks ribosome assembly at an intermediate stage, where all 3 proteins are bound to the pre-60S subunit. We conclude that SBDS is required for efficient ribosome assembly in Dictyostelium, and directly or indirectly interacts with eIF6 to allow its efficient recycling.
SBDS and EFL1 interact directly in vivo and cocatalyze eIF6 release
In light of these results, we sought a more biochemical understanding of the role of SBDS in eIF6 cycling, first by testing for physical interactions between the key postulated components, SBDS and the GTPase EFL1. EFL1 was tagged by knocking in an N-terminal 2 × FLAG tag (EFL1FLAG) to give a fully functional fusion protein, which was shown to be cytoplasmic in wild type cells by subcellular fractionation (supplemental Figure 12A-F). Similarly, SBDS was also cytoplasmic, with only a faint trace in the nuclear fraction (supplemental Figure 12G).
Endogenous SBDS clearly coimmunoprecipitated with knocked-in EFL1FLAG but the interaction was much stronger after cross-linking with dithiobis(succinimidylpropionate) (DSP; Figure 4A). Similarly SBDS-GFP coimmunoprecipitated with knocked-in EFL1FLAG and GFP-EFL1 coimmunoprecipitated with endogenous SBDS, but a GFP control failed to coimmunoprecipitate endogenous EFL1FLAG or SBDS (supplemental Figure 13). The SBDS-EFL1FLAG interaction was destroyed by incubating lyzates with ribonuclease before crosslinking and immunoprecipitation, but not afterward, suggesting that their association depends on the presence of ribosomal particles (Figure 4B).
SBDS interacts directly with the GTPase EFL1 to jointly trigger eIF6 eviction. (A) In vivo interaction between endogenous SBDS and EFL1FLAG. Lyzates from eflAFLAG cells treated with DSP (+) or vehicle (DMSO) alone (-DSP) were immunoprecipitated with isotype control (IgG), anti-SBDS or anti-FLAG antibodies and the indicated proteins visualized by immunoblotting. Input represents 5% material used for immunoprecipitations. (B) In vivo interaction between endogenous SBDS and EFL1FLAG is RNA-dependent. Lyzates were immunoprecipitated as in panel A after treatment with ribonuclease (RNase) before (bottom) or after (top) incubation with DSP. (C) Direct interaction between SBDS and EFL1FLAG in vivo. Lyzates from eflAFLAG cells treated with the crosslinker DSS were immunoprecipitated as in panel A. Native (arrowheads) and crosslinked (brackets) SBDS and EFL1FLAG were visualized by immunoblotting (IB). Cell lysate untreated with DSS (1% of input) was loaded as a control (left). *Indicates mouse IgG heavy chain. (D) Human SBDS and EFL1 jointly catalyze eIF6 release. The indicated combinations of recombinant human SBDS and EFL1 (wild-type or the catalytically inactive mutants EFL1T33A and EFL1H96A) were incubated with pre-60S subunits purified from sbdSint(ts) cells in the presence of GTP, GDP or the nonhydrolysable analog GDPNP. “Free” and “bound” fractions from sucrose cushions were immunoblotted to detect eIF6 and Rpl8.
SBDS interacts directly with the GTPase EFL1 to jointly trigger eIF6 eviction. (A) In vivo interaction between endogenous SBDS and EFL1FLAG. Lyzates from eflAFLAG cells treated with DSP (+) or vehicle (DMSO) alone (-DSP) were immunoprecipitated with isotype control (IgG), anti-SBDS or anti-FLAG antibodies and the indicated proteins visualized by immunoblotting. Input represents 5% material used for immunoprecipitations. (B) In vivo interaction between endogenous SBDS and EFL1FLAG is RNA-dependent. Lyzates were immunoprecipitated as in panel A after treatment with ribonuclease (RNase) before (bottom) or after (top) incubation with DSP. (C) Direct interaction between SBDS and EFL1FLAG in vivo. Lyzates from eflAFLAG cells treated with the crosslinker DSS were immunoprecipitated as in panel A. Native (arrowheads) and crosslinked (brackets) SBDS and EFL1FLAG were visualized by immunoblotting (IB). Cell lysate untreated with DSS (1% of input) was loaded as a control (left). *Indicates mouse IgG heavy chain. (D) Human SBDS and EFL1 jointly catalyze eIF6 release. The indicated combinations of recombinant human SBDS and EFL1 (wild-type or the catalytically inactive mutants EFL1T33A and EFL1H96A) were incubated with pre-60S subunits purified from sbdSint(ts) cells in the presence of GTP, GDP or the nonhydrolysable analog GDPNP. “Free” and “bound” fractions from sucrose cushions were immunoblotted to detect eIF6 and Rpl8.
The size of the SBDS/EFL1FLAG complex was determined using a nonreducible crosslinker (DSS; disuccinimidyl suberate), which remains intact during SDS gel electrophoresis (Figure 4C). The molecular weight of the cross-linked species reciprocally immunoprecipitated with anti-SBDS and anti-FLAG antisera was ∼ 160 kDa, consistent with a 1:1 stoichiometric complex of the 2 proteins (theoretical MW = 30.6 + 130.1 + 2(FLAG) = 163 kDa). The identity of the cross-linked species was further confirmed by mass spectrometry (data not shown). These data suggest that SBDS and EFL1 are bound in close physical proximity on the surface of the 60S ribosomal subunit, most likely in a 1:1 stoichiometric complex.
Guided by these results, we developed an in vitro assay for eIF6 release, taking advantage of the fact that eIF6 remains bound to pre-60S ribosomal subunits isolated from SBDS-deficient Dictyostelium cells (supplemental Figure 14). These pre-60S ribosomal subunits are incubated in the release assay, and then sedimented at high g-force to separate bound and free eIF6. As human SBDS is functional in Dictyostelium cells, human proteins were used in the assay. Figure 4D, lanes 1-3, shows that eIF6 remains associated with Dictyostelium pre-60S ribosomal subunits in control incubations, but can be released from them by a combination of human SBDS and EFL1 proteins and GTP, all 3 of which are required. By contrast, 2 catalytically inactive EFL1 mutants (T33A and H96A) were ineffective in catalyzing eIF6 eviction (Figure 4D lanes 4,5) and release did not occur in the absence of GTP, or in the presence of GDP or the nonhydrolysable GTP analog GDPNP (Figure 4D lanes 6-8). There was no detectable dissociation of ribosomal protein Rpl8 during the assay, indicating that there was no general release of ribosomal proteins. Thus, we conclude that SBDS and EFL1 cooperate to directly catalyze the release of eIF6 from pre-60S subunits by a mechanism that requires GTP binding and hydrolysis.
Lymphoblasts from SDS patients exhibit defective ribosomal subunit joining
This work, together with that in yeast13 and mouse,7 compellingly demonstrates that SBDS has a conserved role in ribosome assembly. We therefore next sought in vivo evidence for defective subunit joining in SDS patient–derived cells, despite an earlier negative study.12 The reported B-cell defects in SDS24 prompted us to analyze polysome profiles from SDS patient–derived B-lymphoblastoid cell lines. Compared with wild type control, sucrose density centrifugation analysis of cell extracts from 3 independent lymphoblastoid cell lines derived from SDS patients carrying SBDS mutations revealed clear evidence of defective ribosomal subunit joining (Figure 5A; supplemental Table 4). SBDS protein expression in the SDS lymphoblasts was reduced to between < 1% and 48% of wild-type levels, and correlated inversely with the severity of the joining defect, whereas the expression of eIF6 and the ribosomal export protein, NMD3 was increased 1.7- to 2.3-fold (Figure 5B). RPL11 and RPL23 expression was unaffected as was that of the assembly factors EFL1 or EBP1 (the mammalian homologue of yeast Arx1).
Lymphoblasts from SDS patients exhibit defective ribosome assembly. (A) Comparison of polysome profiles from wild type and SDS patient–derived lymphoblastoid cell lines. Proteins were immunoblotted to visualize eIF6. Ribosomal subunit ratios (605:805) are indicated in the top right corner. SBDS genotypes in the patient-derived lymphoblastoid cell lines (SD74, SD55, and SD18) are provided in supplemental Table 4. (B) Extracts from wild type and 3 SDS patient–derived lymphoblastoid cell lines were immunoblotted to visualize the indicated proteins.
Lymphoblasts from SDS patients exhibit defective ribosome assembly. (A) Comparison of polysome profiles from wild type and SDS patient–derived lymphoblastoid cell lines. Proteins were immunoblotted to visualize eIF6. Ribosomal subunit ratios (605:805) are indicated in the top right corner. SBDS genotypes in the patient-derived lymphoblastoid cell lines (SD74, SD55, and SD18) are provided in supplemental Table 4. (B) Extracts from wild type and 3 SDS patient–derived lymphoblastoid cell lines were immunoblotted to visualize the indicated proteins.
Discussion
In this study, we have tested the hypothesis that the SBDS protein has a conserved function in 60S subunit maturation and ribosome assembly and that this defect underlies the pathogenesis of SDS. We have combined the analysis of human SDS patient-derived cells and mutant Dictyostelium cells carrying temperature-sensitive, self-splicing inteins inserted into the coding sequence of the Dictyostelium sbdS gene, allowing for the rapid depletion of functional SBDS protein from cells at the restrictive temperature. Using this approach, we conclude that (1) SBDS is a cytoplasmic protein required for the release and nuclear recycling of eIF6 from late cytoplasmic pre-60S subunits in Dictyostelium cells; (2) wild type human SBDS, but not SDS-associated disease variants, genetically complements the growth and ribosome assembly defects in mutant Dictyostelium cells; (3) SBDS and the GTPase EFL1 directly interact in vivo on the ribosome; (4) human SBDS and EFL1 cooperate in the presence of GTP to catalyze the eviction of eIF6 from late cytoplasmic pre-60S subunits in Dictyostelium. Critically, the ribosome assembly defect that we have demonstrated in lymphoblasts from SDS patients is consistent with the genetic data in Dictyostelium (this work), yeast,13 and murine7 systems. Thus, there seems little doubt that the fundamental and conserved role of the SBDS protein is to catalyze a late cytoplasmic step in the maturation of the 60S ribosomal subunit and thereby allow the assembly of actively translating ribosomes. Although a ribosome assembly defect was not observed in fibroblasts from an SDS patient,12 this may simply reflect higher SBDS protein expression or a reduced requirement for SBDS in fibroblasts compared with B-lymphoblastoid cell lines.
Our findings strongly support the hypothesis that SDS is a ribosomopathy caused by impaired release of eIF6 and defective ribosomal subunit joining as a consequence of deficiency of the ribosome assembly factor SBDS. Thus, the mechanism underlying SDS is distinct from autosomal dominant Diamond-Blackfan anemia (DBA), caused by haploinsufficiency for genes encoding structural components of both the large and small ribosomal subunit25 and the 5q-syndrome, an acquired subtype of MDS that appears to be caused, at least in part, by haploinsufficiency of the RPS14 gene.26-28
The severity of the defect in ribosomal subunit joining in Dictyostelium and in human cells correlates with the expression level of the SBDS protein, at least with respect to the disease variants. We therefore suggest that the varied clinical phenotypes may reflect the level of residual SBDS protein expression coupled with critical threshold requirements for SBDS function in meeting translational demands in different tissues at various times during development.
How can we link defective ribosome assembly to the major clinical phenotypes associated with SDS, particularly the bone marrow failure, exocrine pancreatic insufficiency and skeletal abnormalities? Impaired SBDS function might mediate its effect through consequences on global protein translation, through defective translation of critical proteins or potentially by the induction of stress responses. Increasing evidence in several animal models supports a model in which defective ribosome biogenesis causes p53-dependent developmental abnormalities28-31 mediated by a ribosomal protein-Mdm2 stress signaling pathway.32 Indeed, p53 protein overexpression has been reported in the bone marrow cells of SDS patients,33,34 supporting the potential relevance of this pathway to the pathogenesis of the marrow failure in SDS.
Neutrophils, pancreatic acinar cells and the chondrocytes and osteoblasts of the skeletal system are all characterized by high protein secretory capacity. Thus, in SDS, the acinar cells of the pancreas may be more susceptible to defects in ribosome assembly around the time of weaning, a period of dramatic growth and expansion of the exocrine tissue. Endoplasmic reticulum stress has been reported to induce the cartilage pathology associated with metaphyseal chondrodysplasia type Schmid.35 We hypothesize that activation of this pathway may be relevant to the pathogenesis of the skeletal pathology in SDS. However, further studies are required to fully understand the pathophysiologic mechanisms underlying the clinical features of SDS.
Our data highlight the power of the genetically tractable model organism Dictyostelium discoideum to provide novel insight into the pathogenesis of an inherited human disorder associated with bone marrow failure and leukemia predisposition. We note that the slow growth phenotype of sbdSint(ts) cells may facilitate genetic screens to identify novel components of the SBDS-EFL1-eIF6 pathway and to discover small molecules that improve SBDS pathway function and that may have therapeutic potential. Finally, conditional inteins represent a new technology to investigate the function of essential genes in Dictyostelium.
An Inside Blood analysis of this article appears at the front of this issue.
The online version of this article contains a data supplement.
The publication costs of this article were defrayed in part by page charge payment. Therefore, and solely to indicate this fact, this article is hereby marked “advertisement” in accordance with 18 USC section 1734.
Acknowledgments
The authors thank S. Mitchell for Dictyostelium SBDS protein purification, the Japanese cDNA project36 for providing clone VHA344, dictyBase for expression plasmids, N. Perrimon for plasmid pS5ΔH-G4MINT, and J. Rommens for lymphoblastoid cell lines. They thank F. Begum, S. Peak-Chew, and E. Stephens for mass spectrometry, as well as members of A.J.W. and R.R.K. labs for helpful comments and advice.
The Medical Research Council, the Raymond and Beverly Sackler Fund, Leukemia and Lymphoma Research, the Association for International Cancer Research, the Sylvia Aitken Trust, the MDS Foundation, the Leukemia & Lymphoma Society of America, Shwachman-Diamond United Kingdom, Ted's Gang, the Tesni Parry Memorial Fund, and the Cambridge NIHR Biomedical Research Center supported the work.
Authorship
Contribution: C.C.W., D.T., and A.J.W. designed and performed research, analyzed data, and wrote the paper; R.R.K. designed research, analyzed data, and wrote the paper; and N.B. contributed vital new reagents.
Conflict-of-interest disclosure: The authors declare no competing financial interests.
Correspondence: Prof Alan Warren, University of Cambridge, MRC Laboratory of Molecular Biology, Hills Road, Cambridge CB2 0QH, United Kingdom; e-mail: ajw@mrc-lmb.cam.ac.uk.




