On pages 3888, 3889, and 3892 in the 13 May 2010 issue, there are errors in the color of the bars in the plots of several figure panels. In Figures 1C, 1D, 2B, 6B, and 6C, when parameters are compared between the 2 conditions, “Normal diet” on the left should be gray, and “High-cholesterol diet” on the right should be black. The corrected Figures 1, 2, and 6 are shown.
A high-cholesterol diet is associated with thrombocytosis, lymphocytosis, and increased circulating progenitor cells. (A) Hypercholesterolemia was accompanied by increased platelet counts (thrombocytosis; ×103/μL). (B) Besides thrombocytosis, leukocytosis also was observed in mice fed a high-cholesterol diet. The leukocytosis in mice fed a high-cholesterol diet was mainly caused by the significant increase in circulating lymphocytes and neutrophils (×103/μL). (C) Flow cytometry analysis with Gr-1 (neutrophils), Sca1/c-Kit (progenitors), and CD19 (B lymphocytes) cell-surface markers confirms that the leukocytosis is mainly attributable to a massive increase in circulating lymphocytes (lymphocytosis) and neutrophils (neutrophilia; ×103/μL). In addition, hypercholesterolemia was also accompanied by an increase in the number of circulating progenitor cells (×104/mL;*P < .05). (D) Isolated Lin−Sca1+c-Kit+ cells from the PB of mice fed a normal diet and a high-cholesterol diet form CFUs in methylcellulose cultures, demonstrating their progenitor potential (*P < .05). These experiments were performed 3 times with groups of 6 mice/experimental condition with consistent results.
A high-cholesterol diet is associated with thrombocytosis, lymphocytosis, and increased circulating progenitor cells. (A) Hypercholesterolemia was accompanied by increased platelet counts (thrombocytosis; ×103/μL). (B) Besides thrombocytosis, leukocytosis also was observed in mice fed a high-cholesterol diet. The leukocytosis in mice fed a high-cholesterol diet was mainly caused by the significant increase in circulating lymphocytes and neutrophils (×103/μL). (C) Flow cytometry analysis with Gr-1 (neutrophils), Sca1/c-Kit (progenitors), and CD19 (B lymphocytes) cell-surface markers confirms that the leukocytosis is mainly attributable to a massive increase in circulating lymphocytes (lymphocytosis) and neutrophils (neutrophilia; ×103/μL). In addition, hypercholesterolemia was also accompanied by an increase in the number of circulating progenitor cells (×104/mL;*P < .05). (D) Isolated Lin−Sca1+c-Kit+ cells from the PB of mice fed a normal diet and a high-cholesterol diet form CFUs in methylcellulose cultures, demonstrating their progenitor potential (*P < .05). These experiments were performed 3 times with groups of 6 mice/experimental condition with consistent results.
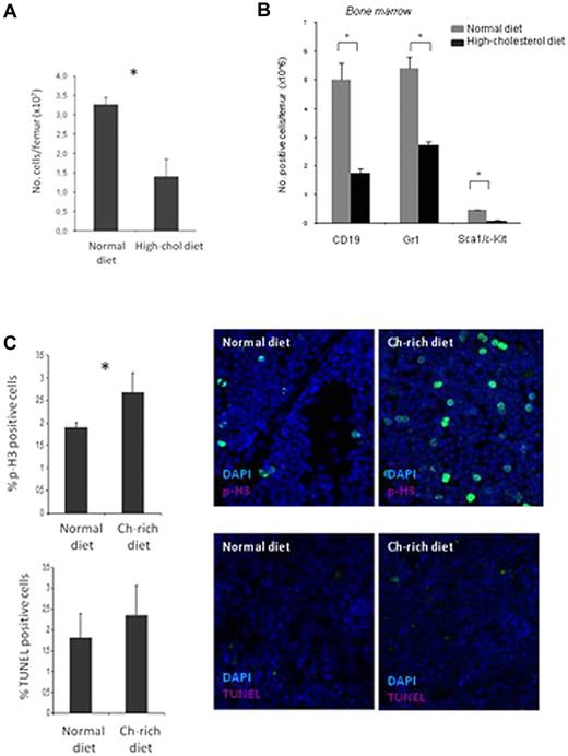
A high-cholesterol diet is associated with decreased total BM-cell counts. (A) Hypercholesterolemic mice present reduced cell numbers per femur (×107). (B) Flow cytometric analysis with Gr-1 (neutrophils), Sca1/c-Kit (progenitors), and CD19 (B lymphocytes) cell-surface markers shows reduced numbers per femur (×106) of all cell lineages tested. (C) Hypercholesterolemia induces cell proliferation (p-H3 immunostaining, top) without altering cell apoptosis (TUNEL assay, bottom; *P < .05). These experiments were performed 3 times with groups of 6 mice/experimental condition with consistent results. Ch indicates cholesterol.
A high-cholesterol diet is associated with decreased total BM-cell counts. (A) Hypercholesterolemic mice present reduced cell numbers per femur (×107). (B) Flow cytometric analysis with Gr-1 (neutrophils), Sca1/c-Kit (progenitors), and CD19 (B lymphocytes) cell-surface markers shows reduced numbers per femur (×106) of all cell lineages tested. (C) Hypercholesterolemia induces cell proliferation (p-H3 immunostaining, top) without altering cell apoptosis (TUNEL assay, bottom; *P < .05). These experiments were performed 3 times with groups of 6 mice/experimental condition with consistent results. Ch indicates cholesterol.
A high-cholesterol diet induces increased SDF-1 plasma levels, favors CXCR4+ cell mobilization to PB, and favors HC migration toward SDF1. (A) Hypercholesterolemia is accompanied by an increase in PB plasma SDF-1 levels, as determined by ELISA quantification. (B) Flow cytometry analysis using Sca1/c-Kit (progenitor), CD19 (lymphocyte), and Gr-1 (neutrophils) cell-surface markers together with CXCR4 shows reduced numbers of double-positive cells per femur (×106) for all cell lineages tested. (C) Flow cytometry analysis with Lin−Sca1+c-Kit+ (progenitor), CD19+ (lymphocyte), and Gr-1+ (neutrophil) cell-surface markers together with CXCR4 shows increased numbers of double-positive B lymphocytes, neutrophils, and progenitor cells (× 104) in the PB of high-cholesterol mice. (D) LDL exposure (100 μg/mL) increased SDF-1 production by HUVEC in vitro, as determined by ELISA (*P < .05). These data were obtained from 3 separate experiments in which we used 6 mice per experimental condition with consistent results. (E) LDL (100 μg/mL) induces and HDL (100 μg/mL) reduces progenitor cells (Lin−Sca1+ c-Kit+) migration toward SDF-1. (F) LDL (100 μg/mL) induced B-lymphocyte (CD19+) migration toward SDF-1 is reversed when SR-BI is inhibited. LDL effect is reverted when SR-BI is inhibited (*P < .05). The data are shown as the number of migrating cells in relation to the control condition (SDF-1 alone). These data were obtained from 2 separate experiments with consistent results. CTR, control.
A high-cholesterol diet induces increased SDF-1 plasma levels, favors CXCR4+ cell mobilization to PB, and favors HC migration toward SDF1. (A) Hypercholesterolemia is accompanied by an increase in PB plasma SDF-1 levels, as determined by ELISA quantification. (B) Flow cytometry analysis using Sca1/c-Kit (progenitor), CD19 (lymphocyte), and Gr-1 (neutrophils) cell-surface markers together with CXCR4 shows reduced numbers of double-positive cells per femur (×106) for all cell lineages tested. (C) Flow cytometry analysis with Lin−Sca1+c-Kit+ (progenitor), CD19+ (lymphocyte), and Gr-1+ (neutrophil) cell-surface markers together with CXCR4 shows increased numbers of double-positive B lymphocytes, neutrophils, and progenitor cells (× 104) in the PB of high-cholesterol mice. (D) LDL exposure (100 μg/mL) increased SDF-1 production by HUVEC in vitro, as determined by ELISA (*P < .05). These data were obtained from 3 separate experiments in which we used 6 mice per experimental condition with consistent results. (E) LDL (100 μg/mL) induces and HDL (100 μg/mL) reduces progenitor cells (Lin−Sca1+ c-Kit+) migration toward SDF-1. (F) LDL (100 μg/mL) induced B-lymphocyte (CD19+) migration toward SDF-1 is reversed when SR-BI is inhibited. LDL effect is reverted when SR-BI is inhibited (*P < .05). The data are shown as the number of migrating cells in relation to the control condition (SDF-1 alone). These data were obtained from 2 separate experiments with consistent results. CTR, control.





