Key Points
GPVI interaction with polymerized fibrin triggers a new loop amplifying thrombin generation and platelet recruitment at the clot surface.
Abstract
Fibrin, the coagulation end product, consolidates the platelet plug at sites of vascular injury and supports the recruitment of circulating platelets. In addition to integrin αIIbβ3, another as-yet-unidentified receptor is thought to mediate platelet interaction with fibrin. Platelet glycoprotein VI (GPVI) interacts with collagen and several other adhesive macromolecules. We evaluated the hypothesis that GPVI could be a functional platelet receptor for fibrin. Calibrated thrombin assays using platelet-rich plasma (PRP) showed that tissue factor–triggered thrombin generation was impaired in GPVI-deficient patients and reduced by the anti-GPVI Fab 9O12. Assays on reconstituted PRP and PRP from fibrinogen-deficient patients revealed a fibrinogen-dependent enhancement of thrombin generation, which relied on functional GPVI. The effect of GPVI was found to depend on fibrin polymerization. A binding assay showed a specific interaction between GPVI-Fc and fibrin, inhibited by the Fab 9O12. This Fab also reduced platelet adhesion to fibrin at low (300 s−1) and high (1500 s−1) wall shear rates. Platelets adherent to fibrin displayed shape change, exposure of procoagulant phospholipids, and the formation of small clots. When hirudinated blood was perfused at 1500 s−1 over preformed fibrin-rich clots, the Fab 9O12 decreased the recruitment of platelets by up to 85%. This study identifies GPVI as a platelet receptor for polymerized fibrin with 2 major functions: (1) amplification of thrombin generation and (2) recruitment of circulating platelets to clots. These so-far-unrecognized properties of GPVI confer on it a key role in thrombus growth and stabilization.
Introduction
Thrombosis results from the sequential activation of platelets and coagulation, 2 processes which are strongly interconnected. Injury-induced unmasking of subendothelial procoagulant proteins, such as collagen and tissue factor, initiates clot formation by triggering platelet adhesion and activation on the one hand, and activation of factors VII and X, leading to the formation of traces of thrombin, on the other hand. These small amounts of thrombin, together with collagen, promote the exposure of anionic phospholipids at the platelet surface, thereby supporting the assembly of the tenase and prothrombinase complexes.1,2 This leads to a 106-fold acceleration of thrombin generation and finally to the formation of an insoluble fibrin network which stabilizes the clot. Simultaneously, activated platelets secrete secondary agonists, such as adenosine 5′-diphosphate and thromboxane A2, which activate integrin αIIbβ3, allowing the recruitment of additional platelets and resulting in the rapid growth of a thrombus composed of aggregated platelets and fibrin.
Over the last decade, numerous in vitro, ex vivo, and in vivo studies have highlighted the role of glycoprotein VI (GPVI) in arterial thrombosis.3 This receptor is currently considered to be a particularly promising target for the development of new, efficient, and safe antiplatelet agents because GPVI is not critical for normal hemostasis. GPVI is known to be the main receptor supporting collagen-mediated platelet activation. It forms clusters when binding to collagen, thereby initiating a signaling cascade resulting in the mobilization of intracellular Ca2+ stores, secretion of the granule contents, and integrin αIIbβ3 activation.4,5 In addition, GPVI efficiently promotes the procoagulant activity of platelets and thrombin generation in response to collagen.6 More surprisingly, GPVI deficiency in mice was found to result in defective phosphatidyl serine (PS) exposure after stimulation with thrombin, through a mechanism which remains unknown.7 Recent studies showed that GPVI also interacts with fibronectin,8 vitronectin,9 and laminins,10 suggesting that its role in thrombus formation and other vascular pathologies might not be exclusively the consequence of its interaction with collagen. Whether GPVI binds to other as yet unrecognized adhesive proteins or plasma components remains to be investigated.
Fibrinogen is a key adhesive protein in hemostasis because it not only forms a bridge between adjacent platelets through its ability to interact with integrin αIIbβ3, but is also cleaved by thrombin into fibrin which stabilizes the clot. It has been established that polymerized fibrin supports platelet adhesion and activation at both low (300 s−1) and elevated (1300 s−1) wall shear rates.11 Fibrin interacts with the activated form of αIIbβ3, as does fibrinogen,11,12 but also binds to platelets which lack this integrin.13-16 In the presence of thrombin, the interaction of polymerizing fibrin with GPIb has been reported as an alternative aggregation pathway.17 Furthermore, several studies indicated the existence of an as-yet-unidentified platelet receptor for fibrin.18,19 Moreover, polymerized fibrin has also been reported to trigger the procoagulant activity of platelets.20 These observations led us to investigate the role of GPVI in platelet/fibrin interactions.
In this work, we identify the collagen receptor GPVI as a new functional receptor for polymerized fibrin. Most importantly, direct binding of GPVI to polymeric fibrin triggers efficient platelet procoagulant activity and thrombin generation. Polymeric fibrin also supports the recruitment of circulating platelets over a wide range of wall shear rates. We thus provide evidence for a new GPVI-orchestrated amplification loop in which fibrin, together with thrombin, feeds thrombus growth by further increasing thrombin generation and supporting the recruitment of additional platelets.
Materials and methods
Detailed materials and methods are described in supplemental Methods (available on the Blood Web site).
Patients and controls
All blood donors were volunteers who gave their free and informed written consent to participate in this study, which conformed to the ethical standards of the Declaration of Helsinki. Legal and ethical authorization for the use of collected blood for research was obtained through a national convention between the French National Institutes of Health and Medical Research (INSERM) and the French Blood Institute (EFS; convention number I/DAJ/C2675). Four patients with a GPVI deficiency were studied: 1 is the previously reported patient (patient 1) with a congenital GPVI deficiency21 and 3 are as-yet-unpublished cases (patients 2-4). All 3 were diagnosed with immune GPVI deficiency, as reported,22 and are described in supplemental Methods and supplemental Figure 1. Two patients regularly monitored because of profound quantitative fibrinogen deficiency (afibrinogenemic [AF] patients 1 and 2) were also studied.
Mice
GPVI-null (GPVI−/−) mice and humanized GPVI mice have been previously described.23,24 C57/Bl6 mice were from Charles River. All experiments with animals were performed in accordance with the French legislation and INSERM guidelines and followed the recommendations of the Guide for the Care and Use of Laboratory Animals.
Statistical analyses
The statistical significance of results was analyzed using the GraphPad Prism program, version 5.0. All values are reported as the mean ± standard error of the mean (SEM). The statistical difference of the means was determined using the Student t test for unequal variances. The Shapiro-Wilk normality test was used to confirm the normality of the data, or for data not following a Gaussian distribution, the nonparametric Mann-Whitney test. P values <.05 were considered to be significant (*P < .05, **P < .01, ***P < .001).
Results
GPVI mediates collagen-independent thrombin generation
We previously reported that thrombin generation was significantly impaired in the collagen-stimulated platelet-rich plasma (PRP) of a patient with a congenital GPVI deficiency.21 Unexpectedly, when thrombin generation was triggered by tissue factor (TF), we also observed a significant reduction of the thrombin peak height in the PRP of 4 GPVI-deficient patients as compared with controls (111 ± 17 nM vs 195 ± 5 nM, P = .022, n = 4) (Figure 1A). Consistent with this result, the anti-GPVI blocking Fab 9O1224-26 decreased TF-induced thrombin formation by 21% ± 2% (P < .0001, n = 13) in the PRP of healthy donors (Figure 1B). The effect of the Fab 9O12 in PRP was dose-dependent, reaching a plateau at concentrations above 30 µg/mL (Figure 1C). The Fab 9O12 also reduced the thrombin peak when thrombin generation was triggered by activation of the contact pathway with kaolin, or by a low concentration of thrombin able to activate platelets but insufficient to significantly cleave the fluorogenic substrate (Figure 1D). The Fab 9O12 did not modify TF-induced thrombin generation in platelet-free plasma (PFP) (Figure 1E-F) and was ineffective in the combined presence of the platelet inhibitors PGE1 and apyrase (Figure 1F), indicating that the effect of GPVI is mediated by platelets and depends on their level of activation. These data revealed a previously unknown collagen-independent positive effect of GPVI on thrombin formation.
Collagen-independent thrombin generation is mediated by GPVI. (A) Peak of thrombin generation in PRP of controls and patients with a congenital deficiency of GPVI (n = 4). (B) Thrombin peak in human PRP stimulated with TF in the presence of a control Fab (50 µg/mL) and the anti-GPVI Fab 9O12 (50 µg/mL) (n = 13). (C) Dose-dependent effect of the Fab 9O12 on the thrombin peak (n = 3). (D) Thrombin peak in human PRP stimulated with thrombin (2 nmol/L) or kaolin (1 µg/mL) (n = 3). (E) Curves of thrombin generation in human PFP (dotted lines) and PRP (plain lines) stimulated with TF in the presence of a control Fab (black) and the Fab 9O12 (gray). (F) Effect of GPVI blockade on thrombin generation in human PFP and PRP with and without PGE1 (100 nmol/L) and apyrase (25 µg/mL) (n = 3). Mean ± SEM, *P < .05, ***P < .001, Mann-Whitney U test, Student t test.
Collagen-independent thrombin generation is mediated by GPVI. (A) Peak of thrombin generation in PRP of controls and patients with a congenital deficiency of GPVI (n = 4). (B) Thrombin peak in human PRP stimulated with TF in the presence of a control Fab (50 µg/mL) and the anti-GPVI Fab 9O12 (50 µg/mL) (n = 13). (C) Dose-dependent effect of the Fab 9O12 on the thrombin peak (n = 3). (D) Thrombin peak in human PRP stimulated with thrombin (2 nmol/L) or kaolin (1 µg/mL) (n = 3). (E) Curves of thrombin generation in human PFP (dotted lines) and PRP (plain lines) stimulated with TF in the presence of a control Fab (black) and the Fab 9O12 (gray). (F) Effect of GPVI blockade on thrombin generation in human PFP and PRP with and without PGE1 (100 nmol/L) and apyrase (25 µg/mL) (n = 3). Mean ± SEM, *P < .05, ***P < .001, Mann-Whitney U test, Student t test.
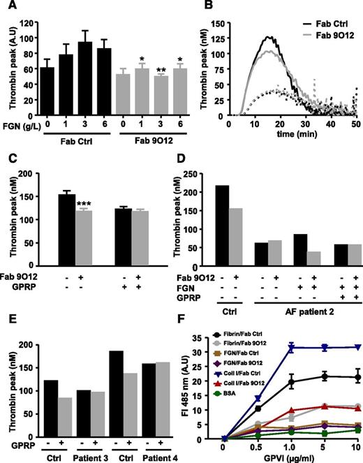
GPVI interaction with fibrin polymers enhances thrombin generation
We hypothesized that the role of GPVI in thrombin generation could rely on its interaction with fibrin, which is formed during a calibrated automated thrombogram assay and has been proposed to enhance the procoagulant activity of platelets.20 First, we studied thrombin formation in a purified system using washed platelets, coagulation factors II, VII, IX, and X, antithrombin, and increasing concentrations of purified fibrinogen in the presence or absence of the Fab 9O12. Addition of fibrinogen enhanced thrombin generation with a maximum effect at 3 mg/mL (Figure 2A). The Fab 9O12 significantly inhibited thrombin generation at all fibrinogen concentrations, suggesting that GPVI promotes thrombin formation through a fibrin(ogen)-dependent mechanism (Figure 2A). This GPVI/fibrin(ogen) interplay was also observed in the PRP of 2 severely AF patients. Both presented strongly decreased thrombin generation which, unlike in the PRP of a healthy donor, could not be further reduced by the Fab 9O12 as shown for AF patient 1 (Figure 2B). The potential role of fibrin formation was explored using the peptide Gly-Pro-Arg-Pro (GPRP), which prevents fibrin polymerization. In control PRP, the Fab 9O12 decreased the thrombin peak height to a similar level as GPRP, with no additive effect when it was combined with GPRP, suggesting that the action of GPVI is mediated by polymerized fibrin (Figure 2C). This was confirmed using the PRP of 1 AF patient (AF patient 2), in which the inhibitory effect of the Fab 9O12 was restored by adding exogenous fibrinogen and prevented when GPRP was added (Figure 2D). Moreover, GPRP failed to reduce the thrombin peak height in the PRP of 2 GPVI-deficient patients (Figure 2E). As expected, blockade of integrin αIIbβ3 with abciximab also reduced the peak of thrombin generation (supplemental Figure 2A). Abciximab and the Fab 9O12 antibody had an additive inhibitory effect on the thrombin peak (supplemental Figure 2A). Moreover, in contrast to the effect of integrin αIIbβ3 blockade, Fab 9O12 failed to decrease the thrombin peak in the presence of GPRP (supplemental Figure 2B). These results indicate that fibrin interacts with both receptors in a nonexclusive manner and GPVI enhances thrombin generation through interaction with fibrin polymers and not with monomers of fibrin. A specific interaction between GPVI-Fc fusion protein and fibrin was demonstrated in a binding assay (Figure 2F). Interestingly, the level of binding of GPVI-Fc to fibrin was close to the binding to its main known ligand, type I fibrillar collagen. As expected, the Fab 9O12 inhibited both GPVI/collagen and GPVI/fibrin interaction. In contrast, GPVI did not bind to fibrinogen (Figure 2F). These results suggested that GPVI mediates collagen-independent thrombin generation by binding directly to fibrin.
GPVI-induced thrombin generation is dependent on fibrin(ogen). (A) Peak of thrombin generation in reconstituted PRP containing increasing concentrations of fibrinogen (0-6 g/L) in the presence of a control Fab and the anti-GPVI Fab 9O12. (B) Curves of thrombin generation in PRP from a control (plain lines) and the AF patient 1 (dotted lines) in the presence of a control Fab (black) and the Fab 9O12 (gray). (C-E) Peak of thrombin generation in: (C) human PRP, (D) PRP from a control and the AF patient 2, and (E) PRP from controls and 2 GPVI-deficient patients. (C-D) Peak of thrombin generation in the presence or absence of the Fab 9O12 and (D) after addition of FGN to plasma (C-E) with or without GPRP. (F) Increasing concentrations of GPVI–Alexa 488 were added to microwells coated with fibrin, fibrinogen, collagen I, or BSA in the presence of a control Fab or the Fab 9O12. Protein binding was assessed by measuring the fluorescence intensity at 485 nm. (A,C,F) Data are the mean ± SEM of 3 separate experiments. Mean ± SEM, *P < .05, **P < .01, ***P < .001, Mann-Whitney U test. BSA, bovine serum albumin; FGN, fibrinogen.
GPVI-induced thrombin generation is dependent on fibrin(ogen). (A) Peak of thrombin generation in reconstituted PRP containing increasing concentrations of fibrinogen (0-6 g/L) in the presence of a control Fab and the anti-GPVI Fab 9O12. (B) Curves of thrombin generation in PRP from a control (plain lines) and the AF patient 1 (dotted lines) in the presence of a control Fab (black) and the Fab 9O12 (gray). (C-E) Peak of thrombin generation in: (C) human PRP, (D) PRP from a control and the AF patient 2, and (E) PRP from controls and 2 GPVI-deficient patients. (C-D) Peak of thrombin generation in the presence or absence of the Fab 9O12 and (D) after addition of FGN to plasma (C-E) with or without GPRP. (F) Increasing concentrations of GPVI–Alexa 488 were added to microwells coated with fibrin, fibrinogen, collagen I, or BSA in the presence of a control Fab or the Fab 9O12. Protein binding was assessed by measuring the fluorescence intensity at 485 nm. (A,C,F) Data are the mean ± SEM of 3 separate experiments. Mean ± SEM, *P < .05, **P < .01, ***P < .001, Mann-Whitney U test. BSA, bovine serum albumin; FGN, fibrinogen.
Fibrin supports platelet adhesion under flow by binding to GPVI
To mediate its procoagulant activity at sites of vessel injury, GPVI needs to interact with fibrin in flowing blood. To investigate this, we studied platelet adhesion to fibrin using flow devices in which fibrinogen was incubated with thrombin to allow the formation of a dense fibrin network (supplemental Figure 3). Perfusion of hirudinated human whole blood over immobilized fibrin led to the recruitment of numerous platelets, resulting in the formation of small thrombi undergoing contraction (supplemental Video 1; supplemental Figure 4). To assess the role of GPVI in this process, whole blood from GPVI−/− mice was perfused over immobilized fibrin at 300 s−1, which led to a 43% reduction (P = .0003, n = 7) in platelet recruitment as compared with the control (Figure 3A). Similar results were obtained using blood from JAQ.1-treated mice and a humanized mouse model of GPVI (hgp6) treated with the blocking Fab 9O12, where decreases in platelet adhesion to fibrin of, respectively, 46% (P = .0043, n = 6-5) and 39% (P = .0045, n = 7) were observed (Figure 3B). Finally, these findings were confirmed with human platelets treated with the Fab 9O12, which displayed a 62% reduction (P = .026, n = 6) in platelet adhesion to fibrin as compared with the control (Figure 3C). In contrast, blockade of GPVI with the Fab 9O12 did not reduce platelet adhesion to fibrinogen (Figure 3C) or when fibrin polymerization was prevented with GPRP (supplemental Figure 5A). In contrast to GPVI, integrin αIIbβ3 supported platelet adhesion both in the presence (supplemental Figure 5B) and absence of GPRP (supplemental Figure 5C), that is, on monomeric and polymerized fibrin. These results pointed to an important role of GPVI in platelet adhesion to polymerized fibrin under flow conditions.
GPVI deficiency, immunodepletion, or blockade reduced platelet adhesion to fibrin. (A) Representative DIC microscopy images of WT and GPVI−/− mouse platelets adhering to polymeric fibrin (300 s−1, 3 minutes). Bar, 30 µm. (B-C) Bar graph represents the quantification of adherent platelets. (B) Hirudinated mouse whole blood perfused over fibrin; WT (n = 7); GPVI−/− (n = 7); Ctrl: mice injected with a control antibody (n = 6); JAQ.1: WT mice injected with JAQ.1 (n = 5); hGPVI mouse whole blood treated with a control Fab (n = 6) or the Fab 9O12 (n = 6). (C) Human whole blood treated with a control Fab (n = 6) or the Fab 9O12 (n = 6) perfused through fibrin or FGN-coated microcapillaries (300 s−1, 3 minutes). Mean ± SEM, *P < .05, **P < .01, ***P < .001, Mann-Whitney U test. Ctrl, control; DIC, differential interference contrast; hGPVI, human GPVI.
GPVI deficiency, immunodepletion, or blockade reduced platelet adhesion to fibrin. (A) Representative DIC microscopy images of WT and GPVI−/− mouse platelets adhering to polymeric fibrin (300 s−1, 3 minutes). Bar, 30 µm. (B-C) Bar graph represents the quantification of adherent platelets. (B) Hirudinated mouse whole blood perfused over fibrin; WT (n = 7); GPVI−/− (n = 7); Ctrl: mice injected with a control antibody (n = 6); JAQ.1: WT mice injected with JAQ.1 (n = 5); hGPVI mouse whole blood treated with a control Fab (n = 6) or the Fab 9O12 (n = 6). (C) Human whole blood treated with a control Fab (n = 6) or the Fab 9O12 (n = 6) perfused through fibrin or FGN-coated microcapillaries (300 s−1, 3 minutes). Mean ± SEM, *P < .05, **P < .01, ***P < .001, Mann-Whitney U test. Ctrl, control; DIC, differential interference contrast; hGPVI, human GPVI.
GPVI supports platelet tethering and stable adhesion to fibrin under flow conditions
We and others have previously reported that GPVI supports the initial phase of platelet attachment to collagen but not to laminins.10,27 To determine whether GPVI promotes platelet tethering to fibrin, a real-time video microscopy approach was used. Decreases of 50% and 60% were observed in the tethering of GPVI−/− platelets (P = .008, n = 5) and human platelets (P = .029, n = 4) treated with the Fab 9O12 when they were perfused over fibrin at 300 s−1 for 3 minutes (Figure 4A-B). These results pointed to an important role of GPVI in platelet recruitment to fibrin under flow conditions. Once attached, the vast majority of mouse (73%) and human (80%) platelets remained stationary and adherent to fibrin, and conversely only about 25% of mouse and 17% of human platelets detached and a small minority rolled over the surface (Figure 4C-D). GPVI−/− mouse platelets and human platelets treated with the Fab 9O12 displayed 23% (P = .008, n = 5) and 39% (P = .029, n = 4) less stationary adhesion as compared with the control, respectively (Figure 4C-D). This indicates that GPVI is important in stabilizing the interactions between platelets and fibrin. We next examined the range of wall shear rates over which GPVI participates in platelet adhesion to this surface. Interestingly, although GPVI already played an important role at a low shear rate of 150 s−1 with a 53% decrease in the adhesion of the Fab 9O12-treated human platelets as compared with the control, its importance was also evident at higher blood flow velocities with a 66% and 82% reduction (P = .0286, n = 4) in the adhesion of the Fab 9O12-treated platelets at 500 s−1 and 1500 s−1, respectively (Figure 4E). These findings highlight a novel role of GPVI in platelet adhesion at high wall shear rates.
GPVI supports platelet tethering and stable adhesion to fibrin in a flow system. (A-D) Hirudinated mouse or human whole blood was perfused through fibrin-coated microcapillaries at 300 s−1, monitored for 3 minutes, and platelet adhesion observed by real-time video microscopy. The bar graph represents the quantification of (A-B) platelet tethering to fibrin and (C-D) the adhesive behavior of platelets adherent to fibrin (D, detachment; R, rolling; S, stationary adhesion) expressed as the percentage of the total adherent platelets. (A,C) Blood from WT (n = 5) or GPVI−/− (n = 5) mice; (B,D) human blood treated with a control Fab (n = 4) or the anti-GPVI Fab 9O12 (n = 4). (E) Hirudinated human whole blood treated with a control Fab or the Fab 9O12 was perfused through fibrin-coated microcapillaries at various wall shear rates: 150, 500, and 1500 s−1. Platelet adhesion was monitored by DIC microscopy and adherent platelets were counted after 3 minutes. Mean ± SEM, *P < .05, **P < .01, Mann-Whitney U test.
GPVI supports platelet tethering and stable adhesion to fibrin in a flow system. (A-D) Hirudinated mouse or human whole blood was perfused through fibrin-coated microcapillaries at 300 s−1, monitored for 3 minutes, and platelet adhesion observed by real-time video microscopy. The bar graph represents the quantification of (A-B) platelet tethering to fibrin and (C-D) the adhesive behavior of platelets adherent to fibrin (D, detachment; R, rolling; S, stationary adhesion) expressed as the percentage of the total adherent platelets. (A,C) Blood from WT (n = 5) or GPVI−/− (n = 5) mice; (B,D) human blood treated with a control Fab (n = 4) or the anti-GPVI Fab 9O12 (n = 4). (E) Hirudinated human whole blood treated with a control Fab or the Fab 9O12 was perfused through fibrin-coated microcapillaries at various wall shear rates: 150, 500, and 1500 s−1. Platelet adhesion was monitored by DIC microscopy and adherent platelets were counted after 3 minutes. Mean ± SEM, *P < .05, **P < .01, Mann-Whitney U test.
Platelets adhering to fibrin spread in a GPVI-dependent manner and expose PS
The ability of polymerized fibrin to promote platelet activation was demonstrated by the morphologic changes of the adherent platelets, including filopodia extension and spreading (Figure 5A). Whereas 46% of wild-type (WT) mouse platelets spread on fibrin, only 4% of GPVI−/− platelets exhibited such changes (P < .0001, n = 4) (Figure 5A-B). Similar results were obtained for human platelets where the Fab 9O12 reduced the spreading by 79% as compared with the control (P < .0001, n = 4) (Figure 5C-D). These data provided evidence that GPVI promotes platelet activation on fibrin under flow conditions. At later time points, most of the platelets adhering to polymeric fibrin exposed PS, as was revealed by their annexin V binding, thus confirming the capacity of fibrin to potently activate platelets and thereby generate thrombin (Figure 5E).
Spreading and procoagulant activity of platelets adhering to fibrin. (A-D) Hirudinated (A-B) mouse and (C-D) human whole blood was perfused over a fibrin surface at 300 s−1 for 3 minutes. The morphology of the platelets adhering to fibrin was examined by (A, C) SEM and the number of spread platelets was quantified for (B, D) each condition. Bar, 30 µm. (A-D) Platelets from (A-B) WT (n = 4) or GPVI−/− (n = 4) mice and from (C-D) human whole blood treated with a control Fab (n = 4) or the anti-GPVI Fab 9O12 (n = 4). (B, D) Quantification was performed on at least 10 images per condition. Mean ± SEM, *** P < .001, Mann-Whitney U test. (E) Hirudinated human whole blood was perfused over fibrin for 3 minutes at 300 s−1 and then the surface was rinsed with PBS for 10 minutes and perfused with annexin V-568 for 10 minutes. (E) Procoagulant platelets appeared as cells positive for annexin V staining (green) using epifluorescence microscopy. Bar, 30 µm. PBS, phosphate-buffered saline.
Spreading and procoagulant activity of platelets adhering to fibrin. (A-D) Hirudinated (A-B) mouse and (C-D) human whole blood was perfused over a fibrin surface at 300 s−1 for 3 minutes. The morphology of the platelets adhering to fibrin was examined by (A, C) SEM and the number of spread platelets was quantified for (B, D) each condition. Bar, 30 µm. (A-D) Platelets from (A-B) WT (n = 4) or GPVI−/− (n = 4) mice and from (C-D) human whole blood treated with a control Fab (n = 4) or the anti-GPVI Fab 9O12 (n = 4). (B, D) Quantification was performed on at least 10 images per condition. Mean ± SEM, *** P < .001, Mann-Whitney U test. (E) Hirudinated human whole blood was perfused over fibrin for 3 minutes at 300 s−1 and then the surface was rinsed with PBS for 10 minutes and perfused with annexin V-568 for 10 minutes. (E) Procoagulant platelets appeared as cells positive for annexin V staining (green) using epifluorescence microscopy. Bar, 30 µm. PBS, phosphate-buffered saline.
Fibrin-rich clots recruit circulating platelets in a GPVI-dependent manner
Subsequently, we determined whether GPVI is involved in the recruitment of flowing platelets to previously formed fibrin-rich clots during the perfusion of recalcified whole blood under procoagulant conditions. Real-time fluorescence microscopy showed that circulating platelets rapidly became attached to fibrin-rich thrombi in the presence of a control Fab. In contrast, the anti-GPVI Fab 9O12 significantly impeded the recruitment of flowing platelets (Figure 6A). This was confirmed by quantification of the fluorescence, which was decreased by 88.7% ± 3.2% (P = .0009, n = 10) in the presence of the Fab 9O12 as compared with the control after 5 minutes of perfusion (Figure 6B).
Fibrin-rich clots recruit circulating platelets in a GPVI-dependent manner. (A-B) In a first step, platelet-rich thrombi were formed in the capillary chambers by perfusing recalcified human whole blood containing Alexa Fluor 647–conjugated fibrinogen over an immobilized mixture of TF and collagen. In a second step, hirudinated blood containing platelets labeled with an Alexa Fluor 488–conjugated antibody (RAM.1) was perfused through the chambers for 5 minutes at 1500 s−1, in the presence of a control Fab or the anti-GPVI Fab 9O12. (A) Images are from 1 representative film in a total of 10. Bar, 20 µm. Fibrin is stained in red, platelets appear in orange, and platelets bound to fibrin in yellow. (B) A quantitative analysis was performed on images obtained after 5 minutes of perfusion and is presented as the ratio of the surface area of fibrin-associated platelets to the total fibrin surface area (n = 10). Mean ± SEM, ***P < .001, Student t test.
Fibrin-rich clots recruit circulating platelets in a GPVI-dependent manner. (A-B) In a first step, platelet-rich thrombi were formed in the capillary chambers by perfusing recalcified human whole blood containing Alexa Fluor 647–conjugated fibrinogen over an immobilized mixture of TF and collagen. In a second step, hirudinated blood containing platelets labeled with an Alexa Fluor 488–conjugated antibody (RAM.1) was perfused through the chambers for 5 minutes at 1500 s−1, in the presence of a control Fab or the anti-GPVI Fab 9O12. (A) Images are from 1 representative film in a total of 10. Bar, 20 µm. Fibrin is stained in red, platelets appear in orange, and platelets bound to fibrin in yellow. (B) A quantitative analysis was performed on images obtained after 5 minutes of perfusion and is presented as the ratio of the surface area of fibrin-associated platelets to the total fibrin surface area (n = 10). Mean ± SEM, ***P < .001, Student t test.
Discussion
This study shows that blockade of GPVI or its absence results in decreased thrombin generation after stimulation of PRP with TF, kaolin, or low concentrations of thrombin. The effect of GPVI relies on activated platelets and on its interaction with fibrin polymers. Use of a binding assay revealed that GPVI interacts directly with fibrin, but not with fibrinogen. In parallel, we showed that GPVI supports platelet adhesion to immobilized fibrin over a wide range of flow conditions. We also provided evidence that platelets adhering to fibrin spread in a GPVI-dependent manner and become procoagulant. Finally, we found that blockade of GPVI dramatically reduced platelet recruitment to a growing thrombus composed of platelets and fibrin.
The formation of stable clots requires the coordinated activation of platelets and coagulation. Collagen was very early recognized to induce PS exposure at the platelet surface, thereby enabling assembly of the tenase and prothrombinase complexes, a process which is considerably enhanced by the traces of thrombin initially formed.28 This constitutes a first amplification loop leading to the formation of a strong fibrin network which stabilizes the clot and provides a new biologically active surface able to recruit circulating platelets. GPVI is known to be of paramount importance for the activation of platelets at a collagen surface, including for the exposure of PS. Less clear is the mechanism of platelet interaction with fibrin. Although integrin αIIbβ3 is a recognized receptor for fibrinogen and fibrin, another as-yet-unidentified receptor is thought to play a role.13-16,29
Here, we show that GPVI acts as a fibrin receptor with 2 main functions: its interaction with polymerized fibrin (1) represents a new amplification loop for thrombin generation and (2) allows platelet recruitment at the surface of the clot.
The first indication that GPVI was involved in thrombin generation in PRP independently of collagen came from the observation that both GPVI deficiency and a well-characterized anti-GPVI blocking Fab24-26 reduced the peak of thrombin formation when tissue factor was the only stimulant. The Fab 9O12 appeared to be less inhibitory than GPVI deficiency. This is consistent with the fact that Fab 9O12 binds reversibly to GPVI. The effect of GPVI on thrombin generation was independent of the coagulation pathways, either extrinsic (TF), intrinsic (kaolin), or via traces of thrombin. However, it was dependent on platelet activation because it was not observed either in PFP or when platelet activation was blocked. An interaction of GPVI with zymogens or proteases of the coagulation cascade was therefore unlikely and further ruled out by the fact that the Fab 9O12 also reduced the thrombin peak in PRP reconstituted with washed platelets and plasmas deficient in different coagulation factors (FXI, FXII; data not shown).
In contrast, a coordinated action of GPVI and fibrinogen was suggested by the observation that the thrombin peak in reconstituted PRP was dose-dependently increased by fibrinogen in agreement with a previous report.29 Moreover, the effect of fibrinogen was blunted by the Fab 9O12. In fact, although thrombin generation was severely impaired in the PRP of patients with congenital fibrinogen deficiency, under these conditions it was refractory to the effect of the Fab 9O12. Although fibrinogen itself does not interact with GPVI, the fibrin formed in the course of thrombin generation appeared to be a good candidate for this interaction. Thus, blockade of fibrin polymerization with GPRP decreased the thrombin peak, indicating that the enhancing effect of fibrinogen on thrombin formation depended at least partly on fibrin polymerization. Furthermore, GPRP and the Fab 9O12 had no additive effect, suggesting that fibrin acted through GPVI. Additional experiments using PRP from fibrinogen-deficient patients and GPVI-deficient patients provided evidence that the influence of GPVI on thrombin formation was fibrin-dependent and vice versa: supplementation of the AF PRP with fibrinogen restored the inhibitory effects of GPRP and the Fab 9O12 but again with no additive effect, whereas GPRP had no impact on thrombin formation in the PRP of GPVI-deficient patients. Upon activation, platelets release fibrinogen from their α granules, which may be cleaved by thrombin, incorporated into existing fibrin polymers, and, in turn, contribute to thrombin generation, thereby acting in a positive amplification loop. To which extent platelet fibrinogen contributes to fibrin formation and thrombin generation is to be investigated.
The ability of fibrin to trigger platelet procoagulant activity was confirmed by the observation of PS exposure at the surface of platelets adhering to fibrin fibers. Altogether, the data presented here provide evidence for the involvement of a GPVI-dependent pathway in fibrin-induced platelet procoagulant activity, in addition to the previously reported mechanism based on the interaction of fibrin with von Willebrand factor (VWF) and GPIb.20,30 In addition, blocking the integrin αIIbβ3 with abciximab and GPVI with the Fab 9O12 had additive lowering effects on thrombin generation. Thus, the different mechanisms of fibrin interaction with platelets should not be mutually exclusive.
Mutational and structural studies have indicated that different motifs on GPVI are involved in the recognition of collagen.31-34 The fact that the Fab 9O12 inhibits the binding of GPVI to both fibrin and collagen is in favor of overlapping recognition sites. Further structural studies will be needed to determine the degree of overlap and the precise region of fibrin binding. Whether the different GPVI ligands, that is, collagen, laminins, vitronectin, and now fibrin, share a common structure allowing their binding to GPVI remains an open question: the repetition of the Gly-Pro-hydroxy-Pro motif within the collagen triple helix is indeed well known to be specific for GPVI,35 but it has not been identified in other GPVI ligands. One may note that all these molecules are polymeric and form fibrils. Other structural similarities would have to be checked by looking at the 3-dimensional structures of the proteins.
As fibrin is derived from fibrinogen, the 2 molecules share an identical primary structure. However, fibrin differs by the absence of the cleaved fibrinopeptide A + B and by its polymerized 3-dimensional structure. Whereas fibrinogen supports the adhesion of a limited number of single platelets,36 we and others37 have found that fibrin is a more reactive surface supporting the adhesion of at least twice as many platelets and hence the formation of small thrombi. Because GPVI binds to fibrin but not to fibrinogen, it would appear that the structural conformation of polymerized fibrin exposes a binding site for GPVI. The capacity of fibrin to bind GPVI thus probably explains why fibrin is more reactive than fibrinogen. This is supported by the fact that the level of platelet adhesion was similar on fibrinogen and fibrin when GPVI was absent in mice (data not shown) or blocked in human blood. The binding of GPVI to fibrin is not only important for the capture of circulating platelets but also results in platelet activation, as indicated by the observation of a reduced platelet shape change and membrane remodeling when the receptor is blocked. The sequence of signaling events downstream of fibrin binding to GPVI appears to trigger a significant upregulation of integrin αIIbβ3, as small aggregates were formed on the fibrin surface. Osdoit and Rosa previously observed that fibrin triggered an αIIbβ3-independent initial phase of protein tyrosine phosphorylation compatible with the activation of GPVI.19 Future studies should allow us to unravel the signaling pathway downstream of GPVI binding to fibrin, to determine whether it presents differences as compared with the collagen stimulation pathway.
Another difference between fibrinogen and fibrin relates to the rheological conditions under which these glycoproteins support platelet adhesion. Whereas fibrinogen allows platelet recruitment at relatively low wall shear rates with almost no adhesion above 1000 s−1,27,36 fibrin was still very efficient at higher wall shear rates (1500 s−1) and this effect appeared to be driven, at least in part, by GPVI. Recently, Miszta et al reported that thrombin-mediated incorporation of VWF into the fibrin network supported platelet adhesion via GPIbα at high shear.38 The role of GPVI in stable platelet adhesion to fibrin could therefore be seen as complementary to that of αIIbβ3 and the GPIbα/VWF axis. Such cooperation between GPVI and the GPIbα-VWF axis as well as between GPVI and integrin α2β1 has already been reported with regards to platelet activation by collagen.39 Altogether, our data suggest that GPVI could be an important factor in the growth of a thrombus by allowing the recruitment of new platelets to fibrin and by favoring the generation of additional thrombin. This was confirmed by the fact that in a 2-step model of thrombosis at arterial shear rate, addition of the Fab 9O12 to the blood led to a profound reduction in the number of platelets adhering to fibrin-rich thrombi. The consequences of GPVI-fibrin interaction on thrombus growth may vary according to the vascular territory. Our observations indicate that, in arterial thrombosis, GPVI-fibrin interactions may lead to thrombus growth. Moreover, this interaction could also be relevant to other pathological conditions, notably venous thrombosis in which GPVI binding to fibrin-rich clots could contribute to the recruitment of platelets.
The online version of this article contains a data supplement.
There is an Inside Blood Commentary on this article in this issue.
The publication costs of this article were defrayed in part by page charge payment. Therefore, and solely to indicate this fact, this article is hereby marked “advertisement” in accordance with 18 USC section 1734.
Acknowledgments
The authors thank Catherine Bourdon, Nicolas Receveur, Jean-Yves Rinckel, and Sébastien Egard (Unités Mixtes de Recherche [UMR] S949, INSERM, Etablissement Français du Sang-Alsace [EFS-Alsace], Strasbourg) and Laurent Bellest and Angèle Gros (UMR S1148, INSERM, Centre Hospitalier Universitaire [CHU] Bichat, Paris) for technical assistance; Monique Freund (UMR S949, INSERM, EFS-Alsace, Strasbourg) for animal care; Chloé James and Mathieu Fiore (CHU, Bordeaux), Chantal Rothschild (CHU Necker, Paris), and Nathalie Stieltjes (Hôpital Cochin, Paris) for giving access to patients; Juliette Mulvihill (Salzburg, Austria) for reviewing the English of the manuscript; and François Lanza (UMR S949, INSERM, EFS-Alsace, Strasbourg) for critical reading of the manuscript.
This work was supported by INSERM, EFS, ARMESA (Association de Recherche et Développement en Médecine et Santé Publique), and the European Union FP7 grant PRESTIGE (agreement 260309). M.S. was supported by a “Contrat doctoral” from the French government.
Authorship
Contribution: E.M.-B. and V.O. acquired, analyzed, and interpreted the data and wrote the manuscript; S.L., M.S., B.D., and G.F. acquired, analyzed, and interpreted the data; R.F., V.L.-C., and B.N. provided essential tools; C.G. interpreted the data, contributed to the writing of the manuscript, and handled funding and supervision; and M.J.-P. and P.H.M. conceived and designed the research, interpreted the data, wrote the manuscript, and handled funding and supervision.
Conflict-of-interest disclosure: The authors declare no competing financial interests.
Correspondence: Martine Jandrot-Perrus, UMR_S1148, INSERM, Hôpital Bichat, 46, rue Henri Huchard, BP416, F-75877, Paris, France; e-mail: martine.jandrot-perrus@inserm.fr; and Pierre H. Mangin, UMR_S949, INSERM, Etablissement Français du Sang-Alsace, Université de Strasbourg, 10 rue Spielmann, BP36, F-67065 Strasbourg, France; e-mail: pierre.mangin@efs.sante.fr.
References
Author notes
E.M.-B. and V.O. contributed equally to this study.
P.H.M. and M.J.-P. contributed equally to this study.











