Abstract
Background: We have recently shown that the cardiomyopathy of sickle cell anemia (SCA) is characterized by restrictive physiology (diastolic dysfunction, left atrial [LA] enlargement and normal systolic function) superimposed on hyperdynamic features (left ventricular [LV] enlargement and eccentric hypertrophy) (JACC Cardiovasc Imaging 9:244-253;2016; PNAS 2016 in press). Similar to other restrictive cardiomyopathies, SCA-related cardiomyopathy may lead to mild, secondary pulmonary hypertension (PH) with elevated tricuspid regurgitant jet velocity (TRV), and can be complicated by arrhythmias and sudden death. Diastolic dysfunction is the principal pathology leading to restrictive physiology. Myocardial fibrosis is a common cause of non-SCA restrictive physiology, but the cause of the diastolic dysfunction that underlies SCA-related cardiomyopathy is undetermined. Focal fibrosis, as detected by late gadolinium enhancement (LGE) on cardiac magnetic resonance imaging (CMR), is rare in SCA. However, diffuse myocardial fibrosis, which is not detected by LGE, has not been studied before in SCA. Therefore, we aimed to detect myocardial fibrosis in SCA using a novel CMR T1-mapping technique to quantify the myocardial extracellular volume (ECV) fraction, which correlates with histologic diffuse fibrosis.
Methods: We conducted a prospective study of children and adults with SCA (NCT02410811) who underwent CMR, echocardiography, and laboratory testing (including N-terminal pro-brain type natriuretic peptide [NT-proBNP], a marker of ventricular stress). ECV was measured from pre- and post-gadolinium T1 maps using a modified Look-Locker inversion recovery (MOLLI) sequence. Chamber sizes and cardiac performance were evaluated using CMR, while TRV and diastolic parameters were measured by echocardiography.
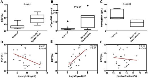
Results: Twenty-five patients with a median age of 19 years (range 6-61 years) were evaluated. ECV was increased in all SCA patients (mean 44 ± 8% vs. 25 ± 3% in normal subjects, P<0.001). One patient had focal fibrosis by LGE and one had systolic dysfunction. Among patients with normal systolic function, 17 patients (71%) had diastolic abnormalities and 7 (29%) had normal diastolic function. Seven out of 17 patients with diastolic abnormalities (29% of the total group) met the definition of diastolic dysfunction, and 10 had inconclusive classification. Patients with diastolic dysfunction had significantly higher ECV (49 ± 7% vs 37 ± 4%, P=0.01; Panel A), NT-proBNP (191 ± 261 vs. 33 ± 33 pg/mL, P=0.04; Panel B), and lower hemoglobin (8.4±0.3 vs.10.9±1.4 g/dL, P=0.004, Panel C) compared to patients with normal diastolic function. Systolic function was similar in both groups (LV ejection fraction 61 ± 4% vs. 62 ± 3.4%, P=0.86). In patients with higher ECV (³40%), LV diastolic abnormalities were more common (99% vs 33%, P=0.003) and LA volume index was significantly increased (57 ± 11 vs. 46 ± 12 mL/m2, P=0.04) compared to patients with ECV <40%. Increased ECV was associated with anemia (R=-0.46, P=0.03; Panel D) and elevated NT-proBNP (R=0.62, P=0.001; Panel E), but not with LV ejection fraction (P=0.66; Panel F), LV mass (P=0.92) or TRV (P=0.65).
Conclusions: ECV is markedly elevated in SCA, indicating the presence of significant diffuse myocardial fibrosis in all patients studied. High ECV is associated with more severe anemia, diastolic dysfunction, and high NT-proBNP. Diffuse myocardial fibrosis is a novel process underlying diastolic dysfunction and SCA-related cardiomyopathy, the features of which may be mistaken for pulmonary arterial hypertension. Identifying and therapeutically targeting the root-cause of myocardial fibrosis, or interrupting the development of myocardial fibrosis, should be studied to mitigate cardiopulmonary disease and decrease early mortality in SCA.
Quinn:Silver Lake Research Corporation: Consultancy; Eli Lilly: Research Funding; Amgen: Research Funding.
Author notes
Asterisk with author names denotes non-ASH members.
