Key Points
Plg and Pla induce macrophage reprogramming and promote resolution of acute inflammation.
Plg and Pla enhance the efferocytic capacity of macrophages and override the prosurvival effect of LPS on neutrophils via annexin A1.
Abstract
Inflammation resolution is an active process that functions to restore tissue homeostasis. The participation of the plasminogen (Plg)/plasmin (Pla) system in the productive phase of inflammation is well known, but its involvement in the resolution phase remains unclear. Therefore, we aimed to investigate the potential role of Plg/Pla in key events during the resolution of acute inflammation and its underlying mechanisms. Plg/Pla injection into the pleural cavity of BALB/c mice induced a time-dependent influx of mononuclear cells that were primarily macrophages of anti-inflammatory (M2 [F4/80high Gr1– CD11bhigh]) and proresolving (Mres [F4/80med CD11blow]) phenotypes, without changing the number of macrophages with a proinflammatory profile (M1 [F4/80low Gr1+ CD11bmed]). Pleural injection of Plg/Pla also increased M2 markers (CD206 and arginase-1) and secretory products (transforming growth factor β and interleukin-6) and decreased the expression of inducible nitric oxide synthase (M1 marker). During the resolving phase of lipopolysaccharide (LPS)-induced inflammation when resolving macrophages predominate, we found increased Plg expression and Pla activity, further supporting a link between the Plg/Pla system and key cellular events in resolution. Indeed, Plg or Pla given at the peak of inflammation promoted resolution by decreasing neutrophil numbers and increasing neutrophil apoptosis and efferocytosis in a serine-protease inhibitor–sensitive manner. Next, we confirmed the ability of Plg/Pla to both promote efferocytosis and override the prosurvival effect of LPS via annexin A1. These findings suggest that Plg and Pla regulate several key steps in inflammation resolution, namely, neutrophil apoptosis, macrophage reprogramming, and efferocytosis, which have a major impact on the establishment of an efficient resolution process.
Introduction
Inflammation occurs as a result of recognition of foreign bodies or self-antigens by patrolling cells present in tissues, followed by increased vascular permeability, leukocyte recruitment, and release of proinflammatory mediators.1 Thereby, the occurrence of anti-inflammatory mechanisms followed by an active resolution process is fundamental, because a persistent inflammatory response can lead to chronic or autoimmune diseases.2 The resolution of inflammation is a process characterized by catabolism of proinflammatory mediators, release of proresolving mediators, and leukocyte apoptosis (especially of neutrophils), followed by increased phagocytosis of apoptotic neutrophils by tissue macrophages, a process termed efferocytosis.3,4
Phagocytic clearance of apoptotic leukocytes plays an important role in inflammation resolution by inducing changes in the macrophage phenotype and preventing exposure of tissues at the inflammatory site to the deleterious contents of dying cells.5 In this context, the proresolving protein, annexin A1 (AnxA1), is key to apoptosis and efferocytosis.6,7 Several studies have shown the ability of macrophages to adopt different phenotypes during an inflammatory process.8 In brief, M1 macrophages are involved in the beginning of inflammation, whereas anti-inflammatory (M2) and proresolving (Mres) macrophages play key roles in the progression and resolution of disease.9,10
Plasminogen (Plg) is synthesized by the liver and is the proenzyme of the broad-spectrum serine protease, plasmin (Pla), which is the major enzyme responsible for thrombolysis.11 In addition to fibrinolysis, the Plg/Pla system plays an important role in leukocyte migration (particularly monocyte) and, therefore, regulates the inflammatory response.12-16 Recently, our group demonstrated that Plg and Pla induce monocyte recruitment to the pleural cavity of mice.15 However, the profiles of the recruited macrophages are not known. Moreover, although extensive data implicate Plg in cell migration, only a few studies have investigated the role of the Plg/Pla system in neutrophil apoptosis17 and subsequent removal of apoptotic cells by efferocytosis.18-20
In the current study, we evaluated the participation of the Plg/Pla system in the resolution phase of acute inflammation. Our findings show that the Plg/Pla system skews macrophages toward anti-inflammatory/proresolving phenotypes, decreases neutrophil survival in an inflammatory milieu, promotes efferocytosis, and accelerates resolution of acute inflammation by a mechanism that is dependent on activation of the AnxA1 pathway. Together, the results demonstrate a key role for the Plg/Pla system in the resolution of the inflammatory response.
Materials and methods
Mice and ethics
All procedures described in this article had prior approval from the Ethics Committee in Animal Experimentation of the Universidade Federal de Minas Gerais (Protocol number: 19/2011). Male wild-type (WT) BALB/c mice (8-10 weeks old) were obtained from the Biosciences Unit of the Institute of Biological Sciences (Belo Horizonte, Brazil). AnxA1 knockout (KO) mice (BALB/c background) were generated as previously described21 and bred at animal facilities of the Immunopharmacology Laboratory (Belo Horizonte, Brazil). Mice were housed under standard conditions and had free access to commercial chow and water.
Analysis of macrophage populations by flow cytometry
Based on the established markers of 3 subpopulations of macrophages, M1 (F4/80low Gr1+ Cd11bmed), M2 (F4/80high Gr1– Cd11bhigh), and Mres (F4/80med Cd11blow),9,22 we performed flow cytometry to assess these populations in the pleural cavity of mice who received an intrapleural (i.pl.) injection of 2 µg of human Plg (Calbiochem, EMD Chemicals, San Diego, CA), human Pla (Sigma-Aldrich, St. Louis, MO), or vehicle.15 Detailed procedures for all analyses listed in “Materials and methods” are found in the supplemental Methods, available on the Blood Web site.
Quantitative real-time polymerase chain reaction analysis of M1 and M2 macrophage markers
Quantitative real-time polymerase chain reaction (qRT-PCR) analysis was done on cells harvested from the pleural cavity of mice injected with Plg or Pla or after in vitro treatment of RAW 267.4 macrophages.
Measurement of cytokines
The levels of the cytokines transforming growth factor β (TGF-β), interleukin-10 (IL-10), and IL-6 were measured by enzyme-linked immunosorbent assay (ELISA) in supernatants obtained from pleural cavity washes, according to the manufacturer’s instructions (Duoset ELISA Kits, R&D Systems, Minneapolis, MN).
LPS-induced pleurisy model
Mice received an i.pl. injection of lipopolysaccharide (LPS, 250 ng per cavity) from Escherichia coli (serotype O:111:B4) purchased from Sigma-Aldrich or phosphate-buffered saline (PBS), as described.23,24 Cells were recovered from the pleural cavity at different time points after LPS injection. We also applied a therapeutic protocol by i.pl. injection of 2 µg of human Plg (Calbiochem, EMD Chemicals) or human Pla (Sigma-Aldrich) after inflammation was established.
Plasmin activity assay
Plasmin activity was measured in cell extracts prepared in the absence of protease inhibitors by using an in-house procedure that relies on the use of D-Val-Leu-Lys 4-nitroanilide dihydrochloride (V0882, Sigma-Aldrich) as a substrate.25
Cell culture, lysate preparation, and western blot analysis
Mouse leukemic macrophages (RAW 264.7 cell line) and recruited cells harvested from the pleural cavity were washed with PBS, and whole-cell extracts were prepared as described.23
Neutrophils preparation, apoptosis, and labeling
Neutrophils were isolated from peripheral blood of healthy human donors with prior approval from the Committee on Ethics in Research of the Universidade Federal de Minas Gerais (protocol number: 0319.0.203.000-11), as described.25 To determine the effect of Plg/Pla on LPS-induced prosurvival/delayed apoptosis of neutrophils, cells were cultured in the presence or absence of LPS (500 ng/mL) for 1 hour. Then, either Plg or Pla was added to give a final concentration of 2 µg/mL and incubated for an additional 5 hours. In the same experimental settings, neutrophils were pretreated with anti-AnxA1 antiserum for 1 hour. Apoptosis was assessed morphologically.24-26 For efferocytosis analysis, apoptosis was induced by staurosporine (10 µM; Sigma-Aldrich) for 1 hour.
Isolation and differentiation of bone marrow–derived macrophages and in vitro efferocytosis assay
BALB/c mice were killed, and tibias and femurs were collected for isolation of bone marrow.
Mouse peritoneal macrophage culture and treatment
Murine resident peritoneal macrophages were cocultured with apoptotic human neutrophils for efferocytosis analysis.
In vivo efferocytosis assay
Statistical analysis
Results are presented as the mean ± SEM. Data were analyzed by one-way analysis of variance, and differences between groups were assessed using the Student-Newman-Keuls post-hoc test, unless otherwise indicated. A P value < 0.05 was considered significant. Calculations were performed using the prism 5.0 software program for Windows (GraphPad software, San Diego, CA).
Results
Macrophages recruited to the pleural cavity of mice by Plg/Pla have anti-inflammatory and resolving phenotypes
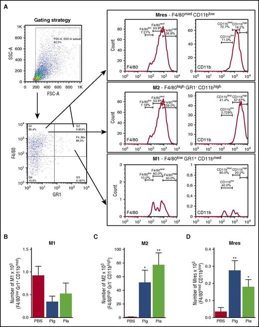
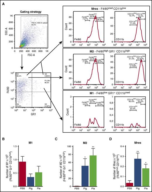
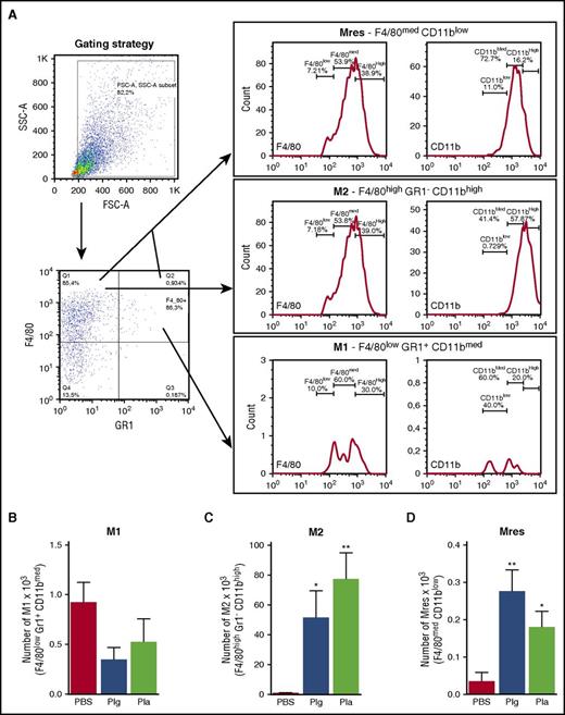
We have shown previously that injection of Plg/Pla induce a time-dependent leukocyte influx into the pleural cavity of mice. The cells recruited are predominantly mononuclear cells, with no significant change in the number of neutrophils.15 To determine the profile of the recruited macrophages, we classified macrophages using flow cytometry based on 3 populations: M1 (F4/80low Gr1+ Cd11bmed), M2 (F4/80high Gr1– Cd11bhigh), and Mres (F4/80med Cd11blow).9,22,25,26 The gating strategy is shown in Figure 1A. As previously shown,15 Plg and Pla caused similar recruitment of macrophages to the pleural cavity (supplemental Figure 1A-B). An analysis of cells obtained from the pleural lavage showed that Plg/Pla had no effect on the number of M1 macrophages (Figure 1B), but increased the amount of M2 (Figure 1C) and Mres (Figure 1D) macrophages.
Profile of macrophages recruited to the pleural cavity after injection of Plg/Pla. BALB/c mice were challenged by an i.pl. injection of Plg (2 µg per cavity), Pla (2 µg per cavity), or PBS (vehicle). The cells obtained from the pleural lavage 48 hours after injection of Plg/Pla were analyzed by flow cytometry according to their size and granularity and expression of surface molecules F4/80, CD11b, and Gr1, as described in the gating strategy (A). The cells that migrated to the cavity were classified as M1 (F4/80low Gr1+ Cd11bmed) (B), M2 (F4/80high Gr1– CD11bhigh) (C), and Mres (F4/80med CD11blow) (D) subpopulations of macrophages. Results are expressed as the number of cells and as the mean ± SEM of at least 4 mice in each group. The experiment was performed 3 times with similar results. *P < .05; **P < .01 when compared with mice challenged with PBS.
Profile of macrophages recruited to the pleural cavity after injection of Plg/Pla. BALB/c mice were challenged by an i.pl. injection of Plg (2 µg per cavity), Pla (2 µg per cavity), or PBS (vehicle). The cells obtained from the pleural lavage 48 hours after injection of Plg/Pla were analyzed by flow cytometry according to their size and granularity and expression of surface molecules F4/80, CD11b, and Gr1, as described in the gating strategy (A). The cells that migrated to the cavity were classified as M1 (F4/80low Gr1+ Cd11bmed) (B), M2 (F4/80high Gr1– CD11bhigh) (C), and Mres (F4/80med CD11blow) (D) subpopulations of macrophages. Results are expressed as the number of cells and as the mean ± SEM of at least 4 mice in each group. The experiment was performed 3 times with similar results. *P < .05; **P < .01 when compared with mice challenged with PBS.
Plg/Pla induce M2 markers in vivo and in vitro
To assess the genotype of the Plg/Pla-recruited macrophages, we performed qRT-PCR analysis for signature genes of the different macrophage populations using inducible nitric oxide synthase (iNOS) for M1 and CD206 (mannose receptor) and arginase-1 (Arg-1) for M2 cells. The results show that Pla increased the expression of 2 M2 markers, CD206 and Arg-1, and decreased the M1 marker, iNOS (Figure 2A-C), an effect also shared with Plg (supplemental Figure 2A-C). We also measured the levels of 2 typical M2-produced cytokines, TGF-β and IL-10.9,22 In addition, we measured the levels of IL-6, which has been recently shown to be coexpressed with CD206 in macrophages29 and described as an enhancer of M2 macrophage polarization.30,31 Pleural injection of Pla promoted increased levels of TGF-β and IL-6. Also, there was a trend for increased IL-10 expression (Figure 2D-F). Similar results were obtained with Plg (supplemental Figure 2D-I). Likewise, RAW 264.7 macrophages also showed increased Arg-1 expression after Plg/Pla incubation that was inhibited by a selective plasmin inhibitor D-Val-Phe-Lys chloromethyl ketone (VPLCK), denoting a requirement of Pla protease activity for Pla-induced reprogramming of macrophages (supplemental Figure 3).32 Importantly, Plg was as effective as the T helper 2 cytokine IL-4 at upregulating Arg-1 expression in vivo (supplemental Figure 4A). The extent of the increase in Arg-1 expression in RAW macrophages was similar to that observed in pleural macrophages, although the response of RAW cells to IL-4 was much greater than the response of pleural macrophages (supplemental Figure 4B).
Expression of genes involved in the genetic signatures of M1 and M2 macrophages and cytokine production after injection of Pla. BALB/c mice were challenged by i.pl. injection of Pla (2 µg per cavity) or PBS (vehicle). mRNA from the cells obtained from the pleural cavity 24 and 48 hours after Pla injection was analyzed by qRT-PCR for iNOS (A), CD206 (B), and Arg-1 (C). Supernatants of pleural exudates were obtained 6, 12, and 24 hours after Pla injection and analyzed by ELISA for TGF-β (D), IL-10 (E), and IL-6 (F). Data are shown as the mean ± SEM of at least 4 mice in each group. The significance of the ELISA results was determined by Student t test for comparisons between PBS and each time point posttreatment. Analyses of gene expression and cytokine production were performed with 2 replicates with samples of all groups run on 1 plate. Experiments were performed at least 3 times with similar results. *P < .05; ***P < .001 when compared with mice challenged with PBS.
Expression of genes involved in the genetic signatures of M1 and M2 macrophages and cytokine production after injection of Pla. BALB/c mice were challenged by i.pl. injection of Pla (2 µg per cavity) or PBS (vehicle). mRNA from the cells obtained from the pleural cavity 24 and 48 hours after Pla injection was analyzed by qRT-PCR for iNOS (A), CD206 (B), and Arg-1 (C). Supernatants of pleural exudates were obtained 6, 12, and 24 hours after Pla injection and analyzed by ELISA for TGF-β (D), IL-10 (E), and IL-6 (F). Data are shown as the mean ± SEM of at least 4 mice in each group. The significance of the ELISA results was determined by Student t test for comparisons between PBS and each time point posttreatment. Analyses of gene expression and cytokine production were performed with 2 replicates with samples of all groups run on 1 plate. Experiments were performed at least 3 times with similar results. *P < .05; ***P < .001 when compared with mice challenged with PBS.
The resolving phase of LPS-induced pleurisy is accompanied by increased Plg expression and Pla activity
The model of LPS-induced pleurisy is a well-established model of self-resolving inflammation.23-25 It is characterized by early neutrophilic infiltration, peaking at 8 hours and decreasing thereafter, with resolution (when neutrophils are barely detectable) at 48 hours (Figure 3A). We have recently shown that mainly proinflammatory macrophages are found in the pleural cavity at the peak of LPS-induced pleurisy, whereas macrophages with anti-inflammatory and resolving phenotypes are the predominant populations present at the resolving phase.26 Interestingly, Plg expression (Figure 3B), as well as plasmin activity (Figure 3C), were increased in the resolving phase of this model of inflammation. These results suggest a link between increased Plg expression and Pla activity and key cellular events in resolution, such as macrophage reprogramming to M2 and Mres profiles.
Plg expression and Pla activity during a self-resolving model of inflammation. BALB/c mice were injected with LPS (250 ng per cavity, i.pl.) or PBS (i.pl.). Cells present in the pleural cavity were harvested at the indicated time points and processed for total cell counts in a Newbauer chamber and for differential leukocyte counts by light microscopy of cytospin preparations (A), western blot analysis for Plg (B), and measurement of Pla activity (C). The pleural cellularity was expressed as the number of leukocytes per cavity and is shown as the mean ± SEM of at least 4 mice in each group. *P < .05; ***P < .001 when compared with mice injected with PBS. #P < .05; ##P < .01; ###P < .001 when compared with mice injected with LPS for 8 hours. &&P < .01; &&&P < .01 when compared with mice challenged with LPS for 24 hours. Blots are representative of 3 independent experiments using pooled cells from at least 5 animals. For loading control, membranes were reprobed with anti–β-actin. For the Pla activity assay, results are expressed as plasmin activity unities mean ± SEM of at least 5 mice. ***P < .001 when compared with the untreated group.
Plg expression and Pla activity during a self-resolving model of inflammation. BALB/c mice were injected with LPS (250 ng per cavity, i.pl.) or PBS (i.pl.). Cells present in the pleural cavity were harvested at the indicated time points and processed for total cell counts in a Newbauer chamber and for differential leukocyte counts by light microscopy of cytospin preparations (A), western blot analysis for Plg (B), and measurement of Pla activity (C). The pleural cellularity was expressed as the number of leukocytes per cavity and is shown as the mean ± SEM of at least 4 mice in each group. *P < .05; ***P < .001 when compared with mice injected with PBS. #P < .05; ##P < .01; ###P < .001 when compared with mice injected with LPS for 8 hours. &&P < .01; &&&P < .01 when compared with mice challenged with LPS for 24 hours. Blots are representative of 3 independent experiments using pooled cells from at least 5 animals. For loading control, membranes were reprobed with anti–β-actin. For the Pla activity assay, results are expressed as plasmin activity unities mean ± SEM of at least 5 mice. ***P < .001 when compared with the untreated group.
Treatment of LPS-inflamed mice with Plg/Pla enhances neutrophil apoptosis and efferocytosis
Next, we evaluated if Plg/Pla could operate in a phlogistic setting by promoting resolution of established neutrophilic inflammation. Therefore, we injected Plg or Pla at the peak of LPS-induced inflammation, quantified the percentage of viable and apoptotic neutrophils, and determined the efferocytosis index. Treatment with Plg/Pla decreased the number of neutrophils in the pleural cavity 18 hours after LPS injection (Figure 4A) and increased neutrophil apoptosis (Figure 4B) and efferocytosis (Figure 4C), 2 key steps in the resolution of inflammation. Representative figures of viable and apoptotic neutrophils and macrophages with ingested apoptotic cells are presented in supplemental Figure 5A. Furthermore, Pla-decreased neutrophil accumulation was maximum at 2 µg per cavity (supplemental Figure 5B). We further demonstrate that the reduced neutrophil accumulation and increased neutrophil apoptosis promoted by Plg essentially required its proteolytic activation, because these responses were completely abrogated by the protease inhibitor, aprotinin (Figure 4D-E). The relevance of Pla activity for apoptosis was also investigated using VPLCK, which abrogated the proapoptotic effect of both Plg and Pla in the pleurisy model (supplemental Figure 5C). Finally, the ability of Plg/Pla to override the prosurvival effect promoted by LPS was also observed in human neutrophils in vitro (Figure 4F-G).
Effect of Plg/Pla treatment in an LPS-induced pleurisy model. Mice received an i.pl. injection of LPS (250 ng per cavity) or PBS. After 8 hours of challenge, mice were treated with Plg (2 µg per cavity, i.pl.) or Pla (2 µg per cavity, i.pl.). PBS (vehicle, i.pl.) was injected in both unchallenged control mice and LPS-challenged mice. Ten hours later, the pleural cells were harvested, and cytospin preparations were analyzed for the number of neutrophils per cavity (A) as well as the percentage of apoptosis (B) and efferocytosis (C). In the same experimental settings, Plg (2 µg) was incubated with the serine protease inhibitor aprotinin (17.5 µg) for 1 hour at 37°C prior to i.pl. injection (D,E). Results are expressed as the mean ± SEM of at least 4 mice in each group. **P < .01; ***P < .001 when compared with unchallenged mice; ###P < .001 when compared with untreated mice. (F) Neutrophils isolated from peripheral blood of healthy human donors were cultured in 96-well cell culture plates (106 cells per well) with or without LPS (500 ng/mL) for 1 hour, and thereafter with or without Plg/Pla (2 µg/mL) for an additional 5 hours. Then, cytospin preparations were stained with May-Grünwald-Giemsa and counted for apoptosis (F). Representative figures are shown in (G). Arrows indicate apoptotic neutrophils. Scale bars, 10 µm. Original magnification ×20. **P < .01 when comparing LPS-treated group with untreated (UT) neutrophils; #P < .05 when comparing LPS-treated cells alone and LPS-treated cells after incubation with Plg or Pla. In vitro experiments were performed twice with different donors in biological triplicates.
Effect of Plg/Pla treatment in an LPS-induced pleurisy model. Mice received an i.pl. injection of LPS (250 ng per cavity) or PBS. After 8 hours of challenge, mice were treated with Plg (2 µg per cavity, i.pl.) or Pla (2 µg per cavity, i.pl.). PBS (vehicle, i.pl.) was injected in both unchallenged control mice and LPS-challenged mice. Ten hours later, the pleural cells were harvested, and cytospin preparations were analyzed for the number of neutrophils per cavity (A) as well as the percentage of apoptosis (B) and efferocytosis (C). In the same experimental settings, Plg (2 µg) was incubated with the serine protease inhibitor aprotinin (17.5 µg) for 1 hour at 37°C prior to i.pl. injection (D,E). Results are expressed as the mean ± SEM of at least 4 mice in each group. **P < .01; ***P < .001 when compared with unchallenged mice; ###P < .001 when compared with untreated mice. (F) Neutrophils isolated from peripheral blood of healthy human donors were cultured in 96-well cell culture plates (106 cells per well) with or without LPS (500 ng/mL) for 1 hour, and thereafter with or without Plg/Pla (2 µg/mL) for an additional 5 hours. Then, cytospin preparations were stained with May-Grünwald-Giemsa and counted for apoptosis (F). Representative figures are shown in (G). Arrows indicate apoptotic neutrophils. Scale bars, 10 µm. Original magnification ×20. **P < .01 when comparing LPS-treated group with untreated (UT) neutrophils; #P < .05 when comparing LPS-treated cells alone and LPS-treated cells after incubation with Plg or Pla. In vitro experiments were performed twice with different donors in biological triplicates.
Plg and Pla enhance the efferocytic ability of murine macrophages in vitro and zymosan-recruited macrophages in vivo
Efferocytosis is a crucial step in the resolution of inflammation,5,33,34 and macrophages of resolving phenotypes have increased efferocytic capacity.3,8,9 Thus, we analyzed if Plg/Pla could increase efferocytosis of human apoptotic neutrophils by resident peritoneal macrophages and bone marrow–derived macrophages (BMDM) in vitro and by zymosan-recruited macrophages in vivo. Plg/Pla increased the internalization of apoptotic cells by peritoneal macrophages treated for 24 hours in vitro, as measured by the percentage of apoptotic neutrophils inside macrophages (PBS: 10.4 ± 1.1; Plg: 13.3 ± 0.9; Pla: 15.7 ± 0.7; P < .05 when comparing the Plg/Pla-treated groups vs control; n = 6 wells per group). Supplemental Figure 6 shows similar results obtained from Pla-treated BMDMs analyzed by fluorescence microscopy. In a peritonitis model induced by zymosan, at the time point when macrophages are the predominant cell type found in the peritoneum (62 hours), mice were treated intraperitoneally (i.p.) with Plg/Pla before injection of apoptotic neutrophils as prey cells (Figure 5). Interestingly, Plg/Pla treatment significantly increased the efferocytic capacity of the zymosan-recruited peritoneal macrophages (Figure 5A). Figure 5B shows a representative image of each experimental group. When incubated with VPLCK or ε-aminocaproic acid (EACA, a lysine analog that blocks the binding of Plg/Pla to the cell surface),19 plasmin did not increase efferocytosis (Figure 5C), indicating that protease activity and lysine-binding sites are required for Pla-induced efferocytosis.
Effect of Plg/Pla on in vivo peritoneal macrophage efferocytic capacity. Mice received an i.p. injection of 0.1 mg of zymosan and then were injected i.p. with Plg (2 µg per cavity), Pla (2 µg per cavity), or vehicle 62 hours later. Seven hours after treatments, mice were injected i.p. with 106 apoptotic neutrophils. Mice were killed 3 hours later. (A) Efferocytosis was assessed on cytospin preparations of cells harvested from peritoneal lavage after staining with May-Grünwald-Giemsa. Representative figures are shown in (B). Original magnification ×40. In the same experimental settings, 2 µg of Pla was incubated with 11.2 µg of VPLCK or 3.5 mg of EACA for 1 hour at 37°C prior to i.p. injection (C). Results are presented as the mean efferocytosis index ± SEM. The experiments were performed 3 times with at least 5 mice in each group. *P < .05; **P < .01 when compared with untreated mice; #P < .05 when compared with Pla-treated mice.
Effect of Plg/Pla on in vivo peritoneal macrophage efferocytic capacity. Mice received an i.p. injection of 0.1 mg of zymosan and then were injected i.p. with Plg (2 µg per cavity), Pla (2 µg per cavity), or vehicle 62 hours later. Seven hours after treatments, mice were injected i.p. with 106 apoptotic neutrophils. Mice were killed 3 hours later. (A) Efferocytosis was assessed on cytospin preparations of cells harvested from peritoneal lavage after staining with May-Grünwald-Giemsa. Representative figures are shown in (B). Original magnification ×40. In the same experimental settings, 2 µg of Pla was incubated with 11.2 µg of VPLCK or 3.5 mg of EACA for 1 hour at 37°C prior to i.p. injection (C). Results are presented as the mean efferocytosis index ± SEM. The experiments were performed 3 times with at least 5 mice in each group. *P < .05; **P < .01 when compared with untreated mice; #P < .05 when compared with Pla-treated mice.
AnxA1 is expressed in pleural exudate cells after Plg/Pla injection and is involved in the proapoptotic and proefferocytic effect of Plg
Das et al19 have shown modulation of AnxA1 expression in spleens of Plg-deficient mice using microarray analysis. Because AnxA1 is a well-studied proresolving mediator that stimulates neutrophil apoptosis23,35,36 and efferocytosis,37,38 we tested whether modulation of AnxA1 expression could be the underlying mechanism responsible for the increased apoptosis and efferocytic capacity induced by Plg/Pla. First, we evaluated AnxA1 expression in pleural cells of mice challenged with Pla and found increased expression of AnxA1 messenger RNA (mRNA) (Figure 6A) and protein (Figure 6B) during time points prior to and throughout the recruitment of mononuclear cells (shown in Figure 3A). Similar results were obtained with Plg (supplemental Figure 7A-B). By flow cytometry, we found an increased percentage (Figure 6C) and number (Figure 6D) of macrophages positive for AnxA1. Interestingly, the majority of AnxA1-positive macrophages turned out to be M2 and Mres macrophages (Figure 6E-F), with no significant increase in numbers of M1 macrophages positive for AnxA1 (not shown). Furthermore, incubation of RAW 264.7 cells with Pla simultaneously induced a time-dependent increase of AnxA1 in cell extracts and conditioned media, peaking at 12 hours and 24 hours after stimulation, respectively (supplemental Figure 7C-D). Next, we investigated the potential role of AnxA1 in Plg-induced neutrophil apoptosis. As such, although Plg/Pla decreased neutrophil survival, overriding the prosurvival effect of LPS stimulation (Figures 4F and 6G), this outcome was abolished after AnxA1 inhibition with a neutralizing serum (Figure 6G). Because Plg/Pla increased efferocytosis in vivo in a model of peritonitis induced by zymosan (Figure 5), we tested whether the same effect would be observed in the absence of AnxA1 using WT and AnxA1-deficient mice. We found that the efferocytic capacity of macrophages was significantly increased after treatment of WT mice with Plg (more than twofold), but this effect was abrogated in AnxA1 KO mice (Figure 6H), suggesting that AnxA1 has a key role in the regulation of Plg/Pla-mediated efferocytosis. Together, our results indicate that AnxA1 is required for the proresolving effects of Plg/Pla.
Involvement of AnxA1 in Plg/Pla-induced apoptosis and efferocytosis. BALB/c mice were challenged with an i.pl. injection of Pla (2 µg per cavity) or PBS (vehicle). The cells that migrated to the pleural cavity were collected 3, 6, 24, and 48 hours after challenge and analyzed for AnxA1 mRNA expression by qRT-PCR (A), protein expression by western blot (B), and cell surface externalization by flow cytometry (C-F). Pleural cells obtained 48 hours after injection of Plg/Pla were surface stained and gated on F4/80-positive cells, and then analyzed for AnxA1. Data report the percentage (C) and the absolute number (D) of cells positive for AnxA1. Pleural cells were gated as in Figure 1, and then M2 (E) and Mres (F) subpopulations of macrophages were analyzed for AnxA1. Data are mean ± SEM. *P < .05; **P < .01; ***P < .001 when compared with mice injected with PBS. Neutrophils isolated from peripheral blood of healthy human donors were cultured in 96-well cell culture plates (106 cells per well) with or without anti-AnxA1 antiserum (8 µg of hyperimmune serum per well) for 1 hour, and then treated with LPS (500 ng/ml) or LPS plus Plg (2 µg/ml) for an additional 5 hours. Cytospin slides of neutrophils were counted for apoptosis. **P < .01 when compared with untreated (UT) neutrophils; ##P < .01 when compared with the LPS-treated group. The experiments were performed twice with different donors in biological triplicates (G). WT and AnxA1 KO mice received an i.p. injection of zymosan, and were injected i.p. 62 hours later with Plg (2 µg per cavity) or vehicle. Seven hours after treatment, mice were injected i.p. with 106 apoptotic neutrophils. Mice were killed 3 hours after injecting prey neutrophils (see the schematic representation of experimental protocol in Figure 5). Efferocytosis was assessed on cytospin preparations of cells harvested from peritoneal lavage. Results are presented as the mean efferocytosis index ± SEM of 5 mice. **P < .01 comparing Plg-treated WT mice vs Plg-treated Anx1 KO mice (H). qRT-PCR results are presented as the fold increase of mRNA expression relative to the amount present in control samples. Analyses of gene expression were performed with 2 replicates with samples of all groups run on 1 plate. Blots were normalized with β-actin and are representative of 3 independent experiments using pooled cells from at least 5 animals. All experiments were performed at least 3 times with similar results.
Involvement of AnxA1 in Plg/Pla-induced apoptosis and efferocytosis. BALB/c mice were challenged with an i.pl. injection of Pla (2 µg per cavity) or PBS (vehicle). The cells that migrated to the pleural cavity were collected 3, 6, 24, and 48 hours after challenge and analyzed for AnxA1 mRNA expression by qRT-PCR (A), protein expression by western blot (B), and cell surface externalization by flow cytometry (C-F). Pleural cells obtained 48 hours after injection of Plg/Pla were surface stained and gated on F4/80-positive cells, and then analyzed for AnxA1. Data report the percentage (C) and the absolute number (D) of cells positive for AnxA1. Pleural cells were gated as in Figure 1, and then M2 (E) and Mres (F) subpopulations of macrophages were analyzed for AnxA1. Data are mean ± SEM. *P < .05; **P < .01; ***P < .001 when compared with mice injected with PBS. Neutrophils isolated from peripheral blood of healthy human donors were cultured in 96-well cell culture plates (106 cells per well) with or without anti-AnxA1 antiserum (8 µg of hyperimmune serum per well) for 1 hour, and then treated with LPS (500 ng/ml) or LPS plus Plg (2 µg/ml) for an additional 5 hours. Cytospin slides of neutrophils were counted for apoptosis. **P < .01 when compared with untreated (UT) neutrophils; ##P < .01 when compared with the LPS-treated group. The experiments were performed twice with different donors in biological triplicates (G). WT and AnxA1 KO mice received an i.p. injection of zymosan, and were injected i.p. 62 hours later with Plg (2 µg per cavity) or vehicle. Seven hours after treatment, mice were injected i.p. with 106 apoptotic neutrophils. Mice were killed 3 hours after injecting prey neutrophils (see the schematic representation of experimental protocol in Figure 5). Efferocytosis was assessed on cytospin preparations of cells harvested from peritoneal lavage. Results are presented as the mean efferocytosis index ± SEM of 5 mice. **P < .01 comparing Plg-treated WT mice vs Plg-treated Anx1 KO mice (H). qRT-PCR results are presented as the fold increase of mRNA expression relative to the amount present in control samples. Analyses of gene expression were performed with 2 replicates with samples of all groups run on 1 plate. Blots were normalized with β-actin and are representative of 3 independent experiments using pooled cells from at least 5 animals. All experiments were performed at least 3 times with similar results.
Discussion
Plg and Pla induce macrophage recruitment12,13,15,16 and affect macrophage phagocytic capacity.18-20 However, the participation of the Plg/Pla system in key events for the resolution phase of inflammation has remained largely unknown. In the current study, we found that: (1) Plg/Pla skewed macrophage phenotypes toward M2 and Mres; (2) Plg expression and Pla activity were increased during the resolution phase of LPS-induced pleurisy; (3) Plg/Pla given at the peak of neutrophilic inflammation promoted resolution by increasing neutrophil apoptosis and efferocytosis; these effects were dependent on Pla protease activity; (4) Plg/Pla increased the efferocytic capacity of macrophages in vitro and in vivo; (5) mechanistically, AnxA1 was induced by Plg/Pla, and it was necessary for Plg/Pla-mediated neutrophil apoptosis and efferocytosis. Therefore, we provide evidence that, in addition to regulating the initial stages of inflammation, Plg/Pla may contribute to key steps in the resolution phase of inflammation.
We have shown previously that Plg and Pla induce the influx of mononuclear cells into the pleural cavity of mice without a significant change in the number of neutrophils.15 However, the profile of the recruited macrophages was unknown. Some earlier studies have indicated that components of the fibrinolytic system induce a proresolving phenotype in macrophages.39-42 For example, it has been shown in 2 complementary studies that the urokinase-type plasminogen activator (uPA) contributes to the polarization of cardiac macrophages to an M2 phenotype associated with increased Arg activity,39 and that Pla was sufficient to promote this skew.40 In another study,41 the skew of macrophages from an M1 toward an anti-inflammatory M2c subset was linked to increased uPA expression. Indeed, the uPA receptor is required to regulate the polarization of intestinal macrophages, as uPA receptor deficiency leads to increased M1 inflammatory phenotype.42 Conversely, other studies suggest that the tissue-type plasminogen activator may promote the development of inflammatory macrophages.43,44 In this study, we found that either Plg or Pla injected into the pleural cavity of mice did not change M1 macrophage numbers, but increased the number of M2 and Mres macrophages. Moreover, we observed decreased expression of the M1 marker iNOS and increased expression of the M2 markers CD206 and Arg-1 and the secreted products TGF-β and IL-6 in the pleural cavity.
Although TGF-β is a typical M2 marker, IL-6 has a pleiotropic nature despite having proinflammatory activities.45 Supporting the relevance of IL-6 for inflammation resolution, previous studies have demonstrated the ability of IL-6 to promote wound healing and suppress inflammation in vivo.46-48 Indeed, IL-6 was found to be expressed in parallel with classical anti-inflammatory markers, such as CD206,29 and enhance the polarization of alternatively activated macrophages.30,31 Furthermore, uPA induces the polarization of cardiac macrophages to an M2 phenotype in association with increased levels of IL-6 in the heart.39 Importantly, we have previously shown that IL-6 was selectively induced by Pla without changes in the proinflammatory cytokines tumor necrosis factor α and IL-1β.15 It is worth pointing out that the ability of Pla to promote TGF-β, found by us and others,20,49,50 is in perfect accordance with the role of Pla in the proteolytic activation of latent TGF-β.51 Thus, our findings suggest that Plg and Pla skew macrophages toward anti-inflammatory/proresolving phenotypes, as was recently observed for other components of the fibrinolytic system.
We have previously characterized macrophage profiles during the phases of a model of self-resolving LPS-induced pleurisy.26 At the peak of neutrophil accumulation (8 hours), mainly M1 macrophages are present. In contrast, M2 and Mres macrophages are the predominant cell populations during the resolution phase (48 hours). In this study, we have demonstrated that Plg and Pla induce proresolving macrophages, which are crucial for the resolution of inflammation, suggesting that the fibrinolytic system may act as an endogenous regulator of inflammation. The contribution of the Plg/Pla system to the resolution of inflammation has been suggested previously, as Plg/Pla was shown to be essential for the clearance of extravascular fibrin, which is endowed with potent inflammatory properties.52 Plg and Pla from local macrophages act not only to proteolytically degrade fibrin in the extracellular environment, but are required also for endocytic uptake of fibrin by macrophages.52 Indeed, Plg accumulates in the wounded area during wound healing and improves the healing of burn wounds, suggesting a role for Plg in self-limitation of inflammation.53 Notably, abundant neutrophil infiltration and fibrin accumulation was observed in the wound area of Plg KO mice, indicating the inability of the inflammatory phase to resolve in the absence of Plg.54 In this study, we found increased Plg expression and Pla activity in the resolving phase of inflammation. Accordingly, expression of α-enolase, an important Plg receptor involved in leukocyte recruitment,13 was reduced at the peak of inflammation, but it was increased during the time points of resolution (M.A.S, A.L.C.R., A.A.F.C. and L.P.S., unpublished data). The significantly greater Pla activity observed 48 hours after LPS challenge was likely due to greater Plg protein expression as well as increased levels of Plg activators generally induced by LPS and inflammatory cytokines.55-57 Together with the previously known role of the Plg/Pla system in fibrin clearance and wound healing, these new findings suggest its physiological role in the resolution and control of the inflammatory process.
We found that either Plg or Pla given at the peak of inflammation promoted resolution by decreasing neutrophil numbers, an effect associated with increased apoptosis of neutrophils and subsequent efferocytosis by macrophages. Several recent observations point to a potential role of Plg in the modulation of apoptosis.58-60 Under nonphlogistic conditions, Plg (but not Pla) delays spontaneous apoptosis of neutrophils.17 In contrast, in this study, we demonstrated that in the inflammatory milieu, Plg/Pla promoted neutrophil apoptosis, overriding the survival-inducing effects of LPS. Previous studies have also investigated the relationship between the Plg/Pla system and phagocytic events.18-20 Plg has been demonstrated previously to promote clearance of apoptotic cells by macrophages,18,19 which requires Plg activation,18 plasmin activity,18,19 and lysine-binding sites that mediate the interaction of Plg/Pla with cell surfaces.19 Moreover, Plg and Pla enhance efferocytosis of necrotic cells by dendritic cells via the protease activity of Pla while producing an immunosuppressive state in the dendritic cells.20 Notably, experiments with Plg KO mice demonstrate that Plg is required for efficient phagocytic clearance of apoptotic thymocytes from the circulation by splenic macrophages and for clearance of i.p. injected cells.19 In this study, in accordance with the ability of Plg/Pla to induce M2 macrophages, which are highly efferocytic, both Plg and Pla increased the efferocytic capacity of murine peritoneal macrophages and BMDM in vitro and zymosan-recruited macrophages in vivo. Additionally, the proefferocytic action of Pla observed was dependent on its proteolytic activity and mediated by lysine-binding sites.
Apoptotic cells promote their own clearance by expressing find-me and eat-me signals that attract scavengers and allow the identification of the dying cell, respectively.34 Among these signals, AnxA1 is a well-known proresolving protein that is able to reduce neutrophil recruitment,61 induce nonphlogistic recruitment of monocytes,62 promote neutrophil apoptosis23,35 and its subsequent phagocytic clearance,37,63,64 and contribute to tissue repair.65,66 Notably, Plg KO mice exhibit altered expression of AnxA1 and other phagocytosis-related proteins in the spleen, which may account for decreased phagocytosis in these mice.19 This observation by Das and coworkers,19 together with the well-known proapoptotic and proefferocytic actions of AnxA1, led us to evaluate the involvement of this protein in the resolution properties of the Plg/Pla system. We observed that Plg/Pla induced AnxA1 mRNA upregulation, protein accumulation, cell surface externalization by macrophages (specifically by the resolving macrophages), and extracellular release. At least in part, mobilization of this proresolving protein can be linked to Pla-induced AnxA1 phosphorylation (M.A.S., F.S.C., and L.P.S., unpublished data). Taken together, our data suggest that the Plg/Pla system engages the proresolving pathway centered on AnxA1 by prompting AnxA1 de novo synthesis and inducing protein accumulation, externalization, and release. Plg/Pla increased AnxA1 expression even at times prior to increased macrophage recruitment, suggesting that local production of Plg/Pla induces the expression of AnxA1 in situ. Furthermore, we have identified AnxA1 as a crucial mediator of Plg-induced apoptosis. In the presence of AnxA1 neutralizing serum, Plg lost its ability to override the survival-inducing effects of LPS and promote apoptosis of human neutrophils. The AnxA1 protein was similarly important for efferocytosis induced by Plg. In this regard, although WT mice showed an increased efferocytosis index after Plg treatment, AnxA1 KO mice were unresponsive to Plg. Our findings are in accordance with the ability of AnxA1 to induce neutrophil apoptosis23,35 and to act as a bridging molecule in apoptotic cell recognition by phagocytes to drive efferocytosis.37,38,67 Recent in vivo studies have shown that AnxA1 acts as an important recruiting agent for monocytes to orchestrate the second resolving phase of acute inflammation.62 Whether the increased expression of AnxA1 induced by the Plg/Pla system may also participate in Plg-dependent monocyte recruitment and reprogramming is a matter of investigation in our laboratory. Taken together, our findings suggest that upregulation of AnxA1 both in vivo and in vitro is a key step in the increased apoptosis and efferocytosis promoted by Plg/Pla.
In this study and previously, it was shown that Plg mimics most of the proresolving effects induced by Pla.15,16,18-20,58 Notably, Plg activation and the consequent protease activity of Pla were shown to be required for monocyte recruitment,15,16 monocyte survival,58 and efferocytosis18-20 promoted by Plg/Pla. In this study, the pharmacological inhibition of Pla activity indicated that, at least in part, Plg activation is required for macrophage reprogramming and efferocytosis and for the overall proresolving action of Plg/Pla observed in the pleurisy model. Taken together, the absence of interchangeability between Plg and Pla described by us and others suggests that, in the context of inflammation resolution, Plg acts as an inactive precursor that requires activation to enact proresolving circuits, although further investigations are required to address this. As most of the Plg proresolving properties seem to require conversion to its active enzymatic form, the similar effect of Plg and Pla in our experimental settings may be explained by the rapid activation of Plg after its injection into the pleural cavity or after incubation with cells. In this regard, macrophages can provide a source of Plg activators as well as plasminogen-binding sites to promote Plg activation.68-70
In summary, Plg expression and Pla activity are upregulated during inflammation and may contribute to key steps in the resolution process, including the accumulation of anti-inflammatory and resolving macrophages, neutrophil apoptosis, and phagocytic clearance of apoptotic cells, which seems to be mediated by the anti-inflammatory and proresolving molecule AnxA1 (as outlined in Figure 7).
Schematic representation of the proposed role of the Plg/Pla system in the resolution of inflammation. The results of previous studies and of the current study indicate that the Plg/Pla system contributes to the termination of the inflammatory process by regulating distinct steps of resolution.12,13,15,16,18-20,53,54 It has been previously shown that Pla induces monocyte recruitment from the bloodstream to inflammatory sites,12,13,15,16 a critical step in acute inflammation that enables further clearance of apoptotic neutrophils and orderly progression toward resolution (1). Our current data also suggest that Plg and Pla induce polarization of macrophages to M2, which are highly efferocytic, and Mres subtypes, which are known to express high levels of anti-inflammatory, antifibrotic, and antioxidant mediators (2).9,22 Furthermore, we demonstrate that the Plg/Pla system promotes neutrophil apoptosis in the inflammatory milieu (3) and enhances the efferocytosis capacity of macrophages (4). The underlying mechanism is associated with increased AnxA1 expression and activity because the absence of AnxA1 prevents neutrophil apoptosis and efferocytosis promoted by Plg. This is supported by reports indicating that AnxA1 acts as a bridging molecule between phosphatidylserine (PS) on the dying cell and the phagocyte favoring efferocytosis.37,38,67 Together, these steps may contribute to the reduced accumulation of neutrophils in the inflammatory site promoted by Plg/Pla in the pleurisy model. The proresolving effects summarized in this figure (1-4) were described for both active Pla and its zymogen, Plg. Arrows linking Plg to Pla indicate a requirement of Pla protease activity for the proresolving effect of Plg. Our findings and those of others suggest that the effects of Plg on resolution require its conversion to active Pla, as demonstrated for Plg-induced monocyte recruitment,15,16 efferocytosis,18-20 and Arg-1 stimulation on macrophages.
Schematic representation of the proposed role of the Plg/Pla system in the resolution of inflammation. The results of previous studies and of the current study indicate that the Plg/Pla system contributes to the termination of the inflammatory process by regulating distinct steps of resolution.12,13,15,16,18-20,53,54 It has been previously shown that Pla induces monocyte recruitment from the bloodstream to inflammatory sites,12,13,15,16 a critical step in acute inflammation that enables further clearance of apoptotic neutrophils and orderly progression toward resolution (1). Our current data also suggest that Plg and Pla induce polarization of macrophages to M2, which are highly efferocytic, and Mres subtypes, which are known to express high levels of anti-inflammatory, antifibrotic, and antioxidant mediators (2).9,22 Furthermore, we demonstrate that the Plg/Pla system promotes neutrophil apoptosis in the inflammatory milieu (3) and enhances the efferocytosis capacity of macrophages (4). The underlying mechanism is associated with increased AnxA1 expression and activity because the absence of AnxA1 prevents neutrophil apoptosis and efferocytosis promoted by Plg. This is supported by reports indicating that AnxA1 acts as a bridging molecule between phosphatidylserine (PS) on the dying cell and the phagocyte favoring efferocytosis.37,38,67 Together, these steps may contribute to the reduced accumulation of neutrophils in the inflammatory site promoted by Plg/Pla in the pleurisy model. The proresolving effects summarized in this figure (1-4) were described for both active Pla and its zymogen, Plg. Arrows linking Plg to Pla indicate a requirement of Pla protease activity for the proresolving effect of Plg. Our findings and those of others suggest that the effects of Plg on resolution require its conversion to active Pla, as demonstrated for Plg-induced monocyte recruitment,15,16 efferocytosis,18-20 and Arg-1 stimulation on macrophages.
Presented in abstract form at the XL Congress of the Brazilian Society of Immunology, São Paulo, Brazil, 24-28 October 2015 and at the Gordon Research Conference, Ventura, CA, 14-19 February 2016.
The online version of this article contains a data supplement.
The publication costs of this article were defrayed in part by page charge payment. Therefore, and solely to indicate this fact, this article is hereby marked “advertisement” in accordance with 18 USC section 1734.
Acknowledgments
The authors thank Frankcinéia Assis, Erica Leandro Marciano Vieira, and Ilma Marçal for technical assistance.
This work was supported by grants from Conselho Nacional de Desenvolvimento Científico e Tecnológico (Brasília, Brazil), the Fundação de Amparo à Pesquisa do Estado de Minas Gerais (Belo Horizonte, Brazil), Pró-Reitoria de Pesquisa da Universidade Federal de Minas Gerais (Belo Horizonte, Brazil), the National Institutes of Health, National Heart, Lung, and Blood Institute (HL081046), the National Institutes of Health, National Cancer Institute (CA 166473), and by the European Community's Seventh Framework Programme under grant agreement HEALTH-F4-2011-281608.
Authorship
Contribution: L.P.S., M.A.S., C.C.G., and M.M.T. designed the research, analyzed data, and wrote the paper; M.A.S., A.L.C.R., B.R.C.C., and J.P.V. performed in vivo and in vitro experiments, designed the research, and helped write the paper; K.M.L., M.A.S., J.P.V., and A.A.F.C. performed in vivo and in vitro experiments; F.S.C., G.L.N.L., and M.M.O.O. performed some in vitro experiments; D.A.P., R.M.R., and A.C.R. helped to perform the efferocytosis assay; and V.P. and L.A.M. provided essential tools and expertise.
Conflict-of-interest disclosure: The authors declare no competing financial interests.
Correspondence: Lirlândia P. Sousa, School of Pharmacy, Federal University of Minas Gerais, Ave Antônio Carlos, 6627 Pampulha, Belo Horizonte, MG 31270-901, Brazil; e-mail: lipsousa72@gmail.com.
References
Author notes
M.A.S., A.L.C.R, and B.R.C.C. contributed equally to this study.













