Key Points
In mouse models, hepcidin participates in innate immunity by controlling NTBI.
NTBI-dependent infections can be treated with hepcidin agonists in mouse models of hereditary hemochromatosis or parenteral iron overload.
Abstract
The iron-regulatory hormone hepcidin is induced early in infection, causing iron sequestration in macrophages and decreased plasma iron; this is proposed to limit the replication of extracellular microbes, but could also promote infection with macrophage-tropic pathogens. The mechanisms by which hepcidin and hypoferremia modulate host defense, and the spectrum of microbes affected, are poorly understood. Using mouse models, we show that hepcidin was selectively protective against siderophilic extracellular pathogens (Yersinia enterocolitica O9) by controlling non–transferrin-bound iron (NTBI) rather than iron-transferrin concentration. NTBI promoted the rapid growth of siderophilic but not nonsiderophilic bacteria in mice with either genetic or iatrogenic iron overload and in human plasma. Hepcidin or iron loading did not affect other key components of innate immunity, did not indiscriminately promote intracellular infections (Mycobacterium tuberculosis), and had no effect on extracellular nonsiderophilic Y enterocolitica O8 or Staphylococcus aureus. Hepcidin analogs may be useful for treatment of siderophilic infections.
Introduction
During infections, inflammatory signals potently stimulate the production of the iron-regulatory hormone hepcidin,1 causing iron sequestration in macrophages and decreased plasma iron concentrations.2 Hypoferremia is hypothesized to limit iron availability for growth of extracellular microbes but iron retention in macrophages is thought to promote the growth of macrophage-tropic pathogens.
Hereditary hemochromatosis patients, who are iron-overloaded as a result of hepcidin deficiency, are more susceptible to infections with Escherichia coli,3 Vibrio vulnificus,4 Listeria monocytogenes,5 and Yersinia enterocolitica.6,7 Patients with transfusional iron overload are also at increased risk of infections.8 Conversely, an association between elevated hepcidin and tuberculosis disease progression was reported.9 The mechanisms by which hepcidin and iron regulation contribute to host defense remain largely unexplored in mammalian models of infection. We previously showed that hepcidin is critical for mouse survival in V vulnificus infection,10 but extremely rapid lethality (12 hours) prevented detailed analysis of the mechanisms involved, and the relevance for clinically more common infections was unknown.
In this study, we comprehensively examine the role of hepcidin and iron in innate immunity, using a broad range of murine infection models, conditions of genetic or iatrogenic iron overload or iron depletion, as well as studies of iron-dependent growth of bacteria ex vivo. We examined infections with extracellular Y enterocolitica (siderophilic and nonsiderophilic strains) and Staphylococcus aureus, as well as intracellular Mycobacterium tuberculosis. We note that the term “siderophilic” is loosely defined and is not based on molecular characterization of the organisms. Rather, it generally applies to microbes whose virulence is enhanced in iron-overloaded hosts, with V vulnificus and certain strains of Y enterocolitica considered the classic examples.
We propose that the primary host defense function of hepcidin is not to decrease extracellular iron concentration (ie, transferrin-bound iron) but to eliminate non–transferrin-bound iron (NTBI). NTBI is a heterogeneous group of iron species that appears in circulation when the binding capacity of transferrin is exceeded, such as in iron-overload conditions. NTBI encompasses ferric citrate, acetate, and iron loosely bound to albumin,11 and may be more readily utilizable by pathogens than transferrin-bound iron. We also explore the therapeutic potential of hepcidin agonists in treating infections that are exacerbated by NTBI.
Methods
Details are provided in supplemental Materials and methods (see supplemental Data, available on the Blood Web site).
Bacterial organisms
We used Y enterocolitica O9 strain Ruokola/71, Y enterocolitica O8 strain WA (ATCC 27729), S aureus (strain Xen36 derived from the bacteremia isolate ATCC 49525), and M tuberculosis (Erdman strain).
Animal models
All animal studies were approved by the University of California Los Angeles (UCLA) Office of Animal Research Oversight. All mouse strains were on a C57BL/6 background: C57BL/6 wild-type (WT) mice, hepcidin-1 knockout mice (HKO), LysEGFP mice (enhanced green fluorescent protein [EGFP] insertion into lysozyme M locus12 ), and HKO/LysEGFP mice. Iron depletion of HKO mice was achieved with a 4-ppm Fe diet for 6 to 8 weeks, and iron loading of WT mice was achieved by intraperitoneal (IP) injection of 20 mg of iron dextran. For minihepcidin treatment, each mouse received 100 nmol PR7310 or solvent by IP injection daily. Researchers were not blinded as to which treatment group each mouse belonged.
Y enterocolitica strains.
O9 (104-108 colony-forming units [CFUs] per mouse) and O8 (108 CFUs per mouse) were administered by oral gavage or IP injection.
Bioluminescent S aureus.
Catheters incubated in 107 CFU/mL S aureus were inserted under the skin, and mice imaged over 7 days with IVIS 200 from Xenogen Inc.
M tuberculosis.
Mice were challenged by aerosol with 30 CFU per mouse, and euthanized 5 and 10 weeks later.
Assessment of animal survival
As prescribed by animal use regulations at UCLA, death was not used as an end point. Rather, the mice were euthanized when showing characteristics predictive of imminent mortality, including rapid weight loss combined with cessation of water and food intake, loss of grooming, and immobility despite stimulation.
NTBI assessment by eLPI
NTBI refers to a heterogeneous group of iron complexes in circulation. To measure the NTBI content of mouse and human plasma, we used an “enhanced labile plasma iron” (eLPI) assay. The eLPI assay is an adaptation of a published protocol13 based on catalytic conversion on nonfluorescent dihydrorhodamine to fluorescent rhodamine, in the presence and absence of the iron chelator deferiprone, but with an inclusion of a mild metal-mobilizing agent, nitriloacetate.
In vitro assay for Y enterocolitica
Human plasma was incubated with 0 to 60 µM ferric ammonium citrate (FAC), and mixed with concentrated liquid agar to produce 90% plasma agar plates. Y enterocolitica (5 × 103 CFUs) was plated on plasma agar, and bacterial growth assessed using a dissecting microscope.
In vitro assay for V vulnificus
V vulnificus (1 × 103 CFU/mL) were grown for 10 hours in a plated reader, in 250 µL of human plasma supplemented with 0 to 100 µM of either FAC, holotransferrin, or apotransferrin, and optical density at 600 nm measured.
Additional methods
Histopathology, CFU count, analysis of LysEGFP mice, measurement of iron parameters, gene expression, and hepcidin enzyme-linked immunosorbent assay are described in supplemental Materials and methods.
Statistics
Statistical analysis was performed with SigmaPlot using the Student t test and Mann-Whitney rank sum (for normally and nonnormally distributed data), 2-way analysis of variance (time-course analysis), Kaplan-Meier and log-rank tests (survival), and the χ2 test (tissue abscess analysis).
Results
Hepcidin prevents mortality from siderophilic but not nonsiderophilic Y enterocolitica
HKO mice have much higher baseline liver and serum iron concentrations than WT mice (supplemental Figure 1). We first compared the survival of WT and HKO mice after oral infection with Y enterocolitica O9 (104-108 CFU per mouse), a siderophilic serotype that causes severe infection in patients with iron overload.14,15 Survival outcomes were dramatically different: HKO mice suffered inoculum-dependent mortality, reaching 100% in the 108 CFU group by day 6, but WT mice had 0% mortality after any of the inocula (Figure 1A).
Hepcidin deficiency and resulting iron overload promote mortality from siderophilic but not nonsiderophilic Y enterocolitica. (A) Survival after oral infection with increasing doses of siderophilic Y enterocolitica O9 (104-108 CFUs per mouse) of WT mice with normal iron status or naturally iron-loaded HKO mice. *Comparison of HKO to WT mice infected with the same dose. (B) Survival curve for WT or naturally iron-loaded HKO mice infected through oral gavage with 108 CFUs per mouse Y enterocolitica serotype O9 (siderophilic) or O8 (nonsiderophilic). (C) Survival of naturally iron-loaded or dietary iron-depleted HKO mice after oral infection with 108 CFUs per mouse Y enterocolitica O9. Infection with siderophilic O9 bacteria resulted in significantly greater mortality than infection with nonsiderophilic O8 bacteria in iron-loaded HKO mice. Survival is defined in “Methods.” Statistical comparison of survival was performed using multifactorial Kaplan-Meier log-rank analysis.
Hepcidin deficiency and resulting iron overload promote mortality from siderophilic but not nonsiderophilic Y enterocolitica. (A) Survival after oral infection with increasing doses of siderophilic Y enterocolitica O9 (104-108 CFUs per mouse) of WT mice with normal iron status or naturally iron-loaded HKO mice. *Comparison of HKO to WT mice infected with the same dose. (B) Survival curve for WT or naturally iron-loaded HKO mice infected through oral gavage with 108 CFUs per mouse Y enterocolitica serotype O9 (siderophilic) or O8 (nonsiderophilic). (C) Survival of naturally iron-loaded or dietary iron-depleted HKO mice after oral infection with 108 CFUs per mouse Y enterocolitica O9. Infection with siderophilic O9 bacteria resulted in significantly greater mortality than infection with nonsiderophilic O8 bacteria in iron-loaded HKO mice. Survival is defined in “Methods.” Statistical comparison of survival was performed using multifactorial Kaplan-Meier log-rank analysis.
We next studied Y enterocolitica O8, a strain with a high pathogenicity island, a genomic region encoding siderophore systems,14 thought to render it more virulent than O9 in healthy organisms and less dependent on ambient iron.14,16 As expected, in healthy WT mice, the O8 strain caused greater mortality than the O9 strain (Figure 1B), but there was no difference in mortality between WT and iron-overloaded HKO mice, indicating the infection outcome was unaffected by iron overload. However, O8-induced lethality was much lower than that of O9 in iron-loaded HKO (Figure 1B). Thus, an iron-rich environment makes siderophilic Y enterocolitica more virulent than the nonsiderophilic strain, perhaps because the smaller genome allows faster replication and avoids the increased metabolic costs of siderophore production and uptake.
To determine whether the susceptibility of the HKO mice to the siderophilic O9 strain was a consequence of their baseline iron overload or any direct, iron-independent, antimicrobial effect of hepcidin, we compared the survival of iron-loaded and iron-depleted HKO mice after infection with 108 CFU Y enterocolitica O9. In contrast to the 100% mortality in the iron-loaded HKO group, iron-depleted HKO mice were completely protected (Figure 1C). The dietary iron depletion regimen was effective, as confirmed in a parallel set of mice by measuring liver and serum iron (supplemental Figure 1). Therefore, hepcidin protects the host from severe siderophilic Y enterocolitica infection not through direct effects of the hepcidin peptide on microbes, but by controlling systemic iron availability.
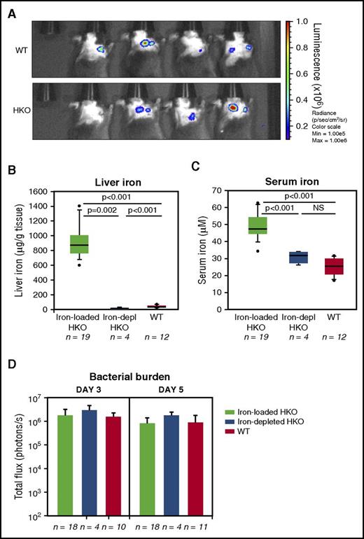
Hepcidin deficiency and iron overload do not promote catheter-associated infection with S aureus
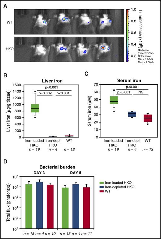
S aureus commonly causes catheter-associated infections,17 and its biofilm formation in vitro was reported to be enhanced by iron.18 We developed a catheter-associated infection model with luminescent S aureus, and monitored bacterial burden over the entire time course by in vivo imaging (Figure 2A) in naturally iron-loaded HKO, dietary iron-depleted HKO mice, and WT mice. Liver and serum iron measurements for each group are shown in Figure 2B-C. Luminescence signal as a measure of bacterial burden was maximal between days 3 and 5, and infection was mostly cleared by day 7. None of the mice developed systemic infection and no mortality occurred. We did not observe any difference in bacterial burden as a function of iron loading or hepcidin deficiency (Figure 2D). These results indicate that iron availability and hepcidin production do not modulate catheter-associated infection with S aureus in vivo.
Hepcidin deficiency and iron overload do not alter susceptibility to catheter-associated infection with gram-positive S aureus. (A) A 0.5-cm catheter piece was incubated for 15 minutes at 107 CFU/mL bioluminescent S aureus and implanted under the skin of mice. Infection burden was assessed by in vivo bioluminescence imaging every other day starting on day 1 after surgery. Representative images from day 3 are shown. (B-C) Liver and serum iron in iron-loaded and iron-depleted HKO mice and WT mice. (D) Bacterial burden as measured by total luminescence flux was maximal on days 3 and 5, but similar between iron-loaded HKO, iron-depleted HKO, and WT mice. Statistical analysis was performed using the Student t test (B: ID HKO vs WT; C) or Mann-Whitney U test (the rest). Max, maximum; Min, minimum; NS, not significant.
Hepcidin deficiency and iron overload do not alter susceptibility to catheter-associated infection with gram-positive S aureus. (A) A 0.5-cm catheter piece was incubated for 15 minutes at 107 CFU/mL bioluminescent S aureus and implanted under the skin of mice. Infection burden was assessed by in vivo bioluminescence imaging every other day starting on day 1 after surgery. Representative images from day 3 are shown. (B-C) Liver and serum iron in iron-loaded and iron-depleted HKO mice and WT mice. (D) Bacterial burden as measured by total luminescence flux was maximal on days 3 and 5, but similar between iron-loaded HKO, iron-depleted HKO, and WT mice. Statistical analysis was performed using the Student t test (B: ID HKO vs WT; C) or Mann-Whitney U test (the rest). Max, maximum; Min, minimum; NS, not significant.
M tuberculosis infection in mice is not affected by hepcidin and iron status
It was previously reported that β2m-deficient mice, which have liver iron overload and aberrant major histocompatibility complex type I expression, develop greater M tuberculosis burden that WT mice, which can be reversed by treatment with lactoferrin.19 We tested whether hepcidin and macrophage iron loading promotes the growth of macrophage-tropic intracellular bacteria in vivo. Using a mouse model of pulmonary M tuberculosis infection (aerosol-delivered 30 CFUs per lung), we compared 3 mouse groups: control WT mice, HKO mice which have systemic iron overload but low macrophage iron content due to uncontrolled iron export through ferroportin, and WT mice injected with iron dextran which causes macrophage iron loading. Bacterial burden in the lung (Figure 3A) and the spleen (Figure 3B) was assessed 5 and 10 weeks after M tuberculosis challenge, but no significant difference in CFUs was detected between the 3 groups of mice at either time point. Lung iron content was higher in HKO mice and iron-dextran WT mice compared with control WT mice (Figure 3C). Spleen iron content, an indicator of macrophage iron loading, was lower in HKO mice compared with WT controls as expected, and higher in iron-dextran WT mice (Figure 3D). We conclude that hepcidin deficiency and macrophage iron status do not appreciably alter the outcome of M tuberculosis infection in mice.
M tuberculosis infection is not affected by hepcidin deficiency or iron loading in mice. Control WT mice, naturally iron-loaded HKO mice, and parenterally iron-loaded WT mice (iron-dextran injection, WT + ID) were infected with 30 CFUs of M tuberculosis (aerosol). After 5 and 10 weeks, there was no difference between the 3 groups of mice in pulmonary (A) or extrapulmonary (B) bacterial burden as assessed by tissue CFUs. (C-D) Lung and spleen iron concentration. Statistical analysis: Student t test if data were normally distributed (C: WT vs HKO 5 weeks, WT vs WT+ID 10 weeks; D: WT vs HKO, 5 weeks) and Mann-Whitney U test if they were not normally distributed.
M tuberculosis infection is not affected by hepcidin deficiency or iron loading in mice. Control WT mice, naturally iron-loaded HKO mice, and parenterally iron-loaded WT mice (iron-dextran injection, WT + ID) were infected with 30 CFUs of M tuberculosis (aerosol). After 5 and 10 weeks, there was no difference between the 3 groups of mice in pulmonary (A) or extrapulmonary (B) bacterial burden as assessed by tissue CFUs. (C-D) Lung and spleen iron concentration. Statistical analysis: Student t test if data were normally distributed (C: WT vs HKO 5 weeks, WT vs WT+ID 10 weeks; D: WT vs HKO, 5 weeks) and Mann-Whitney U test if they were not normally distributed.
Hepcidin protects against mortality from siderophilic Y enterocolitica by controlling baseline iron levels
We used the Y enterocolitica O9 infection model to analyze in detail how hepcidin and iron participate in host defense. We hypothesized that in WT mice exposed to Yersinia, an early induction of hepcidin and consequent hypoferremia may account for their resistance to infection. Surprisingly, oral infection of WT mice with 108 CFU per mouse did not cause any significant change in serum iron (supplemental Figure 2A), or hepatic expression of the inflammatory marker Saa1 (supplemental Figure 2B), and serum hepcidin levels were only marginally increased in infected mice (supplemental Figure 2C). None of the infected mice developed signs of disease. Thus, in WT mice with normal baseline iron levels, Y enterocolitica infection was already effectively controlled, without eliciting a systemic inflammatory response, presumably because any bacteria that crossed the intestinal barrier could not multiply rapidly in the absence of accessible iron, and therefore did not cause systemic infection. However, when Y enterocolitica was administered intraperitoneally in WT mice at the same dose, we observed an increase in serum hepcidin and Saa-1 as well as hypoferremia (supplemental Figure 3), indicating that the expected inflammatory response is mounted when high bacterial numbers are present in the systemic circulation. Thus, normal iron levels maintained by physiologic hepcidin concentration may be sufficient to protect healthy mice from severe yersiniosis, even without a reactive hepcidin increase or hypoferremia.
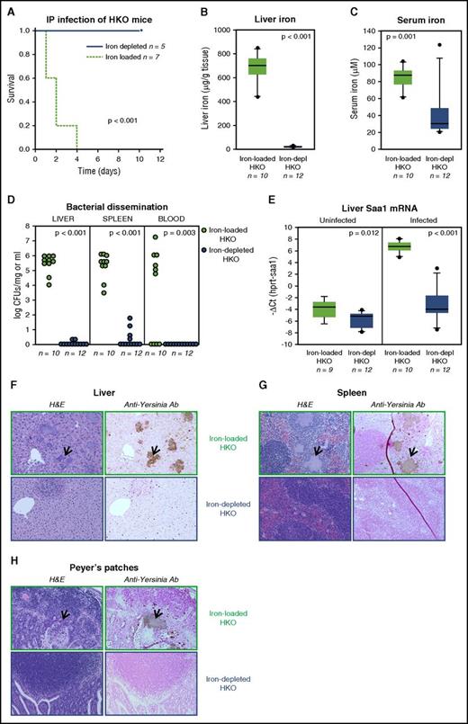
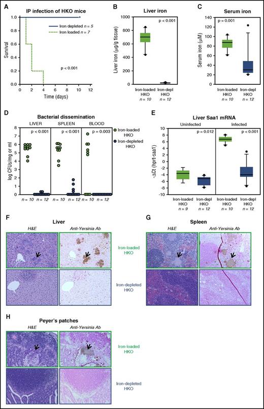
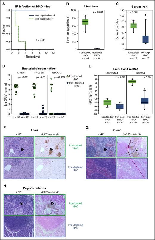
High mortality of iron-loaded HKO mice could hypothetically result from 2 separate mechanisms: (1) iron overload could promote the intestinal translocation of Y enterocolitica via an unknown mechanism, seeding the blood and allowing systemic infection to proceed or (2) high iron availability could promote the rapid growth of bacteria that reached the circulation, without affecting their intestinal translocation. We bypassed the intestine by injecting the pathogen intraperitoneally into iron-loaded or iron-depleted HKO mice. Similarly to oral infection (Figure 1C) but more rapidly, IP Y enterocolitica O9 (108 CFU per mouse) caused 100% mortality in the iron-overloaded group (Figure 4A) whereas iron-depleted HKO mice again had 0% mortality. Similar dependence of oral vs IP infection outcome on iron status of the mice suggests that high iron levels promote the growth of bacteria once they reach systemic circulation rather than affect their intestinal translocation.
Iron overload promotes rapid growth and dissemination of Y enterocolitica O9. (A) Survival of naturally iron-loaded or dietary iron-depleted HKO mice after IP infection with 108 CFU Y enterocolitica O9 is comparable to that after oral infection (Figure 1C) indicating that intestinal bacterial translocation is not the critical iron-dependent step. (B-H) Iron-loaded or iron-depleted (depl) HKO mice were orally infected with 108 CFUs per mouse Y enterocolitica O9. (B-C) Liver and serum iron concentrations confirmed iron loading and iron depletion of HKO mice. (D) Iron-loaded HKOs had dramatically increased bacterial dissemination to the liver, spleen, and blood as assessed by tissue CFUs, and consequently (E) much higher liver Saa1 mRNA expression compared with iron-depleted HKOs. (F-H) Hematoxylin and eosin (H&E) and staining with antibody (Ab) specific for Y enterocolitica O9 of tissue sections from the liver, spleen, and Peyer patches of iron-loaded (in green rectangles) or iron-depleted (in blue rectangles) HKO mice; ×10 magnification. Arrows point to bacterial abscesses. Survival is defined in “Methods.” Statistical analysis of survival curves (A) was performed using multifactorial Kaplan-Meier log-rank analysis. Statistical analysis in panels B through E was performed using the Student t test for normally distributed data (D: spleen CFUs; E) and the Mann-Whitney U test for data that were not normally distributed. ΔCt, Δcycle threshold; hprt, hypoxanthine-guanine phosphoribosyltransferase.
Iron overload promotes rapid growth and dissemination of Y enterocolitica O9. (A) Survival of naturally iron-loaded or dietary iron-depleted HKO mice after IP infection with 108 CFU Y enterocolitica O9 is comparable to that after oral infection (Figure 1C) indicating that intestinal bacterial translocation is not the critical iron-dependent step. (B-H) Iron-loaded or iron-depleted (depl) HKO mice were orally infected with 108 CFUs per mouse Y enterocolitica O9. (B-C) Liver and serum iron concentrations confirmed iron loading and iron depletion of HKO mice. (D) Iron-loaded HKOs had dramatically increased bacterial dissemination to the liver, spleen, and blood as assessed by tissue CFUs, and consequently (E) much higher liver Saa1 mRNA expression compared with iron-depleted HKOs. (F-H) Hematoxylin and eosin (H&E) and staining with antibody (Ab) specific for Y enterocolitica O9 of tissue sections from the liver, spleen, and Peyer patches of iron-loaded (in green rectangles) or iron-depleted (in blue rectangles) HKO mice; ×10 magnification. Arrows point to bacterial abscesses. Survival is defined in “Methods.” Statistical analysis of survival curves (A) was performed using multifactorial Kaplan-Meier log-rank analysis. Statistical analysis in panels B through E was performed using the Student t test for normally distributed data (D: spleen CFUs; E) and the Mann-Whitney U test for data that were not normally distributed. ΔCt, Δcycle threshold; hprt, hypoxanthine-guanine phosphoribosyltransferase.
Iron overload promotes rapid metastatic growth of Y enterocolitica O9 without affecting initial neutrophil recruitment and bacterial killing
To confirm that iron availability affects bacterial growth in vivo, we measured CFUs in blood and organs in iron-loaded and iron-depleted HKO mice after oral Y enterocolitica O9 infection (108 CFU per mouse). Measurements of liver (Figure 4B) and serum iron concentration (Figure 4C) confirmed that the mice were markedly iron-loaded or efficiently iron-depleted, as intended. Bacterial CFUs were dramatically increased in the liver, spleen, and blood of iron-loaded compared with iron-depleted HKOs (Figure 4D). We also measured expression of liver Saa1, an acute-phase protein produced by hepatocytes and used as a sensitive marker of inflammation in mice. In agreement with the widespread infection in iron-loaded animals, Saa1 messenger RNA (mRNA) was highly induced only in the iron-loaded group whereas iron-depleted groups had Saa-1 mRNA levels comparable to those of uninfected mice (Figure 4E). Furthermore, histological analysis of the liver, spleen, and Peyer patches (an important entry site for Y enterocolitica), and staining of tissue sections with an antibody specific for the O9 strain, revealed multiple large bacterial abscesses only in iron-loaded mice (Figure 4F-H).
Iron could promote metastatic bacterial infection by altering host defenses at the site of entry, affecting bacterial dissemination in blood and bacterial attachment in tissues, or modulating the multiplication of bacteria that have entered the organism. We first examined the effect of iron and hepcidin on host defense response at the site of infection and on early bacterial dissemination to blood. We used WT or HKO mice that have EGFP-expressing neutrophils and macrophages (LysEGFP and HKO/LysEGFP), and confirmed that these mice show the same difference in survival and iron loading as WT and HKO mice not carrying LysEGFP (supplemental Figure 4). The 2 groups of mice were injected intraperitoneally with 108 CFUs per mouse Y enterocolitica O9, and 6 hours later, bacterial killing was assessed by measuring CFUs in peritoneal fluid. Early bacterial dissemination to blood was assessed by blood CFUs, and neutrophil recruitment to the IP cavity was assessed by counting the total number of cells as well as the GFP-expressing cells in the peritoneal lavage fluid. There was no difference in bacterial burden in peritoneal fluid or in blood (supplemental Figure 5A), or in the number of GFP+ (supplemental Figure 5B) or total cells (supplemental Figure 5C), in peritoneal fluid between WT mice and mice lacking hepcidin.
To further assess the initial dissemination and attachment of bacteria in target tissues, iron-loaded or iron-depleted HKO mice were injected intraperitoneally with 108 CFUs per mouse Y enterocolitica O9 and 6 hours later CFUs were assayed in liver, spleen, and blood. No difference in initial bacterial spread and adhesion to target tissues was observed between iron-depleted and iron-loaded mice (supplemental Figure 5D). Iron measurements for these mice are shown in supplemental Figure 6.
Together, these results indicate that the innate immune response to Y enterocolitica infection is not affected by hepcidin deficiency and iron overload.
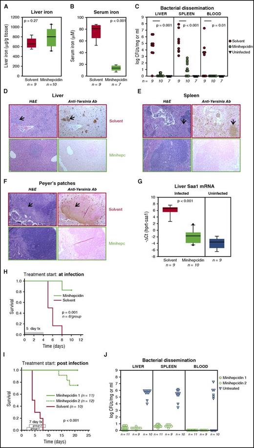
High extracellular iron concentration promotes Y enterocolitica O9 virulence and is therapeutically targetable by minihepcidins
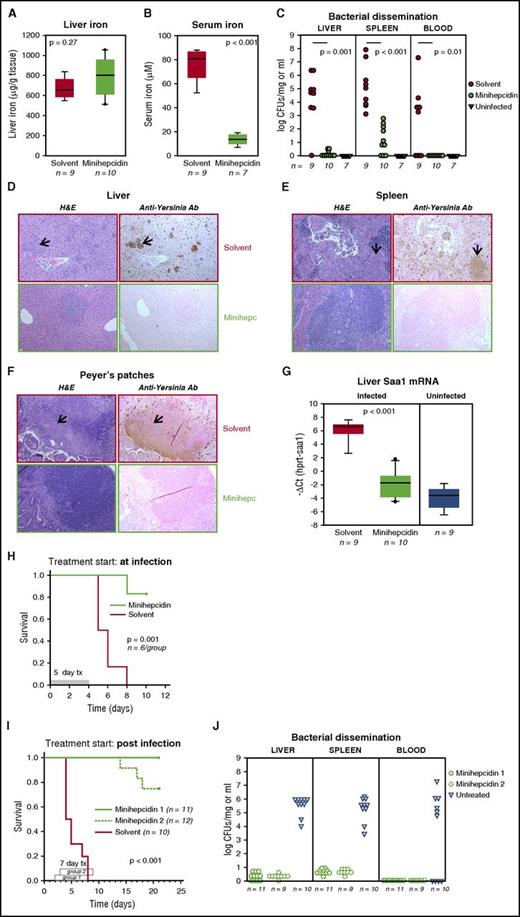
Iron-overloaded mice that were susceptible to yersiniosis had both high serum iron and high liver (but not spleen) tissue iron concentrations. Because Y enterocolitica is an extracellular pathogen, we hypothesized that Y enterocolitica O9 virulence would be suppressed by low extracellular iron concentrations, even if tissue iron concentrations remained high. We treated iron-loaded HKO mice with a synthetic hepcidin analog minihepcidin PR7310 or solvent 2 hours before oral infection with 108 CFUs per mouse of Y enterocolitica O9, and then daily for 5 days. Mice from the solvent-treated group were euthanized when showing signs of imminent mortality, including rapid weight loss combined with changes in behavior and appearance (days 3, 4, and 6). Matching numbers of minihepcidin-treated animals were euthanized at the same time points for comparative analysis of CFUs and iron parameters. As expected, the short-term treatment with minihepcidins did not affect liver iron stores (Figure 5A) but reduced serum iron concentration (Figure 5B). The treatment nearly completely ablated bacterial dissemination to the liver, spleen, and blood (Figure 5C-F). Accordingly, hepatic expression of the inflammatory marker Saa1 was increased only in solvent-treated HKO mice that had disseminated infection, but Saa1 expression in minihepcidin-treated mice was comparable to uninfected mice (Figure 5G). In a replicate experiment, survival of mice was likewise dramatically different: whereas all of the solvent-treated mice died by day 8, minihepcidin-treated mice showed >80% survival (Figure 5H). Thus, high extracellular iron concentrations are essential for Y enterocolitica O9 virulence.
High extracellular iron promotes Y enterocolitica O9 virulence, and lowering of plasma iron by minihepcidin treatment prevents mortality. (A-H) Iron-loaded HKO mice were orally infected with 108 CFUs of Y enterocolitica O9 and treated with solvent or minihepcidin (Minihepc; 100 nmol). Minihepcidin treatment did not alter liver iron (A) but lowered serum iron (B) and prevented bacterial dissemination to the liver, spleen, and blood (C). (D-F) H&E or anti–Y enterocolitica antibody staining of tissue sections from the liver, spleen, and Peyer patches of solvent-treated (in red rectangles) or minihepcidin-treated (in green rectangles) HKO mice; ×10 magnification. Arrows point to bacterial abscesses. (G) Liver Saa1 mRNA expression. (H) Survival curves. (I-J) Iron-loaded HKO mice were orally infected with 108 CFUs per mouse Y enterocolitica O9 and treated with solvent or minihepcidin for 7 days starting on day 2 (Minihepcidin 1) or 3 (Minihepcidin 2) after infection. (I) Survival curve. (J) Bacterial dissemination and tissue burden for minihepcidin-treated groups was assayed at euthanasia (on day 21 after infection). Tissue CFUs of iron-loaded moribund HKO mice were used for comparison (D). Survival is defined in “Methods.” Statistical analysis: The Student t test was used for normally distributed data (B; C: spleen CFUs; G) and the Mann-Whitney U test for data that were not normally distributed (A; C: liver and blood CFUs). Survival (H-I) was analyzed using Kaplan-Meier log-rank. tx, treatment.
High extracellular iron promotes Y enterocolitica O9 virulence, and lowering of plasma iron by minihepcidin treatment prevents mortality. (A-H) Iron-loaded HKO mice were orally infected with 108 CFUs of Y enterocolitica O9 and treated with solvent or minihepcidin (Minihepc; 100 nmol). Minihepcidin treatment did not alter liver iron (A) but lowered serum iron (B) and prevented bacterial dissemination to the liver, spleen, and blood (C). (D-F) H&E or anti–Y enterocolitica antibody staining of tissue sections from the liver, spleen, and Peyer patches of solvent-treated (in red rectangles) or minihepcidin-treated (in green rectangles) HKO mice; ×10 magnification. Arrows point to bacterial abscesses. (G) Liver Saa1 mRNA expression. (H) Survival curves. (I-J) Iron-loaded HKO mice were orally infected with 108 CFUs per mouse Y enterocolitica O9 and treated with solvent or minihepcidin for 7 days starting on day 2 (Minihepcidin 1) or 3 (Minihepcidin 2) after infection. (I) Survival curve. (J) Bacterial dissemination and tissue burden for minihepcidin-treated groups was assayed at euthanasia (on day 21 after infection). Tissue CFUs of iron-loaded moribund HKO mice were used for comparison (D). Survival is defined in “Methods.” Statistical analysis: The Student t test was used for normally distributed data (B; C: spleen CFUs; G) and the Mann-Whitney U test for data that were not normally distributed (A; C: liver and blood CFUs). Survival (H-I) was analyzed using Kaplan-Meier log-rank. tx, treatment.
To test the therapeutic potential of manipulating extracellular iron concentrations in Y enterocolitica infection, iron-loaded HKO mice were orally infected with 108 CFU bacteria on day 0, and minihepcidins or solvent treatment started 2 or 3 days after they were infected, when the disease signs were already apparent and mortality started occurring. In contrast to the solvent-treated group where 100% mortality was reached by day 8, the survival rates in minihepcidin-treated groups by day 21 were 100% when PR73 treatment was initiated on day 2 and 70% when treatment was initiated on day 3 (Figure 5I). Confirming the remarkable efficacy of even the delayed treatment, tissue bacterial burden 3 weeks after the infection was low to absent (Figure 5J).
Minihepcidin treatment is beneficial even in mice with intact hepcidin regulation and iatrogenic iron overload
WT mice with normal iron levels do not develop systemic infection (Figure 1) but WT mice that are iron-loaded by parenteral administration of iron dextran do. We injected 20 mg of iron dextran 1 day before orally administering 108 CFU per mouse of Y enterocolitica O9. Although no mice died within 10 days after infection, the mice did develop systemic infection as evidenced by multiple abscesses in the liver (supplemental Figure 7).
To test the effect of minihepcidins in this model, we treated the iron-loaded infected WT mice with either solvent or minihepcidin daily for 10 days starting on the day of infection. Minihepcidin treatment slightly increased liver iron concentration (Figure 6A) but led to a dramatic drop in serum iron levels (Figure 6B) and almost completely ablated bacterial dissemination to the spleen, liver, and blood (Figure 6C). Minihepcidin treatment decreased weight loss (supplemental Figure 8A) and prevented the formation of tissue abscesses and organomegaly (supplemental Figure 8B; Figure 6D-E). Thus, minihepcidins may have therapeutic potential not only in patients with primary iron overload due to hepcidin deficiency (eg, hereditary hemochromatosis), but also in patients with iatrogenic iron overload (dialysis patients,20 patients with hemolytic anemias,21 transfused patients, etc) who still produce endogenous hepcidin.
Minihepcidin treatment is beneficial even in mice with intact hepcidin regulation and iatrogenic iron overload. WT mice were iron loaded through IP injection of 20 mg of iron dextran on day −1, then orally infected with 108 CFUs of Y enterocolitica O9 on day 0 and treated with solvent or minihepcidin (100 nmol per day) for 10 days. (A-B) Liver and serum iron levels. (C) Bacterial dissemination to liver, spleen, and blood assessed by CFUs (whole liver and spleen). (D) Gross pathology of liver and spleen, with many abscesses visible in the tissues from solvent group. Scale bar, 1 cm. (E) Abscess proportion analysis (χ2 test) showed abscess formation predominantly in solvent-treated animals, whereas minihepcidin treatment rescued the phenotype. Statistical analysis was done using the Student t test for normally distributed data (A; B; C: liver CFUs) and the Mann-Whitney U test for data that are not normally distributed (C). Data in panel F were analyzed using the χ2 test.
Minihepcidin treatment is beneficial even in mice with intact hepcidin regulation and iatrogenic iron overload. WT mice were iron loaded through IP injection of 20 mg of iron dextran on day −1, then orally infected with 108 CFUs of Y enterocolitica O9 on day 0 and treated with solvent or minihepcidin (100 nmol per day) for 10 days. (A-B) Liver and serum iron levels. (C) Bacterial dissemination to liver, spleen, and blood assessed by CFUs (whole liver and spleen). (D) Gross pathology of liver and spleen, with many abscesses visible in the tissues from solvent group. Scale bar, 1 cm. (E) Abscess proportion analysis (χ2 test) showed abscess formation predominantly in solvent-treated animals, whereas minihepcidin treatment rescued the phenotype. Statistical analysis was done using the Student t test for normally distributed data (A; B; C: liver CFUs) and the Mann-Whitney U test for data that are not normally distributed (C). Data in panel F were analyzed using the χ2 test.
Bacterial growth and associated mortality depend on NTBI
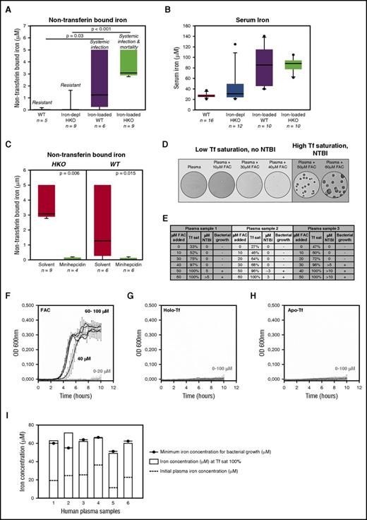
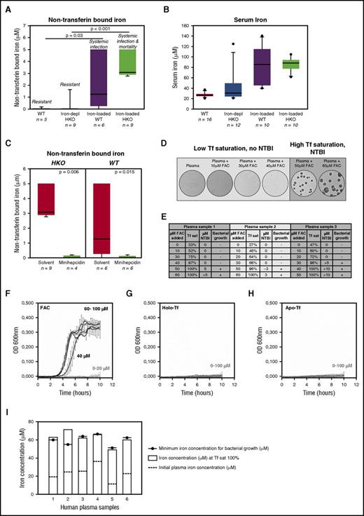
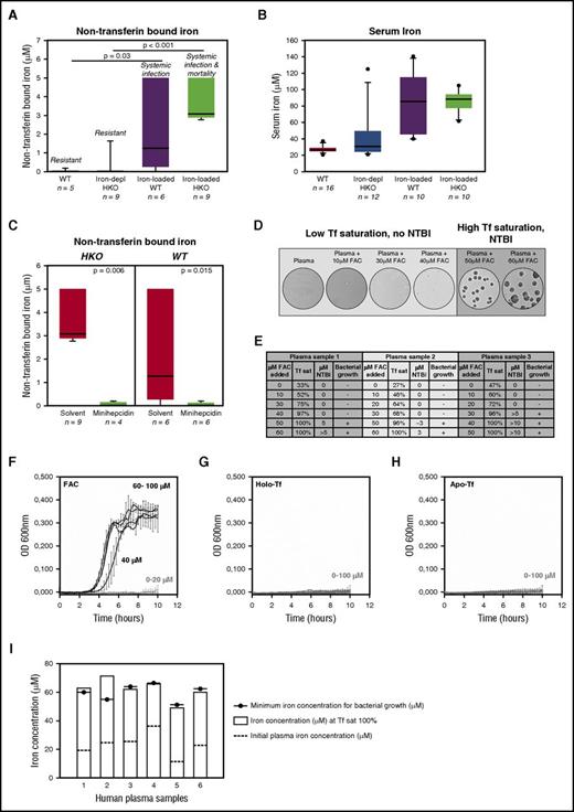
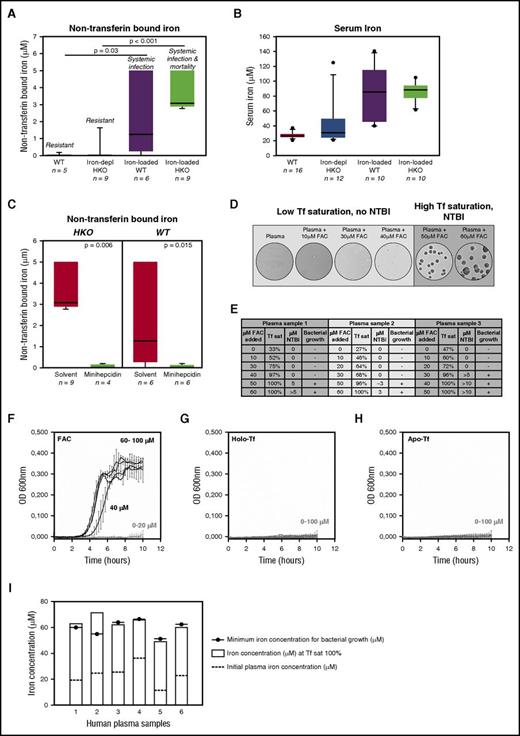
We observed that NTBI was only present in the serum of iron-loaded WT and HKO mice, but not in iron-depleted HKO or WT mice, paralleling the susceptibility to yersiniosis (Figure 7A). Minihepcidin treatment, which prevented yersiniosis, completely ablated NTBI in the blood of both iron-loaded HKO and parenterally iron-loaded WT mice (Figure 7C). To conclusively differentiate between the role of transferrin-bound iron and NTBI in the growth of Y enterocolitica, we developed a new in vitro assay using multiwell agar plates containing 90% human plasma supplemented with increasing concentrations of FAC (Figure 7D) generating increasing transferrin saturation. Using plasma from 3 separate donors, we showed that bacteria only grew in wells where the added iron exceeded the unsaturated iron-binding capacity of plasma and NTBI became detectable (Figure 7E).
Bacterial growth depends on NTBI. (A-E) Y enterocolitica and (F-I) V vulnificus. (A) NTBI and (B) serum iron measurements in WT, iron-depleted HKO, iron-loaded WT, and iron-loaded HKO mice. Presence of NTBI correlates with the severity of Y enterocolitica infection. (C) Minihepcidin treatment abolished NTBI in serum of iron-loaded WT and HKO mice. (D) Microscopy images (magnification ×4) of bacterial growth 24 hours after plating Y enterocolitica O9 (106 CFU/mL) on agar plates made of human plasma supplemented with 0 to 60 μM FAC. Bacterial growth was observed only in the samples with measurable NTBI (dark gray section). (E) Transferrin (Tf) saturation (sat), NTBI concentration, and bacterial growth on agar plates made from plasma of 3 different donors. Statistical analysis (A,C): Mann-Whitney U test. (F-I) V vulnificus (1 × 103 CFU/mL) were grown in vitro in human plasma supplemented with (F) 0 to 100 μM FAC, (G) 0 to 100 μM holo-Tf, or (H) 0 to 100 μM apo-Tf. V vulnificus growth was initiated only when 40 to 100 μM FAC was added to the plasma at which point transferrin saturation reached 100%. Bacteria did not grow in plasma supplemented with holo-Tf or apo-Tf. Each line represents mean (n = 3) ± standard deviation. (I) V vulnificus growth was measured in 6 different human plasma samples supplemented with a range of FAC. Black circle indicates the iron concentration at which V vulnificus growth was initiated. White bar shows plasma iron concentration at which transferrin saturation reached 100% for each sample. Dashed line indicates baseline plasma iron concentration for each human sample. V vulnificus growth in vitro in human plasma occurred only when transferrin was nearly completely saturated. OD, optical density.
Bacterial growth depends on NTBI. (A-E) Y enterocolitica and (F-I) V vulnificus. (A) NTBI and (B) serum iron measurements in WT, iron-depleted HKO, iron-loaded WT, and iron-loaded HKO mice. Presence of NTBI correlates with the severity of Y enterocolitica infection. (C) Minihepcidin treatment abolished NTBI in serum of iron-loaded WT and HKO mice. (D) Microscopy images (magnification ×4) of bacterial growth 24 hours after plating Y enterocolitica O9 (106 CFU/mL) on agar plates made of human plasma supplemented with 0 to 60 μM FAC. Bacterial growth was observed only in the samples with measurable NTBI (dark gray section). (E) Transferrin (Tf) saturation (sat), NTBI concentration, and bacterial growth on agar plates made from plasma of 3 different donors. Statistical analysis (A,C): Mann-Whitney U test. (F-I) V vulnificus (1 × 103 CFU/mL) were grown in vitro in human plasma supplemented with (F) 0 to 100 μM FAC, (G) 0 to 100 μM holo-Tf, or (H) 0 to 100 μM apo-Tf. V vulnificus growth was initiated only when 40 to 100 μM FAC was added to the plasma at which point transferrin saturation reached 100%. Bacteria did not grow in plasma supplemented with holo-Tf or apo-Tf. Each line represents mean (n = 3) ± standard deviation. (I) V vulnificus growth was measured in 6 different human plasma samples supplemented with a range of FAC. Black circle indicates the iron concentration at which V vulnificus growth was initiated. White bar shows plasma iron concentration at which transferrin saturation reached 100% for each sample. Dashed line indicates baseline plasma iron concentration for each human sample. V vulnificus growth in vitro in human plasma occurred only when transferrin was nearly completely saturated. OD, optical density.
Importantly, we observed an equivalent growth dependence on NTBI for another siderophilic bacterial species, V vulnificus (Figure 7F). We previously showed that V vulnificus bacterium became hypervirulent in iron-overloaded hepcidin KO mice that had high NTBI, and caused mortality within <24 hours.10 Furthermore, V vulnificus was reported to grow rapidly in vitro in human serum with high transferrin saturation.22 Here, we developed a liquid culture system using human plasma supplemented with different forms of iron to identify which of the iron forms stimulated bacterial growth. V vulnificus growth was initiated in plasma only when a sufficient amount of FAC was added to saturate transferrin, at which point NTBI appears in the sample. Addition of holotransferrin or apotransferrin to the same human plasma sample did not promote the growth of V vulnificus (Figure 7G-H). Summarizing the results for 6 different human plasma samples, Figure 7I shows that for each plasma sample, V vulnificus growth was detected at iron concentrations where transferrin saturation neared 100%. Thus, the presence of NTBI appears to be essential for outgrowth of siderophilic pathogens in human plasma. In contrast, nonsiderophilic Y enterocolitica O8 did not show such dependence of colony formation on NTBI. Rather, similar numbers of bacterial colonies were observed in each plasma sample independently of NTBI presence (supplemental Figure 9), although the colony size increased slightly with total iron concentration.
Discussion
As an acute-phase reactant, hepcidin has long been suspected to play a role in innate immunity, but critical examination of its effect on infection outcomes has only begun.10 Here, we comprehensively examined the role of hepcidin and iron in innate immunity using mouse models. We showed that hepcidin is essential for survival after infection with Y enterocolitica O9, a bacterium that causes severe illness in iron-overloaded humans. However, neither hepcidin nor variations in systemic iron loading had demonstrable effect on infections with Yersinia O8 strain or S aureus (Figures 1 and 2). This may be because the O8 strain can scavenge iron from multiple sources and is less sensitive to iron availability because it grows slower than 09,14,16 and S aureus was shown to primarily use heme iron during infection initiation.23 Also, hepcidin or macrophage iron loading did not promote growth of macrophage-tropic M tuberculosis in vivo (Figure 3). Many in vitro studies have established the general importance of iron for pathogen growth. Contrary to expectations, our studies demonstrate that over the pathophysiological range of iron concentrations in vivo, outcomes of many infections are not affected, likely because iron uptake mechanisms in those bacteria can compensate for the ambient changes in iron.
The protective role of hepcidin against the siderophilic O9 strain was related to its iron-regulatory function rather than direct antimicrobial activity, as iron depletion of HKO mice resulted in complete resistance to infection, equivalent to that of WT mice. Hepcidin deficiency and accompanying iron overload did not affect early innate immune responses we tested (supplemental Figure 5), as WT and iron-overloaded HKO mice infected by the peritoneal route showed a similar initial local inflammatory response, local bacterial killing, and early dissemination from the site of infection. As bacteria disseminate, an important determinant of the outcome of infection is the rate of bacterial multiplication in blood/extracellular fluid. Y enterocolitica O9 did not grow out on human plasma-agar plates unless enough ferric iron was added to saturate transferrin and generate NTBI (Figure 7D-E). Likewise, only mice that had NTBI in their blood were susceptible to systemic infection, whereas the groups that did not have detectable levels of NTBI were resistant to infection. Moreover, parenterally iron-overloaded WT mice with lower but detectable NTBI levels had a less severe illness and survived longer than hepcidin KO mice with higher NTBI concentrations. Analyzing all of the models together, serum NTBI concentrations below 2 µM correlated with nonlethal systemic infection whereas NTBI levels >2 µM associated with lethal Y enterocolitica O9 infection (supplemental Figure 11). We surmise that 1 or more iron species that appear when transferrin is saturated may be accessible to Y enterocolitica O9, which lacks the high-affinity iron-binding siderophore system. The presence of these NTBI species then stimulates rapid Yersinia growth and pathogenicity. We observed similar dependence on NTBI in another siderophilic pathogen, V vulnificus, which also exhibits hypervirulence in iron-overloaded patients. Like the O9 strain, other strains of Y enterocolitica most virulent in iron-overloaded patients generally lack known mechanisms for utilizing transferrin-bound iron or host ferroproteins. We hypothesize that bacteria that thrive in this niche trade off the fitness cost of dependence on NTBI against the cost of maintaining high-affinity siderophore systems or receptor-mediated ferroprotein uptake mechanisms. Because siderophilic bacteria are commonly zoonotic, we surmise that nonhuman hosts with extracellular NTBI exist, in which siderophilic strains have a fitness advantage over nonsiderophilic strains. The enhancement of bacterial outgrowth by NTBI in the plasma-agar assay could serve as a clinically useful predictor of NTBI-dependent pathogenicity in vivo for different bacterial species. It remains to be determined which specific forms of NTBI in circulation are capable of stimulating rapid growth of siderophilic pathogens.
Historically, the concept of iron-based nutritional immunity has focused on the reduction in plasma iron concentration or transferrin saturation during infection, not taking into account the inaccessibility of transferrin-bound iron to pathogens unless they are equipped with transferrin receptors24 or high-affinity siderophores. We therefore propose that the prevention of NTBI production is the principal host defense function of hepcidin. During infections, the potential supply of iron into plasma increases because of macrophage scavenging of damaged erythrocytes and injured tissues. At the same time, erythropoietic demand for plasma iron decreases because of suppression of erythropoiesis by inflammatory cytokines. The 2 effects combine to raise plasma iron concentrations unless hepcidin is present. Indeed, in hepcidin KO mice, Y enterocolitica infection caused further increase in serum iron over already high baseline iron levels (supplemental Figure 10), and a similar increase in serum iron was observed in hepcidin KO inflamed with heat-killed Brucella abortus.25 Viewed in this light, the inflammation-induced increase of hepcidin concentration may reduce the possibility that NTBI will be generated, thus preventing NTBI-dependent growth and hypervirulence of siderophilic pathogens.
We propose that the term “siderophilic infection” should be redefined to specifically denote those organisms whose rate of growth is enhanced by NTBI. By this definition, siderophilic infections may be more common than is generally realized. In addition to V vulnificus and Y enterocolitica strains, Klebsiella pneumoniae, a common cause of pneumonia and sepsis, also manifested NTBI-enhanced pathogenicity in our mouse models.26
Clinical conditions that are characterized by the presence of NTBI, and therefore may be susceptible to more severe infections with NTBI-sensitive pathogens, include not only hereditary hemochromatosis and β-thalassemia, but also alcoholic liver disease, acute or chronic hepatic failure, stem cell transplantation, and chemotherapy-associated myelosuppression.27 Importantly, NTBI levels >2 μM at the beginning of myelosuppression were associated with a higher risk of sepsis caused by gram-negative bacteria.28
Minihepcidins, synthetic hepcidin agonists, rapidly cause hypoferremia, desaturation of transferrin, and elimination of NTBI. In both iron-loaded hepcidin KO and iron-loaded WT mice, minihepcidin administration dramatically decreased the morbidity and mortality of infection (Figure 5), even when started 2 to 3 days after infection (hepcidin KO model), providing a realistic framework for future human trials. Minihepcidin treatment may be uniquely suited to rapidly deprive siderophilic bacteria of iron, a pharmacologic activity distinct from that of iron chelators. Deferoxamine has been associated with promoting bacterial growth in multiple studies,29,30 whereas deferiprone at lower concentrations (data not shown) stimulated Y enterocolitica growth in vitro.
In summary, we propose that the function of hepcidin in innate immunity is to clear NTBI from plasma, and thereby inhibit the systemic spread of microbes whose outgrowth is enhanced by NTBI. Conversely, bacteria not dependent on NTBI appear to be unaffected by hepcidin or changes in systemic iron concentrations in our animal models. This paradigm shift implies that in vitro testing of microbial responses to NTBI may predict which infections can be treated with hepcidin agonists, and that doses of hepcidin agonists that consistently clear NTBI in vivo should be highly effective for the treatment of siderophilic infections. Testing of additional infection models is needed to determine whether hepcidin-mediated changes in transferrin saturation may also control the growth of other microbes. Our study was designed to provide a proof of concept for the relevance of hepcidin-mediated regulation of iron in multiple infection models in mice in vivo. We recognize that inbred animal models are an imperfect representation of complex human conditions,31 and that the mechanisms and therapeutic applications proposed in our study will need further testing and refinement in human clinical studies.
The online version of this article contains a data supplement.
The publication costs of this article were defrayed in part by page charge payment. Therefore, and solely to indicate this fact, this article is hereby marked “advertisement” in accordance with 18 USC section 1734.
Acknowledgments
The authors thank Dorine Swinkles for advice and assistance with establishing the method for NTBI quantitation.
This work was supported by funding from National Institutes of Health, National Institute of Diabetes and Digestive and Kidney Diseases grant R01 DK090554 (E.N., T.G.), Keryx Biopharmaceuticals grant 2015-0751 (E.N., T.G.), and a Will Rogers Foundation grant (T.G.).
Authorship
Contribution: D.S., J.A., M.A.H., T.G., Y.B., and E.N. designed the study; D.S., A.R., J.A., P.R., V.G., B.J.D., M.A.H., and Y.B. conducted experiments and analyzed data; M.S. provided reagents and consulted on Yersinia experiments; D.S., J.A., T.G., Y.B., and E.N. wrote the manuscript; and all authors contributed to the discussion of results and edited and approved the final manuscript.
Conflict-of-interest disclosure: E.N. and T.G. are consultants and shareholders of Intrinsic LifeSciences and Silarus Therapeutics, and consultants for La Jolla Pharmaceuticals. T.G. is a consultant for Keryx Pharmaceuticals. The remaining authors declare no competing financial interests.
Correspondence: Elizabeta Nemeth, David Geffen School of Medicine, University of California Los Angeles, CHS 37-055, Los Angeles, CA 90095-1690; e-mail: enemeth@mednet.ucla.edu.
References
Author notes
Y.B. and E.N. contributed equally to this study.













