Background: Diffuse large B cell lymphoma (DLBCL) is the most common type of non-Hodgkin lymphoma worldwide. Although the reference standard for identifying of the cell types is considered of gene expression profiling (GEP). But immunohistochemistry (IHC) is the most common method commercially available. The purpose of this study was to characterize the circulating cell-free DNA (cfDNA) methylation profile in DLBCL and to compare this profile with methylation observed in formalin fixed paraffin-embedded (FFPE) tissues. Additional efforts were made to correlate the observed methylation patterns with prognostic analysis and selected clinical features.
Methods: The cfDNA and DNA of FFPE were extracted from 72 patients and 39 patients respectively. We assessed DNA methylation from plasma samples obtained from 29 individuals with GCB DLBCL at the time before treatment along with 43 samples of non-GCB DLBCL as controls. DNA from FFPE tissues were extracted from 11 individuals of GCB DLBCL and 28 individuals with non-GCB DLBCL. DNA methylation was analyzed with the Infinium MethylationEPIC BeadChip that quantitatively measures the methylation levels of more than 850,000 CpG sites across the genome. M values were used for visualization and intuitive interpretation of the results. Moreover, pathway enrichment analysis was performed with the Kyoto Encyclopedia of Genes and Genomes (KEGG) Pathway Database.
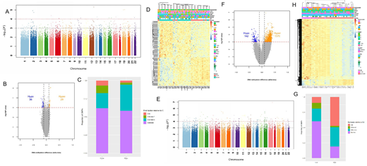
Results: We found a total of 207 significant differentional differentially methylated positions (DMPs) of cfDNA between the GCB and non-GCB groups, identified with a p value of 0.001 (Fig. 1A). Of these, 65 presented at least 10% (|Δbeta| > 0.1) difference in the methylation level between GCB and non-GCB. 29 (44.6%) were found hypermethylated in GCB DLBCL, while 36 (55.4%) appeared hypomethylated (Fig. 1B). The distribution of the DMPs identified according to their location relative to CpG islands (CGI) were represented in Fig. 1C. Unsupervised clustering performed on DNA methylation values for the 207 DMPs identified is presented in Fig. 1D. These results highlight the differences between GCB and non-GCB samples.
There are 1549 significant DMPs of DNA from FFPE between the GCB and non-GCB groups, identified with a p value of 0.001 (Fig. 1E). Of these, 1512 presented at least 10% (|Δbeta| > 0.1) difference in the methylation level between GCB and non-GCB . 1370 (90.6%) were found hypermethylated in GCB DLBCL, while 142 (9.4%) appeared hypomethylated (Fig. 1F). The distribution of the DMPs identified according to their location relative to CpG islands (CGI) were represented in Fig. 1G. Unsupervised clustering performed on DNA methylation values for the 1549 DMPs identified is presented in Fig. 1H. These results highlight the differences between GCB and non-GCB in FFPE samples which according with that in serum.
The KEGG pathway enrichment analysis of DNA from FFPE tissue methylation revealed that the process "PI3K/Akt, Ras, MAPK signaling pathway" and "Human papillomavirus infection" are likely major contributors to Hans pathological type. In addition, the enrichment analysis of cfDNA methylation revealed that the process "MAPK signaling pathway" is likely the most important factor.
Furthermore, we also have analyzed the methylation level between refractory or relapsed (R/R) DLBCL patients and individuals with a good prognosis. The differential methylation patterns were also found both in serums and FFPE tissues.
Conclusions: The DNA methylation differs in GCB and non-GCB DLBCL patients. MAPK signaling pathway plays an important role in it. The mechanism needs to be further explored.
No relevant conflicts of interest to declare.
Author notes
Asterisk with author names denotes non-ASH members.
