Background
We previously discovered that the epigenetic drug combination - azacitidine (aza, DNMTi) and panobinostat (pano, HDACi) can sensitize ALL cells to chemotherapy (Quagliano et al., Leuk Res, 44:101, 2017). This sensitization occurred through a decrease in cellular adhesion and a modulation of the cell surface expression of the tetraspanin protein CD81 (Quagliano et al., Blood, 132:3957, 2018). This study aims to elucidate the molecular mechanism by which CD81 surface modulation by pre-treatment with aza/pano leads to chemosensitization.
Methods
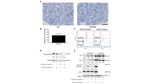
CD81 knockout Nalm6 (CD81KO) cells were generated by CRISPR/Cas9 mutagenesis. IHC was performed using anti-human mitochondria antibody on femurs harvested from NSG-SGM3 mice at 72 h post transplantation with WT or CD81KO cells. For adhesion assay, ALL cells stained with VPD450 were co-cultured with Saos-2 cells for 24 h. Unbound cells were washed, and bound cells were collected for flow cytometry analysis. CD19 surface expression was determined after 48 h treatment with aza/pano (500 nM/1.5 nM) using flow cytometry. For western blot analysis, aza/pano treated cells were transferred on to Saos-2 monolayers and treated with Ara-C (30 nM) for 16 h.
Results
CD81KO cells not only had decreased homing and engraftment visualized by reduced ALL cell presence in bone marrow (Fig. 1A), but also had 45% reduction in cellular adhesion to osteoblasts compared to WT Nalm6 cells (Fig. 1B), indicating that CD81 downregulation results in reduced bone marrow interactions. To investigate the signaling effects downstream of aza/pano-mediated CD81 modulation, we first tested if CD19 was affected due to its prominent role in the formation of the B-cell co-receptor and because CD19 requires CD81 for proper membrane trafficking (Cherukuri et al., J Immunol, 172:370, 2004). CD19 surface expression was reduced in aza/pano-treated cells and completely knocked out in CD81KO cells (Fig. 1C). CD19 is known to prolong and amplify the activation of Bruton's tyrosine kinase (BTK), so we also analyzed the phosphorylation of BTK in aza/pano-treated cells and found it to be reduced by 63% (Fig. 1D). This reduction in BTK phosphorylation may be responsible for the decrease in cell adhesion following treatment with aza/pano because prior studies observed reduced adhesion following BTK inhibition (Herman et al., Clin Cancer Res, 21:4642, 2015). Taken together, these data suggest that aza/pano induced reduction in cell adhesion was mediated by downregulation of CD81 and BTK dephosphorylation.
We studied how the expression of p53 and its target BCL2 associated X protein (BAX), which are known to be induced by Ara-C, were affected following pre-treatment with aza/pano. Cells with Ara-C treatment alone or the aza/pano pre-treatment both had minor induction of p53 expression compared to control, while aza/pano pre-treated cells that received Ara-C had further increase in p53 protein (1.7-fold increase compared to Ara-C alone, Fig. 1E). Bax mRNA and protein were increased 4.2-fold in aza/pano-treated cells following Ara-C treatment compared to Ara-C alone. Increased Bax expression following Ara-C treatment in aza/pano pre-treated cells was accompanied by a 3.9-fold increase in cleavage of caspase-3 compared to cells treated with Ara-C alone, which in turn causes cleavage of Poly-ADP Ribose Polymerase (PARP) (Fig. 1E). Both p53 and Bax protein levels were higher in CD81KO cells than in WT cells (Fig. 1E), suggesting that aza/pano-mediated reduction of CD81 is involved in inducing the expression of p53. CD81KO cells that were treated with Ara-C also had further increase in p53 and Bax expression compared to Ara-C treated WT cells (Fig. 1E), consistent with an increased sensitivity to chemotherapy. To confirm the role of BTK inhibition in the induction of p53, Nalm6 cells were treated with the BTK inhibitor fenebrutinib for 24 h (10 nM). Following treatment, expression of p53 was induced and Bax expression was 2.6-fold higher in treated cells compared to untreated cells (Fig. 1E). Taken together, these data suggest that modulation of the surface expression of CD81 and the phosphorylation of BTK by aza/pano induces sensitization via upregulation of p53 and overexpression of Bax.
Conclusion
We identify a novel mechanism by which aza/pano treatment induces chemosensitization by reducing cell adhesion via modulating CD81 surface expression, reducing BTK phosphorylation, and inducing p53.
No relevant conflicts of interest to declare.
Author notes
Asterisk with author names denotes non-ASH members.
