Introduction. In chronic lymphocytic leukemia (CLL), CD49d, the alpha chain of the heterodimer CD49d/CD29 (VLA-4), is a strong negative prognosticator, and a key player of CLL microenvironmental interactions. The adhesive properties of VLA-4 can be rapidly inside-out activated by signals through the B-cell receptor (BCR), thus favoring the capability of the integrin to interact with its ligands. Especially, a continuous BCR signaling, which is either induced by canonical autoantigen-dependent mechanism, or by an autonomous manner, may augment VLA-4 activation.
Aim. To investigate the constitutive VLA-4 activation state in CLL cells and to connect this feature with the presence of signals from the BCR.
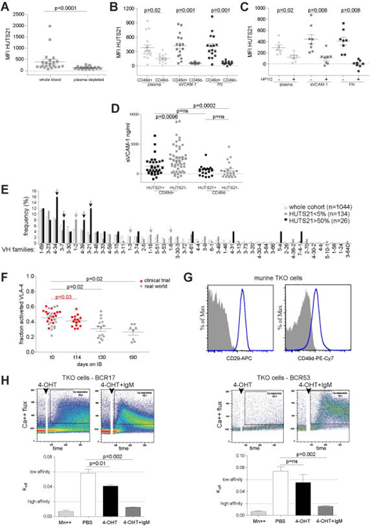
Methods. Constitutive VLA-4 activation was determined in flow cytometry by combining expression of CD49d and activated CD29, the latter using the conformation-sensitive anti-CD29 mAb HUTS21 (Tissino et al, J Exp Med, 2018) in whole blood (WB), as source of VLA-4 ligands, from: i) 1,044 consecutive CLL all with IGHV gene mutations available; ii) sequential samples (0, 14, 30, 90 days) from CLL patients treated in vivo with ibrutinib (IB) in real-world (n=15) and from a clinical trial (NCT02827617, n=15). HUTS21 staining was also performed in the presence of: i) plasma depletion/replacement; ii) soluble (s) VCAM-1; iii) fibronectin (FN); iv) blocking anti-CD49d (HP1/2) mAbs. ELISA assays were used to quantify sVCAM-1 in plasma samples (n=122). Antigene driven BCR signaling and autonomous BCR signaling were investigated by Ca++ influx assay in a 4-hydroxy tamoxifen (4-OHT) inducible manner in murine TKO cells system as described before (Dühren-von Minden M et al, Nature, 2012). VLA-4 activation was assessed by "real-time" flow cytometry measuring the binding of the VLA-4 ligand LDV-FITC and its replacement by unlabeled LDV. The calculated Koff values indicate the VLA-4 affinity state (Koff <0.02 s−1 high affinity; Koff >0.06 s−1 low affinity). BCR engagement was performed using goat F(ab′)2 anti-human IgM.
Results.
1) A fraction of CD49d+ CLL shows constitutive VLA-4 activation - Out of 1,044 CLL, 534 (51%) expressed CD49d (cutoff 30%), and HUTS21 (cutoff 20%) was scored positive in 112/534 (21%) cases. HUTS21 staining was: i) impaired by depletion of plasma from WB samples (Fig.A), and reconstituted by specific plasma components (sVCAM1, FN; Fig.B); ii) impaired by pre-incubation with anti-CD49d HP2/1 blocking mAbs before addition of plasma, sVCAM-1 and FN (Fig.C).
2) Plasma levels of sVCAM-1 are dependent on the VLA-4 activation state - sVCAM-1 (n=122 plasma samples) was higher in CD49d+ vs CD49d- cases (p<0.0001); among CD49d+ cases, sVCAM-1 was lower in HUTS21+ cases (p=0.0096), suggesting ligand sequestration by activated surface VLA-4 (Fig.D).
3) Constitutive VLA-4 activation associates to specific BCR - By comparing cases expressing high vs low levels of constitutively activated VLA-4 (HUTS21>50% vs HUTS21<5%), a skewing in IGHV gene family usage was detected (Fig.E). In particular, cases bearing the IGHV gene families 4-34, 3-21, 4-39, 3-7 frequently associated with a high constitutive VLA-4 activation state (12/26 cases, black arrows), while cases bearing the IGHV gene families 1-2, 1-3, 1-18, 1-8 associated with a very low constitutive VLA-4 activation state (21/134 cases, grey arrows).
4) Constitutive VLA-4 activation is hampered by IB exposure in-vivo - A decrease in constitutive VLA-4 activation was observed in CLL cells collected at pre-treatment and at day 14, 30 and 90 from patients undergoing IB treatment (Fig.F), suggesting an IB-dependent impairment of VLA-4 activation via BCR signal.
5) VLA-4 is activated via BCR autonomous signaling - Murine TKO cells express high level of cell surface VLA-4 (Fig.G). TKO cells expressing different BCRs derived from CLL cases (e.g. BCR17, a CLL- subset#2 case) show autonomous Ca++ influx as well as VLA-4 activation as compared to TKO cells expressing BCRs derived from healthy donor (BCR53, mature recirculating B cells). Notably, both BCR17 and BCR53, upon anti-IgM stimulation, induced high VLA-4 affinity state, while only BCR17 induced a significant increase of VLA-4 affinity in the absence of anti-IgM stimulation (Fig.H).
Conclusion. The presence of a constitutively activated form of VLA-4 is observed in a significant fraction of CD49d+ CLL, due to a continuous VLA-4 inside-out stimulation derived from an autonomous BCR signaling.
Di Raimondo:Takeda: Consultancy; Amgen: Consultancy, Honoraria, Research Funding. Rossi:Gilead: Honoraria, Membership on an entity's Board of Directors or advisory committees, Research Funding; Abbvie: Honoraria, Other: Scientific advisory board; Janseen: Honoraria, Other: Scientific advisory board; Roche: Honoraria, Other: Scientific advisory board; Astra Zeneca: Honoraria, Other: Scientific advisory board.
Author notes
Asterisk with author names denotes non-ASH members.
