Introduction
CTP synthase 2 (CTPS2) is a critical regulator in lymphocytes proliferation and nucleotides synthesis. Yet, the role of CTPS2 has not been explored in chronic lymphocytic leukemia (CLL). Hence, the aim of this study was to investigate the clinical significance and functional mechanism of CTPS2 regulation in CLL pathogenesis and progression.
Methods
In the present study, 1030 clinically annotated CLL patients from multiple cohorts were enrolled with informed consents. Peripheral blood samples from 66 de novo CLL patients were collected at the Department of Hematology in Shandong Provincial Hospital. Expression levels of CTPS2 in CLL cells were determined by quantitative RT-PCR and western blotting. Lentiviral vectors were utilized to stably silence CTPS2. RNA-sequencing and functional enrichment analysis were performed. Besides, cell viability, apoptosis and cell cycle were assessed by cell counting kit-8, annexin V-PE/7AAD and PI/RNase staining, respectively. All investigators comply with the guiding principles for experimental procedures found in the Declaration of Helsinki of the World Medical Association.
Results
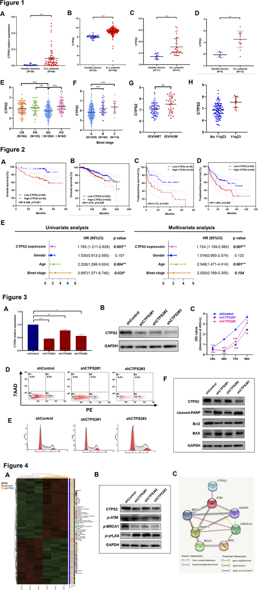
Aberrantly increased expression of CTPS2 was detected in CLL primary cells and cell lines (MEC1 and EHEB) at mRNA and protein level compared with normal B cells (p<0.001; Figure 1A). To validate the altered pattern of CTPS2 expression in CLL, we further investigated and found CTPS2 over-expression in CLL patients in 3 independent microarrays (p<0.01; Figure 1B-C). In addition, we observed elevated CTPS2 expression in significant correlation with advanced Binet stage (p<0.001; Figure 1D), unmutated IGHV (p=0.007; Figure 1E), and deletion of 11q23 (p<0.001; Figure 1F).
Kaplan-Meier curves showed stratified CTPS2high patients were observed with significantly shorter overall survival versus the CTPS2low group in 2 independent cohorts (cohort 1, HR=4.488, p=0.001, Figure 2A; cohort 2, HR=1.614, p=0.049, Figure 2B). Besides, enhanced expression of CTPS2 were revealed to predict inferior treatment-free survival (cohort 1, HR=2.715, p=0.003, Figure 2C; cohort 2, HR=1.909, p=0.008, Figure 2D). Univariate cox regression analysis suggested that CTPS2 high expression predicted adverse survival (HR=1.785, p=0.003). Moreover, multivariate cox regression analysis confirmed the prognostic value of CTPS2 overexpression in CLL patients independent of age and Binet stage (HR=1.724, p=0.007; Figure 2E).
To investigate the biological processes of CTPS2 involving in CLL progression, functional assays were performed. CLL cells with CTPS2 silencing exhibited attenuated cell proliferation, increased fast-onset apoptosis and induced G2/M phase arrest (Figure 3A-E). Additionally, down-regulated Bcl-2 expression as well as promoted cleaved-PARP, Bax and p21 expression were observed in CTPS2 knock-down transfected CLL cells (Figure 3F).
To further explore the mechanism of CTPS2 regulation in the tumorigenesis of CLL, RNA-sequencing was conducted in CLL transfected cells. Annotations of differentiated genes implicated that CTPS2 was functionally enriched in cell cycle, DNA replication activation and oncogenic pathways (Figure 4A). Accordantly, activation of p-ATM, p-BRAC1, p-H2AX were visibly elevated, illuminating the potential mechanism of CTPS2 regulating DNA damage in CLL pathogenesis (Figure 4B). Collectively, the interactive network of CTPS2 and its down-stream targets was established, illuminating the potential mechanism of CTPS2 regulation in CLL progression (Figure 4C).
Conclusion
Taken together, the present study was the first investigation on the role of CTPS2 in CLL tumorigenesis by in silico analysis and ex vivo evaluation. CTPS2 was up-regulated and conferred independent inferior prognostic significance, highlighting the effectiveness and potential of CTPS2 in risk stratification and targeted strategy in CLL patients.
No relevant conflicts of interest to declare.
Author notes
Asterisk with author names denotes non-ASH members.
