Introduction: Lenalidomide is a potent drug with pleiotropic effects in patients with myelodysplastic syndrome (MDS) with deletion of the long arm of chromosome 5 [del(5q)]. The clinical efficacy of lenalidomide in MDS patients has been extensively reviewed and although the mechanisms of action in del(5q) clone have been previously described, in vivo sequential studies of modulatory effect on T lymphocytes are lacking. Our study was conducted in patients included in the Sintra-REV Clinical Trial: Lenalidomide (Revlimid) phase III, multicenter, randomized, double-blind study versus placebo in patients with low-risk MDS (low and intermediate IPSS-1) with del(5q), with anemia (HB≤12gr/dl) and without transfusion needs.
Aim: The aim of this study was to explore the effect of lenalidomide in T-lymphocytes in MDS patients with del(5q) and without transfusion dependence.
Materials and Methods: Sequential study was carried out in 26 samples from 13 paired MDS patients with del (5q). Seven out 13 were treated with lenalidomide and achieved a major erythroid and cytogenetic response. Peripheral blood (PB) samples were collected before and one month after treatment in treated-patients and at the same time points for non-treated patients. CD3+ cells were collected from PB samples and total RNA was isolated. SureSelect Strand Specific RNA library (Agilent Technologies) was applied to study changes in RNA levels. Raw reads were aligned against the Human genome GRCh37 using the STAR aligner. Counts were assigned to Ensembl gene IDs through HTseq using its UNION version. Differential gene expression was determined with DESeq2, considering as statistically significant those genes with FDR < 0.05. Pathway over-representation analysis (ORA) was conducted in the Webgestalt suite.
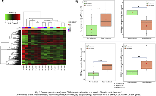
Results: 332 genes were differentially expressed in CD3+ lymphocytes one month after lenalidomide treatment in our cohort of patients; 199 of them were over-expressed after the administration of this drug (Fig 1a). Of note, none of them were observed in non-treated patients after one month. The ORA revealed significant differences in the gene expression profile of sixteen cytokines and enrichment of genes of the cell cycle pathway (35 genes). The most relevant up-regulated cytokines were: IL10, TNFSF10, IFNGand IL6. These data explain lenalidomide-induced activation of an antileukemic immune response and secretion of anti-inflammatory cytokines. Although lenalidomide has been reported to reduce the expression of IL6 secreted by myeloid cell derived from MDS clon, we have observed upregulation of this gene in T-lymphocytes. Moreover, our study showed a downregulation of MBP6 that may help to correct the anemia and also attenuate inflammation signaling in MDS patients with del(5q) (Fig 1b). In addition, the most represented up-regulated genes related to cell cycle pathway were: cyclines (CCNB1, CCNB2, CDK1), centromere genes (CENPE, CENPM, CENPU), kinesin family members (KIF18A, KIF23, KIF2C), BUB1 mitotic checkpoint genes (BUB1, BUB1B), and genes involved in cell division (CDC6, CDC7,CDC25A). It has been described that lenalidomide inhibits CDC25A selectively in the del(5q) clone resulting in G2/M arrest and apoptosis. By contrast, our study showed that this gene was upregulated in T-lymphocytes promoting cell cycle and proliferation of these cells (Fig 1b).
Conclusions: The immunomodulatory properties of lenalidomide can be summarized in two: a) regulation of antileukemic and anti-inflammatory cytokines production, b) activation of cell cycle and proliferation in T cells. To our knowledge, this is the first report describing RNA expression profiles in PB CD3+ lymphocytes collected from lenalidomide-treated del(5q) patients, contributing to overall understanding of lenalidomide action.
Sanz:Abbvie Pharmaceuticals: Membership on an entity's Board of Directors or advisory committees; LaHoffman Roche Ltd.: Membership on an entity's Board of Directors or advisory committees; Takeda Pharmaceutical Ltd.: Membership on an entity's Board of Directors or advisory committees; Helsinn: Membership on an entity's Board of Directors or advisory committees. Fenaux:Abbvie: Honoraria, Research Funding; Novartis: Honoraria, Research Funding; Jazz: Honoraria, Research Funding; BMS: Honoraria, Research Funding. Diez-Campelo:Novartis: Consultancy, Membership on an entity's Board of Directors or advisory committees, Research Funding, Speakers Bureau; Takeda: Consultancy, Membership on an entity's Board of Directors or advisory committees, Research Funding, Speakers Bureau; Celgene-BMS: Consultancy, Membership on an entity's Board of Directors or advisory committees, Research Funding, Speakers Bureau.
Lenalidomide was administered in anemic but not transfusion-dependence patients with low-risk MDS and del(5q)
Author notes
Asterisk with author names denotes non-ASH members.
