SETBP1 (SET Binding Protein 1) mutations are associated with exceptionally poor prognosis in myeloid neoplasms. Despite this, SETBP1's role in oncogenesis remains incompletely understood. In this study, we find that SETBP1 leads to a marked upregulation of the Myc oncogene and associated pro-stem and progenitor programs through epigenetic dysregulation. We further identify an epigenetic modulatory drug that normalizes SETBP1-driven Myc overexpression and synergizes with disease-relevant therapy.
SETBP1 has documented roles in both the regulation of tumor suppressor pathways and modulation of transcription. To understand how SETBP1 modulates leukemia biology and leverage this mechanistic insight to develop novel therapeutic strategies, we turned to a genetically well-defined model system, chronic neutrophilic leukemia (CNL). SETBP1 is mutated in approximately half of all cases of CNL, a myeloproliferative neoplasm characterized by the presence of signaling-activating mutations in Colony Stimulating Factor 3 Receptor (CSF3R). By expressing SETBP1 and CSF3R mutations in mouse hematopoietic progenitors, we have generated models of CNL that can be leveraged for mechanistic studies and drug development.
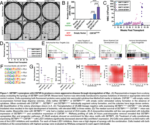
In a hematopoietic colony forming unit (CFU) assay, murine hematopoietic progenitors co-expressing mutant SETBP1 and mutant CSF3R have a high proliferation phenotype compared to those with mutant CSF3R alone. When cells co-expressing mutant SETBP1 and CSF3R are transplanted into lethally irradiated mice, they develop a rapidly lethal disease relative to the control mice. This is associated with an expansion of the granulocyte lineage, quantified by complete blood count, flow cytometry and histology.
We find that SETBP1 is essential for the induction of a pro-proliferative transcriptional program. One of the most prominent SETBP1-associated signatures is that of Myc target genes. Myc itself is one of the top differentially expressed genes driven by SETBP1. Congruent with its increased expression, we also find higher Myc transcriptional activity in cells overexpressing SETBP1. To better understand the epigenetic regulation of Myc and progenitor pathways by SETBP1, we employed a low input profiling methods called CUT&Tag to assess the activation of regulatory elements. We began by profiling two epigenetic marks associated with active enhancers-H3K4me1 and H3K27Ac. We also assessed activation of the Myc promoter by measuring H3K27Ac and H3K4me3. Together this data helps us to understand the epigenetic underpinnings for dysregulation of Myc-driven programs by SETBP1.
Therapeutic strategies that normalize aberrant Myc activity may be effective against SETBP1-driven disease. We found that SETBP1 and CSF3R transformed hematopoietic progenitors are highly sensitive to inhibitors of the epigenetic regulator lysine specific demethylase 1 (LSD1). LSD1 inhibition restores Myc expression to physiological levels and represses Myc promotor activity in vitro. Furthermore, LSD1 inhibitors are highly synergistic with JAK inhibitors, which block signaling downstream of CSF3R. Together these data establish the importance of Myc activation in SETBP1-driven malignancies and identify a therapeutic approach to normalize aberrant Myc activity. In future, we will use the insight gained in this genetically well defined disease to inform studies on the mechanistic basis and therapeutic vulnerabilities of other SETBP1-mutant myeloid malignancies.
Maxson:Gilead Sciences: Research Funding; Ionis Pharmaceuticals: Other: Joint oversight committee for a collaboration between OHSU and Ionis Pharmaceuticals.
Author notes
Asterisk with author names denotes non-ASH members.
