Abstract
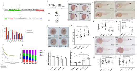
Acute myeloid leukemia(AML) is characterized by an accumulation of myeloid progenitors. This disease can be caused by various germline mutations, including runx1 and asxl1. Recently several reports showed that mutations of ASXL1 and RUNX1 tend to coexist in AML patients. However, the impact on hematopoiesis remained uncertain. Thus far, lack of an animal model was the main limitation to study the function of the double mutations. In this work, we studied the combination role of runx1 and asxl1 by establishing a novel in vivo zebrafish model. First, we identified the characterization of 6646 patients with myeloid maliganacies in the cbioprotal database. Second, we generated a zebrafish model with double mutations by crossing the ENU-induced runx1 mutant and the CRISPR-CAS9 edited asxl1 mutant. Our results showed that truncation was the most frequent mutation type in RUNX1-mutated patients(56.3%) and ASXL1-mutated patients(87.8%). Besides, the median survival time of patients carrying double mutations was shorter than those with single RUNX1 mutation(9.61 months vs. 16.06 months ) or single ASXL1 mutation(9.61 months vs. 14.47 months). In zebrafish models, we found that the pu.1(myeloid precursor marker) positive cells increased while the gata1(proerythrocyte marker) didn't change in double mutants . Furthermore, mpo and lyz (neutrophil marker) positive cells further reduced while mpeg1 and mfap4(monocyte marker) positive cells didn't show significant difference in double mutants.Overall, we demonstrated that ASXL1 mutation cooperating with RUNX1 mutation further impeded the differentiation of the myeloid progenitors into mature neutrophils and it possibly explained the cause for a worse prognosis of patients with double mutations.
No relevant conflicts of interest to declare.
