Key Points
Array genotyping enables extensive blood cell antigen typing, with >99.9% reproducibility across international laboratories.
Accurate antigen genotyping by array in diverse populations provides an opportunity to reduce alloimmunization by extended matching.
Visual Abstract
Blood transfusions save millions of lives worldwide each year, yet formation of antibodies against nonself antigens remains a significant problem, particularly in patients who receive frequent transfusions. We designed and tested the Universal Blood Donor Typing (UBDT_PC1) array for automated high-throughput simultaneous typing of human erythrocyte antigens (HEAs), platelet antigens (HPAs), leukocyte antigens (HLAs), and neutrophil antigens to support selection of blood products matched beyond ABO/Rh. Typing samples from 6946 study participants of European, African, Admixed American, South Asian, and East Asian ancestry at 2 different laboratories showed a genotype reproducibility of ≥99% for 17 244 variants, translating to 99.98%, 99.90%, and 99.93% concordance across 338 372 HEA, 53 270 HPA, and 107 094 HLA genotypes, respectively. Compared with previous clinical typing data, concordance was 99.9% and 99.6% for 245 874 HEA and 3726 HPA comparisons, respectively. HLA types were 99.1% concordant with clinical typing across 8130 comparisons, with imputation accuracy higher in Europeans vs non-Europeans. Seven variant RHD alleles, a GYPB deletion underlying the U− phenotype, and 14 high-frequency antigen-negative types were also detected. Beyond blood typing, hereditary hemochromatosis-associated HFE variants were identified in 276 participants. We found that the UBDT_PC1 array can reliably type a wide range of blood cell antigens across diverse ancestries. Reproducibility and accuracy were retained when transfusion-relevant targets from the UBDT_PC1 array were incorporated into the UKBB_v2.2 genome-wide typing array. The results represent the potential for significant advancement toward improved patient care by reducing harm in transfusion recipients through extended matching.
Medscape Continuing Medical Education online

In support of improving patient care, this activity has been planned and implemented by Medscape, LLC and the American Society of Hematology. Medscape, LLC is jointly accredited with commendation by the Accreditation Council for Continuing Medical Education (ACCME), the Accreditation Council for Pharmacy Education (ACPE), and the American Nurses Credentialing Center (ANCC), to provide continuing education for the healthcare team.
Medscape, LLC designates this Journal-based CME activity for a maximum of 1.0 AMA PRA Category 1 Credit(s)™. Physicians should claim only the credit commensurate with the extent of their participation in the activity.
Successful completion of this CME activity, which includes participation in the evaluation component, enables the participant to earn up to 1.0 MOC points in the American Board of Internal Medicine's (ABIM) Maintenance of Certification (MOC) program. Participants will earn MOC points equivalent to the amount of CME credits claimed for the activity. It is the CME activity provider's responsibility to submit participant completion information to ACCME for the purpose of granting ABIM MOC credit.
All other clinicians completing this activity will be issued a certificate of participation. To participate in this journal CME activity: (1) review the learning objectives; (2) study the education content; (3) take the post-test with a 75% minimum passing score and complete the evaluation at https://www.medscape.org/journal/blood; and (4) view/print the certificate. For CME questions, see page 1525.
Disclosures
CME questions author Laurie Barclay, freelance writer and reviewer, Medscape, LLC, declares no competing financial interests.
Learning objectives
Upon completion of this activity, participants will:
Describe the accuracy and genotype reproducibility of high-throughput array genotyping for extended blood cell antigen typing among individuals of diverse ancestry based on a report of the UBDT_PC1 array for automated high-throughput simultaneous typing of HEA, HPA, HLA, and HNA for selection of blood products matched beyond ABO/Rh.
Describe concordance of UBDT_PC1 genotyping with clinical typing, detection of hereditary hemochromatosis (HH)-associated HFE variants, and reproducibility and accuracy when transfusion-relevant targets from the UBDT_PC1 array were incorporated into the UKBB_v2.2 genome-wide typing array based on a report of the UBDT_PC1 array for automated high-throughput simultaneous typing of HEA, HPA, HLA, and HNA for selection of blood products matched beyond ABO/Rh.
Describe clinical implications of the accuracy and clinical utility of high-throughput array genotyping for extended blood cell antigen typing among individuals of diverse ancestry based on a report of the UBDT_PC1 array for automated high-throughput simultaneous typing of HEA, HPA, HLA, and HNA.
Release date: September 18, 2025; Expiration date: September 18, 2026
Introduction
Blood transfusion is a commonly administered therapy, serving as a life-saving intervention for millions of patients annually.1 To prevent acute hemolytic transfusion reactions and D immunization, patients are transfused with ABO- and RhD-compatible blood. However, alloimmunization to other blood group antigens still occurs in 2% to 5% of recipients.2,3 Patients undergoing chronic transfusions, specifically those with sickle cell disorder, are at higher risk of alloimmunization, with rates ranging from 17% to 43%, depending on frequency of transfusion, use of extended matching, and local health care settings.2-5 In high-income countries, up to 10% of collected units are allocated to patients requiring frequent transfusions, including those with inherited anemias such as sickle cell disorder and thalassemia.6 For these patients, guidance stipulates that blood for transfusion should be matched for the C/c, E/e, and K antigens to reduce the risk of alloimmunization; however, this is not always applied consistently, and blood is not routinely matched for other human erythrocyte antigens (HEAs), which can also elicit antibody formation.7-10
Alloimmunization, as a consequence of limited antigen matching in transfusion, leads to increased risk of hemolytic transfusion reactions, delays in securing compatible blood, challenges in maintaining a chronic transfusion program, increased costs, and an increased risk of hyperhemolysis, disproportionately affecting those with sickle cell disorder.11-14 Similarly, frequent platelet transfusions can cause alloantibody formation, generally against human leukocyte antigens (HLAs) and, in some cases, human platelet antigens (HPAs), rendering standard platelet selection ineffective.15,16 Furthermore, antibodies against human neutrophil antigens (HNAs) may cause transfusion-related acute lung injury, and transfusing blood mismatched for HLAs may lead to increased rejection in kidney transplant recipients.17-19
Comprehensive extended matching between patients and donors significantly reduces the risk of developing antibodies against nonself antigens.20 Although serologic typing has been the gold standard for HEA typing, DNA-based methods have been preferred for HPA, HNA, and HLA typing for decades. Serologic extended typing is not amenable to high-throughput applications, and typing reagents for several clinically relevant HEA types are either unavailable, scarce, or unreliable.21-24
The genetic basis of 366 HEA types, classified across 47 blood group systems,25 is known and DNA-based tests using various genotyping techniques are commercially available for a limited number of HEA types.22 Currently, there is no single platform that can provide comprehensive typing of HEAs, HPAs, HNAs, and HLAs, creating an opportunity for technological innovation in transfusion medicine. Extended genotyping of blood group antigens has been shown to significantly reduce alloimmunization rates and improve transfusion outcomes, particularly for patients who receive chronic transfusions.20 Thus, the Blood transfusion Genomics Consortium, an international collaboration between 18 institutions (supplemental Table 1, available on the Blood website) was formed to develop a high-throughput genotyping array for comprehensive blood cell typing. The array design also includes blood product quality-related markers that affect donor health, component functionality, and overall transfusion safety.26-31
In this study, the Blood transfusion Genomics Consortium significantly expanded the genetic targets relevant for transfusion and increased the number and diversity of sample cohorts tested, building on a previous feasibility study using the Applied Biosystems Axiom UK Biobank (UKBB) array.32 That study prompted further design and targeted enhancements to develop an array tailored to the needs of blood services called the Axiom Universal Blood Donor Typing (UBDT_PC1) array. In this international multicenter study, we demonstrate that the UBDT_PC1 and UKBB_v2.2 arrays can be used for comprehensive typing in accredited laboratories with high accuracy and reproducibility when testing study participants of different ancestries.
Methods
Study participants
DNA samples and associated metadata from 7279 study individuals were obtained from 7 blood services in compliance with the appropriate regulatory approvals (see “Consent” in the supplemental Information). Of these samples, 6946 were from blood donors explicitly collected for the study and preferentially selected because of having extended typing data available (Figure 1A). An additional 333 samples, with complex or rare blood cell antigen types, were retrieved from DNA repositories at National Health Service Blood and Transplant (NHSBT), Sanquin, and New York Blood Center (NYBC) to ensure the inclusion of at least 5 homozygous samples per antigen type for validation purposes (supplemental Table 2A-C; supplemental Information).
Study design. (A) Samples: number of DNA samples provided by the 7 blood services (NHSBT, SANQUIN, NYBC, ARCLB, CBS, FRCBS, SANBS). (B) Array content: bar plot indicating the number of probes per category in the transfusion module. HLA, HEA, HPA, and HNA. (C) Genotyping: 6946 identical DNA samples were genotyped with the UBDT_PC1 Transfusion Array at Sanquin and NYBC, with 3938 of these samples also genotyped using the UKBB_v2.2 GWAS array by NHSBT. (D) QC: Heat map gives the reason for, and number of, samples failing QC for the 3 genotyping laboratories. Venn diagrams show overlap in samples that failed Axiom BP QC, gender-vs-sex discordance (sex discordant), and evidence of contamination (contamination). (E) Venn diagram showing the overlap in samples passing QC. (F) Ancestry: (left) bar plot showing genetically inferred ancestry of samples typed successfully by Sanquin and NYBC (6679 samples). EUR, AFR, AMR, SAS, EAS, OTH are shown. Right: heat map showing concordance between the ancestry inferred from the Sanquin and NYBC genotyping results, respectively. AFR, African; AMR, Admixed American; ARCLB, Australian Red Cross Lifeblood; Axiom BP, Axiom Best Practices; CBS, Canadian Blood Services; EAS, East Asian; EUR, European; FRCBS, Finnish Red Cross Blood Service; OTH, Other; SANBS, South African National Blood Service; SANQUIN, Sanquin Blood Supply Foundation; SAS, South Asian.
Study design. (A) Samples: number of DNA samples provided by the 7 blood services (NHSBT, SANQUIN, NYBC, ARCLB, CBS, FRCBS, SANBS). (B) Array content: bar plot indicating the number of probes per category in the transfusion module. HLA, HEA, HPA, and HNA. (C) Genotyping: 6946 identical DNA samples were genotyped with the UBDT_PC1 Transfusion Array at Sanquin and NYBC, with 3938 of these samples also genotyped using the UKBB_v2.2 GWAS array by NHSBT. (D) QC: Heat map gives the reason for, and number of, samples failing QC for the 3 genotyping laboratories. Venn diagrams show overlap in samples that failed Axiom BP QC, gender-vs-sex discordance (sex discordant), and evidence of contamination (contamination). (E) Venn diagram showing the overlap in samples passing QC. (F) Ancestry: (left) bar plot showing genetically inferred ancestry of samples typed successfully by Sanquin and NYBC (6679 samples). EUR, AFR, AMR, SAS, EAS, OTH are shown. Right: heat map showing concordance between the ancestry inferred from the Sanquin and NYBC genotyping results, respectively. AFR, African; AMR, Admixed American; ARCLB, Australian Red Cross Lifeblood; Axiom BP, Axiom Best Practices; CBS, Canadian Blood Services; EAS, East Asian; EUR, European; FRCBS, Finnish Red Cross Blood Service; OTH, Other; SANBS, South African National Blood Service; SANQUIN, Sanquin Blood Supply Foundation; SAS, South Asian.
Axiom array test
The sample preparation and hybridization protocols for the Axiom array test were followed, as previously described (supplemental Information).33 The UBDT_PC1 array contains 20 681 probes for genotyping 19 335 unique DNA variants, which are defined hereafter as the “transfusion module” and are relevant to quality control (QC; inference of ancestry and sex), antigen typing, donor health, and product quality (Figure 1B). The transfusion module has been modified since initial description to increase the number of HEAs that can be typed from 22 to 51, with corresponding enhancements made to the bloodTyper application.34 The UKBB_v2.2 array includes 819 899 probes for typing 812 583 variants dispersed across the genome, including the transfusion module and variants required for genome-wide association studies (GWAS).35 An integrated analysis package was developed, which applies multiple automated sequential algorithms for genotype QC followed by inference of HEA/HPA and HLA class I and II types using the bloodTyper and the HLA∗IMP:02 model (Applied Biosystems HLA Analysis software version 2.12.0RC1; supplemental Information).34,36-38
Comparison of typing data
All 6946 study samples underwent genotyping in duplicate, performed once each by Sanquin and NYBC using the UBDT_PC1 array, whereas NHSBT conducted additional genotyping on a subset of 3938 samples with consent for genome-wide typing using the UKBB_v2.2 array (Figure 1C). The reproducibility of genotyping results between laboratories was assessed using in-house developed software. HEA, HPA, and HLA typing results retrieved from electronic donor records, hereafter referred to as clinical typing data (supplemental Table 3A), were compared with array-generated typing data. Sanquin and NYBC investigated discordances between HEA and HPA typing results, whereas the discordances in HLA types were investigated by NHSBT, using analysis of specific probe call plots and currently used accredited molecular assays (supplemental Table 3A).39-43
Results
Genotyping
Identical sets of 6946 DNA samples were distributed to Sanquin and NYBC, with a subset of 3938 samples also distributed to NHSBT (Figure 1A,C). A total of 17 820 (99.94%) of the distributed samples were genotyped successfully, and 208 (1.17%) failed Axiom best practice QC during genotype calling. Another 56 (0.31%) and 40 (0.22%) samples were excluded for gender vs sex discordance or contamination, respectively (Figure 1D). Unified data sets were created using samples passing QC, one composed of 6679 samples typed in duplicate with the UBDT_PC1 array and another consisting of 3791 samples typed once using the UKBB_v2.2 array (Figure 1E).
Ancestry inference
Genetic ancestry was inferred for each sample using principal component analysis and Gaussian mixture models fit on genotypes from the 1000 Genomes data set.35 Ancestry results from the Sanquin and NYBC laboratories were concordant for 6594 (98.7%) of the 6679 samples. Of the discordant results, 84 were due to low-confidence (P < .9) ancestry calls, resulting in “Other” being assigned; and 1 was classified as South Asian by Sanquin vs Admixed American by NYBC (Figure 1F). Overall, 35.2% (n = 2349) of the samples were from non-European individuals, with 21.4% (n = 1428) being of African or Admixed American ancestry. Similarly, concordance for the 3791 DNA samples typed by NHSBT was 167 of 3791 (95.59%), with 59 being discordant between the African and Admixed American populations and 108 being assigned as “Other.”
Genotype reproducibility
Genotype reproducibility between Sanquin and NYBC exceeded 99% for 17 244 of 20 681 (83.4%) total probes in the unified data set (n = 6679; Figure 2A). Statistical analysis revealed 14 368 of 17 244 (83.4%) high-concordance probes showed no significant difference (Pearson test, P ≥ .001) between minor allele frequency in this study and those from the gnomAD version 4.1.0 data set, which were derived from whole-genome sequencing results of 36 667 Europeans (Figure 2B).44 Among 59 antigen-typing probes (51 HEA and 7 HPA probes), the genotypes of 50 were 100% reproducible, 7 showed ≥99% reproducibility, and 2 variants (M/N and HPA-3) had <90% reproducibility (Figure 2C). HPA-3 results were therefore excluded from analysis, but M/N antigen typing results were retained despite <99% reproducibility for 1 of 3 probes because the bloodTyper algorithm considers multiple probes for interpretation. The transfusion module also includes 11 variants for direct HNA typing and 35 variants for ferritin polygenic score calculation (supplemental Table 7), with >99% reproducibility in 44 variants (Figure 2C).31
Reproducibility of typing results between Sanquin and NYBC for the 6679 DNA samples of the unified data. (A) Genotype reproducibility for 20 681 biallelic probe-variant pairs included in the UBDT_PC1 array design. Reproducibility expressed as percentage of concordant genotype comparisons, and gnomAD MAF for each variant are displayed on the x- and y-axes, respectively. Blue hexagons and red dots on the central scatterplot represent the density of probes with reproducibility of ≥99% and individual probes with <99% concordance, respectively. Marginal histograms show probe counts on a log scale. (B) Correlation of the MAF in EUR study participants vs (non-Finnish) EUR participants from the gnomAD database for each probe-variant pair. Probes with ≥99% and <99% genotype reproducibility are shown in blue and red, respectively. Contour lines represent boundaries of statistical significance with corresponding P values calculated using the χ2 test. (C) Genotype reproducibility for critical blood antigen types and iron homeostasis probes. Box plots show the percentage reproducibility between genotypes, split across 2 y-axes ranges to highlight high-reproducibility results (99%-100%) and broader distribution patterns (40%-99%). Data are shown for HEAs, HPAs, HNAs, and iron homeostasis variants in blue, orange, green, and red, respectively. Box plots display the median (center line), interquartile range (IQR; box), whiskers (1.5 × IQR), and outliers (black circles). Outlier variants are annotated with relevant antigen types. (D) Reproducibility between HEA types generated by the Sanquin and NYBC laboratories. The reproducibility is given as a percentage between on the y-axis for the 51 HEA types on the x-axis. Results are stratified for the 5 ancestry groups. When the bars for different ancestries are at identical values, only 1 bar is shown in the order of the legend, that is blue for EUR participants in most cases. (E) The percentage of no-type results is given on the y-axis for the 51 HEA types on the x-axis. HEA types with identical percentage of no-type results are visualized according to the principles of panel D. AFR, African; AMR, Admixed American; EAS, East Asian; EUR, European; MAF, minor allele frequency; NFE, non-Finnish European; SAS, South Asian.
Reproducibility of typing results between Sanquin and NYBC for the 6679 DNA samples of the unified data. (A) Genotype reproducibility for 20 681 biallelic probe-variant pairs included in the UBDT_PC1 array design. Reproducibility expressed as percentage of concordant genotype comparisons, and gnomAD MAF for each variant are displayed on the x- and y-axes, respectively. Blue hexagons and red dots on the central scatterplot represent the density of probes with reproducibility of ≥99% and individual probes with <99% concordance, respectively. Marginal histograms show probe counts on a log scale. (B) Correlation of the MAF in EUR study participants vs (non-Finnish) EUR participants from the gnomAD database for each probe-variant pair. Probes with ≥99% and <99% genotype reproducibility are shown in blue and red, respectively. Contour lines represent boundaries of statistical significance with corresponding P values calculated using the χ2 test. (C) Genotype reproducibility for critical blood antigen types and iron homeostasis probes. Box plots show the percentage reproducibility between genotypes, split across 2 y-axes ranges to highlight high-reproducibility results (99%-100%) and broader distribution patterns (40%-99%). Data are shown for HEAs, HPAs, HNAs, and iron homeostasis variants in blue, orange, green, and red, respectively. Box plots display the median (center line), interquartile range (IQR; box), whiskers (1.5 × IQR), and outliers (black circles). Outlier variants are annotated with relevant antigen types. (D) Reproducibility between HEA types generated by the Sanquin and NYBC laboratories. The reproducibility is given as a percentage between on the y-axis for the 51 HEA types on the x-axis. Results are stratified for the 5 ancestry groups. When the bars for different ancestries are at identical values, only 1 bar is shown in the order of the legend, that is blue for EUR participants in most cases. (E) The percentage of no-type results is given on the y-axis for the 51 HEA types on the x-axis. HEA types with identical percentage of no-type results are visualized according to the principles of panel D. AFR, African; AMR, Admixed American; EAS, East Asian; EUR, European; MAF, minor allele frequency; NFE, non-Finnish European; SAS, South Asian.
HEA genotyping
Antigen genotype reproducibility between Sanquin and NYBC was 99.98% in 338 372 comparisons for 51 HEAs across 6679 samples (Figure 2D). A total of 31 HEA showed 100% type reproducibility, and 14 exceeded 99.75%. Types for N, VS, Jkb, Doa, and Cob had ≤99.5% reproducibility. Significant (P ≤ .05, Fisher exact test) reproducibility differences between Europeans and other ancestries were limited to: C and S antigens (African), D antigen (Admixed American), Jkb antigen (East Asian), and VS antigen (African and East Asian). A total of 2257 comparisons could not be performed because of missing data in both replicates (n = 559, 0.16%) or a single replicate (n = 1698, 0.50%), primarily affecting African (n = 224 [0.51%], n = 345 [0.78%] of 43 911) and Admixed American samples (n = 81 [0.28%], n = 209 [0.72%] of 28 917). Ancestry-stratified typing density averaged 99.6% (99.2%-99.8%) for array typing vs 35.8% (range, 29.4%-66.8%) for clinical typing (Figure 3A; supplemental Table 3B-C). Genotyping increased the number of available HEA types 2.72 times from 124 364 to 339 221 (supplemental Table 3B-C). All HEA types had missingness (no-type results) of ≤2.75% except M, N, C, and c, with M/N no-type results higher in Admixed American (7.5%, 5.5%) and African samples (15.9%, 15.1%) vs Europeans (1.53%, 0.61%; Figure 2E).
Array-generated typing for HEAs. (A) Comparison of clinical and UBDT_PC1 array-based HEA-typing density. In the graph, the presence of color represents a typing result (positive or negative), and the absence of color indicates a lack of a typing result. The graph is stratified according to the ancestry of the study participants, with a top and bottom panel for each ancestry group representing the density of clinical and array typing results, respectively. EUR, AFR, AMR, SAS, EAS, and OTH ancestries are shown. The HEA systems and relevant antigen types are indicated on top of the graph, and the typing density as a percentage of the total possible types is given on the right of the graph. (B) Concordance between clinical and array-generated HEA types. Bar plots showing the number of comparisons (y-axis) per HEA type (x-axis) with concordant results obtained by both Sanquin and NYBC in green and discordant results by both Sanquin and NYBC in blue, Sanquin only in orange and NYBC only in red. Ascending and descending bars represent the number of comparisons to positive clinical or negative clinical antigen types, respectively. Bar plots show the number of comparisons on a log scale. (C) HEA typing discordances. Heat map showing the cause of the discordance (columns) between clinical and array-generated types by HEA system (rows). The number of unique discordances per system and the number per cause of discordance are given on the right and top marginal bar plots, respectively. AFR, African; AMR, Admixed American; EAS, East Asian; EUR, European; OTH, other; SAS, South Asian.
Array-generated typing for HEAs. (A) Comparison of clinical and UBDT_PC1 array-based HEA-typing density. In the graph, the presence of color represents a typing result (positive or negative), and the absence of color indicates a lack of a typing result. The graph is stratified according to the ancestry of the study participants, with a top and bottom panel for each ancestry group representing the density of clinical and array typing results, respectively. EUR, AFR, AMR, SAS, EAS, and OTH ancestries are shown. The HEA systems and relevant antigen types are indicated on top of the graph, and the typing density as a percentage of the total possible types is given on the right of the graph. (B) Concordance between clinical and array-generated HEA types. Bar plots showing the number of comparisons (y-axis) per HEA type (x-axis) with concordant results obtained by both Sanquin and NYBC in green and discordant results by both Sanquin and NYBC in blue, Sanquin only in orange and NYBC only in red. Ascending and descending bars represent the number of comparisons to positive clinical or negative clinical antigen types, respectively. Bar plots show the number of comparisons on a log scale. (C) HEA typing discordances. Heat map showing the cause of the discordance (columns) between clinical and array-generated types by HEA system (rows). The number of unique discordances per system and the number per cause of discordance are given on the right and top marginal bar plots, respectively. AFR, African; AMR, Admixed American; EAS, East Asian; EUR, European; OTH, other; SAS, South Asian.
Concordance between clinical and array-derived HEA types
Concordance between clinical and array-generated typing results for the 6679 samples was calculated for HEA types generated using the UBDT_PC1 data from Sanquin and NYBC. Analysis was performed for 44 of 51 antigens typed by the array because no clinical typing data was available for 7 KN system antigens (Kna, Knb, McCa, McCb, Yka, KCAM, and KDAS). Clinical and array-determined HEA types showed concordance rates of 99.91% (123 520 comparisons) tested at Sanquin and 99.89% (123 354 comparisons) at NYBC (Figure 3B; supplemental Table 4A-B). In the 246 874 total comparisons across both laboratories, 255 discordances (0.10%) were identified. These represented 155 unique sample-to-HEA-type discordances from 143 individuals; 11 DNA samples showed multiple discordances, primarily within the Rh system. Of the total discordances, 100 were observed at both laboratories, whereas 16 were unique to Sanquin and 39 were unique to NYBC (Figure 3B; supplemental Table 4B). Investigation of discordances revealed 84 (54.2%) supported array-generated results, 58 (37.4%) were attributed to inadequate array or bloodTyper performance. Of the remaining 13 (8.4%) miscellaneous discordances, 11 were resolved: 7 were due to high-impact variants present on the array but not used by bloodTyper, 2 cases were likely due to incorrect clinical genotyping (pending confirmation), 1 was attributed to a novel variant absent from the array, and 1 was due to incorrect clinical data submission. Only 2 cases remained unresolved because of the lack of sufficient DNA for investigation (Figure 3C; supplemental Table 4B).
Common, rare, and complex HEA types
Array typing results confirmed expected blood group frequency variations between ancestral groups (Figure 4A). Briefly, the U− phenotype, resulting from homozygous GYPB deletion, occurred in 4 of 861 African individuals (0.5%).45-47 Dce haplotype homozygosity exhibited marked ancestry-dependent distribution: 40.8% in Africans, 3.5% in Admixed Americans, and 0.1% in Europeans. We observed significant ancestral differences in the ACKR1 promoter variant (NM_002036.4:c.−67T>C) associated with the Fy(a−b−) phenotype (FY∗01N.01 and FY∗02N.01). Overall, 555 of 861 (69.2%) African individuals and 35 of 567 (6.2%) Admixed Americans carried the variant in homozygosity, whereas it was absent in European and Asian individuals. All 590 homozygous carriers were also homozygous for the NM_002036.4:c.125G>A (FY∗02) variant located 671 base pairs downstream.25,48
Common and rare HEA types. (A) Ancestral differences in frequencies of some common HEA types, which frequently elicit alloantibody formation. Heat map with the ancestry stratified frequencies of the common MNS, Rh, FY, and JK types in the unified set of 6679 DNA samples. Heat map colors range from yellow (0%) to deep blue (100%), showing HEA-type frequencies within each ancestry group. (B) Number of HFA− samples identified in the unified set of 6679 DNA samples with those identified by Sanquin and NYBC on the x- and y-axes, respectively. True negative, false negative in Sanquin, false positive and no-type in NYBC, no-type in Sanquin, no-type in NYBC, no-type in Sanquin and NYBC, and false negative in NYBC are showing in blue, red, green, orange, brown, gray, and magenta, respectively. (C) Number of patients typed negative for 16 HFA identified in the extended unified sample set. Bar plot shows phenotype and the count of negative typing results on the x- and y-axes, respectively. Typing results concordant with clinical type, array detected and confirmed, array detected and unconfirmed, false negative array types, and no-type results are shown in purple, blue, orange, yellow, and green, respectively. (D) Concordance between clinical and array-generated results for DNA samples harboring complex Rh genotypes. A graphical representation of 8 alleles of the RHD gene, in descending order: D+ (RHD∗01), weak D type 1 (RHD∗01W.1), weak D type 2 (RHD∗01W.2), weak D type 3 (RHD∗01W.3), D– (RHD∗01N.01), r'S type 1 (RHD∗03N.01), D pseudogene (RHD∗08N.01), and DEL1 (RHD∗01EL.01). Counts on the right show the number of alleles detected, confirmed by clinical type, and discordant in the extended unified sample set in black, green, and orange, respectively. AFR, African; AMR, Admixed American; EAS, East Asian; EUR, European; SAS, South Asian.
Common and rare HEA types. (A) Ancestral differences in frequencies of some common HEA types, which frequently elicit alloantibody formation. Heat map with the ancestry stratified frequencies of the common MNS, Rh, FY, and JK types in the unified set of 6679 DNA samples. Heat map colors range from yellow (0%) to deep blue (100%), showing HEA-type frequencies within each ancestry group. (B) Number of HFA− samples identified in the unified set of 6679 DNA samples with those identified by Sanquin and NYBC on the x- and y-axes, respectively. True negative, false negative in Sanquin, false positive and no-type in NYBC, no-type in Sanquin, no-type in NYBC, no-type in Sanquin and NYBC, and false negative in NYBC are showing in blue, red, green, orange, brown, gray, and magenta, respectively. (C) Number of patients typed negative for 16 HFA identified in the extended unified sample set. Bar plot shows phenotype and the count of negative typing results on the x- and y-axes, respectively. Typing results concordant with clinical type, array detected and confirmed, array detected and unconfirmed, false negative array types, and no-type results are shown in purple, blue, orange, yellow, and green, respectively. (D) Concordance between clinical and array-generated results for DNA samples harboring complex Rh genotypes. A graphical representation of 8 alleles of the RHD gene, in descending order: D+ (RHD∗01), weak D type 1 (RHD∗01W.1), weak D type 2 (RHD∗01W.2), weak D type 3 (RHD∗01W.3), D– (RHD∗01N.01), r'S type 1 (RHD∗03N.01), D pseudogene (RHD∗08N.01), and DEL1 (RHD∗01EL.01). Counts on the right show the number of alleles detected, confirmed by clinical type, and discordant in the extended unified sample set in black, green, and orange, respectively. AFR, African; AMR, Admixed American; EAS, East Asian; EUR, European; SAS, South Asian.
The 6679 study samples contained a limited number of samples known to lack high-frequency antigen (HFA)– phenotypes: U−, Lu(b−), k−, Kp(b−), Js(b−), Di(b−), Wr(b−), Yt(a−), Sc1−, Hy−, Jo(a−), Co(a−), LW(a−), Cr(a−), Kn(a−), and Vel−. Two approaches were taken to address this. First, 333 additional samples with rare HEA/HPA types determined by clinical typing were also genotyped by array. Of these, 131 were known to be HFA− (supplemental Table 2C). Second, array-derived genotypes among the 6679 samples identified 114 potential HFA− types, of which 90 (78.9%) were typed negative by both Sanquin and NYBC, 15 (13.2%) were typed HFA− by only 1 laboratory, and 9 (7.89%) did not produce a HEA type call in 1 replicate (Figure 4B). Of 245 potential HFA− samples identified, 208 (84.9%) were concordant with previous clinical typing or confirmatory Sanger sequencing, 30 (12.2%) were discordant with clinical type or Sanger sequencing, and 7 (2.85%) failed to produce a HEA type by array because of a “no-type” result. Investigation of the 30 discordances revealed that 13 were correctly typed by array and 17 were typed false negative by the array or bloodTyper algorithm; 12 of 17 typed as Co(a−) at the NYBC site were because of failure in automated genotype calling (Figure 4C; supplemental Table 4C). In total, we observed 16 uncommon or rare HFA− types in the array data, resulting in the identification of 73 new HFA− donors.
The 333 additional samples also contained RHD alleles encoding common weak D, D−, and Del phenotypes previously identified through clinical genotyping and serology (Figure 4D). Of 63 known altered alleles, 60 (95.2%) were correctly genotyped (Figure 4D; supplemental Table 4D). Three samples (1 weak D type 2, and 2 weak D type 3) were missed because of failure of genotype calling, with 1 failing genotyping altogether and 2 samples having no-type results for the D antigen specifically. Subsequent repeat array testing yielded correct results for these samples (Figure 4D; supplemental Table 4C).
Finally, 134 of 333 additional known samples were selected, either to increase the number of samples with clinical typing (n = 90; eg, Kn(a+)) or for which complex genetics underpinned HEA type expression (n = 44; eg, U+var). Concordance between array and clinical types was 93.3% (n = 125); and, of the remaining 9 samples, investigation supported the array result for 4, incorrect array call for 2, and no-type result for 3 (supplemental Table 4C).
HPA typing
The reproducibility of array-inferred HPA antigen types was 99.88% in 53 270 comparisons of the 6679 samples. Ancestry-stratified frequencies of HPA-1,-2,-5, and -15 align with expected frequencies (supplemental Table 4E).49 For the 8 HPA types, 99.58% concordance was observed across 3726 comparisons between clinical and array-generated types (supplemental Figure 1; supplemental Table 4D). At Sanquin, 6 (0.42%) discordant results were observed, with all but 1 of these also being observed by NYBC (supplemental Figure 1; supplemental Table 4D). Investigation of discordances revealed 4 (66.6%) supported array-generated results, 1 (16.7%) was attributed to inadequate array performance, and 1 (16.7%) remained unresolved. Finally, 10 of 333 additional samples were selected for having rare HPA-1b,b, -2b,b, or -5b,b types, and 100% concordance was observed (supplemental Table 4C).
In summary, analysis of the entire data set enabled robust array validation for typing 44 HEAs and 8 HPAs for which a minimum of 5 samples representing both negative and positive phenotypes for each possible type were available. Limited validation was achieved for several rare types, Js(b−), Di(b−), Sc1−, Cr(a−), and Kn(b−), with at least 1 clinically typed sample available for each. However, the limited availability of clinical typing prevented the validation of McC(a+) and Yk(a+) types (supplemental Table 4F).
HLA
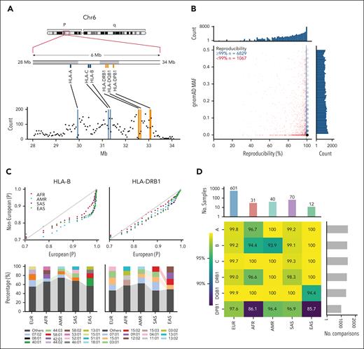
Many blood services type platelet donors for HLA class I and II antigens to provide HLA-matched platelets for patients who are refractory and to identify potential bone marrow registry volunteers. The transfusion module contains probes for 7896 variants across 6 megabase of the extended HLA region for typing (Figure 5A). Interlaboratory genotype reproducibility between Sanquin and NYBC for the 6679 unified samples was ≥99% for 6829 of 7896 (86.5%) HLA locus variants (Figure 5B). HLA∗IMP:02 was used to impute 2-field class I and II types. Confidence score distributions between European and non-European individuals showed significant differences for some loci, with HLA-DPB1 having the lowest difference (Kolmogorov-Smirnov test statistic D = 0.031, P = .046) and HLA-B the largest (Kolmogorov-Smirnov test statistic D = 0.154, P = 6.51 × 10−3; Figure 5C; supplemental Figure 2A). We observed 164 class I alleles (50 HLA-A, 84 HLA-B, and 30 HLA-C) and 103 class II alleles (51 HLA-DRB1, 26 HLA-DQB1, and 26 HLA-DPB1), with the 4 most frequent alleles per ancestry group shown in Figure 5C and supplemental Figure 2B.
HLA typing. (A) Schematic depicting density and location of probes across the HLA region, with upper panel: location of the extended HLA locus on chromosome 6p indicated by a red box window; middle panel: zoomed in visual of the 6 Mb extended HLA locus spanning from genome coordinates 28 to 34 Mb and depicting 2 sets of 3, class I and class II, genes, respectively; lower panel: graph visualizing the number of probes per 50 000 base pair windows across the 6 Mb, with number of probes/window on the y-axis and genomic coordinates in Mb on the x-axis. (B) Genotype reproducibility for 7896 biallelic probe-variant pairs included in the UBDT_PC1 array design. Reproducibility expressed as percentage of concordant genotype comparisons, and gnomAD MAF for each variant are displayed on the x- and y-axes, respectively. Blue hexagons and red dots on the central scatterplot represent the density of probes with reproducibility ≥99% and individual probes with <99% concordance, respectively. Marginal histograms show probe counts on a log scale. (C) Allele diversity: upper panel: quantile-quantile plots illustrating the distribution of probability scores in calling alleles for European and non-European ancestries across the HLA-B (left) and HLA-DRB1 (right) genes. Quantiles of probabilities for EUR and non-European samples (AFR, AMR, SAS, and EAS) are shown on the x- and y-axes, respectively. Lower panel: stacked bar charts showing the frequency distribution of the top 4 alleles for the different ancestry groups for the HLA-B (left) and HLA-DRB1 (right) genes, respectively. For both genes, the frequencies of the top alleles are normalized to percentage values (y-axis) and ancestry groups are given on the x-axis. Shaded lines are drawn between bar segments representing the same allele. (D) Concordance between clinical and HLA∗IMP:02 imputed types are presented in a heat map, expressed as an agreeing percentage of total comparisons ranging from dark blue (85.7%) to bright yellow (100%). The vertical and horizontal marginal bar plots give on the y-axis the number of samples used for the concordance analysis stratified per ancestry group on a log scale and the number of comparisons made for each of the 6 HLA genes. AFR, African; AMR, Admixed American; EAS, East Asian; EUR, European; MAF, minor allele frequency; Mb, megabase; SAS, South Asian.
HLA typing. (A) Schematic depicting density and location of probes across the HLA region, with upper panel: location of the extended HLA locus on chromosome 6p indicated by a red box window; middle panel: zoomed in visual of the 6 Mb extended HLA locus spanning from genome coordinates 28 to 34 Mb and depicting 2 sets of 3, class I and class II, genes, respectively; lower panel: graph visualizing the number of probes per 50 000 base pair windows across the 6 Mb, with number of probes/window on the y-axis and genomic coordinates in Mb on the x-axis. (B) Genotype reproducibility for 7896 biallelic probe-variant pairs included in the UBDT_PC1 array design. Reproducibility expressed as percentage of concordant genotype comparisons, and gnomAD MAF for each variant are displayed on the x- and y-axes, respectively. Blue hexagons and red dots on the central scatterplot represent the density of probes with reproducibility ≥99% and individual probes with <99% concordance, respectively. Marginal histograms show probe counts on a log scale. (C) Allele diversity: upper panel: quantile-quantile plots illustrating the distribution of probability scores in calling alleles for European and non-European ancestries across the HLA-B (left) and HLA-DRB1 (right) genes. Quantiles of probabilities for EUR and non-European samples (AFR, AMR, SAS, and EAS) are shown on the x- and y-axes, respectively. Lower panel: stacked bar charts showing the frequency distribution of the top 4 alleles for the different ancestry groups for the HLA-B (left) and HLA-DRB1 (right) genes, respectively. For both genes, the frequencies of the top alleles are normalized to percentage values (y-axis) and ancestry groups are given on the x-axis. Shaded lines are drawn between bar segments representing the same allele. (D) Concordance between clinical and HLA∗IMP:02 imputed types are presented in a heat map, expressed as an agreeing percentage of total comparisons ranging from dark blue (85.7%) to bright yellow (100%). The vertical and horizontal marginal bar plots give on the y-axis the number of samples used for the concordance analysis stratified per ancestry group on a log scale and the number of comparisons made for each of the 6 HLA genes. AFR, African; AMR, Admixed American; EAS, East Asian; EUR, European; MAF, minor allele frequency; Mb, megabase; SAS, South Asian.
Array-generated HLA type reproducibility was 99.93%, with only 70 discordances (0.07%) in 107 094 comparisons (supplemental Table 5A). For 766 of 6679 (11.46%) individuals in the unified set, clinical HLA typing results were available, including for 164 (21.4%) non-European individuals (supplemental Table 5B-C). Clinical and array-imputed HLA types showed 99.1% concordance, with 75 discordances across 8130 comparisons (allele, potential, and group levels: 5922, 1469, and 664, respectively; supplemental Information). European samples exhibited the highest concordance (99.9% HLA-DQB1 to 97.6% HLA-DPB1; Figure 5D), whereas non-Europeans averaged 97.4%, with East Asian HLA-DPB1 concordance lowest at 85.7%. HLA-DPB1 comprised 41.3% of discordances. Sequencing-based retyping of 50 discordant patients confirmed original clinical results in 48 cases. Notably, 17 (22.6%) discordances involved recently discovered HLA alleles absent from the imputation reference graph (supplemental Table 5D).
Hereditary hemochromatosis
The UBDT_PC1 array can identify genetic variants associated with donor health, for example, 3 variants causal of hereditary hemochromatosis (HH) in the HFE gene: His63Asp, Ser65Cys, and Cys282Tyr.50 Orthogonal testing has previously validated these variants, and we observed a genotype reproducibility of ≥99.9% (Figure 2C). Among the study participants, 276 individuals had HFE genotypes causal of HH (supplemental Table 6). Specifically, 144 individuals were homozygous for 1 of 3 HFE variants, whereas 132 were compound heterozygous, which causes HH if in trans. Our study confirmed that the prevalence of these HH-causing HFE variants differs significantly between ancestry groups and is highest in European individuals (5.8%) and absent (0%) in those of African and East Asian descent.
Performance of UKBB_v2.2 array
Data from the 3791 samples genotyped in triplicate allowed us to assess the performance of the transfusion module when embedded into the UKBB_v2.2 array for GWAS. Genotype reproducibility between the UBDT_PC1 and UKBB_v2.2 arrays exceeded 99% for 15 762 (92.33% of 17 070 shared probes) in the unified data set (Figure 6A). Statistical analysis revealed that 13 415 (85.1%) of the 15 762 high-reproducibility variants showed no significant difference (Pearson test, P ≥ .001) between the minor allele frequency derived from array genotypes vs the minor allele frequency derived from genotypes obtained by whole-genome sequencing (Figure 6B). Comparisons of the array vs clinical HEA and HPA typing results for the 3791 samples genotyped by NHSBT showed an overall concordance of 99.88% (76 829 across 76 920 comparisons; Figure 6C; supplemental Figure 1). Of 91 discordances, 78 were identical to those observed with the UBDT_PC1 array, with 6 and 7 additional discordances in the Rh and MNS systems, respectively. Further analysis by orthogonal genotyping methods showed that all 13 were due to incorrect array results. Overall concordance between clinical and array imputed HLA types was 99.0%, with 75 discordances observed in 7435 comparisons (5671, 1471, and 218 at allele, potential, and group level, respectively). Complete overlap in HLA discordances was observed between this subset of samples and the 6679 main study samples.
Performance of transfusion module on UKBB_v2.2 array. (A) Genotype reproducibility for 17 070 biallelic probe-variant pairs included in the UKBB_v2.2 array design. Reproducibility expressed as percentage of concordant genotype comparisons, and gnomAD MAF for each variant are displayed on the x- and y-axes, respectively. Blue hexagons and red dots on the central scatterplot represent the density of probes with reproducibility ≥99% and individual probes with <99% concordance, respectively. Marginal histograms show probe counts on a log scale. (B) Correlation of the MAF in EUR study participants vs (non-Finnish) EUR participants from the gnomAD database for each probe-variant pair. Probes with ≥99% and <99% genotype reproducibility are shown in blue and red, respectively. Contour lines represent boundaries of statistical significance with corresponding P values calculated using the χ2 test. (C) Concordance between clinical and array-generated HEA types for the unified samples genotyped in triplicate (n = 3791). Bar plots showing the number of comparisons (y-axis) per HEA type (x-axis) with concordant results obtained by all 3 test sites in green and discordant results by all test sites in blue, Sanquin only in orange, NYBC only in red, and NHSBT only in purple. Ascending and descending bars represent the number of comparisons to positive clinical or negative clinical antigen types, respectively. Bar plots show the number of comparisons on a log scale. EUR, European; MAF, minor allele frequency; NFE, non-Finnish European.
Performance of transfusion module on UKBB_v2.2 array. (A) Genotype reproducibility for 17 070 biallelic probe-variant pairs included in the UKBB_v2.2 array design. Reproducibility expressed as percentage of concordant genotype comparisons, and gnomAD MAF for each variant are displayed on the x- and y-axes, respectively. Blue hexagons and red dots on the central scatterplot represent the density of probes with reproducibility ≥99% and individual probes with <99% concordance, respectively. Marginal histograms show probe counts on a log scale. (B) Correlation of the MAF in EUR study participants vs (non-Finnish) EUR participants from the gnomAD database for each probe-variant pair. Probes with ≥99% and <99% genotype reproducibility are shown in blue and red, respectively. Contour lines represent boundaries of statistical significance with corresponding P values calculated using the χ2 test. (C) Concordance between clinical and array-generated HEA types for the unified samples genotyped in triplicate (n = 3791). Bar plots showing the number of comparisons (y-axis) per HEA type (x-axis) with concordant results obtained by all 3 test sites in green and discordant results by all test sites in blue, Sanquin only in orange, NYBC only in red, and NHSBT only in purple. Ascending and descending bars represent the number of comparisons to positive clinical or negative clinical antigen types, respectively. Bar plots show the number of comparisons on a log scale. EUR, European; MAF, minor allele frequency; NFE, non-Finnish European.
Discussion
Prevention of alloimmunization through extended blood matching remains challenging in transfusion medicine because of the lack or cost of high-throughput typing methods. Using DNA from 7279 study participants from 7 blood supply organizations, we demonstrate that the UBDT_PC1 transfusion-focused array effectively types 51 HEA, 8 HPA, and 6 HLA loci with high reproducibility and accuracy. When integrating the same transfusion content into the UKBB_v2.2 array designed for GWAS, performance was maintained.
To our knowledge, this is the first study to report large-scale parallel genotyping results of ancestrally diverse samples collected across multiple countries in accredited blood service laboratories. Reproducibility of test results generated on the UBDT_PC1 array and the UKBB_v2.2 array between laboratories exceeded 99% for 17 244 probes, which included a core set of antigen-typing variants. Concordant antigen genotyping results across all test sites were 99.98% for HEA (n = 338 372), 99.88% for HPA (n = 53 270), and 99.93% for HLA (n = 107 094).
Compared with available donor record HEA clinical typing results, the array-determined HEA types showed high concordance rates of 99.91% at Sanquin and 99.89% at NYBC (n = 123 520 and n = 123 354 HEA comparisons, respectively). Investigation of 155 discordant results supported the array-generated results in 54.2% of cases; 37.4% were attributed to probe or algorithm performance, which can be improved by redefining probes or algorithmically. Of the remaining 8.4% miscellaneous discordances, only 2 cases were unresolved.
A lower reproducibility and higher missingness (no-type results) rates for some antigens, particularly M/N types, in African and Admixed American individuals were observed. This limitation can be resolved through algorithmic improvements that account for GYPB copy number when calling genotypes in the GYPA locus, similar to methods successfully used in Rh antigen genotyping.32 Upon investigation, c and e antigen missingness was caused by a software issue, not array performance, and can be reduced to 2.03% and 0.23%, respectively.
A strength of this study is the population diversity, with over one-third (35.2%) of individuals being of non-European ancestry. Given the ancestral differences in blood cell antigen types, this was crucial to address the gap in previous studies focused on European populations.44-48, This allowed us to demonstrate detection of weak D and Del RHD alleles, and some complex RHD alleles, highlighting the array’s capability to detect D+ donors potentially missed by serologic typing, as well as the detection of variant C antigen in individuals of African ancestry.51,52
The ability of the array to detect rare blood types, particularly those lacking expression of common antigens, that is HFA− types, offers the important potential to expand rare donor registries. We detected 16 uncommon or rare HFA− types and identified 73 new HFA− donors. The validation of rare antigen types remains challenging because of the limited availability of patients with clinical typing results. However, this constraint will diminish as array testing expands to more patients available for postidentification confirmation.
Clinical and array-imputed HLA types showed 99.1% overall concordance. European samples had the highest concordance rates (97.6%-99.9%), whereas non-European samples averaged 97.4%, with East Asian HLA-DPB1 showing the lowest at 85.7%. These findings highlight the need for more diverse imputation reference data, with several ongoing studies addressing this issue using whole-genome sequencing data from the UKBB.35 The capability to type class I and II HLA loci at 2-field resolution alongside HEA and HPA provides a solution for delivering improved platelet transfusion care for patients who are refractory, offers potential for reducing rejection in recipients of kidney transplant who require blood transfusions, and enriching stem cell registries with uncommon or rare HLA haplotypes, while supporting broader transfusion needs.18,19
Beyond antigen typing, high-density array platforms can genotype variants associated with donor health. This study identified 276 individuals with likely HH-associated genotypes, exemplifying the platform’s potential for concurrent donor health screening. The HH-genotype frequencies mirror those previously reported in the UKBB study, suggesting the absence of enrichment of HH carriers in NHSBT’s donor registry.50 The results of the array can also be used to calculate a polygenic score for ferritin using 35 independently associated variants present on the array, allowing for the incorporation of genetic effects on iron-deficiency anemia to be included in donor management.53
This large-scale multicenter study demonstrates that the UBDT_PC1 and UKBB_v2.2 arrays achieve exceptional accuracy and reproducibility for extended blood typing across diverse populations. Although certain limitations persist, these are addressable through algorithmic improvements and expanded reference data. Validating the variants for HNA typing is part of the next development phase. The ability to simultaneously type HEA, HPA, HNA, and HLA systems, including rare antigens and donor health–related variants, while maintaining high accuracy, represents a significant advance toward comprehensive matched blood product provision, especially for patients who frequently receive transfusion, such as those with sickle cell disorder and thalassemia.
Acknowledgments
The authors gratefully acknowledge the participation of blood donors as study participants. Samples and data from National Health Service Blood and Transplant (NHSBT) donors were made available through the Strategies to Improve Donor Experiences (STRIDES) National Institute for Health Research (NIHR) BioResource, which is part of the STRIDES trial. A complete list of the investigators and contributors to the STRIDES trial is provided elsewhere.54 The authors also acknowledge the Finnish Red Cross Blood Service Biobank, and Satu Koskela and Jarmo Ritari for their help in providing samples from the Finnish blood donors. Finally, we appreciate the support and resources provided by the South African National Blood Service.
This trial was funded by the NHSBT and the NIHR Blood and Transplant Research Unit in Donor Health and Behaviour (NIHR203337) (formerly Donor Health and Genomics; NIHR BTRU-2014–10024) and NHSBT (17-01-GEN). The academic coordinating center of STRIDES at the Department of Public Health and Primary Care at the University of Cambridge received core support from the NIHR Blood and Transplant Research Unit (NIHR203337 and NIHR BTRU-2014–10024), the British Heart Foundation (RG/13/13/30194; RG/18/13/33946), and NIHR Cambridge Biomedical Research Centre (BRC-1215-20014). The NIHR BioResource receives funding from the NIHR and the NIHR Cambridge Biomedical Research Centre at the Cambridge University Hospitals NHS Foundation Trust, among others. Further funding for the study was received from NHSBT (grants 17-01-GEN; 20-01-GEN; G120400 [J.M. and N.S.G.]) and NIHR (grant G111294 [O.R. and O.S.]). The authors thank NIHR BioResource volunteers for their participation and acknowledge the funding from NIHR. The support provided by the Sanquin Blood Supply Foundation and National Screening Laboratory of Sanquin is much appreciated, and the funding from Sanquin to support the study is acknowledged. The authors also acknowledge the contribution by the Australian government’s funds for Lifeblood, which provides blood, blood products, and services to the Australian community.
The views expressed are those of the authors and not necessarily those of the NHS, the NIHR, or the Department of Health and Social Care. Research projects of J.P. are supported by the Finnish Research Council, research funding from the Finnish Government, Cancer Foundation Finland, and Business Finland.
Authorship
Contribution: B.V., C.M.W., C.E.v.d.S., N.S.G., S.K., W.H.O., and W.J.L. developed the study protocol; J.S. and L.W. performed DNA sample logistics; J.S. performed confirmatory genotyping; A.J.G., C.J.B., and L.K. performed the array genotyping; A.J.G., B.V., C.M.W., G.O.-G., J.M., L.K., C.E.v.d.S., S.G., and S.V. resolved human erythroid antigen discordances; C.J.B., J.O., K.H., and W.M.H. resolved human platelet antigen/human leukocyte antigen discordances; B.V., J.G., N.S.G., O.S., R.V., and W.J.L. were responsible for probe design and selection and developed the integrated analysis package and were responsible for analysis; C.M.-V., J.G., J.O., N.S.G., O.R., O.S., R.V., and B.V. performed the bioinformatic and statistical analysis and prepared figures and tables; B.V., L.K., J.M., J.P., N.S.G., and W.M.H. wrote the manuscript, which was edited by J.D., A.H., C.M., C.M.W., C.E.v.d.S., J.P., S.K., U.J., W.H.O., and W.J.L.; E.A. and O.S. performed data analysis; and E.D.A., K.E.S., N.K., and D.R. enrolled and made available samples and data from National Health Service Blood and Transplant donors enrolled in the STRIDES NIHR BioResource.
Conflict-of-interest disclosure: Thermo Fisher Scientific (TFS) provides research funding to the Blood transfusion Genomics Consortium and is one of its founding members. J.G. and R.V. are TFS employees. N.S.G. and W.J.L. have consultancy agreements with TFS to provide computational and scientific support for research and development. E.D.A. holds an NIHR senior investigator award. The remaining authors declare no competing financial interests.
A complete list of the members of the Blood transfusion Genomics Consortium appears in the supplemental Information.
Correspondence: Nicholas S. Gleadall, Department of Haematology, Victor Phillip Dahdaleh Heart and Lung Research Institute, University of Cambridge, Cambridge Biomedical Campus, Papworth Rd, Cambridge CB2 0BB, United Kingdom; email: ng384@cam.ac.uk.
References
Author notes
N.S.G. and L.K. are joint first authors.
B.V. and W.J.L. are joint last authors.
The current version of the arrays described in this manuscript are for research use only and not for use in diagnostic procedures. Requests for access to study data should be emailed to BGCprojectcoordinator@cam.ac.uk.
Data analysis scripts are available on reasonable request from the corresponding author, Nicholas S. Gleadall (ng384@cam.ac.uk).
The online version of this article contains a data supplement.
There is a Blood Commentary on this article in this issue.
The publication costs of this article were defrayed in part by page charge payment. Therefore, and solely to indicate this fact, this article is hereby marked “advertisement” in accordance with 18 USC section 1734.













