Abstract
Inflammation and thrombosis are increasingly recognized as interrelated biologic processes. Endothelial cell expression of thrombomodulin (TM), a key component of the anticoagulant protein C pathway, is potently inhibited by inflammatory cytokines. Because the mechanism underlying this effect is largely unknown, we investigated a potential role for the inflammatory transcription factor nuclear factor-kappa B (NF-κB). Blocking NF-κB activation effectively prevented cytokine-induced down-regulation of TM, both in vitro and in a mouse model of tumor necrosis factor-α (TNF-α)–mediated lung injury. Although the TM promoter lacks a classic NF-κB consensus site, it does contain tandem Ets transcription factor binding sites previously shown to be important for both constitutive TM gene expression and cytokine-induced repression. Using electrophoretic mobility shift assay and chromatin immunoprecipitation, we found that multiple Ets species bind to the TNF-α response element within the TM promoter. Although cytokine exposure did not alter Ets factor binding, it did reduce binding of p300, a coactivator required by Ets for full transcriptional activity. Overexpression of p300 also prevented TM repression by cytokines. We conclude that NF-κB is a critical mediator of TM repression by cytokines. Further evidence suggests a mechanism involving competition by NF-κB for limited pools of the transcriptional coactivator p300 necessary for TM gene expression.
Introduction
Systemic inflammatory conditions, such as bacterial sepsis and vasculitis, are frequently complicated by the development of pathologic thrombosis. Inflammatory processes can shift the hemostatic balance toward thrombus formation not only by stimulating tissue factor-dependent coagulation but also by inhibiting anticoagulant and fibrinolytic pathways.1 Thrombomodulin (TM), a 100-kDa transmembrane protein expressed in abundance by vascular endothelial cells, is a critical component of the anticoagulant protein C pathway.2 TM binds thrombin and alters its active site specificity to facilitate proteolytic activation of circulating protein C. In concert with its cofactor protein S, activated protein C (APC) enzymatically degrades factors Va and VIIIa of the clotting cascade, thereby suppressing further thrombin generation. Growing clinical evidence suggests that dysfunction of the TM-APC pathway caused by inflammation compromises vascular thromboresistance. For example, TM expression is markedly reduced in skin biopsy specimens taken from patients with severe bacterial sepsis complicated by microvascular thrombosis and associated with abnormally low circulating levels of APC.3 Impaired TM activity provides the rationale for administering recombinant APC to patients with severe sepsis, a therapy that has been shown to reduce the risk of death in such patients by nearly 20%.4,5
In vitro studies have demonstrated that endothelial TM expression is potently inhibited by inflammatory mediators such as bacterial endotoxin and several inflammatory cytokines.6-8 Of these mediators, the effects of tumor necrosis factor-α (TNF-α) are the most widely studied. Exposure of endothelial cells to TNF-α causes an abrupt down-regulation of TM gene expression that does not require new protein synthesis or involve changes in message stability.9,10 While it is not known how this occurs, promoter studies provide clues to potential mechanisms. Two groups have independently identified a discrete region in the TM promoter immediately up-stream of the TATA box (-76 to -29 relative to the transcriptional start site) that is important for both constitutive gene expression and repression in response to TNF-α stimulation.11,12 Within this purported TNF-α response element are 3 direct repeats of the binding sequence (GGAA) for the Ets family of transcription factors in reverse orientation.13 The physiologic importance of these sites in regulating TM gene expression was confirmed by promoter-reporter studies, demonstrating that mutation of these sequences significantly reduced basal promoter activity and prevented TNF-α–induced promoter repression.13 The mechanism by which TNF-α could inhibit TM gene expression by the modulation of Ets transcriptional activity remains unknown.
Many of the transcriptional effects of inflammatory cytokines, including TNF-α, are mediated by activation of the transcription factor nuclear factor kappa-β (NF-κB; reviewed in Rothwarf and Karin14 ). The predominant form of NF-κB is a heterodimer composed of 2 subunits, p65 (RelA) and p50, although several other heterodimers and homodimers have been described. In quiescent cells, NF-κB is complexed in the cytoplasm to the inhibitory protein IκBα.15 Stimulation by cytokines or endotoxin induces the phosphorylation and subsequent degradation of IκBα, allowing the p65/p50 heterodimer to translocate to the nucleus where it acts as a transcriptional activator by binding to specific consensus sequence in the promoter region of target genes. In addition to inducing the expression of genes that control the inflammatory response, NF-κB is also increasingly recognized as an important modulator of hemostasis. NF-κB activation is required for cytokine-induced expression of tissue factor expression in endothelial cells and monocytes as well as contributes to the up-regulation of plasminogen activator inhibitor-1 (PAI-1) by TNF-α and urokinase by phorbol esters.16-20
We hypothesize that inflammation modulates the expression of both procoagulant and anticoagulant molecules by common signaling pathways. Given its prominence in mediating tissue factor expression, the role of NF-κB in mediating cytokine-induced inhibition of TM was investigated, both in vitro and in a mouse model of acute lung injury. Our findings reveal that activation of NF-κB is a critical requirement for this effect. Because the TM promoter lacks a consensus NF-κB binding sequence, we further explored mechanisms by which NF-κB could alter TM expression by direct binding to noncanonical promoter sequences or indirectly through modulation of the transcriptional factors required for TM expression.
Materials and methods
Construction of adenovirus vectors
The plasmid, pCMV-IκBα-S32/36A, containing the full-length cDNA sequence of an IκBα mutant with an amino-terminus FLAG peptide tag (DYKDDDK), was a generous gift of Dr Albert S. Baldwin (University of North Carolina, Chapel Hill). This IκBα super-repressor (IκBsr) contains alanine substitutions at Ser32 and Ser36 that prevent its phosphorylation and subsequent degradation, thereby enabling it to act as a constitutive repressor of NF-κB.21 The FLAG-IκBsr sequence was ligated into the multicloning site of pAdloxRSV, a shuttle plasmid containing the respiratory syncytial virus (RSV) promoter and simian virus 40 (SV-40) virus polyadenylation signal. The first-generation recombinant adenovirus, AdIκBsr, was generated by cotransfection of pAdFLAG-IκBsr and purified Ψ5 adenovirus DNA into CRE8 cells as previously described.22 CRE8 cells, Ψ5 adenovirus, and pAdlox, the parent plasmid of AdLoxRSV, were generous gifts by Dr Stephen Hardy (Cell Genesys, South San Francisco, CA). AdNull, a control virus expressing no transgene, was generated in similar fashion. Recombinant adenovirus vectors were propagated in 293 cells and purified by double cesium chloride centrifugation. Viral stocks were plaque-titered on 293 cells, and replication incompetence was verified by using A549 cells.
The plasmid, pVR1012p300, containing the full-length cDNA sequence of the human p300 gene was a generous gift of Dr Gary J. Nabel (National Institutes of Health, Bethesda, MD). To generate an adenovirus vector that could package the entire p300 coding sequence (∼ 7.5 kbp), a modified Ψ5 virus (Ψ5-FB) containing an added deletion of the fiber gene deleted was constructed. To create this virus, CRE8 and 911 cell lines were first stably transfected with pDV67, a plasmid expressing the type 5 adenovirus fiber gene.23,24 The Ψ5-FB virus was generated by cotransfecting the left end of the Ψ5 genome (containing a loxP site in the E1 region) and the right end of the fiberless virus, Ad5.GFPΔF, into 911-FB cells.25 Resulting recombinant viral clones were screened for their inability to form plaques on non–fiber expressing cells and for lack of green fluorescent protein (GFP) expression. The p300 coding sequence was ligated into the multicloning site of pAdloxRSV to generate pAdp300. Recombinant virus was generated by cotransfecting pAdp300 and purified Ψ5-FB DNA into CRE8-FB. The resulting recombinant adenovirus was propagated and titered on 911-FB cells as described in the preceding paragraph.
Cell culture, viral transduction, and cytokine stimulation
Human umbilical vein endothelial cells (HUVECs) from a single donor were maintained in EGM-2 media (BioWhittaker, Walkersville, MD) under 5% CO2 at 37°C. Cells of passage 2 to 6 were used for all experiments. To inhibit NF-κB activation prior to cytokine stimulation, parthenolide (Sigma, St Louis, MO) was added to the medium at the indicated concentrations for 1 hour, or cells were transduced with the indicated adenoviral construct. Adenoviral transduction was performed by incubating confluent HUVECs with EGM-2 medium containing vector at the indicated dose for 90 minutes, followed by addition of fresh EGM-2 medium to dilute the viral suspension by 1:4. After 24 hours, the cells were rinsed and refreshed with medium and incubated for an additional 48 hours prior to cytokine stimulation to allow adequate transgene expression. For cytokine stimulation, the medium was replaced with EGM-2 containing either vehicle or 80 to 100 ng/mL human recombinant TNF-α (BD Biosciences, Palo Alto, CA), 10 ng/mL human recombinant interleukin 1 β (IL-1β; Sigma), or 10 μg/mL bacterial endotoxin (Escherichia coli serotype O26:B6 lipopolysaccharide; Sigma) for the indicated times.
Quantification of NF-κB activation
An enzyme-linked immunosorbent assay (ELISA)–based method (Trans-am NF-κB; Active Motif, Carlsbad, CA) was used because of its increased sensitivity to detect and ability to quantify NF-κB activation in small amounts of tissue compared with the more traditional electrophoretic mobility shift assay (EMSA).26 Cells were washed in saline, lysed in 20 mM HEPES (N-2-hydroxyethylpiperazine-N′-2-ethanesulfonic acid), pH 7.5, 350 mM NaCl, 20% glycerol, 1% Triton X-100, 1 mM MgCl2, and 0.5 mM EDTA (ethylenediaminetetraacetic acid) containing a protease inhibitor cocktail (P 8340; Sigma) for 10 minutes on ice then cleared by centrifugation. Lysates were then placed in 96-well plates coated with an oligonucleotide containing the NF-κB consensus sequence, and the presence of active NF-κB was detected by using antibodies specific for p50 subunits that are not complexed to IκB and thus able to bind the consensus sequence. A horseradish peroxidase (HRP)–conjugated secondary antibody is used to quantify NF-κB binding by conversion of an applied chromogenic substrate.
Western blot analysis
Cells were rinsed twice with ice-cold phosphate-buffered saline and incubated for 30 minutes at 4°C in 20 mM Tris (tris(hydroxymethyl)aminomethane)–HCl, pH 7.5, 100 mM NaCl, 1% Triton X-100, and 100 μg/mL phenylmethanesulfonyl fluoride. Cell lysates were clarified by centrifugation, and total protein concentrations were determined by a bicinchoninic acid protein assay (Pierce, Rockford, IL). Each sample (2 μg) was electrophoresed through a 4% to 20% gradient sodium dodecyl sulfate–polyacrylamide gel (BioRad, Hercules, CA) and transferred overnight to an Immobilon-P polyvinylidene difluoride membrane (Millipore, Bedford, MA) using a Trans-Blot Electrophoretic Transfer Cell (BioRad), according to the manufacturer's instructions. After blocking for 30 minutes with 3% nonfat milk in Tris-buffered saline, pH 7.6 (TBS), 0.1% Tween 20, blots were incubated simultaneously with 1:500 to 1:1500 dilutions of an anti–human TM monoclonal antibody (no. 2375; American Diagnostica, Stamford, CT) and a 1:10 000 dilution of an antiactin monoclonal antibody (AC-40; Sigma) in TBS-T containing 1% nonfat milk for 1 hour, followed by incubation with peroxidase-labeled sheep anti–mouse immunoglobulin G (IgG) polyclonal secondary antibody (NA 931; Amersham, Little Chalfont, United Kingdom) diluted 1:10 000. Detection was performed by autoradiography with enhanced chemiluminescence (ECL-Plus; Amersham), and densitometric quantification using UN-SCAN-IT software (Silk Scientific, Orem, UT).
Real-time PCR
Cells were washed twice with ice-cold phosphate-buffered saline (PBS) then incubated for 3 minutes at room temperature in 1 mL/well of TRIZOL reagent (Invitrogen, Carlsbad, CA). Total RNA was extracted per manufacturer's instructions. Each sample was subsequently treated with RNase-free DNase I (Roche, Indianapolis, IN) to remove traces of genomic DNA. Real-time quantitative polymerase chain reaction (PCR) was performed using a 7900HT Sequence Detection System (Applied Biosystems, Foster City, CA). Duplicates of each sample were subjected to reverse transcription (48°C for 30 minutes) and standard multiplex real-time PCR (95°C for 10 minutes followed by 50 cycles of 95°C for 15 seconds and 60°C for 60 seconds) using TaqMan One-Step RT-PCR Master Mix Reagents (Applied Biosystems) and primers, and probes were designed by using Primer Express software (Applied Biosystems) specific for either human TM (GenBank no. M74564; forward, 5′-CCCAACACCCAGGCTAGCT-3′; reverse, 5′-CGTCGATGTCCGTGCAGAT-3′; 6FAM-labeled probe, 5′-TGCCCTGAAGGCTAC ATCCTGGACG-3′) or mouse TM (GenBank no. X14432; forward, 5′-GAAACTTCCCTGGCTCC TATGA-3′; reverse, 5′-GTCTTTGCTAATCTGACCAGC AA-3′; 6FAM-labeled probe, 5′-TGTATC TGCGGGCCTGACACAGCC-3′). The mean threshold cycle values for each sample was compared with those of standard curves derived from serial dilutions of a reference sample. The coefficient of variance between duplicates was routinely less than 20%. For each sample, TM gene expression was normalized to 18S ribosomal RNA (TaqMan Ribosomal RNA Reagents with VIC-labeled probe; Applied Biosystems).
Acute lung injury model
All animal procedures were approved by the Johns Hopkins University Animal Care and Use Committee. Male C3H/HeN mice weighing 22 to 29 g were anesthetized with thiopentobarbital (85-95 μg/kg intraperitoneally) and ketamine (3 μg/kg intraperitoneally) and placed in a supine upright position. With the use of sterile technique, the trachea was approached by a midline neck incision and isolated by blunt dissection. Using a 27-gauge needle attached to a microsyringe, 60 μL PBS vehicle or 107 plaque-forming units (pfu) AdNull or AdIκBsr in PBS was instilled into the trachea. Immediately before instillation, forced expiration was achieved by compression of the thorax. After viral installation, 60 μL air was instilled to produce a deep inspiration that facilitated adenoviral dispersion to distal air spaces. The neck incision was closed, and the animals recovered. Four days after adenoviral transduction, 60 μL PBS alone or containing 20 μg human recombinant TNF-α (Research Diagnostics, Flanders, NJ) was instilled into the trachea in similar fashion. Sixteen hours later, animals were killed by lethal administration of thiopentobarbital and ketamine. Fresh tissue from both lungs was processed for assay by Western blot analysis, real-time PCR, and NF-κB activation as previously described.
Immunostaining for TM was performed on formalin-fixed tissue using an anti–mouse TM antibody (M-17; Santa Cruz Biotechnology, Santa Cruz, CA). All photomicrographs were taken at 200 × magnification with an Olympus BX60 microscope equipped with an Olympus Plan 20 ×/0.40 objective lens (Olympus, Melville, NY) and a Spot RT digital camera (Diagnostic Instruments, Sterling Heights, MI). Digital images were processed using Photoshop 6.0 software (Adobe Systems, San Jose, CA).
EMSA
Nuclear extracts were prepared as previously described.27 Double-stranded oligonucleotide probes containing either the TNF-α response element within the TM promoter (5′-ACCAGGCACTT CCTTCCTTTTCCCGAAC-3′), the potential noncanonical NF-κB binding site (5′-ATGTCAGAGGCTGCCTCGCAG-3′), or the consensus NF-κB binding site from the murine immunoglobulin κ-light chain enhancer (5′-AGTTGAGGGGACTTTCCCAGGC-3′) were 5′ end-labeled with α32P–adenosine triphosphate using T4 polynucleotide kinase (New England Biolabs, Beverly, MA), column purified (QIAquick; QIAGEN, Valencia, CA), and diluted to 105 cpm/μL. Nuclear extracts (5 μg) and 105 cpm end-labeled probe were incubated at room temperature for 20 minutes in 10 mM Tris-HCl, pH 7.5, 1 mM EDTA, 1 mM dithiothreitol, 5% glycerol, 1 mg/mL bovine serum albumin, and 1 μg poly(dI-dC) (Amersham). Reaction samples were electrophoresed through a 6% polyacrylamide gel in 0.5 × Tris-boric acid-EDTA buffer (TBE; Invitrogen). The gel was vacuum dried onto filter paper prior to autoradiography. Competition assays were performed by preincubating nuclear extracts with unlabeled oligonucleotides as indicated or an oligonucleotide containing the Ets binding site sequence found in the stromelysin promoter (5′-AATTCGTCAGTTAAGCAGGAAGTGACTAACG-3′). Supershift analyses were performed by preincubating nuclear extracts with antibodies (2 μg/reaction) purchased from Santa Cruz Biotechnology (Santa Cruz, CA) against p50 (H-119, sc-7178X), p52 (K-27, sc-298X), and p65 (C-20, sc-372X).
Chromatin immunoprecipitation (ChIP)
ChIP was performed by using a commercially available assay kit (Upstate Cell Signaling Solutions, Lake Placid, NY). Prior to harvest, DNA and associated proteins were cross-linked by the addition of 37% formaldehyde to culture medium (1% final concentration). After a 10-minute incubation at 37°C, cells were washed in ice-cold PBS, harvested in 1.4 mL PBS/well, and lysed in the presence of a protease inhibitor cocktail (P 8340; Sigma) according to the manufacturer's instructions. DNA was sheared to lengths of fewer than 1000 bp (base pairs) by sonication at 30% power for 2 cycles of 5 seconds each at 4°C. Samples were immunoprecipitated using specific antibodies, the cross-linking was reversed, and DNA was purified according to instructions. Quantitative RT-PCR using primers and probe specific to the gene segment assessed enrichment of the gene segment of interest by protein-specific immunoprecipitation. Values were normalized as the percentage of input DNA. Samples processed in the absence of antibody, as well as primers and probe for a distant gene segment that would not be expected to bind the proteins of interest, were used as negative controls. Antibodies against the following proteins were purchased from Santa Cruz Biotechnology: Ets-1 (C-20, sc-350X), Ets-2 (C-20, sc-351X), Erg (C-20, sc-353X), Tel (N-19, sc-8546X), Nerf (V-19, sc-6829X), p50 (H-119, sc-7178X), p52 (K-27, sc-298X), and p65 (C-20, sc-372X). A polyclonal anti-p300 antibody was affinity purified from rabbit serum as previously described.28 Primers and probes were specific for the TNF-α response element within the human TM promoter (forward, 5′-TCCGAGTATGCGGCA TCAG-3′; reverse, 5′-GGCCAGGGCTCGAGTTTATAA-3′; 6FAM-labeled probe, 5′-CAGGCAC TTCCTTCCTTTTCCCGAAC-3′), and for a segment approximately 18 000 bp upstream of the TM promoter (forward, 5′-AGGAATGAAACTGAAGTCTGTCTGACT-3′; reverse, 5′-AGACTGATG CCCACCACTATCC-3′; 6FAM-labeled probe, 5′-CTCAGAATCATGC TCTTATTCCAAACTTG TCTCCA-3′).
Protein C activation
To measure in situ APC-generating capacity, HUVECs plated in 96-well plates and subjected to the described conditions were first washed with Hanks buffered salt solution (HBSS; Life Technologies, Gaithersburg, MD) then incubated with 25 μg/mL human protein C (American Diagnostica, Greenwich, CT), 1 NIH (National Institutes of Health) U/mL human α-thrombin (Sigma), 2.5 mM CaCl2, and 1 mg/mL bovine serum albumin (Sigma) in HBSS at 37°C. After 1 hour the thrombin was neutralized by the addition of 50 μL of 50 mg/mL lepirudin (Hoechst Marion Roussel, Kansas City, MO); 100-μL aliquots were removed and incubated with 50 μL3 mM solution of the chromogenic substrate S-2366 (Chromogenix, Milano, Italy) at room temperature. The rate of conversion of the substrate by APC was determined spectrophotometrically using a Vmax Kinetic Microplate Reader (Molecular Devices, Sunnyvale, CA).
Statistical analysis
All data are presented as mean ± SEM. Where indicated, comparisons between 2 groups were by 2-tailed t test. P values less than 0.05 was considered statistically significant.
Results
Inhibition of TM expression by inflammatory mediators is dependent on NF-κB activation
To determine a role for NF-κB in mediating cytokine-induced down-regulation of TM, its activation was inhibited both pharmacologically, using the soluble inhibitor parthenolide,29,30 and by molecular means, by transduction with an adenovirus vector (AdIκBsr) expressing the constitutively active IκB-S32/36A mutant.21 Both the pretreatment of HUVECs with parthenolide and transduction with AdIκBsr effectively blocked the activation of NF-κB (Figure 1A) and prevented the down-regulation of TM gene and protein expression (Figure 1B-C) in response to TNF-α stimulation. To ascertain whether these results are generalizable to the inhibition of TM by other inflammatory mediators, HUVECs pretreated with parthenolide or transduced with AdIκBsr were also stimulated with IL-1β and bacterial endotoxin (Figure 2). Blocking NF-κB activation also prevented TM gene down-regulation in response to both inflammatory mediators. Interestingly, infection with the adenovirus control vector itself blunted the downregulation of TM by endotoxin. This effect was consistently observed over a wide range of endotoxin dosages (data not shown).
Effect of blocking NF-κB activation on TNF-α–induced TM repression. HUVECs were pretreated with parthenolide at the indicated doses or transduced with either AdNull or AdIκBsr (MOI [multiplicity of infection] = 100 pfu/cell) prior to stimulation with or without 100 ng/mL human TNF-α. (A) NF-κB activity measured in nuclear extracts by ELISA 1 hour after TNF-α stimulation. (B) TM gene expression, normalized to CD31, was determined by real-time PCR 16 hours after TNF-α stimulation. (C) TM protein expression was determined by Western blot analysis 16 hours after TNF-α stimulation. Representative blots are shown at bottom, and densitometric analysis with normalization to actin is shown at top. Par indicates parthenolide. Values in all figures are the mean ± SEM of 3 experiments (n = 5-6 for control groups). ▪ indicates vehicle only; ▦ indicates stimulation with TNF-α. *P ≤ .02 for 8 μM parthenolide compared with 2 μM parthenolide or control groups stimulated with TNF-α. #P ≤ .03 for AdIκBsr compared with AdNull or control groups stimulated with TNF-α.
Effect of blocking NF-κB activation on TNF-α–induced TM repression. HUVECs were pretreated with parthenolide at the indicated doses or transduced with either AdNull or AdIκBsr (MOI [multiplicity of infection] = 100 pfu/cell) prior to stimulation with or without 100 ng/mL human TNF-α. (A) NF-κB activity measured in nuclear extracts by ELISA 1 hour after TNF-α stimulation. (B) TM gene expression, normalized to CD31, was determined by real-time PCR 16 hours after TNF-α stimulation. (C) TM protein expression was determined by Western blot analysis 16 hours after TNF-α stimulation. Representative blots are shown at bottom, and densitometric analysis with normalization to actin is shown at top. Par indicates parthenolide. Values in all figures are the mean ± SEM of 3 experiments (n = 5-6 for control groups). ▪ indicates vehicle only; ▦ indicates stimulation with TNF-α. *P ≤ .02 for 8 μM parthenolide compared with 2 μM parthenolide or control groups stimulated with TNF-α. #P ≤ .03 for AdIκBsr compared with AdNull or control groups stimulated with TNF-α.
Effect of blocking NF-κB activation on IL-1β and endotoxin-induced TM repression. HUVECs were pretreated with 8 μM parthenolide or transduced with either AdNull or AdIκBsr (MOI = 100 pfu/cell) prior to stimulation without (▪) or with 10 ng/mL human IL-1β (A, ▦)or10 μg/mL bacterial endotoxin (B, ▦) for 16 hours. TM gene expression, normalized to CD31, was determined by real-time PCR. Values shown are the mean ± SEM of 3 experiments (n = 6 for control groups). *P < .01 for parthenolide compared with control groups stimulated with IL-1β or endotoxin. #P ≤ .001 for AdIκBsr compared with AdNull or control groups stimulated with IL-1β or endotoxin.
Effect of blocking NF-κB activation on IL-1β and endotoxin-induced TM repression. HUVECs were pretreated with 8 μM parthenolide or transduced with either AdNull or AdIκBsr (MOI = 100 pfu/cell) prior to stimulation without (▪) or with 10 ng/mL human IL-1β (A, ▦)or10 μg/mL bacterial endotoxin (B, ▦) for 16 hours. TM gene expression, normalized to CD31, was determined by real-time PCR. Values shown are the mean ± SEM of 3 experiments (n = 6 for control groups). *P < .01 for parthenolide compared with control groups stimulated with IL-1β or endotoxin. #P ≤ .001 for AdIκBsr compared with AdNull or control groups stimulated with IL-1β or endotoxin.
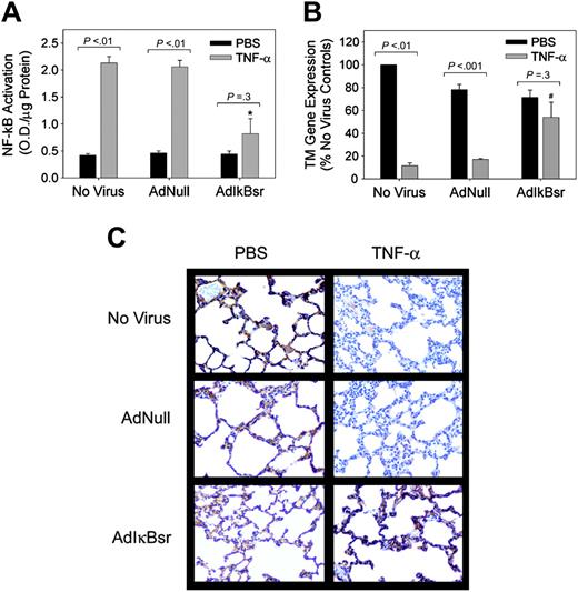
To determine whether NF-κB mediates TNF-α–induced TM down-regulation in vivo, we used a mouse model of cytokinemediated acute lung injury.31 Intratracheal instillation of 20 μg TNF-α resulted in a 5-fold increase in NF-κB activation and a near 90% inhibition of pulmonary TM gene expression within 16 hours of exposure (Figure 3). In contrast to mouse lungs transduced 4 days previously with the AdNull control virus, lungs transduced with AdIκBsr had blunted NF-κB activation and no significant down-regulation of TM gene expression following TNF-α challenge. These data confirm the physiologic relevance of NF-κB in regulating in vivo TM expression.
Effect of blocking NF-κB activation on in vivo TNF-α–induced TM repression. The lungs of mice were transduced with no virus or 109 pfu of either AdNull or AdIκBsr by intratracheal instillation. Four days later they were challenged with either PBS (A-B, ▪) or 20 μg human TNF-α (A-B, ▦) by intratracheal instillation. (A) Pulmonary NF-κB activity measured in whole lung nuclear extracts by ELISA. *P < .007 for AdIκBsr versus no virus or AdNull controls challenged with TNF-α. (B) Pulmonary TM gene expression in whole lung extracts determined by real-time PCR. #P < .04 for AdIκBsr versus no virus, and AdNull controls were challenged with TNF-α. All values are the mean ± SEM of 3 experiments. (C) Photomicrographs of TM immunostaining 16 hours after exposure to either PBS or TNF-α.
Effect of blocking NF-κB activation on in vivo TNF-α–induced TM repression. The lungs of mice were transduced with no virus or 109 pfu of either AdNull or AdIκBsr by intratracheal instillation. Four days later they were challenged with either PBS (A-B, ▪) or 20 μg human TNF-α (A-B, ▦) by intratracheal instillation. (A) Pulmonary NF-κB activity measured in whole lung nuclear extracts by ELISA. *P < .007 for AdIκBsr versus no virus or AdNull controls challenged with TNF-α. (B) Pulmonary TM gene expression in whole lung extracts determined by real-time PCR. #P < .04 for AdIκBsr versus no virus, and AdNull controls were challenged with TNF-α. All values are the mean ± SEM of 3 experiments. (C) Photomicrographs of TM immunostaining 16 hours after exposure to either PBS or TNF-α.
Binding of NF-κB to the TM promoter. HUVECs were stimulated with or without 80 ng/mL human TNF-α for 1 hour. (A) EMSA was performed on nuclear extracts with probes containing either the sequence of a potential noncanonical NF-κB binding site within the TM promoter (left) or the classic NF-κB consensus sequence (right). Competition with 100-fold excess of unlabeled oligonucleotides failed to eliminate nonspecific DNA-protein complexes (solid arrows) but did reduce intensity of p50/p65-DNA complexes (open arrow) induced by TNF-α. (B) Chromatin immunoprecipitation was performed by using primers/probe specific for either the TM (left) or tissue factor (right) promoters and antibodies specific for various NF-κB subunits. ▪ indicates control; ▦, stimulation with TNF-α. Values are the mean ± SEM for 4 experiments. P values were not significant for paired vehicle and TNF-α groups except where indicated.
Binding of NF-κB to the TM promoter. HUVECs were stimulated with or without 80 ng/mL human TNF-α for 1 hour. (A) EMSA was performed on nuclear extracts with probes containing either the sequence of a potential noncanonical NF-κB binding site within the TM promoter (left) or the classic NF-κB consensus sequence (right). Competition with 100-fold excess of unlabeled oligonucleotides failed to eliminate nonspecific DNA-protein complexes (solid arrows) but did reduce intensity of p50/p65-DNA complexes (open arrow) induced by TNF-α. (B) Chromatin immunoprecipitation was performed by using primers/probe specific for either the TM (left) or tissue factor (right) promoters and antibodies specific for various NF-κB subunits. ▪ indicates control; ▦, stimulation with TNF-α. Values are the mean ± SEM for 4 experiments. P values were not significant for paired vehicle and TNF-α groups except where indicated.
Binding of NF-κB to the TM promoter
While NF-κB traditionally mediates transcriptional activation, there is a small but growing list of examples in which NF-κB can function as a transcriptional repressor.32-34 To dissect the mechanism by which NF-κB mediates cytokine-induced transcriptional repression of TM, the ability of NF-κB to bind to the TM promoter was first investigated. Sequence analysis of the 5′ untranslated region did not reveal the presence of a classic NF-κB consensus site (GGGRNNYYCC) within the TM promoter (-1539 to +28, relative to the transcriptional start site).12,35 However, a region immediately downstream of the transcriptional start site (+9 to +17) does contain a sequence (AGGCTGCCT) identical to a noncanonical NF-κB binding site in the osteocalcin promoter that mediates transcriptional repression by binding of p50 homodimers.32 To evaluate whether this site is functional, EMSA was performed on HUVEC nuclear extracts with or without TNF-α stimulation for 1 hour, using a radiolabeled oligonucleotide probe containing the TM promoter sequence spanning this motif (Figure 4A). While a dominant protein-DNA complex was identified, the lack of competition from a cold oligonucleotide suggests only a nonspecific interaction. In contrast, incubation of the same nuclear extracts with a probe containing a classic consensus NF-κB sequence revealed inducible DNA-protein complexes that were competed by a cold oligonucleotide probe. To confirm these results and to exclude the presence of cryptic NF-κB binding sites elsewhere in the TM promoter, chromatin immunoprecipitation was performed by using antibodies to several of the NF-κB subunits known to bind to noncanonical sites (Figure 4B). There was no identifiable binding of the p50, p52, or p65 subunits above background to the TM promoter. As a positive control, exposure to TNF-α did result in an expected rise in p65 subunit binding to the tissue factor promoter. These data argue against direct binding of NF-κB to the TM promoter and suggest an indirect mechanism by which its activation mediates cytokine-induced repression of TM.
Binding of Ets transcription factors to the TM promoter
The TM promoter contains 3 direct repeats of the Ets consensus binding sequence within a discrete region immediately up-stream of the TATAbox (-76 to -56) that have previously been shown to mediate constitutive TM expression as well as responsiveness to TNF-α.13 We hypothesize that NF-κB might repress TM expression by interfering with Ets binding to the TM promoter or by inhibiting its transcriptional activity. To determine whether TNF-α stimulation modulates Ets binding, EMSA was performed on nuclear extracts from HUVECs with or without TNF-α stimulation, using a radiolabeled oligonucleotide probe containing the TM promoter sequence spanning the Ets binding sites (Figure 5A). A dominant protein-DNAcomplex was identified that exhibited competition from a cold oligonucleotide containing Ets consensus sequences from the stromelysin promoter but not from a nonspecific oligonucleotide, confirming binding of an Ets factor to the TM promoter. However, neither the intensity of the band nor its electrophoretic mobility changed with TNF-α treatment, suggesting that NF-κB activation does not grossly interfere with Ets binding to the TM promoter.
While several of the highly conserved Ets transcription factors are expressed in endothelial cells, it is not known which of these mediate constitutive TM expression.36 It is plausible that NF-κB activation might cause displacement of an Ets protein with transcriptional stimulatory activity by one with repressor activity. To investigate this possibility, chromatin immunoprecipitation was performed on extracts from HUVECs with or without TNF-α stimulation for 16 hours, using antibodies to Ets proteins known to be expressed in endothelial cells (Figure 5B). While Ets-1, Ets-2, and Erg were found to associate with the TM promoter at baseline, their binding was not altered by TNF-α stimulation. The binding of Tel, an Ets factor with repressor activity, was also not enhanced by TNF-α. These data confirm that NF-κB activation does not inhibit transcription by grossly altering Ets binding to the TM promoter.
Modulation of TM expression by p300
Full transcriptional activity of both the Ets family of proteins and NF-κB requires physical interaction with the closely related transcriptional coactivators, p300 and cAMP (cyclic adenosine monophosphate) response element binding protein (CREB)–binding protein (CBP).37,38 Evidence indicates that NF-κB can inhibit the activities of certain transcription factors by competing for the stable, but limited, quantities of p300/CBP within the nucleus.34,39 To investigate whether NF-κB inhibits TM expression by this mechanism, we first determined whether stimulation with TNF-α alters the association of p300/CBP with the TM promoter. Chromatin immunoprecipitation was performed on extracts from HUVECs with or without TNF-α stimulation for 1 hour, using an antibody against p300. The baseline association of p300 with the TM promoter was reduced by approximately 50% upon stimulation with TNF-α for 1 hour, an effect that was reversed by transduction with AdIκBsr (Figure 6). As a positive control, exposure to TNF-α resulted in the expected marked rise in p300 association with the tissue factor promoter.
Binding of Ets transcription factors to the TM promoter. HUVECs were stimulated with or without 80 ng/mL human TNF-α for 16 hours. (A) Representative EMSA performed with primers/probe containing the sequence of the TNF-α response element within the TM promoter. Preincubation of HUVEC nuclear extracts with unlabeled oligonucleotides containing Ets binding sequences from the stromelysin promoter (EtsSTR), but not a nonspecific (NS) oligonucleotide containing the potential noncanonical NF-κB binding site, competitively reduced the observed the intensity of the dominant DNA-protein complex (solid arrow). (B) Chromatin immunoprecipitation was performed by using a probe specific for the TM promoter and antibodies specific for various Ets species. Specificity for the TNF-α response element within the TM promoter was confirmed by lack of enrichment above background by using primers and probe to a sequence approximately 18 kb upstream of the TM promoter (data not shown). ▪ indicates control; ▦, stimulation with TNF-α. Values are the mean ± SEM for 4 experiments. P values were not significant for paired vehicle and TNF-α groups.
Binding of Ets transcription factors to the TM promoter. HUVECs were stimulated with or without 80 ng/mL human TNF-α for 16 hours. (A) Representative EMSA performed with primers/probe containing the sequence of the TNF-α response element within the TM promoter. Preincubation of HUVEC nuclear extracts with unlabeled oligonucleotides containing Ets binding sequences from the stromelysin promoter (EtsSTR), but not a nonspecific (NS) oligonucleotide containing the potential noncanonical NF-κB binding site, competitively reduced the observed the intensity of the dominant DNA-protein complex (solid arrow). (B) Chromatin immunoprecipitation was performed by using a probe specific for the TM promoter and antibodies specific for various Ets species. Specificity for the TNF-α response element within the TM promoter was confirmed by lack of enrichment above background by using primers and probe to a sequence approximately 18 kb upstream of the TM promoter (data not shown). ▪ indicates control; ▦, stimulation with TNF-α. Values are the mean ± SEM for 4 experiments. P values were not significant for paired vehicle and TNF-α groups.
Change in p300 association with the TM promoter following TNF-α stimulation. Chromatin immunoprecipitation was performed in HUVECs stimulated with or without 80 ng/mL human TNF-α for 1 hour using an antibody recognizing p300 and primers/probes specific for either the TM (left) or tissue factor (TF; right) promoters. Values are the mean ± SEM for 3 experiments. *P = .04 for AdIκBsr versus AdNull groups.
Change in p300 association with the TM promoter following TNF-α stimulation. Chromatin immunoprecipitation was performed in HUVECs stimulated with or without 80 ng/mL human TNF-α for 1 hour using an antibody recognizing p300 and primers/probes specific for either the TM (left) or tissue factor (TF; right) promoters. Values are the mean ± SEM for 3 experiments. *P = .04 for AdIκBsr versus AdNull groups.
We then determined whether overexpression of p300 might prevent cytokine-induced TM down-regulation by relieving the competition for limited pools of p300. To accomplish this, a high-capacity adenovirus vector, Adp300, was constructed expressing the full-length human p300 gene. Transduction of HUVECs with Adp300 effectively prevented the down-regulation of TM gene expression in response to TNF-α stimulation for 16 hours, compared with untransduced or AdNull-transduced HUVECs (Figure 7A). Furthermore, both the overexpression of p300 and IκB-S32/36A restored the capacity of HUVECs stimulated with TNF-α to activate protein C, an indicator of TM functional activity (Figure 7B). Taken together, these data are consistent with a model in which cytokine-induced NF-κB activation represses TM expression and function indirectly by competition for limited quantities of p300/CBP.
Discussion
The major findings of the present study are the following. (1) The inhibition of TM in response to inflammatory cytokines and endotoxin is mediated by activation of NF-κB. (2) NF-κB does not directly associate with the TM promoter, either through a classic consensus sequence or through a noncanonical binding site. (3) Multiple Ets transcription factors bind to the TM promoter, although binding is not altered by cytokine stimulation. (4) Cytokine-induced NF-κB activation appears to indirectly inhibit TM expression by competition for limited pools of the transcriptional coactivator p300/CBP.
While it has been known for some time that TNF-α and other inflammatory mediators potently down-regulate TM expression, the mechanism underlying this effect has remained obscure. Recognition that NF-κB activation mediates this effect fills in several gaps in the molecular understanding of TM regulation. The activation of NF-κBisa rapid posttranslational process, thereby providing an explanation for why TNF-α is able to inhibit TM gene expression without new protein synthesis.9 It also explains the observation that heat shock stress is able to block the inhibitory effects of TNF-α on TM expression in endothelial cells.40 Induction of the heat shock response is known to inhibit NF-κB activation in response to TNF-α stimulation both by increasing the expression of IκB and by preventing its phosphorylation and subsequent degradation.41,42
Effect of p300 overexpression on TNF-α–induced TM repression. HUVECs were transduced with either AdNull, Adp300, or AdIκBsr (MOI = 100 pfu/cell) prior to stimulation without (▪) or with 100 ng/mL human TNF-α (▦). (A) TM gene expression, normalized to CD31, was determined by real-time PCR 16 hours after TNF-α stimulation. (B) Activated protein C formation was determined by in situ chromogenic assay 24 hours after TNF-α stimulation. Values are the mean ± SEM of 3 experiments. #P < .004 for Adp300 versus AdNull and control groups stimulated with TNF-α. *P < .01 for AdIκBsr versus AdNull and control groups stimulated with TNF-α.
Effect of p300 overexpression on TNF-α–induced TM repression. HUVECs were transduced with either AdNull, Adp300, or AdIκBsr (MOI = 100 pfu/cell) prior to stimulation without (▪) or with 100 ng/mL human TNF-α (▦). (A) TM gene expression, normalized to CD31, was determined by real-time PCR 16 hours after TNF-α stimulation. (B) Activated protein C formation was determined by in situ chromogenic assay 24 hours after TNF-α stimulation. Values are the mean ± SEM of 3 experiments. #P < .004 for Adp300 versus AdNull and control groups stimulated with TNF-α. *P < .01 for AdIκBsr versus AdNull and control groups stimulated with TNF-α.
Realizing that NF-κB appears to exert its effect on TM expression by competition for p300/CBP also places into context the findings of von derAhe et al,13 who used promoter analysis to convincingly demonstrate that an Ets-like transcription factor is responsible for both constitutive TM expression as well as TNF-α responsiveness. As part of that study, footprint analysis revealed protein binding to the tandem Ets consensus sequences in the proximal TM promoter that did not change with TNF-α stimulation. On the basis of this and the observation that overexpression of c-Ets-1 prevented the down-regulation of TM by TNF-α, the researchers speculated that an Ets cofactor was the ultimate target for TNF-α. Our data demonstrate that several different Ets species bind the TM promoter and confirm that binding is not altered by TNF-α stimulation. Furthermore, we identify p300/CBP as the required cofactor for Ets transcriptional activity that is the molecular target of TNF-α stimulation.
While NF-κB predominantly acts as a transcriptional activator, there is a small but growing list of examples when it can act as a repressor. One mechanism by which this occurs is by transcriptional interference caused by the binding of atypical NF-κB species, usually homodimers of p50 and p52 subunits which lack transcriptional activation domains, to noncanonical promoter binding sites. This has been described for TNF-α–induced inhibition of the human osteocalcin and α2(I) collagen genes and as well as IL-1β–mediated inhibition of Cyp2c11, a rat cytochrome P450 gene.32,33,43 While the TM promoter does contain a sequence similar to the noncanonical NF-κB binding site in the human osteocalcin promoter, both EMSA and chromatin immunoprecipitation analyses failed to indicate evidence of functionality.
A second mechanism by which NF-κB can inhibit gene expression is by competing for the cellular machinery used by other transcription factors. The transcriptional coactivators p300 and CBP are nearly identical proteins with histone acetyltransferase activity that modulate the activities of many different transcription factors, including NF-κB and members of the Ets family (reviewed in Vo and Goodman44 and Chan et al45 ). p300/CBP is present in limited but stable quantities within the nucleus. There are several examples in which NF-κB can mediate signal-induced transcriptional repression by competition for p300/CBP. This has been described for NF-κB–mediated transcriptional suppression of p53 and the human estrogen receptor as well as TNF-α–induced down-regulation of epithelial cell adhesion molecule (EpCAM) expression.34,39,46 Two pieces of evidence from the present study support a similar mechanism for cytokine-induced down-regulation of TM. The first is the decrease in p300 association with the TM promoter after TNF-α stimulation that is prevented by blockade of NF-κB activation. The second is the abrogation of TNF-α–induced TM inhibition by overexpression of p300.
Competition for p300/CBP may also provide an explanation for the observations that all-trans retinoic acid (RA) and cAMP analogues, agents known to stimulate basal TM gene expression, prevent the down-regulation of TM in response to TNF-α.47,48 Extensive promoter analysis has revealed that RA induction of TM is mediated by the binding of Sp1 to 2 Sp sites (-145 to -121) in addition to the binding of RA acid receptor/retinoid X receptor (RAR/RXR) heterodimers to a classic DR4 RA receptor binding site (-1531 to -1516).47 There is strong evidence that Ets and Sp1 transcription factors physically interact with each other and p300/CBP in a multiprotein complex to enhance transcriptional activity.49-51 Both RA and cAMP analogues increase phosphorylation of Sp1 that increases its transcriptional activity.47,52 It is possible that RA- or cAMP-induced phosphorylation of Sp1 increases the affinity of p300/CBP for the Sp1-Ets nucleosome, thereby competing it away from NF-κB. Mackman's group (Ollivier et al53 and Parry and Mackman54 ) has described a similar mechanism by which elevations in intracellular cAMP prevent NF-κB–mediated up-regulation of tissue factor. In this case, cAMP results in protein kinase A–mediated phosphorylation of CREB that increases its affinity for p300/CBP which effectively competes it away from NF-κB. While the mechanism by which cAMP increases TM transcription remains unknown, its effects potentiate those of RA.55 Our data provide a theoretical framework for future studies aimed at elucidating the mechanism by which RA and cAMP prevent cytokine-induced inhibition of TM.
The finding that NF-κB can regulate TM expression provides evidence for a common molecular pathway by which inflammation affects hemostasis by modulating the expression of both procoagulant and anticoagulant molecules. It is well established that the induction of tissue factor expression in endothelial cells by cytokines is dependent on binding of c-Rel-p65 heterodimers to an NF-κB consensus site within the tissue factor promoter.17,18 c-Rel-p65 heterodimers are also known to mediate the induction of urokinase gene expression by phorbol esters in some cancer cell lines.20,56 Recently, inhibition of NF-κB by emodin has been shown to partially prevent the induction of PAI-1 by TNF-α in HUVECs.19 Further studies will likely identify other hemostatic molecules that are regulated by NF-κB. It is also intriguing to speculate that local differences in the NF-κB activation cascade may contribute to the differential susceptibility of certain vascular beds to thrombus formation during inflammation.57
In summary, our results identify the activation of NF-κB as a critical mediator of TM inhibition by inflammatory mediators, both in vitro and in a mouse model of acute lung injury. This finding establishes a common pathway by which inflammation modulates both procoagulant and anticoagulant pathways to produce pathologic thrombosis. We further show evidence suggesting that NF-κB inhibits TM expression indirectly by competition for the coactivator p300/CBP. Elucidation of this regulatory pathway provides new opportunities to develop novel therapeutic strategies to prevent the thrombotic sequelae of inflammatory diseases.
Prepublished online as Blood First Edition Paper, January 27, 2005; DOI 10.1182/blood-2004-03-0928.
Supported by the 4 Schools Physician-Scientist Program sponsored by the Lucille P. Markey Foundation Charitable Trust (R.H.S.), an American Heart Association Scientist Development Grant (J.J.R.), a grant from the W.W. Smith Charitable Trust (J.J.R.), and generous gifts from the family and friends of Peter Belfer.
The publication costs of this article were defrayed in part by page charge payment. Therefore, and solely to indicate this fact, this article is hereby marked “advertisement” in accordance with 18 U.S.C. section 1734.
We thank Dr Chi Dang for his assistance with chromatin precipitation and thoughtful advice in the preparation of this manuscript.
![Figure 1. Effect of blocking NF-κB activation on TNF-α–induced TM repression. HUVECs were pretreated with parthenolide at the indicated doses or transduced with either AdNull or AdIκBsr (MOI [multiplicity of infection] = 100 pfu/cell) prior to stimulation with or without 100 ng/mL human TNF-α. (A) NF-κB activity measured in nuclear extracts by ELISA 1 hour after TNF-α stimulation. (B) TM gene expression, normalized to CD31, was determined by real-time PCR 16 hours after TNF-α stimulation. (C) TM protein expression was determined by Western blot analysis 16 hours after TNF-α stimulation. Representative blots are shown at bottom, and densitometric analysis with normalization to actin is shown at top. Par indicates parthenolide. Values in all figures are the mean ± SEM of 3 experiments (n = 5-6 for control groups). ▪ indicates vehicle only; ▦ indicates stimulation with TNF-α. *P ≤ .02 for 8 μM parthenolide compared with 2 μM parthenolide or control groups stimulated with TNF-α. #P ≤ .03 for AdIκBsr compared with AdNull or control groups stimulated with TNF-α.](https://ash.silverchair-cdn.com/ash/content_public/journal/blood/105/10/10.1182_blood-2004-03-0928/6/m_zh80100578700001.jpeg?Expires=1763515986&Signature=oUkp1vQhQtcrKSMmzJF2icAH95CLpH-qKjiz2~OEO7EfmKubI~UfksHtlYLSXBs7E0lRGh7QmGsWSDIOQxg3BupUk1I1lIyVIhZoxMjQxwvltU-oWlogVVhTffuK74jfAQ6bZQAIKooag0nUrBw5zF949nJQO4oa26l0yh4mZO77gesRwaXzFc6a~TdIeAXzrh6mOVvi7jsInkny-WGNEntSyoIMkRYP4~jgt-WFF-whp-EScS0JbBJuu3NPkvcBiQqo3pKM2QWPW0wcCIvaxpqGdrYvu-ZbjsHjLrTtfW3txKlqbUHrm2C0RVgD5tVcWVQRIlfsZhDEIjnPk3yjhA__&Key-Pair-Id=APKAIE5G5CRDK6RD3PGA)






This feature is available to Subscribers Only
Sign In or Create an Account Close Modal