Abstract
Diffuse large B-cell lymphomas (DLBCLs) can be subclassified into germinal center B-cell (GCB)-like and activated B-cell (ABC)-like tumors characterized by long and short survival, respectively. In contrast to ABC-like DLBCL, GCB-like tumors exhibit high expression of components of the interleukin 4 (IL-4) signaling pathway and of IL-4 target genes such as BCL6 and HGAL, whose high expression independently predicts better survival. These observations suggest distinct activity of the IL-4 signaling pathway in DLBCL subtypes. Herein, we demonstrate similar IL-4 expression but qualitatively different IL-4 effects on GCB-like and ABC-like DLBCL. In GCB-like DLBCL, IL-4 induces expression of its target genes, activates signal transducers and activators of transcription 6 (STAT6) signaling, and increases cell proliferation. In contrast, in the ABC-like DLBCL, IL-4 activates AKT, decreases cell proliferation by cell cycle arrest, and does not induce gene expression due to aberrant Janus kinase (JAK)-STAT6 signaling attributed to STAT6 dephosphorylation. We found distinct expression profiles of tyrosine phosphatases in DLBCL subtypes and identified putative STAT6 tyrosine phosphatases—protein tyrosine phosphatase nonreceptor type 1 (PTPN1) and PTPN2, whose expression is significantly higher in ABC-like DLBCL. These differences in tyrosine phosphatase expression might underlie distinct expression profiles of some of the IL-4 target genes and could contribute to a different clinical outcome of patients with GCB-like and ABC-like DLBCLs.
Introduction
Diffuse large B-cell lymphoma (DLBCL) represents a diverse group of neoplasms with heterogeneous genetic abnormalities, clinical features, treatment responses, and prognoses. Previously, we and others have demonstrated that, based on gene expression profiling, this lymphoma can be divided into 2 clinically distinct types: germinal center B-cell (GCB)-like DLBCL and activated B-cell (ABC)-like DLBCL.1,2 GCB-like DLBCL expresses genes that are characteristic of germinal center lymphocytes,1,2 exhibit immunoglobulin V (IgV) intraclonal heterogeneity,3 and frequently harbor the t(14;18)(q32;q21) translocation involving the BCL-2 gene4 and the amplification of the C-REL locus.2 ABC-like DLBCLs are characterized by high expression of genes that are induced by in vitro activation of peripheral blood B cells,1 demonstrate no intraclonal heterogeneity of IgV genes,3 and have constitutive activity of IκB kinase complex (IKK), leading to high expression of nuclear factor-κB (NF-κB) target genes.5
Of particular clinical relevance is the observation that patients with GCB-like DLBCL exhibit significantly longer overall survival compared with patients with non-GCB-like DLBCL.1,2 Additional studies within independent patient cohorts have revealed that the expression of only some but not all of the genes in the germinal center B-cell and activation signatures correlate with response to chemotherapy and overall patient survival.6-8 Interestingly, several of the genes whose expression correlated with patient survival (eg, BCL6,6 HGAL,7 HLA class II2 ) are IL-4-specific target genes within B lymphocytes.7,9 Furthermore, several pivotal components of the IL-4 signaling pathway (IL-4 receptor α [IL-4Rα], insulin receptor substrate [IRS], p110 subunit of phosphatidylinositol 3′ [PI-3] kinase, and protein kinase C δ [PKCδ]) exhibit higher mRNA expression levels within GCB-like DLBCL when compared with ABC-like tumors,1 suggesting different activity of the IL-4 pathway within these tumors.
IL-4 is a pleotropic cytokine regulating lymphocyte differentiation, proliferation, and apoptosis.10 IL-4 initiates signaling by binding to its cell surface receptors containing IL-4Rα chain and thereby activates receptor-associated Janus kinases (JAKs) that phosphorylate specific tyrosine residues in IL-4Rα. This phosphorylation event allows recruitment of signal transducers and activators of transcription 6 (STAT6), thus enabling the activated JAKs to phosphorylate STAT6.11 Once phosphorylated, STAT6 disengages from the receptor and forms homodimers that translocate to the nucleus where they bind the promoter of responsive genes inducing gene transcription.12 Accordingly, IL-4-dependent STAT6-mediated gene induction requires sustained STAT6 activation involving continuous recycling of cytoplasmic and nuclear pools of STAT6.13 Furthermore, IL-4Rα engagement induces recruitment and tyrosine phosphorylation of IRS molecules, which upon phosphorylation associate with the Src homology 2 (SH2) domain of several cellular proteins including the p85 subunit of PI-3 kinase, leading to the activation of the p110 catalytic subunit.10 The p110 catalytic subunit is capable of phosphorylating membrane lipids as well as Ser/Thr residues of proteins, leading to activation of several forms of PKC and the AKT kinase that play a key role in cell survival.14
We hypothesized that the high expression of IL-4 target genes associated with better patient survival (eg, HGAL, BCL6) might reflect distinct effects of IL-4 signaling pathway in GCB-like and ABC-like DLBCLs. To this end, we analyzed IL-4 signaling and IL-4 expression in GCB-like and ABC-like DLBCL tumors. Our data demonstrate qualitatively different IL-4 effects on GCB-like and ABC-like DLBCL cell lines: in ABC-like DLBCL cell lines IL-4 activates the AKT pathway, decreases cell proliferation, and causes cell cycle arrest, whereas in GCB-like DLBCL cell lines IL-4 induces expression of its known target genes by activation of STAT6, increases cell proliferation, but does not activate the AKT pathway. The dichotomous response of GCB-like and ABC-like DLBCLs to IL-4 is at least partially attributable to differing levels of STAT6 activation, dephosphorylation, and degradation. Accordingly, we found distinct expression profiles of tyrosine phosphatases in the GCB-like and ABC-like DLBCL tumors. Furthermore, we identified the putative STAT6 cytoplasmic and nuclear tyrosine phosphatases—protein tyrosine phosphatase nonreceptor type 1 (PTPN1) and PTPN2, respectively, whose expression is significantly higher in ABC-like DLBCL and might underlie distinct expression profiles of at least some of the IL-4 target genes. These differences might contribute to a different clinical outcome of patients with GCB-like and ABC-like DLBCLs and might offer potential therapeutic targets.
Patients, materials, and methods
Cell culture and reagents
Well-characterized GCB-like (SUDHL6, SUDHL4, OCILY19, and OCILY7) and ABC-like (OCILy3, OCILy10) DLBCL cell lines1,5 were selected for this study. SUDHL6 and SUDHL4 cell lines were grown in RPMI 1640 medium (Fisher Scientific, Santa Clara, CA) supplemented with 10% fetal calf serum, 2 mM glutamine (GIBCO BRL, Grand Island, NY), and penicillin/streptomycin (GIBCO BRL). The OCILY19, OCILY7, OCILY10, and OCILY3 cell lines were grown in Iscove modified Dulbecco medium (IMDM; Fisher Scientific) supplemented with 10% fetal calf serum (OCILY19) or 20% fresh human plasma (OCILY7, OCILY10, and OCILY3) and 50 μM 2-beta mercaptoethanol.
Recombinant human IL-4 was purchased from R&D Systems (Minneapolis, MN); leptomycin B, sodium orthovanadate, and recombinant PTPN1 and PTPN2 were purchased from Sigma (St Louis, MO). Anti-IL-4Rα antibody for fluorescence-activated cell sorting (FACS) analysis was purchased from BD Biosciences (San Jose, CA). Pervanadate was prepared by mixing equimolar (20 mM) solutions of sodium orthovanadate and hydrogen peroxide for 20 minutes at room temperature immediately before use.
RNA isolation, RT reaction, and real-time PCR
Isolation of RNA, its quantification, and the reverse transcription (RT) reactions were performed as previously reported.15 HGAL, CD23, and IL-4Rα mRNA expression in DLBCL cell lines cultured with and without 100 U/mL IL-4 and IL-4 mRNA expression in 12 primary DLBCL tumors previously classified as GCB-like and ABC-like by gene expression profiling were measured by real-time polymerase chain reaction (PCR) using the Applied Biosystems Assays-on-Demand Gene Expression Product on an ABI PRISM 7900HT Sequence Detection System (Applied Biosystems, Foster City, CA). Expression of these genes was normalized to the 18S expression that was used as an endogenous RNA/cDNA quantity control, as we previously reported.15
DNA array studies
Peripheral blood mononuclear cells from 3 healthy donors were isolated by Ficoll-Hypaque density centrifugation (Amersham Pharmacia Biotech, Piscataway, NJ). B cells were enriched to more than 90% by a human B-cell enrichment cocktail (StemCell Technologies, Vancouver, BC, Canada) as determined by FACS analysis. Enriched B cells were plated at 5 × 106 cells per well in 6-well plates (Corning Glassworks, Corning, NY) in IMDM (Gibco BRL) supplemented with 2% fetal calf serum (FCS), 0.5% bovine serum albumin (BSA; Sigma), 50 μg/mL human transferrin (Sigma), 5 μg/mL bovine insulin (Sigma), and 15 μg/mL gentamicin (Cellgro-Mediatech, Herndon, VA) at 37°C in 5% CO2. The cells were stimulated with 100 U/mL IL-4 for 6 hours and RNA was isolated from unstimulated and stimulated cells. The custom DNA microarrays used in this study included all of the Lymphochip genes used in our previous studies1 supplemented with cDNA clones representing additional named UniGene clusters, as previously reported.16 IL-4 effects on gene expression were assessed directly for each healthy donor by labeling RNA from IL-4-stimulated cells with cyanin 5 (Cy5) and RNA from unstimulated cells with Cy3. Labeling and hybridization were performed as previously reported.16 Each experiment was performed twice. Only genes whose expression changed at least 2-fold in repeated experiments in the same donor and at least in 2 of the 3 donors were considered as putative IL-4 target genes. The study was approved by the University of Miami Institutional Review Board and informed consent was provided according to the Declaration of Helsinki.
Bisulfite DNA conversion and methylation analysis
High-molecular-weight DNA was extracted from 5 × 106 cells using a commercially available kit, as described by the manufacturer (QIAamp Tissue Kit; Qiagen, Valencia, CA), and bisulfite treated as previously described.17 Bisulfite-treated DNA was amplified using the primers HGALBisulfF (5′-TATAGGTTTGTGGTTTGATTG-3′) and HGALBisulfR (5′-CATCTCCTCTACTCTCCCAC-3′). The PCR conditions were as follows: 94°C, 30 seconds; 55°C, 1 minute; 72°C, 1 minute for 40 cycles followed by 72°C, 7 minutes.
Sequencing of the PCR-amplified product was performed using the HGALBisulfR primer. The α-33P-labeled dideoxynucleotide triphosphate (ddNTP) terminator kit (USB, Cleveland, OH) was used for sequencing.
Whole-cell, nuclear, and cytoplasmic extracts preparation, Western blot analysis, immunoprecipitation, and antibodies
Whole-cell extracts for Western blot analysis were prepared by lysing cells (5 × 106) with RIPA buffer (1 × phosphate-buffered saline [PBS], 1% Nonidet P-40, 0.5% sodium deoxycholate, 0.1% sodium dodecyl sulfate [SDS], 10 mM phenylmethylsulfonyl fluoride, 1 μg/mL aprotinin, and 100 mM sodium orthovanadate) on ice for 30 minutes.
Nuclear extracts were prepared according to a previously described protocol.18 Briefly, 1 × 107 cells, washed twice with cold PBS, were incubated for 15 minutes on ice in 400 μL of hypotonic buffer (buffer A: 10 mM HEPES [N-2-hydroxyethylpiperazine-N′-2-ethanesulfonic acid], pH 7.9; 10 mM KCl; 1.5 mM MgCl2; 1 mM dithiothreitol [DTT]; 0.5 mM phenylmethylsulfonyl fluoride; and protease inhibitor cocktail [1 μg/mL leupeptin, 1 μg/mL aprotinin, 10 μM pepstatin). Cells were lysed with 25 μL of Nonidet P-40 10%. After brief vortexing and centrifugation, the supernatant (cytoplasm extract) was stored at -80°C until use while the pellet was resuspended with hypertonic buffer (buffer B: 20 mM HEPES, pH 7.9; 0.4 M NaCl; 1.5 mM MgCl2; 0.2 mM EDTA [ethylenediaminetetraacetic acid]; 1 mM DTT; 0.5 mM phenylmethylsulfonyl fluoride; 5% glycerol; and protease inhibitor cocktail [1 μg/mL leupeptin, 1 μg/mL aprotinin, 10 μM pepstatin) and gently agitated for 30 minutes at 4°C. After centrifugation, the supernatant was assayed for protein concentration by bicinchoninic acid (BCA) assay (Pierce Biotechnology, Rockford, IL) and used immediately or stored at -80°C until used.
For Western blotting, 60 μg nuclear or cytoplasmic extracts or 20 μg whole-cell lysate was separated on 10% SDS-polyacrylamide gel electrophoresis (SDS-PAGE), transferred to polyvinylidene difluoride membranes (BioRad Laboratories, Hercules, CA), and recognized by specific antibodies. For immunoprecipitation, nuclear extracts prepared from unstimulated and IL-4-stimulated cells were dialyzed against 1 × PBS for 3 hours and the protein concentration was adjusted to 4 μg/mL with PBS. Forty microliters of recombinant antiphosphotyrosine (4G10) agarose-conjugated antibody (Ab; Upstate Cell Signaling Solutions, Lake Placid, NY) was added and the mixture was incubated at 4°C overnight. The beads were washed 3 times with 1 × PBS and the protein was dissociated from the beads with SDS-PAGE sample buffer.
Phospho-STAT6 (pSTAT6-Tyr641), AKT, and phosphor-AKT (pAKT-Ser473) were detected with rabbit antibodies from Cell Signaling Technology (Beverly, MA). Monoclonal antinucleolin (MS-3), monoclonal anti-SHP1 (anti-Src homology 2 domain containing tyrosine phosphatase; D11), and polyclonal rabbit anti-STAT6 (S-20) antibodies were from Santa Cruz Biotechnology (Santa Cruz, CA). Anti-β-actin, anti-phosphatase and tensin homolog (anti-PTEN), anti-phospho-PTEN (Ser380/Thr382/383), anti-phospho-Tyr, anti-PTPN1, and anti-PTPN2 antibodies were from Sigma. The antibodies were detected using goat antirabbit horseradish peroxidase (HRP)-conjugated and goat antimouse HRP-conjugated antibodies (Jackson Immuno Research Laboratories, West Grove, PA) and visualized by the Super Signal West Pico Chemiluminescent Substrate kit (Pierce Biotechnology).
Protein tyrosine phosphatase assay
Protein tyrosine phosphatase assays were performed following the protocol outlined in the Tyrosine Phosphatase Assay kit 2 (Upstate Biotechnology, Lake Placid, NY). Briefly, nuclear extracts were prepared as described above from the unstimulated and IL-4-stimulated (100 U/mL) SUDHL6, SUDHL4, OCILY10, and OCILY3 cell lines. Equal protein concentration among the samples was determined by BCA assay kit (Pierce Biotechnology). Total phosphatase activity in 2 μg nuclear extracts was assayed according to the manufacturer's protocol following 30-minute incubation. Aliquots of phosphate standard were used to generate a standard curve over a range overlapping the measurements obtained from the nuclear extracts samples. Controls consisting of buffer, substrate, and sample alone were included in each experiment.
PTPN1 and PTPN2 dephosphorylation assays
Nuclear extract was prepared as described (see “Whole-cell, nuclear, and cytoplasmic extracts preparation, Western blot analysis, immunoprecipitation, and antibodies”) from the SUDHL4 cells stimulated with IL-4 (100 U/mL) for 1 hour. It was dialyzed against 1 × reaction buffer (25 mM imidazole, pH 7.0; 0.1 mg/mL BSA; 5 mM DTT; 50 mM NaCl; 2.5 mM EDTA) for 3 hours, and 0.015 and 4 units of recombinant PTPN1 and PTPN2, respectively, were added for 10 minutes at 30°C. The reaction was terminated by adding 2 × SDS sample buffer (100 mM Tris-HCl, pH 6.8; 200 mM DTT; 4% SDS; 0.2% bronophenol blue; 20% glycerol). The nuclear extract protein was separated on 10% SDS-polyacrylamide gels, transferred to a polyvinylidene difluoride membrane (BioRad Laboratories), and subjected to Western blotting.
Cell proliferation and cell-cycle analyses
Cell proliferation response to IL-4 was assessed by [3H]thymidine incorporation assays. Briefly, cells at 10 × 103 per well in a 96-well plate were grown for 2 days with and without IL-4 (100 U/mL) before pulsing with 1 μCi (0.037 MBq) [3H]thymidine for 8 hours. Cells were then harvested onto glass filters using a microtiter plate cell harvester, and incorporation of radiolabeled thymidine into DNA was determined by scintillation counting. All assays were done in triplicates, and the mean and standard deviations were calculated.
Cell cycle profiles were determined by FACS following staining with propidium iodide. Briefly, DLBCL cell lines were grown in complete media alone or in the presence of IL-4 (100 U/mL) for 48 hours. Cells were collected by centrifugation, washed with PBS, and permeabilized in 90% ethanol/10% PBS prior to DNA staining with 50 μg/mL propidium iodide in the presence of 50 μg/mL RNAse A (Sigma) for 30 minutes before FACS analysis. The cell cycle profile was analyzed using the Cell Quest software (BD Biosciences, Palo Alto, CA).
Statistical analysis
To test the differences in IL-4 inducibility of gene expression between GCB-like and ABC-like DLBCL cell lines we used the χ2 test. To compare mRNA expression of IL-4 target genes and tyrosine phosphatases in GCB-like and ABC-like DLBCL tumors in our dataset1 and the Rosenwald et al2 gene expression profiling data set, we used 2-tailed Student t test with unequal variances, corrected for multiple hypothesis testing using the Bonferroni method.
Results
IL-4 target gene expression in GCB-like and ABC-like DLBCLs
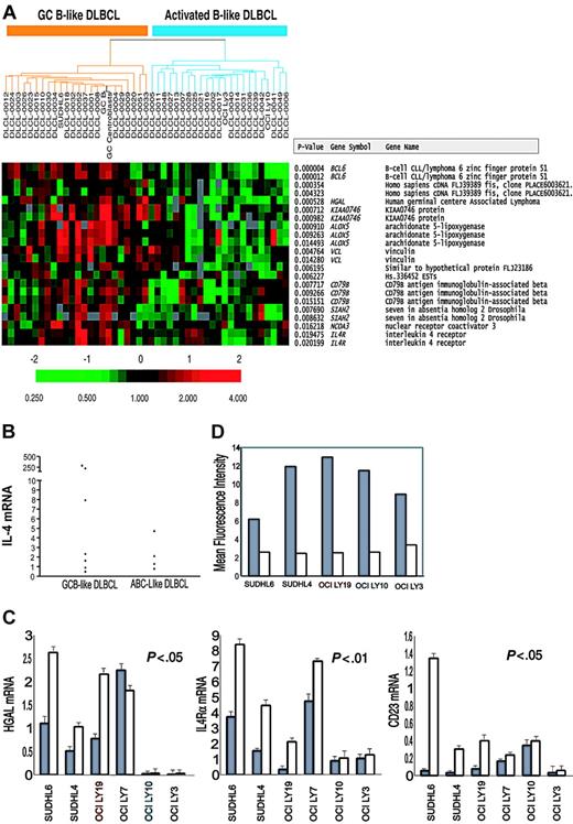
Previous studies demonstrated that expression of several IL-4 target genes highly expressed in GCB-like but not in ABC-like DLBCL predict patient survival.2,6,7 This observation suggests possible presence of either different IL-4 milieu and/or dissimilar response to IL-4 in these tumors. In either case, expression of additional IL-4 target genes might be different in these tumors. To address this question, we initially identified putative IL-4-inducible genes by cDNA microarray gene expression analysis of normal B cells stimulated by IL-4 for 6 hours (data not shown). Once the list of IL-4 target genes was identified (see the Supplemental Table link at the top of the online article, on the Blood website), we evaluated whether expression of these IL-4-induced genes was different between GCB-like and ABC-like DLBCL. Many, but not all putative IL-4-inducible genes were more highly expressed in GCB-like DLBCL. Twelve genes were differentially expressed with a statistical significance of P less than .05 (Figure 1A).
Differential expression of IL-4-inducible genes and IL-4 in GCB-like and ABC-like DLBCL. (A) DNA microarray analysis of IL-4-inducible genes whose expression is significantly higher in GCB-like than in ABC-like DLBCL tumors. DLBCL cases are ordered and subdivided into GCB and ABC subtypes as defined in Figure 1 of Alizadeh et al.1 Relative expression is displayed according to the color scale shown. (B) Expression of IL-4 mRNA in GCB-like (▪) and ABC-like DLBCL tumors (▴). IL-4 mRNA expression was measured using real-time RT-PCR as described in “RNA isolation, RT reaction, and real-time PCR.” (C) IL-4-induced gene expression in GCB-like and ABC-like DLBCL cell lines. Expression of IL-4-inducible HGAL, IL-4Rα, and CD23 mRNA was measured in triplicates by quantitative RT-PCR in unstimulated (▦) and IL-4-stimulated (100 U/mL, □) DLBCL cell lines, as described in “RNA isolation, RT reaction, and real-time PCR.” (D) Mean fluorescence intensity of surface IL-4Rα as examined by flow cytometry (▦) in comparison to isotype control (□) in GCB-like and ABC-like DLBCL cell lines. Error bars depict standard deviation (SD).
Differential expression of IL-4-inducible genes and IL-4 in GCB-like and ABC-like DLBCL. (A) DNA microarray analysis of IL-4-inducible genes whose expression is significantly higher in GCB-like than in ABC-like DLBCL tumors. DLBCL cases are ordered and subdivided into GCB and ABC subtypes as defined in Figure 1 of Alizadeh et al.1 Relative expression is displayed according to the color scale shown. (B) Expression of IL-4 mRNA in GCB-like (▪) and ABC-like DLBCL tumors (▴). IL-4 mRNA expression was measured using real-time RT-PCR as described in “RNA isolation, RT reaction, and real-time PCR.” (C) IL-4-induced gene expression in GCB-like and ABC-like DLBCL cell lines. Expression of IL-4-inducible HGAL, IL-4Rα, and CD23 mRNA was measured in triplicates by quantitative RT-PCR in unstimulated (▦) and IL-4-stimulated (100 U/mL, □) DLBCL cell lines, as described in “RNA isolation, RT reaction, and real-time PCR.” (D) Mean fluorescence intensity of surface IL-4Rα as examined by flow cytometry (▦) in comparison to isotype control (□) in GCB-like and ABC-like DLBCL cell lines. Error bars depict standard deviation (SD).
We analyzed expression of IL-4 mRNA in GCB-like (SUDHL6, SUDHL4, OCILY19, and OCILY7) and ABC-like (OCILY3, OCILY10) DLBCL cell lines and primary DLBCL tumors. None of these cell lines expressed IL-4 mRNA, whereas IL-4 mRNA was detected in the DLBCL tumors at variable levels. Overall, there was no statistical difference in the IL-4 expression between GCB-like and ABC-like tumors (Figure 1B). These observations suggest that IL-4 is produced in both types of DLBCL, most probably by infiltrating reactive cells, and the different responsiveness of GCB-like and ABC-like DLBCL cells to IL-4 might underlie different expression profiles of IL-4 target genes.
To further assess this possibility, we measured IL-4 effect on gene expression in GCB-like (SUDHL6, SUDHL4, OCILY19, OCILY7) and ABC-like (OCILY10, OCILY3) DLBCL cell lines. IL-4 stimulation increased the mRNA expression of its known target genes (HGAL,7 IL-4Rα,19 and CD239 ) in the majority of GCB-like DLBCL cell lines but failed to do so in ABC-like DLBCL (Figure 1C).
The induction of gene expression by IL-4 was not associated with the levels of IL-4Rα cell membrane protein expression, since its expression assessed by FACS was similar in GCB-like and ABC-like cell lines (Figure 1D).
Taken together, these observations suggest that in the presence of similar IL-4 tumor milieu, IL-4 differently induces expression of its target genes in the 2 DLBCL subtypes either by distinct IL-4 intracellular signaling or because of genetic alterations, such as genomic DNA methylation, which prevents expression of IL-4 target genes. Analysis of the methylation status of HGAL DNA promoter region demonstrated unmethylated DNA sequences in both GCB-like and ABC-like cell lines (data not shown), thus suggesting that differences in the IL-4 responsiveness are not attributed to gene methylation and most probably are caused by different intracellular IL-4 signaling in the 2 DLBCL subtypes.
IL-4 effects on proliferation of GCB-like and ABC-like DLBCL
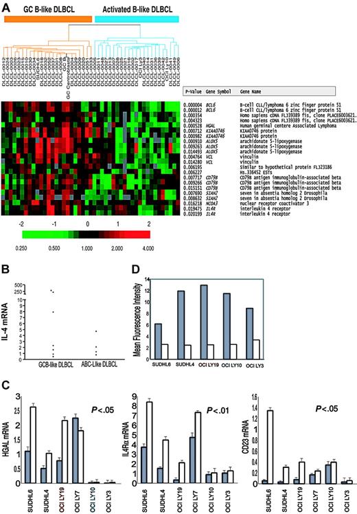
Our data demonstrate different effects of IL-4 on expression of its known target genes. However, IL-4 is also known to affect B-cell proliferation.10,20 Opposite IL-4 effects can be observed on cells of different origin and even on B cells at different stages of ontology.21 Consequently, if IL-4 intracellular signaling is distinct in these 2 subtypes of DLBCL, IL-4 might differently effect the proliferation of GCB-like and ABC-like tumors. Therefore, we next evaluated effects of IL-4 on the cell proliferation cycle in GCB-like and ABC-like DLBCL cell lines (Figure 2A). IL-4 mildly increased DNA synthesis, as assessed by thymidine incorporation, in all GCB-like DLBCLs, however, it markedly decreased proliferation in the 2 ABC-like DLBCL cell lines. IL-4 inhibited proliferation of OCILY10 and OCILY3 cell lines by inducing G1 arrest (Figure 2B, data shown for OCILY10 cells). Since the growth conditions of GCB-like and ABC-like cell lines are different (media supplementation with fetal calf serum or fresh human plasma, respectively), we repeated these experiments while growing the GCB-like cell lines in media supplemented with human plasma. These growth conditions did not influence the effects of IL-4 on the cell proliferation cycle (data not shown), thus excluding the possibility that the observed differences between the GCB-like and ABC-like cell lines might be attributed to an unknown component of human plasma.
IL-4 effects on proliferation of GCB-like and ABC-like DLBCL lines. (A) Effect of IL-4 on proliferation of ABC-like (OCILY10 and OCILY3) and GCB-like (SUDHL6, SUDHL4, and OCILY19) DLBCL cell lines. DLBCL cells were plated (10 × 103 cells/well, in triplicates) in 96-well flat-bottom plates with and without IL-4 (100 U/mL) for 56 hours. The cell proliferation was measured by determining incorporation of 1 μCi (0.037 MBq) [3H]-thymidine (3H]TdR) added to the last 8 hours of culture. CPM indicates counts per minute. Error bars depict SD. (B) Effect of IL-4 on cell cycle in the ABC-like OCILY10 cell line. OCILY10 cells were grown in complete media alone or in the presence of IL-4 (100 U/mL). Cells were stained with propidium iodide as described in “Cell proliferation and cell-cycle analyses” and analyzed by flow cytometry. The percentage of cells in G1 phase (numbers in graphs) is increased following IL-4 treatment. A similar effect was also observed in the OCILY3 cells but not in the SUDHL4, SUDHL6, or OCILY19 cells (data not shown).
IL-4 effects on proliferation of GCB-like and ABC-like DLBCL lines. (A) Effect of IL-4 on proliferation of ABC-like (OCILY10 and OCILY3) and GCB-like (SUDHL6, SUDHL4, and OCILY19) DLBCL cell lines. DLBCL cells were plated (10 × 103 cells/well, in triplicates) in 96-well flat-bottom plates with and without IL-4 (100 U/mL) for 56 hours. The cell proliferation was measured by determining incorporation of 1 μCi (0.037 MBq) [3H]-thymidine (3H]TdR) added to the last 8 hours of culture. CPM indicates counts per minute. Error bars depict SD. (B) Effect of IL-4 on cell cycle in the ABC-like OCILY10 cell line. OCILY10 cells were grown in complete media alone or in the presence of IL-4 (100 U/mL). Cells were stained with propidium iodide as described in “Cell proliferation and cell-cycle analyses” and analyzed by flow cytometry. The percentage of cells in G1 phase (numbers in graphs) is increased following IL-4 treatment. A similar effect was also observed in the OCILY3 cells but not in the SUDHL4, SUDHL6, or OCILY19 cells (data not shown).
IL-4 intracellular signaling in GCB-like and ABC-like DLBCL
To examine intracellular IL-4 signaling in GCB-like and ABC-like DLBCL, we focused on activation of STAT6 and the IRS-1/2-AKT signaling pathways because (i) IL-4 regulates expression of many of its known target genes by the activation of STAT610 ; (ii) activation of AKT may lead to decreased expression of BCL622 , a marker of GC origin not expressed in ABC-like DLBCL1 ; and (iii) AKT has a role in regulation of cell cycle and cell survival.14 To this end, we evaluated IL-4-induced activation of STAT6 and AKT in GCB-like and ABC-like DLBCL cell lines by immunoblotting the phosphorylated activated forms of STAT6 and AKT proteins with phosphospecific antibodies (Figure 3). pSTAT6 was not detected in any of the unstimulated cell lines. Upon IL-4 stimulation, STAT6 phosphorylation was observed in all of the GCB-like DLBCL cell lines tested but only in one of the ABC-like DLBCL cell lines (OCILY10). Lack of STAT6 phosphorylation in the OCILY3 cell line might underlie the lack of IL-4 induction of its target genes in this cell line (Figure 3A). Activation of AKT was observed only in the 2 ABC-like but in none of the GCB-like DLBCL cell lines (Figure 3B). AKT activation in only the ABC-like cell lines could not be explained by differences in PTEN and pPTEN expression between GCB-like and ABC-like cell lines (data not shown).
IL-4 signaling in GCB-like and ABC-like DLBCL cell lines. GCB-like (SUDHL6, SUDHL4, OCILY19) and ABC-like (OCILY10, OCILY3) DLBCL cell lines were assessed for activation of STAT6 and AKT following IL-4 (100 U/mL) stimulation by immunoblotting cellular lysate protein with anti-pSTAT6 (A) and antiphosphorylated AKT (serine 473; B) antibodies. Unstimulated and IL-4-stimulated Daudi cells are used as a negative and positive control for pSTAT6. MCF7 cells in serum-free medium (24 hours) and in complete medium are used as a negative and positive control for pAKT.
IL-4 signaling in GCB-like and ABC-like DLBCL cell lines. GCB-like (SUDHL6, SUDHL4, OCILY19) and ABC-like (OCILY10, OCILY3) DLBCL cell lines were assessed for activation of STAT6 and AKT following IL-4 (100 U/mL) stimulation by immunoblotting cellular lysate protein with anti-pSTAT6 (A) and antiphosphorylated AKT (serine 473; B) antibodies. Unstimulated and IL-4-stimulated Daudi cells are used as a negative and positive control for pSTAT6. MCF7 cells in serum-free medium (24 hours) and in complete medium are used as a negative and positive control for pAKT.
Since IL-4 induces expression of most of its known target genes by sustained nuclear accumulation of activated phosphorylated STAT6 (pSTAT6) following its import from the cytoplasm,13 we evaluated whether failure to accumulate nuclear pSTAT6 might underlie the lack of induction of IL-4 target genes in the ABC-like OCILY10 cell line. To this end, we compared pSTAT6 in the fractionated cytoplasm and nucleus during continuous IL-4 stimulation in the OCILY10 and 2 representative GCB-like DLBCL cell lines (SUDHL4 and SUDHL6; Figure 4). In the GCB-like DLBCL cell lines tested there was progressive accumulation of pSTAT6 in both the cytoplasm (Figure 4A) and in the nucleus (Figure 4B) over 60 to 120 minutes of IL-4 stimulation. In contrast, pSTAT6 was induced but did not increase over time in either cytoplasm or nucleus of the ABC-like OCILY10 cells. Moreover, much smaller amounts of pSTAT6 were detected in the nuclear extracts from this cell line. These results were confirmed by immunoprecipitating nuclear extracts with anti-phospho-Tyr (anti-pTyr) antibody and blotting with anti-STAT6 antibodies (Figure 4C).
Cytoplasmic and nuclear accumulation of pSTAT6 in response to IL-4 stimulation of GCB-like and ABC-like DLBCL cell lines. GCB-like (SUDHL6, SUDHL4) and the ABC-like (OCILY10) cell lines were stimulated for 15, 30, 60, and 120 minutes with IL-4 (100 U/mL) and amount of pSTAT6 was assessed by immunoblotting of the cytoplasm (A) and nuclear extracts (B). These experiments were repeated 3 times. Exposure time of every blot is indicated (5 seconds or 1 minute). (C) Nuclear extracts of GCB-like (SUDHL6, SUDHL4) and ABC-like (OCILY10) cell lines stimulated with IL-4 for 1 hour were immunoprecipitated (IP) with anti-phospho-Tyr antibody and immunoblotted (IB) with anti-STAT6 antibody.
Cytoplasmic and nuclear accumulation of pSTAT6 in response to IL-4 stimulation of GCB-like and ABC-like DLBCL cell lines. GCB-like (SUDHL6, SUDHL4) and the ABC-like (OCILY10) cell lines were stimulated for 15, 30, 60, and 120 minutes with IL-4 (100 U/mL) and amount of pSTAT6 was assessed by immunoblotting of the cytoplasm (A) and nuclear extracts (B). These experiments were repeated 3 times. Exposure time of every blot is indicated (5 seconds or 1 minute). (C) Nuclear extracts of GCB-like (SUDHL6, SUDHL4) and ABC-like (OCILY10) cell lines stimulated with IL-4 for 1 hour were immunoprecipitated (IP) with anti-phospho-Tyr antibody and immunoblotted (IB) with anti-STAT6 antibody.
The latter observation might be caused by one of the following mechanisms: (1) decreased nuclear transport of cytoplasmic pSTAT6, (2) increased extranuclear export of pSTAT6, or (3) increased dephosphorylation or degradation of pSTAT6 in the nucleus.
Nuclear dephosphorylation and degradation of pSTAT6 in GCB-like and ABC-like DLBCL
To differentiate between these possibilities, we initially examined cytoplasmic and nuclear pSTAT6 accumulation in the presence of protein tyrosine phosphatase inhibitor sodium orthovanadate and proteasome inhibitor MG132.23 Addition of these inhibitors did not affect levels of cytoplasmic pSTAT6 in the IL-4-stimulated GCB-like DLBCL cell lines (data not shown) and only mildly increased nuclear pSTAT6 (up to 1.6-fold; Figure 5B). In the ABC-like OCILY10 DLBCL cell line, sodium orthovanadate only minimally increased the level of cytoplasmic pSTAT6, but addition of MG132 resulted in up to 2-fold increase in the cytoplasmic pSTAT6 (data not shown; no pSTAT6 detected in the OCILY3). In contrast, sodium orthovanadate and MG132 markedly increased the nuclear pSTAT6 levels in the ABC-like OCILY10 cell line and had at least an additive effect (Figure 5A-B). However, the levels of pSTAT6 detected in the OCILY10 cell line following IL-4 stimulation in the presence of sodium orthovanadate and MG132 were lower than pSTAT6 levels observed in the GCB-like cell lines. Whether this difference underlies presence of an additional mechanism regulating nuclear pSTAT6 levels is unknown.
Effects of phosphatase inhibitors and proteasome inhibitor MG132 on nuclear pSTAT6 in GCB-like and ABC-like DLBCL. (A) GCB-like (SUDHL6 and SUDHL4) and ABC-like OCILY10 DLBCLs were stimulated with IL-4 (100 U/mL) for the indicated times with or without sodium orthovanadate (1 mM) or MG132 (30 μM) added immediately after or immediately before IL-4, respectively. Nuclear extract protein was immunoblotted with anti-pSTAT6, anti-STAT6, and antinucleolin antibodies. These experiments were repeated twice. (B) pSTAT6 densitometry measurement of the blots shown in panel A. The results shown represent a ratio of pSTAT6 densitometry at each condition to pSTAT6 densitometry of the same cell line stimulated with IL-4 alone, normalized by nucleolin densitometry to ensure equal lane loading. (C) GCB-like (SUDHL6 and SUDHL4) and ABC-like (OCILY10 and OCILY3) DLBCL cell lines were assessed for the presence of nuclear pSTAT6 following incubation with 1 mM pervanadate alone for 30 minutes, IL-4 (100 U/mL) alone for 30 minutes, or 1 mM pervanadate for 30 minutes followed by IL-4 (100 U/mL) for additional 30 minutes. Nuclear extract protein was immunoblotted with anti-pSTAT6, anti-STAT6, and antinucleolin antibodies. No actin was detected in the nuclear extracts (not shown).
Effects of phosphatase inhibitors and proteasome inhibitor MG132 on nuclear pSTAT6 in GCB-like and ABC-like DLBCL. (A) GCB-like (SUDHL6 and SUDHL4) and ABC-like OCILY10 DLBCLs were stimulated with IL-4 (100 U/mL) for the indicated times with or without sodium orthovanadate (1 mM) or MG132 (30 μM) added immediately after or immediately before IL-4, respectively. Nuclear extract protein was immunoblotted with anti-pSTAT6, anti-STAT6, and antinucleolin antibodies. These experiments were repeated twice. (B) pSTAT6 densitometry measurement of the blots shown in panel A. The results shown represent a ratio of pSTAT6 densitometry at each condition to pSTAT6 densitometry of the same cell line stimulated with IL-4 alone, normalized by nucleolin densitometry to ensure equal lane loading. (C) GCB-like (SUDHL6 and SUDHL4) and ABC-like (OCILY10 and OCILY3) DLBCL cell lines were assessed for the presence of nuclear pSTAT6 following incubation with 1 mM pervanadate alone for 30 minutes, IL-4 (100 U/mL) alone for 30 minutes, or 1 mM pervanadate for 30 minutes followed by IL-4 (100 U/mL) for additional 30 minutes. Nuclear extract protein was immunoblotted with anti-pSTAT6, anti-STAT6, and antinucleolin antibodies. No actin was detected in the nuclear extracts (not shown).
We therefore also examined nuclear pSTAT6 accumulation in these cell lines following cell exposure to pervanadate, a more potent inhibitor of protein tyrosine phosphatases,24 which also induces IL-4-independent but IL-4Rα- and JAK1-dependent STAT6 activation through activation of phosphatidylcholine-specific phospholipase-C.23,25 Similar pSTAT6 nuclear accumulation was observed in GCB-like and ABC-like cell lines following stimulation with pervanadate with or without IL-4 (Figure 5C). Moreover, in the presence of pervanadate we detected pSTAT6 in the OCILY3 cell line. These observations suggested that (1) the nuclear import of pSTAT6 is similar and intact in both GCB-like and ABC-like tumors; (2) proteasomal degradation and cytoplasmic (OCILY3) and nuclear (OCILY10) pSTAT6 dephosphorylation account at least partially for the decreased accumulation of pSTAT6 and may contribute to the noninducibility of IL-4 target genes in ABC-like DLBCL.
Nuclear export of pSTAT6 in GCB-like and ABC-like DLBCL
If the observed differences in the nuclear accumulation of pSTAT6 between the GCB-like DLBCL and the ABC-like OCILY10 cell lines are indeed attributed to increased nuclear pSTAT6 dephosphorylation and degradation in the latter, then inhibition of pSTAT6 nuclear export should lead to increased accumulation of pSTAT6 in the GCB-like cell lines compared with the ABC-like OCILY10 cell line. To test this hypothesis, we assessed nuclear accumulation of pSTAT6 and STAT6 in the presence of leptomycin B, which inhibits chromosome region maintenance 1 (Crm1) protein that mediates nuclear export of STATs, including STAT613,26,27 (Figure 6). In GCB-like DLBCL, addition of leptomycin B resulted in increased total nuclear STAT6 accumulation following IL-4 stimulation, whereas no such increase in STAT6 was observed in the OCILY10 cell line. With regard to pSTAT6, addition of leptomycin B to the SUDHL6 cell line led to higher pSTAT6 levels mainly at 30 minutes following IL-4 stimulation (Figure 6). In the SUDHL4 cell line, addition of leptomycin B led to higher IL-4-induced nuclear levels of pSTAT6 at all the tested time points when compared with IL-4 stimulation alone. Moreover, in the SUDHL4 cell line, addition of leptomycin B alone without IL-4 led to detection of pSTAT6 in the nucleus, similar to previous reports on nuclear accumulation of pSTAT5B in the presence of leptomycin B.27 This observation suggests low-grade constitutive activation of pSTAT6 in the SUDHL4 cell line that is not detectable without nuclear export inhibition. This constitutive activation was also observed in the SUDHL4 cells grown in media without fetal calf serum (data not shown), thus excluding the possibility of cell stimulation by IL-4 present in the fetal calf serum. In contrast, addition of leptomycin B to the ABC-like OCILY10 cell line led to decrease in the nuclear pSTAT6 levels. Taken together, these observations support our findings of increased dephosphorylation and degradation of nuclear pSTAT6 in the ABC-like cell lines.
Effects of STAT6 nuclear export inhibitor leptomycin B on nuclear STAT6 and pSTAT6 in the GCB-like and ABC-like DLBCL cell lines. (A) GCB-like (SUDHL6 and SUDHL4) and ABC-like (OCILY10) DLBCL cell lines were stimulated with IL-4 (100 U/mL) for the indicated times with and without 3 hours preincubation with leptomycin B (10 ng/mL). Nuclear protein extract was immunoblotted with anti-pSTAT6, anti-STAT6, and antinucleolin antibodies. Exposure time of every blot is indicated (5 seconds or 1 minute). (B) pSTAT6 densitometry measurements of the demonstrated blots. The results shown represent a fold change of pSTAT6/nucleolin densitometry ratio at each condition compared with the IL-4 stimulation alone at 30 minutes in the same cell line. The solid line indicates IL-4 alone; the dotted line, IL-4 and leptomycin B.
Effects of STAT6 nuclear export inhibitor leptomycin B on nuclear STAT6 and pSTAT6 in the GCB-like and ABC-like DLBCL cell lines. (A) GCB-like (SUDHL6 and SUDHL4) and ABC-like (OCILY10) DLBCL cell lines were stimulated with IL-4 (100 U/mL) for the indicated times with and without 3 hours preincubation with leptomycin B (10 ng/mL). Nuclear protein extract was immunoblotted with anti-pSTAT6, anti-STAT6, and antinucleolin antibodies. Exposure time of every blot is indicated (5 seconds or 1 minute). (B) pSTAT6 densitometry measurements of the demonstrated blots. The results shown represent a fold change of pSTAT6/nucleolin densitometry ratio at each condition compared with the IL-4 stimulation alone at 30 minutes in the same cell line. The solid line indicates IL-4 alone; the dotted line, IL-4 and leptomycin B.
Identification of pSTAT6 phosphatases
The nature of the protein tyrosine phosphatase (PTPase) that dephosphorylates pSTAT6 is unknown; however, previous study suggested that SHP1 tyrosine phosphatase might regulate STAT6 deposphorylation.23 SHP1 protein was detected in both the cytoplasm and nucleus of the SUDHL6 and OCILY10 but not in the SUDHL4 and OCILY3 cell lines (data not shown). This observation suggested that SHP1 expression could not entirely account for the observed differences in pSTAT6 dephosphorylation between GCB-like and ABC-like tumors.
We examined global levels of nuclear PTPase activity in the 2 subtypes of DLBCL cell lines (Figure 7A). The PTPase activity was more than 2-fold higher in the ABC-like compared with GCB-like DLBCL cell lines. No significant difference in the PTPase activity was observed between IL-4-stimulated and unstimulated samples within each DLBCL subtype. These findings suggest that nuclear PTPase activity is inherently higher in the ABC-like tumor cells and it is not induced by IL-4.
Protein tyrosine phosphatase activity and expression in GCB-like and ABC-like DLBCL cell lines. (A) Nuclear protein tyrosine phosphatase activity in GCB-like (SUDHL4 and SUDHL6) and ABC-like (OCILY10 and OCILY3) DLBCL cell lines. Nuclear extracts from unstimulated (□) and IL-4-stimulated (▦) cell lines were prepared and global protein tyrosine phosphatase activity was measured in triplicates as described in “Protein tyrosine phosphatase assay.” These experiments were repeated 2 times. Error bars indicate SD. (B) Nuclear and cytoplasmic extracts blotted with anti-PTPN2 and anti-PTPN1 antibodies, respectively. Equal loading was assessed by blotting for nucleolin and actin, respectively. (C) PTPN1 and PTPN2 dephosphorylation assays. Nuclear extracts prepared from the SUDHL4 cells stimulated with IL-4 (100 U/mL) were incubated with (+) and without (-) PTPN1 or PTPN2 for 10 minutes at 30°C and then separated on 10% SDS-polyacrylamide gels, transferred to a polyvinylidene difluoride membrane, and blotted with anti-pSTAT6, anti-STAT6, and anti-pTyr antibodies, as described in “Protein tyrosine phosphatase assay.” Arrows indicate predicted position of STAT6.
Protein tyrosine phosphatase activity and expression in GCB-like and ABC-like DLBCL cell lines. (A) Nuclear protein tyrosine phosphatase activity in GCB-like (SUDHL4 and SUDHL6) and ABC-like (OCILY10 and OCILY3) DLBCL cell lines. Nuclear extracts from unstimulated (□) and IL-4-stimulated (▦) cell lines were prepared and global protein tyrosine phosphatase activity was measured in triplicates as described in “Protein tyrosine phosphatase assay.” These experiments were repeated 2 times. Error bars indicate SD. (B) Nuclear and cytoplasmic extracts blotted with anti-PTPN2 and anti-PTPN1 antibodies, respectively. Equal loading was assessed by blotting for nucleolin and actin, respectively. (C) PTPN1 and PTPN2 dephosphorylation assays. Nuclear extracts prepared from the SUDHL4 cells stimulated with IL-4 (100 U/mL) were incubated with (+) and without (-) PTPN1 or PTPN2 for 10 minutes at 30°C and then separated on 10% SDS-polyacrylamide gels, transferred to a polyvinylidene difluoride membrane, and blotted with anti-pSTAT6, anti-STAT6, and anti-pTyr antibodies, as described in “Protein tyrosine phosphatase assay.” Arrows indicate predicted position of STAT6.
To identify putative STAT6 cytoplasmic and nuclear phosphatases, we evaluated mRNA expression of PTPase in the GCB-like and ABC-like DLBCL tumors based on our array data as well as array data published by Rosenwald et al.2 Expression data for a total of 47 known PTPases was present in these data sets.28 The mRNA expression of most PTPases was higher in ABC-like compared with GCB-like tumors, but the expression of only 13 PTPases was higher in ABC-like DLBCL at a statistical significance of P less than .001 (Table 1). Information on subcellular localization of these PTPases was available for 8 enzymes: 3 nuclear and 5 cytoplasmic. Interestingly, among the nuclear PTPases, PTPN2 (also known as T-cell [TC]-PTP) was previously reported to dephosphorylate STAT1 and STAT3.29,30 Among the cytoplasmic PTPases, PTPN1 (also known as PTP1B) was previously reported to dephosphorylate STAT5.31 PTPN2 and PTPN1 share 72% amino acid sequence identity within their catalytic domains and are functionally very similar in vitro.32
Candidate protein tyrosine phosphatases exhibiting significant differences in mRNA expression levels between GCB-like and ABC-like DLBCL tumors
. | DLBCL gene expression dataset . | . | |
|---|---|---|---|
| Candidate protein tyrosine phosphatase . | Alizadeh et al1 . | Rosenwald et al2 . | |
| CDC25A: cell division cycle 25A | NS | < .001 | |
| DUSP5: dual specificity phosphatase 5 | NA | < .001 | |
| DUSP7: dual specificity phosphatase 7 | < .05 | < .001 | |
| DUSP8: dual specificity phosphatase 8 | NS | < .001 | |
| PTP4A1: protein tyrosine phosphatase type IVA, member 1 | NS | < .001 | |
| PTPN1: protein tyrosine phosphatase, nonreceptor type 1 | < .05 | < .001 | |
| PTPN12: protein tyrosine phosphatase, nonreceptor type 12 | < .05 | < .001 | |
| PTPN2: protein tyrosine phosphatase, nonreceptor type 2 | < .001 | < .001 | |
| PTPN22: protein tyrosine phosphatase, nonreceptor type 22 (lymphoid) | NS | < .001 | |
| PTPN4: protein tyrosine phosphatase, nonreceptor type 4 (megakaryocyte) | NS | < .001 | |
| PTPN7: protein tyrosine phosphatase, nonreceptor type 7 | NS | < .001 | |
| PTPRO: protein tyrosine phosphatase, receptor type, O | NA | < .001 | |
| PTPRR: protein tyrosine phosphatase, receptor type, R | NA | < .001 | |
. | DLBCL gene expression dataset . | . | |
|---|---|---|---|
| Candidate protein tyrosine phosphatase . | Alizadeh et al1 . | Rosenwald et al2 . | |
| CDC25A: cell division cycle 25A | NS | < .001 | |
| DUSP5: dual specificity phosphatase 5 | NA | < .001 | |
| DUSP7: dual specificity phosphatase 7 | < .05 | < .001 | |
| DUSP8: dual specificity phosphatase 8 | NS | < .001 | |
| PTP4A1: protein tyrosine phosphatase type IVA, member 1 | NS | < .001 | |
| PTPN1: protein tyrosine phosphatase, nonreceptor type 1 | < .05 | < .001 | |
| PTPN12: protein tyrosine phosphatase, nonreceptor type 12 | < .05 | < .001 | |
| PTPN2: protein tyrosine phosphatase, nonreceptor type 2 | < .001 | < .001 | |
| PTPN22: protein tyrosine phosphatase, nonreceptor type 22 (lymphoid) | NS | < .001 | |
| PTPN4: protein tyrosine phosphatase, nonreceptor type 4 (megakaryocyte) | NS | < .001 | |
| PTPN7: protein tyrosine phosphatase, nonreceptor type 7 | NS | < .001 | |
| PTPRO: protein tyrosine phosphatase, receptor type, O | NA | < .001 | |
| PTPRR: protein tyrosine phosphatase, receptor type, R | NA | < .001 | |
Significance level of differential expression between GCB- and ABC-like DLBCL based on a 2-tailed Student t test with unequal variances, corrected for multiple hypothesis testing using the Bonferroni method.
NS indicates the difference is not statistically significant at P < .05 after correction for multiple hypothesis testing; and NA, gene is not available within gene expression dataset.
Examination of protein PTPN2 and PTPN1 expression in the nuclear and cytoplasmic extracts of the GCB-like and ABC-like DLBCL cell lines demonstrated that PTPN2 is expressed exclusively in the nuclei of ABC-like cell lines whereas PTPN1 is expressed only in the cytoplasm of ABC-like cell lines (Figure 7B). Higher levels of PTPN1 were detected in the OCILY3 compared with the OCILY10 cell line. We next examined the in vitro tyrosine phosphatase activity of recombinant PTPN2 and PTPN1 on nuclear pSTAT6 from IL-4-stimulated SUDHL4 cells (Figure 7C). Incubation of nuclear extracts derived from IL-4-stimulated SUDHL4 cells with PTPN2 or PTPN1 markedly decreased the amount of pSTAT6 without affecting the level of total STAT6 protein. The tyrosine phosphatase activity of PTPN2 and PTPN1 on pSTAT6 was specific, since the majority of tyrosine phosphorylated proteins detected by anti-phospho-Tyr antibody did not undergo dephosphorylation upon in vitro exposure to PTPN2 and PTPN1. These findings suggest that PTPN2 and PTPN1 may dephosphorylate nuclear and cytoplasmic pSTAT6, respectively. Furthermore, the markedly higher expression of PTPN2 and PTPN1 in ABC-like DLBCLs may account for the absence of IL-4-induced cytoplasmic pSTAT6 in the OCILY3 cell line and decreased nuclear accumulation of pSTAT6 in the OCILY10 cell line, respectively, and may contribute to the noninducibility and low expression of IL-4 target genes in ABC-like tumors. Whether additional PTPases may also dephosphorylate pSTAT6 needs to be addressed in future studies.
Discussion
Clinical heterogeneity and variability in response to treatment is one of the hallmarks of DLBCL. A marked advance has been achieved in subclassification of DLBCL to prognostically different subtypes based on gene expression profiling and in identification of specific genes and gene signatures predicting patient outcome.1,2,8 However, the cellular mechanisms underlying the different prognosis of DLBCL subtypes are still largely unknown. Major research effort has been focused on identification of constitutively active signaling pathways that may affect tumor behavior.5 However, tumor cells proliferate and survive in the context of tumor microenvironment and the intertalk between these tumor compartments may be equally important for determination of tumor biology and patient outcome. Cytokines within the tumor microenvironment may play a key role in determining tumor biologic and clinical characteristics.
IL-4 is a pleotrophic cytokine affecting normal and malignant cells. IL-4 was shown to elicit potent antitumor activity against carcinoma and lymphoma cell lines in vitro and in animal models.33-38 IL-4 was reported to inhibit growth in tissue culture of 60% of primary lymphoma specimens39 and to provide growth inhibitory signals to lymphoma cells activated through their surface Ig receptors.40 However, in each of these studies only one of the tumors was of DLBCL type. A higher number of tumors infiltrating CD4+ T cells was reported to be associated with improved outcome of DLBCL patients.41 Analysis of peripheral blood T-cell repertoire in DLBCL patients revealed overrepresentation of T-helper 2 (Th2) cells producing IL-4,42 thus raising the possibility that at least some of the tumor infiltrating cells might also produce IL-4. Recently, an inverse association between tumor levels of IL-4 mRNA and proliferation of low- and high-grade lymphomas has been noted.43 However, in another study, higher expression of BCL6 (an IL-4-inducible gene) in DLBCL tumors was associated with increased apoptosis and proliferation.44 It is thus possible that the different effects of IL-4 on lymphoma cells represent distinct biologic effects of this cytokine on lymphoma subsets whose subclassification has only recently become apparent. Recent demonstration that several of the genes that best predict DLBCL outcome are IL-4 target genes6-8 led to evaluation of IL-4 effects on cell proliferation, gene expression, and intracellular signaling in DLBCL subtypes.
We demonstrate qualitatively different IL-4 effects on GCB-like and ABC-like DLBCL cell lines. In ABC-like DLBCL cell lines, IL-4 activates AKT, decreases cell proliferation, and causes cell cycle arrest but cannot induce expression of IL-4 target genes. In contrast, in GCB-like DLBCL cell lines, IL-4 induces expression of its known target genes, activates STAT6 intracellular signaling, and increases cell proliferation. The reason for the dichotomous response to IL-4 of GCB-like and ABC-like DLBCLs is unknown. In normal B cells, IL-4 stimulation activates both JAK-STAT6 and AKT signaling pathways, but in the GCB-like and ABC-like DLBCLs this is not the case. We presently do not have an explanation for the lack of IL-4-induced activation of AKT in GCB-like cells, which express high levels of PI-3 kinase and PTEN at levels similar to those detected in ABC-like tumors. Aberrant activation of the JAK-STAT6 pathway in ABC-like cell lines can be attributed to increased cytoplasmic and nuclear STAT6 dephosphorylation and proteasomal degradation. We demonstrate different expression profile of PTPases in GCB-like and ABC-like cell lines and primary tumors and show that PTPN1 and PTPN2 are putative STAT6 phosphatases. This is a novel regulatory mechanism of JAK-STAT6 signaling.
JAK-STAT signaling pathways have been reported to be negatively regulated at many levels. JAK activity can be suppressed by suppressor of cytokine signaling (SOCS) proteins, PTPases, and ubiquitin-mediated protein degradation.45 STAT proteins can be regulated by protein inhibitor of activated STAT (PIAS) proteins (PIAS1, PIAS3, PIASX, and PIASY), which inhibit transcriptional activity of STATs, but none of PIAS proteins was shown to affect the transcriptional activity of STAT6. STATs can also be inactivated by PTPases in both the cytoplasm and the nucleus. SHP2 and PTPN1 were reported to directly dephosphorylate cytoplasmic STAT5,31,46 whereas PTPN2 has been identified as a STAT1 and STAT3 nuclear phosphatase.29,30 PTPases dephosphorylating STAT6 were not identified. In the present work we demonstrate that PTPN1 and PTPN2 dephosphorylate pSTAT6 in vitro. Taken together with the observed association between the high expression of these PTPases and abnormal STAT6 signaling in ABC-like DLBCL cell lines, these findings suggest that PTPN1 and PTPN2 may also regulate STAT6 dephosphorylation in vivo. Furthermore, our observations that the different expression of PTPases might underlie different intracellular signaling and gene expression profiles could have important effects on biologic features of GCB-like and ABC-like DLBCL tumor subtypes. PTPN1 was recently reported to be 1 of the 14 genes that best discriminate GCB-like and ABC-like tumors and predict patient survival.47 PTPN1 and PTPN2 were also reported as potential regulators of oncogenic transformation.48,49 Different expression of these PTPases in GCB-like and ABC-like tumors suggests distinct tumorigenesis mechanisms in these DLBCL subtypes. Further studies to confirm the in vivo STAT6 dephosphorylation by PTPN1 and PTPN2 and to examine the effects of these PTPases on biologic properties of GCB-like and ABC-like tumors are needed.
We also demonstrate that IL-4 differently affects proliferation of GCB-like and ABC-like DLBCLs. The mechanism of IL-4-induced cell cycle arrest of ABC-like cells is unknown. However, G1 arrest might mediate cell resistance to cycle-specific cytotoxic chemotherapy. Furthermore, G1 arrested cells may more efficiently repair DNA damage induced by cytotoxic chemotherapy and thus survive. Therefore, if endogenous IL-4 also induces proliferation arrest of ABC-like lymphoma cells, it may contribute to decreased sensitivity to chemotherapy, cell dormancy, and disease relapse leading to inferior survival of patients with ABC-like DLBCL. This might explain the prognostic significance of IL-4 target genes that were reported to predict DLBCL survival.6,7 Further studies evaluating the mechanism of IL-4-induced cell cycle arrest and the effects of IL-4 on sensitivity of DLBCL subtypes to chemotherapy are in progress.
Prepublished online as Blood First Edition Paper, December 9, 2004; DOI 10.1182/blood-2004-10-3820.
Supported by the Developmental grant from the Sylvester Comprehensive Cancer Center and the Dwoskin Family foundation (I.S.L.).
The online version of the article contains a data supplement.
An Inside Blood analysis of this article appears in the front of this issue.
The publication costs of this article were defrayed in part by page charge payment. Therefore, and solely to indicate this fact, this article is hereby marked “advertisement” in accordance with 18 U.S.C. section 1734.

![Figure 2. IL-4 effects on proliferation of GCB-like and ABC-like DLBCL lines. (A) Effect of IL-4 on proliferation of ABC-like (OCILY10 and OCILY3) and GCB-like (SUDHL6, SUDHL4, and OCILY19) DLBCL cell lines. DLBCL cells were plated (10 × 103 cells/well, in triplicates) in 96-well flat-bottom plates with and without IL-4 (100 U/mL) for 56 hours. The cell proliferation was measured by determining incorporation of 1 μCi (0.037 MBq) [3H]-thymidine (3H]TdR) added to the last 8 hours of culture. CPM indicates counts per minute. Error bars depict SD. (B) Effect of IL-4 on cell cycle in the ABC-like OCILY10 cell line. OCILY10 cells were grown in complete media alone or in the presence of IL-4 (100 U/mL). Cells were stained with propidium iodide as described in “Cell proliferation and cell-cycle analyses” and analyzed by flow cytometry. The percentage of cells in G1 phase (numbers in graphs) is increased following IL-4 treatment. A similar effect was also observed in the OCILY3 cells but not in the SUDHL4, SUDHL6, or OCILY19 cells (data not shown).](https://ash.silverchair-cdn.com/ash/content_public/journal/blood/105/7/10.1182_blood-2004-10-3820/6/m_zh80070576620002.jpeg?Expires=1765089193&Signature=n0qunGlNUWLIdJxQI7uC~pxkuVaL-iEaUQNUhNHdgBAECeTFqhFSPDWjHZ7JUtUH9mfu26IOzut7BtWZ-jxoIxOMIP6wCjhQwTsEPXb49B0V8GUotsXN6ivAfRmK5zHucAqZpVTQYloxv4TesGFKdBRJAK7p3tbvBbmubue~G-q8EenMXdz-2AFVQxMBpke1v-3dYdHPLy2TSHua3CdC8~KOn9gpCdY1GP~islXHfqayCVeJIa22xWYRgF-qbxfGNz8SQpq9ayPwVdog4B0lAxyo4hGTHH~WLB-ijuC3rtMnICnvqAtszOWINXmkAQN7Wr6Ey3PEgqZzWR4Rb1Q4cQ__&Key-Pair-Id=APKAIE5G5CRDK6RD3PGA)





This feature is available to Subscribers Only
Sign In or Create an Account Close Modal