Abstract
Thymus-derived CD4+CD25+ regulatory T cells suppress autoreactive CD4+ and CD8+ T cells and thereby protect from autoimmunity. In animal models, adoptive transfer of CD4+CD25+ regulatory T cells has been shown to prevent and even cure autoimmune diseases as well as pathogenic alloresponses after solid organ and stem-cell transplantations. We recently described methods for the efficient in vitro expansion of human regulatory T cells for clinical applications. We now demonstrate that only CCR7- and L-selectin (CD62L)–coexpressing cells within expanded CD4+CD25high T cells maintain phenotypic and functional characteristics of regulatory T cells. Further analysis revealed that these cells originate from CD45RA+ naive cells within the CD4+CD25high T-cell compartment, as only this subpopulation homogeneously expressed CD62L, CCR7, cytotoxic T lymphocyte–associated antigen-4 (CTLA-4), and forkhead box P3 (FOXP3), produced no inflammatory cytokines and maintained robust suppressive activity after expansion. In contrast, cell lines derived from CD45RA– memory-type CD4+CD25high T cells lost expression of lymph node homing receptors CCR7 and CD62L, contained interleukin-2 (IL-2) and interferon-γ (IFN-γ) as well as IL-10–secreting cells, showed only moderate suppression and, most importantly, did not maintain FOXP3 expression. Based on these unexpected findings, we suggest that isolation and expansion of CD45RA+ naive CD4+ CD25high T cells is the best strategy for adoptive regulatory T (Treg)–cell therapies.
Introduction
Self-tolerance within the T-cell compartment is primarily ensured by positive and negative selection during T-cell development in the thymus. Autoreactive T cells that escape central deletion are frequently controlled by peripheral tolerance mechanisms, including cell-mediated suppression by CD4+CD25+ regulatory T (Treg) cells.1-3 Thymic maturation and suppressive function of natural Treg cells depend on expression of the transcriptional repressor forkhead box P3 (FOXP3), as nonsense mutations in this gene result in loss of Treg-cell function and severe autoimmunity in mice and humans.4-8 Apart from suppression of autoreactive T cells, FOXP3+CD4+CD25+ Treg cells also dampen immune responses against infectious pathogens,9 cancer,10 and allogeneic organ11 and stem-cell grafts.12 Thus, depletion of Treg cells seems a promising strategy to augment immune responsiveness to tumors, chronic infections, and vaccination, while an enhancement of Treg-cell activity is envisaged for the prevention and treatment of T-cell–induced diseases.13 In animal models, the adoptive transfer of CD4+CD25+ Treg cells has been shown to protect from type 1 diabetes14,15 or experimental autoimmune encephalomyelitis16 and even revert ongoing disease in colitis17,18 and arthritis.19 Similarly, adoptively transferred Treg cells protected against rejection and graft-versus-host disease (GVHD) after allogeneic organ transplantation and bone marrow transplantation (BMT), respectively.11,20-25
In human peripheral blood, natural Treg cells mainly reside within the subpopulation of CD4+ T cells with high CD25 expression levels (CD25high),26 while cells with intermediate CD25 expression (CD25int) consist mainly of recently activated and memory T cells, with only 5% to 15% FOXP3+ Treg cells (P.H. and M.E., unpublished results, June 2006). Due to lack of Treg cell–specific surface markers, isolation of CD4+CD25high T cells is thus far considered the most promising strategy for the generation of pure Treg-cell products.27 As they represent only 1% to 3% of peripheral-blood mononuclear cells (PBMCs), we and others recently described methods for the in vitro expansion of Treg cells for future clinical trials.28-30 Cross-linking of stimulating CD3 and CD28 antibodies by beads or Fc receptor–bearing fibroblasts in combination with high-dose interleukin-2 (IL-2) resulted in a 3- to 4-log expansion within 3 to 4 weeks. Cultured cells maintained Treg-cell characteristics such as constitutive expression of CD25 and intracellular cytotoxic T lymphocyte–associated antigen-4 (CTLA-4), lack of cytokine secretion upon stimulation, and potent inhibition of CD4+ and CD8+ responder T-cell (Tresp) proliferation in a cell-contact–dependent manner.28 Surprisingly, and in contrast to non-Treg cells, a large proportion of in vitro–expanded Treg cells showed sustained expression of the lymph node (LN) homing receptors CCR7 and CD62L. We now examined whether this subpopulation of expanded Treg cells differs from those that do not maintain CCR7 and CD62L expression and found that they constitute a homogeneous population of FOXP3+ Treg cells derived from the CD45RA+ naive subpopulation of CD4+CD25high T cells. Although CD4+CD25high Treg cells in adult peripheral blood have been suggested to be exclusively CD45RO+ memory cells,26,31-34 we thereby confirm recent findings that the Treg-cell compartment contains memory as well as naive cells,35,36 and demonstrate that the selective expansion of CD45RA+ naive Treg cells represents the best strategy for adoptive Treg-cell therapies.
Materials and methods
Antibodies and flow cytometry (FACS)
From BD Biosciences (Heidelberg, Germany), APC–anti-CD3 (UCHT1), APC–, PerCP–, and FITC–anti-CD4 (SK3), APC– and PE–anti-CD25 (2A3), FITC– and PE–anti-CD45RA (HI100), FITC– and PE–anti-CD45RO (UCHL1), APC–anti-CD62L (DREG-56), FITC– and PE–anti-CD27 (L128), PE–anti-CD152 (BNI3), PE– and APC–anti–IL-2 (MQ1-17H12), PE–anti–IL-10 (JES3-19F1), FITC–anti–interferon-γ (IFN-γ) (B27), and matched mouse isotype control antibodies were used. AF405- and APC-AF750–anti-CD4 (S3.5), APC–, AF405–, and pacific blue–anti-CD45RA (MEM-56), and APC-AF750–anti-CD62L (DREG-56) were from Caltag (Hamburg, Germany). FITC–, PE–, and APC–anti-CCR7 (150503) were from R&D Systems (Abingdon, United Kingdom). FOXP3 stains were performed with APC- or PE-conjugated antibodies (PCH101) from eBioscience (San Diego, CA) according to the manufacturer's instructions. For intracellular staining, the Cytofix/Cytoperm kit (BD Biosciences) was used. Stains were performed in phosphate-buffered saline (PBS)/2% fetal calf serum (FCS) and 1% human immunoglobulin (Ig; Flebogamma; Grifols, Langen, Germany) to block unspecific binding. Propidium iodide (PI) was added to unfixed samples to exclude dead cells. Flow cytometry was performed on a FACSCalibur or LSR II (both from BD Biosciences), and data were analyzed with FlowJo software (Treestar, Ashland, OR). Phenotypic analyses of expanded cells were usually performed after a 48- to 72-hour resting period (in IL-2–containing medium) to minimize activation-related variability in marker expression.
T-cell isolation and sorting
PBMCs were isolated from leukapheresis products of healthy volunteers (after their informed consent was obtained in accordance with the Declaration of Helsinki and in accordance with protocols approved by the local authorities) by density gradient centrifugation over Ficoll/Hypaque (Pharmacia, Freiburg, Germany). CD25+ cells were enriched with PE–anti-CD25 and anti-PE magnetic beads (Miltenyi Biotec, Bergisch Gladbach, Germany) using the Midi-MACS system (Miltenyi Biotec). CD25-enriched and -depleted cell populations were stained with anti-CD4 and additional antibodies, as needed, to sort them into CD4+CD25–, CD4+CD25int, and CD4+CD25high T cells or the indicated subpopulations (eg, CCR7+/–, CD62L+/–, CD45RA+/–) on a 3-laser FACS-Aria high-speed cell sorter (BD Biosciences). Gates for purification of CD4+CD25high cells excluded PI-positive cells, included CD4+ T cells that exceeded the CD25 expression level of CD4–CD25+ cells contained in PBMCs, and included cells with a slightly lower CD4 expression level and forward-scatter signal within the CD4+CD25high population compared with that within CD4+CD25int cells (Figure 1). Cells were reanalyzed after sorting on a separate cytometer (FACSCalibur) and routinely showed more than 98% purity.
T-cell expansion cultures
Fluorescence-activated cell-sorter (FACS)–purified CD4+CD25high/int/neg T cells and subpopulations thereof were cultured as previously described in detail28 by stimulating the respective T-cell populations in the presence of high-dose recombinant human IL-2 (rhIL-2, 300 U/mL; Proleukin, Chiron, Amsterdam, the Netherlands) with either CD3 (OKT3; kind gift from Janssen-Cilag, Neuss, Germany) and CD28 antibodies (CD28.2; BD Biosciences) presented by CD32-expressing L cells37 or by antibody-coated beads (T Cell Expander; Invitrogen/Dynal Biotech, Oslo, Norway).
Suppression assay
Tresp cells selected from PBMCs with anti-CD4 magnetic-activated cell-sorting (MACS) beads (Miltenyi Biotec) were labeled with 2 μM CFSE for 4 minutes at 37°C and washed twice. For polyclonal stimulation, 5 × 104 Tresp cells were cocultured in 96-well U-bottom plates with 5 × 104 CD2-depleted, irradiated (30 Gy) autologous PBMCs in the presence of 100 ng/mL OKT3 in 200 μL cRPMI. Where indicated, titrated numbers of in vitro–expanded autologous CD4+CD25high T cells, CD45RA+ or CD45RA– CD4+CD25high T cells, CD4+CD25– T cells, or other FACS-sorted T-cell subpopulations (rested in IL-2-containing cRPMI without CD3/CD28 stimulation for 48 to 96 hours prior to use) were added to obtain the ratios described. Cocultures were harvested after 4 to 5 days, stained for additional markers as required, and analyzed on a FACSCalibur.
In vitro–expanded CD4+CD25high T cells are enriched in CD62L+CCR7+ cells that coexpress FOXP3 and CTLA-4. (A) Sorting gates (left dotplot) and FOXP3 expression of CD4+CD25high (tinted histogram) and CD4+CD25– T cells (solid line) within human PBMCs. (B) CD62L, CCR7, FOXP3, and CTLA-4 coexpression of CD4+CD25high and CD4+CD25– T cells after in vitro expansion. FACS-sorted cell populations were expanded in vitro for 2 weeks, rested for 4 days in medium with IL-2, and stained for CCR7 and CD62L, followed by intracellular staining for FOXP3 (top right histograms) or CTLA-4 (bottom right histograms), respectively. Numbered histograms on the right correspond to the marked quadrants in the dotplot of CD4+CD25high cells shown on the left. Shaded histograms represent expression by all CD4+CD25high cells, whereas solid lines represent the expression profile of the subpopulation within the respective quadrant; short dashed lines show the expression level of expanded CD4+CD25– T cells, and lines with long dashes represent isotype controls. Numbers in dot plots indicate percent of cells within gates or quadrants.
In vitro–expanded CD4+CD25high T cells are enriched in CD62L+CCR7+ cells that coexpress FOXP3 and CTLA-4. (A) Sorting gates (left dotplot) and FOXP3 expression of CD4+CD25high (tinted histogram) and CD4+CD25– T cells (solid line) within human PBMCs. (B) CD62L, CCR7, FOXP3, and CTLA-4 coexpression of CD4+CD25high and CD4+CD25– T cells after in vitro expansion. FACS-sorted cell populations were expanded in vitro for 2 weeks, rested for 4 days in medium with IL-2, and stained for CCR7 and CD62L, followed by intracellular staining for FOXP3 (top right histograms) or CTLA-4 (bottom right histograms), respectively. Numbered histograms on the right correspond to the marked quadrants in the dotplot of CD4+CD25high cells shown on the left. Shaded histograms represent expression by all CD4+CD25high cells, whereas solid lines represent the expression profile of the subpopulation within the respective quadrant; short dashed lines show the expression level of expanded CD4+CD25– T cells, and lines with long dashes represent isotype controls. Numbers in dot plots indicate percent of cells within gates or quadrants.
Cytokine detection
Expanded T cells were rested for at least 2 days as described in the previous section, washed twice, resuspended at 1 × 106 cells/mL/well in cRPMI in 24-well plates and stimulated with 20 ng/mL PMA and 1 μM ionomycin (Sigma Aldrich, Taufkirchen, Germany) in the presence of monensin (GolgiStop; BD Biosciences) for 5 hours. After washing, cells were stained for surface markers, fixed and permeabilized (Cytofix/Cytoperm; BD Biosciences), and then stained for intracellular cytokines as recommended by the manufacturer.
RNA isolation and qRT-PCR
Total RNA from 2 × 105 cells was extracted using the RNeasy Micro kit (Qiagen, Hilden, Germany). cDNAsynthesis was performed using SuperScript II reverse transcriptase (Invitrogen, Karlsruhe, Germany) and random primers (Promega, Mannheim, Germany) according to the manufacturer's instruction. Quantitative real-time polymerase chain reaction (qRT-PCR) was performed with the Quantitect SYBR Green PCR kit (Qiagen) and the Lightcycler 2.0 detection system (Roche, Mannheim, Germany). FOXP3 primers were as described previously.27 18S rRNA was used for internal normalization with the following primers: forward: 5′-ACC GAT TGG ATG GTT TAG TGA-3′; reverse: 5′-CCTACG GAAACC TTG TTA CGA-3′.
Statistical analysis
Results
Sorted CD4+CD25high T cells are enriched in FOXP3– and CTLA-4–expressing cells after polyclonal in vitro expansion
We previously described criteria for the flow cytometric isolation of CD4+CD25high Treg cells from human peripheral blood.28 Apart from CD25 expression levels they were based on the slightly lower CD4 expression and reduced size of CD4+CD25high T cells compared with CD25int T cells. As FOXP3 staining reagents became recently available, we validated these criteria and found that cells within this gate were almost 100% FOXP3+ (Figure 1A). Upon polyclonal in vitro expansion for 2 weeks, these cells remained predominantly positive for FOXP3, maintained expression of CD62L and CCR7, and strongly up-regulated CTLA-4 (Figure 1B). Expanded CD4+CD25– T cells, in comparison, showed a less stable expression of the LN homing receptors, less up-regulation of CTLA-4 (mean fluorescence intensity [MFI] approximately 5-fold lower) and contained hardly any FOXP3+ cells. A more detailed analysis of expanded CD4+CD25high T cells revealed that cells with maintained CD62L and CCR7 expression (termed “high/++”) were almost exclusively FOXP3+, whereas cells expressing only CD62L but no CCR7 (“high/+–”) showed a heterogeneous expression profile and cells that neither expressed CD62L nor CCR7 were predominantly negative for FOXP3 (Figure 1B, top panels). A similar distribution was observed for CTLA-4 (Figure 1B, bottom panels), whereas expanded CD4+CD25– T cells showed no such distribution patterns for these markers.
Sorting of expanded CD4+CD25high T cells for coexpression of CCR7 and CD62L generates cells with stable Treg-cell phenotype and function upon further expansion
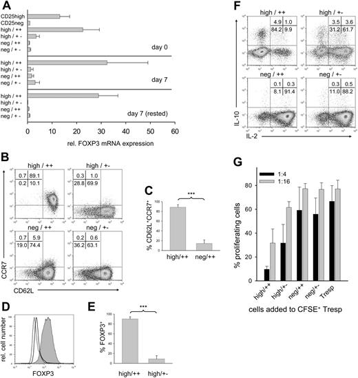
To evaluate whether “high/++” cells with their uniform expression of FOXP3 represented a homogeneous population with stable Treg-cell characteristics, we sorted “high/++” and “high/+–” cells from 2-week-old CD4+CD25high T-cell expansion cultures, further expanded them for 7 days, and then reanalyzed them with respect to phenotype and function. Comparison of expanded CD4+CD25high T cells before sorting with the sorted subpopulations revealed an almost complete coseparation of FOXP3 mRNA with “high/++” cells (Figure 2A). After restimulation and expansion for another week, “high/++” cells reproducibly retained expression of both their LN homing receptors, whereas neither the “high/+–” subpopulation nor any of the other subsorted populations showed a stable phenotype (Figure 2B-C). Similarly, expanded “high/++” cells were the only population that still expressed FOXP3 on an mRNA level as well as a protein level (Figure 2A, D-E). Stimulation of the expanded subpopulations (n = 4) with PMA/ionomycin revealed that only 6.4% ± 3% of the “high/++” cells produced IL-2, whereas 55.9% ± 6.3% of the “high/+–,” 79% ± 12% of the “neg/++,” and 81.3% ± 5.6% of the “neg/+–” cells showed IL-2 production. Similar differences were seen for IFN-γ, with 5.4% ± 1.2% producers among “high/++” cells compared with 40.4% ± 11.1% in “high/+–,” 27% ± 3.1% in expanded “neg/++,” and 44.1% ± 4.1% in “neg/+–“cells. Interestingly, both “high/++” and “high/+–” cells included a significant number of IL-10 producers (4.9% ± 4.2% and 6.8% ± 0.6%, respectively), whereas such cells were absent in the “neg/++” and “neg/+–” subpopulations (0.3% ± 0.1% and 0.7% ± 0.2%, respectively). One representative experiment of 4 is shown in Figure 2F. Further functional analysis of the subpopulations demonstrated a strong suppressive activity of “high/++” cells, even at a low Treg/Tresp ratio of 1:16. In contrast, “high/+–” cells were far less suppressive at a ratio of 1:4 and displayed hardly any suppressive effect at a ratio of 1:16 (Figure 2G). As expected, none of the subpopulations derived from expanded CD4+CD25– T cells showed suppressive activity. Taken together, these data demonstrate that cells bearing molecular and functional markers of Treg cells reside almost exclusively within the subpopulation of CD4+CD25high T cells that retains stable expression of CCR7 and CD62L upon in vitro expansion.
Phenotype and functional activity of CD4+CD25high and CD4+CD25– T-cell subpopulations sorted for coexpression of CD62L and CCR7 after in vitro expansion. (A) FOXP3 mRNA expression of human in vitro–expanded CD4+CD25high and CD4+CD25– T cells and sorted subpopulations thereof. CD4+CD25high (CD25high) and CD4+CD25– T cells (CD25neg) were expanded for 14 days, rested, and sorted into CD62L+CCR7+ (high/++ and neg/++, respectively) and CD62L+CCR7– (high/+– and neg/+–, respectively) subpopulations by FACS. mRNA was extracted from expanded whole populations and sorted subpopulations (day 0), and from subpopulations after a further week of expansion (day 7) as well as after an additional resting period of 4 days (day 7, rested). Shown are combined data from 3 independent experiments with cells from 3 different donors. FOXP3 mRNA expression by CD25– cells on day 0 was arbitrarily set to 1. (B-C) CCR7 and CD62L expression of indicated subpopulations after further expansion for 1 week. One representative example (B) and combined data (C) from 6 independent cultures with cells from 6 different donors. ***P < .001. (D-E) FOXP3 protein expression by sorted subpopulations 1 week after further expansion. Shaded histogram, high/++; thick solid line, high/+–; thin solid line, neg/++; dashed line, neg/+–; and dotted line, isotype control. One representative example (D) and combined data from 4 independent experiments (E) are shown. ***P < .001. (F-G) Cytokine production and suppressive activity of sorted subpopulations after further expansion for 1 week. Cytokine production (F) was measured by intracellular staining after 5 hours of PMA/ionomycin stimulation; 1 of 4 independent experiments is shown. Suppression of proliferation (G) of CFSE-labeled Tresp cells by the indicated T-cell subpopulations from 6 independent cultures at Treg/Tresp ratios of 1:4 (n = 6) and 1:16 (n = 3) was determined as described in “Materials and methods.” Control cultures (Tresp) contained unlabeled and CFSE-labeled Tresp cells at indicated ratios. Bars in panels A, C, E, and G represent means ± SEM.
Phenotype and functional activity of CD4+CD25high and CD4+CD25– T-cell subpopulations sorted for coexpression of CD62L and CCR7 after in vitro expansion. (A) FOXP3 mRNA expression of human in vitro–expanded CD4+CD25high and CD4+CD25– T cells and sorted subpopulations thereof. CD4+CD25high (CD25high) and CD4+CD25– T cells (CD25neg) were expanded for 14 days, rested, and sorted into CD62L+CCR7+ (high/++ and neg/++, respectively) and CD62L+CCR7– (high/+– and neg/+–, respectively) subpopulations by FACS. mRNA was extracted from expanded whole populations and sorted subpopulations (day 0), and from subpopulations after a further week of expansion (day 7) as well as after an additional resting period of 4 days (day 7, rested). Shown are combined data from 3 independent experiments with cells from 3 different donors. FOXP3 mRNA expression by CD25– cells on day 0 was arbitrarily set to 1. (B-C) CCR7 and CD62L expression of indicated subpopulations after further expansion for 1 week. One representative example (B) and combined data (C) from 6 independent cultures with cells from 6 different donors. ***P < .001. (D-E) FOXP3 protein expression by sorted subpopulations 1 week after further expansion. Shaded histogram, high/++; thick solid line, high/+–; thin solid line, neg/++; dashed line, neg/+–; and dotted line, isotype control. One representative example (D) and combined data from 4 independent experiments (E) are shown. ***P < .001. (F-G) Cytokine production and suppressive activity of sorted subpopulations after further expansion for 1 week. Cytokine production (F) was measured by intracellular staining after 5 hours of PMA/ionomycin stimulation; 1 of 4 independent experiments is shown. Suppression of proliferation (G) of CFSE-labeled Tresp cells by the indicated T-cell subpopulations from 6 independent cultures at Treg/Tresp ratios of 1:4 (n = 6) and 1:16 (n = 3) was determined as described in “Materials and methods.” Control cultures (Tresp) contained unlabeled and CFSE-labeled Tresp cells at indicated ratios. Bars in panels A, C, E, and G represent means ± SEM.
CD4+CD25high T cells from human peripheral blood comprise naive as well as memory cells that both express FOXP3
As stable coexpression of CD62L and CCR7 seemed to be a characteristic feature of in vitro–expanded CD4+CD25high T cells with Treg-cell function, we aimed at isolating this subpopulation directly from human PBMCs. The resulting cultures, however, displayed a high variability in phenotype and suppressive activity (data not shown). This suggested that coexpression of these 2 markers was insufficient to identify the subpopulation within CD4+CD25high T cells that would give rise to cells with stable Treg-cell phenotype and function upon in vitro expansion. Coexpression of CD62L and CCR7 is largely associated with a naive phenotype. Treg cells, however, were until recently thought to reside exclusively within the CD45RO+ memory/effector-cell population of CD4+CD25high T cells in adults.26,31-34 Nevertheless, when we analyzed the CD4+CD25high T-cell population in leukapheresis products from healthy volunteers (age range, 22-48 years), a mean of 42% expressed CD45RA (range, 24%-61%; n = 10). Upon multicolor FACS analysis the CD45RA+ subpopulation uniformly coexpressed CCR7, CD62L, and CD27, thus representing truly naive cells (Figure 3A and data not shown). Yet, they clearly belonged to the Treg-cell compartment as evidenced by their homogeneous expression of FOXP3 (Figure 3B). In comparison, CD45RA– CD4+CD25high T cells showed a heterogeneous expression profile with respect to CD62L and CCR7, paired with high expression of FOXP3 (Figure 3A-B, respectively). Interestingly, only CD45RA–, but not CD45RA+ CD4+CD25high T cells strongly expressed intracellular CTLA-4, another feature often associated with Treg-cell activity (Figure 3B).
Phenotype of CD45RA+ and CD45RA– CD4+CD25high T cells in human adult peripheral blood. (A) Representative distribution of CD45RA expression among human CD4+CD25high T cells from leukapheresis products (top panels) and coexpression of CD62L and CCR7 on the respective subpopulations (bottom panels). (B) Expression of FOXP3 (left panel) and CTLA-4 (right panel) in CD45RA+ (shaded histograms) and CD45RA– (solid-line histograms) subsets of CD4+CD25high T cells. Dashed-line histograms represent expression levels of the respective markers in CD4+CD25– T cells. Numbers in dot plots indicate percent of cells within gates or quadrants.
Phenotype of CD45RA+ and CD45RA– CD4+CD25high T cells in human adult peripheral blood. (A) Representative distribution of CD45RA expression among human CD4+CD25high T cells from leukapheresis products (top panels) and coexpression of CD62L and CCR7 on the respective subpopulations (bottom panels). (B) Expression of FOXP3 (left panel) and CTLA-4 (right panel) in CD45RA+ (shaded histograms) and CD45RA– (solid-line histograms) subsets of CD4+CD25high T cells. Dashed-line histograms represent expression levels of the respective markers in CD4+CD25– T cells. Numbers in dot plots indicate percent of cells within gates or quadrants.
Both subpopulations of CD4+CD25high T cells expand in vitro, but only CD45RA+ cells give rise to a homogeneous CD62L+CCR7+CTLA-4+FOXP3+ population
As both the CD45RA– and CD45RA+ subpopulations of CD4+CD25high T cells contained cells of the CD62L+CCR7+ phenotype, we sorted CD45RA+ CD4+CD25high T cells (RA+) as well as CD45RA– CD4+CD25high T cells (RA–) from human PBMCs and expanded them for 2 to 3 weeks. Purity of the 2 populations with respect to FOXP3 expression was 96.4%, 97.0%, and 98.1% for RA+ and 86.4%, 91.1%, and 95.9% for RA– cells, as determined by reanalysis of sorted populations from 3 different donors. Upon polyclonal in vitro stimulation in the presence of high-dose IL-2, both subpopulations expanded about 1000-fold within 18 days, which was very similar to the expansion rate of corresponding unseparated CD4+CD25high cells (Figure 4A, left panel; combined data from 10 independent cultures). Phenotypic analysis at various time points revealed that the cultures initiated from CD45RA+ CD4+CD25high T cells (initially 95% ± 2.5% CD62L+CCR7+) retained expression of CD62L and CCR7 with still more than 90% double-positive cells after 12 days and about 70% double-positive cells after 18 days of in vitro expansion (Figure 4A, right panel; combined data from the same 10 cultures shown on the left), although they rapidly lost CD45RA and up-regulated CD45RO expression after stimulation, as expected (data not shown). In contrast, in cultures initiated from CD45RA– CD4+CD25high T cells, the CD62L+CCR7+ population (initially 58% ± 8%) further decreased over time and represented only a minority of the cells (32% ± 20%) after 18 days. Cultures initiated from unseparated CD4+CD25high T cells contained intermediate levels of CD62L+CCR7+ cells during the entire culture period. All 3 populations, however, differed dramatically from expanded CD4+CD25– cells that, although initially also 86% ± 4.5% double-positive, contained only 42% ± 10.3% of these cells after 1 week of in vitro expansion and no more than 3.6% ± 2.9% after 18 days (Figure 4A, right panel). Although hardly detectable in freshly isolated CD45RA+ CD4+CD25high T cells, intracellular CTLA-4 was up-regulated and uniformly expressed by these cells upon in vitro culture for 2 weeks, and stayed high even after a 2- to 4-day resting period (Figure 4B and data not shown). In contrast, expanded CD45RA– CD4+CD25high T cells showed a heterogeneous expression profile for CTLA-4 after 2 weeks expansion, with CTLA-4high and CD62L+CCR7+ cell populations again largely overlapping (Figure 4B and data not shown). CTLA-4 expression by expanded CD4+CD25– T cells was again slightly lower when rested under the same conditions. Thus, only expanded CD45RA+, but not CD45RA– CD4+CD25high T cells stably and uniformly express intracellular CTLA-4 after long-term in vitro expansion. Finally, we analyzed expression of FOXP3 in the different populations during expansion. Cultures derived from CD45RA+ CD4+CD25high T cells showed a constant high expression of FOXP3 mRNA during the routine culture period of 22 days (Figure 4C), and remained at that level in the 3 cultures that were followed for an additional 1 to 3 weeks (data not shown). In contrast, FOXP3 mRNA expression levels in cultures initiated from CD45RA– CD4+CD25high T cells were only initially (day 7 of culture) comparable with or slightly higher than those from CD45RA+ cells, but then continuously declined until day 22. Again, expanded total CD4+CD25high T cells expressed FOXP3 mRNA at intermediate levels, and expanded CD4+CD25– T cells showed no significant FOXP3 mRNA expression (Figure 4C). Flow cytometric analysis of FOXP3 expression on a single-cell level revealed that expanded CD45RA+ CD4+CD25high T cells represented a homogeneous population during the entire culture period, with 93.6% ± 1.0% FOXP3+ cells still on day 22. In contrast, cultures from both CD45RA– and unseparated CD4+CD25high T cells already comprised FOXP3+ as well as FOXP3– cells on day 7, and the proportion of FOXP3+ cells further declined until day 22 to 10.8% ± 6.8% in cultures from RA– cells and to 62.6% ± 9.2% in CD25high T cells. Representative data from 1 of 3 experiments are depicted in Figure 4D. The FOXP3+ subpopulations within these latter 2 cultures resembled in all tested criteria (size, CD25, CCR7, CD62L) FOXP3+ cells in lines derived from CD45RA+ CD4+CD25high T cells, while the increasing fraction of FOXP3– cells within these lines was phenotypically indistinguishable from sorted and expanded CD4+CD25– or CD4+CD25int cells (Figure 4D and data not shown). Taken together, these data demonstrate that only CD45RA+ CD4+CD25high T cells give rise to cell lines with homogeneous expression of Treg-cell–associated phenotypic and molecular markers.
Expansion rates and phenotypic characteristics of CD45RA+ and CD45RA– CD4+CD25high T cells in long-term cultures. (A) Expansion rates (left panel) and coexpression of CD62L and CCR7 (right panel) on in vitro–expanded CD4+CD25high T cells and sorted CD45RA+ and CD45RA– subsets thereof, respectively. Unseparated CD4+CD25high T cells (diamonds), or corresponding CD45RA+ (triangles) and CD45RA– (inverted triangles) subpopulations were FACS-sorted from leukapheresis products and expanded for up to 18 days. Open symbols in the right panel represent values for gated subpopulations in freshly isolated PBMCs (n = 6). Phenotypic analyses of cultured cells were performed at indicated time points during expansion (filled symbols). Phenotype of CD4+CD25– T cells within PBMCs or upon in vitro culture is shown for comparison (circles). Combined data from 10 independent cultures with cells from 8 different donors. Error bars represent SEM. (B) Intracellular CTLA-4 expression of CD45RA+ (shaded histogram) and CD45RA– CD4+CD25high T cells (bold solid line) or CD4+CD25– T cells (dashed line) after 2 weeks of in vitro expansion. Long dashed histogram represents isotype control. (C-D) FOXP3 mRNA (C) and protein expression (D) by sorted CD45RA+ (RA+) and CD45RA– (RA–) subpopulations or total CD4+CD25high (CD25high) and CD4+CD25– T cells (CD25neg) during in vitro expansion. (C) Total RNA was isolated from expanded cells on the days indicated. FOXP3 mRNA expression was determined by qRT-PCR and normalized to 18S rRNA. FOXP3 mRNA expression by sorted and 7-day expanded CD4+CD25– T cells was arbitrarily set to 1. One representative example (left panel) and combined data (right panel) for expanded CD45RA+ (filled symbols) and CD45RA– cells (open symbols) from 4 independent cultures are shown. (D) Cells were isolated on the days indicated, rested, and then stained for CD4, CD25, and FOXP3. Representative results from 1 of 3 independent experiments.
Expansion rates and phenotypic characteristics of CD45RA+ and CD45RA– CD4+CD25high T cells in long-term cultures. (A) Expansion rates (left panel) and coexpression of CD62L and CCR7 (right panel) on in vitro–expanded CD4+CD25high T cells and sorted CD45RA+ and CD45RA– subsets thereof, respectively. Unseparated CD4+CD25high T cells (diamonds), or corresponding CD45RA+ (triangles) and CD45RA– (inverted triangles) subpopulations were FACS-sorted from leukapheresis products and expanded for up to 18 days. Open symbols in the right panel represent values for gated subpopulations in freshly isolated PBMCs (n = 6). Phenotypic analyses of cultured cells were performed at indicated time points during expansion (filled symbols). Phenotype of CD4+CD25– T cells within PBMCs or upon in vitro culture is shown for comparison (circles). Combined data from 10 independent cultures with cells from 8 different donors. Error bars represent SEM. (B) Intracellular CTLA-4 expression of CD45RA+ (shaded histogram) and CD45RA– CD4+CD25high T cells (bold solid line) or CD4+CD25– T cells (dashed line) after 2 weeks of in vitro expansion. Long dashed histogram represents isotype control. (C-D) FOXP3 mRNA (C) and protein expression (D) by sorted CD45RA+ (RA+) and CD45RA– (RA–) subpopulations or total CD4+CD25high (CD25high) and CD4+CD25– T cells (CD25neg) during in vitro expansion. (C) Total RNA was isolated from expanded cells on the days indicated. FOXP3 mRNA expression was determined by qRT-PCR and normalized to 18S rRNA. FOXP3 mRNA expression by sorted and 7-day expanded CD4+CD25– T cells was arbitrarily set to 1. One representative example (left panel) and combined data (right panel) for expanded CD45RA+ (filled symbols) and CD45RA– cells (open symbols) from 4 independent cultures are shown. (D) Cells were isolated on the days indicated, rested, and then stained for CD4, CD25, and FOXP3. Representative results from 1 of 3 independent experiments.
Cell lines derived from RA+ CD4+CD25high T cells do not contain cytokine producers, but show profound suppressive activity
CD4+CD25+ Treg cells are known to produce neither IL-2 nor any other proinflammatory cytokines, even after stimulation with PMA/ionomycin, and only little IL-10.38 To test the purity of RA+ expansion cultures on this functional level, cells were expanded, restimulated with PMA/ionomycin, and then analyzed for cytokine production by intracellular staining. Data in Figure 5A are representative of 8 experiments performed with cells from different donors. Fewer than 5% of the cells in 2-week-old RA+ cultures expressed 1 or both of the proinflammatory cytokines IL-2 and IFN-γ (2.7% ± 1.3% and 1.5% ± 1% of IL-2 and IFN-γ producers, respectively, with 0.3% ± 0.1% of the cells producing both cytokines). In contrast, on average, 40% of cells in RA– cultures produced proinflammatory cytokines upon PMA/ionomycin stimulation (27.9% ± 11% and 12.2% ± 4.2% for IL-2 and IFN-γ, respectively, with 5.8% ± 1.5% double-producers). Unseparated CD4+CD25high T-cell lines contained variable but usually lower numbers of IL-2 and IFN-γ producers than RA– cultures (8.9% ± 9.3% and 3.9% ± 3.4%, respectively, with 1.0% ± 0.6% of cells producing both), whereas more than 85% of expanded CD4+CD25– T cells expressed IL-2 and IFN-γ (81.3% ± 8.1% and 21.6% ± 9.6%, respectively, and 17.1% ± 9.7% of cells producing both). Interestingly, RA– and CD4+CD25high T-cell cultures contained a defined population of IL-10 producers (6.9% ± 5.6% and 1.9% ± 2.1%, respectively), whereas less than 1% of cells derived from RA+ cultures or CD4+CD25– T cells produced this cytokine upon stimulation. Thus, IL-10–producing cells within expanded CD4+CD25high Treg cells seem to originate primarily from RA– memory, but not naive Treg cells.
To compare the suppressive activity of expanded RA+ and RA– cells, we cocultured them with CFSE-labeled autologous Tresp cells at various ratios in the presence of OKT-3 and autologous antigen-presenting cells for 4 to 5 days and determined the proportion of Tresp cells that went through at least 1 cell cycle. As detailed in Figure 5B, suppression by RA+ cells at a Treg/Tresp-cell ratio of 1:4 was reproducibly more profound than that by RA– cells (13.6% ± 4% vs 35.4% ± 7.7% proliferating cells; P < .001; n = 7). Suppressive activity of unseparated CD4+CD25high T-cell lines was in between and significantly different (P < .05) from those of the 2 expanded subpopulations with 20.5% ± 6.9% proliferating cells, while expanded CD4+CD25– T cells showed no significant suppression. Although less pronounced, the same differences in suppressive activity between the various populations were still apparent at a Treg/Tresp-cell ratio of 1:16.
Functional activity of in vitro–expanded CD45RA+ and CD45RA– CD4+CD25high T cells. (A) Cytokine production by sorted CD45RA+ (RA+) and CD45RA– (RA–) subpopulations or total CD4+CD25high (CD25high) and CD4+CD25– T cells (CD25neg) after 2 weeks of in vitro expansion and restimulation with PMA/ionomycin. Representative results from 1 of 8 independent experiments. Numbers in dot plots indicate percent of cells within quadrants. (B) Suppressive activity of in vitro–expanded subpopulations compared with unseparated CD4+CD25high and CD4+CD25– T cells. Suppression by the indicated T-cell subpopulations at Treg/Tresp ratios of 1:4 (n = 7) and 1:16 (n = 3) was determined after polyclonal stimulation in a CFSE dilution assay. Combined data from 7 separate cultures with cells from 5 different donors. ***P < .001; *P < .05; RA+ (1:4) versus CD25high (1:4) is also P < .05. Bars represent means + SEM. (C) Cytokine production by Tresp cells and different Treg-cell populations during coculture. CFSE-labeled Tresp cells and indicated autologous Treg-cell populations were stimulated with anti-CD3 on autologous antigen-presenting cells for 5 days and restimulated with PMA/ionomycin in the presence of monensin for the last 5 hours. One of 3 separate experiments with similar results is shown. Numbers in dot plots indicate percent of cells within quadrants.
Functional activity of in vitro–expanded CD45RA+ and CD45RA– CD4+CD25high T cells. (A) Cytokine production by sorted CD45RA+ (RA+) and CD45RA– (RA–) subpopulations or total CD4+CD25high (CD25high) and CD4+CD25– T cells (CD25neg) after 2 weeks of in vitro expansion and restimulation with PMA/ionomycin. Representative results from 1 of 8 independent experiments. Numbers in dot plots indicate percent of cells within quadrants. (B) Suppressive activity of in vitro–expanded subpopulations compared with unseparated CD4+CD25high and CD4+CD25– T cells. Suppression by the indicated T-cell subpopulations at Treg/Tresp ratios of 1:4 (n = 7) and 1:16 (n = 3) was determined after polyclonal stimulation in a CFSE dilution assay. Combined data from 7 separate cultures with cells from 5 different donors. ***P < .001; *P < .05; RA+ (1:4) versus CD25high (1:4) is also P < .05. Bars represent means + SEM. (C) Cytokine production by Tresp cells and different Treg-cell populations during coculture. CFSE-labeled Tresp cells and indicated autologous Treg-cell populations were stimulated with anti-CD3 on autologous antigen-presenting cells for 5 days and restimulated with PMA/ionomycin in the presence of monensin for the last 5 hours. One of 3 separate experiments with similar results is shown. Numbers in dot plots indicate percent of cells within quadrants.
When we examined cytokine production of the Treg as well as the Tresp-cell populations during the coculture period, we again found that CFSE– Treg cells derived from CD45RA+ CD4+CD25high T cells produced no IL-2 and contained only low numbers of IL-10 producers, while cells derived from CD45RA– CD4+CD25high T cells showed a high frequency, and CD4+CD25high T-cell lines, containing RA+ and RA– descendants, showed intermediate levels of IL-10–producing cells (Figure 5C). As expected, suppression of Tresp-cell proliferation was strongest by RA+ Treg-cell lines, followed by lines from CD4+CD25high T cells, and was weakest in cocultures with RA– Treg cells compared with controls. Surprisingly, Tresp cells were able to produce IL-2 after restimulation with PMA/ionomycin even after 5 days of coculture with highly suppressive RA+ Treg-cell lines. Thus suppression of Tresp cells by Treg cells seems to affect primarily cell-cycle progression/proliferation of Tresp cells, but not necessarily transcription of IL-2 as initially proposed for murine Treg cells.39 Recent reports, however, revealed that the early IL-2 production in murine Tresp cells is neither inhibited in vitro nor in vivo by Treg cells,40-42 and our data now suggest that this is also true for previously suppressed Tresp cells after strong restimulation. In summary, the functional assays confirm that CD45RA+ CD4+CD25high T cells give rise to a homogeneous and highly suppressive Treg-cell population, whereas CD45RA– CD4+CD25high T cells generate cell lines with mixed phenotype and function.
Discussion
The adoptive transfer of CD4+CD25+ Treg cells is a promising strategy for the prevention and treatment of T-cell–mediated diseases.12,13,43 In animal models, polyclonal donor Treg cells protect from GVHD after allogeneic BMT between major histocompatibility complex (MHC)–disparate donor and recipient strains, as previously shown by us and others.11,20-25 Similarly, transfer of either polyclonal or antigen-specific Treg cells has been shown to efficiently prevent and even cure certain autoimmune diseases.2,15,18,44 Translating such strategies into clinical trials requires the identification and isolation of pure Treg-cell populations from peripheral blood to avoid contamination with allo- or autoreactive effector T cells, respectively. Furthermore, in vitro expansion of Treg cells will be necessary for the generation of sufficient cell numbers and/or for repetitive Treg-cell treatments. Using highly FACS-purified CD4+CD25high Treg cells, we demonstrated that this otherwise anergic cell population efficiently expands in vitro upon strong stimulation with cross-linked CD3 and CD28 antibodies and high-dose IL-2.28 Unexpectedly, even after extensive proliferation a large proportion of Treg cells maintained expression of the LN homing receptors CD62L and CCR7, which are uniformly expressed on naive T cells, but lost upon stimulation by non-Treg cells. We now show that only CD4+CD25high Treg cells coexpressing CD62L+ and CCR7+ after 1 to 2 weeks of in vitro culture homogeneously express FOXP3 and stably maintain expression of all 3 molecules after reisolation and further expansion. In addition, this subpopulation of expanded CD4+CD25high Treg cells contained only negligible numbers of IL-2 or IFN-γ producers and potently suppressed autologous Tresp cells in vitro. Combined, these findings suggested that CD4+CD25high T cells maintaining CD62L and CCR7 expression upon expansion represent a population of Treg cells that is almost devoid of contaminating effector cells. Because such cell products would be desirable for clinical applications, we sorted CD62L+CCR7+CD4+CD25high T cells directly from fresh leukapheresis products. Surprisingly, we could not generate the same stable phenotype after their in vitro expansion, suggesting that freshly isolated CD62L+CCR7+CD4+CD25high T cells still contained distinct subpopulations of T cells. Since coexpression of CD62L and CCR7 is attributed to naive as well as central memory T cells, we examined CD4+CD25high T cells with respect to their CD45 phenotype, as the CD45 splice variants RA and RO distinguish naive (CD45RA+) from central memory and recently activated (CD45RO+) T cells in peripheral blood.45 Although it was postulated that CD4+CD25high Treg cells in adult peripheral blood exclusively express CD45RO,46 we found in our cohort of 22- to 48-year-old volunteers an average of 42% truly naive cells within this CD4+CD25high T-cell compartment as documented by their CD45RA+CD62L+CCR7+CD27+ phenotype. Nevertheless, these cells showed also characteristics of natural Treg cells, including uniform FOXP3 expression as revealed by multicolor FACS analysis. We thus confirm and extend recent findings by others describing the persistence of CD45RA+ naive Treg cells in adult peripheral blood.35,36 When this CD45RA+ CD4+CD25high T-cell population was sorted to purity for the initiation of Treg-cell cultures, the cell lines maintained expression of CD62L and CCR7 for several weeks and remained homogeneously FOXP3+. They up-regulated intracellular CTLA-4, did not secrete cytokines upon stimulation, and showed robust suppression of responder T cells in functional assays. In comparison, cell lines derived from CD45RA– CD4+CD25high T cells were already heterogeneous for CCR7 at the initiation of Treg-cell cultures, and partially lost CD62L and, more importantly, even FOXP3 expression and suppressive activity after further in vitro expansion. Thus, naive, but not memory-type Treg cells from adult peripheral blood gave rise to pure Treg-cell lines and might therefore be ideally suited for the generation of cellular products for clinical applications, as previously also suggested for CD45RA+ Treg cells from human cord blood.30,47
In their study, Valmori et al36 found higher T-cell–receptor rearrangement excision circle (TREC) levels as well as longer telomeres within the RA+ subpopulation of Treg cells, suggesting that they represent recent thymic emigrants, and both Valmori et al36 and Seddiki et al35 concurrently described the age-dependent decline of these cells in peripheral blood, most likely due to reduction of thymic output after thymic involution. Potential clinical applications exploring the isolation, expansion, and reinfusion of in vitro–expanded naive Treg cells might thus be challenging in elderly patients with autoimmune diseases, especially as some of these diseases seem to be associated with reduced Treg-cell frequency and function.48-51 Whether low Treg-cell numbers in such patients result from an impaired export of naive Treg cells from the thymus or reflect a reduced proliferative potential or survival in the periphery remains to be determined. Preliminary findings from patients with cancer suggest that at the very least, malignant diseases might influence thymic output and/or peripheral expansion of naive Treg cells.52,53 Such (theoretical) limitations might be less relevant for the application of Treg cells for GVHD prevention after allogeneic stem-cell transplantation, as they would be isolated from the respective stem-cell donors, who are usually young and only approved for donation after extensive health examinations.
Maintained expression of LN homing receptors even after activation and extensive proliferation seems to be a unique feature of naive Treg cells. Although the molecular mechanisms preventing loss of CD62L and CCR7 expression by those cells are thus far unknown, these findings suggest that Treg cells remain within lymphoid organs for prolonged periods of time after initial recognition of their specific antigen to primarily inhibit effector T-cell expansion initiated by professional antigen-presenting cells at those sites.54 Interestingly, Lim et al55 showed that naive Treg cells display a high flexibility in the expression of chemokine receptors after stimulation, but maintain CCR7 expression not only in vitro but also in vivo. In animal models, LN homing capacity has been shown to be essential for suppression of both autoimmunity14,15,56-59 and alloresponses after BMT.60,61 For therapeutic purposes, it might thus be advantageous to transfer cell products generated from naive Treg cells not only because of their increased purity, but also because of their superior ability to migrate to lymphoid organs due to expression of relevant homing receptors.62,63 Although transfer of polyclonal Treg cells seems to be sufficient for protection from GVHD in animal models, it remains to be seen whether antigen-specific Treg cells can be generated from CD45RA+ CD4+CD25high Treg cells for therapeutic interventions in autoimmune diseases.64
A surprising finding of this study was the loss of FOXP3 mRNA and protein expression in cell lines derived from CD45RA– CD4+CD25high Treg cells, which were until recently regarded as the sole natural Treg-cell population in adult peripheral blood.31-34,46 Although 90% of cells were FOXP3+ after isolation, only a few of these cells remained positive after 2 to 3 weeks in culture. The parallel increase in cytokine-secreting cells (approximately 40% were secreting either IL-2, IFN-γ, or both after 2 weeks) confirms the partial loss of Treg-cell characteristics in these lines. One possible explanation could be a minor contamination with non-Treg cells and their consecutive in vitro expansion. Alternatively, memory-type Treg cells might down-regulate FOXP3 expression and even lose suppressive activity after repetitive stimulation and multiple proliferation cycles. We favor the latter hypothesis due to the high frequency of FOXP3+ cells within the CD45RA– subpopulation of CD4+CD25high T cells at the initiation of the cultures and their equal proliferative capacity compared with potential contaminants. The almost exclusive appearance of IL-10–producing cells within this subpopulation upon in vitro expansion further supports the concept that they undergo a developmental transition. Yet we cannot resolve this issue unequivocally on the basis of our current data and therefore started to investigate single-cell cultures of naive and memory Treg cells to follow the fate of FOXP3 expression on a clonal level.
In summary, we show that although the CD4+CD25high Treg-cell compartment in adult peripheral blood comprises naive as well as memory cells, it is solely the naive CD45RA+ subpopulation that gives rise to homogeneous Treg-cell lines. These findings have important implications for future clinical trials exploring the adoptive transfer of Treg cells for the prevention or treatment of T-cell–mediated diseases.
Authorship
Contribution: P.H. designed and performed research, analyzed data, and wrote the paper; R.E. designed and performed research; T.J.B. performed research; K.D. performed research, B.P. performed research, R.A. designed research and provided vital tools; and M.E. designed research, analyzed data, and wrote the paper.
Conflict-of-interest disclosure: The authors declare no competing financial interests.
Prepublished online as Blood First Edition Paper, August 17, 2006; DOI 10.1182/blood-2006-06-027409.
An Inside Blood analysis of this article appears at the front of this issue.
The publication costs of this article were defrayed in part by page charge payment. Therefore, and solely to indicate this fact, this article is hereby marked “advertisement” in accordance with 18 USC section 1734.
We thank Kathrin Dummer for expert technical assistance.
This work was supported by the Dr Mildred Scheel Stiftung, the Wilhelm Sander Stiftung, and the José Carreras Foundation.





This feature is available to Subscribers Only
Sign In or Create an Account Close Modal