Abstract
Two classes of oncogenic mutations of the c-kit tyrosine kinase have been described: the juxtamembrane domain V560G mutation, which is preferentially found in gastrointestinal stromal tumors (GISTs), and the kinase domain D816V mutation, which is highly representative of systemic mastocytosis (SM). Here we show that both mutations constitutively activate the mammalian target of rapamycin (mTOR) signaling pathway. Surprisingly, the mTOR inhibitor rapamycin induces only apoptosis in HMC-1 cells bearing the D816V but not the V560G mutation. In support of this unexpected selectivity, rapamycin inhibits the phosphorylation of 4E-BP1, a downstream substrate of the mTOR pathway, but only in D816V HMC-1 cells. Importantly, D816V mast cells isolated from SM patients or from transgenic mice are sensitive to rapamycin whereas normal human or mouse mast cells are not. Thus, rapamycin inhibition appears specific to the D816V mutation. At present there is no effective cure for SM patients with the D816V mutation. The data presented here provide a rationale to test whether rapamycin could be a possible treatment for SM and other hematologic malignancies with the D816V mutation.
Introduction
The proto-oncogene c-kit encodes the transmembrane type III tyrosine kinase c-kit protein that is the receptor for stem cell factor (SCF).1 In physiologic conditions, binding of the SCF ligand to its c-kit receptor induces c-kit dimerization, which in turn leads to activation of the c-kit tyrosine kinase by transphosphorylation. However, activating mutations of c-kit, which circumvent the normal activation process, have been described in various neoplastic disorders, including systemic mastocytosis (SM), gastrointestinal stromal tumors (GISTs), sinonasal natural killer (NK)/T-cell lymphoma, seminomas/dysgerminomas, and acute myeloid leukemia.2-6 Those mutations cause constitutive phosphorylation of the c-kit protein, independently of ligand binding,7 leading to the inappropriate activation of important downstream signaling pathways. The latter are believed to contribute to the abnormal proliferation, accumulation, and survival of neoplastic cells. Two classes of c-kit mutations leading to the receptor's constitutive activation have been described. They occur either in the regulatory juxtamembrane domain or in the catalytic pocket of the kinase domain. The juxtamembrane mutations are mainly found in GISTs,8 whereas those of the kinase domains are essentially associated with mastocytosis.9 The juxtamembrane coding region is believed to play the role of an autoinhibitory domain, which repulses its dimeric counterpart. In this scenario, mutations of this domain, including single nucleotide substitution, deletion, or insertion, lead to receptor dimerization and activation without ligand binding requirement.10 By contrast, the kinase domain mutations, the most frequent of which is the substitution in amino acid 816 (D816V), lead to direct activation of the catalytic domain.
Mastocytosis is a neoplastic disease characterized by abnormal accumulation of mast cells in skin and various organs. In most cases of aggressive SM, the D816V c-kit mutations are found in neoplastic mast cells.9 However, mutations may also occur in the intracellular juxtamembrane-coding region at position 560 or in the transmembrane domain at position 52211 in rare cases of human SM.
Currently, no treatment is available to reduce the mast cell burden and cure SM.12-15 The only currently available c-kit inhibitor is imatinib, which is also an inhibitor of abl, bcr-abl, and platelet-derived growth factor receptor (PDGF-R) tyrosine kinases.16 It is currently used successfully in the treatment of more than 85% of chronic myelogenous leukemia.17 However we and others4,11,18,19 have shown that imatinib exerts an inhibitory effect on the kinase activity of wild-type (wt) and juxtamembrane (V560G) c-kit mutants but not on catalytic domain mutants (D816V). Those results explain both the efficacy of imatinib in GISTs that exhibit the c-kit juxtamembrane mutation V560G20,21 and its apparent failure to treat SM with the D816V c-kit mutation.11,18,19,22
Several signaling molecules have been identified as candidates for transducing c-kit receptor signals. These include mitogen-activated protein kinase (MAPK), phosphatidylinositol-3 kinase (PI-3K), protein kinase C (PKC), and the Janus kinases (JAKs).1 Recent results show that different c-kit–activating mutations lead to different sets of proteins being phosphorylated (P.D., unpublished data, 2006), suggesting that different pathways are activated by different mutations. In fact, it has now been demonstrated that the D816V c-kit mutation activates the serine/threonine kinase mammalian target of rapamycin (mTOR)23 downstream of PI-3K/Akt activation. mTOR is a key regulator of cell growth, protein synthesis, and progression through the cell cycle.24-28 It phosphorylates p70S6kinase (p70S6k) and the eukaryotic initiation factor 4E-binding protein-1 (4E-BP1), both of which regulate mRNA translation. Rapamycin is an immunosuppressive macro-cyclic lactone with antitumor properties that inhibits the activation of mTOR. mTOR inhibition by rapamycin mimics growth factor withdrawal characterized by inhibition of protein synthesis and inhibition of cell cycle progression at the G1-S transition.
Together these data have led us to hypothesize that rapamycin may inhibit proliferation and survival of cells bearing the D816V c-kit mutation. In this report, we compare the efficacy of rapamycin against subclones of HMC human mast cell lines bearing the c-kit D816V catalytic domain mutation (HMC-1) or the V560G juxtamembrane mutations (α-155). mTOR is constitutively activated in both cell lines, as assessed by the phosphorylation of its 2 main downstream targets p70S6k and 4E-BP1. Rapamycin induces cell cycle arrest and apoptosis in HMC-1 cells but not α-155 cells. In support of this selective effect, a pharmacologic concentration (5 nM) of rapamycin lowers the level of phospho–4E-BP1 in HMC-1 but not in α-155 cells. Similar selectivity of rapamycin for the D816V c-kit mutation is shown in bone marrow–derived mast cells (BMMCs) obtained from D816V-mutated c-kit transgenic but not from wt mice and, importantly, in patient-derived neoplastic mast cells harboring the D816V mutation but not in normal human cord blood–derived mast cells.
Materials and methods
Cells, antibodies, and reagents
HMC-1 is a human mast cell line derived from a patient with a mast cell leukemia.18 The cell lines used in this study are clones derived from an original population. HMC-1 containing both juxtamembrane and catalytic domain mutations (V560G and D816V) and α-155 containing only the V560G mutation were provided by Dr P. Valent (Vienna, Austria). Cells were maintained in RPMI medium (Gibco, BRL, Carlsbad, CA) supplemented with 10% fetal bovine serum (FBS), 1% L-glutamine, and 1% penicillin-streptomycin and grown at 37°C in 5% CO2. Highly purified (95%) human normal mast cells were generated as previously described.18 Briefly, mast cells were obtained by long-term culture (> 8 weeks) in serum-free medium (IMDM; Cambrex, Brussels, Belgium) in the presence of 5% CHO–c-kit ligand (CHO-SCF) of CD34+ cells purified from cord blood mononuclear cells using an immunomagnetic CD34 affinity column sorting (Miltenyi Biotech, Paris, France).
Bone marrow–derived mast cells (BMMCs) were generated from femurs of Bchm/wt and Bchm/D816V c-kit transgenic mice in the presence of complete medium containing murine recombinant IL-3 or SCF over 28 days. Transgenic mice were generated by pronuclear injection of the linear Bchm/D816V human c-kit transgene into fertilized (C57BL/6 x DBA2) F2 zygotes.29
Anti-p70S6kinase, anti-phospho–p70S6kinase (Thr389), anti–c-kit, antiphospho–c-kit, anti–4E-BP1, anti-phospho–4E-BP1 (Thr37/46), anti-mTor, anti-phospho–mTor (Ser2448), anti-Akt, and anti-phospho–Akt (Ser473) rabbit polyclonal antibodies (all from Cell Signaling Technology, Beverly, MA) were used for Western blot analysis. Rapamycin (Cell Signaling Technology) was prepared in ethanol and stored at –80°C. PI-3K inhibitor (LY294002) was purchased from Cell Signaling Technology. Imatinib was provided by Novartis (Basel, Switzerland).
Human c-kit constructs and retroviral infection
Human c-kit (Wt) cDNA was cloned in pMiev-GFP retroviral vector. Human c-kit D816V mutation was obtained in pSPORT by site-directed mutagenesis using Quick Change Kit from Stratagene (La Jolla, CA), and NotI/SalI DNA fragment containing the mutated c-kit D816V was transferred into the retroviral vector pMiev–human c-kit WT. The pMiev–human c-kit D816V clones were transfected using fugene-6 reagent (Roche Diagnostic, Meylan, France) in amphotropic packaging phoenix cell lines for virus production. The α-155 cells were infected for 24 hours in the presence of the viral supernatants collected 48 hours after phoenix transfection. Then α-155 cells were washed twice and cultivated in complete medium (RPMI 1640, 10% FCS). Seven to 10 days after viral infection, α-155 cells were treated with imatinib (0.2 μM) for 3 days to select α-155 cells containing c-kit D816V construct. The infected cells were analyzed and sorted for GFP expression. The expression of c-kit D816V was further confirmed by polymerase chain reaction (PCR) analysis and the mutation was detected by direct sequencing.
Cell growth and survey assay
Cell growth of wt and D816V BMMC transgenic mice, HMC-1 and α-155, was determined at various times of culture in medium in the presence of different rapamycin concentrations (0.1, 1, 2.5, and 5 nM), imatinib (1 μM), or both imatinib (1 μM) and rapamycin (5 nM). Cells were suspended in medium at various concentrations as indicated and cultured in 12-well plates. After 24, 48, and 72 hours of culture, percentage of viable cells was estimated after trypan blue exclusion staining. Similar conditions were used to study the survey of CD34-derived mast cells and pathologic mast cells from mastocytosis patients in the presence of different rapamycin concentrations (5 and 50 nM) or imatinib (0.1 and 1 μM) during 1 to 4 days of cultures.
Cell cycle and apoptosis assay
HMC-1 lines were incubated for 24 hours, 48 hours, and 72 hours in the presence of medium alone or with different concentrations of rapamycin (0.1 to 5 nM). Cells were then harvested and centrifuged and pellets were resuspended in a propidium iodide buffer (0.1% of NaCi, 0.1% Triton X-100, 50 μg/mL propidium iodide) and incubated for 15 minutes at 37°C. Reaction was stopped by the addition of cold phosphate-buffered saline (PBS) 1×. Cell cycles were then analyzed using a flow cytometer (Facs Calibur; Becton Dickinson, San Jose, CA). Apoptosis was assessed in the similar condition of culture. Cells were incubated for 10 minutes at 4°C with FITC-conjugated annexin V and propidium iodide (Immunotech, Marseille, France), and fluorescence intensity was analyzed by flow cytometry on a FACScan (Becton Dickinson, San Jose, CA).
Isolation of mast cells from mastocytosis patients
Bone marrow from mastocytosis patients was collected and obtained in the adult hematologic department from Necker Hospital after the authorization of Necker ethical committee and establishment of each patient's written informed consent. Briefly, mononuclear cells from each patient's bone marrow were obtained after a Ficoll-Ipaque gradient isolation. Cells were stained at 4°C using an anti–c-kit–PE antibody (Becton Dickinson, Le-Pont-de-Claix, France) during a 30-minute period. After 2 washes in PBS and 2% FCS, cells were then incubated with anti-PE magnetic microbeads (Miltenyi Biotec, Bergisch Gladbach, Germany) for 30 minutes at 4°C. Then, cells were washed again, and positive c-kit cells were retained on immunomagnetic column (Miltenyi Biotec, Bergisch Gladbach, Germany). Cell purity was assessed by flow cytometry using an anti-CD25–FITC antibody (Beckman Coulter, Villepinte, France) to determine the percentage of c-kit/CD25 pathologic mast cells in the positive c-kit fraction.
Western blot analysis
Cells (2.5 × 106) were incubated in medium with or without rapamycin (5 nM). Cells were harvested after 24 hours of culture. Cells were cultured and were lysed in 250 μL of boiling sample lysis buffer (0.15 M NaCl; 0.05 M Tris-HCl, pH 7.2; 1% Triton X-100; 1% sodium deoxycholate; and 2% SDS) containing protease and phosphatase inhibitors (10 μg/mL aprotinine, 10 μg/mL leupeptin, 10 μg/mL benzamidin, 10 μg/mL pepstatin) on ice for 10 minutes. Crude lysates were obtained by centrifugation to pellet nuclei. Protein content was measured using the BioRad Protein assay (Pierce, Cramlington, United Kingdom). Equal amounts of protein were loaded on a 10% SDS–polyacrylamide gel electrophoresis (SDS-PAGE) and transferred to polyvinylidene difluoride membrane (PVDF; Amersham Bioscience, Les Ulis, France). Anti-p70S6kinase, anti-phospho–p70S6kinase, anti–c-kit, anti-phospho–c-kit, anti–4E-BP1, anti-phospho–4E-BP1 anti-mTor, antiphospho–mTor, anti-Akt, or anti-phospho–Akt polyclonal antibodies were revealed using an appropriate horseradish peroxidase (HRP)–conjugated secondary antibody (Pierce) and detected by an enhanced chemiluminescence (ECL) kit (Pierce). In conjunction, blots were probed with antiactin polyclonal antibody (Tebu, Le Perray en Yvelines, France) to confirm equal loading of protein.
RNA silencing of p70S6k and 4E-BP1
Both HMC-1 and α-155 cells were plated at 5 × 105 cells per well on 24-well plates with 500 μL of complete medium containing FCS. Scramble siRNA and siRNA of p70S6k and 4E-BP1 (150 nM; each Alexa-488–tagged, designed, and validated by Qiagen, Courtabeuf, France) were incubated with RPMI and Hiperfect reagent (Qiagen) for 20 minutes at room temperature to form a complex. Then, siRNA samples were added to the cell and incubated at 37°C for 24 to 72 hours to determine the efficiency of the timing for siRNA addition.
Sequencing of c-kit exon 17 in α-155, HMC-1, and D816V-transfected α-155 cells
To assess the ratio of GAC (WT) to GTC (D816V) c-kit mutation in α-155, D816V-transfected α-155, and HMC-1, direct sequencing of c-kit exon 17 was performed as previously described.29
Statistical analysis
The results were analyzed by independent sample 2-tailed and unpaired Student t test and were presented as means ± standard error.
Results
Rapamycin selectively inhibits proliferation of HMC-1 (D816V) but not of α-155 (V560G) cell lines
HMC-1 and α-155 cell lines that harbor both V560G and D816V or only V560G c-kit–activating mutations, respectively, were cultured in the presence of various rapamycin concentrations (0.1 to 5 nM) for 24 to 72 hours. At 24 hours, rapamycin drastically inhibited proliferation of HMC-1 (Figure 1A), but no significant inhibition of proliferation was observed in α-155 cells (Figure 1B). Inhibition of HMC-1 cell proliferation could be observed with clinically achievable rapamycin concentration (5 nM; Figure 1A,C) and also at lower doses (1 nM; data not shown). In contrast, as previously described,18 HMC-1 cells were insensitive to imatinib whereas α-155 cells exhibited high sensitivity (Figure 1C,D, respectively). No synergistic effect of rapamycin and imatinib was observed on either mutated cell line (Figure 1C-D). These results clearly showed differential and opposite sensitivity of HMC-1 and α-155 cell lines to imatinib and rapamycin.
Rapamycin inhibits HMC-1 (D816V) proliferation. (A-B) Rapamycin activity was assessed on the proliferation of HMC-1 (D816V; A) and α-155 (V560G; B), respectively. Cells were incubated with different concentrations (5 and 50 nM) of rapamycin (▪ and ▦, respectively) or with medium alone containing diluted-ethanol rapamycin buffer (□) for 24 to 72 hours. (C-D) HMC-1 (D816V; C) and α-155 (V560G; D), respectively, were incubated alone (□), with rapamycin (5 nM; ▪), with imatinib (1 μM; ▦), or both imatinib and rapamycin (dotted columns) for 24 and 48 hours. Numbers of viable cells were assessed by trypan blue exclusion. Data represent means ± SD of 3 separate experiments, each plated in triplicate.
Rapamycin inhibits HMC-1 (D816V) proliferation. (A-B) Rapamycin activity was assessed on the proliferation of HMC-1 (D816V; A) and α-155 (V560G; B), respectively. Cells were incubated with different concentrations (5 and 50 nM) of rapamycin (▪ and ▦, respectively) or with medium alone containing diluted-ethanol rapamycin buffer (□) for 24 to 72 hours. (C-D) HMC-1 (D816V; C) and α-155 (V560G; D), respectively, were incubated alone (□), with rapamycin (5 nM; ▪), with imatinib (1 μM; ▦), or both imatinib and rapamycin (dotted columns) for 24 and 48 hours. Numbers of viable cells were assessed by trypan blue exclusion. Data represent means ± SD of 3 separate experiments, each plated in triplicate.
Rapamycin induces apoptosis and cell cycle arrest of HMC-1 (D816V) but not of α-155 cell line
In order to understand the mechanism by which rapamycin induced a D816V-specific inhibition of cell proliferation, cell cycle and apoptosis were analyzed in both cell lines. At 24 hours, rapamycin-treated HMC-1 cells showed an increase of annexin V+/propidium iodide–positive (PI+) apoptotic cells when compared with untreated cells (23% vs 7%; Figure 2A top panel). As expected, imatinib did not induce apoptosis of HMC-1 cells. In contrast, as previously reported, at 24 hours imatinib induced apoptosis in α-155 cell line when compared with the control (55% vs 4% annexin-V+/PI+; Figure 2A bottom panel).
Rapamycin also induced cell cycle arrest of HMC-1 cells. At 48 hours of rapamycin exposure (5 nM), more HMC-1 cells were in the G0/G1 phase of cell cycle when compared with untreated cells (53% vs 42% of cells in G0/G1; Figure 2B top panel), whereas imatinib had no effect. In contrast, the cell cycles of α-155 cells were unaffected by rapamycin (Figure 2B bottom panel). Taken together these results showed that rapamycin induces significant cell cycle arrest and apoptosis of HMC-1 but not of α-155 cell lines.
c-kit D816V signaling confers rapamycin sensitivity to α-155 cell lines and bone marrow–derived mice mast cells
The differential sensitivity to rapamycin between HMC-1 and α-155 cells might be a consequence of either differential signal transduction induced by c-kit D816V and V560G or to differential molecular background of both cell lines. Therefore, in order to assess the role of D816V c-kit in the rapamycin sensitivity, we have generated a stable D816V-mutated c-kit cell line in the α-155 cell line background (about 33% of mRNA expressing the D816V mutation; Figure 3A). Transduction of D816V into α-155 cells restored sensitivity to rapamycin similar to that of HMC-1 cells (50% vs 42% live cells). However, α-155 cells were insensitive to rapamycin (85% live cells), even after 72 hours of treatment with rapamycin (5 nM). As a control of transduction efficiency, transduced D816V-mutated c-kit α-155 cells were partially resistant (52% dead cells) to imatinib, whereas α-155 cells were almost all dead after 72 hours of culture in the presence of imatinib (95% dead cells; Figure 3B). Thus, these findings suggest that rapamycin activity in HMC-1 cells is specific to the D816V c-kit mutation and is not a consequence of a different cell line background.
Rapamycin directly acts on survival and cell cycle of HMC-1 cell lines. (A) Comparative effect of rapamycin (5 nM) and imatinib (1 μM) on the induction of programmed cell death in HMC-1 and α-155 cells. Apoptotic and necrotic cells were followed by flow cytometry using an annexin V–FITC/PI kit. The percentage of dead cells located in top right histogram quadrant (annexin V+/IP+) is indicated. A representative experiment is showed out of 3. (B) Rapamycin effect on cell cycle in HMC-1 and α-155 cells. Cells were incubated in the presence of rapamycin (5 nM) or imatinib (1 μM) for 48 hours. Cell cycle was followed by flow cytometry using a Triton-PI buffer. Percentage indicates the number of cells at each cell cycle stage (G0-G1, S, and G2-M). Data represent means ± SD of 3 separate experiments.
Rapamycin directly acts on survival and cell cycle of HMC-1 cell lines. (A) Comparative effect of rapamycin (5 nM) and imatinib (1 μM) on the induction of programmed cell death in HMC-1 and α-155 cells. Apoptotic and necrotic cells were followed by flow cytometry using an annexin V–FITC/PI kit. The percentage of dead cells located in top right histogram quadrant (annexin V+/IP+) is indicated. A representative experiment is showed out of 3. (B) Rapamycin effect on cell cycle in HMC-1 and α-155 cells. Cells were incubated in the presence of rapamycin (5 nM) or imatinib (1 μM) for 48 hours. Cell cycle was followed by flow cytometry using a Triton-PI buffer. Percentage indicates the number of cells at each cell cycle stage (G0-G1, S, and G2-M). Data represent means ± SD of 3 separate experiments.
To further validate the specificity of rapamycin on D816V-mutated human c-kit, we have tested the effect of rapamycin on mast cells derived from bone marrow (BMMCs) of wild-type (wt) or D816V-mutated human c-kit transgenic mice. Rapamycin was effective in specifically blocking proliferation of D816V-mutated human c-kit BMMCs (80%) but not of wt c-kit BMMCs (1%), with the proliferation being induced by IL-3 (Figure 3C right and left panel, respectively) or SCF (data not shown). Thus, these results provide more evidence that rapamycin specifically acts on mast cells expressing the D816V-mutated c-kit.
Rapamycin inhibits phosphorylation of 4E-BP1 in HMC-1 cell line but not in α-155 cell line
In order to understand the mechanism of rapamycin action on HMC-1 cell line, the phosphorylation of the 2 main targets of mTOR, p70S6k and 4E-BP1, was analyzed. Although to a lesser extent in HMC-1, in both cell lines, c-kit and Akt were phosphorylated. However, although PI-3K inhibitor (LY294002) induced inhibition of cell proliferation in both cell lines at 10 μM, only high-dose LY294002 (50 μM) could induce significant inhibition of mTOR phosphorylation (data not shown). As expected, rapamycin did not interfere with c-kit/Akt phosphorylation in either HMC-1 or α-155, whereas imatinib inhibited c-kit/Akt phosphorylation but only in α-155 cells (Figure 4A). The serine/threonine kinase mTOR was constitutively phosphorylated and activated in both cell lines as assessed by the phosphorylation of its 2 main targets, p70S6k and 4E-BP1 (Figure 4A).
After 24 hours of treatment with rapamycin (5 nM), phosphorylation of p70S6k was completely inhibited in both HMC-1 and α-155 (Figure 4A). In contrast, rapamycin treatment abrogated phosphorylation of 4E-BP1 in HMC-1 cells (50% inhibition; Figure 4A) but not in α-155 cells. Emphasizing its role in cell proliferation inhibition, 4E-BP1 phosphorylation was inhibited as early as 6 hours after rapamycin exposure in HMC-1 cells (Figure 4B).
As a control, imatinib inhibited phosphorylation of both 4E-BP1 and p70S6k in α-155 cells but not in HMC-1 cells (Figure 4A). As shown above, ectopic expression of D816V c-kit mutation in α-155 cells that induced rapamycin sensitivity was correlated with the restoration of the inhibition of 4E-BP1 phosphorylation (Figure 4C). Taken together these data suggested that the inhibitory effect of rapamycin on cell proliferation was correlated to the level of 4E-BP1 phosphorylation.
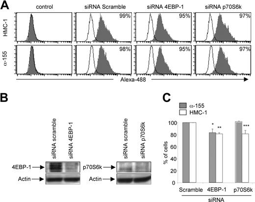
In order to demonstrate that the status of 4E-BP1 phosphorylation was indeed responsible, at least in part, for the differential effect of rapamycin on both cell lines, 4E-BP1 and p70S6k expressions were inhibited by using siRNA. As shown in Figure 5A-B, a high proportion of both cell lines could be transfected, resulting in a significant reduction of 4E-BP1 and p70S6k expression. In agreement with our hypothesis, decrease of 4E-BP1 expression resulted in a significant reduction of proliferation in both cell lines, whereas p70S6k decrease of expression could induce a significant inhibition of cell proliferation only in HMC-1 (Figure 5C).
To further confirm these findings, we studied the rapamycin inhibition of the mTOR pathway in wt and D816V human c-kit transgenic BMMCs. As predicted, 4E-BP1 phosphorylation was inhibited in transgenic D816V BMMCs but not in wt BMMCs (Figure 4D). Taken together these results confirmed further the selective action of rapamycin on the D816V mutation and showed that responsiveness to rapamycin was at least in part due to inhibition of 4E-BP1 phosphorylation.
Freshly isolated pathologic D816V c-kit–mutated mast cells are sensitive to rapamycin
To validate the potential use of rapamycin in a clinical setting, we have tested its effect on bone marrow mutated mast cells freshly isolated from a patient with D816V systemic mastocytosis. The mast cells were cultured in the presence of rapamycin (5 and 50 nM) or imatinib (0.1 and 1 μM) over various times (3 to 4 days). Viability of pathologic mast cells rapidly decreased under rapamycin exposure and reached a 50% inhibition after 4 days of culture. In contrast, imatinib had no effect (Figure 6A top and bottom panels, respectively). To validate the specificity of rapamycin on ex vivo–isolated D816V mast cells, normal mast cells generated from cord blood were incubated in the presence of both rapamycin and imatinib. Rapamycin did not decrease the number of normal mast cells, whereas imatinib induced mast cell death (Figure 6B).
Rapamycin inhibits proliferation only of cells driven by the D816V c-kit mutation. (A) Evaluation of the ratio of GAC (Wt) to GTC (D816V) c-kit mutation in α-155, D816V-transfected α-155, and HMC-1 by direct sequencing of c-kit exon 17. (B) Rapamycin and imatinib sensitivities of cells containing different mutated c-kit, including HMC-1 (D816V; □), α-155 (V560G; dark gray columns), and D816V-transfected α-155 (▦), were assessed after 48 hours of culture. Histograms represent the percentage of cell proliferation. Data are means ± SD of 3 separate experiments each plated in triplicate. (C) Rapamycin sensitivity on cell proliferation of normal bone marrow–derived mast cells (BMMCs; left panel) and transgenic mice for human D816V-mutated c-kit (right panel) cultured in the presence of rapamycin (5 nM) for 96 to 192 hours. Data represent 1 of 3 separate experiments plated in triplicate.
Rapamycin inhibits proliferation only of cells driven by the D816V c-kit mutation. (A) Evaluation of the ratio of GAC (Wt) to GTC (D816V) c-kit mutation in α-155, D816V-transfected α-155, and HMC-1 by direct sequencing of c-kit exon 17. (B) Rapamycin and imatinib sensitivities of cells containing different mutated c-kit, including HMC-1 (D816V; □), α-155 (V560G; dark gray columns), and D816V-transfected α-155 (▦), were assessed after 48 hours of culture. Histograms represent the percentage of cell proliferation. Data are means ± SD of 3 separate experiments each plated in triplicate. (C) Rapamycin sensitivity on cell proliferation of normal bone marrow–derived mast cells (BMMCs; left panel) and transgenic mice for human D816V-mutated c-kit (right panel) cultured in the presence of rapamycin (5 nM) for 96 to 192 hours. Data represent 1 of 3 separate experiments plated in triplicate.
Discussion
Systemic mastocytosis (SM) is a clonal disorder of the mast cell progenitor characterized by mast cell infiltration into various organs. Recurrent c-kit mutations within the catalytic domain, mainly at codon 816, are found in patients with SM.2,30 It is currently accepted that these mutations are responsible for the expansion of mast cell precursors, increase of mast cell migration, survival, and activation in tissues.
There is currently no cure for SM. Symptomatic treatments include suppression of triggering factors and antimediator drugs that inhibit release or antagonize effects of mediators. Specific treatment, however, is not yet available to decrease mast cell survival and activity. Some results have been reported using interferon-alpha (IFN-α)31 but only a subset of patients responds to it and the drug is usually not well tolerated. For the “IFN-nonresponders,” other experimental drugs have been investigated, such as the nucleoside analog 2-chlorodeoxy-adenosine (cladribine), which induced in most cases partial responses with a significant decrease of bone marrow mast cell infiltrates.32-34 However, responses are of short duration and maintenance therapy is needed in most cases. The availability of low–molecular-weight tyrosine kinase inhibitors has opened the possibility that the mutated c-kit tyrosine kinase in mastocytosis might be a potential therapeutic target.35-37 Imatinib is currently the only kinase inhibitor approved for clinical use. Imatinib has a specific inhibition profile that includes bcr-abl, abl, c-kit, and PDGF-R tyrosine kinases.16 Although the drug inhibits wild-type c-kit and the V560G juxtamembrane– or F522C transmembrane–activating c-kit mutation, it failed to inhibit the c-kit–bearing D816V mutation associated with most common forms of SM.18,19,38 Therefore, the therapeutic effect of imatinib has been limited to the cases of SM without catalytic domain c-kit mutations, including the rare subgroup associated with hypereosinophilia and the FIP1L1–PDGF-R translocation or associated with c-kit juxtamembrane mutations.11,22,39
Effect of rapamycin on phosphorylation of p70S6kinase and 4E-BP1 in D816V cells. (A) Western blot analysis of HMC-1 (D816V) and α-155 (V560G) untreated or after exposure to rapamycin (5 nM) or imatinib (1 μM) as indicated. P indicates phosphorylated. (B) Kinetic effect of rapamycin on phospho–4E-BP1 on both cell types containing c-kit mutation. (C) D816V-transfected α-155 (V560G) cells were treated by rapamycin (5 nM), imatinib (1 μM), or both as indicated. (D) Effect of rapamycin action on wild-type BMMCs or BMMCs derived from D816V c-kit transgenic mice. Protein extracts were performed at the indicated time. Protein extracts were resolved by SDS-PAGE. Protein loading was assessed using polyclonal antibody against actin.
Effect of rapamycin on phosphorylation of p70S6kinase and 4E-BP1 in D816V cells. (A) Western blot analysis of HMC-1 (D816V) and α-155 (V560G) untreated or after exposure to rapamycin (5 nM) or imatinib (1 μM) as indicated. P indicates phosphorylated. (B) Kinetic effect of rapamycin on phospho–4E-BP1 on both cell types containing c-kit mutation. (C) D816V-transfected α-155 (V560G) cells were treated by rapamycin (5 nM), imatinib (1 μM), or both as indicated. (D) Effect of rapamycin action on wild-type BMMCs or BMMCs derived from D816V c-kit transgenic mice. Protein extracts were performed at the indicated time. Protein extracts were resolved by SDS-PAGE. Protein loading was assessed using polyclonal antibody against actin.
D816V and V560G proliferation was dependent of 4E-BP1 expression. (A) Alexa 488–tagged siRNA was used to detect the transfection efficiency of both HMC-1 (D816V) and α-155 (V560G) by flow cytometer. Histogram shows the percentage of transfected cells by scramble, p70S6k, and 4E-BP1 siRNA. (B) Western blot analysis of HMC-1 (D816V) transfected with siRNA. Both proteins 4E-BP1 and p70S6k have been deleted on cells (left and right panel, respectively). Protein extracts were resolved by SDS-PAGE. Loading of protein was assessed using polyclonal antibody against actin. Data represent a typical experiment out of 3. (C) 4E-BP1 and p70S6k siRNA sensitivities of HMC-1 (D816V; □) and α-155 (V560G; ▦) were assessed after 48 hours of culture. Data are means ± standard error of 3 separate experiments, each plated in triplicate. These data are statistically significant (*P < .05, **P < .01, ***P < .001).
D816V and V560G proliferation was dependent of 4E-BP1 expression. (A) Alexa 488–tagged siRNA was used to detect the transfection efficiency of both HMC-1 (D816V) and α-155 (V560G) by flow cytometer. Histogram shows the percentage of transfected cells by scramble, p70S6k, and 4E-BP1 siRNA. (B) Western blot analysis of HMC-1 (D816V) transfected with siRNA. Both proteins 4E-BP1 and p70S6k have been deleted on cells (left and right panel, respectively). Protein extracts were resolved by SDS-PAGE. Loading of protein was assessed using polyclonal antibody against actin. Data represent a typical experiment out of 3. (C) 4E-BP1 and p70S6k siRNA sensitivities of HMC-1 (D816V; □) and α-155 (V560G; ▦) were assessed after 48 hours of culture. Data are means ± standard error of 3 separate experiments, each plated in triplicate. These data are statistically significant (*P < .05, **P < .01, ***P < .001).
The aim of our study was to identify a specific inhibitor of another target specifically activated downstream of the D816V-mutated c-kit. We focused on the PI-3K/Akt/mTOR signaling pathway because the Akt pathway was described as essential in D816V signaling.23 The serine/threonine kinase mTOR is a key regulator of cell growth, protein synthesis, and progression through the cell cycle.24-28 Several studies have suggested that tumor cells with deregulated mTOR signaling are more sensitive to rapamycin, a specific pharmacologic inhibitor.40 Thus, mTOR represents a novel therapeutic target, and rapamycin and its analogues have demonstrated antitumor properties in vivo41-43 and are currently in drug development phase 2/3 for several solid and hematologic malignancies.44 Furthermore, rapamycin (sirolimus; Wyeth Pharmaceuticals, Madison, NJ) is currently approved for the prevention of kidney allograft rejection following renal transplantation41,45-49 and in drug eluting tends to reduce the incidence of restenosis following coronary artery angioplasty.50
In this study, we report a novel inhibitory effect of rapamycin on imatinib-resistant D816V HMC-1 cells. Rapamycin appeared to selectively modulate the HMC-1 (D816V) proliferation at clinically achievable concentrations (5 nM), with no effect observed in α-155 HMC-1 subclones expressing V560G juxtamembrane mutation. Our data strongly suggest that the selective effect of rapamycin on HMC-1 cells is specific to the D816V mutation in HMC-1 cells. In support of this hypothesis (1) ectopic expression of the D816V mutation in α-155 cells restored sensitivity to rapamycin but conferred resistance to imatinib; (2) only BMMCs containing D816V-mutated human c-kit were sensitive to rapamycin whereas wt BMMCs were not; and (3) freshly isolated pathologic mast cells bearing the D816V c-kit mutation were sensitive to rapamycin, whereas normal mast cells generated from cord blood containing wt c-kit were not.
Ex vivo effect of rapamycin on D816V human mast cells. (A) Effect of rapamycin and imatinib on D816V c-kit–mutated mast cells isolated from bone marrow of a patient with systemic mastocytosis. Cells were incubated in the presence of different concentrations of imatinib (0.1 to 1 μM; top panel) or rapamycin (5 and 50 nM; bottom panel) for 4 days. Data represent one experiment plated in duplicate. (B) Effect of rapamycin and imatinib on cord blood–derived human mast cells from healthy donors. Histogram represents the survival cell number after 6 days of treatment. Results represent 1 of 4 separate experiments plated in triplicate.
Ex vivo effect of rapamycin on D816V human mast cells. (A) Effect of rapamycin and imatinib on D816V c-kit–mutated mast cells isolated from bone marrow of a patient with systemic mastocytosis. Cells were incubated in the presence of different concentrations of imatinib (0.1 to 1 μM; top panel) or rapamycin (5 and 50 nM; bottom panel) for 4 days. Data represent one experiment plated in duplicate. (B) Effect of rapamycin and imatinib on cord blood–derived human mast cells from healthy donors. Histogram represents the survival cell number after 6 days of treatment. Results represent 1 of 4 separate experiments plated in triplicate.
Model of action of rapamycin on juxtamembrane or catalytic domain mutations of c-kit. Both c-kit mutants (juxtamembrane [c-kit 560] and catalytic domain [c-kit 816]) activate mTOR and consequently its targets 4E-BP1 and p70S6k. Rapamycin induces inhibition of 4E-BP1 phosphorylation only in c-kit 816 cells. This differential effect could be due to an increase of a putative 4E-BP1 phosphatase or inhibition of an alternative 4E-BP1 kinase induced by c-kit 816 mutant. Alternatively, c-kit 560 mutant may have an opposite effect.
Model of action of rapamycin on juxtamembrane or catalytic domain mutations of c-kit. Both c-kit mutants (juxtamembrane [c-kit 560] and catalytic domain [c-kit 816]) activate mTOR and consequently its targets 4E-BP1 and p70S6k. Rapamycin induces inhibition of 4E-BP1 phosphorylation only in c-kit 816 cells. This differential effect could be due to an increase of a putative 4E-BP1 phosphatase or inhibition of an alternative 4E-BP1 kinase induced by c-kit 816 mutant. Alternatively, c-kit 560 mutant may have an opposite effect.
To better understand the differential effect of rapamycin on cell lines harboring different c-kit mutations (D816V or V560G), we attempted to clarify the molecular regulation of the PI-3K/Akt/mTOR activating pathway in these cell lines. Here we clearly demonstrated a constitutive activation of the PI-3K/Akt/mTOR pathway in both c-kit–mutated (D816V or V560G) cell lines. However, it remains unclear whether mTOR is activated by the PI-3K/Akt or by an alternative pathway. Downstream of mTOR, p70S6k and 4E-BP1, the 2 major mTOR effectors, were constitutively phosphorylated. Treatment with rapamycin induced a dephosphorylation of phospho-p70S6k in both cell lines. In contrast, 4E-BP1 inhibition of phosphorylation under rapamycin exposure was observed only in HMC-1 cells. Similar results were observed in D816V-mutated c-kit α-155–transfected cells. This effect was not due to the neoplastic phenotype of these cell lines because it was also observed in D816V BMMCs. These observations offer a molecular explanation for the selective effect of rapamycin on HMC-1 cells. The presence of D816V mutation confers to the cell a rapamycin sensitivity mediated by the inhibition of 4E-BP1. These results suggest that in cells bearing the juxtamembrane mutations, an alternative pathway that is not inhibited by rapamycin may induce the phosphorylation of 4E-BP1. In this setting we have tested activation of Erk-1 and Erk-2, which can phosphorylate 4E-BP1, and did not find any difference in either cell line (data not shown). The fact that introduction of D816V mutations induced rapamycin sensitivity may suggest that the D816V mutation acts in the cell as a repressor of this putative alternative pathway that phosphorylates 4E-BP1 or induces a 4E-BP1 phosphatase that may render the cells more sensitive to the inhibition of mTOR (Figure 7). The molecular explanation supporting the 4E-BP1 inhibition in the sole presence of D816V mutation remains unclear and will need to be elucidated.
The evidence presented here may have major potential therapeutic implications for the treatment of SM and more generally in neoplastic and hematologic disorders, including acute myeloid leukemia (AML) or NK lymphoma, which harbor the D816V c-kit mutation. As an example, AML with the core-binding factor involvement bore c-kit mutations in a significant number of cases (10%-40%).51,52 In this setting, although c-kit mutations are probably not the primary oncogenic events, the presence of the D816V c-kit mutation has been found to confer drug resistance in these leukemia cells and participate in their poor prognosis.52,53 Recently, it has been reported that rapamycin may induce biologic response in poor-prognosis AML.54 In this setting, it could be interesting to investigate whether or not these leukemia harbor the D816V c-kit mutation or other oncogenic mutations, which could activate signals equivalent to those that are downstream of D816V c-kit. Rapamycin does not have any effect on wt c-kit and selectively inhibits oncogenic mutated cells. This point might be a determining factor in the clinical tolerance of the treatment, particularly with respect to hematopoiesis. Nevertheless, rapamycin may cause side effects outside hematopoiesis including fever, edema, interstitial lung disorders, immunodeficiency, hypercholesterolemia, and hypertryglyceridemia.55 Furthermore, in SM, rapamycin may amplify some adverse events seen with activated mast cells, particularly those related to allergy or hypersensitivity. However, an analysis of the possible risks and benefits of rapamycin compared with new kinase inhibitors of the D816V-mutated c-kit that are in early clinical development, including AMN107,56 PKC 412,57,58 MLN518,59 PD180970,59 and BMS-354825,60 may favor the use of rapamycin in aggressive SM bearing the D816V c-kit mutation.
In summary, our results provide support for the potential use of rapamycin in the treatment of aggressive SM as well as other malignancies with D816V-expressing mutated c-kit. The selectivity of rapamycin to inhibit the proliferation of cells expressing D816V c-kit but not wt or V560G c-kit is correlated with its ability to selectively inhibit the phosphorylation of 4E-BP1. However the exact molecular nature of this selectivity remains to be clarified. Finding this mechanism may provide clues in predicting in vivo efficacy and understanding resistance to rapamycin in malignancies.
Prepublished online as Blood First Edition Paper, April 4, 2006; DOI 10.1182/blood-2005-06-2433.
Supported by grants from Ministère de la Recherche, GIS maladies rares, AFIRMM (Association Française pour des Initiatives de Recherche sur le Mastocyte et les Mastocytoses), and Labellisation de la Ligue contre le cancer (INSERM U599). M.G.-C. is a recipient of a grant from AP-HP. Y.L. is a recipient of a grant from la Ligue National contre le Cancer.
M.G.-C. and Y.L. contributed equally to this work.
The publication costs of this article were defrayed in part by page charge payment. Therefore, and solely to indicate this fact, this article is hereby marked “advertisement” in accordance with 18 U.S.C. section 1734.
We are grateful to Drs J.-P. Kinet and M. Benhamou for discussion and critical reading of the manuscript.






![Figure 7. Model of action of rapamycin on juxtamembrane or catalytic domain mutations of c-kit. Both c-kit mutants (juxtamembrane [c-kit 560] and catalytic domain [c-kit 816]) activate mTOR and consequently its targets 4E-BP1 and p70S6k. Rapamycin induces inhibition of 4E-BP1 phosphorylation only in c-kit 816 cells. This differential effect could be due to an increase of a putative 4E-BP1 phosphatase or inhibition of an alternative 4E-BP1 kinase induced by c-kit 816 mutant. Alternatively, c-kit 560 mutant may have an opposite effect.](https://ash.silverchair-cdn.com/ash/content_public/journal/blood/108/3/10.1182_blood-2005-06-2433/4/m_zh80150699330007.jpeg?Expires=1767747464&Signature=Aq8jg2qrB0SiA9o~WP4cBjc3pV6sfP4kerDccgqUtXIZsaTi9ss5fWF0KI7Vp79OvOoa4N0WuJbXo4IySEg-mO5bTcScxKbqK7bT~ZvcffInS8ZXCbBfGGxCegI~0lmOg4vdELo-Ai6R2AjM2Lvn94Tgs-SFf~U4FWljfjB7QXZH57Rvp7kPIjOjre6nLln4Af5kHK~wWqRKxEcUvnsHDJz1Jmn6wC7xabdVGDMs~3cL7-8~UfK6hTKKfE7XMqW4H581puvfAcd~w7jo8YC09HMkUH4Mk2N4kITwPZ-okdo0rfUHjU6zM85RuxnJNo0opbVsGOs2mdQ33lAhPVi4AA__&Key-Pair-Id=APKAIE5G5CRDK6RD3PGA)
This feature is available to Subscribers Only
Sign In or Create an Account Close Modal