Abstract
Basophils represent less than 1% of peripheral blood leukocytes and have often been considered as minor and possibly redundant circulating mast cells. The recent finding that basophils readily generate large quantities of T helper 2 (Th2) cytokines such as IL-4 provided new insights into the possible role of basophils in allergic disorders and immunity to pathogens. However, in-depth studies on basophils, particularly their functions in vivo, have been hampered by the lack of appropriate animal models, such as mutant animals deficient only in basophils. Here, we established a mAb that reacted with mouse basophils and depleted them when administered in vivo. The mAb treatment of mice did not show any significant effect on classical allergic reactions such as passive cutaneous anaphylaxis and contact hypersensitivity. In contrast, it completely abolished the development of IgE-mediated chronic allergic dermatitis that is characterized by massive eosinophil infiltration, even though basophils accounted for only approximately 2% of the infiltrates. The treatment during the progression of the dermatitis resulted in drastic reduction in numbers of infiltrating eosinophils and neutrophils, concomitantly with elimination of basophils from the skin lesions. Thus, basophils play a pivotal role in the development of IgE-mediated chronic allergic inflammation, as an initiator rather than as an effector.
Introduction
Basophils are the least common leukocytes in the peripheral blood and account for only approximately 0.5% of all leukocytes. Like mast cells, basophils express the high-affinity IgE receptor FcϵRI on their cell surface, and they release chemical mediators such as histamine and leukotriene C4 upon stimulation.1-5 Therefore, basophils have often been neglected or considered minor and possibly redundant “circulating mast cells” and analyzed as a surrogate of the less accessible tissue mast cells.6 However, basophils and mast cells differ in their natural history. Even though both originate from hematopoietic stem cells in the bone marrow, basophils complete their differentiation in the bone marrow, whereas mast cells do so in the peripheral tissues.5,7 Basophils circulate in the peripheral blood and do not migrate into the peripheral tissues under physiologic conditions, while mature mast cells reside in the peripheral tissues and do not circulate in the peripheral blood. The lifespan of basophils is several days, much shorter than that of mast cells, and basophils do not proliferate once they mature, unlike mast cells. These differences strongly suggest that basophils and mast cells play distinct roles in vivo
Mast cells and basophils have long been considered primary effector cells in allergic disorders such as anaphylaxis, hay fever, and asthma.5,7 Recent works demonstrated that mast cells actively participate in the innate immune responses to many pathogens, including bacteria and virus.8 In addition to such roles as effector cells, recent evidence indicates that mast cells can also play immunoregulatory roles.9 Mast cells influence the sensitization phase of some acquired immune responses,10 and contribute to the pathology of autoimmune disorders11-13 and to the expression of peripheral tolerance.14 Compared with extensive investigation on mast cells and advances in our understanding of mast cell functions, the in vivo roles of basophils are far less studied and defined.
A clue to clarifying critical and nonredundant roles of basophils has been provided by the recent finding that basophils readily generate large quantities of T helper 2 (Th2) cytokines such as IL-4 and IL-13 in both humans and mice.15-18 These cytokines are the key regulators in conditioning the immune response to the Th2 type. Basophil-derived IL-4 has been shown to drive the differentiation of naive CD4 T cells to Th2 cells in vitro and in vivo.19,20 Basophils also stimulate B cells to synthesize IgE in vitro in an IL-4– and CD40L-dependent manner.21,22 We recently identified a novel type of chronic allergic inflammation designated IgE-mediated chronic allergic inflammation (IgE-CAI) that requires the presence of basophils, but not mast cells or T cells.23 A single subcutaneous injection of multivalent antigens elicited not only immediate- and late-phase ear swelling but also delayed-onset ear swelling with massive eosinophil infiltration in mice sensitized with antigen-specific IgE or in mice expressing IgE transgene.23,24 Delayed-onset allergic inflammation depended on the presence of both IgE and FcϵRI, but not of mast cells or T cells. Cell-transfer experiments revealed that the basophil-enriched fraction of bone marrow cells from normal mice can reconstitute the delayed-onset inflammation in FcϵRI-deficient mice. These findings suggested a novel mechanism by which basophils mediate chronic allergic inflammation.23
The bottleneck in studying basophil functions in vivo is the lack of appropriate animal models, including basophil-deficient mice. In vivo studies using mast cell–deficient mouse strains such as WBB6F1-W/Wv and Wsh/Wsh mice have provided compelling evidence of the essential role of mast cells in both physiologic and pathologic settings.25 In contrast, mutant mouse strains deficient only in basophils have not yet been established. Moreover, no reliable mAbs are available to identify mouse basophils to our knowledge. In order to overcome such limitations, we established in the present study a panel of basophil-reactive mAbs by immunizing rats with mouse bone marrow basophils. One mAb was found to deplete basophils in vivo without any detectable change in other lineage cells. This basophil-depleting ability of the mAb allowed us to assess the in vivo roles of basophils in 3 different types of allergic reaction. Our results formally proved that basophils play an essential role in the development and maintenance of IgE-mediated chronic allergic inflammation, and indicated that basophils function as an initiator rather than as an effector of the inflammation.
Materials and methods
Animals
C57BL/6 and BALB/c mice (6-10 weeks old) and SD rats (8 weeks old) were purchased from CLEA Japan (Tokyo, Japan), WBB6F1-W/Wv mice26 were from Japan SLC (Hamamatsu, Japan), and FcRγ chain−/− C57BL/6 mice27 were from Jackson Laboratory (Bar Harbor, ME). All the experiments in this study were performed according to the Guidelines for Animal Use and Experimentation as set forth by the Tokyo Medical and Dental University (Tokyo, Japan).
Antibodies
FITC-conjugated mAbs specific for CD49b (DX5), CD3 (145-2C11), CD11c (HL3), CD11b (M1/70), and c-kit (2B8), phycoerythrin (PE)–conjugated mAbs specific for CD19 (1D3), Gr-1 (RB6-8C5), Siglec-F (E50-2440), and c-kit (2B8), PE-conjugated control rat IgG2a, biotinylated mAbs specific for CD3ϵ (145-2C11), CD11c (HL3), CD49b (DX5), CD123 (5B11), c-kit (2B8), NK1.1 (PK136), B220 (RA3-6B2), TER-119 (TER-119), rat κ (MRK-1) and IgE (R35-72), biotinylated control rat IgG2a, IgG2b, mouse IgG2a, and hamster IgG, unlabeled anti-CD16/32 mAb (2.4G2), and allophycocyanin (APC)–conjugated streptavidin were purchased from BD PharMingen (San Diego, CA). FITC-conjugated anti-CCR3 mAb (83101) was purchased from R&D Systems (Minneapolis, MN). FITC-conjugated mAbs specific for CD49b (HMα2) and Gr-1 (RB6-8C5), and PE-conjugated mAbs specific for FcϵRIα mAb (MAR-1), IgE (23G3), and PE-conjugated control hamster IgG were from eBioscience (San Diego, CA). The purified rat IgG used as a control in in vivo injections was from Sigma-Aldrich (St Louis, MO).
Establishment of basophil-recognizing mAbs
C57BL/6 mice were inoculated subcutaneously with 500 to 800 third-stage Nippostrongylus brasiliensis to increase the number of basophils in vivo.17,18 To isolate basophils as immunogens, bone marrow cells were prepared from the mice on day 9 after infection and incubated with biotin-DX5 mAb in PBS containing 0.5% BSA for 30 minutes on ice, and then with streptavidin-conjugated magnetic beads (Miltenyi Biotec, Auburn, CA), followed by enrichment of the DX5+ cells with AutoMACS (Miltenyi Biotec). Basophils accounted for 40% to 60% of the DX5+ cell–enriched fraction. SD rats were immunized at weekly intervals by footpad injection of the DX5+ cell-enriched fraction containing 1 to 2 × 107 cells each time. CFA was included only in the first inoculum. At 3 days after the 7th immunization, cells isolated from popliteal lymph nodes were fused with X63.Ag8-653 cells28 using polyethylene glycol 1500 (Roche Diagnostics, Indianapolis, IN), and hybridomas were selected in medium containing hypoxanthine/aminopterin/thymidine (GIBCO-BRL, Carlsbad, CA) and rIL-6.29 The culture supernatants were screened for the ability to stain basophils. Bone marrow cells from C57BL/6 or BALB/c mice were first incubated with hybridoma culture supernatants, and then with the combination of biotin-mouse anti-rat κL mAb, FITC-hamster anti-mouse CD49b (HMα2) mAb, PE-hamster anti-mouse FcϵRIα mAb, and finally with APC-streptavidin. Hybridoma clones that stained DX5+FcϵRI+ basophils but not other types of cells in bone marrow were selected and subcloned by limiting dilution. Clone Ba103 was selected and analyzed in detail in the present study. Ba103 is of the IgG2b subclass.
IgE-mediated chronic allergic skin inflammation
IgE-mediated chronic allergic skin inflammation was elicited as described.23 In brief, mice were passively sensitized with IgE by an intravenous injection of 300 μg trinitrophenol (TNP)–specific IgE (IGELb4).30 A day later, 10 μg TNP11-conjugated ovalbumin (OVA; Biosearch Technologies, Tokyo, Japan) in 10 μL PBS was injected subcutaneously into the left ear of the mice under light anesthesia with diethyl ether, and an equal amount of OVA was injected into the right ear using a microsyringe. Ear thickness was measured with a dial thickness gauge (G-1A; Ozaki, Tokyo, Japan) at the indicated time points. The difference in ear thickness (left-right) was calculated at each time point.
Contact sensitivity
Mice were sensitized by an epicutaneous application of 100 μL 0.5% 2,4-dinitrofluorobenzene (DNFB; Wako Pure Chemicals, Osaka, Japan) in ethanol onto the shaved abdomen. After 5 days, 10 μL 0.2% DNFB in ethanol or ethanol alone was epicutaneously applied to the ear, and ear thickness was measured with a dial thickness gauge at the indicated time points after the antigen challenge.
Passive cutaneous anaphylaxis
Mice were passively sensitized with an intradermal injection of 100 ng TNP-specific IgE in 10 μL PBS into the left ear. As a control, the same volume of PBS was injected into the right ear. The mice were challenged 24 hour later with an intravenous injection of 300 μg TNP-OVA plus 2% Evans blue dye (Sigma-Aldrich) in 300 μL PBS. After the antigen challenge (30 minutes), the mice were euthanized, and the Evans blue dye was extracted from each dissected ear in 700 μL of acetone/water (7:3) at room temperature overnight. The absorbance of Evans blue in the extracts was measured with a spectrophotometer at 620 nm.
Histologic and flow-cytometric analyses
Ear specimens were fixed with 10% formalin and embedded in paraffin. Sections were stained with Giemsa for histologic examination under a microscope. For flow cytometric analysis, ears removed from mice were treated with collagenase type III (125 U/mL; Worthington Biochemical, Lakewood, NJ). Cells prepared from ears, bone marrow, spleen, peritoneal cavity, and peripheral blood were preincubated with anti-CD16/32 mAb and normal rat serum on ice for 15 minutes prior to incubation with the indicated combination of Abs to prevent the nonspecific binding of irrelevant Abs, except in cases in which cells were stained with unlabeled rat mAbs in combination with anti-rat κL mAb as the second antibody. Stained cells were analyzed with FACSCalibur (BD Biosciences, Palo Alto, CA). Dead cells stained with propidium iodide were excluded in the analyses.
Semiquantitative RT-PCR analysis
Total RNA was prepared from basophils, neutrophils, and eosinophils that were separately sorted from bone marrow preparations as Ba103+ cells, Siglec-F−Gr-1high cells, and Siglec-F+Gr-1med cells, respectively, and then subjected to the first-strand cDNA synthesis with reverse transcription (RT) using oligo-dT primers. Polymerase chain reaction (PCR) was performed with 3-fold serially diluted cDNA templates using following primers: for mouse mast cell protease-8 (MMCP-8), forward 5′-CCGGAATTCATGTTCCTGCTCCTGGTCC-3′ and reverse 5′-CGCGGATCCCTAGGGTTGTTGCAGGAGTTTCATTG-3′; for matrix metalloproteinase-9 (MMP-9), forward 5′-GGTACTGGAAGTTCCTGAATCATAGA-3′ and reverse 5′-CAGAAATAGGCTTTGTCTTGGTACTG-3′; for eosinophil peroxidase (EPO), forward 5′-CCTTTTGACAACCTGCATGA-3′ and reverse 5′-CCCAGATGTCAATGTTGTCG-3′; for major basic protein (MBP), 5′-GGAGCGTCTGCTCTTCATCT-3′ and reverse 5′-ACTTCCATCAACCCATCGAA-3′; and for HPRT, as described.23
Results
Establishment of a mAb specific to basophils and a subset of mast cells
To establish mAbs specific to mouse basophils, rats were immunized with a basophil-enriched fraction of bone marrow cells isolated from nematode-infected mice. Culture supernatants of B-cell hybridomas established from the immunized rats were screened for their ability to stain basophils (FcϵRI+CD49b+ cells) and not other cell types (FcϵRI−CD49b+ and FcϵRI−CD49b−) in mouse bone marrow (Figure 1A). One mAb, designated Ba103, was selected and analyzed extensively in the present study. Ba103+ cells constituted approximately 0.5% of total nucleated cells in bone marrow, and expressed both FcϵRI and CD123 (IL-3 receptor) like human basophils,31,32 while they showed no significant expression of Siglec-F (an eosinophil marker), Gr-1 (a marker for neutrophils and eosinophil), or c-kit (a marker for mast cells) (Figure 1B). They were positive for CD49b (DX5, a marker of natural killer [NK] cells) but negative for NK1.1 (another NK marker), B220, CD3ϵ, and CD11c. They displayed lower side scatter and forward scatter than neutrophils (data not shown), like human basophils.33 Semiquantitative RT-PCR analysis revealed that Ba103+ bone marrow cells expressed a basophil-specific serine protease MMCP-8,34 but not neutrophil MMP-9, EPO, or eosinophil MBP (Figure 1C). Taken together with our previous identification of FcϵRI+CD49b+c-kit− bone marrow cells as basophils by means of electron microscopic analysis,23 we concluded that bone marrow cells recognized by Ba103 were basophils.
Establishment and selection of mAbs that react with mouse basophils but not with cells of other lineages in the bone marrow. (A) Culture supernatants of B-cell hybridomas established from rats immunized with mouse bone marrow basophils were screened for their ability to stain basophils (FcϵRIα+CD49b+ cells) but not other types of cells in the bone marrow. Bone marrow cells from C57BL/6 or BALB/c mice were reacted with hybridoma culture supernatants together with anti-FcϵRIα and anti-CD49b mAbs. The staining profiles of the C57BL/6 bone marrow cell fractions (R1, R2, and R3, as indicated) that were reacted with the representative hybridoma clone Ba103 are shown. Shaded histograms show the staining with isotype-matched control. Similar profiles were obtained when BALB/c bone marrow cells were analyzed with Ba103 (data not shown). (B) Bone marrow cells from C57BL/6 mice were stained with Ba103 in combination with each of the mAbs specific to the indicated surface markers. Data shown are representative of 5 repeated experiments. (C) Semiquantitative RT-PCR analysis for MMCP-8, MMP-9, EPO, and MBP was performed by using RNA prepared separately from Ba103+ cells, neutrophils (Siglec-F−Gr-1high cells), and eosinophils (Siglec-F+Gr-1med cells) in bone marrow. Data shown are representative of 3 repeated experiments.
Establishment and selection of mAbs that react with mouse basophils but not with cells of other lineages in the bone marrow. (A) Culture supernatants of B-cell hybridomas established from rats immunized with mouse bone marrow basophils were screened for their ability to stain basophils (FcϵRIα+CD49b+ cells) but not other types of cells in the bone marrow. Bone marrow cells from C57BL/6 or BALB/c mice were reacted with hybridoma culture supernatants together with anti-FcϵRIα and anti-CD49b mAbs. The staining profiles of the C57BL/6 bone marrow cell fractions (R1, R2, and R3, as indicated) that were reacted with the representative hybridoma clone Ba103 are shown. Shaded histograms show the staining with isotype-matched control. Similar profiles were obtained when BALB/c bone marrow cells were analyzed with Ba103 (data not shown). (B) Bone marrow cells from C57BL/6 mice were stained with Ba103 in combination with each of the mAbs specific to the indicated surface markers. Data shown are representative of 5 repeated experiments. (C) Semiquantitative RT-PCR analysis for MMCP-8, MMP-9, EPO, and MBP was performed by using RNA prepared separately from Ba103+ cells, neutrophils (Siglec-F−Gr-1high cells), and eosinophils (Siglec-F+Gr-1med cells) in bone marrow. Data shown are representative of 3 repeated experiments.
Further flow cytometric analysis of cells isolated from various organs and tissues revealed that Ba103 reacted exclusively with basophils and a subset of mast cells (Figure 2A, first row). Basophils in the peripheral blood, spleen, and bone marrow were all stained with Ba103 very well. Mast cells displayed heterogeneity in the Ba103 staining, depending on their anatomic localization. Those from the peritoneal cavity were stained well with Ba103, albeit to lesser extent compared with the basophils. In contrast, mast cells from the intestine were hardly stained, and those from the ear skin were only marginally stained. Cells other than basophils and mast cells were not stained by this mAb, including neutrophils, eosinophils, platelets, red blood cells, macrophages, dendritic cells, T cells, B cells, and NK/NKT cells (Figure 2A, second and third rows). Ba103 showed no significant reactivity to CD45− nonhematopoietic cells in various organs and tissues by flow cytometry analysis (data not shown).
Specific reactivity of Ba103 with basophils and a subset of mast cells. (A) Reactivity of Ba103 with various cells isolated from hematopoietic and lymphoid organs and tissues of BALB/c mice was analyzed with flow cytometry using lineage-specific markers. Data are shown for basophils (FcϵRIα+CD49b+) in peripheral blood, spleen, and bone marrow; for mast cells (FcϵRIα+c-kit+) in skin, intestine, and peritoneal cavity; for neutrophils (Gr-1high), eosinophils (CCR3+), platelets (forward scatterlowCD49b+), and red blood cells (TER-119+) in peripheral blood; for peritoneal macrophages (CD11bbright); and for dendritic cells (CD11c+), T cells (CD3+), B cells (CD19+), and NK/NKT cells (FcϵRIα−CD49b+) in spleen. Shaded histograms show the staining with isotype-matched control. Similar staining profiles were obtained when cells isolated from C57BL/6 mice were analyzed with Ba103 (data not shown). (B) Bone marrow cells from wild-type and FcRγ chain−/− C57BL/6 mice were stained for CD49b together with Ba103 or FcϵRIα. The data show the staining profiles of CD49b+ bone marrow cells for the surface expression of Ba103 (upper panels) and FcϵRIα (lower panels). Shaded histograms show the staining with isotype-matched control. The numeral in each panel shows the percentage of Ba103+ cells.
Specific reactivity of Ba103 with basophils and a subset of mast cells. (A) Reactivity of Ba103 with various cells isolated from hematopoietic and lymphoid organs and tissues of BALB/c mice was analyzed with flow cytometry using lineage-specific markers. Data are shown for basophils (FcϵRIα+CD49b+) in peripheral blood, spleen, and bone marrow; for mast cells (FcϵRIα+c-kit+) in skin, intestine, and peritoneal cavity; for neutrophils (Gr-1high), eosinophils (CCR3+), platelets (forward scatterlowCD49b+), and red blood cells (TER-119+) in peripheral blood; for peritoneal macrophages (CD11bbright); and for dendritic cells (CD11c+), T cells (CD3+), B cells (CD19+), and NK/NKT cells (FcϵRIα−CD49b+) in spleen. Shaded histograms show the staining with isotype-matched control. Similar staining profiles were obtained when cells isolated from C57BL/6 mice were analyzed with Ba103 (data not shown). (B) Bone marrow cells from wild-type and FcRγ chain−/− C57BL/6 mice were stained for CD49b together with Ba103 or FcϵRIα. The data show the staining profiles of CD49b+ bone marrow cells for the surface expression of Ba103 (upper panels) and FcϵRIα (lower panels). Shaded histograms show the staining with isotype-matched control. The numeral in each panel shows the percentage of Ba103+ cells.
The high-affinity IgE receptor FcϵRI, composed of α, β, and FcRγ chains, is expressed exclusively on mast cells and basophils in mice.4 The expression of FcϵRI was not detected on CD49b+ bone marrow cells from FcRγ−/− mice. Nevertheless, Ba103 still stained approximately one-third of the cells from FcRγ−/− mice, just as in wild-type mice (Figure 2B). This indicated that the molecule recognized by Ba103 was distinct from FcϵRI and IgE, and the FcRγ chain was dispensable for its expression. An enzyme-linked immunosorbent assay (ELISA) confirmed that Ba103 had no significant reactivity to IgE (data not shown).
The in vivo administration of Ba103 induces a drastic reduction in the number of peripheral basophils but not mast cells
We next examined the functional aspect of the basophil/mast cell–specific mAb Ba103. A single intravenous administration of 30 μg Ba103, but not control rat IgG, to BALB/c mice induced a drastic reduction in the basophil number in the peripheral blood and spleen, to approximately 20% of the normal level 1 day after the administration (Figure 3A,B). The level remained reduced for approximately 10 days following the single injection of Ba103, and thereafter returned to normal (Figure 4). A reduction in basophil number was also observed in the bone marrow, but the change was less drastic than in the peripheral blood and spleen (Figure 3A,B). The in vivo depletion of basophils with Ba103 was observed not only in BABL/c mice but also in other strains of mice, such as C57BL/6 (data not shown) and mast cell–deficient WBB6F1-W/Wv mice (Figure 3C). Unlike the number of basophils, no significant reduction in the number of mast cells was observed in the ear skin and peritoneal cavity of the Ba103-treated mice (Figure 3A,B).
Depletion of basophils but not mast cells by the in vivo administration of Ba103. (A and B) BALB/c mice were treated with an intravenous injection of 30 μg Ba103 or control rat IgG. A day later, peripheral blood cells, spleen cells, and bone marrow cells were isolated and stained for FcϵRIα and CD49b to identify basophils, while cells isolated from the ear skin and peritoneal cavity were stained for FcϵRIα and c-kit to identify mast cells. Representative staining profiles from flow cytometry are shown in panel A. Profiles of staining with isotype-matched control antibodies are also shown for mast cells. The numeral in each panel shows the percentage of basophils or mast cells. In panel B, the cell number or frequency of basophils and mast cells in each organ and tissue from the mice treated with Ba103 (■) or control IgG (▩) is summarized. Data are expressed as the mean (± SEM) of 5 mice in each group and are representative of 3 repeated experiments. (C) Mast cell–deficient WBB6F1-W/Wv mice were treated and analyzed as in panel A. The number of basophils in peripheral blood and spleen 1 day after treatment is shown as in panel B. Data are expressed as the mean (± SEM) of 5 mice in each group and are representative of 2 repeated experiments.
Depletion of basophils but not mast cells by the in vivo administration of Ba103. (A and B) BALB/c mice were treated with an intravenous injection of 30 μg Ba103 or control rat IgG. A day later, peripheral blood cells, spleen cells, and bone marrow cells were isolated and stained for FcϵRIα and CD49b to identify basophils, while cells isolated from the ear skin and peritoneal cavity were stained for FcϵRIα and c-kit to identify mast cells. Representative staining profiles from flow cytometry are shown in panel A. Profiles of staining with isotype-matched control antibodies are also shown for mast cells. The numeral in each panel shows the percentage of basophils or mast cells. In panel B, the cell number or frequency of basophils and mast cells in each organ and tissue from the mice treated with Ba103 (■) or control IgG (▩) is summarized. Data are expressed as the mean (± SEM) of 5 mice in each group and are representative of 3 repeated experiments. (C) Mast cell–deficient WBB6F1-W/Wv mice were treated and analyzed as in panel A. The number of basophils in peripheral blood and spleen 1 day after treatment is shown as in panel B. Data are expressed as the mean (± SEM) of 5 mice in each group and are representative of 2 repeated experiments.
Time course of the basophil depletion in Ba103-treated mice. BALB/c mice were treated with an intravenous injection of 30 μg Ba103 (○) or control rat IgG (■). At the indicated time points after the injection, spleen cells were isolated and stained for FcϵRIα and CD49b to identify and count the basophils. The relative number of basophils in spleen after the injection of Ba103 (○) or control IgG (■) over time is shown. The cell numbers on day 0 (before the treatment) were set as 100%. Data are expressed as the mean (± SEM) of 5 mice in each group and are representative of 3 repeated experiments.
Time course of the basophil depletion in Ba103-treated mice. BALB/c mice were treated with an intravenous injection of 30 μg Ba103 (○) or control rat IgG (■). At the indicated time points after the injection, spleen cells were isolated and stained for FcϵRIα and CD49b to identify and count the basophils. The relative number of basophils in spleen after the injection of Ba103 (○) or control IgG (■) over time is shown. The cell numbers on day 0 (before the treatment) were set as 100%. Data are expressed as the mean (± SEM) of 5 mice in each group and are representative of 3 repeated experiments.
Treatment of mice with Ba103 shows little or no effect on type I or IV hypersensitivity
We questioned whether the Ba103 treatment could suppress or enhance the function of mast cells in vivo, even though it did not give any significant change in the number of mast cells. To address this issue, the effect of the Ba103 treatment on passive cutaneous anaphylaxis, a typical mast cell–mediated type I hypersensitivity reaction, was examined. Mice were first sensitized by intradermal injection of TNP-specific IgE and then challenged with intravenous injection of TNP-OVA. No significant difference was observed in the extent of the anaphylaxis between the mice treated with Ba103 and those treated with control IgG prior to the IgE sensitization and antigen challenge, as judged by dye extravasation (Figure 5A). This was also true for IgE-mediated systemic anaphylaxis (Figure S1, available on the Blood website; see the Supplemental Materials link at the top of the online article).
No detectable effect of Ba103 treatment on type I or IV hypersensitivity reaction. (A) BALB/c mice were treated with an intravenous injection of 30 μg Ba103 or control IgG. A day later, the mice were passively sensitized with an intradermal injection of TNP-specific IgE (■) or PBS (▩) into the ear, followed by the intravenous injection of TNP-OVA plus Evans blue dye the next day. The extravasated dyes were extracted from the ear skin 30 minutes after challenge, and the amount of dye was measured by spectrophotometry. (B) BALB/c mice were epicutaneously sensitized with hapten DNFB on the abdomen; 5 days later, they were challenged epicutaneously with DNFB on the left ear and with vehicle alone on the right ear. The mice were treated with 2 intravenous injections of 30 μg Ba103 each, the first 1 day before the sensitization and the second 1 day before the antigen challenge (○). As a control, the other group of mice was treated with the same amount of control IgG in place of Ba103 (■). The thicknesses of the left and right ears were measured at the indicated time points after the antigen challenge. The values of ΔEar thickness, the differences in ear thickness (left-right) at each time point, are plotted. Data are expressed as the mean (± SEM) of 3 mice in each group and are representative of 3 repeated experiments.
No detectable effect of Ba103 treatment on type I or IV hypersensitivity reaction. (A) BALB/c mice were treated with an intravenous injection of 30 μg Ba103 or control IgG. A day later, the mice were passively sensitized with an intradermal injection of TNP-specific IgE (■) or PBS (▩) into the ear, followed by the intravenous injection of TNP-OVA plus Evans blue dye the next day. The extravasated dyes were extracted from the ear skin 30 minutes after challenge, and the amount of dye was measured by spectrophotometry. (B) BALB/c mice were epicutaneously sensitized with hapten DNFB on the abdomen; 5 days later, they were challenged epicutaneously with DNFB on the left ear and with vehicle alone on the right ear. The mice were treated with 2 intravenous injections of 30 μg Ba103 each, the first 1 day before the sensitization and the second 1 day before the antigen challenge (○). As a control, the other group of mice was treated with the same amount of control IgG in place of Ba103 (■). The thicknesses of the left and right ears were measured at the indicated time points after the antigen challenge. The values of ΔEar thickness, the differences in ear thickness (left-right) at each time point, are plotted. Data are expressed as the mean (± SEM) of 3 mice in each group and are representative of 3 repeated experiments.
Next, the effect of Ba103 on DNFB-induced contact hypersensitivity, a typical type IV hypersensitivity, was analyzed, because it was reported that not only T cells but also mast cells are involved in this allergic reaction.10 The Ba103-treated mice displayed the contact hypersensitivity reaction comparable with that observed in the mice treated with control IgG, in terms of the magnitude and kinetics of ear swelling (Figure 5B). Thus, the Ba103 treatment appeared to leave mast cells unaffected in their number and function under these experimental conditions.
Treatment of mice with Ba103 abolishes the development and maintenance of IgE-CAI
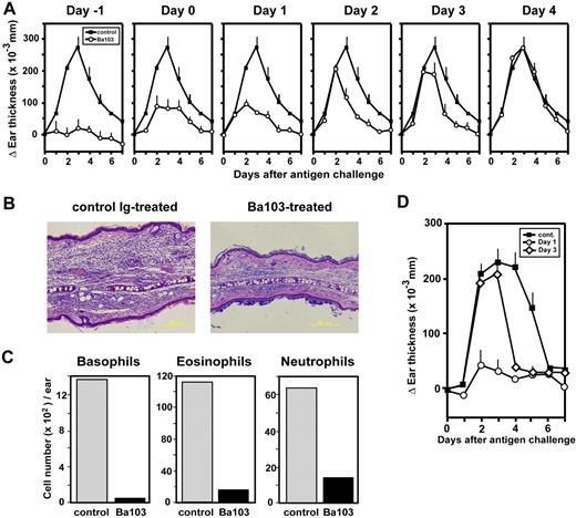
We previously reported a novel type of chronic allergic dermatitis.23 The delayed-onset allergic inflammation of the ear skin (designated IgE-CAI) was elicited by a single intradermal injection of the antigen TNP-OVA in mice that had been passively sensitized with a TNP-specific IgE. The delayed-onset ear swelling typically started on day 1 or 2 after the antigen challenge and peaked on day 3 or 4. The intravenous injection of Ba103 but not the control Ab 1 day before the antigen challenge almost completely abolished the development of the delayed-onset ear swelling (Figure 6A, first panel). Histopathologic examination of ear specimens revealed the massive infiltration of cells, including eosinophils, in mice treated with the control IgG but not in mice treated with Ba103 (Figure 6B). Treatment with Ba103 on day 0 or day 1 after challenge also ameliorated the ear swelling (Figure 6A, second and third panels). Notably, even after the ear swelling became prominent (that is, on days 2 and 3 after challenge), the Ba103 administration was still effective in suppressing it (Figure 6A, fourth and fifth panels). The Ba103 treatment on day 2 after challenge resulted in drastic reduction in numbers of eosinophils and neutrophils infiltrating into the skin lesions, concomitant with the elimination of basophils from the sites of inflammation (Figure 6C), indicating a link between basophils and the recruitment of eosinophils and neutrophils. When the Ba103 was administered after the peak of the ear swelling, that is, on day 4 after challenge, no significant effect was observed (Figure 6A, last panel).
Suppression of the initiation and persistence of IgE-CAI by Ba103 administration in vivo. (A) BALB/c mice were passively sensitized with an intravenous injection of TNP-specific IgE 1 day before being challenged with an intradermal injection of TNP-OVA into the left ear and control OVA into the right ear. The mice were treated with a single intravenous injection of 30 μg Ba103 or control IgG at the indicated time point before or after the antigen challenge. In addition, daily from days −1 to 5 except on the day of the Ba103 injection, the mice were given 30 μg control IgG in place of Ba103. Thus, the control mice (■) received 7 injections of control IgG from days −1 to 5 while the Ba103-treated mice (○) received 1 injection of Ba103 on the indicated day and 6 injections of control IgG on the others. The thicknesses of the left and right ears were measured at the indicated time points. The values of ΔEar thickness, the differences in ear thickness (left-right) at each time point, are plotted. Data are expressed as the mean (± SEM) of 3 mice in each group and are representative of 3 repeated experiments. In these experiments, as well as those shown in panel D, we focused on the incidence of IgE-CAI (the delayed-onset ear swelling); therefore, the early changes in ear thickness, including those of the immediate-phase and late-phase ear swelling, are not plotted. (B) In parallel experiments performed as described in panel A, ear specimens were prepared on day 3 after challenge from mice treated with Ba103 or control IgG on day −1, and stained with Giemsa. Images were acquired using an Olympus IX71 microscope equipped with a 10×/0.30 numerical aperture objective lens (Olympus, Tokyo, Japan). Images were taken using an Olympus DP70 digital camera with the software of DP controller version 2.1.1.183. The images were subsequently processed with Adobe Photoshop 8.0.1 software (Adobe Systems, San Jose, CA). (C) In parallel experiments performed as described in panel A, on day 3 after the TNP-OVA challenge, cells were isolated by treatment with collagenase from the ears of 3 mice injected with Ba103 (■) or control IgG (▩) on day 2 after challenge. After incubation with IgE at 4°C for 30 minutes to saturate FcϵRI, cells from each group of mice were stained for IgE, Gr-1, c-kit, and Siglec-F. Basophils, eosinophils, and neutrophils were defined as IgE+c-kit− cells, Siglec-F+Gr-1low cells, and Siglec-F−Gr-1high cells, respectively. The number of each cell type per ear is shown, and data are representative of 3 repeated experiments. (D) WBB6F1-W/Wv mice were passively sensitized with IgE and then challenged with antigens as described in panel A. The mice were treated with an intravenous injection of 30 μg Ba103 on day 1 and 30 μg control IgG on day 3 (○), control IgG on day 1 and Ba103 on day 3 (◇), or control IgG on both days (■). Data are expressed as the mean (± SEM) of 5 mice in each group and are representative of 3 repeated experiments.
Suppression of the initiation and persistence of IgE-CAI by Ba103 administration in vivo. (A) BALB/c mice were passively sensitized with an intravenous injection of TNP-specific IgE 1 day before being challenged with an intradermal injection of TNP-OVA into the left ear and control OVA into the right ear. The mice were treated with a single intravenous injection of 30 μg Ba103 or control IgG at the indicated time point before or after the antigen challenge. In addition, daily from days −1 to 5 except on the day of the Ba103 injection, the mice were given 30 μg control IgG in place of Ba103. Thus, the control mice (■) received 7 injections of control IgG from days −1 to 5 while the Ba103-treated mice (○) received 1 injection of Ba103 on the indicated day and 6 injections of control IgG on the others. The thicknesses of the left and right ears were measured at the indicated time points. The values of ΔEar thickness, the differences in ear thickness (left-right) at each time point, are plotted. Data are expressed as the mean (± SEM) of 3 mice in each group and are representative of 3 repeated experiments. In these experiments, as well as those shown in panel D, we focused on the incidence of IgE-CAI (the delayed-onset ear swelling); therefore, the early changes in ear thickness, including those of the immediate-phase and late-phase ear swelling, are not plotted. (B) In parallel experiments performed as described in panel A, ear specimens were prepared on day 3 after challenge from mice treated with Ba103 or control IgG on day −1, and stained with Giemsa. Images were acquired using an Olympus IX71 microscope equipped with a 10×/0.30 numerical aperture objective lens (Olympus, Tokyo, Japan). Images were taken using an Olympus DP70 digital camera with the software of DP controller version 2.1.1.183. The images were subsequently processed with Adobe Photoshop 8.0.1 software (Adobe Systems, San Jose, CA). (C) In parallel experiments performed as described in panel A, on day 3 after the TNP-OVA challenge, cells were isolated by treatment with collagenase from the ears of 3 mice injected with Ba103 (■) or control IgG (▩) on day 2 after challenge. After incubation with IgE at 4°C for 30 minutes to saturate FcϵRI, cells from each group of mice were stained for IgE, Gr-1, c-kit, and Siglec-F. Basophils, eosinophils, and neutrophils were defined as IgE+c-kit− cells, Siglec-F+Gr-1low cells, and Siglec-F−Gr-1high cells, respectively. The number of each cell type per ear is shown, and data are representative of 3 repeated experiments. (D) WBB6F1-W/Wv mice were passively sensitized with IgE and then challenged with antigens as described in panel A. The mice were treated with an intravenous injection of 30 μg Ba103 on day 1 and 30 μg control IgG on day 3 (○), control IgG on day 1 and Ba103 on day 3 (◇), or control IgG on both days (■). Data are expressed as the mean (± SEM) of 5 mice in each group and are representative of 3 repeated experiments.
We next examined the effect of Ba103 on IgE-CAI in mast cell–deficient WBB6F1-W/Wv mice in order to exclude the possibility that the Ba103 treatment somehow affected mast cell functions and therefore abolished the development of IgE-CAI in mast cell–sufficient mice. WBB6F1-W/Wv mice developed delayed-onset ear swelling that was comparable with that of mast cell–sufficient mice, and the effect of the mAb administration was very similar to that observed in mast cell–sufficient mice (Figure 6D). The delayed-onset ear swelling was almost completely abolished by the administration of Ba103 on day 1 after challenge, and its administration on day 3 still suppressed ear swelling. These results formally proved that basophils but not mast cells are essential for IgE-CAI.
Discussion
We previously reported a novel type of chronic allergic inflammation that is dependent on IgE and its receptor FcϵRI but independent on mast cells, T cells, and NK cells.23 FcϵRI-deficient mice could not develop this IgE-CAI. IgE-CAI was reconstituted in these mice by transfer of bone marrow cells from normal mice. Transfer of various fractions of normal bone marrow cells revealed that only the CD49b+ fraction including FcϵRI+ basophils and FcϵRI− NK cells could reconstitute IgE-CAI in FcϵRI-deficient mice. Therefore, we concluded that basophils were responsible for the development of IgE-CAI. The establishment of the basophil-depleting mAb Ba103 in the present study has made it possible to directly assess the functional roles of basophils in vivo and formally proved that basophils are indeed essential for the development of IgE-CAI.
Ba103 showed a therapeutic effect on IgE-CAI, even when it was administered after ear swelling with massive cellular infiltration became evident. This implies that basophils play a pivotal role not only in the initiation but also in the persistence of IgE-CAI. Treatment with Ba103 during the progression of IgE-CAI resulted in drastic reduction of eosinophils and neutrophils infiltrating the skin lesions, concomitant with the elimination of basophils from there. This cannot be expected if eosinophils and neutrophils were recruited independently of basophils. Basophils account for only 1% to 2% of the infiltrating cells.23 These observations indicated that basophils function as initiators or mediators of the recruitment of other inflammatory cells rather than as effectors of inflammation in IgE-CAI. It is likely that eosinophils and neutrophils, and perhaps basophils as well, are continuously recruited to skin lesions during IgE-CAI progression, and that the depletion of the basophils by Ba103 blocked their recruitment. The mechanism by which basophils recruit other inflammatory cells remains to be determined. One may assume that antigen-stimulated basophils secrete chemokines and cytokines, including IL-4 and IL-13, which in turn attract inflammatory cells directly or stimulate other cells, such as fibroblasts and epidermal cells, to produce chemoattractants for inflammatory cells.
Despite the reactivity of Ba103 with a subset of mast cells ex vivo, the in vivo administration of Ba103 resulted in the depletion of basophils but not mast cells. It remains to be elucidated what molecule Ba103 recognizes and why basophils but not mast cells are depleted by the Ba103 treatment. It seems unlikely that complement-dependent cell lysis was involved in the depletion of basophils, because this depletion was also observed in C5-deficient mouse strains, such as DBA/2J (data not shown). Because the Ba103 treatment did not induce any detectable depletion of basophils in FcRγ chain−/− mice (data not shown), the basophil depletion may be attributable to the antibody-dependent cellular cytotoxicity or Fc receptor–mediated phagocytosis.
The Ba103 treatment did not have any significant effect on 2 classical allergic reactions, namely the IgE-mediated cutaneous and systemic anaphylaxis (type I hypersensitivity) and contact hypersensitivity to chemical haptens (type IV hypersensitivity). Mast cells are responsible for the development of the IgE-mediated immediate-type allergic reaction.35 The Ba103-treated mice developed this allergic reaction at a level comparable to that in the control mice. This result implies that the basophils had little contribution, if any, to the IgE-mediated immediate-type allergic reaction, consistent with the observation that mast cell–deficient mice are incapable of mounting this reaction, even when they have basophils.23,35 Contact hypersensitivity to chemical haptens is a typical, T-cell–mediated delayed-type allergic reaction.36 Recently, mast cells were reported to be involved in this reaction as well, and mast cell–deficient mice showed a diminished response.10 Here, mice treated with Ba103 prior to the antigen sensitization and antigen challenge showed contact hypersensitivity at a level comparable with that observed in the control mice. All these results indicate that Ba103 specifically targets basophil-mediated allergic reactions, and that basophils play nonredundant roles that are distinct from those of mast cells.
The successful suppression of ongoing IgE-CAI by Ba103 treatment convinced us that basophils and perhaps their products are promising therapeutic targets for this type of chronic allergic inflammation, at least in the skin. Basophils constitute only 1% to 2% of the cells that infiltrate the skin lesions, in sharp contrast to the large numbers of infiltrating eosinophils and neutrophils.23 Targeting a small number of initiator cells is likely to be more effective than targeting a large number of effector cells. The recruitment of basophils to the sites of allergic inflammation has been reported in human disorders such as asthma and atopic dermatitis,37-42 even though the number of infiltrating basophils is usually much smaller than that of other inflammatory cells. The present observations in the mouse model show us that simply because a subpopulation of cells is small does not necessarily mean its biologic role is also small, and therefore it would be worthwhile to reassess the role of basophils in human allergic disorders. A number of cohort studies have indicated that there is a correlation between disease severity and serum IgE levels in patients with allergic disorders.43,44 Recent clinical trials have indicated that a decrease in serum IgE level achieved by treatment with humanized anti-IgE antibody is correlated with improvement in the severity of symptoms not only in patients with allergic rhinitis but also in some patients with poorly controlled asthma.45,46 Therefore, we speculate that basophil-mediated IgE-CAI might contribute to the initiation, prolongation, or deterioration of chronic allergic inflammation in some forms of asthma and atopic dermatitis in humans. If so, basophils could be a good therapeutic target for these disorders.
In conclusion, we have successfully established a basophil-depleting mAb and formally proved that basophils play a pivotal role in the initiation and maintenance of a novel type of chronic allergic inflammation. The basophil-depleting mAb established in the present study should be a powerful tool for studying the in vivo roles of basophils, not only under pathologic conditions such as allergic disorders, but also under physiologic conditions such as immune regulation and protection from pathogens.
An Inside Blood analysis of this article appears at the front of this issue.
The online version of this article contains a data supplement.
The publication costs of this article were defrayed in part by page charge payment. Therefore, and solely to indicate this fact, this article is hereby marked “advertisement” in accordance with 18 USC section 1734.
Acknowledgments
We thank H. Hayashi for assistance in flow cytometric analysis, C. Miyagishi for preparing ear specimens, and A. Kakefuda for secretarial assistance in preparing the manuscript.
This work was supported by Grants-in-Aid 16616004, 17047013, and 18659299 from the Japanese Ministry of Education, Culture, Sports, Science and Technology, and a Grant-in-Aid 2211932 from the Japanese Ministry of Health, Labor and Welfare.
Authorship
Contribution: K.O., K.M., Y.T., and K.I. performed experiments, analyzed data, and contributed to the writing of the manuscript. Y.K., Y.M., and N.W. discussed the experimental strategy and participated in the data analysis and the writing of the manuscript. H.K. defined the experimental strategy, supervised and interpreted the experiments, and contributed to the writing of the manuscript.
Conflict-of-interest disclosure: The authors declare no competing financial interests.
Correspondence: Hajime Karasuyama, Department of Immune Regulation, Tokyo Medical and Dental University Graduate School, 1-5-45 Yushima, Bunkyo-ku, Tokyo 113-8519, Japan; e-mail: karasuyama.mbch@tmd.ac.jp.






This feature is available to Subscribers Only
Sign In or Create an Account Close Modal