Abstract
The ability of embryonic stem (ES) cells to form cells and tissues from all 3 germ layers can be exploited to generate cells that can be used to treat diseases. In particular, successful generation of hematopoietic cells from ES cells could provide safer and less immunogenic cells than bone marrow cells, which require severe host preconditioning when transplanted across major histocompatibility complex barriers. Here, we exploited the self-renewal properties of ectopically expressed HOXB4, a homeobox transcription factor, to generate hematopoietic progenitor cells (HPCs) that successfully induce high-level mixed chimerism and long-term engraftment in recipient mice. The HPCs partially restored splenic architecture in Rag2−/−γc−/−–immunodeficient mice. In addition, HPC-derived newly generated T cells were able to mount a peptide-specific response to lymphocytic choriomeningitis virus and specifically secreted interleukin-2 and interferon-γ upon CD3 stimulation. In addition, HPC-derived antigen presenting cells in chimeric mice efficiently presented viral antigen to wild-type T cells. These results demonstrate for the first time that leukocytes derived from ES cells ectopically expressing HOXB4 are immunologically functional, opening up new opportunities for the use of ES cell–derived HPCs in the treatment of hematologic and immunologic diseases.
Introduction
The remarkable ability of hematopoietic stem cells (HSCs) to develop multilineage hematopoietic cell engraftment after transplantation is the most common clinical cell-based therapy today. Bone marrow, umbilical cord blood, and mobilized peripheral blood are sources of hematopoietic cells, the application of which is hampered by the need for human leukocyte antigen matching. In contrast, because of their low degree of immunogenicity and high propensity to proliferate, embryonic stem (ES) cells have emerged as a likely and more suitable alternative cell source for generating hematopoietic cells.1-8 ES cells are generated from the inner cell mass of the blastocyst and are capable of developing into tissues of all 3 germinal layers. However, in vitro, differentiation of ES cells into specialized cells and tissues including hematopoietic cells has remained a challenge. Interestingly, data from our group and by others have shown that ES cells might be immune privileged because of their low expression of major histocompatibility complex (MHC) antigens.9-11 Therefore, ES cells may provide an alternative source of hematopoietic cells if reliable protocols for their differentiation can be established.
However, technical problems and the inability of the ES cell–derived cells to survive long term have made it difficult to use ES cells as a source of hematopoietic cells that can reconstitute bone marrow. In our previous studies in the rat, we found that ES cell–like cells engrafted in allogeneic recipients and created long-term chimeras.12 In contrast, subsequent studies in the mouse by us with established ES cell lines revealed that ES cell–derived cells in chimeric animals disappeared from peripheral blood after 3 to 4 weeks because of their apoptosis within the lymphoid organs. Because the results were the same in both syngeneic and allogeneic recipients, we concluded that this lack of engraftment was not attributable to immunologic rejection, but rather to lack of the ability of ES cells and their progenitors to self-renew after transplantation.11 Indeed, we failed to detect any ES cell–derived cells in the bone marrow of recipient mice. Therefore, there is a need for a better understanding of the requirements for successful differentiation of ES cells into hematopoietic progenitor cells (HPCs) that can engraft long term.
At least 2 protocols on the generation of multilineage hematopoietic cells from ES cells have been reported, namely embryoid body (EB) formation and cultivation of ES cells on stromal cells.1-4,8,13,14 Apart from being difficult to reproduce, the data reported were mainly in vitro, providing little evidence on whether the newly derived cells were immunologically functional in vivo. A more appealing approach has been the use of HOXB4, a homeobox hematopoietic transcription factor that, when ectopically transfected in HSCs or in yolk sac–derived hematopoietic cells, allowed more than 100- to 1000-fold cell expansion.15-17 This remarkable self-renewal property conferred by HOXB4 was further demonstrated in ES cells that developed into definitive hematopoietic cells and engrafted in mice.18 More recently, one of us (H.K.) analyzed genetic manipulation of ES cell–derived hematopoietic cells15 and demonstrated that ectopic expression of HOXB4 can mediate a significant expansion of differentiated ES cells in vitro and in vivo. The self-renewal properties of HOXB4-transduced cells have been further demonstrated in primate19 as well as in human ES cells, suggesting that the self-renewal properties of HOXB4 could potentially be exploited in ES cell–based cell therapy in humans. However, studies by Wang et al showed that ectopic expression of HOXB4 had no effect on repopulating capacity of human ES cell–derived cells.20 These findings are in contrast to the study by Bowles et al, who claim an important role for HOXB4 in the differentiation of human ES cells into hematopoietic cells.21
Here, we took advantage of these unique properties of HOXB4 that led to a high expansion of differentiated progenitor cells in vivo and in vitro. By transplanting the HOXB4-transduced ES cell–derived HPCs into immunodeficient Rag2−/−γc−/− mice, high levels of mixed chimerism were established, leading to long-term engraftment. The HPC-derived newly generated T cells were able to mount a peptide-specific response to lymphocytic choriomeningitis virus (LCMV) in vivo and specifically secreted interleukin-2 (IL-2) and interferon-γ (IFN-γ) upon CD3 stimulation in vitro. More important, HPC-generated antigen presenting cells (APCs) in these chimeric mice were abundant and efficiently presented viral antigen to wild-type (WT) presensitized T cells. These results reveal that HPCs that derived from HOXB4-transduced ES cells reconstitute immunodeficient mice and restore partial immunologic function.
Methods
ES cell lines and culture conditions
Transduction of the CCE ES cell line with HOXB4 was described previously by Klump el al.22 Transduced cells were grown on gelatinized flasks in feeder cell–free ES cell culture medium consisting of Dulbecco modified Eagle medium (Invitrogen, Carlsbad, CA) supplemented with 15% fetal calf serum (FCS), 0.1 mM of l-glutamine, 100 U/mL penicillin, 100 g/mL streptomycin, and 1000 U/mL leukemia inhibitory factor. The culture medium was changed daily, and the cells were passaged every 2 to 3 days to avoid overgrowth and differentiation.
In vitro generation of ES cell–derived HPCs
To differentiate ES cells into HPCs, a 2-stage culture strategy was adopted as described previously by Pilat et al.15 Initially, ES cells were subjected to EB formation over 6 days. At this stage, ES cells were plated to an ultra-low attachment Petri dish at a concentration of 2000 cells/mL in a methycellulose-based differentiation medium containing Iscove modified Dulbecco medium (Invitrogen), 15% FCS, 300 μg/mL transferrin, 2 mM l-glutamine, 100 U/mL penicillin, 100 μg/mL streptomycin, 5% protein-free hybridoma medium (Invitrogen), 4 × 10−4 M monothioglycerol, and 50 μg/mL ascorbic acid. At second stage, EBs were dissociated into single-cell suspension using trypsin (2.75%), and 3.5 × 106 cells/mL cells were replated on another ultra-low attachment Petri dish in a serum-free hematopoietic differentiation medium that contained StemPro34 plus nutrient supplement (Invitrogen) and a cocktail of hematopoietic cytokines including murine stem cell factor (mSCF; 100 ng/mL; R&D Systems, Minneapolis, MN), mIL-3 (2 ng/mL), mIL-6 (5 ng/mL), Flt3-L (10 ng/mL), insulin-like growth factor-1 (IGF-1; 40 ng/mL; Promega, Madison, WI), and dexamethasone (1 μM; Sigma-Aldrich, St Louis, MO). Culture medium was changed every other day and cell density maintained below 4 × 106 cells/mL.
Mice and cell transplantation
Six- to 8-week-old C57BL/6 (B6), green fluorescent protein (GFP) transgenic B6 and 129/SvJ mice were purchased from Jackson ImmunoResearch Laboratories (West Grove, PA), and Rag2−/−γc−/− mice on the B6/B10 mixed inbred background were obtained from Taconic Farms (Germantown, NY).23 All mice were bred in the animal facility at the Veteran Affairs Medical Center, Iowa. Animal procedures were approved previously by the institutional animal care and use committee and in accordance with National Institutes of Health guidelines.
For HPC transplantation, 8- to 10-week-old mice were lethally irradiated (950 cGy) 24 hours before transplantation, and 2.5 × 106 HPCs in addition to 5 × 105 Rag2−/−γc−/− autologous bone marrow cells were coinfused through the supra-orbital venous plexus as we described previously.11 Altogether, more than 70 mice have received HPC transplants. For bone marrow transplantation (BMT), 5 × 106 bone marrow cells derived from either GFP transgenic or Rag2−/−γc−/− mice were transplanted into Rag2−/−γc−/− mice in similar fashion.
Flow cytometry
The differentiation of HPCs was monitored using flow cytometry. All antibodies, including rat anti–mouse immunoglobulin G (IgG), anti-CD3, anti-CD8, anti-CD45R/B220, anti-CD45, Thy1.2 (CD90.2), and the anti–Gr-1, were phycoerythrin (PE) conjugated and purchased from BD Biosciences (San Jose, CA). In addition, PE-conjugated streptavidin, allophycocyanin-conjugated IFN-γ, and biotin-conjugated anti-NK1.1 were also purchased from BD Biosciences. For analyzing peripheral blood, lysis solution (R&D Systems) was added for the removal of RBCs after antibody staining. To monitor the HPCs, the recipient mice were killed at predetermined time points, and cells from peripheral blood, spleen, and bone marrow were stained with the above-mentioned antibodies and analyzed by flow cytometry. Cell fluorescence measurement was performed on a fluorescence activated cell sorter (FACS) Calibur and data analyzed using Cellquest Software (BD Biosciences).
Histopathology and immunopathology
Histologic sections were assessed by hematoxylin and eosin (H&E) staining of paraffin-embedded splenic tissue. Immunofluorescence staining of GFP and cell lineage markers was performed by staining cryosections with an Alexa Fluor 488 (1:500; Invitrogen)–conjugated anti-GFP antibody, a biotin-conjugated Gr-1, or a B220 antibody, respectively, followed by incubation with an Alexa Fluor 568–conjugated streptavidin (1:500; Invitrogen). Nuclei counterstaining was performed with TO-PRO3 (Invitrogen) according to manufacturer instructions. The immunofluoresence stained sections were subsequently visualized under a Bio-Rad Radience 2100mp Multi photon/confocal microscope (Bio-Rad, Hercules, CA), and images were captured and edited using Image J v1.37 software.
LCMV infection and determination of peptide-specific T-cell responses
Chimeric Rag2−/−γc−/−, WT C57BL6, and nonchimeric Rag2−/−γc−/− control mice were infected with 2 × 105 plaque-forming units of LCMV through intraperitoneal injection and subsequently killed after 8 days to determine T-cell responses. Splenic cells were collected and used to determine the number of epitope NP396-404–specific CD8 T-cell responses by intracellular cytokine staining for IFN-γ as described previously.24
Cell isolation
APCs were isolated from splenocytes of chimeric mice by a 2-step selection method. First, single-cell suspensions of spleens from chimeric mice were prepared and GFP-positive cells sorted using a FACS Digital Vantage (DiVa; flow cytometry facility, University of Iowa). In a second step, the sorted GFP-positive cells were suspended in complete media (RPMI 1640, 10% FBS, 50 μM 2-mercaptoethanol, 100 U/mL penicillin, and100 g/mL streptomycin) in the presence of either the LCMV-derived NP396-404 (1 μM/mL; Biosynthesis, Lewisville, TX) or control peptide OVA257-264 (1 μM/mL; Biosynthesis). Additional controls were left with no peptide and allowed to adhere to tissue culture dishes at 37°C for overnight. Then, the nonadherent cells were removed by washing. The adherent cells, so-called adhesion-enriched APCs, were detached by 10 mM ethylenediaminetetraacetic acid and washed with phosphate-buffered saline (PBS) twice before use.
T cells were separated from single-cell suspension of spleens from LCMV-infected B6, 129/SvJ, and chimeric Rag2−/−γc−/− mice using positive selection of Thy1.2-positive cells by either FACS DiVa or magnetic bead cell separation (Miltenyi Biotec, Auburn, CA) according to the manufacturer instruction manual.
In vitro assay for APCs
APCs (105) that were either pulsed with peptide or were nonpulsed were coincubated with 5 × 105 T cells isolated from LCMV-infected WT B6 mice at 37°C for 6 hours. The cell mixture was stained for intracellular IFN-γ and analyzed by FACS.
Analysis of T-cell secretion of IL-2 and IFN-γ after CD3 stimulation
Because the genetic background of HOXB4-transduced ES cells is 129/SvJ, T cells prepared from 129/SvJ were used as positive control. Isolated T cells were stimulated with plate-bound anti-CD3 (2 μg/mL) and anti-CD28 (2 μg/mL) monoclonal antibodies at a cell concentration of 5 × 105 cells/mL for 24 to 36 hours and the culture supernatants subsequently collected to allow measurement of IL-2 and IFN-γ using enzyme-linked immunosorbent assay (ELISA) kits (eBioscience, San Diego, CA).
Immunization and serum immunoglobulin analysis
To determine B-cell responses to T-cell–dependent antigen, WT B6, chimeric Rag2−/−γc−/−, and nonchimeric Rag2−/−γc−/− mice were immunized intraperitoneally with 50 μg 2,4,6-Trinitropheny-Keyhole Limpet Hemocyanin-Biotin (TNP-KLH; Biosearch Technologies, Novato, CA) mixed in 50-μL complete Freund adjuvant (Sigma-Aldrich) and boosted with another dose of 50 μg TNP-KLH mixed in incomplete Freund adjuvant 21 days later. Serum was collected 28 days after initial immunization and analyzed for antibody formation. Similarly, T cell–independent responses were analyzed by immunizing mice intraperitoneally with 2,4,6-trinitropheny lipopolysaccharide (TNP-LPS; Biosearch Technologies) mixed in 50 μL PBS, and bled on day 21. Serum levels of anti–TNP-specific antibodies were obtained by running an anti-TNP ELISA kit (BD PharMingen, San Diego, CA) according to manufacturer instructions. At least 3 animals were used in each group.
Results
HOXB4 confers an expansion advantage on ES cell-derived HPCs
To determine whether HOXB4 leads to a growth advantage of ES cell–derived HPCs, we first differentiated both HOXB4-tranduced and -nontransduced ES cells toward the hematopoietic lineage using the same protocol requiring a cocktail of hematopoietic cytokines. Briefly, EBs were formed over 6 days and subsequently dismantled to form single-cell suspensions that were further cultivated in hematopoietic growth medium containing mSCF, mIL-3, mIL-6, Flt3-L, IGF-1, and dexamethasone. By day 26, the cells had formed a heterogeneous cell population of large- and small-sized nonadherent cells, which we termed HPCs, that were predominantly CD45 positive (Figure 1A). In contrast, nontransduced ES cells failed to thrive under these conditions, and more than 90% were dead by day 20 (Figure 1B). This result is consistent with previous reports that HOXB4 enhances hematopoietic development in mouse ES cells,15,17,18 and suggested that HOXB4 confers a growth advantage under these culture conditions. Therefore, the HPCs that we discuss in this article were derived from HOXB4-tranduced ES cells.
Differentiation of HOXB4-transduced ES cells. (A) Representative flow cytometric analysis and phase-contrast microscopy of HOXB4-transduced ES cells under hematopoietic differentiation medium show increased expression of GFP and CD45 as their differentiation progressed from day 0 to day 26. The fully differentiated HPCs showed various sizes of single cells at day 26. Numbers indicate percentages of cells within the culture. Original magnification ×200 for photographs. Numbers on plots are percentages of total cells in that quadrant. (B) Total number of viable cells was counted at different days after differentiation. HOXB4-transduced ES cells survived and eventually robustly expanded up to nearly 100-fold after 26 days of differentiation. In contrast, nontransduced control CCE-GFP ES cells failed to thrive and progressively regressed in viable cell numbers. Days 1 through 6 represent period of EBs formation.
Differentiation of HOXB4-transduced ES cells. (A) Representative flow cytometric analysis and phase-contrast microscopy of HOXB4-transduced ES cells under hematopoietic differentiation medium show increased expression of GFP and CD45 as their differentiation progressed from day 0 to day 26. The fully differentiated HPCs showed various sizes of single cells at day 26. Numbers indicate percentages of cells within the culture. Original magnification ×200 for photographs. Numbers on plots are percentages of total cells in that quadrant. (B) Total number of viable cells was counted at different days after differentiation. HOXB4-transduced ES cells survived and eventually robustly expanded up to nearly 100-fold after 26 days of differentiation. In contrast, nontransduced control CCE-GFP ES cells failed to thrive and progressively regressed in viable cell numbers. Days 1 through 6 represent period of EBs formation.
To determine the phenotype of the HPCs, the cells were analyzed by flow cytometry using a series of monoclonal antibodies against leukocyte and stem cell markers. The results of these studies are summarized in Table 1. A proportion of the newly generated HPCs also expressed Sca-1, c-kit, and CD34, markers of bone marrow resident stem cells. Typically, the HPCs had low expression of MHC class I antigens and poor expression of class II antigens.
Flow cytometric analysis of HOXB4-transduced ES cell–derived HPCs
| Antibody specificity . | HPCs . |
|---|---|
| MHC class I | 15.3 ± 0.2 |
| MHC class II | 2.4 ± 1.7 |
| CD45 | 87.0 ± 8.8 |
| Gr-1 | 14.21 ± 11.28 |
| Ter119 | 4.6 ± 2.8 |
| CD3 | 0.5 ± 0.2 |
| B220 | 0.2 ± 0.1 |
| C-kit (CD117) | 4.1 ± 4.6 |
| Sca-1 | 1.2 ± 0.1 |
| CD34 | 15.9 ± 9.5 |
| CD31 | 48.0 ± 12.7 |
| Antibody specificity . | HPCs . |
|---|---|
| MHC class I | 15.3 ± 0.2 |
| MHC class II | 2.4 ± 1.7 |
| CD45 | 87.0 ± 8.8 |
| Gr-1 | 14.21 ± 11.28 |
| Ter119 | 4.6 ± 2.8 |
| CD3 | 0.5 ± 0.2 |
| B220 | 0.2 ± 0.1 |
| C-kit (CD117) | 4.1 ± 4.6 |
| Sca-1 | 1.2 ± 0.1 |
| CD34 | 15.9 ± 9.5 |
| CD31 | 48.0 ± 12.7 |
Values are means plus or minus SD of percentages.
HPCs induce long-term mixed chimerism in recipient mice
To determine whether our newly generated HPCs engraft and induce multilineage mixed chimerism, CD45-positive cells were isolated from our HPC cultures by immunomagnetic bead separation to more than 99% purity. Subsequently, the purified HPCs were infused into previously irradiated Rag2−/−γc−/− mice. Because our HPCs express GFP, their green fluorescence was used for monitoring engraftment in peripheral blood, spleen, liver, and thymus at different time points. HPC-derived GFP-expressing hematopoietic cells were detected through 100 days after HPC transplantation (Table 2). The data indicate robust engraftment of the HPCs in peripheral blood, spleen, and bone marrow. A typical profile of the multilineage mixed chimerism detected in recipient mice is shown in Figure 2A, indicating that the GFP-positive HPC-derived cells were predominantly Gr-1 expressing. In contrast, mice-transplanted bone marrow cells from GFP transgenic mice showed that the donor cells predominantly became B cells (B220 expressing) in recipient mice (Figure 2B). Interestingly, however, there were no obvious differences between the NK1.1 and the CD3-positive cells in both groups.
The percentage of mixed chimerism and the proportion of CD4-positive cells to GFP-positive cells after HPC transplantation
| . | . | Days after HPC transplantation . | . |
|---|---|---|---|
| Cells | 14 | 56 | 100 |
| Peripheral blood | |||
| HPC-derived GFP positive | 55.4 ± 24.3 | 28.0 ± 22.3 | 48.4 ± 40.4 |
| CD45/GFP positive | 97.5 ± 0.9 | 98.0 ± 1.7 | 99.4 ± 0.6 |
| Spleen | |||
| HPC-derived GFP positive | 91.2 | 23.4 ± 8.8 | 15.4 ± 0.01 |
| CD45/GFP positive | 49.6 | 86.4 ± 15.6 | 92.9 ± 5.8 |
| Bone marrow | |||
| HPC-derived GFP positive | 94.3 | 23.3 ± 20.1 | 31.5 ± 36.7 |
| CD45/GFP positive | 85.3 | 91.1 ± 8.6 | 94.8 ± 5.2 |
| . | . | Days after HPC transplantation . | . |
|---|---|---|---|
| Cells | 14 | 56 | 100 |
| Peripheral blood | |||
| HPC-derived GFP positive | 55.4 ± 24.3 | 28.0 ± 22.3 | 48.4 ± 40.4 |
| CD45/GFP positive | 97.5 ± 0.9 | 98.0 ± 1.7 | 99.4 ± 0.6 |
| Spleen | |||
| HPC-derived GFP positive | 91.2 | 23.4 ± 8.8 | 15.4 ± 0.01 |
| CD45/GFP positive | 49.6 | 86.4 ± 15.6 | 92.9 ± 5.8 |
| Bone marrow | |||
| HPC-derived GFP positive | 94.3 | 23.3 ± 20.1 | 31.5 ± 36.7 |
| CD45/GFP positive | 85.3 | 91.1 ± 8.6 | 94.8 ± 5.2 |
Values are percentages, and data presented as means plus or minus SD indicates more than 3 mice per group.
HPCs derived from HOXB4-transduced ES cells contribute to multilineage hematopoiesis in Rag2−/−γc−/− mice. (A) Flow cytometric analysis of peripheral blood, spleen, and bone marrow of a representative Rag2−/−γc−/− mouse 56 days after HPC transplantation (n = 5). Numbers represent percentages of cells to the total GFP-expressing cell population. The majority of the HPC-derived cells were Gr-1 positive and therefore myeloid. (B) Flow cytometric analysis of hematopoietic cells in peripheral blood, spleen, and bone marrow cells of chimeric Rag2−/−γc−/− mice transplanted with either HPCs (56 days after transplantation [Tx]) or with marrow cells of GFP transgenic mice (60 days after transplantation). Donor-derived cells were predominantly Gr-1 positive after HPC transplantation compared with B220-positive–expressing cells after BMT (BM Tx). Error bars represent SD.
HPCs derived from HOXB4-transduced ES cells contribute to multilineage hematopoiesis in Rag2−/−γc−/− mice. (A) Flow cytometric analysis of peripheral blood, spleen, and bone marrow of a representative Rag2−/−γc−/− mouse 56 days after HPC transplantation (n = 5). Numbers represent percentages of cells to the total GFP-expressing cell population. The majority of the HPC-derived cells were Gr-1 positive and therefore myeloid. (B) Flow cytometric analysis of hematopoietic cells in peripheral blood, spleen, and bone marrow cells of chimeric Rag2−/−γc−/− mice transplanted with either HPCs (56 days after transplantation [Tx]) or with marrow cells of GFP transgenic mice (60 days after transplantation). Donor-derived cells were predominantly Gr-1 positive after HPC transplantation compared with B220-positive–expressing cells after BMT (BM Tx). Error bars represent SD.
Histologic examination of the spleen, liver, and thymus by immunofluorescence staining showed extensive engraftment of HPCs in the spleen and thymus but not in the liver (Figure 3A). More interestingly, a large population of HPC-derived cells was detected in the thymic cortex (Figure 3B). These results indicate the ability of HPCs to migrate and populate the thymus of recipient mice, an important observation because these cells might shape the T-cell repertoire in immunocompetent mice. As studied by H&E staining, we found that the dystrophic splenic structure of recipient mice nearly normalized after transplantation of HPCs, becoming almost identical to the spleens of control mice transplanted with B6 bone marrow cells (Figure 4A). However, spleens of control WT mice showed an even denser cell population, suggesting that the microenvironment in the Rag2−/−γ−/− mice might negatively influence full restoration of normal splenic structure. The data were further confirmed by immunofluorescence staining for donor cells in the spleen (Figure 4B). HPC-derived GFP-expressing cells restored the splenic structure of recipient mice. To further investigate the cell lineages comprising donor cells in the spleen, we stained for B220- and Gr-1–expressing cells. The restored follicular structures in HPC chimeric mice comprised mainly Gr-1 positive cells, with only a few B220-positive cells, whereas the restored splenic follicular structure in bone marrow transplanted mice were mainly B220 positive (Figure 4C). These findings were consistent with the flow cytometric data in Figure 2B. Therefore, the data revealed that HPC transplantation leads to near normalization and restoration of the follicular architecture, but lineage commitment appears to be heavily in favor of myeloid cells.
HPCs populate lymphoid tissues. Histologic cryosections of the spleen, liver, and thymus were stained for GFP using an anti-GFP monoclonal antibody and examined under the Multi photon/confocal microscope. (A) GFP-expressing cells could be detected in both spleen and liver early after HPC transplantation, diminishing in the liver with time. Scale bars represent 50 μm. (B) GFP-positive cells remained detectable in the thymus 56 days after transplantation. At each time point, n ≥ 3 mice. Scale bar represents 50 μm.
HPCs populate lymphoid tissues. Histologic cryosections of the spleen, liver, and thymus were stained for GFP using an anti-GFP monoclonal antibody and examined under the Multi photon/confocal microscope. (A) GFP-expressing cells could be detected in both spleen and liver early after HPC transplantation, diminishing in the liver with time. Scale bars represent 50 μm. (B) GFP-positive cells remained detectable in the thymus 56 days after transplantation. At each time point, n ≥ 3 mice. Scale bar represents 50 μm.
HPC engraftment restores splenic follicular structure in Rag2−/−γc−/− mice. (A) Histologic splenic sections of WT B6, chimeric, and nonchimeric Rag2−/−γc−/− mice were examined. The spleen from a nonchimeric Rag2−/−γc−/− mouse shows complete loss of follicular structure and hypocellularity in the periarteriolar region. The chimeric Rag2−/−γc−/− mouse (56 days after transplantation) shows follicular reconstitution as well as hypercellularity around the periarteriolar regions, comparable to the spleen of the mouse reconstituted with WT B6 bone marrow cells. Control mice were nontransplanted B6 mice. The bottom panels show the histologic sections at higher magnification. (B) Similarly, GFP staining in the HPC-induced chimeric Rag2−/−γc−/− mouse showed that GFP-positive donor-derived cells clustered in follicular form within the spleen. The bottom panel shows the same section at higher magnification. Scale bars represent 50 μm. (C) To further demonstrate the phenotype of the transplant-derived cells, splenic tissues of recipient Rag2−/−γc−/− mice were stained for Gr-1 and B220. Mice that received the defective Rag2−/−γc−/− bone marrow showed poor recovery of the follicles and a higher percentage of Gr-1–expressing cells but no B220-positive cells. However, both mice receiving either HPCs or WT bone marrow showed restoration of the follicular structure. The HPC-derived cells were predominantly Gr-1–positive cells, in contrast to the high levels of B220-positive cells in the mouse engrafted with B6 bone marrow cells. Both Gr-1–positive and B220-positive cells are stained red. Scale bars represent 50 μm.
HPC engraftment restores splenic follicular structure in Rag2−/−γc−/− mice. (A) Histologic splenic sections of WT B6, chimeric, and nonchimeric Rag2−/−γc−/− mice were examined. The spleen from a nonchimeric Rag2−/−γc−/− mouse shows complete loss of follicular structure and hypocellularity in the periarteriolar region. The chimeric Rag2−/−γc−/− mouse (56 days after transplantation) shows follicular reconstitution as well as hypercellularity around the periarteriolar regions, comparable to the spleen of the mouse reconstituted with WT B6 bone marrow cells. Control mice were nontransplanted B6 mice. The bottom panels show the histologic sections at higher magnification. (B) Similarly, GFP staining in the HPC-induced chimeric Rag2−/−γc−/− mouse showed that GFP-positive donor-derived cells clustered in follicular form within the spleen. The bottom panel shows the same section at higher magnification. Scale bars represent 50 μm. (C) To further demonstrate the phenotype of the transplant-derived cells, splenic tissues of recipient Rag2−/−γc−/− mice were stained for Gr-1 and B220. Mice that received the defective Rag2−/−γc−/− bone marrow showed poor recovery of the follicles and a higher percentage of Gr-1–expressing cells but no B220-positive cells. However, both mice receiving either HPCs or WT bone marrow showed restoration of the follicular structure. The HPC-derived cells were predominantly Gr-1–positive cells, in contrast to the high levels of B220-positive cells in the mouse engrafted with B6 bone marrow cells. Both Gr-1–positive and B220-positive cells are stained red. Scale bars represent 50 μm.
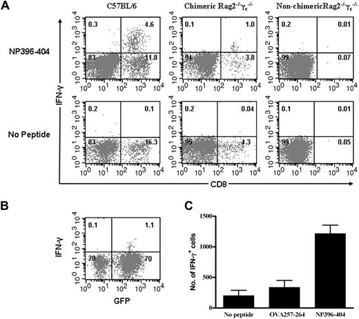
HPC-derived lymphocytes confer T-cell immunity in Rag2−/−γc−/− mice
The data so far showed evidence of good HPC engraftment in lymphoid tissues and peripheral blood but did not provide information on the immunity of these chimeric and otherwise immunodeficient mice. To determine the ability of HPCs to restore the adaptive immunity of recipient mice to viral antigen, mice were infected with LCMV, and peptide-specific cytotoxic T lymphocytes were analyzed. Studies in mice have revealed a remarkable expansion of CD8 effector T cells that kill infected target cells during the acute phase of LCMV infection.25 Eight days after infection of the WT B6 mice, viral specific effector CD8-positive T-cell responses were detected by intracellular staining for IFN-γ after short-term in vitro incubation with LCMV peptide NP396-404. Chimeric but not nonchimeric Rag2−/−γc−/− mice (Figure 5A) showed specific secretion of IFN-γ. To confirm that the IFN-γ–secreting cells were HPC derived, we showed that these cytokine-secreting T cells were GFP positive (Figure 5B). However, the cytotoxic T lymphocytes detected in the chimeric mice were much lower than those in WT mice, which relates to the low cell numbers of newly developed T cells in the recipient mice of HPCs, as shown in Figure 2.
Chimeric Rag2−/−γc−/− mice generate peptide-specific T cells after LCMV infection, and HPC-derived APCs are capable of presenting viral-specific peptide to T cells. (A) Splenocytes of viral-infected mice were short-term incubated in the presence or absence of LCMV peptide NP396-404. CD8-positive T-cell responses were determined by intracellular IFN-γ staining, and IFN-γ–secreting cells were detected in WT and chimeric mice but not in control nonchimeric Rag2−/−γc−/− mice. IFN-γ–positive CD8-positive T cells were nearly undetectable in all controls. Representative flow cytometric plots are shown for each group of mice (n = 3). (B) The IFN-γ–positive cells in the chimeric Rag2−/−γc−/− mice were also GFP positive, suggesting they were derived from HPCs. The numbers represent percentages of cells in each quadrant. Numbers in plots are percentages of total cells in that quadrant. (C) HPC-derived APCs pulsed with the LCMV NP396-404 peptide, control OVA257-264 peptide, and nonpulsed cells were coincubated with WT T cells isolated from LCMV-infected WT mice for 6 hours, respectively. T-cell responses were determined by intracellular staining of IFN-γ and analyzed by FACS. The HPC-derived APCs significantly presented viral specific peptide but not control peptide to primed T cells (n = 3). Error bars represent SD.
Chimeric Rag2−/−γc−/− mice generate peptide-specific T cells after LCMV infection, and HPC-derived APCs are capable of presenting viral-specific peptide to T cells. (A) Splenocytes of viral-infected mice were short-term incubated in the presence or absence of LCMV peptide NP396-404. CD8-positive T-cell responses were determined by intracellular IFN-γ staining, and IFN-γ–secreting cells were detected in WT and chimeric mice but not in control nonchimeric Rag2−/−γc−/− mice. IFN-γ–positive CD8-positive T cells were nearly undetectable in all controls. Representative flow cytometric plots are shown for each group of mice (n = 3). (B) The IFN-γ–positive cells in the chimeric Rag2−/−γc−/− mice were also GFP positive, suggesting they were derived from HPCs. The numbers represent percentages of cells in each quadrant. Numbers in plots are percentages of total cells in that quadrant. (C) HPC-derived APCs pulsed with the LCMV NP396-404 peptide, control OVA257-264 peptide, and nonpulsed cells were coincubated with WT T cells isolated from LCMV-infected WT mice for 6 hours, respectively. T-cell responses were determined by intracellular staining of IFN-γ and analyzed by FACS. The HPC-derived APCs significantly presented viral specific peptide but not control peptide to primed T cells (n = 3). Error bars represent SD.
Because we noted that the HPCs predominantly contributed to the development of myeloid cells, we wondered whether APCs derived from the HPCs were functional. To investigate this, GFP-positive cells were first isolated by flow cytometric sorting. Adhesion-enriched APCs from these cells were pulsed with the LCMV-specific peptide (NP396-404) followed by coincubation with T cells sorted from LCMV-infected WT mice. T-cell responses were determined by quantitating IFN-γ–producing cells. As shown in Figure 5C, these APCs successfully presented the LCMV peptide, but not control peptide, suggesting that ES cell–derived APCs functionally present antigen to T cells.
Our data so far showed robust engraftment of HPCs and functional T cells and APCs in recipient mice. To further test the capability of newly generated HPC-derived T cells to be a mediator and regulator of adaptive immunity that play important roles in the activation phase of T cell–mediated immune responses, we enriched the HPC-derived T cells from chimeric mice by immunomagnetic bead separation and stimulated them with plate-bound anti-CD3/anti-CD28 antibodies in vitro. Indeed, HPC-derived T cells secreted IL-2 and IFN-γ upon CD3 stimulation (Figure 6). The results suggested that these de novo HPC-derived T lymphocytes in the Rag2−/−γc−/− mice produced cytokines critical for the activation and regulation of T cell–mediated immune reactions in response to stimulation.
HPC-derived T cells respond to CD3 signaling. T cells were isolated from the splenocytes of chimeric Rag2−/−γc−/− mice (n = 3) and WT 129/SvJ control mice (n = 2). The T cells were subsequently cultured in the absence (▭) or presence (▬) of plate-bound antibodies against CD3 and CD28 for 24 to 36 hours. The supernatant of cultures were then collected and assessed for IL-2 (A) and IFN-γ (B) production by ELISA. Error bars represent SD.
HPC-derived T cells respond to CD3 signaling. T cells were isolated from the splenocytes of chimeric Rag2−/−γc−/− mice (n = 3) and WT 129/SvJ control mice (n = 2). The T cells were subsequently cultured in the absence (▭) or presence (▬) of plate-bound antibodies against CD3 and CD28 for 24 to 36 hours. The supernatant of cultures were then collected and assessed for IL-2 (A) and IFN-γ (B) production by ELISA. Error bars represent SD.
Finally, to test whether HPC-derived B cells in the chimeric Rag2−/−γc−/− mice secrete antibodies upon antigen stimulation and possess the capability to class switch, we immunized mice with either the T cell–dependent antigen TNP-KLH or with the T cell–independent antigen TNP-LPS. As shown in Figure 7, IgG isotypes in both chimeric and nonchimeric Rag2−/−γc−/− mice were almost undetectable after either TNP-KLH (Figure 7A) or TNP-LPS (Figure 7B) stimulation, but modest IgM levels were present in chimeric mice. In contrast, as expected, WT mice robustly responded to both antigens (Figure 7C). Surprisingly, whereas we measured HPC-derived T and B cells in the vaccinated animals, TNP-KLH vaccination boosted the expansion of the HPC-derived T and B cells, especially in T cells, suggesting the ability of these de novo–derived lymphocytes to clonally expand in response to antigen stimulation (Figure 7D). These expanded T cells showed 2 subpopulations (GFPhigh and GFPdim), possibly suggesting DNA methylation and silencing of the GFP gene.
Serum levels of TNP-specific antibodies after immunization and augmentation of T- and B-cell expansion. (A-C) WT, chimeric, and nonchimeric Rag2−/−γc−/− mice were immunized with either TNP-KLH or TNP-LPS. Serum levels of antibodies were determined by ELISA in duplicates and the results presented as arbitrary units. Serum levels of TNP-specific antibodies in chimeric and nonchimeric mice immunized with TNP-KLH are represented in A, and those to TNP-LPS are in B. Serum levels of TNP-specific antibodies in WT B6 mice immunized with either TNP-KLH or TNP-LPS are shown in C. Error bars represent SD. (D) Representative flow cytometric data from peripheral blood of a chimeric mouse without vaccination showing low T- and B-cell levels (left panel). In contrast, after vaccination, both T- and B-cells show a huge expansion (right panel). In addition, 2 populations of GFPdim (36% of GFP-positive) and GFPhigh (54% of GFP-positive), marked with circles were identified within the GFP-positive cell population of B220-positive cells. Numbers represent percentages of the proportion of the lymphocytes to the total GFP-expressing cells.
Serum levels of TNP-specific antibodies after immunization and augmentation of T- and B-cell expansion. (A-C) WT, chimeric, and nonchimeric Rag2−/−γc−/− mice were immunized with either TNP-KLH or TNP-LPS. Serum levels of antibodies were determined by ELISA in duplicates and the results presented as arbitrary units. Serum levels of TNP-specific antibodies in chimeric and nonchimeric mice immunized with TNP-KLH are represented in A, and those to TNP-LPS are in B. Serum levels of TNP-specific antibodies in WT B6 mice immunized with either TNP-KLH or TNP-LPS are shown in C. Error bars represent SD. (D) Representative flow cytometric data from peripheral blood of a chimeric mouse without vaccination showing low T- and B-cell levels (left panel). In contrast, after vaccination, both T- and B-cells show a huge expansion (right panel). In addition, 2 populations of GFPdim (36% of GFP-positive) and GFPhigh (54% of GFP-positive), marked with circles were identified within the GFP-positive cell population of B220-positive cells. Numbers represent percentages of the proportion of the lymphocytes to the total GFP-expressing cells.
To our knowledge, these are the first in vivo functional studies on lymphoid and myeloid cells derived from HOXB4-transduced ES cells. Altogether, our data indicate the ability of HOXB4 to confer self-renewal properties to ESC-derived HPCs, enabling development of hematopoietic cells that are immunologically responsive, a property much desired for treatments of human disease.
Discussion
The ability of ES cells to form tissues of all 3 germ layers has raised hope that ES cells can be applied in regenerative medicine to cure chronic degenerative diseases. However, before that goal can be achieved, there is a need to establish protocols that allow reproducible differentiation of ES cells. For example, successful differentiation of ES cells into hematopoietic cells has remained elusive and difficult. Our own previous studies indicated that after transplantation of nondifferentiated ES cells, only low levels of ES cell–derived cells were transiently detectable.11 Here, by transducing ES cells with the transcription factor HOXB4, we were able to generate highly enriched progenitor cells that show characteristics of hematopoietic cells after engraftment in recipient mice. More important, we describe the functionality of the newly generated T and B cells to respond to antigen stimulation and that of HPC-derived APCs to robustly present antigen to T cells.
Currently, there are 2 major approaches that have been established for the derivation of hematopoietic cells from either human or murine ES cells, namely the cocultivation of ES cells with stromal cell lines1,2,13,14 and secondly, formation of EBs followed by hematopoietic cytokine treatment.3,4,8,15 In our hands, the differentiation of ES cells by either method failed to yield sufficient numbers of hematopoietic cells that could be used for transplantation. Here, we used the self-renewal properties of HOXB4 by transducing ES cells that were used to derive hematopoietic cells. We show successful expansion of hematopoietic precursor cells and their engraftment in immunoincompetent mice.
Interestingly, the ES cell–derived HPCs were predominantly Gr-1 expressing, suggesting that they are myeloid and not lymphocytic, which is consistent with previous observations and reports by others.15,19 Because of our histologic data showing repopulation of lymphoid organs with these cells, one would predict robust T- and B-cell development. Surprisingly, both cell populations were poorly developed. However, several reports have suggested that HOXB4 blocks lymphopoiesis,18,26 although no formal experimental data on how this occurs have been reported. Whether this is a result of the HOXB4 or that of the less developed thymus in the incompetent mice remains to be determined. To further explore this phenomenon, we transplanted Rag2−/−γc−/− mice with bone marrow cells from WT B6 GFP-transgenic mice and studied lymphocytic cell development. Interestingly, few mature T cells but abundant B cells were detected in recipient mice. These data seem to suggest that the poor T- and B-cell development after HPC transplants was probably attributable to the effect of HOXB4 on lymphocytic development because myeloid cell development was robust.
Despite these low T-cell numbers in our study, the HPC-derived T cells were clearly functional, as suggested by their ability to generate specificity to LCMV. Further, direct stimulation with anti-CD3/anti-CD28 antibodies led to the secretion of IL-2 and IFN-γ, critical cytokines in T-cell function, suggesting that signaling in these de novo generated T cells was normal. In contrast, B-cell function was low because we were able to measure very low antibody secretion after antigen stimulation.
Our data show that although HOXB4 strongly confers self-renewal properties to hematopoietic cells generated from ES cells and promotes myelopoiesis, it appears to have a negative influence on lymphopoiesis. In contrast to our findings, human ES cells transduced with HOXB4 failed to induce extensive growth or repopulation in mice.21 Thus, the role of HOXB4 in hematopoiesis may not be identical in all species, although data in nonhuman primates revealed that transduced ES cells indeed showed rapid cell growth similar to that observed in mice19 and in human hematopoietic stem cells.27 These findings suggest that the influence of HOXB4 on lymphopoiesis and indeed on hematopoiesis requires further investigation to allow optimization of ES cell differentiation into multilineage hematopoietic cells. For example, data by Schiedlmeier et al appear to suggest that high levels of HOXB4 impaired myeloerythroid differentiation but also reduced lymphopoiesis in human cord blood stem cells.28 Thus, ideal concentrations of HOXB4 need to be worked out that would allow normal hematopoiesis, including that of lymphocytes. Furthermore, Wang et al showed that ectopic Cdx4 enhanced hematopoietic progenitor formation from ES cells as well as increased lymphoid reconstitution in combination with HOXB4.29 Therefore, other transcription factors that might influence or work in concert with HOXB4 remain to be investigated.
We also noted a small cell population of GFP-negative lymphoid cells in the chimeric animals. Clearly, these cells were HPC derived because the Rag2−/−γc−/− mouse lacks the gene required for lymphopoiesis and consequently has not much lymphoid tissue. A possible explanation for these GFP-negative lymphocytes might be the methylation of the HOXB4 gene in the chimeric Rag2−/−γc−/− mice leading to silencing of the GFP signal.29-31 Typically, in our flow cytometric analyses, 2 populations of GFPdim and GFPhigh, respectively, were detected. The expression of GFPdim might reflect this situation. Hence, in our transplantation model of Rag2−/−γc−/− mice, we assumed that the lymphoid cells in the GFP-negative quadrants of the flow cytometric plots derived from the HPCs.
Thus, as we move toward developing therapy-oriented protocols for deriving hematopoietic cells that could be used in clinical treatment, there is a need for optimization of protocols to establish ideal conditions for the derivation of leukocytes that could be used for the cure of hematologic diseases and for immunotherapy. The potential risk of tumor formation remains of concern. By purifying the CD45-positive cells from the HPC cultures, we virtually eliminated the danger of tumor formation in vivo because we failed to detect any tumors more than 200 days after transplantation. Moreover, we transplanted more than 70 mice in this series but have detected no tumors. In conclusion, we characterized the hematopoietic potential of HOXB4-tranduced ES cell–derived HPCs. Although the HPCs only partially restored the immunity of the immunodeficient mice, the functional data on T cells, B cells, and APCs indicate a huge potential for these cells. Thus, eventually, ES cells might be considered an alternative source to bone marrow cells, allowing their possible use in cell-based therapies.
An Inside Blood analysis of this article appears at the front of this issue.
The publication costs of this article were defrayed in part by page charge payment. Therefore, and solely to indicate this fact, this article is hereby marked “advertisement” in accordance with 18 USC section 1734.
Acknowledgments
We thank Simone Rollins and David Gordon, both at the University of Iowa, for technical assistance and also acknowledge the help of Aaruni Khanolkar in Dr John T. Harty's laboratory in establishing the LCMV infection model.
This study would not have been possible without the generous grants from the National Institutes of Health/National Heart, Lung, and Blood Institute (RO1 HL073015), Veterans Administration Merit Review, and Roche Organ Transplantation Research Foundation.
National Institutes of Health
Authorship
Contribution: K.-M.C. performed most experiments, analyzed data, and wrote the manuscript. S.B. performed some critical experiments and analyzed data. H.K. contributed vital embryonic stem-cells lines and critically reviewed the manuscript. N.Z. designed the research and wrote and revised the manuscript.
Conflict-of-interest disclosure: The authors declare no competing financial interests.
Correspondence: Nicholas Zavazava, MD, PhD, University of Iowa Hospitals and Clinics, Department of Internal Medicine, 200 Hawkins Dr, C51-F, Iowa City, IA 52242; e-mail: nicholas-zavazava@uiowa.edu.
References
Author notes
K.-M.C. and S.B. contributed equally to this work.

![Figure 2. HPCs derived from HOXB4-transduced ES cells contribute to multilineage hematopoiesis in Rag2−/−γc−/− mice. (A) Flow cytometric analysis of peripheral blood, spleen, and bone marrow of a representative Rag2−/−γc−/− mouse 56 days after HPC transplantation (n = 5). Numbers represent percentages of cells to the total GFP-expressing cell population. The majority of the HPC-derived cells were Gr-1 positive and therefore myeloid. (B) Flow cytometric analysis of hematopoietic cells in peripheral blood, spleen, and bone marrow cells of chimeric Rag2−/−γc−/− mice transplanted with either HPCs (56 days after transplantation [Tx]) or with marrow cells of GFP transgenic mice (60 days after transplantation). Donor-derived cells were predominantly Gr-1 positive after HPC transplantation compared with B220-positive–expressing cells after BMT (BM Tx). Error bars represent SD.](https://ash.silverchair-cdn.com/ash/content_public/journal/blood/111/6/10.1182_blood-2007-10-117366/6/m_zh80040815180002.jpeg?Expires=1769816596&Signature=Esj9ob4iFQpjD-oPQ8u2tlzgg-9mbjsT9xQP2rPlzQrwdtV3qtU7fnkFmg2PYyn6kfN0QRXdZ3EzmoM4Jq4-0TLo0D5b5WnJ3nJ8xX8ibri5w4z4TDFCh9W7j4jXbqALOSzR3wrvkdlSROEblmAyfWC71L1z6Zk3fuHfTrdFjc8j0omFW4j2cFO5d~70xQrYOyWBlDPiRl5YEG5SxT49dG9rpSnzdQwSs3CzBBZIvJ3sxCs5qYT5QiLw8cv~Xg~oQxZRIFZwYuZBe37Dvg35J9BiFvdNzeD74UixV3LblVX~RDKIjaq3GXUv9snk6~k-N-hebwfEpqILCH56iXfGHQ__&Key-Pair-Id=APKAIE5G5CRDK6RD3PGA)





This feature is available to Subscribers Only
Sign In or Create an Account Close Modal