Abstract
The antibody-mediated delivery of therapeutic agents to sites of angiogenesis is an attractive strategy for anticancer therapy, but is largely unexplored in hematologic malignancies. In the present study, we show that the extra domain B (EDB) of fibronectin, a marker of angiogenesis, is expressed in B-cell non-Hodgkin lymphoma (NHL) and that the human monoclonal anti-EDB antibody L19 can selectively localize to the lymphoma-associated subendothelial extracellular matrix. In vivo, the preferential accumulation of the antibody at the tumor site was confirmed by quantitative biodistribution analyses with radioiodinated antibody preparations. The fusion protein L19-IL2, which mediates the delivery of interleukin-2 (IL-2) to the neovasculature, displayed a superior antilymphoma activity compared with unconjugated IL-2 in localized and systemic xenograft models of NHL. When coadministered with rituximab, L19-IL2 induced complete remissions of established localized lymphomas and provided long-lasting protection from disseminated lymphoma. The combined use of rituximab and L19-IL2, which dramatically increases the infiltration of immune effector cells in lymphomas, may deserve clinical investigations, facilitated by the fact that L19-IL2 is currently being studied in phase II clinical trials in patients with solid tumors.
Introduction
Conventional cytotoxic therapies of cancer often do not discriminate between tumor and normal tissues. To achieve therapeutically relevant concentrations in the tumor mass, large drug doses have to be administered to the patient, leading to a poor therapeutic index and unacceptable toxicities to healthy tissues. The selective delivery of therapeutic agents to the tumor site using antibodies against tumor-associated antigens represents a promising strategy to overcome the disadvantages of conventional cancer therapies.1-3 Antigens expressed in the tumoral neovasculature are especially attractive targets for antibody-based pharmacodelivery applications due to their inherent accessibility for blood-borne agents.4-6 The efficacy of targeting either tumor endothelial cells or the modified subendothelial extracellular matrix has been demonstrated in a variety of animal models of solid cancers using antibodies functionalized with different effector moieties,4,7-14 leading to the clinical development of immunocytokines and radioimmunoconjugates for the therapy of solid tumors.6,15 Tumor-targeting strategies based on the preferential accumulation of biopharmaceuticals around new blood vessels could also be conceivable for the therapy of leukemias and lymphomas, since the dependence of hematologic malignancies on a functional neovasculature has been highlighted already a decade ago.16,17
Non-Hodgkin lymphoma (NHL) is the most common hematologic malignancy, with now more than 60 000 new cases being diagnosed each year in the United States.18 The approval of rituximab, a chimeric monoclonal immunoglobulin G1 (IgG1) antibody specific to CD20, represented a major step toward a more selective and effective therapy of NHLs of B cell origin. While first shown to be effective in relapsed follicular lymphoma, anti-CD20 immunotherapy is nowadays incorporated in front-line therapy schemes of follicular and diffuse large B-cell lymphoma.18 However, in spite of the unquestionable clinical effectiveness of rituximab, a high percentage of patients eventually relapse,19 indicating an urgent need for novel therapeutic strategies, preferably those which do not cause side effects common in classical chemotherapies.
Motivated by the strong antineoplastic activity of tumor-targeting immunocytokines in preclinical models of solid cancers,7-10,14 we decided to follow this strategy in mouse models of human B-cell lymphoma. Targeting interleukin-2 (IL-2) to the lymphoma environment was particularly appealing considering several reports in the literature to augment the antibody-dependent cellular cytotoxicity (ADCC) of monoclonal antibodies,20,21 including rituximab,22-25 through coadministration of recombinant IL-2 (rIL-2). Indeed, the importance of ADCC for the in vivo activity of rituximab is strongly supported by the fact that polymorphisms in the IgG Fc receptor FcγRIIIa gene correlate with differential rituximab responsiveness in NHL patients.26,27 Natural killer (NK) cells and macrophages, which constitutively express the activating FcγRIIIa receptor that enables them to interact with antibody-coated targets, act as key mediators in this process. However, whereas both preclinical23,24 and phase 1 clinical studies22,23,25 yielded promising results, the ability of rIL-2 to promote NK cell expansion in vivo and enhance rituximab's ADCC in vitro did not translate into meaningful clinical benefit in a recent phase II study.28 We hypothesized that a targeted delivery of IL-2 to the lymphoma-associated subendothelial matrix, mediating the recruitment of immune effector cells to the lymphoma environment and their local activation at the site of disease, would be superior in improving rituximab's therapeutic activity compared with the nontargeted administration of free rIL-2.
Our group has a long-standing interest in the targeting of antigens that are selectively expressed in the subendothelial matrix of angiogenic blood vessels. The extra domain B (EDB) of fibronectin is one of the best-characterized markers of angiogenesis described so far.29,30 This 91–amino acid type III homology domain can be inserted into the fibronectin molecule during active tissue remodeling by alternative splicing.29 EDB fibronectin is essentially undetectable in healthy adult tissues but is highly abundant in the vasculature of many aggressive solid tumors. The tumor-targeting ability of the high-affinity human antibody L19, specific to EDB, has been well established both in animal models of cancer31-36 and in patients with solid tumors.37 However, to the best of our knowledge, there are no reports on EDB targeting in hematologic malignancies.
In the present study, we investigated the therapeutic performance of the L19-based immunocytokine L19-IL2 in B-cell lymphoma. L19-IL2, which is currently being investigated in multicenter phase II clinical studies in patients with solid tumors, was found to be therapeutically active in monotherapy and dramatically potentiated the efficacy of rituximab in combination therapy experiments in localized and systemic lymphoma models. The data presented here provide the scientific framework for the clinical evaluation of L19-IL2 in combination with anti-CD20 immunotherapy for the treatment of B-cell malignancies.
Methods
Animals and cell lines
The Epstein-Barr virus (EBV)–negative human Burkitt lymphoma cell line Ramos and the murine B-cell lymphoma cell line A20 were purchased from ATCC (Manassas, VA). The human follicular lymphoma cell line DoHH-2 was obtained from the German Resource Center for Biological Material (DSMZ; Braunschweig, Germany). Cells were maintained in log-phase growth in RPMI 1640 medium adjusted to contain 2 mM l-glutamine, 10 mM N-2-hydroxyethylpiperazine-N′-2-ethanesulfonic acid (HEPES), 1 mM sodium pyruvate, 4.5 g/L glucose, 1.5 g/L bicarbonate, 10% heat-inactivated fetal bovine serum, 100 U/mL penicillin, and 100 μg/mL streptomycin. Six- to 8-week-old female CB17/lcr severe combined immunodeficiency (SCID) and BALB/c mice were obtained from Charles River Laboratories (Sulzfeld, Germany). All animal experiments were performed under a project license granted by the Veterinäramt des Kantons Zürich (198/2005) with approval from all participating institutions.
Antibodies and therapeutic agents
L19 is a human monoclonal antibody specific to the EDB domain of fibronectin.35 The expression, purification, and characterization of L19 in small immunoprotein (SIP) format (mini-antibody) and the L19-IL2 fusion protein have been described previously.8,32 Equimolar amounts of recombinant human IL-2 and L19-IL2 show identical IL-2 activity in the CTLL-2 proliferation assay8 (Figure S1, available on the Blood website; see the Supplemental Materials link at the top of the online article). Furthermore, the fusion protein displays the same affinity as the parental antibody toward the cognate EDB antigen.8 The F8 antibody, specific to the extra domain A (EDA) of fibronectin, has been characterized recently.38 F16 is a tumor-targeting antibody specific to the domain A1 of human tenascin C.39 Recombinant human IL-2 (proleukin, 18 × 106 IU) was obtained from Proreo Pharma (Liestal, Switzerland) and the chimeric IgG1 anti-CD20 monoclonal antibody rituximab (MabThera; Roche Pharma, Grenzach-Wyhlen, Germany) from the Pharmacy Department of the University Hospital Münster (Germany) at a stock concentration of 10 mg/mL.
Immunohistochemistry
For immunohistochemistry on xenograft tumors, 10-μm cryostat sections of frozen samples were fixed in ice-cold acetone, rehydrated in TBS (50 mM Tris(hydroxymethyl)aminomethane [Tris], 100 mM NaCl, pH 7.4), and blocked with 20% fetal calf serum (FCS; Invitrogen, Basel, Switzerland). Primary antibodies in SIP format were added onto the sections in a final concentration of 2 μg/mL and detected with rabbit anti–human IgE antibody (Dako, Glostrup, Denmark) followed by biotinylated goat anti–rabbit IgG antibody (Biospa, Milan, Italy) and streptavidin-alkaline phosphatase (SAP) complex (Biospa). Fast Red TRSalt (Sigma-Aldrich, St Louis, MO) was used as the phosphatase substrate. Sections were counterstained with hematoxylin, mounted with Glycergel mounting medium (Dako) and analyzed with an Axiovert S100 TV microscope (Zeiss, Feldbach, Switzerland).
Immunohistochemical analysis of EDB expression in human lymphoma samples was performed using biotinylated SIP(L19). In total, 23 lymphoma samples, including diffuse large B-cell lymphoma (DLBCL), Burkitt lymphoma, mantle cell lymphoma (MCL), follicular lymphoma (FL), chronic lymphocytic leukemia (CLL), and Hodgkin lymphoma, as well as 3 non-neoplastic but inflammatory altered lymph nodes were analyzed. Staining intensity was scored using the 4 levels: no staining, weak, strong, and very strong, according to published methods.40
Ex vivo fluorescence experiments
SIP(L19) was labeled with Cy3-NHS ester, a fluorescent cyanine compound, following the manufacturer's recommendation (Amersham Pharmacia, Dübendorf, Switzerland). L19-Cy3 conjugate (120 μg) was injected intravenously (IV) into the lateral tail vein of SCID mice bearing subcutaneously (sc) injected Ramos lymphomas. Animals were killed 24 hours after injection, and tumors were excised, embedded in cryoembedding compound (Microm, Walldorf, Germany), and stored at −80°C. Sections (10 μm) were cut and fixed with 4% paraformaldehyde. Rat anti–mouse CD31 antibody (BD Pharmingen, San Jose, CA) was applied to outline endothelial cells using Alexa Fluor 488 rabbit anti–rat IgG as secondary antibody (Invitrogen). Images were captured on an Axioskop 2 Mot plus microscope equipped with an AxioCam MRc camera (Zeiss).
Quantitative biodistribution studies
To evaluate the in vivo targeting performance quantitatively, biodistribution analyses using radiolabeled antibody preparations were performed as described before.8 Briefly, purified SIP(L19) was radioiodinated with 125I and injected intravenously into SCID mice bearing subcutaneously implanted Ramos lymphoma xenografts or into BALB/c mice bearing systemic syngeneic A20 lymphomas (10 μg, 12.2 μCi per mouse). Mice were killed either 24 or 48 hours after injection, at least 3 animals were used for each time point. Organs were weighed, and radioactivity was counted using a Cobra γ counter (Packard, Meriden, CT). Radioactivity content of representative organs was expressed as the percentage of the injected dose per gram of tissue (% injected dose [ID]/g ± standard error [SE]).
Localized lymphoma xenograft models
Ramos or DoHH-2 lymphoma cells (107) were injected subcutaneously into the flank of 6- to 8-week-old female CB17/lcr SCID mice. When tumors were established and clearly palpable (50-100 mm3), mice were staged to maximize uniformity among the groups and injected into the lateral tail vein with either 20 μg L19-IL2 (corresponding to 6.6 μg or 118 000 IU rIL-2 equivalents), 6.6 μg unconjugated rIL-2, 200 μg rituximab, or control saline in a volume of 100 μL. For combination therapy studies, 6.6 or 20 μg L19-IL2 (corresponding to 2.2 and 6.6 μg of unconjugated rIL-2, respectively), or unconjugated rIL-2 (2.2 or 6.6 μg) were administered in combination with 200 μg rituximab by separate intravenous injections. To test whether the L19 antibody alone was therapeutically active, mice were treated with equimolar amounts of L19 in SIP (38.4 μg) or IgG (72.4 μg) format, alone or in combination with free rIL-2 (6.6 μg). Treatment schedule for all agents (in mono- and combination therapies) was every third day for 4 (Ramos) or 3 (DoHH-2) injections in total (Q3D × 4 or Q3D × 3, respectively).
Mice were monitored daily, and tumor growth was measured 3 times per week with a digital caliper using the following formula: volume = length × width2 × 0.5. Responses were defined as partial remission (PR; at least 50% reduction of tumor volume) or complete remission (CR; no visible tumor). Animals were killed when the tumor reached a volume greater than 2000 mm3.
Disseminated lymphoma xenograft model
To model systemic disease, SCID mice were injected intravenously with 2 × 106 Ramos lymphoma cells resuspended in 200 μL phosphate-buffered saline (PBS). Dissemination and growth of B-cell lymphoma was allowed to occur for 8 days before the initiation of therapy. Mice were randomly divided into 6 groups (≥ 6 mice per group) and injected intravenously with either saline, 20 μg L19-IL2, 6.6 μg unconjugated rIL-2, or 200 μg rituximab (single-agent treatment groups), or 200 μg rituximab in combination with 20 μg L19-IL2, or 200 μg rituximab in combination with 6.6 μg unconjugated rIL-2 (combination treatment groups), on days 8, 11, 14, and 17 (Q3D × 4). Mice were monitored daily for the presence of hind-leg paralysis, whereupon mice were killed and scored as dead.
Assessment of immune effector cell infiltration and microvascular density by immunofluorescence
To evaluate the role of effector cell responses in vivo, SCID mice bearing localized Ramos xenografts (3 mice per group) were treated on days 13 and 16 after tumor cell implantation with either saline, rIL-2, L19-IL2, an equimolar mixture of the L19-IL2 components (L19 and rIL-2), rituximab, rituximab plus rIL-2, or rituximab plus L19-IL2. Tumors were excised 24 hours after the second injection, and immunofluorescent staining of central tumor sections was performed using antibodies against the following antigens: F4/80 (AbCam, Cambridge, United Kingdom) for the detection of tumor-infiltrating macrophages, NKp46 (R&D Systems, Minneapolis, MN) for the detection of NK cells,41 and CD31 (BD Pharmingen) for the detection of endothelial cells. Alexa Fluor 594 donkey anti–goat IgG and Alexa Fluor 488 donkey anti–rat IgG (Invitrogen) were used as secondary antibodies. In each tumor section, F4/80, NKp46, and CD31 staining was quantified in 3 representative 10× microscopic images using ImageJ software (http://rsb.info.nih.gov/ij/) and expressed as a percentage of measurement area.
Statistical analysis
Data are expressed as the mean (± SE). Differences in tumor volume between therapeutic groups were compared using the 2-tailed Student t test. Kaplan-Meier survival curves were performed to display therapeutic efficacy in the disseminated lymphoma model, and comparisons were made using the log-rank test. Two-sided P values less than .05 were considered significant.
Results
In vitro localization: immunohistochemistry on xenograft tumors
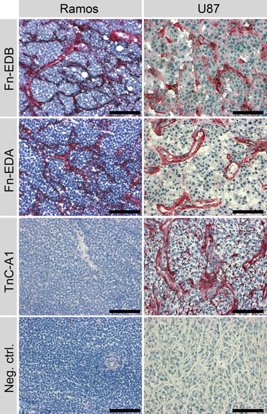
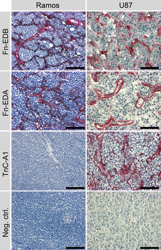
Ramos lymphoma xenografts grown in SCID mice were chosen for the first therapy experiments, because this animal model is frequently used to assess the therapeutic performance of rituximab-based therapeutic strategies. We performed a comparative immunohistochemical analysis of well-characterized antibodies developed in our group, which are currently in clinical development. This analysis included the antibodies L19 (specific to the EDB domain of fibronectin, Fn-EDB),35 F8 (EDA domain of fibronectin, Fn-EDA),38 and F16 (domain A1 of tenascin C, TnC-A1).39 As demonstrated in Figure 1 left panel, a preferential staining of vascular structures in the lymphoma tissue could be observed for L19 and F8, reminiscent of their staining pattern in solid tumors, as exemplified with a human U87 glioblastoma xenograft (Figure 1 right panel). However, in contrast to glioblastoma, Ramos lymphoma tumors did not express the large isoforms of human tenascin C (using the F16 antibody, which is not cross-reactive with murine TnC-A1), suggesting that these isoforms are not produced by this particular lymphoma model but not excluding the presence of murine tenascin C isoforms in the tumor. The predominantly vascular pattern of EDB and EDA expression in lymphoma xenografts suggests that these isoforms could serve as targets for the antibody-mediated pharmacodelivery to sites of lymphoma in vivo.
Immunohistochemistry with different monoclonal antibody fragments reveals EDB and EDA expression in B-cell lymphoma xenografts. Immunohistochemical stainings using the antibodies L19, specific to EDB fibronectin (Fn-EDB), and F8, specific to EDA (Fn-EDA), both well-established markers of neovascular structures in solid tumors, revealed a strong expression of these fibronectin isoforms with a prominent vascular pattern of staining in Ramos lymphoma xenografts (left panel). The staining is similar to the staining pattern of L19 and F8 in solid tumors, as exemplified with the U87 glioblastoma xenograft (right panel). In contrast, Ramos lymphomas were consistently negative for the large isoforms of tenascin C (using the antibody F16, specific to the domain A1 of human tenascin C, TnC-A1), whereas the glioblastoma displayed a positive staining in the same experiment. For negative controls, the primary antibody was omitted. Scale bars, 100 μm.
Immunohistochemistry with different monoclonal antibody fragments reveals EDB and EDA expression in B-cell lymphoma xenografts. Immunohistochemical stainings using the antibodies L19, specific to EDB fibronectin (Fn-EDB), and F8, specific to EDA (Fn-EDA), both well-established markers of neovascular structures in solid tumors, revealed a strong expression of these fibronectin isoforms with a prominent vascular pattern of staining in Ramos lymphoma xenografts (left panel). The staining is similar to the staining pattern of L19 and F8 in solid tumors, as exemplified with the U87 glioblastoma xenograft (right panel). In contrast, Ramos lymphomas were consistently negative for the large isoforms of tenascin C (using the antibody F16, specific to the domain A1 of human tenascin C, TnC-A1), whereas the glioblastoma displayed a positive staining in the same experiment. For negative controls, the primary antibody was omitted. Scale bars, 100 μm.
In vivo targeting performance: ex vivo fluorescence and quantitative biodistribution
To investigate whether the L19 antibody could target the lymphoma-associated subendothelial extracellular matrix also in vivo, SCID mice bearing subcutaneous Ramos lymphoma tumors were injected intravenously with Cy3-labeled SIP(L19), a recombinant mini-antibody version of L19 of proven tumor-targeting ability.12,32,36 After 24 hours, animals were killed, and tumor sections were processed as described in “Quantitative biodistribution studies.” Figure 2A shows a 2-color fluorescence microscopic image of a lymphoma section, confirming the antibody localization (red) around vascular endothelial structures (green).
In vivo localization experiments: ex vivo immunofluorescence and quantitative biodistribution studies. (A) Mice bearing sc Ramos lymphoma xenografts were injected with SIP(L19), which was chemically labeled with the fluorophore Cy3. The figure shows microscopic images of a lymphoma section 24 hours after injection, confirming the antibody localization around tumor vascular structures (red, Cy3-labeled L19; green, ex vivo immunofluorescence staining of CD31). Scale bars, 100 μm. Quantitative biodistribution results were obtained 24 and 48 hours after injection of 125I-radiolabeled SIP(L19) into SCID mice bearing sc Ramos xenografts (B) and BALB/c mice bearing systemic A20 syngeneic lymphoma (C). Mean targeting results are expressed as % ID/g (± SE) and tumor-to-organ ratios. Forty-eight hours after injection, a selective accumulation and retention of the antibody in the lymphoma tissue could be observed, with tumor-to-normal organ ratios of up to 12.5:1 and 35:1, respectively.
In vivo localization experiments: ex vivo immunofluorescence and quantitative biodistribution studies. (A) Mice bearing sc Ramos lymphoma xenografts were injected with SIP(L19), which was chemically labeled with the fluorophore Cy3. The figure shows microscopic images of a lymphoma section 24 hours after injection, confirming the antibody localization around tumor vascular structures (red, Cy3-labeled L19; green, ex vivo immunofluorescence staining of CD31). Scale bars, 100 μm. Quantitative biodistribution results were obtained 24 and 48 hours after injection of 125I-radiolabeled SIP(L19) into SCID mice bearing sc Ramos xenografts (B) and BALB/c mice bearing systemic A20 syngeneic lymphoma (C). Mean targeting results are expressed as % ID/g (± SE) and tumor-to-organ ratios. Forty-eight hours after injection, a selective accumulation and retention of the antibody in the lymphoma tissue could be observed, with tumor-to-normal organ ratios of up to 12.5:1 and 35:1, respectively.
To quantitatively analyze the in vivo targeting performance of L19, mice bearing subcutaneous lymphoma xenografts were injected intravenously with radioiodinated preparations of SIP(L19). As depicted in Figure 2B, L19 displayed an accumulation in the lymphoma tissue with absolute tumor uptake values of 4.7% ID/g 24 hours after injection, but only moderate tumor-to-blood ratios of 2.1:1 at this time point (tumor-to-organ ratios ranging from 2.9:1 to 7.1:1). At 48 hours, the tumor-to-blood and tumor-to-organ ratios increased to 5:1 and to 12.5:1, respectively, indicating a specific accumulation and retention of the antibody at the lymphoma site.
We evaluated the targeting performance of L19 also in a syngeneic mouse lymphoma model. To this end, BALB/c mice were challenged intravenously with 2 × 106 A20 murine lymphoma cells. Tumors were allowed to develop for 25 days before mice were injected with 125I-SIP(L19) and killed 24 or 48 hours later, when lymphoma tumors were harvested from the liver and abdominal lymph nodes for biodistribution analyses. An absolute tumor uptake of 9.3% ID/g and tumor-to-organ ratios of up to 35:1 at 48 hours indicate a selective and efficient targeting of disseminated syngeneic lymphoma lesions (Figure 2C).
Therapeutic activity of single-agent L19-IL2 and single-agent rituximab against localized lymphoma xenografts
The recombinant immunocytokine L19-IL2, which is capable of delivering IL-2 to tumoral neovasculature, has exhibited potent anticancer activity in various models of solid tumors.8,15 To evaluate the monotherapeutic efficacy of L19-IL2 against B-cell lymphoma, SCID mice bearing established subcutaneous Ramos lymphomas were treated intravenously either with 20 μg L19-IL2 (corresponding to 6.6 μg rIL-2), 6.6 μg unconjugated rIL-2, 200 μg rituximab, or saline on days 8, 11, 14, and 17. Figure 3A demonstrates that single-agent L19-IL2 and single-agent rituximab substantially inhibited lymphoma growth as compared with saline-treated control mice (P = .024 and P = .004, respectively). By contrast, equimolar amounts of unconjugated rIL-2 did not exhibit a significant therapeutic effect (P = .383), similar to what has been reported previously for animal models of solid cancers and demonstrating the contribution of the antibody-mediated targeting of the cytokine to the therapeutic effect (L19-IL2 versus rIL-2: P = .044). However, both L19-IL2 and rituximab alone only delayed tumor growth, and all animals experienced progressive disease. While the fusion protein L19-IL2 reproducibly inhibited lymphoma growth (P = .031), equimolar amounts of naked L19 in SIP or IgG format were therapeutically inactive when administered alone or in combination with free rIL-2, further reinforcing the concept that the therapeutic activity of L19-IL2 relied on the targeted delivery of the cytokine at the lymphoma site (Figure S2).
Therapeutic activity of L19-IL2, unconjugated rIL-2 and rituximab in mono- and combination therapy against localized Ramos lymphoma xenografts. (A) SCID mice bearing established sc Ramos lymphoma xenografts (50-100 mm3) were injected IV with 20 μg of the fusion protein L19-IL2 (■), the corresponding dose (6.6 μg) of nontargeted rIL-2 (▴), 200 μg rituximab (●), or control saline (×) on days 8, 11, 14, and 17 (Q3D × 4). While the nontargeted administration of free rIL-2 did not exhibit significant therapeutic activity, L19-IL2 significantly reduced tumor growth rate (L19-IL2 vs saline: P = .024; L19-IL2 vs rIL-2: P = .044). (B) For combination therapy studies, lymphoma-bearing mice were injected IV with either 200 μg rituximab + low-dose unconjugated rIL-2 (2.2 μg; ▵), 200 μg rituximab + high-dose unconjugated rIL-2 (6.6 μg; ▴), 200 μg rituximab + low-dose L19-IL2 (6.6 μg, corresponding to 2.2 μg rIL-2; □), 200 μg rituximab + high-dose L19-IL2 (20 μg, corresponding to 6.6 μg rIL-2; ■), or saline (×) on days 8, 11, 14, and 17 (Q3D × 4). Combination therapy of L19-IL2 and rituximab exhibited a strong therapeutic benefit as compared with the combination of rIL-2 and rituximab (L19-IL2 vs rIL-2: P < .001 for all dose levels) and induced CRs in 4 of 5 cases at both dose levels. While mice with CR treated with low-dose L19-IL2 and rituximab relapsed after a remission duration of 21, 48, 50, and 81 days, respectively, all CRs in the higher dose L19-IL2 group were durable for a period of 1 year at the time of the writing of this article. Data represent mean tumor volumes (± SE). Arrows, days of treatment.
Therapeutic activity of L19-IL2, unconjugated rIL-2 and rituximab in mono- and combination therapy against localized Ramos lymphoma xenografts. (A) SCID mice bearing established sc Ramos lymphoma xenografts (50-100 mm3) were injected IV with 20 μg of the fusion protein L19-IL2 (■), the corresponding dose (6.6 μg) of nontargeted rIL-2 (▴), 200 μg rituximab (●), or control saline (×) on days 8, 11, 14, and 17 (Q3D × 4). While the nontargeted administration of free rIL-2 did not exhibit significant therapeutic activity, L19-IL2 significantly reduced tumor growth rate (L19-IL2 vs saline: P = .024; L19-IL2 vs rIL-2: P = .044). (B) For combination therapy studies, lymphoma-bearing mice were injected IV with either 200 μg rituximab + low-dose unconjugated rIL-2 (2.2 μg; ▵), 200 μg rituximab + high-dose unconjugated rIL-2 (6.6 μg; ▴), 200 μg rituximab + low-dose L19-IL2 (6.6 μg, corresponding to 2.2 μg rIL-2; □), 200 μg rituximab + high-dose L19-IL2 (20 μg, corresponding to 6.6 μg rIL-2; ■), or saline (×) on days 8, 11, 14, and 17 (Q3D × 4). Combination therapy of L19-IL2 and rituximab exhibited a strong therapeutic benefit as compared with the combination of rIL-2 and rituximab (L19-IL2 vs rIL-2: P < .001 for all dose levels) and induced CRs in 4 of 5 cases at both dose levels. While mice with CR treated with low-dose L19-IL2 and rituximab relapsed after a remission duration of 21, 48, 50, and 81 days, respectively, all CRs in the higher dose L19-IL2 group were durable for a period of 1 year at the time of the writing of this article. Data represent mean tumor volumes (± SE). Arrows, days of treatment.
To provide information about treatment-associated toxicity, animal weights were measured 3 times per week. No evidence of toxicity was observed, as in none of the therapy groups mice lost more than 3% of body weight throughout the study period (data not shown).
Therapeutic activity of L19-IL2 in combination with rituximab against localized lymphoma xenografts
Because the magnitude of ADCC-mediated killing of lymphoma cells appears to be an important determinant for the efficacy of rituximab-based therapies,26,27,42,43 we decided to perform combination therapy studies featuring coadministrations of rituximab and L19-IL2. The first combination study was done according to the following scheme: 200 μg rituximab plus 2.2 μg unconjugated rIL-2 (low dose), 200 μg rituximab plus 6.6 μg unconjugated rIL-2 (high dose), 200 μg rituximab plus 6.6 μg L19-IL2 (low dose, corresponding to 2.2 μg rIL-2), 200 μg rituximab plus 20 μg L19-IL2 (high dose, corresponding to 6.6 μg rIL-2), or control saline. In analogy to the monotherapy experiment, injections were started on day 8 after tumor cell inoculation, when palpable Ramos xenografts have developed, and were repeated every third day for 4 injections in total.
As shown in Figure 3B, rituximab in combination with unconjugated rIL-2 caused significant tumor growth delay as compared with controls (rIL-2low and high dose vs saline: P < .001). High-dose rIL-2 was more effective in increasing the efficacy of rituximab than low-dose rIL-2 (P = .038), however, no tumor regressions have been observed, and all tumors continued to grow. In contrast, the combination of the L19-IL2 fusion protein with rituximab displayed a strikingly higher antilymphoma activity and induced complete eradications of established Ramos lymphomas in 4 of 5 mice in the high-dose L19-IL2 group (L19-IL2high dose vs saline: P < .001), with 3 of 4 CRs already being achieved after 3 injections. In fact, the immunocytokine was significantly more potent than the corresponding equimolar amount of unconjugated rIL-2 in combination with rituximab (L19-IL2high dose vs rIL-2high dose: P < .001). Notably, even L19-IL2 at the lower dose level combined with rituximab still displayed an excellent therapeutic activity (L19-IL2low dose vs saline: P < .001; L19-IL2low dose vs rIL-2low dose: P < .001), inducing CRs in 4 of 5 cases after 4 injections, whereas even the 3-fold higher dose of the nontargeted cytokine was only able to retard tumor growth in the presence of rituximab. While animals having achieved a CR in the low-dose L19-IL2 group eventually relapsed after a remission duration of 21, 48, 50, and 81 days, respectively, all CRs in the higher dose L19-IL2 group were durable, and all mice remained tumor-free for an observation period of 1 year. Two mice (one in the low-dose and one in the high-dose L19-IL2 group) did not achieve a CR, but the tumor mass was reduced to less than 20 mm3.
To investigate whether the therapeutic performance of L19-IL2, alone or in combination, could be reproduced in a second lymphoma model, SCID mice bearing localized DoHH-2 follicular lymphoma xenografts were treated with similar conditions as indicated above (Figure 4). In analogy to the Ramos model, L19-IL2 was effective as a single agent in inhibiting lymphoma growth (P < .001), yet without inducing tumor regressions, while the sum of its components in equivalent doses showed no significant therapeutic activity. When combined with rituximab, L19-IL2 reproducibly led to complete tumor eradications in all cases (5/5) with no evidence of relapse at day 48 and was significantly more effective than single-agent rituximab or the combination of rituximab and nontargeted rIL-2 (and naked L19) (P < .05), even though 2 of 5 CRs had been observed in both groups. The therapeutic activity of all agents used against localized Ramos and DoHH-2 xenografts in mono- and combination therapies is summarized in Table 1.
Therapeutic activity of L19-IL2, rIL-2, and rituximab in mono- and combination therapy against localized DoHH-2 lymphoma xenografts. SCID mice bearing established sc DoHH-2 lymphoma xenografts were dosed IV with control saline (×), 6.6 μg nontargeted rIL-2 + SIP(L19) (▵), 20 μg L19-IL2 (□), 200 μg rituximab (●), 200 μg rituximab + 6.6 μg rIL-2 + SIP(L19) (▴), or 200 μg rituximab + 20 μg L19-IL2 (■). The administration of L19-IL2 in combination with rituximab led to complete lymphoma eradications in all cases and was significantly more effective than equivalent doses of nontargeted rIL-2 (plus free L19) in combination with rituximab (P < .05). Data represent mean tumor volumes (± SE). Arrows, days of treatment.
Therapeutic activity of L19-IL2, rIL-2, and rituximab in mono- and combination therapy against localized DoHH-2 lymphoma xenografts. SCID mice bearing established sc DoHH-2 lymphoma xenografts were dosed IV with control saline (×), 6.6 μg nontargeted rIL-2 + SIP(L19) (▵), 20 μg L19-IL2 (□), 200 μg rituximab (●), 200 μg rituximab + 6.6 μg rIL-2 + SIP(L19) (▴), or 200 μg rituximab + 20 μg L19-IL2 (■). The administration of L19-IL2 in combination with rituximab led to complete lymphoma eradications in all cases and was significantly more effective than equivalent doses of nontargeted rIL-2 (plus free L19) in combination with rituximab (P < .05). Data represent mean tumor volumes (± SE). Arrows, days of treatment.
Activity of rIL-2, L19-IL2, and rituximab, alone and in combination, against localized lymphoma xenografts
| Treatment . | PR . | CR . | Relapse after CR . |
|---|---|---|---|
| Ramos | |||
| Saline | 0/9 | 0/9 | — |
| 6.6 μg rIL-2 | 0/4 | 0/4 | — |
| 20 μg L19-IL2 | 0/4 | 0/4 | — |
| 200 μg rituximab | 0/4 | 0/4 | — |
| 200 μg rituximab + 2.2 μg rIL-2 | 0/5 | 0/5 | — |
| 200 μg rituximab + 6.6 μg rIL-2 | 0/5 | 0/5 | — |
| 200 μg rituximab + 6.6 μg L19-IL2 | 1/5 | 4/5 | 4/4 |
| 200 μg rituximab + 20 μg L19-IL2 | 1/5 | 4/5 | 0/4 |
| DoHH-2 | |||
| Saline | 0/5 | 0/5 | — |
| 6.6 μg rIL-2 (+ SIP [L19]) | 0/5 | 0/5 | — |
| 20 μg L19-IL2 | 0/5 | 0/5 | — |
| 200 μg rituximab | 2/5 | 2/5 | 2/2 |
| 200 μg rituximab + 6.6 μg rIL-2 (+ SIP[L19]) | 3/5 | 2/5 | 1/2 |
| 200 μg rituximab + 20 μg L19-IL2 | 0/5 | 5/5 | 0/5 |
| Treatment . | PR . | CR . | Relapse after CR . |
|---|---|---|---|
| Ramos | |||
| Saline | 0/9 | 0/9 | — |
| 6.6 μg rIL-2 | 0/4 | 0/4 | — |
| 20 μg L19-IL2 | 0/4 | 0/4 | — |
| 200 μg rituximab | 0/4 | 0/4 | — |
| 200 μg rituximab + 2.2 μg rIL-2 | 0/5 | 0/5 | — |
| 200 μg rituximab + 6.6 μg rIL-2 | 0/5 | 0/5 | — |
| 200 μg rituximab + 6.6 μg L19-IL2 | 1/5 | 4/5 | 4/4 |
| 200 μg rituximab + 20 μg L19-IL2 | 1/5 | 4/5 | 0/4 |
| DoHH-2 | |||
| Saline | 0/5 | 0/5 | — |
| 6.6 μg rIL-2 (+ SIP [L19]) | 0/5 | 0/5 | — |
| 20 μg L19-IL2 | 0/5 | 0/5 | — |
| 200 μg rituximab | 2/5 | 2/5 | 2/2 |
| 200 μg rituximab + 6.6 μg rIL-2 (+ SIP[L19]) | 3/5 | 2/5 | 1/2 |
| 200 μg rituximab + 20 μg L19-IL2 | 0/5 | 5/5 | 0/5 |
SCID mice bearing established subcutaneous Ramos or DoHH-2 lymphoma xenografts were treated with the indicated therapeutic regimens. Responses were defined as partial remission (PR; at least 50% reduction of tumor volume) or complete remission (CR; no visible or palpable tumor). Data indicate number responding/total number of treatment group.
— indicates not applicable.
Importantly, the therapeutic performance of the combination therapies was not associated with additional toxicity. Mice did not exhibit significant loss of body weight at any time point during the treatments (< 3%), indicating that also the combination therapy regimens were well tolerated.
Therapeutic activity of L19-IL2 as a single agent and in combination with rituximab against disseminated lymphoma xenografts
Advanced NHLs in humans commonly develop as disseminated disease. To investigate the activity of L19-IL2 against systemic lymphoma, we chose the disseminated SCID/Ramos lymphoma model. SCID mice inoculated intravenously with lymphoma cells regularly develop paralysis of the hind legs, resulting from lymphoma manifestations in the spinal cord and indicating the terminal phase of the disease. In accordance to published observations, intravenous injection of Ramos cells resulted in the development of hind-leg paralysis by day 26 in all cases in a pilot experiment, indicating an engraftment rate of 100% (data not shown). As paralysis preceded death in every case, the appearance of hind-leg paralysis was set as the end point for survival analyses. Treatment initiation was delayed for 8 days to ensure engraftment and outgrowth of lymphoma cells. Dosing and scheduling of agents were identical to the ones used in the localized Ramos lymphoma model, and the activities of both mono- (rIL-2, L19-IL2, rituximab) and combination therapies (rituximab plus rIL-2, rituximab plus L19-IL2) were evaluated simultaneously in this experiment.
The Kaplan-Meier survival curve is shown in Figure 5. By day 25, all saline-treated control mice succumbed to disseminated disease with a median survival time of 24 days. The administration of unconjugated rIL-2 alone did not exhibit a significant therapeutic benefit (median survival 24 days; P = .518, log-rank test). In contrast, the corresponding dose of single-agent L19-IL2 (20 μg) extended the median survival time to 29 days (P < .01, compared with nontargeted rIL-2) and was equally efficient as rituximab in delaying the appearance of the disease compared with saline-treated controls (median survival 29 and 30 days, respectively, vs 24 days; P < .001 for both agents). In combination therapies, the addition of rIL-2 to rituximab delayed the appearance of the disease only slightly compared with rituximab alone, without reaching statistical significance (34 vs 30 days; P = .180). Notably, while all mice treated with single-agent therapies, as well as all mice treated with the combination of rituximab and nontargeted rIL-2, eventually developed terminal paralysis, 6 of 6 mice receiving L19-IL2 and rituximab in combination survived more than 60 days without showing clinical manifestations of the disease. On day 62, one mouse had to be killed because of weight loss and ocular discharge due to infection, with no evidence of paralysis or lymphoma manifestations at necropsy. Two additional mice had to be killed on days 73 and 79, respectively, due to lymphoma development in an axillary lymph node, yet without hind-leg paralysis. The 3 remaining mice were still disease-free 310 days after tumor cell inoculation.
Therapeutic activity of L19-IL2, rIL-2, and rituximab in mono- and combination therapies against disseminated lymphoma xenografts. SCID mice were injected IV with 2 × 106 Ramos lymphoma cells on day 0 to induce systemic disease and treated on days 8, 11, 14, and 17 (Q3D × 4) with the following regimens (≥ 6 mice per group): 6.6 μg nontargeted rIL-2 (▵), 20 μg L19-IL2 (□), 200 μg rituximab (●), 200 μg rituximab + 6.6 μg rIL-2 (▴), 200 μg rituximab + 20 μg L19-IL2 (■), or control saline (×). Data are graphed as a Kaplan-Meier survival curve of the time to terminal paralysis. The addition of L19-IL2 to rituximab was highly efficacious and inhibited clinical manifestations of disseminated lymphoma in 60% of the cases, whereas all animals treated with unconjugated rIL-2 combined with rituximab succumbed to progressive lymphoma growth (P < .001). * indicates that 1 mouse had to be killed without any symptoms of disseminated lymphoma on day 62 due to infection and was censored for Kaplan-Meier analysis; ** indicates that 2 mice developed axillary lymphoma manifestations without hind-leg paralysis, and the remaining 3 mice were still disease-free at day 310.
Therapeutic activity of L19-IL2, rIL-2, and rituximab in mono- and combination therapies against disseminated lymphoma xenografts. SCID mice were injected IV with 2 × 106 Ramos lymphoma cells on day 0 to induce systemic disease and treated on days 8, 11, 14, and 17 (Q3D × 4) with the following regimens (≥ 6 mice per group): 6.6 μg nontargeted rIL-2 (▵), 20 μg L19-IL2 (□), 200 μg rituximab (●), 200 μg rituximab + 6.6 μg rIL-2 (▴), 200 μg rituximab + 20 μg L19-IL2 (■), or control saline (×). Data are graphed as a Kaplan-Meier survival curve of the time to terminal paralysis. The addition of L19-IL2 to rituximab was highly efficacious and inhibited clinical manifestations of disseminated lymphoma in 60% of the cases, whereas all animals treated with unconjugated rIL-2 combined with rituximab succumbed to progressive lymphoma growth (P < .001). * indicates that 1 mouse had to be killed without any symptoms of disseminated lymphoma on day 62 due to infection and was censored for Kaplan-Meier analysis; ** indicates that 2 mice developed axillary lymphoma manifestations without hind-leg paralysis, and the remaining 3 mice were still disease-free at day 310.
Analysis of effector cell infiltration and microvascular density
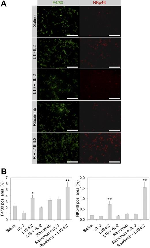
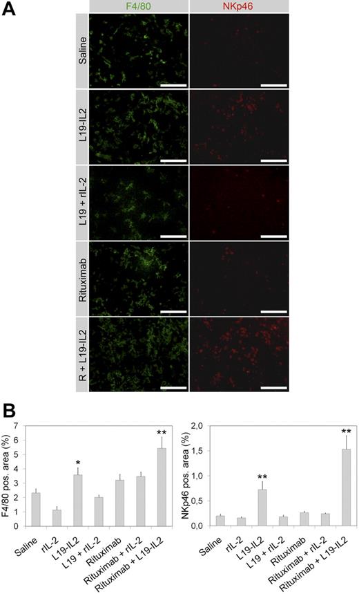
To assess the contribution of cytotoxic effector cells to the therapeutic effect of L19-IL2 plus rituximab combination therapy, localized lymphoma xenografts were harvested after 2 injections, and sections were analyzed by immunofluorescence. Figure 6A shows representative tumor sections stained with the antibody NKp46 specific to a NK cell marker and with the antibody F4/80, which recognizes macrophages. As it is visible in the figure and in the quantitative analysis of tumor-infiltrating effector cells (Figure 6B), the largest increase in the infiltration of both NK cells and macrophages was observed in the L19-IL2 plus rituximab combination treatment group (7.5- and 2.5-fold increase of NK cell and macrophage infiltration, respectively, compared with saline). By contrast, treatment with unconjugated rIL-2 or with a mixture of the L19-IL2 components was unable to direct macrophages or NK cells into lymphoma tissues. Analysis of microvascular density by CD31 staining did not reveal significant differences among the treatment groups (data not shown).
Immunofluorescence analysis of lymphoma-infiltrating effector cells. (A) SCID mice bearing localized Ramos lymphomas were treated with the indicated therapeutics. The figure shows representative fluorescent images of lymphoma sections obtained 24 hours after the second injection and stained for macrophages (green, F4/80) and NK cells (red, NKp46). Scale bars, 100 μm. (B) Lymphoma sections were evaluated for area percentage positive staining. Treatment with L19-IL2, but not with nontargeted rIL-2 or with a mixture of the L19-IL2 components, leads to the recruitment of NK cells and macrophages to the lymphoma site, which is especially evident in mice treated with the combination of rituximab and L19-IL2 (*P < .05; **P < .01; Student t test).
Immunofluorescence analysis of lymphoma-infiltrating effector cells. (A) SCID mice bearing localized Ramos lymphomas were treated with the indicated therapeutics. The figure shows representative fluorescent images of lymphoma sections obtained 24 hours after the second injection and stained for macrophages (green, F4/80) and NK cells (red, NKp46). Scale bars, 100 μm. (B) Lymphoma sections were evaluated for area percentage positive staining. Treatment with L19-IL2, but not with nontargeted rIL-2 or with a mixture of the L19-IL2 components, leads to the recruitment of NK cells and macrophages to the lymphoma site, which is especially evident in mice treated with the combination of rituximab and L19-IL2 (*P < .05; **P < .01; Student t test).
EDB expression in human lymphomas
Facilitated by the fact that L19 binds with equal affinity to murine and human EDB fibronectin, the expression of EDB was confirmed in all human lymphoma entities analyzed, including aggressive and indolent NHLs and Hodgkin lymphomas. Expression of EDB (staining levels weak, strong, or very strong) was observed in 21 of 23 (91%) lymphoma specimens. Immunoreactivity was generally stronger in aggressive lymphoma subtypes (DLBCL and Burkitt lymphoma, strong or very strong staining levels in 6/8 cases or 75%) as compared with indolent subtypes (FL and CLL, strong or very strong staining levels in 2/7 cases or 29%). Interestingly, while the pattern of staining was strictly vascular in the majority of the cases, a diffuse stromal reaction was observed in some samples. EDB-staining in non-neoplastic but inflammatory altered lymph nodes was undetectable (1/3) or weak (2/3). A selection of immunostainings with the L19 antibody is presented in Figure 7. For a systematic investigation of EDB expression in more than 200 paraffin-embedded human Hodgkin and NHL specimens, please see the accompanying paper by Sauer et al.44
Expression of EDB fibronectin in human lymphomas. Immunohistochemical analyses of cryosections from human lymphoma specimens with the L19 antibody revealed EDB expression in both aggressive and indolent NHLs and in Hodgkin lymphoma. In contrast, no or only very faint staining was observed in non-neoplastic lymph nodes. While the pattern of EDB staining appeared strictly vascular in the majority of the lymphoma cases, a diffuse stromal reaction was observed in some specimens (as exemplified with the CLL sample). DLBCL, diffuse large B cell lymphoma; MCL, mantle cell lymphoma; CLL, chronic lymphocytic leukemia; FL, follicular lymphoma; LN, lymph node. Scale bars, 100 μm.
Expression of EDB fibronectin in human lymphomas. Immunohistochemical analyses of cryosections from human lymphoma specimens with the L19 antibody revealed EDB expression in both aggressive and indolent NHLs and in Hodgkin lymphoma. In contrast, no or only very faint staining was observed in non-neoplastic lymph nodes. While the pattern of EDB staining appeared strictly vascular in the majority of the lymphoma cases, a diffuse stromal reaction was observed in some specimens (as exemplified with the CLL sample). DLBCL, diffuse large B cell lymphoma; MCL, mantle cell lymphoma; CLL, chronic lymphocytic leukemia; FL, follicular lymphoma; LN, lymph node. Scale bars, 100 μm.
Discussion
Tumor-targeting immunocytokines have progressed from preclinical experiments to phase II clinical trials for the therapy of patients with solid tumors,6,15 but are still largely unexplored in hematologic malignancies. In this article, we report the preclinical evaluation of the clinical-stage immunocytokine L19-IL2, alone and in combination with rituximab, in 2 independent models of human B-cell lymphoma. We have demonstrated that the L19 antibody displays a preferential accumulation in localized and disseminated lymphoma lesions after intravenous injection and that L19-IL2 potently synergizes with rituximab, allowing the complete eradication of lymphoma tumors that are not cured with rituximab alone.
L19-IL2 is currently being investigated by Philogen SpA and Bayer Schering Pharma either alone or in combination with chemotherapy in various clinical trials in patients with renal cell carcinoma, pancreatic cancer, or melanoma.15 In keeping with previous observations in animal models of solid tumors, we found that the systemic administration of clinically relevant doses of L19-IL2 was therapeutically more efficacious against lymphoma xenografts than the administration of equimolar amounts of the unconjugated cytokine, confirming the contribution of tumor-targeting to the therapeutic performance of this biopharmaceutical. Most importantly, when L19-IL2 was coadministered with rituximab, which is used in the clinic for the treatment of the most prevalent forms of NHL, the therapeutic efficacy was dramatically potentiated, and long-lasting complete remissions of established xenograft tumors could be achieved, indicative of a strong synergistic effect. Interestingly, L19-IL2 was able to induce complete remissions in the presence of rituximab even at the lowest dose level. Noteworthy, all mice that achieved a CR following combination therapy with rituximab and the higher dose of L19-IL2 did not experience relapse of the disease after therapy was discontinued, suggesting complete lymphoma eradications in these cases.
Advanced NHL in humans is generally considered a systemic malignancy. The SCID/Ramos model, featuring the intravenous inoculation of Ramos lymphoma cells into SCID mice, mimics the dissemination, infiltration, and outgrowth of B-cell lymphoma in different extranodal organs and has been extensively used for the investigation of antibody therapeutics against B-cell NHLs.45,46 At identical doses and schedules as used in the localized Ramos lymphoma model, L19-IL2 was highly efficacious in the presence of rituximab and was able to protect animals from the onset of terminal disease symptoms. However, it should be noted that the impressive therapeutic effect observed in the animal models used in this study cannot be fully extrapolated to the clinical situation, because SCID mice lack normal B cells, which also express the target of rituximab. To better assess the lymphoma targeting ability of L19-based biopharmaceuticals in the syngeneic setting, we performed quantitative biodistribution studies using the disseminated A20 murine lymphoma model. Combination therapy studies in this model could not be performed, because rituximab does not recognize murine CD20. By contrast, the EDB sequence is identical in mouse and man, and the L19 antibody binds with equal affinity to both human and murine EDB fibronectin. Biodistribution analyses with SIP(L19) confirmed the ability of this antibody to efficiently localize on syngeneic lymphomas, with absolute tumor uptake values of 9.3%ID/g after 24 hours and tumor-to-organ ratios of up to 35:1 at 48 hours. These targeting results are comparable in magnitude and selectivity with L19 biodistribution data previously published by our group and the group of Luciano Zardi in numerous mouse models of solid cancer.12,31,32,34,36,47
Repeated administrations of single-agent L19-IL2 to lymphoma-bearing SCID mice were generally well tolerated, as indicated by the absence of weight loss. Most importantly, the coadministration of the immunocytokine with rituximab did not result in cumulative toxicity. While the tolerability of L19-IL2 in combination with rituximab must eventually be clarified in clinical trials, we were reassured by the fact that L19-IL2 is currently being tested in combination with dacarbazine in patients with melanoma and with gemcitabine in patients with pancreatic cancer.
Mechanistically, L19-IL2 was shown to strongly promote the recruitment of NK cells and macrophages into lymphoma lesions, in analogy with our previous observations obtained from immunocytokine treatments of mice bearing solid tumors.7,8,14 In fact, a growing body of clinical evidence supports the role of effector cells, especially NK cells and macrophages, in the in vivo activity of rituximab. A dimorphism in the FcγRIIIa receptor, the only FcγR receptor that is shared by NK cells and macrophages, leads to a better clinical response to rituximab treatment in patients who are homozygous for the high-affinity FcγRIIIa variant.26,27 Furthermore, while a high number of tumor-associated macrophages has been associated with adverse outcome in lymphoma patients treated with chemotherapy only, the prognostic impact of intralesional macrophages is reversed to favorable when rituximab is added to the treatment regimen.48
In principle, the activity of rituximab could be potentiated with other molecular strategies, such as by antibody Fc engineering49 or glycoengineering, leading to an increased affinity toward the FcγRIIIa receptor. However, these strategies lead to a more thorough depletion of normal B lymphocytes and precursors not only from peripheral blood but also from lymph nodes. Clinical studies are currently investigating the therapeutic potency and tolerability of engineered anti-CD20 antibodies. Potentially, L19-IL2 could display a more selective pattern of effector cell activation in the tumor environment, thanks to its preferential accumulation at the site of disease.
In conclusion, we have demonstrated that IL-2 can be targeted to the subendothelial matrix of lymphoma-associated blood vessels, providing a novel and highly effective approach to improve the activity of rituximab without apparent additional toxicities. We believe that our findings justify the clinical evaluation of this unique combination of a tumor-targeting immunocytokine and anti-CD20 immunotherapy for the treatment of B-cell malignancies, which is certainly facilitated by the fact that L19-IL2 is entirely human and already being evaluated in patients with solid tumors. In addition, our results may stimulate the search for other antibody functionalization strategies that hold the promise of a higher single-agent efficacy in the therapy of NHLs.
An Inside Blood analysis of this article appears at the front of this issue.
The online version of this article contains a data supplement.
The publication costs of this article were defrayed in part by page charge payment. Therefore, and solely to indicate this fact, this article is hereby marked “advertisement” in accordance with 18 USC section 1734.
Acknowledgments
The authors thank Monika Szczepanowski for help with selecting lymphoma biopsies.
This work was supported by financial contributions from the Swiss National Science Foundation, Gebert-Rüf Foundation, Schweizer Krebsliga, the ETH Zürich, and the European Union projects STROMA and ImmunoPDT. C.S. receives a bursary from the Deutsche Krebshilfe (German Cancer Aid). W.K. is supported by the Deutsche Krebshilfe (Molecular Mechanisms in Malignant Lymphoma, 70-3173-Tr3).
Authorship
Contribution: C.S. designed and performed the research, analyzed the results, and wrote the manuscript; A.P., K.Z., and A.V. produced the antibodies SIP(L19), IgG(L19), and SIP(F8); M.K. and E.T. assisted in experiments and reviewed the manuscript; W.K. provided clinical samples; H.D.M. contributed to experimental design and reviewed the manuscript; and D.N. proposed, designed, and supervised the project, and wrote and revised the manuscript.
Conflict-of-interest disclosure: D.N. is a shareholder of Philogen, a biotech company that bought the rights on L19 from ETH Zürich and licensed it to Bayer Schering Pharma. The remaining authors declare no competing financial interests.
Correspondence: Dario Neri, Institute of Pharmaceutical Sciences, Department of Chemistry and Applied Biosciences, Swiss Federal Institute of Technology Zürich, Wolfgang-Pauli-Strasse 10, CH-8093 Zürich, Switzerland; e-mail: neri@pharma.ethz.ch.






