Rap family GTPases consist of multiple members with substantial functional redundancy. With the use of transgenic mice conditionally expressing a bona fide dominant-negative Rap1 mutant, Rap1A17, capable of inhibiting the activation of all Rap family members in B-lineage cells (mb.1-Rap1A17 Tg), we demonstrate that these mice show a defective generation of pre-B cells in bone marrow, resulting in a significant diminution of peripheral mainstream B cells. The effect is attributed to the impaired survival and expansion of B-lineage progenitors in response to IL-7, despite normal IL-7Rα expression. The pre-B cells from mb.1-Rap1A17 Tg mice showed a significantly reduced expression of c-myc and E2A, and the competence of IL-7 response was restored by the transduction of c-myc, but not by constitutively active (CA) Stat5a, CA PI3K-p100, or bcl-2. The residual follicular B cells with complete Cre-mediated recombination proliferated normally in response to B-cell receptor stimulation and showed efficient germinal center reaction in vivo. These results show that endogenous Rap signaling plays a crucial role selectively in B-lineage cell development by sustaining the competence for IL-7 response, whereas it is dispensable for mature B-cell function.
Introduction
B-cell development is a highly coordinated multistep process, including commitment and specification by a series of transcription factors such as E2A, EBF1, and Pax5, the rearrangement and expression of IgH and IgL genes, as well as proliferation and differentiation by stroma-derived cytokines such as IL-7.1,2 In the processes, various small GTPase signals play crucial and distinct roles.3 For instance, transgenic expression of a dominant-negative Ras (RasN17) results in the profound block of B-lineage progenitor (BLP) development before expression of pre–B-cell receptor (BCR), which is rescued by the expression of a dominant-active c-Raf.4 In agreement with the results, a recent report indicated that ERK-mediated transcriptional events are essential for the transition of pro-B to pre-B cells as well as pre-BCR–mediated pre–B-cell expansion,5 indicating an essential role of a classic Ras/Raf/ERK signaling pathway in the development of BLPs.6 Deficiency of both Rac1 and Rac2, however, causes the arrest of B-cell development at a later stage, ie, differentiation of immature B into transitional and mature B cells, suggesting that Rac signaling is crucial for BCR-mediated “positive selection.”7
Rap GTPases, which belong to the Ras superfamily, consist of at least 5 highly related GTPases, Rap1 (a, b) and Rap2 (a, b, c).8 Both Rap1 and Rap2 GTPases share regulatory factors, Rap GTP/GDP exchange factors and Rap GTPase-activating proteins, including Spa-1, suggesting that they are under coordinate regulation.9 We previously reported that Rap signaling played a role in the control of proliferation of normal hematopoietic progenitors, in that deregulated Rap activation resulted in the development of a wide spectrum of leukemia with long latent periods.10,11 More recently, we reported that a T-lineage cell-specific expression of Spa-1 transgene, which abrogated the endogenous activation of both Rap1 and Rap2 GTPases, caused a profound block of normal T-cell development at a pre–T-cell stage.12 In stark contrast, recent reports have shown that T-cell development is grossly normal in both Rap1a−/− and Rap1b−/− mice,13,14 strongly suggesting the substantial functional redundancy among the Rap family members in T-lineage cell progenitors. Similarly, it is reported that B-cell development is largely unaffected in Rap1a−/− and Rap1b−/− mice, although Rap1b−/− mice show a selective diminution of marginal zone (MZ) B cells attributable to the perturbed trafficking, rather than the developmental defect.13,15 Considering the functional redundancy, however, the role of the Rap signaling in B-lineage cell development and function remains elusive.
In the current study, we have developed conditional transgenic (Tg) mice expressing a Rap mutant (Rap1[S17A], or Rap1A17 in short) in B-lineage cells (mb.1-Rap1A17). Unlike previously used Rap1N17 as a counterpart of RasN17, Rap1A17 exhibits a bona fide dominant-negative effect on the Rap family members in a physiologic setting.16 Here, we show that the development of pre-B cells in the bone marrow (BM) of mb.1-Rap1A17 Tg mice is profoundly impaired because of the defective IL-7 responsiveness, resulting in a significant diminution of peripheral mainstream B cells. We provide evidence that endogenous Rap signaling plays a crucial role in the development of BLPs by sustaining the expression of the competence genes for IL-7 response.
Methods
Mice
The Rap1A17 transgene was produced by ligating 0.6-kilobase (kb) untagged Rap1A17 cDNA into the EcoRI cloning site of the pCALBIG vector, which was created by ligating an Ires-Egfp fragment into the EcoRI/ClaI sites of the pCALBIG vector (a gift from Dr D. Kitamura, Tokyo University of Science, Chiba, Japan). A purified SfiI/SalI fragment of pCALBIG-Rap1A17 was injected into C57BL/6 (B6) × 129 F1 mouse zygote pronuclei to generate Rap1A17f Tg mice. The Tg mice were backcrossed to B6 mice for more than 6 generations. The mb.1-Cre Tg mice17 were kindly provided by Dr M. Reth (Max Planck Institute of Immunobiology, Freiburg, Germany). B6 and Rag2−/− mice were purchased from SLC and Central Institute of Experimental Animals, respectively. All mice were maintained under specific pathogen-free conditions at the Institute of Laboratory Animals, Graduate School of Medicine, Kyoto University. The animal experiments in this study were approved by the Review Board, the Institute of Laboratory Animals, Graduate School of Medicine, Kyoto University, Japan, and were performed according to the guidelines for animal experiments of Kyoto University.
Flow cytometric analysis and cell sorting
Multicolor flow cytometric analysis and cell sorting were done with the use of FACSCalibur (BD Biosciences) and FACSAriaII (BD Biosciences), as before.12 Antibodies used were as follows: monoclonal antibodies to CD3ϵ, CD5, CD21, CD23, CD25, CD43, CD95, Mac-1, B220, c-kit, GL-7, IgM, IgD, and IgG1 were purchased from BD Biosciences, and Alexa Fluor 488–conjugated PNA was purchased from Invitrogen.
Cells and culture
The WEHI231 and 2E8 B-cell lines were maintained with RPMI 1640 supplemented with 10% fetal calf serum, 50 mM 2-mercaptoethanol, 100 mM nonessential amino acids, 1 mM sodium pyruvate, and antibiotics, in the presence of IL-7 (10 ng/mL) for the latter. Primary mouse embryonic fibroblasts (MEFs) and the PLAT-E cell line, a kind gift from Dr T. Kitamura (University of Tokyo, Tokyo, Japan), were maintained in Dulbecco modified Eagle medium supplemented with 10% fetal calf serum and antibiotics. B220+ cells in BM were enriched by depleting other cell types with a cocktail of antibodies (anti-Thy1, anti–Gr-1, anti-Mac1, and anti-Ter117) and anti–rat IgG-conjugated magnetic beads (Invitrogen) and were cultured (5 × 105/mL) in the presence of IL-7 (10 ng/mL) for various days. Splenic B220+ CD23+ follicular (FO) B cells were purified by a cell sorter and cultured in the presence of anti-IgM (20 μg/mL), anti-IgM plus anti-CD40 (5 μg/mL), anti-CD40 plus IL-4 (10 ng/mL), or LPS (10 μg/mL) plus IL-4 for 3 days. Cell proliferation was determined by the incorporation of 3H-TdR for 12 hours. For the cell adhesion assay, cells were plated on the microwells coated with fibronectin (1 μg/mL), and, after a gentle wash 3 times, the adherent cells were released with ethylenediaminetetraacetic acid (5 mM) and enumerated with a FACSCalibur.
Immunoblotting and pull-down assay
Cells were lysed with ice-cold lysis buffer (150 mM NaCl, 50 mM Tris-HCl [pH 7.6], 0.5% Triton X-100, 1 mM phenylmethylsulfonyl fluoride, 1 mM Na3VO4, 10 mM NaF, 2 mg/mL leupeptin, 2 mg/mL aprotinin). Immunoblotting was done with anti–c-myc (Cell Signaling Technology) and anti-GAPDH (BD Biosciences). RapGTP was detected by pull-down assay with the use of a GST fusion protein of the Rap binding domain of RalGDS, followed by immunoblotting with anti-Rap1 or anti-Rap2 antibody (Santa Cruz Biotechnology), as described previously.12
Polymerase chain reaction
Cre-mediated recombination of the Rap1A17f transgene was detected by genomic polymerase chain reaction (PCR) with the following primers: CAG-sense, attgattaattcgagcgaacg; Rap1A17-antisense, atcattaaacgtagactgagc. For quantitative reverse transcription (qRT)–PCR, total RNA was extracted from the purified B220+ CD25+ pre–B-cell populations in the BM with a NucleoSpin RNA kit (Macherey-Nagel) followed by cDNA synthesis with SuperScript III (Invitrogen). Real-time PCR was performed with a LightCycler SYBR Green I marker kit on a LightCycler instrument (Roche). The primer pairs were as follows: E2A (E12): sense, cagacgaggacgaggacgacct, antisense, ctgctttgtttccagttctg; E2A (E47): sense, cagatgaggtgctgtccctgga, antisense, ctgctttgtttccagttctg; Rag1: sense, aggcctgtggagcaaggta, antisense, gctcagggtagacggcaag; Rag2: sense, tgccaaaataagaaagagtatttcac, antisense, gggacatttttgattgtgaatagg; Ebf1: sense, ccaactcaccctatgccatt, antisense, ggggaggcttgtagatgagg; Pax5: sense, ttgttggacgtcgagtctgt, antisense, ggggaacctccaagaatcat; CD19: sense, gactccttctccaatgctgag, antisense, atgggggctcaggaagtc; Oct1a: sense, gctgggaagtgcttaggagtc, antisense, ttgttggacgtcgagtctgt; c-myc: sense, cgaaactctggtgcataaactg, antisense, gaaccgttctccttagctctca; Cyclophilin: sense, gacgaaggtagccagtcacaag, antisense, aatcaggcctgtggaatgtgag. The transcripts of each gene were normalized to those of cyclophilin.
Retrovirus production and infection
cDNA of constitutively active (CA) Stat5a (provided by Dr K. Ikuta, Virus Research Institute, Kyoto University, Kyoto, Kapan), CA PI3K-p100 (provided by Dr S. Koyasu, Keio University School of Medicine, Tokyo, Japan), Bcl-2 and c-Myc (provided by Dr H. Ariga, Hokkaido University, Sapporo, Japan) were subcloned into a pMCs Ires-Egfp (MIG) retroviral vector. PLAT-E packaging cells were transfected with the retrovirus plasmids, and the culture supernatants were harvested for the recombinant retrovirus. Cells were infected with the supernatants at 800g centrifugation in the presence of 4 mg/mL polybrene at 32°C for 60 minutes. Infected cells were identified by GFP with the use of FACSCalibur.
Immunization and immunostaining
Mice were immunized with 5 × 108 sheep red blood cells (SRBCs) intraperitoneally. Immunostaining was performed as described before.18 Spleens were snap-frozen in optimum cutting temperature compound, and frozen sections were fixed with acetone. After blocking with BSA (1% in PBS), samples were stained with the indicated antibodies followed by secondary antibodies, mounted in Mowiol (Calbiochem). Images were acquired with the use of fluorescence microscopy (Axiovert 200M) equipped with AxioCam MRm, Fluar 2.5×/0.12 or 5×/0.25 numerical aperture objective lens (Carl Zeiss) and analyzed with AxioVision Version 4.6 (Carl Zeiss). Digital images were processed using Adobe Photoshop CS2 (Adobe Systems).
Statistical analysis
Statistical analysis was performed with the use of the 2-tailed Student t test.
Results
Defective development of pre-B cells in mb.1-Rap1A17 Tg mice
To confirm the dominant-negative effect of Rap1A17 in B-lineage cells, the WEHI231 B-cell line was infected with empty retrovirus (MIG) or MIG containing Rap1A17, and the sorted GFP+ cells were stimulated with anti-IgM antibody. Although control WEHI231 cells showed potent activation of Rap1 and Rap2, those infected with MIG/Rap1A17 showed a markedly compromised activation of both (Figure 1A). We then generated Rap1A17f Tg mice, which harbor a cassette containing Rap1A17 downstream of a loxP-floxed intervening sequence (blasticidin S deaminase) preventing the transcription of Rap1A17 by CAG (chicken actin/globin hybrid) promoter (Figure 1B). Because preliminary experiments showed that the addition of tags to Rap1A17 resulted in the compromised dominant-negative effect, untagged cDNA was used. Infection of the MEF derived from Rap1A17f Tg mice with Cre-containing adenovirus in vitro resulted in the deletion of blasticidin S deaminase and the transcription of Rap1A17 as expected, causing a substantial reduction of endogenous RapGTP (Figure 1B). Rap1A17f Tg mice were then crossed with mb.1-Cre Tg mice to generate double Tg (mb.1-Rap1A17) mice. In the BM of adult mb.1-Rap1A17 Tg mice, the proportions as well as the absolute numbers of B-lineage cells were markedly and selectively diminished compared with Rap1A17f littermates (Figure 1C-D). Among the B-lineage cells of distinct developmental stages, pre-B (CD43low CD25+), immature, and mature B (CD43− IgM+) cells were all diminished significantly, whereas pro-B cells (CD43high c-Kit+) were unaffected (Figure 1C-D). These B-lineage cells hardly showed detectable GFP expression, possibly in part because of the deletion of the cells strongly expressing the transgene. We therefore directly examined the Cre-mediated gene recombination with genomic PCR analysis. It was confirmed that the pre-B and immature/mature B cells showed nearly complete Cre-mediated recombination of the transgene, whereas pro-B cells showed no evidence of the recombination (Figure 1E). We thus conclude that endogenous Rap signaling is crucial for the development of pre-B cells in adult BM, although its possible role in pro–B-cell development remains to be seen.
Defective development of pre-B cells in the adult BM of mb.1-Rap1A17 Tg mice. (A) The WEHI231 B-cell line was infected with empty MIG or MIG containing untagged Rap1A17 cDNA. Sorted GFP+ cells were stimulated with anti-IgM antibody (20 μg/mL) for 10 minutes, and the lysates were immunoblotted with the indicated antibodies. Rap1GTP and Rap2GTP were assessed by a pull-down assay with GST-RalGDS. (B) A schematic representation of a transgenic Rap1A17f plasmid (top). MEFs from the Tg mice were infected with empty or Cre-containing adenovirus, Cre-mediated recombination, and Rap1A17 transcripts were assessed by genomic and RT-PCR, respectively, using an indicated primer set. f indicates floxed; Δ, deleted. Rap1GTP was also assessed (bottom). (C) BM cells from mb.1-Rap1A17 Tg mice and Rap1A17f littermates were multicolor analyzed with the indicated antibodies with the use of FACSCalibur. Cell proportions of the indicated gates are shown. (D) Absolute numbers of each cell fraction in the BM from Rap1A17f (□) and mb.1-Rap1A17 (■) Tg littermates. Means and SEs of 5 mice are indicated. (E) Cell populations of the indicated phenotypes were sorted from the BM of mb.1-Rap1A17 Tg mice, and Cre-mediated recombination was assessed by genomic PCR.
Defective development of pre-B cells in the adult BM of mb.1-Rap1A17 Tg mice. (A) The WEHI231 B-cell line was infected with empty MIG or MIG containing untagged Rap1A17 cDNA. Sorted GFP+ cells were stimulated with anti-IgM antibody (20 μg/mL) for 10 minutes, and the lysates were immunoblotted with the indicated antibodies. Rap1GTP and Rap2GTP were assessed by a pull-down assay with GST-RalGDS. (B) A schematic representation of a transgenic Rap1A17f plasmid (top). MEFs from the Tg mice were infected with empty or Cre-containing adenovirus, Cre-mediated recombination, and Rap1A17 transcripts were assessed by genomic and RT-PCR, respectively, using an indicated primer set. f indicates floxed; Δ, deleted. Rap1GTP was also assessed (bottom). (C) BM cells from mb.1-Rap1A17 Tg mice and Rap1A17f littermates were multicolor analyzed with the indicated antibodies with the use of FACSCalibur. Cell proportions of the indicated gates are shown. (D) Absolute numbers of each cell fraction in the BM from Rap1A17f (□) and mb.1-Rap1A17 (■) Tg littermates. Means and SEs of 5 mice are indicated. (E) Cell populations of the indicated phenotypes were sorted from the BM of mb.1-Rap1A17 Tg mice, and Cre-mediated recombination was assessed by genomic PCR.
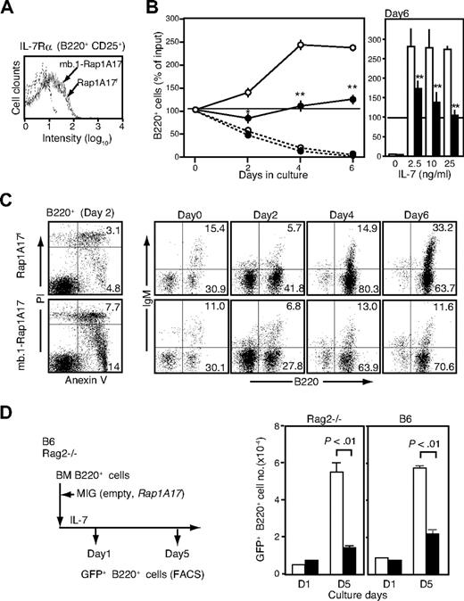
Impaired IL-7 response of BLPs expressing Rap1A17
We then examined the responsiveness of BLPs to IL-7, an essential factor for early B-cell development in mice. Pre-B cells from mb.1-Rap1A17 Tg mice showed comparable expression of IL-7Rα with those from Rap1A17f littermates (Figure 2A). Nonetheless, BM B220+ cells from mb.1-Rap1A17 Tg mice were hardly increased in the presence of optimal doses of IL-7 (2.5-10 ng/mL) in vitro until 6 days, whereas control BM B220+ cells showed a 2.5-fold expansion (Figure 2B). Because the starting populations included pro-B cells without Cre-recombination, the effect might even be underrated. The response showed no tendency for the restoration by increasing the doses of IL-7 up to 25 ng/mL (Figure 2B). Furthermore, the B220+ cells from mb.1-Rap1A17 Tg mice showed a significantly increased apoptosis on as early as day 2 in the presence of IL-7 compared with the control cells, and the eventual generation of IgM+ cells was also compromised (Figure 2C). Pre-BCR signaling plays a significant cooperative role in the IL-7–mediated proliferation of pre-B cells, in particular at the suboptimal doses of IL-7.19 To examine the possible effect of pre-BCR on the defective IL-7 response, we retrovirally transduced Rap1A17 to the BM B220+ cells from normal B6 and Rag2−/− mice and cultured them in the presence of IL-7. The Rag2−/− B220+ cells expressing Rap1A17 showed a markedly impaired expansion to the extent comparable with Rap1A17+ B6 B220+ cells (Figure 2D). These results suggest that the BLPs in mb.1-Rap1A17 Tg mice are incompetent for survival and proliferation in response to IL-7 irrespective of pre-BCR.
Impaired IL-7 response of the BM BLPs from mb.1-Rap1A17 Tg mice. (A) BM cells from Rap1A17f (solid line) and mb.1-Rap1A17 (fine dotted line) Tg mice were 3-color stained with anti-B220, anti-CD25, and anti–IL-7α antibodies and analyzed with FACSCalibur. IL-7Rα–staining profiles in a B220+ CD25+ gate are indicated. The course dotted line indicates the control staining. (B) The B220+ BM cells from Rap1A17f (○) and mb.1-Rap1A17 Tg (●) mice were cultured in the presence (solid lines) or absence (dotted lines) of IL-7 (10 ng/mL), and B220+ cell numbers were determined at the indicated days (left). In independent experiments, the cells were cultured in the presence of various doses of IL-7 (0 ∼ 25 ng/mL) for 6 days (right). The mean percentages and SEs of the viable B220+ cell recoveries in triplicate cultures are indicated. *P < .05; **P < .01. (C) The aliquot cells of the cultures (IL-7 at 10 ng/mL) were multicolor analyzed with the indicated antibodies. The percentages of cells in the quadrants are indicated. (D) B220+ cells sorted from the BM of normal B6 and Rag2−/− mice were infected with empty (□) or Rap1A17-containing (■) MIG and cultured in the presence of IL-7 (10 ng/mL). On days 1 and 5, the numbers of GFP+ B220+ cells were determined. The means and SEs of triplicate cultures are indicated.
Impaired IL-7 response of the BM BLPs from mb.1-Rap1A17 Tg mice. (A) BM cells from Rap1A17f (solid line) and mb.1-Rap1A17 (fine dotted line) Tg mice were 3-color stained with anti-B220, anti-CD25, and anti–IL-7α antibodies and analyzed with FACSCalibur. IL-7Rα–staining profiles in a B220+ CD25+ gate are indicated. The course dotted line indicates the control staining. (B) The B220+ BM cells from Rap1A17f (○) and mb.1-Rap1A17 Tg (●) mice were cultured in the presence (solid lines) or absence (dotted lines) of IL-7 (10 ng/mL), and B220+ cell numbers were determined at the indicated days (left). In independent experiments, the cells were cultured in the presence of various doses of IL-7 (0 ∼ 25 ng/mL) for 6 days (right). The mean percentages and SEs of the viable B220+ cell recoveries in triplicate cultures are indicated. *P < .05; **P < .01. (C) The aliquot cells of the cultures (IL-7 at 10 ng/mL) were multicolor analyzed with the indicated antibodies. The percentages of cells in the quadrants are indicated. (D) B220+ cells sorted from the BM of normal B6 and Rag2−/− mice were infected with empty (□) or Rap1A17-containing (■) MIG and cultured in the presence of IL-7 (10 ng/mL). On days 1 and 5, the numbers of GFP+ B220+ cells were determined. The means and SEs of triplicate cultures are indicated.
Competence for IL-7 response of the pre-B cells from mb.1-Rap1A17 Tg mice is restored by c-myc transduction
We first examined the possibility that Rap1A17 might interfere with IL-7R signaling per se. JAK3/Stat5 and PI3K/AKT pathways as well as some Bcl-2 family members are shown to be involved in the IL-7R signaling of BLPs.20 Because the pre-B cells in mb.1-Rap1A17 Tg mice were not feasible for direct biochemical analysis because of the small cell numbers, we addressed the possibility by retroviral transduction of CA Stat5a, CA PI3K-p100, or Bcl-2. Neither of them, however, affected the IL-7 response of BM B220+ cells from mb.1-Rap1A17 Tg mice (Figure 3A). The transduction of CA Stat5a in control pre-B cells resulted in the significant diminution of IL-7 response (Figure 3A), suggesting that overactivation of Stat5a might be rather inhibitory. Thus, a partial contribution of this effect to the lack of restoration by Stat5a could not be ruled out. Nonetheless, the results raised an alternative possibility that Rap1A17+ pre-B cells might be intrinsically incompetent for IL-7 response. Crucial competence factors for IL-7 response include Myc and E2A proteins, the overall level of which are major forces driving the survival and expansion of BLPs.21,–23 We then isolated the pre-B cells (B220+CD25+) from mb.1-Rap1A17 Tg and control littermate mice and directly examined the expression of c-Myc and E2a (E12, E47) without any culture with qRT-PCT. The pre-B cells from mb.1-Rap1A17 Tg mice showed a significant decrease in c-myc and more prominently in E2A compared with the control pre-B cells (Figure 3B); N-myc expression was below the detection limit in both groups (data not shown). In agreement with the findings, the target genes of E2a, Rag1, and Rag2, were also diminished significantly, although other downstream B-lineage–specific genes were reduced only insignificantly (Figure 3B). Furthermore, retroviral expression of c-Myc in the pre-B cells from mb.1-Rap1A17 Tg mice significantly restored the IL-7–mediated expansion, whereas it was without effect on the response of control pre-B cells (Figure 3C). It was confirmed that the retroviral transduction resulted in a 9-fold increase of c-myc transcripts as judged by qRT-PCT. To confirm the results, we retrovirally transduced Rap1A17 in an IL-7–dependent B-cell line (2E8). The sorted GFP+ cells were cultured in the absence of IL-7 for 24 hours followed by the stimulation with IL-7 (Figure 3D). The Rap1A17+ cells showed a diminished expression of c-Myc protein and failed to survive and expand thereafter in the presence of IL-7, whereas the control GFP+ cells initiated the proliferation (Figure 3B). The results suggest that the impaired survival and proliferation of Rap1A17+ pre-B cells are attributable to the intrinsic defect in the competence for IL-7 response in part via c-Myc.
Reduced expression of c-myc and E2A in the pre-B cells from mb.1-Rap1A17 Tg mice and restoration of IL-7 response by c-myc. (A) BM B220+ cells from Rap1A17f (□) and mb.1-Rap1A17 (
and ■) Tg littermates were infected with empty retrovirus (pMX or pMC), pMX-CA Stat5a, pMC-bcl-2, or pMC-CA PI3K and cultured in the presence of IL-7. The cells were harvested on days 1 and 5, and the numbers of GFP+ B220+ cells were assessed by flow cytometric analysis. Fold increases (D5/D1) in the GFP+ B220+ cell numbers are indicated. Similar results were obtained in 2 independent experiments, and the means are indicated. (B) B220+ CD25+ cells were isolated from the BM of Rap1A17f (□) and mb.1-Rap1A17 (■) Tg littermates, RNAs were extracted immediately, and quantitative RT-PCR was performed for the indicated genes. The means and SEs of the relative expression in the cells from mb.1-Rap1A17 to those from Rap1A17f littermates (3 mice each) are indicated. (C) B220+ cells enriched from the BM of Rap1A17f (□) and mb.1-Rap1A17 (■) Tg littermates were infected with empty MIG or MIG containing c-myc, and cultured in the presence of IL-7. The means and SEs of fold increases in the GFP+ B220+ cell numbers in 3 independent experiments are indicated. (D) The 2E8 cells were infected with empty MIG (□) or MIG containing Rap1A17 (■), and the sorted GFP+ cells were starved for IL-7 for 24 hours followed by the restimulation with IL-7. On day 1, the cells were lysed and immunoblotted with the indicated antibodies (left). Relative signal intensities are shown. The fold increases of the cells to the original input were also determined on days 3 and 7 (right). The means of 2 independent experiments with similar results are shown.
Reduced expression of c-myc and E2A in the pre-B cells from mb.1-Rap1A17 Tg mice and restoration of IL-7 response by c-myc. (A) BM B220+ cells from Rap1A17f (□) and mb.1-Rap1A17 (
and ■) Tg littermates were infected with empty retrovirus (pMX or pMC), pMX-CA Stat5a, pMC-bcl-2, or pMC-CA PI3K and cultured in the presence of IL-7. The cells were harvested on days 1 and 5, and the numbers of GFP+ B220+ cells were assessed by flow cytometric analysis. Fold increases (D5/D1) in the GFP+ B220+ cell numbers are indicated. Similar results were obtained in 2 independent experiments, and the means are indicated. (B) B220+ CD25+ cells were isolated from the BM of Rap1A17f (□) and mb.1-Rap1A17 (■) Tg littermates, RNAs were extracted immediately, and quantitative RT-PCR was performed for the indicated genes. The means and SEs of the relative expression in the cells from mb.1-Rap1A17 to those from Rap1A17f littermates (3 mice each) are indicated. (C) B220+ cells enriched from the BM of Rap1A17f (□) and mb.1-Rap1A17 (■) Tg littermates were infected with empty MIG or MIG containing c-myc, and cultured in the presence of IL-7. The means and SEs of fold increases in the GFP+ B220+ cell numbers in 3 independent experiments are indicated. (D) The 2E8 cells were infected with empty MIG (□) or MIG containing Rap1A17 (■), and the sorted GFP+ cells were starved for IL-7 for 24 hours followed by the restimulation with IL-7. On day 1, the cells were lysed and immunoblotted with the indicated antibodies (left). Relative signal intensities are shown. The fold increases of the cells to the original input were also determined on days 3 and 7 (right). The means of 2 independent experiments with similar results are shown.
Diminished mainstream B cells in the peripheral tissues
In agreement with the impaired pre–B-cell development in BM, the numbers of newly emerged T1 (B220 + CD21low CD23−) and FO (IgM+ CD21low CD23+) B cells in the spleen as well as B2 cells (B220+ Mac1− CD5−) in the peritoneal cavity were markedly diminished in mb.1-Rap1A17 Tg mice (Figure 4A-B). It was unlikely that the effects were due to the perturbed lymphoid tissue homing because B cells in the circulation were also diminished (Figure 4A). The numbers of MZ B (IgMhigh CD21high CD23−) cells were unchanged; however, most of them showed no Cre-mediated recombination; thus, the effect evaded the evaluation (Figure 4C). Peritoneal B1 (B220+ Mac1+/CD5+) cells in mb.1-Rap1A17 Tg mice, most of which showed Cre-mediated recombination, exhibited significantly reduced expression of B220 compared with the control B1 cells, albeit the number was unchanged (Figure 4A-B). Immunostaining analysis confirmed that the spleens of mb.1-Rap1A17 Tg mice showed significantly reduced numbers of follicles with enlarged red pulps (Figure 4D); because the spleen sizes were smaller, the estimation even was an underestimate. However, the mean follicular size in mb.1-Rap1A17 Tg mice remained comparable with that in control littermates (Figure 4D).
Diminished follicular B cells in mb.1-Rap1A17 Tg mice. (A) Spleen cells from Rap1A17f and mb.1-Rap1A17 Tg littermates were multicolor analyzed with the indicated antibodies with the use of FACSCalibur (left). The mean numbers and SEs of T1 (B220+ CD21low CD23−), MZ (B220+ CD21high CD23−), and FO (B220+ CD21low CD23+) B cells in the spleens of Rap1A17f (□) and mb.1-Rap1A17 (■) Tg littermates (5 mice each) are indicated (middle). Peripheral blood cells were also analyzed with the indicated antibodies (right). (B) Peritoneal exudate cells from Rap1A17f (□) and mb.1-Rap1A17 (■) Tg mice were 2-color analyzed with the indicated antibodies (left), and the numbers of B1 (B220+ Mac1−), B1a (B220+ CD5+), and B2 (B220+ Mac1− CD5−) cells, as well as macrophages and T cells, are indicated (right). The means and SEs of 5 mice in each group are shown. (C) Indicated B-cell subsets sorted from the spleen and peritoneal cells from mb.1-Rap1A17 Tg mice were assessed for Cre-mediated recombination by genomic PCR. (D) The spleens from mb.1-Rap1A17 (■) and Rap1A17f (□) littermates were immunostained with the indicated antibodies (Cy3-anti–CD3 and Alexa Fluor 488 anti-B220).
indicates MZ, and bars indicate 400 μm (top) and 100 μm (bottom). The mean follicular numbers in 4 sections of central regions and the mean major axis (in μm) of 60 follicles were measured.
Diminished follicular B cells in mb.1-Rap1A17 Tg mice. (A) Spleen cells from Rap1A17f and mb.1-Rap1A17 Tg littermates were multicolor analyzed with the indicated antibodies with the use of FACSCalibur (left). The mean numbers and SEs of T1 (B220+ CD21low CD23−), MZ (B220+ CD21high CD23−), and FO (B220+ CD21low CD23+) B cells in the spleens of Rap1A17f (□) and mb.1-Rap1A17 (■) Tg littermates (5 mice each) are indicated (middle). Peripheral blood cells were also analyzed with the indicated antibodies (right). (B) Peritoneal exudate cells from Rap1A17f (□) and mb.1-Rap1A17 (■) Tg mice were 2-color analyzed with the indicated antibodies (left), and the numbers of B1 (B220+ Mac1−), B1a (B220+ CD5+), and B2 (B220+ Mac1− CD5−) cells, as well as macrophages and T cells, are indicated (right). The means and SEs of 5 mice in each group are shown. (C) Indicated B-cell subsets sorted from the spleen and peritoneal cells from mb.1-Rap1A17 Tg mice were assessed for Cre-mediated recombination by genomic PCR. (D) The spleens from mb.1-Rap1A17 (■) and Rap1A17f (□) littermates were immunostained with the indicated antibodies (Cy3-anti–CD3 and Alexa Fluor 488 anti-B220).
indicates MZ, and bars indicate 400 μm (top) and 100 μm (bottom). The mean follicular numbers in 4 sections of central regions and the mean major axis (in μm) of 60 follicles were measured.
Rap signaling is dispensable for the function of FO B cells
Given that the residual FO B cells in mb.1-Rap1A17 Tg mice showed nearly complete Cre-mediated recombination, we finally examined the role of Rap signaling in their functioning. B220+ CD23high cells sorted from mb.1-Rap1A17 Tg mice showed significantly compromised β1-integrin–mediated cell adhesion in agreement with the defective Rap activation; however, the proliferation in response to BCR stimulation was not impaired but rather tended to be enhanced compared with those from control littermates, particularly in the absence of anti-CD40 antibody (Figure 5A). These cells also developed comparable or even more IgG1-bearing B cells after IL-4 plus anti-CD40 or LPS stimulation, although IgG1+ cells were negligible before the stimulation (Figure 5B). Furthermore, on immunization with SRBCs, most of the follicles in the spleens of mb.1-Rap1A17 Tg mice showed typical germinal center (GC) reaction, albeit the absolute numbers of follicles were diminished. Actually, the relative proportion of GC B cells to total B cells was rather increased in mb.1-Rap1A17 Tg mice, and the total GC B-cell numbers reached nearly comparable levels to those in control littermates after immunization (Figure 5C). These results indicate that endogenous Rap signaling is dispensable, or may be rather inhibitory, for the function of mature FO B cells in response to antigens.
FO B cells in mb.1-Rap1A17 Tg mice show normal function with even enhanced efficiency of GC B-cell generation. (A) FO (B220+ CD23high) B cells sorted from Rap1A17f (□) and mb.1-Rap1A17 (■) Tg littermates were plated on the fibronectin (FN)–coated wells for 30 minutes, and the adherent cell proportion was assessed (left). The aliquots of the cells were cultured in the presence of anti-IgM or anti-IgM plus anti-CD40 (5 μg/mL each) for 3 days followed by the pulse with 3H-TdR. The means and SEs of triplicate cultures are indicated. (B) FO B cells sorted from Rap1A17f and mb.1-Rap1A17 Tg littermates before (fine lines) and after (solid lines) the culture in the presence of IL-4 (10 ng/mL) plus anti-CD40 or LPS (10 μg/mL each) for 4 days were analyzed for anti-IgG1 expression with FACSCalibur. The proportions of IgG1+ cells are indicated. (C) Rap1A17f and mb.1-Rap1A17 Tg littermates were injected intraperitoneally with SRBCs (5 × 108). Six days later, the spleens were immunostained with the indicated antibodies (left). The pictures at the widest transverse sections are indicated (PE–anti-IgD and Alexa Fluor 488–anti-GL7). Bars indicate 400 μm. The spleen cells were 3-color analyzed with anti-B220, anti-CD9, and PNA, and the proportions in total B220+ cells as well as the cell numbers of the indicated phenotypes are shown. □ indicate unimmunized normal mice;
, immunized Rap1A17f mice; ■, immunized mb.1-Rap1A17 mice. The means and SEs of 5 mice are indicated (right).
FO B cells in mb.1-Rap1A17 Tg mice show normal function with even enhanced efficiency of GC B-cell generation. (A) FO (B220+ CD23high) B cells sorted from Rap1A17f (□) and mb.1-Rap1A17 (■) Tg littermates were plated on the fibronectin (FN)–coated wells for 30 minutes, and the adherent cell proportion was assessed (left). The aliquots of the cells were cultured in the presence of anti-IgM or anti-IgM plus anti-CD40 (5 μg/mL each) for 3 days followed by the pulse with 3H-TdR. The means and SEs of triplicate cultures are indicated. (B) FO B cells sorted from Rap1A17f and mb.1-Rap1A17 Tg littermates before (fine lines) and after (solid lines) the culture in the presence of IL-4 (10 ng/mL) plus anti-CD40 or LPS (10 μg/mL each) for 4 days were analyzed for anti-IgG1 expression with FACSCalibur. The proportions of IgG1+ cells are indicated. (C) Rap1A17f and mb.1-Rap1A17 Tg littermates were injected intraperitoneally with SRBCs (5 × 108). Six days later, the spleens were immunostained with the indicated antibodies (left). The pictures at the widest transverse sections are indicated (PE–anti-IgD and Alexa Fluor 488–anti-GL7). Bars indicate 400 μm. The spleen cells were 3-color analyzed with anti-B220, anti-CD9, and PNA, and the proportions in total B220+ cells as well as the cell numbers of the indicated phenotypes are shown. □ indicate unimmunized normal mice;
, immunized Rap1A17f mice; ■, immunized mb.1-Rap1A17 mice. The means and SEs of 5 mice are indicated (right).
Discussion
Despite the high structural similarity to Ras, Rap GTPases may show signaling modes different from classic Ras and may play distinct roles in various cell types.8,11,24 A complication of the functional studies on Rap signaling in vivo has been the presence of multiple, highly homologous members encoded by distinct genes with substantial functional redundancy. Although the Rap1N17 mutant has been used widely to inhibit Rap activation, it does not function as a true dominant-negative form and may not necessarily affect the endogenous Rap activation via physiologic stimuli.16 Recently, it has been indicated that Rap1A17 mutant shows a bona fide dominant-negative effect by forming a stable nucleotide-free complex with the major GTP/GDP exchange factors and effectively inhibits the activation of Rap family members in a physiologic setting.16 In current study, we investigated the role of Rap signaling in the development and function of B cells in vivo with the use of mb.1-Rap1A17 Tg mice conditionally expressing Rap1A17 in B-lineage cells.
The mb.1-Rap1A17 Tg mice showed a marked diminution of BM pre-B cells, whereas pro–B-cell development was unaffected. Although the pre-B cells revealed complete Cre-mediated recombination, it was hardly detected in pro-B cells; thus the possible effects on pro-B cells remained to be seen. It has been reported that the recombination effect of mb.1-Cre becomes detectable from the pro-B cell stage in the mice expressing certain loxP-floxed transgenes17 ; therefore it seems that the current Rap1A17f transgene requires relatively higher Cre activity for the recombination. In either case, the results disclose that endogenous Rap signaling plays a crucial role in pre–B-cell development. The pre-B cells from mb.1-Rap1A17 Tg mice were defective in the IL-7 response in vitro, despite normal IL-7Rα expression. Because the expression of Rap1A17 in the primary Rag2−/− BM B220+ cells also resulted in the inhibition of IL-7–mediated expansion comparable with those in B6 BM B220+ cells, it was unlikely that the effect could be attributable to the perturbed pre-BCR signaling cooperating with IL-7. The survival and proliferation of pre-B cells by IL-7 are mediated by the signaling of JAK3/Stat5, PI3K/AKT, as well as Bcl-2 pathways20 ; however, the expression of CA Stat5a, CA PI3K-p100, or Bcl-2 failed to restore the IL-7 response of the pre-B cells from mb.1-Rap1A17 Tg mice. Furthermore, we previously reported that the development of γδ T cells, which also depend on IL-7,25 was unaffected at all in lck-Spa-1 Tg mice12 ; we have confirmed the same results in lck-Rap1A17 Tg mice (K. Wakae and N.M., unpublished observation, May 2009). The retroviral expression of CA Stat5a is reported to restore the defective γδ T-cell development in IL-7−/− mice.26 These results collectively suggest that the impaired survival and proliferation of Rap1A17+ pre-B cells in the presence of IL-7 may be attributable to the intrinsic incompetence rather than to the interference with IL-7R signaling.
The survival and proliferation of BLPs are suggested to depend crucially on the overall levels of Myc proteins.21 Current results have shown that the pre-B cells from mb.1-Rap1A17 Tg mice showed a reduced expression of c-Myc, suggesting that the endogenous Rap signaling plays a role in sustaining the expression of c-Myc. Importantly, the defective IL-7 response was restored significantly by the transduction of c-Myc, indicating that the reduced c-myc expression accounted for the incompetence for IL-7 response at least in part. In agreement with the results, the retroviral expression of Rap1A17 in an IL-7–dependent B-cell line (2E8) resulted in the decreased expression of c-Myc protein and the concomitant impairment of IL-7–mediated survival and proliferation. In addition to c-Myc, pre-B cells from mb.1-Rap1A17 Tg mice showed even more pronounced diminution of E2a expression. The basic helix-loop-helix transcription factor E2A is an essential factor for B-lineage cell commitment and specification.27,28 Recent studies, however, have shown that E2A activity continues to be required for the development of pre-B cells as well.29,30 Interestingly, although the introduction of early B-cell factor (Ebf) gene can restore the generation of pre-B cells from E2A−/− fetal liver, the E2A−/− EBF+ fetal liver pre-B cells remain to be poorly responsive to IL-7, despite the normal expression of IL-7Rα.22 The results indicate that E2A functions as a crucial competence factor of IL-7 response in pre-B cells, for which higher E2A activity may be needed than for B-lineage cell commitment. In agreement with the findings, E2A+/− mice show a 2-fold reduction of pre-B cells, whereas the numbers of pro-B cells are unaffected.30 It is shown that the effect of E2A on IL-7 responsiveness is mediated in part by supporting myc expression.22 Therefore, it may be plausible that the reduced expression of E2a may underlie the defective development of pre-B cells in mb.1-Rap1A17 Tg mice. A direct attempt to restore the E2a expression in the pre-B cells, however, was unsuccessful because of the well-recognized lethal effect of E2A overexpression.22,23 In addition, the 2E8 B-cell line showed little E2A expression in the current experimental conditions, albeit the Rap1A17 expression resulted in c-Myc depression. Thus, it remains to be verified whether E2A is involved directly in the control of c-myc expression levels by endogenous Rap signaling in the primary pre-B cells.
The defective development of pre-B cells resulted in the markedly diminished generation of mainstream B cells in mb.1-Rap1A17 Tg mice as expected. It was reported that both Rap1a−/− and Rap1b−/− mice showed normal numbers of mainstream B cells14,15 ; thus, it is strongly suggested that functionally redundant, multiple Rap family members are involved in the B-cell development as well. Curiously, although the residual FO B cells showed the complete Cre-mediated recombination, MZ B cells showed only inefficient recombination, and their development was unaffected. The results may suggest that the mb.1-promoter activation in the progenitors of MZ B cells is weaker than that in the progenitors of FO B cells. Although the peritoneal B1 cell number was unaffected either, they showed apparently lower expression of B220 than the control B1 cells. It may be possible that most B1 cells in mb.1-Rap1A17 Tg mice represent those of fetal origin, whose generation is independent of IL-7.31 The residual FO B cells showed a normal or even enhanced BCR-mediated proliferation response as well as IgG1 class switching in vitro. Reflecting the diminished FO B cells, the numbers of splenic follicles were significantly reduced; interestingly, however, the follicular sizes remained comparable with those in control spleens. In addition, on antigen immunization in vivo, mb.1-Rap1A17 Tg mice showed a highly efficient GC reaction, generating almost comparable numbers of GC B cells with control littermates. Thus, under the circumstance of diminished FO B cells, sustaining the follicular sizes may be more crucial for the effective immune response in vivo than keeping their numbers. In either case, albeit Rap GTPases are activated in mature B cells via BCR stimulation,32,33 Rap signaling is dispensable for the function of FO B cells in vivo; a possible negative effect of Rap signaling on GC reaction remains to be verified.
We have previously reported that endogenous Rap signaling is crucial in the thymic αβT-cell development; thus, abrogation of Rap signaling results in a profound block of pre–T-cell development because of the failure of p53-mediated death-rescue via pre-TCR.12 Both Myc and E2A play important roles also in the early T-cell development34,35 ; it remains to be investigated whether the role of Rap signaling in T-lineage cells also involves the control of these factors. Nonetheless, these results collectively indicate that Rap family GTPases play an essential role in the development of both pre-T and pre-B cells. Intriguingly, constitutive activation of Rap signaling results in the leukemic transformation of immature T cells.36 Possible effects of deregulated Rap activation on the leukemia genesis of B-lineage cells are currently under investigation.
The publication costs of this article were defrayed in part by page charge payment. Therefore, and solely to indicate this fact, this article is hereby marked “advertisement” in accordance with 18 USC section 1734.
Acknowledgments
We thank Dr M. Reth for providing the mb.1-Cre transgenic mice, Dr K. Ikuta for the CA Stat5a plasmid, Dr H. Ariga for the c-myc cDNA, Dr S. Koyasu for the CA PI3K-p100 cDNA, and Dr T. Kitamura for the PLAT-E cells and pMCs-IG vector. We also thank Dr Y. Agata for the helpful discussion.
This work was supported by grants from the Ministry of Education, Culture, Science, Sports, and Technology of Japan (N.M. and Y.H.).
Authorship
Contribution: Y.K. performed animal experiments and immunologic analysis; M.S. performed cell preparation and qPCR analysis; M.H. designed the research; I.M. produced the transgenic mice; Y.H. performed immunostaining analysis; and N.M. designed research and wrote the paper.
Conflict-of-interest disclosure: The authors declare no competing financial interests.
Correspondence: Nagahiro Minato, Graduate School of Medicine, Kyoto University, Sakyo-ku, Kyoto 606-8501, Japan; e-mail: minato@imm.med.kyoto-u.ac.jp.





This feature is available to Subscribers Only
Sign In or Create an Account Close Modal