Abstract
Clinical-grade human mesenchymal stromal cells (MSCs) have been expanded in vitro for tissue engineering or immunoregulatory purposes without standardized culture conditions or release criteria. Although human MSCs show poor susceptibility for oncogenic transformation, 2 recent studies described their capacity to accumulate chromosomal instability and to give rise to carcinoma in immunocompromised mice after long-term culture. We thus investigated the immunologic and genetic features of MSCs expanded with fetal calf serum and fibroblast growth factor or with platelet lysate in 4 cell-therapy facilities during 2 multicenter clinical trials. Cultured MSCs showed a moderate expression of human leukocyte antigen-DR without alteration of their low immunogenicity or their immunomodulatory capacity. Moreover, some transient and donor-dependent recurring aneuploidy was detected in vitro, independently of the culture process. However, MSCs with or without chromosomal alterations showed progressive growth arrest and entered senescence without evidence of transformation either in vitro or in vivo.
Introduction
Mesenchymal stromal cells (MSCs) are multipotent stem cells able to differentiate into mesoderm-derived cells,1 and exhibit immunoregulatory properties.2 MSCs have been used in the context of allogeneic hematopoietic stem cell transplantation to improve hematopoietic engraftment, to prevent graft failure, and to reduce the incidence or severity of acute graft-versus-host disease (GVHD).3-5
MSCs obtained from bone marrow (BM) can undergo in vitro expansion in medium containing either fetal calf serum (FCS), with or without fibroblast growth factor (FGF-2), or platelet lysate (PL).6 However, little is known about the effect of donor selection or culture conditions on the functional properties and therapeutic potential of clinical-grade MSCs.
Recent studies have suggested that MSCs can contribute to tumor growth and metastasis.7 A related concern is the capacity of MSCs for oncogenic transformation. Mouse MSCs show chromosomal abnormalities and are highly susceptible to transformation associated with an increased telomerase activity and myc expression, and a loss of p53 and p16.8-10 In contrast, human MSCs are more resistant to transformation in vitro with no genomic instability detected and no tumor induced after long-term in vivo transfer.11-15 After 20 to 50 population doublings (PDs), human MSCs undergo replicative senescence, with telomere shortening and increased p16 expression.16 They require the same steps to achieve transformation as for differentiated cells, suggesting that they are not prone to spontaneous transformation.17 Nevertheless, one recent study described the transformation of human adipose tissue-derived MSCs with up-regulation of myc, repression of p16, acquisition of telomerase activity,18 and generation of carcinoma in mice.19
We investigated the immune properties and resistance to transformation of MSCs produced in 4 cell therapy facilities during 2 multicenter clinical trials designed to evaluate the capacity of BM-MSCs to prevent acute GVHD or to treat irradiation-induced lesions.
Methods
Details regarding methods are provided in the supplemental data (available on the Blood website; see the Supplemental Materials link at the top of the online article).
MSC production
Between January and December 2007, according to the Société Française de Greffe de Moelle et Thérapie Cellulaire process, 11 MSC productions (1A to 11A) were done for the GVHD prevention clinical trial, and 4 (12A, 13A2) to treat accidentally irradiated patients. For irradiated patients, 5 supplemental MSC productions (12B to 16B) were done using human PL.6
Growth kinetics and MSC characterization
Growth kinetics was assessed by studying total fold increase, total number of PDs, and colony-forming unit-fibroblast. MSCs were screened for the expression of CD45, CD73, CD105, CD90, and human leukocyte antigen-DR (HLA-DR) and were also checked for their capacity to stimulate the growth of allogeneic peripheral blood mononuclear cells (PBMCs) and to inhibit alloantigen-driven proliferation of PBMCs.
Cytogenetic analysis
At the end of the first (P1) and second (P2) passages, reverse heat Giemsa (RHG)–banded metaphases were analyzed and karyotypes were described according to the International System for Human Cytogenetics Nomenclature. Fluorescent in situ hybridization (FISH) was performed according to standard protocols.
Expression of genes involved in transformation
Real-time reverse-transcribed polymerase chain reaction was performed for expression of genes of interest, such as c-myc, p21, p53, and p16ink4a. For hTERT, only the functional full-length hTERT transcript was studied. The integrity of Ink4a/ARF locus was checked by polymerase chain reaction analysis of p16 exons 2 and 4.
Culture in soft agar and β-Gal expression
For in vitro testing of anchorage-independent colony development, MSCs were cultured in soft agar at 2 time points: end of P3 and end of last passage. Senescence of cultivated MSCs was studied by β-galactosidase (β-Gal) staining using the Senescence Detection Kit (BioVision).
In vivo tumorigenesis in mice
Female SCID mice were sublethally γ-irradiated and infused intravenously with 106 MSCs. Animals were monitored during 8 weeks and were then killed for organ extraction and analysis. All animal studies were approved by the ethical review board of Inserm.
In vivo persistence in humans
BM aspirates were collected from the recipient of the MSCs from donor 6A at day 30 and day 90 after infusion and analyzed for MSC chimerism by real-time polymerase chain reaction on specific genetic polymorphisms.20
Results and discussion
We analyzed 20 preparations of BM-MSCs obtained under Good Manufacturing Practice (GMP) conditions according to 2 different protocols: 15 MSCs were obtained using a process involving FCS and FGF-2, whereas 5 MSCs were obtained using a procedure involving PL.
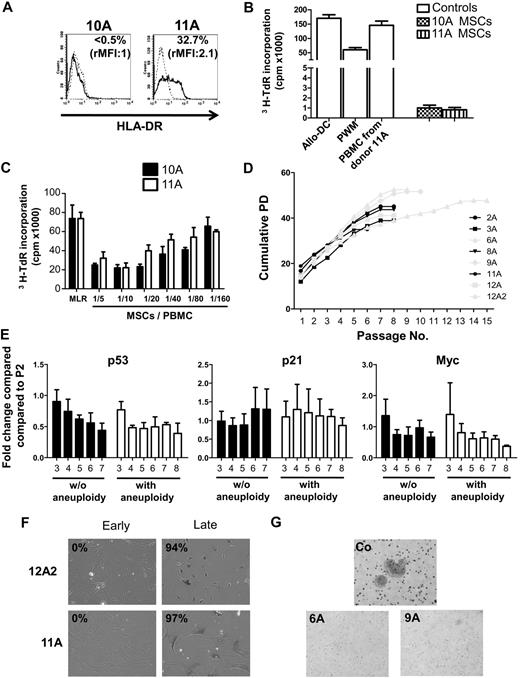
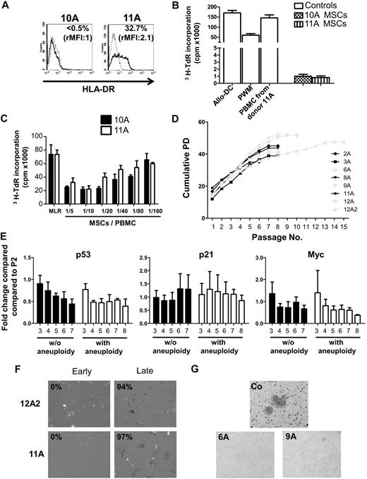
A sufficient number of MSCs (5 × 106 MSCs/kg) could be obtained whatever the age of the donor and the process used, with a mean cumulative PD of 20 plus or minus 2.5 (Table 1). Phenotypic criteria for release were validated, including the expression of CD73, CD105, and CD90 (> 90%) and the lack of CD45 (< 5%; supplemental Table 2). We detected a higher expression of major histocompatibility complex class II than previously reported, with a mean percentage of HLA-DR reaching 19.2% plus or minus 17% (ratio of mean fluorescence intensity [rMFI], 1.6 ± 0.7) in FCS/FGF-2 and 11.8% plus or minus 6% (rMFI, 2.4 ± 1.5) in PL (supplemental Figure 1). Because the 2 procedures did not involve selection of BM mononuclear cells (BM-MNCs), we compared HLA-DR expression on BM-MSCs obtained from whole BM versus BM-MNCs and demonstrated that the use of whole BM was associated with a significantly higher level of HLA-DR on BM-MSCs. HLA-DR is inducible on MSCs by inflammatory factors21 and FGF-2.22 Our culture conditions combining FGF-2 or PL with whole BM could thus favor an induction of HLA-DR. Regardless of the level of HLA-DR, BM-MSCs were poorly immunogenic in vitro (mean stimulation index, 1.4 ± 0.5; n = 11) and efficiently suppressed alloantigen-driven T-cell proliferation (mean percentage of MLR inhibition, 55 ± 16%, n = 6; Figure 1A-C). The expression of HLA-DR should thus not be considered a critical release criterion for MSCs.
Growth and genetic characteristics of clinical-grade MSCs
| Culture protocol/donor number (age, y) . | PD (proliferation rate)* . | Karyotype P1 (no. of mitoses) . | Karyotype P2 (no. of mitoses) . | hTERT P1 . |
|---|---|---|---|---|
| FCS/FGF-2 | ||||
| 1A (55) | 23 (29.5) | 46, XX (15) | ND | Negative |
| 2A (38) | 23 (209.2) | 46, XX (17) | 46, XX (21) | Negative |
| 3A (32) | 22 (170.8) | 46, XY (17) | 46, XY (20) | Negative |
| 4A (29) | 20 (145.8) | 46, XX (14) | ND | Negative |
| 5A (41) | 24 (20.9) | 46, XY (16) | ND | Negative |
| 6A (33) | 21 (78.2) | 49, XY, +5, +8, +20 (3)/46, XY (19) | 46, XY (31) | Negative |
| 7A (50) | 19 (4.6) | 46, XY (21) | ND | Negative |
| 8A (30) | 21 (47.9) | 46, XY (6) | 46, XY (21) | Negative |
| 9A (61) | 20 (18.1) | 49, XY, +5, +8, +20 (3)/46, XY (18) | 46, XY (29) | Negative |
| 10A (28) | 19 (39.8) | 46, XY (27) | ND | Negative |
| 11A (48) | 24 (34) | 46, XX (30) | 46, XX (30) | Negative |
| 12A (47) | 22 (44.6) | 47, XX, +5 (15)/46, XX (5) | ND | Negative |
| 13A (56) | 20 (54.2) | 46, XY (20) | ND | Negative |
| 12A2 (47) | 20 (57.5) | 47, XX, +5 (3)/46, XX (17) | 47, XX, +5(2)/46, XX(28) | ND |
| 13A2 (56) | 17 (9.44) | 46, XY (30) | ND | ND |
| Platelet lysate | ||||
| 12B (47) | 18 (6.2) | 46, XX (28)/47, XX, +5 (2) | 47, XX +5(2)/46, XX (28) | Negative |
| 13B (56) | 16 (1.5) | 46, XY (30) | 46, XY (30) | Negative |
| 14B† (27) | 17 (16.2) | 46, XY (30) | 46, XY (30) | Negative |
| 15B† (33) | 15 (1.3) | 46, XY (30) | 46, XY (30) | Negative |
| 16B† (23) | 19 (16.5) | 46, XY (30) | ND | ND |
| Culture protocol/donor number (age, y) . | PD (proliferation rate)* . | Karyotype P1 (no. of mitoses) . | Karyotype P2 (no. of mitoses) . | hTERT P1 . |
|---|---|---|---|---|
| FCS/FGF-2 | ||||
| 1A (55) | 23 (29.5) | 46, XX (15) | ND | Negative |
| 2A (38) | 23 (209.2) | 46, XX (17) | 46, XX (21) | Negative |
| 3A (32) | 22 (170.8) | 46, XY (17) | 46, XY (20) | Negative |
| 4A (29) | 20 (145.8) | 46, XX (14) | ND | Negative |
| 5A (41) | 24 (20.9) | 46, XY (16) | ND | Negative |
| 6A (33) | 21 (78.2) | 49, XY, +5, +8, +20 (3)/46, XY (19) | 46, XY (31) | Negative |
| 7A (50) | 19 (4.6) | 46, XY (21) | ND | Negative |
| 8A (30) | 21 (47.9) | 46, XY (6) | 46, XY (21) | Negative |
| 9A (61) | 20 (18.1) | 49, XY, +5, +8, +20 (3)/46, XY (18) | 46, XY (29) | Negative |
| 10A (28) | 19 (39.8) | 46, XY (27) | ND | Negative |
| 11A (48) | 24 (34) | 46, XX (30) | 46, XX (30) | Negative |
| 12A (47) | 22 (44.6) | 47, XX, +5 (15)/46, XX (5) | ND | Negative |
| 13A (56) | 20 (54.2) | 46, XY (20) | ND | Negative |
| 12A2 (47) | 20 (57.5) | 47, XX, +5 (3)/46, XX (17) | 47, XX, +5(2)/46, XX(28) | ND |
| 13A2 (56) | 17 (9.44) | 46, XY (30) | ND | ND |
| Platelet lysate | ||||
| 12B (47) | 18 (6.2) | 46, XX (28)/47, XX, +5 (2) | 47, XX +5(2)/46, XX (28) | Negative |
| 13B (56) | 16 (1.5) | 46, XY (30) | 46, XY (30) | Negative |
| 14B† (27) | 17 (16.2) | 46, XY (30) | 46, XY (30) | Negative |
| 15B† (33) | 15 (1.3) | 46, XY (30) | 46, XY (30) | Negative |
| 16B† (23) | 19 (16.5) | 46, XY (30) | ND | ND |
Two donors (12 and 13) were collected twice, giving rise to a first MSC expansion performed in FCS/FGF-2 culture condition (12A and 13A) and to a second MSC expansion performed in 2 independent laboratories both in FCS/FGF-2 (12A2 and 13A2) and in platelet lysate (12B and 13B) culture conditions.
PD indicates cumulative number of population doubling (PD at P0 × PD P1); and ND, not done.
Proliferation rate = cumulative proliferation rate (proliferation rate at P0 × proliferation rate at P1).
Autologous MSCs from accidentally irradiated patients.
Immunologic and genetic characterization of clinical-grade human MSCs. (A-C) Immunologic properties of 2 representative MSC productions obtained from donors 10 and 11 using FCS/FGF-2 were evaluated at the end of P1. (A) HLA-DR expression was quantified by flow cytometry. The percentage of positive cells and the rMFI (mean fluorescence intensity of HLA-DR/mean fluorescence intensity of Ig specific control) are indicated on the top right of each panel. (B) Responding PBMCs (105/well) were stimulated both with allogeneic MSCs from donors 10A and 11A (105/well) and with allogeneic mature dendritic cells (allo-DC, 104/well), 0.5 μg/mL pokeweed mitogen (PWM), and γ-irradiated PBMCs from the MSC donor when available (105/well) as positive controls. Each experiment was performed in sextuplicate culture wells. After 5 days of culture, cells were pulsed with tritiated thymidine (3H-TdR) for the last 16 hours, harvested, and counted on a liquid scintillation analyzer. (C) Responding PBMCs (105/well) were stimulated for 5 days with irradiated stimulator allogeneic PBMCs (105/well) in the absence (MLR) or presence of decreasing number of third-party MSCs. Each experiment was performed in sextuplicate culture wells. Cells were pulsed with tritiated thymidine (3H-TdR) for the last 16 hours, harvested, and counted on a liquid scintillation analyzer. (D) Growth profile of MSCs that exhibited (gray line) or not (dark line) karyotypic abnormalities. (E) Quantitative analyses of the expression of p53, p21, and c-myc cell-cycle regulators along passages. Each result was normalized to ABL and compared with expression levels in P2 MSCs. The arbitrary value of 1 was assigned to P2 MSCs. (F) SA-β-Gal staining of MSCs, which exhibited (12A2) or not (11A) karyotypic abnormalities, was performed at early (P3 and P2, respectively) and late (P13 and P7, respectively) passages. The percentages of positive cells are indicated on the top left of each panel. Original magnification ×10. (G) Culture in soft agar was performed at P7 for 2 MSCs that exhibited karyotypic abnormalities. HeLa cell line was used as a positive control. Original magnification ×10. Image acquisition details: Nikon Eclipse TE2000-S microscope, 10×/0.25 numeric aperture objective lens, Nikon DXM1200F digital camera, Lucia Version 5.00 software.
Immunologic and genetic characterization of clinical-grade human MSCs. (A-C) Immunologic properties of 2 representative MSC productions obtained from donors 10 and 11 using FCS/FGF-2 were evaluated at the end of P1. (A) HLA-DR expression was quantified by flow cytometry. The percentage of positive cells and the rMFI (mean fluorescence intensity of HLA-DR/mean fluorescence intensity of Ig specific control) are indicated on the top right of each panel. (B) Responding PBMCs (105/well) were stimulated both with allogeneic MSCs from donors 10A and 11A (105/well) and with allogeneic mature dendritic cells (allo-DC, 104/well), 0.5 μg/mL pokeweed mitogen (PWM), and γ-irradiated PBMCs from the MSC donor when available (105/well) as positive controls. Each experiment was performed in sextuplicate culture wells. After 5 days of culture, cells were pulsed with tritiated thymidine (3H-TdR) for the last 16 hours, harvested, and counted on a liquid scintillation analyzer. (C) Responding PBMCs (105/well) were stimulated for 5 days with irradiated stimulator allogeneic PBMCs (105/well) in the absence (MLR) or presence of decreasing number of third-party MSCs. Each experiment was performed in sextuplicate culture wells. Cells were pulsed with tritiated thymidine (3H-TdR) for the last 16 hours, harvested, and counted on a liquid scintillation analyzer. (D) Growth profile of MSCs that exhibited (gray line) or not (dark line) karyotypic abnormalities. (E) Quantitative analyses of the expression of p53, p21, and c-myc cell-cycle regulators along passages. Each result was normalized to ABL and compared with expression levels in P2 MSCs. The arbitrary value of 1 was assigned to P2 MSCs. (F) SA-β-Gal staining of MSCs, which exhibited (12A2) or not (11A) karyotypic abnormalities, was performed at early (P3 and P2, respectively) and late (P13 and P7, respectively) passages. The percentages of positive cells are indicated on the top left of each panel. Original magnification ×10. (G) Culture in soft agar was performed at P7 for 2 MSCs that exhibited karyotypic abnormalities. HeLa cell line was used as a positive control. Original magnification ×10. Image acquisition details: Nikon Eclipse TE2000-S microscope, 10×/0.25 numeric aperture objective lens, Nikon DXM1200F digital camera, Lucia Version 5.00 software.
Another important concern for clinical use of MSCs is their genomic stability. Karyotype analysis at P1 revealed nonrandom aneuploidy in 5 of 20 BM-MSC cultures, including recurring trisomy of chromosome 5 with occasional trisomy of chromosomes 8 and 20 (Table 1). Interestingly, 3 of 5 abnormal cultures were derived from the same donor, who provided 2 separate BM samples cultivated in either FCS/FGF-2 (12A/12A2) or PL (12B). Similarly, a frozen BM sample from donor 6A recultured in FCS/FGF-2 produced again trisomy of chromosomes 5 and 8 at P1 (data not shown). These data suggest that clinical-grade MSCs could exhibit recurring chromosomal alterations independent of the culture process but at least in part donor-dependent.
The most important question remains whether these genetic abnormalities confer a selective growth advantage and promote cell transformation. Karyotyping performed at P2 (Table 1) revealed no genetic alteration, except for MSCs from donor 12, which exhibited persistent trisomy of chromosome 5 in FCS/FGF-2 and PL conditions, without selective amplification of abnormal clones. We then performed FISH experiments targeting chromosomes 5 and 8, which gave consistently negative results for samples 6A (P4), 9A (P3), and 12A2 (P4, P9). Therefore, genetic alterations of clinical-grade MSCs are not associated with a selective growth advantage in vitro and conferred a growth disadvantage to abnormal cells, probably linked to DNA damage-associated senescence.23 Although displaying wide variability in proliferation kinetics and in vitro life span, all BM-MSCs showed complete growth arrest at PD between 35 and 52 (Figure 1D), with lack of postsenescence proliferation even after long-term culture. Moreover, hTERT expression was undetectable from P1 (Table 1) to the end of culture for all the samples tested, including those with transient aneuploidy. In agreement, when MSCs displaying (6A, 9A) or not (2A, 5A) chromosomal aberrations in vitro were injected into immunocompromised mice, no signs of tumor formation were detected when mice were killed after 8 weeks. Moreover, because of the delay in karyotype analysis, MSCs from donor 6A were injected to an allograft recipient. No mesenchymal chimerism was detected on BM-MSCs at day 30 and day 90 after MSC injection. The patient is still alive without any tumor with a 2-year follow-up. Similarly, the accidentally irradiated patient who received the 3 productions from donor 12 did not develop tumor.
p53, p21, Myc, and p16 expression has been involved in MSC transformation.18 Regardless of the presence of aneuploidy at P1, the expression of p53 and p21 did not change with time in culture, whereas that of myc slightly decreased (Figure 1E). p16 mRNA level increased during cell culture and was detected first between passages 4 and 7 (n = 6). However, we never detected p16 mRNA in MSCs from donor 12 in association with a late deletion in the Ink4a/ARF locus, as previously reported for human hTERT-transduced MSCs.24 In particular, although p16 exon 4 was always detected, the INK4a/ARF exon 2 could only be amplified at P2. This result reinforces the hypothesis of a donor-dependent behavior of MSCs in vitro. Nevertheless, β-Gal staining confirmed that BM-MSCs, including those from donor 12, entered senescence (Figure 1F), in agreement with a lack of growth in soft agar even at late passages (Figure 1G).
A recent study presented conflicting results, describing a high rate of transformation in human BM-MSC cultures.25 Interestingly, transformed human MSCs displayed a CD90− phenotype consistent with a mesenchymal-epithelial transition,19 a phenomenon that we never observed. These results are surprising given the huge amounts of contrary data obtained by numerous laboratories. Strict side-by-side comparisons using the same starting material and fully validated culture conditions are urgently needed to understand these discrepancies.
Our data show that the occurrence of aneuploidy in cultivated MSCs is not related to the culture process and could be donor-dependent. All MSCs, with or without aneuploidy, became senescent, without transformation features. Therefore, karyotyping and FISH results are not informative and are thus not adequate controls for the release of MSCs for clinical uses.
The online version of this article contains a data supplement.
The publication costs of this article were defrayed in part by page charge payment. Therefore, and solely to indicate this fact, this article is hereby marked “advertisement” in accordance with 18 USC section 1734.
Acknowledgments
The authors thank Fabien Guilloton for help with β-Gal staining, Mehdi Alizadeh for mesenchymal chimerism analysis, and C. Bilhou-Nabera for her contribution to cytogenetic studies.
This work was supported by grants from the Program Hospitalier de Recherche Clinique (PHRC 2005 no. 00166), Agence de la Biomédecine, Ligue Contre le Cancer, Cancéropôle Grand Ouest, Etablissement Français du Sang, and the 7th Framework Program of European Commission: Cultivated Adult Stem Cells as Alternative for Damaged Tissue (no. 223236; HEALTH-F5-2009-223236).
Authorship
Contribution: K.T. analyzed the data, designed the study, and wrote the paper; J.G., A.T., J.D., and D.M. performed the research; J.-J.L., H.R., and M.S. coordinated the cell expansion procedure; M.B., H.M., and C.H. performed cytogenetic analysis; L.F., P.G., and N.-C.G. designed and coordinated the clinical studies; and L.S. designed the research and wrote the paper.
Conflict-of-interest disclosure: The authors declare no competing financial interests.
Correspondence: Luc Sensebé, EFS Centre-Atlantique, 50 ave Marcel Dassault, BP40661 37206 Tours cedex 3, France; e-mail: luc.sensebe@efs.sante.fr.
References
Author notes
K.T. and J.G. contributed equally to this study.

This feature is available to Subscribers Only
Sign In or Create an Account Close Modal