Abstract
Abstract 4091
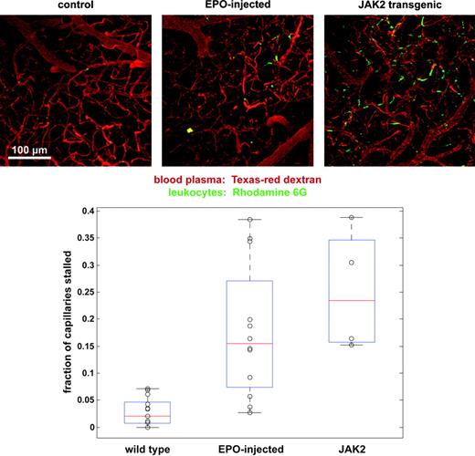
Polycythemia vera (PV) is a myeloproliferative disease which is often associated with compromised cerebral microcirculation due to thrombotic and other rheological complications; this, in turn, may contribute to cognitive decline. Elevated blood viscosity may also lead to leukocyte adhesion, which further impacts cortical perfusion. An activating mutation, JAK2V617F, in the gene for JAK2, a cytoplasmic tyrosine kinase, is associated with PV in humans and transgenic mice carrying the same mutation have been developed. Our study aims to quantify the alterations in cerebral microcirculation in polycythemic mice and to determine the role of leukocyte adherence in disrupting blood flow, raising the possibility of a possible clinical therapeutic target for patients with PV. We used two models of PV: erythropoietin (EPO) injection (10-100 IU daily subcutaneous injections for 5 days) and a JAK2V617F transgenic mouse. Vascular topology and blood flow was imaged in anesthetized mice, through a craniotomy, using in vivo two-photon excited fluorescence microscopy. Texas-red dextran (0.05 mL of 2.5% w/v) and rhodamine 6G (0.05 mL of 0.1% w/v) were intravenously injected to label blood plasma and leukocytes, respectively. RBC flow speed was measured in arterioles, capillaries, and venules. Brain capillaries were classified as flowing or stalled by evaluating the motion of RBCs within individual vessels. We found a significant decrease in average capillary flow speed in EPO-injected mice, with an average hematocrit (Hct) of 60% (0.70±0.533 mm/s. 10 mice, 105 vessels, p<0.01) and JAK2V617F transgenic mice with Hct of 67% (0.55±0.362 mm/s. 3 mice, 47 vessels, p<0.01) compared to wild type controls with Hct of 48% (1.24±0.986 mm/s. 9 mice, 92 vessels), but not in surface arterioles or venules. In EPO-injected mice, 20% of the capillaries were stalled (12 mice, 6594 vessels, p<0.01), compared to only 3% in control mice (5 mice, 2431 vessels). In JAK2V617F transgenic mice, we found 25% of the capillaries were stalled (4 mice, 4574 vessels, p<0.01). Further, we observed firm leukocyte adherence in a large fraction of the stalled capillaries in the EPO-injected and JAK2V617F transgenic mice (see Figure). Our findings suggest that high Hct creates flow conditions which lead to leukocyte adherence, and may result in leukocyte activation. This work suggests that targeting leukocyte adherence and reducing the hematocrit may be clinically important in patients with PV and other diseases with high blood viscosity to ameliorate abnormal cerebral blood flow.
No relevant conflicts of interest to declare.
Author notes
Asterisk with author names denotes non-ASH members.

This feature is available to Subscribers Only
Sign In or Create an Account Close Modal